船上消防组织及演习船舶防火控制图人员安全程序
- 格式:ppt
- 大小:164.01 KB
- 文档页数:28
船舶火灾疏散与救援安全演练方案引言船舶火灾是一种极其危险的事故,不仅威胁乘客和船员的生命安全,还可能导致巨大的财产损失。
应对船舶火灾,疏散和救援是至关重要的环节。
在本文中,将提出一套船舶火灾疏散与救援安全演练方案,旨在帮助船舶管理者和船员增强应对火灾事故的能力,保障乘客和船员的安全。
1. 火灾疏散方案1.1 火灾疏散流程火灾疏散流程是指在船舶发生火灾时,乘客和船员应如何迅速、有序地撤离船舶。
疏散流程应包括以下几个步骤:1.1.1 火警报警:当发现火灾时,应立即触发船舶内的火警报警装置,并通知船上所有人员火灾的发生。
1.1.2 确认疏散路线:根据船舶布局图,确定乘客和船员应该沿着哪些疏散通道撤离。
1.1.3 快速撤离:乘客和船员应尽快撤离到指定的疏散甲板或安全区域。
1.1.4 组织集合:在安全区域内,应组织乘客和船员进行集合,以便核对人数和确认是否有人失踪。
1.2 疏散通道设置1.2.1 舱室通道:每个舱室应设有至少两个疏散通道,并确保通道畅通无阻。
1.2.2 高处逃生设备:船舶上应配置高处逃生设备,以便乘客和船员在火灾发生时迅速逃离高处。
1.2.3 导航和标识:船舶疏散通道、安全出口和逃生设备应设置明显的导航和标识,以提供指引和帮助。
2. 救援安全演练方案2.1 演练时间和频率为了提高救援效果,船舶管理者应定期组织救援安全演练。
演练的时间和频率可以根据船舶所处的航行区域和乘客流量来确定。
通常建议至少每季度进行一次演练。
2.2 演练内容2.2.1 疏散演练:在演练中,应重点模拟船舶发生火灾的情境,组织乘客和船员按照火灾疏散流程迅速疏散到安全区域,确保疏散的速度和有序性。
2.2.2 救援演练:演练中应重点模拟救援行动,包括使用救生艇、救生筏等救援设备,实施转移和救助受灾人员的操作。
演练过程中,应考虑不同紧急情况下的救援方法和策略。
3. 火灾疏散与救援安全培训船舶管理者和船员的培训非常重要,以提高火灾疏散与救援的应对能力。
谈船舶消防演习的规范程序摘要:船员都知道船舶消防演习,但很多不能准确说出其全部规范程序,本文对消防演习的程序及关键的细节之处做出详细的说明,让船员对火灾扑救有更好更清醒的认识。
关键词:船舶消防演习规范程序1消防演习的重要性随着世界经济的发展、科技的进步,船舶运输对经济的促进发挥了越来越大的作用。
我国航运事业发展迅速,已步入世界航运大国之列。
然而,全世界每年发生的船舶事故,不仅给公司、国家造成了经济上的损失,更有不少船毁人亡的案例,特别是船舶全损率最高的事故——火灾。
据不完全统计,船舶火灾占海难事故总数的11%,居第四位,但所造成的损失排在所海难事故之首。
船舶火灾的特点造成了它的残酷性:舶内部结构复杂,空间小,船上所装货物部分有潜在危险性,船舶防火灭火设备有限,人员有限,不可能像在陆地上,可提供大量的救火设备和人员;另外,船舶在海上航行时,气候恶劣,大风浪等天气增加了其他船只靠近救援的难度,同时助长了自身火势的蔓延。
总之,船舶火灾的扑救工作是很有难度的。
除去这些不可避免的因素外,笔者研究了一些案例,还发现了一些其他原因,归纳为两个方面;一是灭火设备问题;二是人为因素。
比如:手提式灭火器有空瓶和部分容量不足;砂箱内无砂;报警系统故障;消防泵出水压力不足;水龙带有破损等,另外,有船员对灭火设备操作不当,对火灾发生后个人责任不明确,手忙脚乱,团体协作意识欠佳。
这充分说明了一点,船舶的消防演习不到位,灭火设备不能定期检测更新,试想如果按照要求货船至少每个月演习一次,而且严格把关,不敷衍,不形式,这些问题还会如此频发吗?这也说明了消防演习的重要性。
虽然消防演习如此重要,但笔者结合在船经验及多方信息了解到,有不少船员甚至包括领导级船员对消防演习的过程只知大概,不知准确流程,而且对演习中一些关键性细节也有所疏忽。
在没有真实火灾的演习中,这些疏忽是体现不出危害的,但一旦遇到了真实的火灾,这些细节将会产生严重的后果,足以导致船毁人亡。
船舶消防演练方案及流程船舶消防是航海安全中至关重要的一环。
为了保障船员和船舶的安全,船舶消防演练是必不可少的。
本文将介绍船舶消防演练的方案及流程,以确保演练的顺利进行。
一、船舶消防演练方案船舶消防演练方案是制定船舶消防演练活动的基础。
下面是一种常见的船舶消防演练方案:1. 演练目的:明确演练的目标,如熟悉船舶消防装置的使用方法、提高船员的灭火技能等。
2. 演练对象:确定演练涉及的船舶部位和设备,如船舱、甲板、机舱、消防泵等。
3. 演练时间:确定演练的具体时间,建议在航行前或停靠港期间进行。
4. 演练人员:明确参与演练的人员和岗位职责,包括船长、船员、消防人员等。
5. 演练装备:列出演练所需的装备,如灭火器、消防水带、呼吸器等。
6. 演练程序:确定演练的步骤和流程,包括警报发出、人员集结、火灾扑灭等。
7. 演练评估:制定演练后的评估标准,对演练效果进行评估和改进。
二、船舶消防演练流程根据上述方案,下面是一种船舶消防演练的流程:1. 警报发出:按照预定的警报系统,发出演练警报信号,引起船员的注意。
2. 人员集结:所有船员迅速前往指定的集结点,按照各自的岗位和职责做好准备。
3. 火灾现场确认:由船长或消防负责人确认火灾位置、火势和可能的危险性。
4. 灭火器材准备:根据火灾情况,选择合适的灭火器材,确保其正常运作并配备好防护装备。
5. 灭火操作:按照岗位职责和事先规定的操作流程,使用合适的灭火器材进行灭火。
6. 通风设备操作:在火灾扑灭后,进行相应的通风处理,以排除烟雾和有害气体。
7. 事后总结:对演练过程进行总结和评估,发现问题并提出改进建议。
船舶消防演练是一项需要高度重视和经常性进行的任务。
通过定期演练,船员可以熟悉火灾应急处理的步骤和技能,提高应对火灾的能力。
更重要的是,船舶消防演练可以预防和减少火灾事故的发生,确保航海安全。
因此,船舶消防演练方案和流程的制定和执行至关重要。
总结:船舶消防演练方案及流程是保障航行安全的重要环节。
船舶火灾应急演练方案及流程随着现代船舶的高度发展,船舶内部的设备越来越先进,安全性也越来越高。
但即使如此,在船舶航行期间仍然可能发生火灾等紧急情况。
为保证船舶安全,应对潜在的危险情况,船舶火灾应急演练是必不可少的。
本文将对船舶火灾应急演练方案及流程进行详细介绍。
一、船舶火灾应急演练的意义船舶火灾应急演练是指船员在日常操作与维护中对其所遭遇火灾等紧急情况的适当应对行动的训练。
这项训练的意义在于,通过模拟实际情况,让船员熟悉各项紧急应对措施,掌握相应技能,确保在火灾发生后能迅速作出恰当的处理,减少损失。
此外,在应急演练过程中,还可以发现和纠正存在的缺陷性问题,增强船员的安全意识。
二、船舶火灾应急演练的方案船舶火灾应急演练的方案应该包括以下方面:1、演练场地的选择演练场地应选择安全、开阔、易于控制的场地。
最好能够在无风或者微风情况下进行演练,避免火势扩散。
2、演练的时间演练的时间通常应在全体船员的工作时间内举行,并在天气条件较好的情况下进行。
3、演练内容演练内容包括演练流程、演练场景、演练设备和模拟火灾等。
4、演练人员的数量演练人员数量应根据船舶的实际情况而定,通常应当将所有船员都纳入考虑范围内。
5、演练指导者的选择演练指导者是应急演练的关键人物,他需要具备较高的技术水平以及丰富的实践经验,能够指导演练人员完成演练,以真实模拟火灾情况。
三、船舶火灾应急演练的流程1、演练前的准备在演练正式开始前,应对参与演练的船员进行教育,告知他们演练的目的和内容,让船员端正诚实的态度,互相尊重,在熟练的节奏和步骤的安排下完成演练。
此外,还需要准备好必要的演练设备、驱动模拟器、舱室和维护设施等,以确保演练的顺利开展。
2、演练现场设置在演练现场进行模拟部署,包括分配营地、水源、灭火设备的摆放,消防组织结构,以及现场命令等。
其中重点是现场命令,在演练过程中人员应遵循现场指挥员指令的指导。
3、演练过程的开展在演练过程中,应按照预定的演练流程、演练内容和演练方法进行。
船上消防应急演练方案一、演练目的为了加强船上人员的消防安全意识,提高应对火灾的能力,确保船舶及人员的安全,特制定本消防应急演练方案。
二、演练原则1. 结合实际,注重实效。
2. 演练与实战相结合,做到紧张、有序、快速、安全。
3. 广泛参与,全面提高。
三、演练内容1. 火灾报警与接警2. 消防设备的使用3. 初期火灾的扑救4. 人员疏散与逃生5. 救援与灭火四、演练组织1. 演练领导小组:由船长担任组长,安全员、驾驶员、轮机长等相关部门负责人担任成员。
2. 演练指挥部:设在驾驶台,负责演练的策划、组织、指挥和协调。
3. 参演人员:全体船员及乘客。
五、演练步骤1. 准备阶段:检查消防设备,确保其处于良好状态;明确演练流程和各参演人员的职责;向全体参演人员讲解演练目的、内容和要求。
2. 实施阶段:a. 火灾报警:模拟火灾发生,启动火灾报警系统。
b. 初期火灾扑救:参演人员使用灭火器、灭火毯等设备扑救初期火灾。
c. 人员疏散与逃生:参演人员按照既定路线迅速、有序地撤离火灾现场,到达安全地带。
d. 救援与灭火:参演人员配合,进行灭火和救援工作。
3. 总结阶段:演练结束后,组织参演人员召开总结会议,分析演练中存在的问题,提出改进措施。
六、演练时间与地点1. 时间:每年至少开展一次消防应急演练。
2. 地点:船舶甲板、船舱等区域。
七、注意事项1. 演练过程中,参演人员应严格遵守纪律,按照演练方案要求执行。
2. 确保演练安全,避免发生意外事故。
3. 演练结束后,及时对消防设备进行检查和维护。
通过消防应急演练,提高船上人员的消防安全意识和应急反应能力,为应对实际火灾事故奠定基础。
确保船舶安全、人员安全,降低火灾事故的风险。
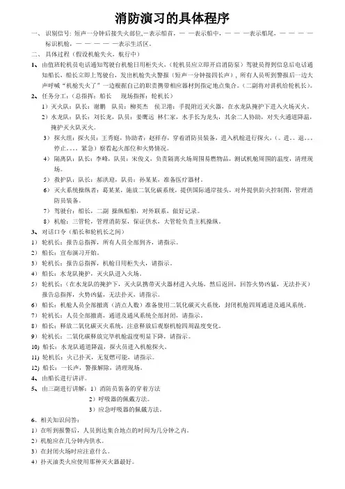
消防演习的具体程序一、识别信号: 短声一分钟后接失火部位,-表示船首,——表示船中,———表示船尾,————标识机舱,—————表示生活区。
二、具体过程(假设机舱失火,航行中)1、由值班轮机员电话通知驾驶台机舱日用柜失火,(轮机员应立即开启消防泵)驾驶员得到信息后电话通知船长,船长立即上驾驶台,发出机舱失火警报(短声一分钟接四长声), 所有人员听到警报后一边大声呼喊“机舱失火了”一边根据自己的职责携带相应器材到指定地点集合。
(二副将对讲机给轮机长)。
2、任务分工:(总指挥:船长现场指挥:轮机长)1)灭火队:队长:谢鹏队员:柳英杰侯卫港:手提附近灭火器,在水龙队掩护下进入火场灭火。
2)水龙队:队长:刘长龙,队员:姜鹰远林仁家,水手长为龙头,其余二人协助,对失火通道降温,掩护灭火队灭火。
3)探火组:探火员:王秀庭,协助者:赵祥存,穿着消防员装备,进入机舱进行探火,(。
进。
退。
停止。
紧急)察看起火部位和火势情况。
4)隔离队:队长:李峰,队员:宋俊义,负责隔离火场周围易燃物品,测试机舱周围的温度,清理现场。
5)救护队:队长:郝洪迎,队员:孙某某,准备医疗器材。
6)灭火系统操纵者:葛某某,施放二氧化碳系统,提供国际通岸接头,对外提供防火控制图,管理消防员装备。
7)驾驶台:船长,二副操纵船舶,对外联系,做好记录。
8)机舱:三管轮,管理消防泵,保证供水,大管轮负责主机操纵。
3、对话口令(船长和轮机长之间)1)轮机长:报告总指挥,所有人员全部到齐,请指示。
2)船长:宣布演习开始。
3)轮机长:报告总指挥,机舱日用柜失火,请指示。
4)船长:水龙队掩护,灭火队进入火场。
5)轮机长:(在水龙队的掩护下,灭火队携带灭火器材进入火场,然后返回,回答火势凶猛,无法扑灭)报告总指挥,火势凶猛,无法扑灭,请指示。
6)船长:机舱人员全部撤离(清点人数)准备使用二氧化碳灭火系统,封闭机舱四周通道及通风系统。
7)轮机长:人员全部撤离,通道及通风系统全部封闭,请指示。
船上消防演练方案及流程嘿,朋友们!咱今儿来聊聊船上消防演练这事儿。
你想想看,船在茫茫大海上航行,就像一个小小的世界,要是不小心着了火,那可不得了哇!所以消防演练那是相当重要呢!每次消防演练的时候,大家可都得打起十二分的精神。
就好比是一场战斗,警报一响,那就是冲锋号啊!大家得迅速行动起来。
先说说船员们,得像一群训练有素的战士一样,快速跑到自己的岗位。
有人负责灭火,嘿,那拿着灭火器的架势,就像要去打败大怪兽!有人负责疏散乘客,得确保每个人都能安全有序地到达指定地点。
这可不是闹着玩的呀,就跟咱平时组织活动一样,得井井有条。
再说说那些消防设备,那可都是宝贝呀!灭火器得时刻准备着,就像战士手里的枪,随时能派上用场。
还有消防栓,那可是灭火的大功臣,可不能让它关键时刻掉链子。
大家平时可得好好爱护这些设备,就像爱护自己的宝贝一样。
演练的时候,大家动作要快,可不能磨磨蹭蹭的。
想象一下,要是真着了火,那火势可不等人啊!所以得争分夺秒。
而且每个人都得清楚自己的职责,不能瞎打乱撞。
这就好比一场足球比赛,每个人都有自己的位置和任务,只有配合好了,才能赢得比赛。
还有啊,乘客们也不能闲着。
得听从船员的指挥,别乱跑乱撞。
就像在学校里听老师的话一样,乖乖地跟着走。
要是有人不听话,那可就麻烦啦,不仅自己危险,还可能影响到别人。
消防演练可不是走过场,那是为了大家的安全着想啊!咱可不能马虎。
就像每天要吃饭睡觉一样,这是必须要做的事情。
大家都得重视起来,别觉得这是小事一桩。
你说,要是真遇到火灾了,咱没经过演练,那不就抓瞎啦?所以啊,每次消防演练都要认真对待,把它当成真正的火灾来对待。
这样,到了关键时刻,咱才能从容不迫,应对自如。
反正我觉得吧,船上消防演练那是相当重要的,大家可都得放在心上。
这关系到每个人的生命安全呢!咱可不能掉以轻心。
就这么着吧,希望大家都能平平安安的,每次航行都顺顺利利的!。
船舶火灾演练方案及流程下载温馨提示:该文档是我店铺精心编制而成,希望大家下载以后,能够帮助大家解决实际的问题。
文档下载后可定制随意修改,请根据实际需要进行相应的调整和使用,谢谢!并且,本店铺为大家提供各种各样类型的实用资料,如教育随笔、日记赏析、句子摘抄、古诗大全、经典美文、话题作文、工作总结、词语解析、文案摘录、其他资料等等,如想了解不同资料格式和写法,敬请关注!Download tips: This document is carefully compiled by theeditor. I hope that after you download them,they can help yousolve practical problems. The document can be customized andmodified after downloading,please adjust and use it according toactual needs, thank you!In addition, our shop provides you with various types ofpractical materials,such as educational essays, diaryappreciation,sentence excerpts,ancient poems,classic articles,topic composition,work summary,word parsing,copy excerpts,other materials and so on,want to know different data formats andwriting methods,please pay attention!船舶火灾演练方案及流程。
目的。
熟悉船舶消防系统和灭火设备的使用。
一、演练目的为提高船员应对火灾等突发事件的应急处理能力,增强消防安全意识,确保船舶及人员安全,特制定本演练方案。
二、演练时间20XX年X月X日三、演练地点某远洋船舶甲板四、演练对象全体船员五、演练组织机构1. 演练总指挥:船长2. 演练副总指挥:大副、轮机长3. 演练现场指挥:大副4. 演练协调组:消防员、安全员、各部门负责人5. 演练观摩组:其他船员六、演练内容1. 灭火器材的使用2. 火灾报警及疏散逃生3. 伤员救护4. 船舶封闭及火灾扑救七、演练步骤1. 准备阶段(1)成立演练组织机构,明确各组成员职责。
(2)制定演练方案,报上级部门批准。
(3)通知全体船员参加演练,并做好演练前的准备工作。
2. 演练实施阶段(1)灭火器材使用演练:消防员现场演示灭火器材的使用方法,船员跟随操作。
(2)火灾报警及疏散逃生演练:模拟船舶发生火灾,船员按照应急预案进行报警、疏散逃生。
(3)伤员救护演练:模拟伤员被救出火灾现场,进行现场救护。
(4)船舶封闭及火灾扑救演练:模拟火灾现场,船员进行船舶封闭和火灾扑救。
3. 演练总结阶段(1)演练总指挥对演练过程进行总结,指出演练中存在的问题和不足。
(2)参演船员就演练过程中的感受和体会进行交流。
(3)对演练中出现的问题进行整改,完善应急预案。
八、演练要求1. 各组成员要高度重视,认真履行职责,确保演练顺利进行。
2. 演练过程中,参演船员要严格遵守纪律,听从指挥,确保自身安全。
3. 演练结束后,各部门要总结经验,完善应急预案,提高应急处置能力。
九、预期效果通过本次演练,提高船员消防安全意识和应急处置能力,确保船舶及人员安全,为我国远洋渔业事业的发展贡献力量。
十、注意事项1. 演练过程中,如遇紧急情况,立即停止演练,确保人员安全。
2. 演练结束后,各参演船员要尽快恢复工作状态,确保船舶正常运行。
本演练方案仅供参考,具体内容可根据实际情况进行调整。
1.目的规范救助船舶消防演习,以保证船员熟悉在应变中的岗位、任务、行动。
2.适用范围救助船舶消防演习3.责任3.1 船长和消防演习的总指挥,负责组织落实。
3.2机舱消防演习时轮机长是现场指挥,其余情况大副是现场指挥3.3所有船员应参加规定的消防演习。
4.实施步骤4.1 消防演习的火警警报信号由驾驶台发出,使用通用应急报警系统或号笛声连放1分钟后,后接“一长声”表示前部,“二长声”表示中部,“三长声”表示后部,“四长声”表示机舱,“五长声”表示上层建筑。
4.2船舶应每月举行一次消防演习,如有25%以上船员换班,应在离港后24小时内举行一次消防演习。
4.3 每次消防演习应包括:4.3.1 向集合地点报到,并做好执行应变部署表中规定的任务。
4.3.2 启动消防泵,至少使用两根消防皮龙,出水正常。
4.3.3 检查消防员装备和其他人员的救护设备。
4.3.4 检查有关的通信设备。
4.3.5 检查演习区内的水密门、防火门、挡火闸和通风系统的主要进出通道。
4.3.6 检查为随后的弃船而做的必要准备。
4.4 船员应在警报信号发出后2分钟内到达集合地点。
4.5 大副(或轮机长)应按照任务卡对船员询问,指派船员穿戴消防员装备。
4.6 每次消防演习,消防泵应交替使用,应急消防泵也应进行启动试验检查。
4.7 演习完成后,演习期间所使用的设备应立即恢复原先状态。
解除警报信号用警报器或气笛施放一长声。
4.8 演习发生的故障,应尽可能迅速排除和纠正。
4.9 演习结束后,船长应对演习进行讲评。
5.记录5.1 船长将演习时间、地点及详细情况记录在《船长演习讲评记录》中。
5.2 大副、值班轮机员应将消防演习的进行情况用红色笔记录在《航海日志》、《轮机日志》的重大记事栏内。
5.3 三副应在《消防救生设备登记检查养护记录簿》上记录。
一、关于几种应急演习的操作程序和指导海监室根据各轮的实际情况和出现的问题,编写了四种程序,主要是各轮在消防、救生演习和航海日志记录时的程序,由于水平、时间有限和对公约的理解等问题,所以难免有错误,望各轮作为参考。
航海日志记录弃船演习程序:一、记录演习地点在漂泊和锚地中记录内容:1、演习日期。
2、演习洋区经纬度或港口锚地名称。
3、演习种类。
二、演习的主要内容1、××时间拉响弃船演习报警即:七短声一长声,重复连续一分钟。
2、××时间全体船员携带弃船工具、通讯器材、船舶主要证书、日志等集合在左右艇甲板处;试验应急灯。
3、××时间开始做放艇前的准备(开敞式救生艇降落到救生艇甲板层水平位置)。
4、××时间各艇艇长清点人员;检查船员穿着救生衣情况。
5、××时间全体船员开始登艇。
6、××时间放艇。
7、××时间救生艇落到水面脱钩。
8、××时间NO.1或NO.2救生艇在水面上操练。
9、××时间NO.1或NO.2救生艇操练完毕,收艇。
10、××时间NO.1或NO.2救生艇收妥。
11、××时间艇长讲评。
12、××时间艇长讲评完毕,拉响弃船演习解除报警。
船舶消防演习程序A:船舶消防的原则:船员无论在任何场所发现明火或烟雾,首先立即用现场附近的消防器材、设备去扑灭火灾。
同时拉响就近的火警报警器并大声呼喊,向驾驶台及全体船员报警。
IMO国际海事组织,在SOLAS公约中规定,每次消防演习应包括:1. 将船员召集到防火站;2. 到防火站报到并准备执行应变部署表中的职责;3. 穿着消防员装备;4. 操作防火门和挡火闸;5. 操作消防泵和灭火设备;6. 操作通讯设备,应急信号和通用报警;7. 操作探火系统,以及;8. 讲授船上灭火设备和水喷淋和洒水系统,如社有时。
船舶灭火演练方案及流程下载温馨提示:该文档是我店铺精心编制而成,希望大家下载以后,能够帮助大家解决实际的问题。
文档下载后可定制随意修改,请根据实际需要进行相应的调整和使用,谢谢!并且,本店铺为大家提供各种各样类型的实用资料,如教育随笔、日记赏析、句子摘抄、古诗大全、经典美文、话题作文、工作总结、词语解析、文案摘录、其他资料等等,如想了解不同资料格式和写法,敬请关注!Download tips: This document is carefully compiled by theeditor. I hope that after you download them,they can help yousolve practical problems. The document can be customized andmodified after downloading,please adjust and use it according toactual needs, thank you!In addition, our shop provides you with various types ofpractical materials,such as educational essays, diaryappreciation,sentence excerpts,ancient poems,classic articles,topic composition,work summary,word parsing,copy excerpts,other materials and so on,want to know different data formats andwriting methods,please pay attention!船舶灭火演练方案。
一、目的。
1. 提高船员的消防意识和灭火技能;2. 熟练掌握灭火器和消防设备的使用方法;3. 检验船舶的消防系统是否正常有效。
消防演习1.船长宣布失火警报.2.全部船员携带划定设备聚集于指定地点.现场批示点名后向船长陈述:人员到齐,请指导.3.船长指令现场批示,查询船员消防职责,并检讨船员小我设备,携带的消防器材和急救器材是否齐备.4.现场批示在完成查询和检讨后向船长陈述:查询职责完毕,请指导.5.船长指令现场批示:封闭火警区域的有关门窗,通风口通道,消除火场四周的可燃物,割断有关油路.电路电源.并指令现场批示应用消防水及可用灭火器进行灭火.6.现场批示风油电割断后,想船长陈述:通风口通道门窗已封闭,油路.电路以.已割断,并已开端灭火.7.现场批示陈述船长,因为烟雾漫溢灭火人员无法深刻火场,灭火后果极差.8.船长指令现场批示,用两条水龙水冷却火场四周,并组织探火,查明火源.9.现场批示在批示探火人员准确穿戴救火员设备后向船长陈述:探火员预备完毕,已进入火场.10.现场批示向船长陈述:探火员已安然返回,已探明火源,陈述起火原因及火势.11.船长指令现场批示:人员撤离,预备释放固定CO2灭火.12.现场批示从新盘点人数后向船长陈述:人员全部撤离,并指令三副预备释放CO2.13.在三副预备释放CO2完毕陈述后,现场批示陈述船长:预备释放CO2完毕.14.船长指令现场批示:释放CO2.15.现场批示指令三副释放CO2,三副模仿释放CO2,完成后陈述现场批示.16.现场批示向船长陈述:释放CO2完毕,火源已息灭,无复燃现象,请指导.17.船长指令现场批示:聚集讲评.18.现场批示在完成讲评后向船长陈述:讲评完毕,请指导.19.船长指令现场批示:演习停止,将所有应用器材归位.。