醇-可聚合表面活性剂混合胶束法合成微嵌段缔合聚合物及其流变性
- 格式:pdf
- 大小:802.29 KB
- 文档页数:7
一.表面活性剂驱油机理一、改变粘滞力和毛细管力的比值。
1.当加入表面活性剂后,能大大降低油水界面张力。
这时,油滴容易变形,油滴通过吼道时,阻力减小,这样在亲水岩石中高度分散的残余油可变为流动油。
毛管数Nc 是描述粘滞力与毛管力相对大小的参数。
/c w wo N vu σ=毛管数是描述粘滞力与毛管力相对大小的参数 界面张力wo σ越小,毛管数越大,残余油饱和度就越小,驱油效率就越高。
4改变原油的流变性机理原油中因含有胶质!沥青质!石蜡等而具有非牛顿流体的性质,其粘度随剪切应力而变化"这是因为原油中胶质!沥青质和石蜡类高分子化合物易形成空间网状结构,在原油流动时这种结构部分破坏,破坏程度与流动速度有关"当原油静止时,恢复网状结构"重新流动时,粘度就很大"原油的这种非牛顿性质直接影响驱油效率和波及系数,提高这类油田的采收率需改善异常原油的流变性,降低其粘度和极限动剪切应力"而用表面活性剂水溶液驱油时,一部分表面活性剂溶入油中,吸附在沥青质点上,可以增强其溶剂化外壳的牢固性,减弱沥青质点问的相互作用,削弱原油中大分子的网状结构,从而降低原油的极限动剪切应力,提高采收率。
5聚并形成油带机理若驱油活性剂体系中有醇,则醇可使油珠易于通过孔喉结构而富集"富集的油珠在克服了静电斥力后可聚并成油带"这油带在向前移动时又不断将遇到的油珠聚并进来,使油带不断扩大,最后从油井采出"6提高表面电荷密度机理当驱油表面活性剂为阴离子(或非离子一阴离子型)表面活性剂时,它们吸附在油滴和岩石表面上,可提高表面的电荷密度,增加油滴与岩石表面间的静电斥力,使油滴易被驱替介质带走,提高了洗油效率"二.聚合物驱油机理:1、聚合物溶液的调剖作用调整吸水剖面,扩大波及体积,聚合物的调剖作用只有在油层剖面上存在渗透率的非均质状态时才能发生。
对于这类油层,在通常水驱条件下往往发生注入水沿不同渗透率层段推进不均匀现象。
第十三章水溶性聚合物本章主要内容:概述重要的水溶性聚合物重点:离子型、非离子型、两亲性水溶性聚合物难点:无13.1 概述概念:可溶于水的聚合物应用:絮凝剂、增稠剂、织物整理剂、纸张处理剂、油水别离剂、消泡剂、土壤改进剂、缓冲剂、石油钻探用剂聚合物具有水溶性的条件:① 主链含有亲水性优良的短链醚键或仲胺键,而形成的聚合物为无定形者,如聚氧乙烯、聚乙烯胺、还有 PPO、PEG②主链为 C-C 键,但沿 C-C 主链分别众多的亲水基团,如:-SO3H 、-COOH 、 -CONH2 、-OH 、 -OCH3 、-NH2聚合物的分类① 按聚合物来源——天然水溶性聚合物,包括来自天然物质淀粉、蛋白质、海藻等提取的水溶性聚合物;——半合成水溶性聚合物,由天然高分子经化学改性得到的水溶性聚合物,如羧甲基纤维素、甲基纤维素等;——合成水溶性聚合物,聚丙烯酸、聚丙烯酰胺、聚乙烯醇等;② 按是否带离子及离子电荷种类分:——非离子型〔水溶性〕聚合物;——离子型〔水溶性〕聚合物,又称聚电解质〔polyelectrolytes) 离子型又分为 :a. 阳离子聚合物或聚阳离子〔polycation);b. 阴离子聚合物或聚阴离子〔polyanion);c. 两性聚合物〔 amphoteric polymers)憎水缔合聚合物水溶性聚合物分子中如含有少量憎水长碳链 (C6-8)构成的单体链段,那么此聚合物具有憎水缔台现象。
与一般水溶性聚合物的溶液性质有所不同,可称之为憎水缔合聚合物。
吸水树脂交联结构的水溶性聚合物不溶于水而在水中溶胀,即可吸收适量水分,称为吸水性树脂。
水凝胶——吸水量为干树脂百分之数十份者称为水凝胶。
高吸水性树脂——吸水量达数 10 倍,数百倍以至 3000 倍者称之为高吸水性树脂。
13.1.1 水溶性聚合物分子结构与溶液性能分子结构——水溶性聚合物与一般聚合物相似可以是均聚物或共聚物,共聚物可为无规共聚物、交替共聚物、嵌段共聚物以及接枝共聚物,其大分子可为线型、具有长支链线型以及树枝状的多支链。
第六章微相分离多组分聚合物体系Scott扩展到聚合物共混体系均聚物共混时,混合的自由能变化为Flory-Huggins 的高分子溶液统计热力学理论溶剂A和高分子B混合时的自由能变化:v 为体积分数,n 为摩尔分数,χ1为HUggis 参数Φ为体积分数, V R 为摩尔链节体积,V 为总体积。
N:聚合度¾高分子体系中微相形态的演化非常缓慢,在样品制备过程中如果体系偶然陷落到某些非稳定状态,就比较难以转变到热力学稳定态¾实验观测与理论计算¾自洽场理论(self-consistent field theory, SCFT):平均场理论,忽略热涨落¾决定嵌段共聚物微相分离的结构参数:嵌段共聚物微相分离时的嵌段混合焓正比于嵌段间的相互作用参数;微相分离的熵变与嵌段共聚物的聚合度(N)相关;嵌段共聚物组成也是影响相分离时的混合焓和混合熵的重要因素。
嵌段共聚物的组成(体积分数)f和组合参数反映了嵌段共聚物微相分离趋势的强弱对称嵌段共聚物¾自洽场理论的核心思想:对高分子链进行“粗粒化”(coarse-graining)处理¾把一个高分子看成是在空间中运动的“粒子”所走过的一条“路径”。
对含大量高分子的体系,把各个高分子之间的复杂的多体相互作用简化为一个共同的外加势场的作用。
¾1965年Edwards 自回避行走的高分子的线团尺寸(自回避行走的高分子在空间中的形状可以由一个在外场中进行扩散运动的粒子所走过的路径来表示,并且这个粒子的运动方程正好是薛定谔方程。
(高分子形态问题与量子力学之间的深刻联系)R∝N3/5g自洽场理论计算得到的两嵌段高分子本体的热力学相图(谱方法在Fourier空间严格求解)强分离限区域χN>100, S(立方体心相)、C(六方堆积柱分散相)和L(交替分层相)弱分离限区域CPS、S、C、G(双连续立方螺旋相)和L均相区χN<10.5M. W. Matsen, M. Schick. Phys. Rev. Lett., 1994, 72, 2660三嵌段(ABC )聚合物f A 、f B 、NCore-shell sphere/cylinderSpheres in lamellae Rings on cylinderABC线性嵌段高分子在两维空间中的微相形态(a)层状相;(b)柱状相;(c)核-壳结构的柱状相;(d)四方相;(e)和(f)两种含球状相的层状相;(g)含球状相的柱状相Qiu F, et. al., Phys. Rev. E, 2004, 69, 1803动态密度泛函理论(自组装演化动态过程)稀溶液的组装由于嵌段弹性体中聚苯乙烯(PS )内聚能密度较大,两端的PS 嵌段分别与其它链上的PS 嵌段聚集在一起,形成相畴为10~30nm 的球状物(称为微区),作为物理交联点分散在聚丁二烯(PB)的连续相中。
丁苯橡胶摘要:丁苯橡胶(SBR) ,又称聚苯乙烯丁二烯共聚物。
其物理机构性能,加工性能及制品的使用性能接近于天然橡胶,有些性能如耐磨、耐热、耐老化及硫化速度较天然橡胶更为优良,可与天然橡胶及多种合成橡胶并用,广泛用于轮胎、胶带、胶管、电线电缆、医疗器具及各种橡胶制品的生产等领域,是最大的通用合成橡胶品种,也是最早实现工业化生产的橡胶品种之一。
关键词:丁苯橡胶自由基聚合聚合方法丁苯橡胶的改性丁苯橡胶的应用丁苯橡胶(SBR)是应用于轮胎胎面胶的重要胶种之一,在较大幅度的提高胎面抗湿滑性的同时能够明显改善其耐磨耗性能。
由于轮胎胎面胶中常并用天然橡胶(NR),为了使胎面具有良好的综合性能,所以需要使丁苯橡胶与天然橡胶有良好的混容性[1,2]。
虽然乳聚丁苯橡胶(ESBR)能够达到提高胎面胶抗湿滑性和耐磨性的要求,但是乳聚丁苯橡胶与天然橡胶的混容性较差,从而影响到其它重要的性能,尤其会使生热量大增[3,4],而对于轮胎而言则将会增大其滚动阻力,增加油耗。
基于此,人们用溶液聚合的方法制得了在分子链结构上与乳聚丁苯橡胶有着明显区别的溶聚丁苯橡胶(SSBR)[5]。
近来的研究成果表明,SSBR 与天然橡胶的并用体系,能够较好地解决轮胎的抓着力、滚动阻力、耐磨性之间实现最佳平衡的问题,因此,溶聚丁苯橡胶成为开发“绿色轮胎”最主要的研究对象之一[6]。
丁苯橡胶是苯乙烯与丁二烯单体通过无规共聚得到的,丁苯橡胶链节中包含苯乙烯、1-2-聚丁二烯、顺 1-4-聚丁二烯、反 1-4-聚丁二烯四种结构单元。
其中,苯乙烯赋予了胶料一定的强度和耐磨性,但会显著提高胶料的刚性和生热量;1-4聚丁二烯赋予胶料较好的柔顺性和抗湿滑性并能够降低生热量,但强度性能较低,且耐磨性较差;而 1-2-聚丁二烯则兼具苯乙烯和 1-4-聚丁二烯两种结构的优点。
按照不同的聚合方法可以将丁苯橡胶(SBR)分成乳液聚合丁苯橡胶(即乳聚丁苯橡胶/ESBR)和溶液聚合丁苯橡胶(即溶聚丁苯橡胶/SSBR)。
微乳是由表面活性剂、助表面活性剂、油相及水相在适当比例下形成的一种澄清透明带乳光的胶体分散体系,是热力学及动力学稳定的系统。
自微乳化释药系统由油相,非离子表面活性剂和助乳化剂形成的均一透明并包含药物的溶液,在环境温度(通常为37℃)和温和搅拌的情况下,遇水自发乳化形成粒径在10—100 nm的水包油型乳剂,所以也为微乳的一种。
自微乳化释药系统的这些特性使它成为一个很好的口服亲脂性药物载体。
1 微乳的结构微乳从结构上分为3种,水包油型(O/W),双连续相微乳和油包水型(W/O)[1]。
O/W 型微乳,细小的油相颗粒分散于水相中,表面覆盖一层表面活性剂和助表面活性剂分子构成的单分子膜,分子的非极性端朝着油相,极性端朝着水相,O/W 型微乳可以和多余的水相共存;W/O型微乳,其结构与O/W 型微乳相反,可以和多余的油相相共存;双连续相微乳,即任一部分的油相在形成液滴被水相包围的同时,亦可与其它油滴一起组成油连续相,包围介于油相中的水滴。
油水间界面不断波动使双连续相微乳也具有各向同性。
一般来说,O/W型微乳可以将水难溶性药物溶解在油相部分,然后通过表面活性剂的作用分散在水相中,形成均匀稳定的水相溶液,增加药物的溶解度,促进吸收,提高生物利用度,增强药物疗效。
水溶性药物易增溶在W/O型微乳的液滴中,双连续相微乳可同时增溶水溶性和油溶性的药物。
研究发现,微乳作为难溶性药物的载体,可以提高药物的增溶量,不管是水溶性药物还是油溶性药物,在微乳中的增溶量远远高于药物在水中和油中的溶解度之和[2]。
目前临床上50%具有治疗作用的药物因为水难溶性成了口服和注射的最大障碍,所以微乳就成为这类药物给药的良好载体。
同时药物增溶在微乳的液滴中,减少了与外界接触的机会,提高了药物的稳定性。
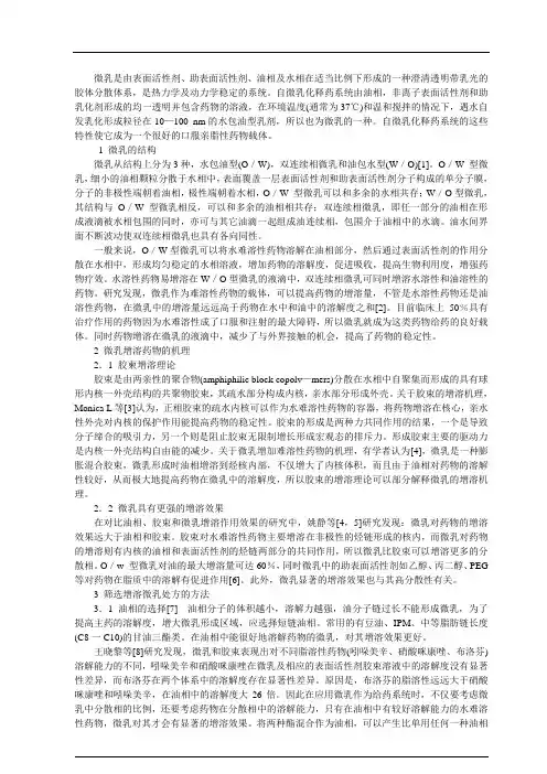
2 微乳增溶药物的机理2.1 胶柬增溶理论胶束是由两亲性的聚合物(amphiphilic block copolv—mers)分散在水相中自聚集而形成的具有球形内核一外壳结构的共聚物胶束,其疏水部分构成内核,亲水部分形成外壳。
影响洗发水表面活性剂体系粘度和稳定性的因素一、洗发水的主体成份1、主表面活性剂:阴离子表面活性剂和非离子表面活性剂;2、辅助表面活性剂:阴离子表面活性剂、两性表面活性剂、非离子表面活性剂;3、增稠剂:盐类、聚乙二醇衍生物、表面活性剂、丙烯酸类聚合物、天然胶质、黏土类增稠剂;4、调理剂:阳离子表面活性剂、水溶性阳离子聚合物、聚二甲基硅氧烷、蛋白质和水解胶原衍生物、赋脂油分;5、珠光剂6、防腐剂7、稳定剂:螯合剂、抗氧化剂、紫外线吸收剂;8、pH调节剂9、着色剂10、稀释剂11、赋香剂12、功能性添加剂:去屑、止痒、防晒、防脱等;二、洗发水的体系2.1表面活性剂浓溶液体系洗发水是以阴离子表面活性剂为主体,配以一定量的非离子、两性离子和高分子阳离子表面活性剂,总含量在10~26%之间,构成了一种混合表面活性剂的胶团溶液。
一般认为,在表面活性剂浓度不是很大时(超过cmc不多),胶团通常为球形;当溶液浓度高出cmc10倍或更高时,胶团的形状变为非球形,通常呈棒状;随着浓度不断增加,棒状胶团聚集成束,呈六角形相堆积状;再高浓度就会转变成层状结构;浓度再增高,则由于水含量减少,发生转相,形成逆胶团。
洗发香波体系应该处在棒状胶团至六角形相之间。
表面活性剂胶团的结构形状与溶液粘度有密切的关系。
一般认为,棒状胶团的溶液粘度比球状胶团大,而最大粘度似乎发生在六角形相附近,进入层状相则粘度下降。
洗发香波的表面活性剂溶液中还存在无机电解质,一是为增稠而加入的盐,二是有些原料本身就含有盐(如阴离子和两性离子表面活性剂)。
无机盐的加入,使溶液表面张力降低,cmc降低及胶团缔合度增大,使得粘度增加,量太多的情况下可使表面活性剂析出形成新相,溶液出现混浊,粘度下降。
少量的电解质还可加大胶团对非极性有机物的增溶作用,但会降低对极性有机物的增溶能力。
2.2油性物质的增溶体系由于表面活性剂在制备过程中或多或少地还含一些没反应的油性物质,这些油性物质再加上洗发香波中加入的香精、油性润滑剂(如高碳醇、羊毛脂等),将被表面活性剂胶团增溶。
[Article]物理化学学报(Wuli Huaxue Xuebao )Acta Phys.-Chim.Sin.2012,28(7),1757-1763July Received:February 20,2012;Revised:April 19,2012;Published on Web:April 23,2012.∗Corresponding author.Email:gyfzgyj@;Tel:+86-817-8249407.The project was supported by the National Science &Technology Major Projects,China (2011ZX05011).国家科技重大专项(2011ZX05011)资助项目ⒸEditorial office of Acta Physico-Chimica Sinicadoi:10.3866/PKU.WHXB 201204231醇-可聚合表面活性剂混合胶束法合成微嵌段缔合聚合物及其流变性柳建新1郭拥军1,2,*祝仰文3杨红萍2杨雪杉2钟金杭2李华兵2罗平亚1(1西南石油大学,油气藏地质及开发工程国家重点实验室,成都610500;2西南石油大学化学化工学院,成都610500;3中国石化胜利油田分公司地质科学研究院,山东东营257015)摘要:低碳醇与可聚合表面活性剂(surfmer)可以形成混合胶束,本文通过稳态荧光猝灭法(SSFQ)测定了该混合胶束中可聚合表面活性剂的聚集数,并通过绝热聚合和后水解工艺合成出不同微嵌段长度的较高分子量(M w )缔合聚合物聚(丙烯酰胺-丙烯酸钠-十六烷基二甲基烯丙基氯化铵)[P(AM-NaAA-C 16DMAAC)].聚合物结构经傅里叶变换-红外(FT-IR)光谱和核磁共振碳谱(13C NMR)表征证实,并通过流变性实验研究了微嵌段长度对增粘性能、抗盐性能、粘弹性能的影响规律.实验结果表明:该方法可以有效调节缔合聚合物中微嵌段的长度,随着微嵌段长度增加,临界缔合浓度(CAC)逐渐降低,增粘性能、粘弹性能先逐步增加后逐步降低,并且发现其对聚合物的性能的影响规律中存在最佳嵌段长度.关键词:醇;可聚合表面活性剂;缔合聚合物;微嵌段长度;混合胶束;流变性中图分类号:O647Polymerization of Micro-Block Associative Polymer withAlcohol-Surfmer Mixed Micellar Method and TheirRheological PropertiesLIU Jian-Xin 1GUO Yong-Jun 1,2,*ZHU Yang-Wen 3YANG Hong-Ping 2YANG Xue-Shan 2ZHONG Jin-Hang 2LI Hua-Bing 2LUO Ping-Ya 1(1State Key Laboratory of Oil and Gas Reservoirs Geology and Exploration,Southwest Petroleum University,Chengdu 610500,P .R.China ;2School of Chemistry and Chemical Engineering,Southwest Petroleum University,Chengdu 610500,P .R.China ;3Gelogical Scientific Research Institute,Shengli Oilfield Branch Company,SINOPEC,Dongying 257015,Shandong Province,P .R.China )Abstract:In this paper,mixed micelle composed of alcohol and polymerizable surfactant (surfmer)were constructed.The aggregated numbers of surfmer (hexadecyl trimethyl allylammonium chloride (C 16DMAAC))in the mixed micelle were measured using a steady-state fluorescence quenching (SSFQ)ing a mixed micellar method with adiabatic polymerization and post-hydrolyzation techniques,the high molecular weight (M w )micro-block associative polymer of P(AM-NaAA-C 16DMAAC)was polymerized.Structures were characterized by Fourier transform-infrared (FT-IR)spectroscopy and 13C nuclear magnetic resonance (NMR)ing rheological experiments,the effects of micro-block length and salt concentration of on the thickening and viscoelastic rheological properties of the polymers were studied.All experiments confirmed that the micro-block length could be adjusted using the mixed micellar method.Increases in the micro-block length were accompanied by decreases in the critical associative concentration (CAC).The viscosities and viscoelastic rheological properties increased to maximum then decreased steady with the length increasing,indicating that the length was at an optimum value.1757Acta Phys.⁃Chim.Sin.2012V ol.281引言水溶性缔合聚合物作为一种新型聚合物,由于缔合效应对流变性的贡献,具有很强的增粘作用和粘弹性,目前已经大量应用于油田生产,如钻井液、压裂液、调剖堵水、聚合物驱油等.1,2大量文献3-8已经证实,采用胶束聚合获得的缔合聚合物中,疏水单体在聚合物链段上是以微嵌段形式分布的,微嵌段的长度(N H )对聚合物流变性能有着显著的影响.目前缔合聚合物主要是以N -烷基丙烯酰胺类疏水单体采用胶束聚合获得的,由于在合成中要加入大量的表面活性剂用以形成胶束,为避免表面活性剂对缔合聚合物性能的不利影响,9-13在反应结束后必须将表面活性剂予以分离,因此难以实现工业化.可聚合表面活性剂(surfmer)在溶液中也可以形成胶束,因此同时扮演了疏水单体和表面活性剂的作用,并且合成的聚合物无需后续纯化处理,因此获得了广泛应用.14,15本课题组以阳离子型surfmer 十六烷基二甲基烯丙基氯化铵为疏水单体已形成系列缔合聚合物,并且在油田多个领域得到广泛应用.Surfmer 在临界胶束浓度(cmc)以上的浓度下参与聚合时,由于胶束对surfmer 的“浓缩效应”会导致局部链增长加速,16因此surfmer 在缔合聚合物主链上主要是以微嵌段形式分布的,并且其微嵌段长度在理论上等于其胶束聚集数.在文献17-19中已经报道了利用加入非聚合型表面活性剂形成混合胶束的方法可以调节混合胶束中surfmer 的聚集数,从而实现微嵌段长度的可控性.但是这些文献中仍需要分离非聚合型表面活性剂.因此如何在实现聚集数调整的同时避免在聚合过程中引入非聚合型表面活性剂成为微嵌段调控技术的一个关键问题.当疏水性的低碳醇增溶到表面活性剂的胶束溶液中时,会导致胶束结构和组成发生变化,18,20,21因此可能用于调节微嵌段长度.同时残存的低碳醇由于表面活性很弱,对缔合聚合物的性能影响很小,22聚合物无需进一步提纯.本文采用低碳醇-可聚合表面活性剂混合胶束法合成了系列不同微嵌段长度的聚(丙烯酰胺-丙烯酸钠-十六烷基二甲基烯丙基氯化铵)[P(AM-NaAA-C 16DMAAC)](见图1),并研究了嵌段长度与缔合聚合物溶液流变性的关系.2实验部分2.1主要实验试剂及仪器MCR301高级流变仪(奥地利,Anton Paar);A V400N 核磁共振仪(德国,Bruker);Nicolet360红外光谱仪(美国,Nicolet);荧光分光光度计(美国,Cary Eclipase);丙烯酰胺(AM),工业品,江西昌九生物化工公司;疏水单体为十六烷基二甲基烯丙基氯化铵(C 16DMAAC),实验室自制;多段复合引发体系,实验室自制;芘,Acros Organics 公司,纯度98%,未进一步提纯;其它试剂购置于成都科龙化工试剂公司,分析纯,未进一步提纯;实验用水为去离子水,电阻率>18M Ω·cm.2.2稳态荧光猝灭法测定胶束聚集数以芘为荧光探针,十六烷基氯化吡啶(CPC)为荧光猝灭剂,将正戊醇(PeOH)与C 16DMAAC 按预先设定摩尔比和浓度配制成溶液,超声分散混合均匀.在荧光光谱仪上测定芘的发射光谱,荧光激发波长为335nm,在384nm 处读取荧光强度(I 384).静态猝灭时CPC 在胶束中服从Poisson 分布,满足下列方程:ln I 0384I 384=N S c S -c Q式中,c Q 为猝灭剂浓度(mmol ·L -1),I 0384为猝灭剂浓度为0时的荧光强度,I 384为不同猝灭剂浓度时的荧光强度,c S 为待测体系中surfmer 的浓度(mmol ·L -1).以ln(I 0384/I 384)-c Q 作图,由直线斜率可求得surfmer 胶束的聚集数N S .2.3微嵌段缔合聚合物的合成在绝热保温装置中加入配制好的待聚合溶液,其中单体总的质量分数(w )为20%,疏水单体摩尔分cmc Key Words:Alcohols;Polymerizable surfactant;Associative polymer;Micro-block length;Mixed micelle;Rheology1缔合聚合物P(AM-NaAA-C 16DMAAC)的结构式Fig.1Structure of associative polymer ofP(AM-NaAA-C 16DMAAC)1758柳建新等:醇-可聚合表面活性剂混合胶束法合成微嵌段缔合聚合物及其流变性No.7数(x )为0.5%,正戊醇(PeOH)与C 16DMAAC 摩尔比按预先设定参数进行调整,溶液升温至20°C,通氮除氧30min 后加入0.1%(w )的复合引发剂,绝热聚合6h,取出聚合物胶体.将胶体剪碎后加入氢氧化钠在90°C 进行水解1h,控制水解度为25%(x ),水解完成后胶体在105°C 干燥1h,固体颗粒粉碎后筛分.得到固含量为90%(w ),水解度为25%(x ),疏水单体含量为0.5%(x )的不同微嵌段长度的缔合聚合物固体样品AH 系列.2.4聚合物溶液的配制聚合物样品均首先用纯水配制成5000mg ·L -1聚合物母液,溶解完成后静置过夜,目标液用10%(w )氯化钠溶液及纯水稀释成聚合物的盐水溶液,静置24h 后测试.2.5缔合聚合物流变性测试方法流变性实验使用MCR301高级流变仪测定,测试系统为锥板系统CP75-1(直径75mm,角度1°),测试温度固定为45°C.对样品在0.001-10Pa 范围内进行稳态应力扫描(控制剪切速率模式),根据应力扫描数据利用仪器自带Carreau-Yasuda 模型软件进行处理得到零剪切粘度;在恒定剪切速率7.34s -1下测定溶液粘度,直至数据稳定,得到表观粘度.粘弹性采用两种方式测定:(1)固定振荡频率为1Hz,在0.001-10Pa 范围内进行动态应力扫描;(2)固定振荡应变为6%,在0.001-100Hz 范围内进行动态频率扫描,得到储能模量(G ʹ)和耗能模量(G ʺ)随应力、频率的变化规律.3结果与讨论3.1混合胶束组成对微嵌段长度的影响Attwood 等18研究了不同碳链长度的疏水性低碳醇对CTAB 的cmc 的影响规律.如图2所示,随着低碳醇浓度的增加,其cmc 逐渐下降;并且随着低碳醇碳链长度的增加,下降趋势更加显著;张为灿等23测定了CTAB/PeOH 混合胶束中CTAB 的聚集数,如图3所示,随着正戊醇浓度的增加,混合胶束中CTAB 的聚集数迅速下降.本文所采用的可聚合表面活性剂C 16DMAAC 与阳离子表面活性剂CTAB 结构性能相似,因此它与低碳醇形成的混合胶束可能具有与文献类似的变化规律.固定C 16DMAAC 浓度为13.7mmol ·L -1(surfmer 在聚合体系中的浓度),加入不同摩尔比的PeOH,配制成混合胶束溶液.用表面张力法测得其在纯水中的cmc 为0.8mmol ·L -1,表明少量PeOH 的加入对cmc 影响较小.在芘探针浓度为10-3mmol ·L -1,CPC 浓度为0-0.4mmol ·L -1条件下用稳态荧光猝灭法测定溶液中C 16DMAAC 的胶束聚集数,其结果如图3所示.它表现出与CTAB/PeOH 体系类似的变化规律.因此采用surfmer/低碳醇混合胶束法可以通过调整正戊醇的用量有效降低surfmer 在胶束中的聚集数,并以此用于缔合聚合物中微嵌段长度的调节.改变正戊醇-疏水单体的摩尔浓度比(c PeOH /c HM ),采用绝热聚合获得不同微嵌段长度的系列缔合聚合物样品AH-1-AH-5,其结构参数如表1所示,其中特性粘数采用稀释型乌式粘度计五点法测定,粘均分子量M 使用部分水解聚丙烯酰胺公式估算,M =802×[η]1.25,其中[η]为特性粘数.图2低碳醇加量对lg(cmc)的影响18Fig.2lg(cmc)vs concentration of alcohol 18CTAB:hexadecyl trimethyl ammonium,BuOH:1-butanol,PeOH:1-pentanol,HeOH:1-hexanol图3正戊醇浓度对混合胶束中CTAB 和C 16DMAAC 聚集数的影响Fig.3Aggregation numbers of CTAB and C 16DMAAC inmixed micellar vs concentration of n -pentanol0.01mol ·L -1CTAB/0.2mol ·L -1KBr data come from Ref.23,concentration of C 16DMAAC is 0.0137mol ·L -1.C 16DMAAC:hexadecyl trimethyl allylammnium chloride1759Acta Phys.⁃Chim.Sin.2012V ol.283.2缔合聚合物的结构表征采用红外和核磁对三次提纯后聚合物样品进行结构表征.其FT-IR (KBr 压片)如图4所示,3434.5cm -1为―NH 2基团的对称伸缩振动峰;1672.1cm -1为酰胺、―COO ―上的C =O 的伸缩振动;1557.6cm -1为N ―H 的弯曲振动;1451.6cm -1为亚甲基弯曲振动峰,1404.6cm -1为C ―N 的伸缩振动峰,2930.6cm -1为―CH 2―上的C ―H 的非对称及对称伸缩振动.13C NMR(D 2O 溶剂)表征如图5所示,16.69为疏水单体和引发剂残基上―CH 3的化学位移;30.06为疏水单体上―CH 2的化学位移;34.82-44.75分别为主链中丙烯酰胺和丙烯酸钠单元上―CH 2的化学位移;57.32为主链中丙烯酰胺和丙烯酸钠单元上―CH 的化学位移;180.10-182.89分别为主链中丙烯酰胺和丙烯酸钠单元的羰基碳的化学位移.3.3微嵌段长度对缔合聚合物流变性的影响3.3.1增粘性能大量采用N -烷基丙烯酰胺类疏水单体的文献已经证实,4,24-26在临界缔合浓度(CAC)以上时,随着微嵌段长度的增加,分子间缔合比例提高,缔合聚合物的增粘性会有显著的提高,一些采用surfmer 的文献中也发现同样的规律.19如图6所示,对比不同微嵌段长度的模型聚合物盐水溶液在相同浓度条件下的零剪切粘度,可以发现,在N H 较小时,N H 的增加有利于聚合物增粘性能的提高,表现为正效应,表1AH 系列微嵌段缔合聚合物的结构参数Table 1Characteristics of the AH series micro-blockassociative polymersc PeOH :concentration of PeOH;c HM :concentration of hydrophobicalmonomer;N H :number of hydrophobes per micelle;[η]:intrinsic viscosity;k H :Huggins constant;M :molecular weight;CAC:critical associative concentration;*In all of polymers,hydrolysis degree is25%(x );hydrophobe content is 0.5%(x ).Sample No*AH-1AH-2AH-3AH-4AH-5c PeOH /c HM0.00.41.02.05.0N H 44.229.019.412.06.9[η](mL ·g -1)1916.951916.852141.101715.301503.80k H0.572.911.601.550.22106M (g ·mol -1)10.210.211.78.97.5CAC (mg ·L -1)620.0668.4694.9898.5918.9图4AH-5的傅里叶变换红外光谱图Fig.4FT-IR spectrum ofAH-5图5AH-5的核磁共振碳谱图Fig.513C NMR spectrum of AH-51760柳建新等:醇-可聚合表面活性剂混合胶束法合成微嵌段缔合聚合物及其流变性No.7N H 达到29.0以后表现为负效应.表明微嵌段长度的增加对溶液增粘性能的提高有最佳值,超过该最佳值后,过大的嵌段长度促使分子内缔合比例增加.由于surfmer 本身具有较大的胶束聚集数,在固定疏水单体比例的前提下,增加N H 会减少缔合点的数量,进而降低缔合所产生的空间网络结构致密度.因此当surfmer 用于合成缔合聚合物时,应调整胶束聚集数使其达到最优增粘效果.如图7所示,对模型聚合物零剪切条件下粘浓曲线进行拟合,可以获得样品的CAC,如表1数据所示,随着嵌段长度的增加,CAC 逐渐降低,符合一般微嵌段缔合聚合物的认识规律.4,19对比表1中AH 系列聚合物的特性粘数[η]、粘均分子量M 以及哈金斯常数k H ,可以发现,随着N H 长度增加,特性粘数和分子量逐渐增加,这与N -烷基丙烯酰胺类缔合聚合物规律4不一致,这主要是由于低碳醇在聚合过程中起到链转移剂的作用,使聚合物分子量降低;k H 是表征聚合物溶解性的参数,随着N H 增加先逐步增加,N H =29.0时达到最大值,然后逐渐降低.由于AH-2在合成中正戊醇加量很小,其分子量与AH-1基本相同,但是二者的k H 有着很大差异,从图6和图7的增粘性趋势上也可以看出二者的显著差异,这表明少量的正戊醇的加入确实通过调整N H 明显影响溶液的增粘性能.但是我们也观察到N H 对其增粘性能的影响远不如N -烷基丙烯酰胺类缔合聚合物3,4,17那么显著,这主要是由于胶束中的surfmer 会与游离的surfmer 进行快速交换,这个交换速度远高于自由基链增长速率;11,15其次由于只有浓度高于cmc 以上时,surfmer 才可以形成胶束并以胶束聚合的形式形成微嵌段缔合聚合物,随着聚合反应的进行,surfmer 浓度逐渐降低到cmc 以下时,此时surfmer 无法继续形成胶束,转而以无规共聚的形式形成缔合聚合物.27因此surfmer 形成的缔合聚合物微嵌段结构均一性远不如完全以胶束聚合得到的微嵌段缔合聚合物.但这种微嵌段的调整措施显然有利于聚合物性能的提高.3.3.2离子强度的影响由于AH 系列聚合物主要结构为部分水解聚丙烯酰胺,一般对于聚电解质而言,溶液极性增大会使聚合物线团发生卷曲收缩,表现为盐降粘作用.缔合聚合物由于溶液极性对缔合效应的促进作用,会表现出缔合强度随盐浓度增加而增大,所以在溶液增粘性上表现出两种倾向:在CAC 以下,离子强度增加促使链内缔合增强,聚合物线团会更加卷曲从而降低粘度;在CAC 以上,离子强度增加促使链间缔合增强,粘度也随之增加,因此缔合聚合物一般都具有比未疏水改性的同类聚合物更好的抗盐性能.28改变聚合物溶液的盐浓度(0-20000mg ·L -1),测量其7.34s -1下的表观粘度,如图8所示,在盐浓度低于10000mg ·L -1时,模型聚合物溶液表现出明显的盐增稠效应,此时盐增稠作用大于盐降粘作用;当盐浓度高于10000mg ·L -1时,受聚合物线团收缩影响,此时盐降粘作用更加显著,表现为粘度下降.在最佳N H 条件下,盐增稠效应十分明显,表现出很高的抗盐性能.这意味着在矿化度较高的油藏条件下,可以通过调整N H 实现有效的增粘.3.3.3线性粘弹性一般水溶性高分子主要通过链段缠绕产生粘图6不同聚合物浓度下微嵌段长度对零剪切粘度的影响Fig.6Zero shear viscosity vs N H at differentpolymer concentrationsc NaCl =5000mg ·L -1图7不同微嵌段长度缔合聚合物在盐水中的零剪切粘度与浓度的关系曲线Fig.7Zero shear viscosity vs concentration forpolymer with different N H valuesc NaCl =5000mg ·L -11761Acta Phys.⁃Chim.Sin.2012V ol.28度,而缔合聚合物在CAC 浓度以上时,由于疏水基团的缔合效应可以形成可逆的三维网络结构,并且通过调整微嵌段长度控制缔合结构的寿命,进而影响溶液的粘弹性.29如图9所示,对同浓度AH 盐水溶液进行稳态应力扫描(控制剪切速率模式)发现,该系列聚合物有两个线性粘弹区,呈现出多级溶液结构特征.在0.1-1Pa 范围内,主要是由于缔合结构被破坏导致剪切稀释;在1Pa 以上,主要是由于链段缠绕被打开引起剪切稀释.图10为动态应力扫描模式测得的模型聚合物的G ʹ和G ʺ,可以发现,对于不同微嵌段长度的缔合聚合物,其线性粘弹区均集中在0.3Pa 以内,并且G ʺ基本相当,而G ʹ有明显差异.表明N H 变化对聚合物溶液的粘弹性有明显的影响.图11为动态频率扫描模式测得的模型聚合物的G ʹ和G ʺ,样品在0.1-10Hz 之间N H 对储能模量的影响较大,在10Hz以上,系列样品的曲线基本重合.它们的交点频率ωC 均出现在0.1Hz 以下,由于在低频段数据稳定性较差,难以定量比较N H 对松弛时间的影响规律.4结论采用低碳醇-可聚合表面活性剂混合胶束法合成了不同微嵌段长度的缔合聚合物,并讨论了微嵌段长度对缔合聚合物流变性能的影响规律.实验结果表明,该混合胶束法可以用于可聚合表面活性剂合成不同微嵌段长度的缔合聚合物.与一般对微嵌段缔合聚合物的认识不同,采用可聚合表面活性剂合成的缔合聚合物中,微嵌段长度对缔合聚合物增粘性能、抗盐性能、粘弹性能的影响均存在最佳值,超过该最佳值后,由于缔合点数目的降低将导致聚合物流变性能的下降.由于可聚合表面活性剂聚合时固有的化学动力学原因,11,15它对微嵌段结构的控制图8盐浓度对不同微嵌段长度缔合聚合物溶液表观粘度的影响Fig.8Apparent viscosity vs concentration of salt forpolymer with different N H valuesshear rate=7.34s -1,c AH =2000mg ·L -1图9剪切应力对不同微嵌段长度缔合聚合物溶液粘度的影响Fig.9Viscosity vs shear stress for polymer withdifferent N H valuesc AH =1500mg ·L -1,c NaCl =5000mg ·L -1图10应力对不同微嵌段长度缔合聚合物溶液粘弹性的影响Fig.10Viscoelastic properties vs shear stresses forpolymer with different N H valuesc AH =2000mg ·L -1,c NaCl =5000mg ·L -1图11频率对不同微嵌段长度缔合聚合物溶液粘弹性的影响Fig.11Viscoelastic properties vs frequencies forpolymer with different N H valuesc AH =2000mg ·L -1,c NaCl =5000mg ·L -11762柳建新等:醇-可聚合表面活性剂混合胶束法合成微嵌段缔合聚合物及其流变性No.7能力不如以疏水性单体形成的缔合聚合物,但由于具有部分微嵌段特征,为可聚合表面活性剂合成不同流变性能的缔合聚合物建立了一种可行的措施.References(1)Taylor,K.C.;Nasr-El-Din,H.A.J.Pet.Sci.Eng.1998,19,265.doi:10.1016/S0920-4105(97)00048-X(2)Wever,D.A.Z.;Picchioni,F.;Broekhuis,A.A.Prog.Polym.Sci.2011,36,1558.doi:10.1016/j.progpolymsci.2011.05.006 (3)V olpert,E.;Selb,J.;Candau,F.Macromolecules1996,29,1452.doi:10.1021/ma951178m(4)V olpert,E.;Selb,J.;Candau,F.Polymer1998,39,1025.doi:10.1016/S0032-3861(97)00393-5(5)Stähler,K.;Selb,J.;Candau,ngmuir1999,15,7565.doi:10.1021/la990431z(6)Thunemann,A.F.;Kubowicz,S.;von Berlepsch,H.;Mohwald,ngmuir2006,22,2506.doi:10.1021/la0533720(7)Gao,B.J.;Jiang,L.D.;Kong,D.L.Colloid Polym.Sci.2007,285,839.doi:10.1007/s00396-006-1613-5(8)Unsal,H.;Aydogan,ngmuir2009,25,7884.doi:10.1021/la900456t(9)Biggs,S.;Selb,J.;Candau,ngmuir1992,8,838.doi:10.1021/la00039a018(10)Bu,H.;Kjoniksen,A.L.;Elgsaeter,A.;Nystrom,B.ColloidsSurf.A2006,278,166.doi:10.1016/j.colsurfa.2005.12.016 (11)Penott-Chang,E.K.;Gouveia,L.;Fernandez,I.J.;Muller,A.J.;Diaz-Barrios,A.;Saez,A.E.Colloids Surf.A2007,295,99.doi:10.1016/j.colsurfa.2006.08.038(12)Talwar,S.;Scanu,L.;Raghavan,S.R.;Khan,ngmuir2008,24,7797.doi:10.1021/la801030n(13)Chen,H.;Li,E.X.;Ye,Z.B.;Han,L.J.;Luo,P.Y.ActaPhys.-Chim.Sin.2011,27,671.[陈洪,李二晓,叶仲斌,韩利娟,罗平亚.物理化学学报,2011,27,671.]doi:10.3866//PKU.WHXB20110306(14)Summers,M.;Eastoe,J.Adv.Colloid Interface Sci.2003,100-102,137.(15)Guyot,A.Adv.Colloid Interface Sci.2004,108,3.doi:10.1016/j.cis.2003.10.009(16)Tajima,K.;Aida,mun.2000,2399.(17)Candau,F.;Regalado,E.J.;Selb,J.Macromolecules1998,31,5550.doi:10.1021/ma9802982(18)Attwood,D.;Mosquera,V.;Rodriguez,J.;Garcia,M.;Suarez,M.J.Colloid&Polymer Science1994,272,584.doi:10.1007/BF00653225(19)Zhang,X.F.;Wu,W.H.Chin.Chem.Lett.2009,20,1361.doi:10.1016/let.2009.06.011(20)Lianos,P.;Zana,R.Chem.Phys.Lett.1980,76,62.doi:10.1016/0009-2614(80)80605-1(21)Zana,R.;Yiv,S.;Strazielle,C.;Lianos,P.J.Colloid InterfaceSci.1981,80,208.doi:10.1016/0021-9797(81)90177-6(22)Zhou,Y.X.;Guo,Y.J.;Luo,P.Y.J.Southwest Pet.Inst.2004,26,62.[周云霞,郭拥军,罗平亚.西南石油学院学报,2004,26,62.](23)Zhang,W.C.;Li,G.Z.;Shen,Q.;Lu,Y.J.Acta Chim.Sin.2000,58,374.[张为灿,李干佐,沈强,卢拥军.化学学报,2000,58,374.](24)Abdurrahmanoglu,S.;Can,V.;Okay,O.Polymer2009,50,5449.doi:10.1016/j.polymer.2009.09.042(25)Candau,F.;Selb,J.Adv.Colloid Interface Sci.1999,79,149.doi:10.1016/S0001-8686(98)00077-3(26)Chassenieux,C.;Nicolai,T.;Benyahia,L.Curr.Opin.ColloidInterface Sci.2011,16,18.doi:10.1016/j.cocis.2010.07.007 (27)Yu,Y.M.;Wang,Z.H.;Gao,B.J.;Wang,R.X.ActaPhys.-Chim.Sin.2006,22,496.[于亚明,王中华,高保娇,王蕊欣.物理化学学报,2006,22,496.]doi:10.3866/PKU.WHXB20060421(28)Kujawa,P.;Audibert-Hayet,A.;Selb,J.;Candau,F.Macromolecules2006,39,384.doi:10.1021/ma051312v (29)Regalado,E.J.;Selb,J.;Candau,F.Macromolecules1999,32,8580.doi:10.1021/ma990999e1763。