基于DCS控制器的生物质锅炉燃烧控制系统的设计
- 格式:pdf
- 大小:730.36 KB
- 文档页数:4
基于DCS下的锅炉自动控制应用1. 引言1.1 背景介绍锅炉作为工业生产中不可或缺的设备之一,其稳定运行对于生产效率和安全至关重要。
传统的锅炉控制方式往往需要人工操作,容易受到操作人员经验和主观因素的影响,导致控制精度不高,效率不稳定。
为了提高锅炉控制的自动化程度和精确度,越来越多的企业开始采用基于DCS(分布式控制系统)的锅炉自动控制系统。
DCS系统是一种集中控制和分布控制相结合的自动控制系统,通过对各个控制单元进行优化协调,实现对整个生产系统的高效管理和控制。
在锅炉自动控制中,DCS系统可以实现对燃烧系统、水位控制、温度控制等多个参数的实时监测和调节,从而确保锅炉的稳定运行。
通过引入DCS系统,锅炉自动控制的精确度和响应速度得到大幅提升,不仅可以提高生产效率,降低能源消耗,还可以减少操作人员的工作负担,提升生产安全性和稳定性。
研究基于DCS下的锅炉自动控制应用具有重要的实践意义和应用前景。
1.2 研究意义锅炉自动控制是现代工业生产中必不可少的一项技术。
通过DCS系统实现锅炉的自动控制,可以提高生产效率,减少人工干预,降低能源消耗,提高设备的使用寿命和安全性。
锅炉是工业生产中常见的热能设备,其自动控制对于保障生产过程的稳定性和安全性至关重要。
通过研究锅炉自动控制在DCS系统下的应用,可以探讨如何更好地利用现代化的自动化技术来提高锅炉的工作效率和能源利用率。
研究锅炉自动控制的意义还在于促进工业生产的可持续发展,推动工业生产的智能化和高效化。
1.3 研究目的研究目的是为了探讨基于DCS下的锅炉自动控制应用的潜力和优势,进一步完善锅炉控制系统,提高系统的稳定性、安全性和效率。
通过深入分析锅炉自动控制原理,结合DCS系统的特点和优势,探讨如何实现更精确、更智能的控制策略,从而优化锅炉运行的性能和能效。
研究目的还包括探讨DCS下的锅炉自动控制应用在工业生产中的实际应用情况,评估其在提高生产效率、降低能耗、减少运行成本等方面的作用和价值。
基于DCS下的锅炉自动控制应用随着工业自动化技术的不断发展,锅炉自动控制系统也得到了迅速发展。
DCS (Distributed Control System)被广泛应用于现代化大型火电厂的锅炉自动控制系统中。
DCS具有高效稳定的控制、操作、监测和通信功能,能够实时监测锅炉的燃烧情况,保证锅炉的运行安全和高效。
锅炉在生产中的关键是燃烧控制,锅炉的燃烧实现需要进行燃料供给、空气调节、点火、燃烧控制、排烟等多个环节的控制。
DCS系统结合锅炉燃烧系统的实际情况,进行精细化的控制,可对锅炉运行情况进行智能化分析,精准调节燃烧状况,达到节能、环保、安全的目的。
锅炉自动控制DCS系统的整体架构包括主机系统、通讯网络、I/O模块、人机界面等部分。
其中,主机系统采用主从式结构设计,能够实现良好的控制精度和响应速度。
通讯网络采用红外线通信、以太网等通信方式,实现远程监控和联网控制,I/O模块负责将传感器数据和执行器的指令传递给主机系统进行处理。
人机界面则是操作员进行控制的窗口,操作员可以实时监控锅炉运行参数、报警信息和实时数据等,对锅炉自动控制状态进行调节和操作。
在锅炉自动控制中,关键是对锅炉燃烧状态的实时监测。
锅炉燃烧室内温度、压力、燃料供应等参数被传感器探头实时采集,并通过I/O模块传递给主机系统进行处理。
主机系统对采集的数据进行智能化分析,自动控制器得到处理后的数据,通过执行器控制燃烧制动机构、燃油喷嘴、风机、排烟风机等设备的运行与停止,实现对锅炉自动控制的精准调节。
此外,锅炉自动控制系统还具备防爆、自动启停、报警等安全保护措施。
当锅炉运行参数超过预设的安全值时,自动控制系统会自动采取措施保护设备和人员的安全。
总之,DCS技术在锅炉自动控制中应用广泛,能够实现精准、高效、安全、稳定的控制,提高燃烧效率,减少能源浪费和排放,具有显著的经济、环保和社会效益。
基于DCS控制器的生物质锅炉燃烧控制系统的设计摘要:生物质能是指绿色植物通过自身的叶绿体吸收空气中的二氧化碳的过程中,把光能转变成自身的化学能储存在自己体内的能量。
它作为可再生能源的一种,由于其独特的优点成为了当下能源界研究的重点。
本文探讨了基于DCS控制器的生物质锅炉燃烧控制系统的设计。
关键词:DCS控制器;生物质锅炉;燃烧控制系统人类社会不断发展,对能源的需求程度越来越高,生物质能作为新型能源逐渐引起世界关注,开发利用生物质能成为各国研究方向之一。
同时,生物质能是太阳能以化学能形式蕴藏在生物质中的一种能量形式,它直接或间接的来源于植物的光合作用,也是以生物质为载体的能量。
一、DCS简介DCS是分布式控制系统的英文缩写(Distributed Control System),又称为集散控制系统,是相对于集中式控制系统而言的一种新型计算机控制系统,它是在集中式控制系统的基础上发展、演变而来的。
同时,它是一个由过程控制级和过程监控级组成的以通信网络为纽带的多级计算机系统,综合了计算机,通信、显示和控制等4C技术,其基本思想是分散控制、集中操作、分级管理、配置灵活及组态方便。
二、生物质概述生物质(biomass)是指通过光合作用而形成的各种有机体,包括所有的动植物和微生物。
广义概念:生物质包括所有的植物、微生物及以植物、微生物为食物的动物及其生产的废弃物。
有代表性的生物质如农作物、农作物废弃物、木材、木材废弃物和动物粪便。
狭义概念:生物质主要是指农林业生产过程中除粮食、果实以外的秸秆、树木等木质纤维素(简称木质素)、农产品加工业下脚料、农林废弃物及畜牧业生产过程中的禽畜粪便和废弃物等物质。
生物质具有可再生性、低污染性、广泛分布性、资源丰富、碳中性等特点。
三、燃烧控制系统的主要任务1、维持主汽压力稳定。
锅炉主汽压力是表征锅炉稳定运行的重要参数,其是否稳定还反映了锅炉燃烧过程中能量的供求关系,即蒸汽量与外界负荷两者的平衡。
科学与财富1、概述锅炉是工业生产中重要的动力来源,随着生产的发展,锅炉日益广泛的用于工业生产的各个领域,成为发展国民经济的重要热工设备之一。
在现代化的建设中,能源的需求是非常大的,然而我国的能延龄使用率极低,所以实现锅炉的自动控制以提高其热效率,有着极为重要的实际意义[1]。
在本设计中,针对35T/H 燃煤锅炉控制要求,利用SIMATIC PCS 7进行其DCS 系统设计。
该设计包括DCS 系统的硬件配置及其组态,上位机的人机监控画面组态与动态模拟以及下位机的控制方案组态和模拟运行。
2、35T/H 燃煤锅炉DCS 系统现场仪表的选型本设计中的35T/H 燃煤锅炉控制系统的一次仪表选型具体如表1所示。
3、35T/H 燃煤锅炉DCS 系统的软硬件配置根据DCS 系统结构特点和实际的35T/H 燃煤锅炉控制要求,35T/H燃煤锅炉DCS 由一个工程师站、一个操作员站、一个PLC 站,两个远程I/O 站构成,其结构如图1所示。
其中,网络采用PROFIBUS-DP 和以太网两级网络。
PROFIBUS-DP 用于用于现场层的高速数据传送,以太网用于PLC 与操作员站和工程师站之间的数据传输。
4、燃煤锅炉控制系统软件设计本设计的软件设计是基于PCS7-WinCC V6.0的上位监控画面组态,根据锅炉控制工艺流程开始进行组态画面的设计,在画面中,使用了静态文本、输入输出域、画面窗口、按钮、控件和库,运行后如图2所示。
下位控制组态基于PCS7-Step7。
图2过程画面运行效果图5、结束语在本次设计中,完成了35T/H 燃煤锅炉的DCS 设计,通过仿真软件的模拟仿真与多次调试,系统的各项功能都达到了预期的目标,较好的满足了35T/H 燃煤锅炉的控制要求。
姻锅炉DCS 控制系统的设计与实现滕天杰(江西工程学院,江西省新余市338000)摘要:锅炉是工业生产过程中必不可少的重要动力设备,在企业生产中起着非常重要的作用。
基于DCS下的锅炉自动控制应用锅炉是工业生产中常见的热能转化设备,其自动控制对于保证燃烧效率、安全性和能源利用率具有重要意义。
基于DCS(分布式控制系统)的锅炉自动控制应用能够更精确地监测和调节锅炉的运行状态,提高锅炉的控制精度和效率。
基于DCS的锅炉自动控制应用可以实现对锅炉运行参数的实时监测。
通过传感器和仪表,可以及时采集锅炉的温度、压力、流量等关键参数,并将其反馈给DCS系统进行实时监测。
DCS系统可以将这些数据进行处理和分析,生成可视化的监控界面,使操作人员能够直观地了解锅炉的运行状态。
基于DCS的锅炉自动控制应用还可以实现对锅炉燃烧过程的精确控制。
通过DCS系统内置的PID控制算法,可以根据锅炉实时数据和设定的控制策略,自动调节燃料供应、空气配比以及给水流量等参数,以实现锅炉燃烧过程的优化控制。
DCS系统可以根据预设的安全限值,监测锅炉各个参数是否超出安全范围,并自动采取相应的控制动作保障锅炉运行的安全性。
基于DCS的锅炉自动控制应用还可以实现对锅炉的节能管理。
根据DCS系统对锅炉运行数据的分析,可以发现和诊断锅炉运行中的能源浪费和效率低下问题,并提出相应的改进措施。
可以针对锅炉的负荷变化进行智能调整,避免锅炉的过多启停,提高能源利用率。
可以通过DCS系统对燃烧过程中的参数进行优化调整,减少燃料的浪费,降低生产成本。
基于DCS的锅炉自动控制应用能够实现对锅炉运行参数的实时监测、燃烧过程的精确控制以及节能管理,提高锅炉的稳定性、可靠性和能效。
这种自动控制系统不仅可以减少人工操作和人工巡视的工作量,降低运行成本,而且可以提高运行的安全性和可持续发展的效益。
在工业生产中广泛应用的基于DCS的锅炉自动控制技术已经成为锅炉运行管理的重要手段和工具。
锅炉燃烧系统采用DCS优化控制篇一:基于DCS的锅炉优化控制系统与开发基于DCS的锅炉控制系统设计姓名:邱玉泉指导老师:刘福荣摘要:由于燃煤锅炉,它的燃烧过程是一个耦合严重、具有严重非线性、时变特性、扰动变化激烈且幅值大的多变量系统,其中送风量、引风量、给煤量、热网负荷、环境温度等参数的变化都将对燃烧系统产生直接的影响,所以锅炉燃烧控制不仅直接影响锅炉供热工况的稳定,而且对节能降耗,保护环境,提高链条锅炉的热效率有着重要的意义。
然而,目前的热电厂锅炉的燃烧优化主要依靠调试人员进行多种工况和常用煤种试验,以获取不同工况下的最佳风/煤比,运行人员参照运行,这种方法费时费力,而且由于链条锅炉使用的煤种变化以及运行工况变化频繁,实际工况往往偏离实验工况,同时这种燃烧调整方法不能根据运行条件的变化实时的调整控制,使链条锅炉处于最佳运行状况,造成资源浪费。
本文对目前供热系统普遍存在的锅炉燃烧控制系统进行了研究,针对目前锅炉普遍存在的煤质多变,负荷多变,锅炉常偏离最佳燃烧状况造成资源浪费且过滤自控率低等问题,设计开发了一套基于DCS的锅炉控制系统。
本系统在原有浙大中控JX-300XP DCS基础上,釆用监控组态软件控制系统,利用OPC技术实现DCS与力控组态软件之间的动态数据交互,在保证了系统精确性的前提实现节能,看似损失了一定的优化量,但是整个控制系统的自控率得到了保证,在供热锅炉控制上做到了恶劣时保稳定,稳定时求最优”。
关键词:DCS;监控系统第一章绪论1.1问题的提出工业锅炉【1-2]是利用燃料(包括煤、气、油等)的热能将工质加热到一定温度和压力的换能设备。
锅炉生产在我国国民经济发展中占据着重要的地位。
然而锅炉的燃烧换热过程是一个复杂的工业过程。
它主要包括煤的燃烧氧化释放热量和交换热量两大过程,两者都存在多相化学和物理反应过程,这些反应过程的宏观时滞性和非线性是影响锅炉燃烧过程丨控制稳定性的首要问题。
研究分析锅炉燃烧过程等生产环节的特性,是实现锅炉燃烧优化控制的关键。
DCS控制系统设计一.被控对象:图1 锅炉设备工艺二.工艺要求燃料和热空气按一定比例送入燃烧室燃烧,生成热量传递给蒸汽发生系统,产生饱和蒸汽Ds,然后经过热器,形成一定气温的过热蒸汽D,汇集至蒸汽母管。
压力为Ph的过热蒸汽经负荷设备调节阀供给生产设备负荷用。
与此同时,燃烧过程中产生的烟气,除将饱和蒸汽变成过热蒸汽外,还经省煤器预热锅炉给水和空气预热器预热空气,最后经引风机送往烟囱,排入大气。
三.DCS选型本控制系统选择浙大中控Webfield JX-300XP系统。
四.硬件①控制站硬件1.机柜:SP202结构:拼装尺寸:2100*800*600ESD:防静电手腕散热:两风扇散热接地:工作接地,安全接地2.机笼电源机笼:四个电源模块,型号:XP521I/O机笼:20个槽位,用于固定卡件3.接线端子板冗余端子板:XP520R4.端子转接板5.主控卡:XP243X地址范围:2到127。
后备锂电池模块:JP2,保持参数不丢失。
6.数据转发卡:XP233地址范围:0到157.I/O卡件(a)I/O点数计算Ⅰ.锅炉控制系统中数字量输入点数:启动;停止;点火;手动关闭蒸汽阀以上共计四个数字量输入。
Ⅱ.锅炉控制系统中数字量输出点数:给风;1号风机;给燃料;2号风机;蒸汽阀以上共计五个数字量输出。
Ⅲ.锅炉控制系统中模拟量输入点数:汽包液位、温度、压力。
以上共有三个模拟量输入(为了使模拟信号可以远传,变送器均选择电压式)。
(b)卡件选择Ⅰ.XP363:触点型开关量输入卡。
8路输入,统一隔离。
Ⅱ.XP362:触点型开关量输出卡。
8路输出,统一隔离。
Ⅲ.SP314X:电压信号输入卡。
4 路输入,点点隔离,可冗余Ⅳ.XP221:电源指示灯。
②操作员站硬件1.PC机:显示器;主机;操作员键盘,鼠标;操作员站狗;2.Windows XP操作系统3.安装Advan Trol-Pro实时监控软件。
③工程师站硬件1.PC机显示器;主机;工程师键盘,鼠标;工程师站狗2.工程师站硬件可以取代操作员站硬件3.Windows XP操作系统4.安装Advan Trol-Pro实时监控软件5.安装组态软件包④通信网络(a)信息管理网通讯介质:双绞线(星形连接),50Ω细同轴电缆、50Ω粗同轴电缆(总线形连接,带终端匹配器),光纤等;通讯距离:最大 10km;传输方式:曼彻斯特编码方式;(b)过程控制网络(SCnet Ⅱ网)传输方式:曼彻斯特编码方式;通讯控制:符合 TCP/IP 和 IEEE802.3 标准协议;通讯速率:10Mbps;节点容量:最多 15个控制站,32个操作站、工程师站或多功能站;通讯介质:双绞线,50Ω细同轴电缆、50Ω粗同轴电缆、光缆;通讯距离:最大 10km。
工业燃煤锅炉DCS控制系统设计(子课题:控制方案的组态及监控画面的制作)摘要:本文叙述了工业燃煤锅炉的工作原理,具体阐述了锅炉控制中对汽水控制系统方案和自动检测的设计,利用了Control Builder 软件、UMC800控制器和FIX软件进行35吨工业燃煤锅炉汽水系统的自动检测与控制回路的组态,并设计了友好的监控画面。
关键词:锅炉FIX UMC800 控制系统汽水系统蒸汽压力Abstract: the paper introduce the principle of the boiler which is used in burning coal industrial, it describes the scheme of thesteam control system in boiler control and the design of auto-detection. it use the Control Builder software,UMC800controller and FIX software to auto-detect 35t steam systemin burning coal industrial and configuration the control loop,and designed the friendly supervision appearance.Keyword:boiler, FIX, UMC800, control system, steam system, steam pressure引言锅炉微机控制,是近年来开发的一项新技术,它是微型计算机软件、硬件、自动控制、锅炉节能等几项技术紧密结合的产物,我国现有中、小型锅炉30多万台,每年耗煤量占我国原煤产量的1/3,目前大多数工业锅炉仍处于能耗高、浪费大、环境污染严重的生产状态。
提高热效率,降低耗煤量,降低耗电量,用微机进行控制是一件具有深远意义的工作。
基于DCS的锅炉控制系统研究【摘要】采用计算机系统实现锅炉及供热系统的优化控制,可以大大提高燃烧效率,节约能源,减少污染。
本文介绍了DCS结构特点以及影响DCS的主要技术,阐述了锅炉实现DCS控制的重要意义,还阐述了锅炉控制原理,并介绍了锅炉DCS系统配置。
【关键词】DCS锅炉压力控制回路1 引言锅炉是工业生产中一次能源转换为二次能源的重要动力设备,也是主要的能源消耗设备。
尤其在北方,冬季采暖以燃煤锅炉为主,其能源消耗以及引发的环境污染问题日趋严重。
采用计算机系统实现锅炉及供热系统的优化控制,可以大大提高燃烧效率,节约能源,减少污染。
2 锅炉实现DCS控制的意义锅炉是工业生产的重要设备,它直接影响生产的正常进行和产品的产量、质量和成本。
锅炉又是耗能极大的设备,在整个工业生产的能源消耗中占相当的比重。
我国中小型锅炉的设备水平一直比较落后,大多数中小型锅炉的控制、操作水平基本上停留在手工和简单仪表操作的水平。
一般工业锅炉控制系统存在着严重耦合、给燃料量到主蒸汽力压的变化时滞大、燃料给系统带来的不确定等问题。
锅炉DCS控制系统克服了鉴于传统仪表构成的锅炉控制系统存在局限性,以人机界面的形式对锅炉生产过程进行控制和监控,降低操作难度,提高工作效率。
3 锅炉控制原理锅炉是一个多输入、多输出、多回路、非线性的相互关联的复杂的控制系统,调节参数与被调节参数之间,存在着许多交叉的影响,调节难度非常大。
我们采用将系统控制分散成一个一个的闭环控制:给煤控制,送风控制,汽包液位控制,炉膛负压控制等。
3.1 给煤控制锅炉燃烧系统自动调节的基本任务是使燃料燃烧所产生的热量,适应蒸汽负荷的需要,同时还要保持经济燃烧和锅炉的安全运行。
目前,中小型煤粉炉控制系统效果不佳主要体现在送风和给煤控制上。
送风控制系统应与给煤控制相协调,控制在一定的风煤比,维持燃烧处在最佳经济状态。
3.2 送风控制送风调节是通过负荷规则调节器实现“加负荷时,先加风后加煤;减负荷时,先减煤后减风的控制规则。
基于DCS下的锅炉自动控制应用随着工业自动化技术的不断发展,DCS(分散式控制系统)在工业生产中得到了广泛的应用。
在锅炉自动控制领域,DCS系统的应用已经成为现代化锅炉生产中的不可或缺的部分。
DCS下的锅炉自动控制系统可以实现对锅炉生产过程的全面监控和精细化调节,从而实现生产过程的自动化、智能化和高效化。
一、DCS系统在锅炉自动控制中的应用DCS系统是一种分布式的实时控制系统,它由中央控制器和多个分布式控制器组成,能够对生产过程进行全面监控和实时控制。
在锅炉生产中,DCS系统可以对燃料供给、燃烧控制、水位控制、压力控制等关键参数进行精确监测和调节,从而保证锅炉的安全、稳定和高效运行。
1. 系统监控功能DCS系统可以实时监测锅炉的各项运行参数,包括燃料供给、燃烧状态、水位、压力、温度等参数,并将这些数据传输到中央控制器上进行分析和处理。
通过DCS系统,操作人员可以随时随地监控锅炉的运行状态,及时发现异常情况并采取相应的措施进行调整,保证锅炉生产的安全和稳定。
2. 自动调节功能DCS系统可以根据预先设定的控制策略,实现对锅炉的自动调节。
在燃料供给方面,DCS系统可以根据锅炉的负荷情况和燃料质量进行自动调节,保证燃烧的充分和稳定。
在水位控制方面,DCS系统可以根据蒸汽需求自动调节给水量,保持锅炉水位在安全范围内。
通过自动调节功能,DCS系统能够提高锅炉的运行效率和能源利用率,降低能源消耗和排放量。
3. 故障诊断和报警功能DCS系统可以实时监测锅炉的运行情况,并对可能出现的故障进行预判和诊断。
一旦发现异常情况,DCS系统会立即发出报警信号,并将故障信息传输到中央控制器,提醒操作人员进行处理。
通过故障诊断和报警功能,可以及时发现和处理锅炉运行中的问题,避免事故的发生,保证生产的连续和稳定。
相对于传统的PLC(可编程逻辑控制器)系统,DCS系统在锅炉自动控制中具有诸多优势。
1. 集中控制与分散控制结合DCS系统采用集中控制与分散控制相结合的方式,中央控制器负责整体控制和监控,而分布式控制器负责局部控制和执行,实现了控制系统的灵活性和高效性。
基于DCS下的锅炉自动控制应用研究摘要:在当前我国工业生产行业的发展取得了良好的成绩,这个过程中DCS 系统逐步的被人们引用到了自动化控制系统之中。
DCS系统其实质就是将过程控制级和过程监控级进行整合所形成的以通信网络为基础的多级计算机系统。
DCS 所具有的控制理念就是:控制分散、集中管理,在将系统投入使用之前,需要结合所设置的目标来设立多个分支系统,并且将总目标划分为几个细小目标,并且融入到分支系统之中。
所有的分支系统都会借助中央处理器来完成信息的传递和共享,控制系统将各个分支系统所释放的指令进行收集之后,会将其进行专门的处理之后,将其输送到集中控制室,工作人员可以利用上位机来实施统一的控制和监督、操作。
这篇文章主要围绕DCS下的锅炉自动控制的实践运用展开全面深入的分析研究,希望能够对我国工业生产行业的未来稳步发展有所帮助。
关键词:DCS;锅炉;自动控制引言:在工业生产中锅炉设备属于其中最为重要的基础设备,将自动化控制系统引用到锅炉运行系统之中,不但可以有效的提升锅炉的使用效率,并且也可以将工作人员从巨大工作量中摆脱出来,实时掌握锅炉的运行情况,确保其能够始终维持稳定、高效的运行状态。
1DCS系统的构成DCS控制系统主要涉及到上位系统以及下位系统。
上位系统与整个系统的控制设备进行连接,其主要作用就是将系统运行过程中所产生的信息进行收集、存储和管理。
借助控制计算机完成对DCS上位系统的整体监控,如果系统运行遇到任何的异常情况,都会及时的释放警报。
上位系统运行过程中,最为关键的工作就是监控,对于系统运行的稳定性和高效性加以保障。
[1]2DCS自动控制系统功能2.1锅炉燃烧过程控制在锅炉内地燃料燃烧的过程中,针对其实施全面的控制工作的主要作用就是保证燃料的燃烧过程中所释放的热能能够满足锅炉蒸汽负载外部需要,这样就可以从根本上保证锅炉运行实现良好的经济性和安全性的目标。
为了对燃料的经济性加以保障,还需要结合各方面实际情况来对燃料和负载实施合理的调整,与此同时对于引风量与送风量也需要进行合理的控制。
产能经济369基于DCS 的锅炉自动控制及其远程监控系统分析任生智 太原理工大学山西兰花科技创业股份有限公司化工分公司摘要:DCS 锅炉具有噪音小、污染低、燃油效率高等特点,且可以实现自动化控制,对于锅炉运行效率的提高有着极为重要的作用。
为此,本文首先对DCS 控制系统展开概述,并在此基础上以20t 锅炉为例来分析基于DCS 的锅炉自动控制及其远程监控系统,以供广大同行参考与交流。
关键词:DCS;锅炉;自动控制;远程监控中图分类号:TP273;TK229.63 文献识别码:A 文章编号:1001-828X(2017)025-0369-01一、DCS 控制系统概述DCS 即计算机分散性控制系统,其主要是由上位机与下位机系统构成。
而实际控制系统不同,所具体控制功能亦有所不同。
其中上位机系统主要采取的是工业控制计算机,以实现现场实时存储、现实、报警、打印以及设定控制参数等;下位机主要是采取Ethernet 方式来实现系统间的通讯。
在分散型控制系统中,未处理机是其基础,其最大的特点是集中管理、危险分散控制与操作,其有效集合控制技术、计算机技术以及网络技术于一体。
DCS 控制系统主要具备如下几个特点:第一,可靠性。
实现DCS 控制系统其主要是以计算机为基础,来有效融合各个系统,并且将先进的容错设计应用到了系统结果当中,所以,如若某台计算机发生故障,而其他子系统并不会受到太大影响。
在此系统中,每台计算机其实际任务也各不相同,并且能够结合实际控制需求来运转相应的计算机,从而能够大大提升整体系统的可靠性。
第二,开放性。
DCS 控制系统的设计具有标准化与开放式的特点,所以其可以在不同计算机间传递信息。
如若要想变更或扩展系统功能,仅需卸下或将相应计算机接入网络即可。
第三,灵活性。
在DCS 系统能够利用不同的组态软件来实现不同的硬态组态,以便于能够结合相应的控制信号来实现不同的连接方式。
二、基于DCS 的锅炉自动控制功能分析1.燃烧控制一般情况下,甲烷、空气混合物以及催化和化工的酸性气体是燃气锅炉的主要燃料,通常判断其有无充分燃烧可以对其烟气中的含氧量来进行。
基于DCS下的锅炉自动控制应用DCS(分布式控制系统)是一种基于计算机网络技术的自动化控制系统,广泛用于工业生产中的自动化系统。
锅炉自动控制应用是DCS应用的重要领域之一。
锅炉作为工业生产中不可或缺的燃烧设备,必须具备安全、高效的自动控制功能,以确保生产安全和能源节约。
1. 控制系统设计:DCS的设计应满足锅炉的生产工艺、操作要求和控制功能,其中包括PID控制、开关控制和模拟量控制等多种控制方式。
2. 实时监控:DCS监控系统可以对锅炉工艺参数进行实时监控,如水位、压力、温度等,以及对燃料、空气等维持供应的状态进行监测,以实现对锅炉生产工艺全面的监管。
3. 事件记录:DCS监控系统可以自动记录锅炉运行中的各项事件,如报警、故障等,定期生成运行报表,以方便锅炉管理人员进行运行评估和故障排除。
4. 操作界面设计:DCS操作界面应具有人性化的设计和可视化的展示效果,以方便锅炉操作人员进行操作和异常处理。
5. 安全保护:DCS应具有实时的安全保护和故障检测功能,对锅炉运行过程中出现的安全问题进行监测和预警,确保锅炉操作人员和生产现场的安全。
锅炉自动控制应用中,DCS系统的PID控制功能尤为重要。
PID控制是一种用于控制工业过程的自动化控制算法,可以实现对过程变量的实时监测和调节,以达到目标控制效果。
PID控制的主要参数是比例系数、积分系数和微分系数,分别控制了反馈信号与目标信号之间的比例、积分和微分关系,从而实现对工艺控制的精确调节。
在锅炉自动控制中,PID控制可以对水位、压力、温度等关键参数进行控制,确保锅炉的生产和安全稳定运行。
总之,DCS在锅炉自动控制应用中是一个十分重要的技术手段,能够实现锅炉的高效、稳定生产,并确保锅炉的运行安全。
未来,随着先进技术的不断应用和发展,DCS在锅炉自动控制中的应用也将不断得到完善和提高,推动锅炉自动化控制技术的发展。
基于DCS下的锅炉自动控制应用一、锅炉自动控制的需求和挑战在工业生产中,锅炉被广泛应用于供热、供汽、发电等方面,其稳定运行对于保障生产过程至关重要。
传统的手动控制方式存在着诸多问题,比如控制精度低、反应速度慢、操作繁琐等。
而且,在实际生产过程中,锅炉的负荷情况常常会有所波动,需要根据实际情况及时做出调整,传统的手动控制方式就显得力不从心。
如何实现锅炉的自动化控制,提高控制精度和反应速度成为了亟待解决的问题。
与此锅炉自动控制还面临着一些特殊的挑战。
锅炉在运行过程中会受到外部环境、燃料特性等多种因素的影响,这就要求控制系统可以对这些因素进行及时、准确的识别和处理。
锅炉操作场景通常较为复杂,需要对多种参数进行实时监测和调整。
如何设计一种能够适应复杂环境、实现精准控制的自动控制系统成为了迫切需要解决的问题。
二、DCS技术在锅炉自动控制中的应用为了解决传统锅炉手动控制存在的问题,越来越多的企业开始引入DCS技术来实现锅炉的自动化控制。
DCS是一种基于计算机网络的先进控制系统,它将控制器、执行器、传感器等各个设备通过网络连接在一起,实现了设备之间的信息共享和协同控制。
这种分布式的控制架构使得DCS系统具有了更高的可靠性、灵活性和扩展性,可以更好地满足复杂生产过程中的控制需求。
在锅炉自动控制中,DCS系统可以实现对锅炉的全面监测和控制。
通过将各个关键设备和系统连接到DCS网络中,可以实现对锅炉运行状态的实时监测,对各种参数的准确控制。
在燃烧过程中,DCS系统可以根据燃烧效率和燃烧质量实时调整燃烧控制参数,保证燃烧过程的高效率和低排放。
DCS系统还可以实现对锅炉负荷的智能调控。
在实际生产过程中,锅炉的负荷通常会有所波动,需要根据实际情况进行及时调整。
DCS系统可以通过对锅炉负荷进行实时监测,并根据生产需求和设备性能自动调整控制参数,保证锅炉在不同负荷条件下的稳定运行。
DCS系统还可以实现对锅炉的故障诊断和预防性维护。
基于DCS控制器的生物质锅炉燃烧控制系统的设计王治江【摘要】In order to improve the robustness of biomass boiler in practical application and the unsatisfactory combustion effect,this paper designs a set of combustion control scheme for birth material boiler based on DCS controller according to the actual situation of a sugar factory.In this design,MCGS configuration software is selected,the communication between MCGS configuration software and MatLab is accomplished through DDE technology,and the control of several main parameters in the combustion control system is completed through MatLab,the lower machine chooses to use Atmega128 Controller,completes the data collection,Upload and other work.The practice proves that the design scheme proposed in this paper can improve the stability of the biomass boiler in the combustion process,and has a certain application value.%为改善生物质锅炉在实际应用中出现的鲁棒性差、燃烧效果不理想等现状,结合某糖厂的实际情况,基于DCS控制器设计了适用于生物质锅炉的燃烧控制方案.上位机选用MCGS组态软件,通过DDE技术完成MCGS组态软件和MatLab之间的通信,并通过MatLab完成了对燃烧控制系统中几个主要参数的控制;下位机选择用Atmega 128作主控制器,完成数据的采集、上传等工作.实践证明,该设计方案可以提高该厂生物质锅炉在燃烧过程中的稳定性,具有一定的应用价值.【期刊名称】《自动化与仪表》【年(卷),期】2018(033)005【总页数】4页(P40-42,51)【关键词】控制系统;生物质锅炉;燃烧控制;DCS控制器【作者】王治江【作者单位】天津市星拓科技发展有限公司,天津300384【正文语种】中文【中图分类】TP273;TK223.7生物质(biomass)是指通过光合作用而形成的各种有机体,与目前常用的煤、石油、天然气等能源相比,来源广泛、丰富;宏观上看,其燃烧过程可以实现CO2的零排放,为一种理想的绿色能源。
基于DCS下的锅炉自动控制应用锅炉是工业生产中常见的设备,它广泛应用于化工、电力、冶金、石油等领域。
如何有效地控制锅炉的运行,保证其安全、稳定、高效地工作,是广大工程技术人员长期以来努力探讨的课题。
在这个过程中,DCS(分散控制系统)的应用已成为锅炉自动控制的一个重要趋势。
DCS作为锅炉自动控制系统的一种重要形式,由于其具有灵活性、可靠性、易维护和通用性强等优点,越来越受到工程技术人员的青睐。
DCS系统将传感器、执行器、控制器等设备通过网络连接在一起,实现对生产过程的集中监控和控制。
这种集中式控制方式,可以使锅炉运行更加稳定、高效,也便于工程技术人员对设备进行管理和维护。
基于DCS下的锅炉自动控制,已经成为现代工业生产中不可或缺的一部分。
在基于DCS下的锅炉自动控制应用中,有许多值得关注的关键技术。
就是传感器和执行器的选择和布置。
由于DCS系统需要实时地监测和控制锅炉的各个参数,因此传感器的选择非常重要。
温度、压力、流量等传感器,需要具有高精度、快速响应和较长的使用寿命。
对于执行器来说,如控制阀、泵等,它们需要具有精确的调节能力和较强的耐压性。
而传感器和执行器的布置也需要精心设计,以保证整个系统的稳定性。
DCS系统中的控制策略和算法也是非常关键的。
在实际生产中,锅炉的运行状态会受到许多因素的影响,如原料的变化、外部环境的变化、运行时间的长短等。
控制策略需要能够根据实际情况进行灵活调整,以保证锅炉的稳定高效运行。
在这方面,现代DCS系统通常会采用PID控制算法,或者是模糊控制、神经网络控制等更加高级的控制算法。
这些算法可以根据实际情况进行参数调整,从而实现更加精确的控制。
DCS系统中的数据采集和处理技术也是非常重要的。
在锅炉运行过程中,系统需要实时地采集和处理大量的数据,以便进行实时监控和控制。
DCS系统中的数据采集设备和数据处理设备,需要具有高速、高精度和高稳定性。
数据的存储和传输也需要考虑,以便于对数据进行分析和归档。
生物质(biomass)是指通过光合作用而形成的各种有机体,与目前常用的煤、石油、天然气等能源相比,来源广泛、丰富;宏观上看,其燃烧过程可以实现CO2的零排放,为一种理想的绿色能源。
目前针对我国具体国情,通过直接燃烧的方式利用生物质能源是现行应用最多、最为成熟的。
生物质锅炉因其绿色环保的特性被广泛地应用到很多工厂中,但仍需要对燃料量的控制、鼓风机风量的控制、引风机风量的控制等开展深入的讨论和研究。
对燃料量精确的控制是保证炉膛内的主蒸汽量保持稳定的关键。
在生物质燃烧过程中炉膛内的含氧量也是决定生物质燃烧质量的重要因素,而锅炉炉膛内的含氧量主要由鼓风机的送风量决定。
所以,使生物质原料充分燃烧的同时又不被过大风量带走过多的热量,关键在于对鼓风机送风量的控制。
最后,为了让炉膛内的压力保持在一个安全范围内,还需要对引风机的引风量进行控制,防止出现因为炉膛内压力太大而出现喷火、喷灰等现基于DCS控制器的生物质锅炉燃烧控制系统的设计DOI:10.19557/ki.1001-9944.2018.05.009王治江(天津市星拓科技发展有限公司,天津300384)摘要:为改善生物质锅炉在实际应用中出现的鲁棒性差、燃烧效果不理想等现状,结合某糖厂的实际情况,基于DCS控制器设计了适用于生物质锅炉的燃烧控制方案。
上位机选用MCGS组态软件,通过DDE技术完成MCGS组态软件和MatLab之间的通信,并通过MatLab完成了对燃烧控制系统中几个主要参数的控制;下位机选择用Atmega128作主控制器,完成数据的采集、上传等工作。
实践证明,该设计方案可以提高该厂生物质锅炉在燃烧过程中的稳定性,具有一定的应用价值。
关键词:控制系统:生物质锅炉:燃烧控制:DCS控制器中图分类号:TP273:TK223.7文献标志码:A文章编号:1001⁃9944(2018)05⁃0040⁃03 Design of Combustion Control System for Biomass Boiler Based on DCS Controller WANG Zhi⁃jiang(Tianjin XINGTUO Science&Technology Development Co.,Ltd.,Tiangjin300384,China)Abstract:In order to improve the robustness of biomass boiler in practical application and the unsatisfactory combus⁃tion effect,this paper designs a set of combustion control scheme for birth material boiler based on DCS controller according to the actual situation of a sugar factory.In this design,MCGS configuration software is selected,the com⁃munication between MCGS configuration software and MatLab is accomplished through DDE technology,and the con⁃trol of several main parameters in the combustion control system is completed through MatLab,the lower machine chooses to use Atmega128Controller,completes the data collection,Upload and other work.The practice proves that the design scheme proposed in this paper can improve the stability of the biomass boiler in the combustion process, and has a certain application value.Key words:control system;biomass boilers;combustion control;DCS controller收稿日期:2018-02-06;修订日期:2018-03-21作者简介:王治江(1970—),男,本科,高级工程师,研究方向为生物质燃烧器。
控制系统与智能制造象,或者因压力过小而造成燃料燃烧不稳定甚至出现灭火的现象。
为了解决上述问题,提高生物质锅炉在燃烧过程中的稳定性,文中基于DCS控制器设计了对生物质锅炉的燃烧过程进行控制的控制系统。
1控制系统设计生物质锅炉燃烧控制系统的设计,需要对系统的实时流量、液位、温度及压力等数据进行监控,以完成对蒸汽流量的统计,从而完成超限保护、报警及控制设备等功能。
需要在整个控制过程中对风机、泵、电动阀等开关量,以及主蒸汽、温度、压力、气泡液位、流量等模拟量进行实时监控。
该控制系统测点数量统计见表1。
设计选用的上位机为ADLINK工控机。
该工控机主机频率为1.3GHz,CPU配置是Intel(R)Celeron,能够满足设计的基本需求。
设计基于DCS网络结构,上位机选用MCGS组态设计软件。
MCGS是具备快速构造和生成上位监控系统的组态软件,具有对实时数据的显示、存储等基本功能,还能方便查找历史数据,且具备故障报警等功能。
该系统采用可靠的DDE技术完成MCGS组态软件与MatLab之间的通信,充分地利用了MCGS组态软件界面可视化的很多功能与MatLab便捷的控制方法及稳定的工程计算能力,以完成对生物质锅炉各项参数的精确控制。
部分仪表的选型见表2。
下位机选用的主控制器为Atmega128,基于Atmega128构建的μCOS⁃Ⅱ嵌入式操作系统,具备储存、报警、打印等功能,主要用于完成实时数据的采集工作,并将采集到的数据上传给上位机监控系统。
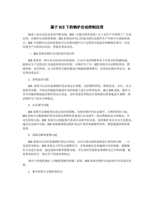
系统结构如图1所示。
根据I/O测点所需储存容量的经验公式M0=(1.1~1.25)10D i+5D o+100(A i+A o)[]2kb 计算存储容量为M0=1.25(10×78+5×89+100×79)1024kb=11.15kb M0小于Atmega128的容量,表明Atmega128满足控制要求。
2控制策略目前,生物质锅炉燃烧控制系统多采用PID控制策略。
整个燃烧控制系统由燃料量控制系统、送风量控制系统、引风量控制3个子系统构成,主要实现对以下几类变量的控制:生物质锅炉的蒸汽参数包括主蒸汽的温度及压力、炉内压力参数以及气泡水位值;生物质在炉膛停留的时间、燃料量、送风量、引风量,烟气含氧量等参数的精确控制。
此外,控制系统还要实现生产过程的顺序控制、连锁保护和报警功能。
LabVIEW因其强大的图形语言开发环境被工业开发和试验调试中广泛使用,其中自带的PID控制工具包,命令行调用Simulink模型搭建控制回路,实现PID控制,串级控制,最终完成系统需要达到完成的程序控制。
2.1燃料量的控制子系统燃料量的供给状况是影响锅炉蒸汽压力的重表1测点数量Tab.1Number of measured points项目模拟量输入模拟量输出开关量输入开关量输出温度、压力52电动机2424气动调节阀101020电动阀3434电磁阀、液压阀18其他1113合计62108979表2部分仪表的选型Tab.2Selection of partial instrument仪表型号溶解氧分析仪AMIoxytrace压力变送器EJA530A⁃ECS4N⁃02DF差压变送器EJA118W⁃DMHA1FB变频器ACS510涡街流量计DY150流量测量装置LGHP40⁃25C图1系统结构Fig.1System structure MatLab/Simulink DDE动态数据库上位机监控系统(MCGS组态软件)单片机(Atmega128)A/D D/A主蒸汽压力燃料量控制系统与智能制造要因素,而保持蒸汽的供需平衡是锅炉安全、稳定运行的关键。
经过燃烧的一系列过程,燃料热值的变化和燃料流量的变化会带来主蒸汽压力值的改变,在燃烧的每个环节都存在迟滞,经过燃烧的整个过程后控制回路的滞后明显加大。
针对这种总滞后大、环节复杂的生产过程,要达到高质量的控制目的,串级控制系统是最佳方案。
根据锅炉的燃烧特点和串联控制的工作原理,燃料控制的方案采用主蒸汽压力串联控制,其中将主被控变量设定为炉膛内的主蒸汽压力,副被控变量设定为锅炉炉膛温度。
该部分控制系统的调节过程分为以下2种情况:第1种情况当燃料的喂料器送到炉膛内的燃料流量发生变化的时候,短时间内主蒸汽压力不会改变,此时主控制器的输出不变,然而副控制器因为燃料的变化,炉膛内的温度发生变化,此时副控制器需要调整燃料喂料器的供给情况,来保持炉膛内温度值的稳定情况。
当燃料的热值发生变化,主蒸汽压力短时间内保持稳定时,也会出现炉膛内温度变化的现象,主控制器根据反馈值调节输出,燃料的喂料器受到主控制器和副控制器的同时作用,可以提高控制的效果。
第2种情况生物质锅炉的主蒸汽压力变化的同时,炉膛的温度也在发生变化,此外锅炉中还存在其他多种扰动。
主控制器通过主环调节炉膛温度控制器的设定值,调整燃料的供应量,使主蒸汽压力的参数值保持稳定状态;炉膛温度控制器除了接受主控制的信号,还要随着炉膛温度的实际值(通过测量得到)而随之变化,使得主蒸汽压力值保持在系统的设定值。
为了让整个系统运行的更加安全可靠,需要在系统中加入报警及联锁保护功能。
2.2烟气含氧量控制子系统鼓风机的送风量决定了燃料在燃烧过程中是否燃烧充分。
因生物质燃料中含有大量的N,C元素,如果鼓风机送风量不足,燃料燃烧不充分,会造成资源浪费;如果鼓风机的送风量过大,空气会带走大量的热量,不但造成资源的浪费还会因为生成氮氧化合物带来环境污染,这就违背了生物质锅炉研制时经济、环保的初衷。
通过控制鼓风机的送风量控制炉膛内的含氧量,让锅炉内的燃料达到最佳空燃比是此环节控制的最终目的。
本环节的控制系统仍然采用串级控制,将主控变量设定为鼓风机的送风量,副控变量是烟气中的含氧量。
烟气含氧量调整回路和鼓风机送风总量调整回路构成的串级控制系统(带氧量矫正的串级串级控制系统)。
当风量的实际值偏离设定值时,实际的含氧值经过比较器和设定的含氧量经过比较修正,达到最佳含氧量的设定值,再根据具体的偏差量调整含氧量,校正总风量,最后确定总风量的设定值,通过调节送风机的转速和调节阀来控制总风量。