成都地铁1号线车门系统升级改造
- 格式:pdf
- 大小:240.87 KB
- 文档页数:2
成都地铁车辆司机室侧门结构及改造耿成帮【摘要】介绍成都地铁1号线-期工程地铁车辆司机室塞拉门的结构,分析了司机室侧门在运用中发生故障的原因,提出并实施了改进方案,通过改造,司机室侧门故障得到了根本解决,列车正点率得到了大大的提高.【期刊名称】《现代城市轨道交通》【年(卷),期】2011(000)003【总页数】3页(P28-30)【关键词】地铁车辆;司机室;车门;故障分析;改进【作者】耿成帮【作者单位】成都轨道交通有限公司,四川成都,610031【正文语种】中文成都地铁1号线一期工程地铁车辆司机室侧门采用手动塞拉门,司机室侧门的开闭状态纳入车门(包括客室门和司机室侧门)全关闭回路中进行管理,只有在车门全关闭回路建立后,列车才能容许牵引,否则牵引是被封锁的。
在1号线开通初期,由于手动塞拉门自身结构的特点等原因,导致列车在正线经常发生司机室侧门无法有效关闭,列车不能牵引,需要操作铅封开关SK6来旁路司机室侧门的情况,从而造成列车晚点,给地铁运营带来了一定的影响;还曾发生司机室门下导轮脱出下滑槽的情况,存在故障情况下列车超限界运行的安全隐患。
因此,分析司机室侧门结构和上述故障发生的原因,研究如何进行改造,尽可能减少对运营的影响,就显得十分重要和迫切。
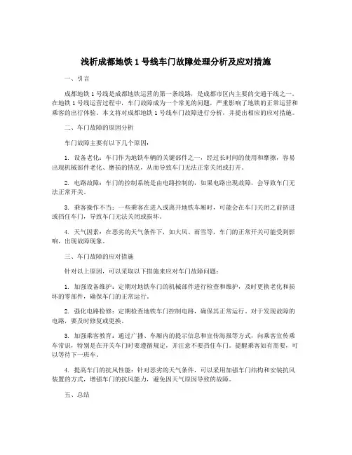
1号线车辆采用的司机室侧门主要由基础安装部分、驱动装置、门板、门板附件、锁闭装置等组成(图1)。
基础安装部分主要包括门框密封角铝、C形嵌条、门框密封胶条、下摆臂、碰接座等。
其主要作用是用于门板与车体的安装过渡和密封。
驱动装置安装在车厢门口上部,主要由辊式滑车、机构吊架、上部导轨等组成。
滑车在1根导向光轴上运行,并通过1组平行四连杆机构与门扇连接,平行四连杆机构使门扇向外摆动,同时这一运动又受到导向轨的控制,在外摆运动中导向轮的运动范围是导轨的弯曲段。
门板由门板框架、内外面板、蜂窝填充材料等组成,厚度32mm。
门板框架是由铝制型材拼焊而成。
外门皮为1mm厚铝板,表面喷金属漆处理;内门皮为 1mm 铝板,表面喷漆处理。
浅析成都地铁1号线车门故障处理分析及应对措施成都地铁1号线是成都地铁线网中的一条重要线路,在运营过程中,车门故障是经常发生的一种故障。
本文将对成都地铁1号线车门故障的处理分析及应对措施进行浅析。
1.机械故障:成都地铁1号线的车辆经过高强度的运营和频繁的开关门操作,车门的机械部件容易因为磨损、老化或其他因素导致故障。
2.外力影响:包括人为因素和自然因素。
人为因素包括乘客强行阻止车门关闭、将物体卡在车门缝隙中等;自然因素包括恶劣的天气条件如强风、暴雨等。
3.电气故障:车门的开关操作是由电气系统控制的,如果电气系统发生故障,就有可能导致车门无法正常开关。
1.提高机械部件的质量和可靠性:车门的机械部件是车门正常开关的基础,通过提高机械部件的质量和可靠性,可以有效减少机械故障的发生。
2.加强维护和保养:定期对车门进行维护和保养,如定期更换机械部件、清洁车门轨道等,可以延长车门的使用寿命,减少故障的发生。
3.加强人员培训:加强乘务人员和维修人员的培训,提高他们的技术水平和应急处理能力,能够更快速、有效地处理车门故障。
4.加强安全宣传和引导:通过车站广播、LED显示屏等方式,加强乘客的安全宣传和引导,告知他们不能强行阻止车门关闭、不能将物体卡在车门缝隙中等,减少人为因素导致的车门故障。
5.完善故障处理机制:建立健全车门故障的处理机制,包括故障快速报修、快速定位、快速处理等,能够有效减少故障对地铁运营的影响。
6.加强监督和检查:加强对车门故障处理及应对措施的监督和检查,及时发现问题并加以解决,确保地铁运营的安全和畅通。
三、结语成都地铁1号线车门故障处理分析及应对措施的有效实施,能够减少车门故障的发生,确保线路的正常运营。
但需要注意的是,车门故障的处理和应对措施不仅仅局限于车门本身,还需要考虑人员的操作和乘客的行为等因素。
要建立健全的故障处理机制,加强人员培训和安全宣传,确保地铁运营的安全和畅通。
浅析成都地铁1号线车门故障处理分析及应对措施成都地铁1号线作为成都市内最主要的地铁线路之一,每天承载着大量的乘客出行。
在运营过程中,由于各种原因,地铁车门故障是比较常见的问题之一。
对于地铁车门故障的处理和应对措施,是保障地铁运营安全和顺畅的重要环节。
本文将对成都地铁1号线车门故障的处理分析和应对措施进行浅析。
一、成都地铁1号线车门故障的原因1. 设备老化:地铁1号线已经建成运营多年,部分车辆和设备可能存在老化磨损的情况,导致车门机械故障的发生率增加。
2. 人为操作错误:地铁工作人员在开启或关闭车门的操作中,可能会因疏忽或错误操作导致车门故障。
3. 外部物体干扰:在地铁行驶过程中,有可能会有乘客或者其他物体挤压车门,或者有异物卡住车门导致车门故障。
4. 环境因素:如天气原因、车辆运行环境等因素也可能会导致车门故障。
1. 及时发现和报警:地铁1号线在运行中,需要通过监控系统、乘务员值守等方式及时发现车门故障的情况,并及时向调度中心进行报警和汇报。
2. 确认故障原因:一旦发现车门故障,需要通过相关设备检测和人工确认,尽快确定故障的原因,以便后续处理。
3. 维修处理:针对不同的车门故障原因,需要及时调度维修人员进行处理。
对于设备老化导致的故障,需要进行设备更换或修理;对于人为操作错误导致的故障,需要加强工作人员培训和管理;对于外部物体干扰或环境因素导致的故障,需要采取相应的防范措施和清理处理。
4. 安全疏导:在车门故障处理过程中,需要及时做好车厢乘客的安全疏导工作,避免发生安全事故。
通过及时发现、确认、处理和安全疏导,可以有效应对成都地铁1号线车门故障问题,确保地铁运营的安全和顺畅。
1. 设备维护和保养:加强对地铁车门设备的日常维护和保养工作,定期检查设备的运行状况,及时发现和排除潜在故障隐患。
2. 人员培训和管理:对地铁1号线的乘务员和工作人员进行专业培训,提高其操作技能和安全意识,减少人为操作错误导致的车门故障。
浅析成都地铁1号线车门故障处理分析及应对措施成都地铁1号线是成都地铁运营的第一条线路,于2010年开通,是成都地铁的骨干线路之一。
随着运营时间的推移,一号线的车门故障问题也逐渐显现出来。
本文将对成都地铁1号线车门故障的处理分析以及应对措施进行浅析。
成都地铁1号线车门故障的主要原因是设备老化和人为因素。
由于一号线运营时间较长,一些车门设备已经使用了多年,容易出现故障。
一些乘客不文明行为,如强行挤入车厢、用力撞击车门等,也会导致车门故障。
成都地铁1号线车门故障对乘客和运营方面都带来了诸多不便。
车门故障导致乘客上下车不畅,乘客出行时间延长,给乘客带来困扰。
车门故障也给地铁运营方带来额外的维修成本和排查困难。
对于车门故障的处理,成都地铁1号线运营方采取了一系列的措施。
设立专门的维修队伍,加大维修力度,及时修复故障车门,减少故障时间。
加强对乘客的文明宣传,提醒乘客文明上下车,避免对车门施加过大压力。
成都地铁1号线还加强了对车门设备的日常检修和养护,防止故障的发生。
一是加大设备更新力度。
对于老化的车门设备,应及时更换,使用新的设备,减少设备故障的发生。
这样可以提高乘客的满意度,减少故障处理和维修的成本。
二是加强管理和维护。
地铁运营方应加强对车门设备的日常检修和维护,定期清理和润滑设备,保持设备的正常工作状态。
同时建立完善的设备管理制度,及时发现和处理故障,避免故障的积累和扩大。
三是提高乘客素质。
加强对乘客的文明行车宣传,提高乘客的安全意识和责任意识,避免对车门施加过大压力,减少车门故障的发生。
四是加大投入力度。
地铁运营方应加大对车门设备的投入力度,增加设备的数量和质量,提升设备的使用寿命和可靠性。
同时可以考虑引入新技术,如智能车门,提高设备的智能化水平,提升乘客的出行体验。
成都地铁1号线车门故障是一个较为普遍的问题,但通过加大设备的更新力度、加强管理和维护、提高乘客素质以及加大投入力度等一系列应对措施,可以有效地减少车门故障的发生,提高地铁1号线的运营效率和乘客满意度。
浅析成都地铁1号线车门故障处理分析及应对措施成都地铁1号线作为成都市最早建成的地铁线路之一,承载了大量乘客的出行需求。
随着运营时间的延长和车辆老化,地铁1号线车门故障问题逐渐暴露出来。
车门故障不仅影响了乘客的出行体验,还可能对列车的安全造成一定影响。
对于地铁1号线车门故障的处理分析及应对措施显得尤为重要。
一、车门故障的原因分析1. 材料老化:随着地铁的运营时间的延长,原有的车辆材料会因为长时间的使用而发生老化,特别是车门的密封条和开闭装置等部件,容易出现故障。
2. 外部物体干扰:在地铁车辆进出站台的过程中,乘客、非法乞讨者等人员常常导致车门被堵塞。
在接近地铁站出入口的地方可能会有流动摊贩等活动,其物品也有可能干扰车门的正常运行。
3. 设备使用不当:地铁1号线车辆的司机可能因为操作失误或者不当使用车辆设备,导致车门发生故障。
4. 设计缺陷:对于一些老旧的地铁列车,可能由于设计方面的疏忽,导致车门操作系统不稳定。
以上就是车门故障的原因分析,对于这些原因,地铁管理部门需要采取相应的措施来解决。
二、车门故障的应对措施1. 定期检查维护:对于地铁1号线的车辆,必须定期进行严格的检查和维护工作,及时更换老化材料,确保车门的正常运行。
2. 安装监控设备:在车站出入口和车厢内安装监控设备,及时发现非法干扰行为,确保车门的正常使用。
3. 增加安全提示:在地铁站和列车内增加相关安全提示,提醒乘客正确使用车辆设备,避免因为操作失误导致车门故障。
4. 更新设备:对于老旧的地铁列车,可以考虑逐步更新车辆设备,采用更加稳定的车门操作系统,提升列车的安全性能。
通过以上措施,可以有效地减少地铁1号线车门故障问题的发生,提升乘客乘坐地铁的舒适度和安全性。
三、车门故障的处理方法1. 紧急通知:一旦发现车门故障,车站职员和列车司机需要立即进行紧急通知,确保乘客的安全。
2. 疏导乘客:在车门故障的情况下,车站工作人员需要协助乘客有序疏散,避免发生拥挤和意外事件。
成都地铁1号线车门系统升级改造摘要:针对1号线车门系统故障率高问题,从塞拉门门控器、旋转立柱导轮、内藏门解锁拉杆等关键问题点着手,从设计选型、施工改造、功能验证多方面进行把控改进,全面提升了车门系统稳定性。
关键词:塞拉门;门控器;故障;导轮;改造1、一期车塞拉门门控器升级改造1.1项目背景成都地铁1号线南延线从运营以来,门控器故障率一直居高不下,特别是随着运营时间增长,稳定性逐渐下降,近两年平均故障率达3%以上,对列车正线运营带来较大影响。
门控器主要存在以下问题:①随着运营时间逐渐增加,门控器性能稳定性下降,半数故障为闪报故障,短时间内不复现,导致故障不能及时处理;②没有对安全环路故障点监测功能,安全环路故障时司机无法确定故障车门位置,造成清客;尤其高峰时段影响大;③电源模块工作温度范围较低,温度升高后瞬间停止工作造成正线车门断电无法使用;④电流传感器精度低,易导致车门误防挤压,造成晚点;⑤功率管的保护二极管短路造成电机无电情况下正线无法手动关门,造成清客。
1.2 项目实施①项目考察及技术审核:对门控器软硬件、控制逻辑等方面着手对门控器改造项目进行审查研究。
经过前期对故障件分析检测,故障主要集中在电源模块、电机驱动模块等,通过调研分析确定对以下部件进行升级改造:②改造装车:为确保门控器质量稳定,避免改造对正线运营带来运营,安排分批次改造。
首批次列车改造完成,并经过全方位检测及功能验证后,经过应用跟踪,确认使用效果良好后安排批量整改。
改造及试验过程由专人对于作业质量、工艺进行卡控,按照试验内容进行全方位试验,确保安装到位、功能良好。
1.3改造效果评价通过与未改造列车运营故障数对比,改造后的17列车在半年内故障率约为未改造材料的1/2。
改造前一年门控器故障换件共92台,按照预期整改目标故障率降低50%,每年节约门控器46台,共节约356822元。
其更大的意义在于整改后门控器故障率降低,减小正线运营故障带来的影响。
浅析成都地铁1号线车门故障处理分析及应对措施
成都地铁1号线是成都市的一条重要地铁线路,由于运营时间长、车辆老化等原因,车门故障时有发生。
本文将分析成都地铁1号线车门故障的原因,并提出相应的应对措施。
成都地铁1号线车门故障的原因可以归纳为以下几点:
1.设备老化:成都地铁1号线已运营多年,部分车辆和设备已经达到使用寿命,出现故障的概率逐渐增加。
2.人为操作不当:地铁车门是由工作人员操作的,如果操作不当,车门可能会出现问题,如关闭不严或无法打开。
3.外部因素干扰:成都地铁1号线行驶过程中,可能会受到风雨天气、动物或其他不明物体的干扰,导致车门故障。
1.加强设备维护:定期对车辆和设备进行维护和检修,及时更换老化的部件,确保设备的正常运转。
2.加强人员培训:加强对地铁工作人员的培训,提高其操作技能和安全意识,减少人为操作不当导致的车门故障。
3.加强监控和报警系统:安装监控摄像头和报警系统,及时发现和处理车门故障,以保障乘客的安全和顺畅出行。
4.改善车门结构:对车门结构进行改进,增加开关装置的可靠性和稳定性,减少故障概率。
5.加强应急处置能力:建立健全应急预案,培训工作人员熟悉应急处置程序,提高应对突发事件的能力。
成都地铁1号线车门故障的处理需要从多个方面入手,既要加强设备维护和改进,又要加强人员培训和监控系统建设,以提高车门故障的解决能力和安全水平。
只有全面采取应对措施,才能保障乘客的出行安全和乘坐体验。
浅析成都地铁1号线车门故障处理分析及应对措施成都地铁1号线是成都市第一条开通的地铁线路,也是成都地铁运营最久的线路之一。
作为成都市内交通的重要组成部分,地铁1号线每天要承载大量的乘客出行,因此,在运营过程中,车门故障是常见的问题之一,也是一个需要特别关注的问题。
本文将针对成都地铁1号线车门故障进行分析,并提出相应的应对措施。
首先,分析地铁1号线车门故障的原因。
据调查,地铁1号线车门故障的原因主要有以下几种:1.技术问题:车门开关故障、电器故障、传动系统故障等。
2.人为因素:乘客恶意捣乱、攀爬车门、违反规定等。
3.环境因素:天气影响(雨雪天防滑)、高温天气等。
其次,针对地铁1号线车门故障,我们需要采取一些应对措施以减少这类问题造成的影响。
具体措施如下:1.加强车门检查与维护。
地铁1号线车门故障经常被认为是纯技术性问题,其实不完全是这样。
车辆车门需要每天进行详细检查,保证它们的清洁度、整体的工作状态,这将有助于减少车门故障的发生。
2.强化安全管理。
地铁1号线乘客必须遵守地铁的规定与安全流程,禁止攀爬车门等违反规定的行为。
同时,乘客必须配合车站员工对车辆内的安全问题进行检查和维护。
3.增加应急措施。
地铁1号线需要应对突发情况,如乘客被卡在车门之间等。
因此,需要制定相应的应急措施,如向相应部门求助、救援等。
最后,需要重申的是,成都地铁1号线车门故障需要得到高度关注。
因此,我们要采取更多的方法,以减少车门故障的发生,提高地铁1号线的安全和可靠性,为乘客提供良好的出行体验。
浅析成都地铁1号线车门故障处理分析及应对措施一、引言成都地铁1号线是成都地铁运营的第一条线路,是成都市区内主要的交通干线之一。
在地铁1号线运营过程中,车门故障成为一个常见的问题,严重影响了地铁的正常运营和乘客的出行体验。
本文将对成都地铁1号线车门故障进行分析,并提出相应的应对措施。
二、车门故障的原因分析车门故障主要有以下几个原因:1. 设备老化:车门作为地铁车辆的关键部件之一,经过长时间的使用和摩擦,容易出现机械部件老化、磨损的情况,从而导致车门无法正常关闭或打开。
2. 电路故障:车门的控制系统是由电路控制的,如果电路出现故障,会导致车门无法正常开关。
3. 乘客操作不当:一些乘客在进入或离开地铁车厢时,可能会在车门关闭之前挤进或挡住车门,导致车门无法关闭或损坏。
4. 天气因素:在恶劣的天气条件下,如大风、雨雪等,车门的正常开关可能受到影响,出现故障现象。
三、车门故障的应对措施针对以上原因,可以采取以下措施来应对车门故障问题:1. 加强设备维护:定期对地铁车门的机械部件进行检查和维护,及时更换老化和损坏的零部件,确保车门的正常运行。
2. 强化电路检修:定期检查地铁车门控制电路,确保其正常运行。
对于发现故障的电路,要及时修复或更换。
3. 加强乘客教育:通过广播、车厢内的提示信息和宣传海报等方式,向乘客宣传乘车常识,特别是在开关车门时要遵循规定,并注意不要挡住车门。
提醒乘客如有需要,可以等待下一班车。
4. 提高车门的抗风性能:针对恶劣的天气条件,可以采用加强车门结构和安装抗风装置的方式,增强车门的抗风能力,避免因天气原因导致的故障。
五、总结成都地铁1号线车门故障是一个常见的问题,严重影响了地铁的正常运营和乘客的出行体验。
为了有效应对这一问题,需要加强设备维护和检修、强化乘客教育、提高车门的抗风性能等方面的工作。
通过这些应对措施的实施,可以最大程度地减少车门故障发生的概率,提高地铁的运营效率和乘客的出行体验。
浅析成都地铁1号线车门故障处理分析及应对措施1. 引言1.1 背景介绍成都地铁1号线是成都市第一条地铁线路,于2010年9月27日正式开通运营,是成都地铁系统的骨干线路之一,贯穿了成都市主城区南北方向。
成都地铁1号线全长约43.6公里,共设有30个车站,服务范围涵盖了成都市内主要的商业、政务、文化等区域。
成都地铁1号线每天都有大量的乘客利用,对成都市的交通运输起着重要的作用。
随着使用年限的增长,1号线的列车车门出现了一些故障问题,如无法正常打开或关闭、卡住等情况。
这些车门故障不仅影响了列车的正常运行,也给乘客的出行带来了不便和安全隐患。
及时有效地处理和解决1号线车门故障问题,对确保列车运行安全、提升乘客出行体验至关重要。
在这样的背景下,对1号线车门故障的分析及应对措施成为当务之急。
1.2 问题提出成都地铁1号线是成都市的主要交通工具之一,每天承载着大量的乘客出行。
在车辆运行过程中,偶尔会发生车门故障的情况,如无法正常关闭或打开的故障,给乘客乘坐带来了不便和安全隐患。
问题提出:成都地铁1号线车门故障频发,给乘客出行带来了诸多困扰,如何有效处理这些车门故障情况,提高地铁运行的稳定性和安全性,成为了亟需解决的问题。
在面对车门故障时,如何快速准确地定位故障原因,并采取有效的应对措施,是保障乘客安全和提升地铁运行效率的关键。
深入分析车门故障的可能原因,并探讨有效的处理和预防措施,对提升成都地铁1号线运行质量具有重要意义。
【字数:214】2. 正文2.1 车门故障的可能原因分析1. 电气故障:成都地铁1号线车门使用电气控制系统,如果控制系统出现故障,如电源不稳、线路受到干扰等,都有可能导致车门无法正常打开或关闭。
2. 机械故障:车门的机械结构复杂,如果零部件损坏或者受到异物阻塞,就会影响车门的正常运行。
比如轨道上的异物、车门轨道不平等等问题都可能导致车门故障。
3. 操作不当:乘客在上下车时未按规定使用车门开关按钮,或者干扰车门的正常关闭,也可能引起车门故障。
毕业设计-成都地铁1号线人民北路站自动门系统设计研究背景和意义地铁列车作为一种快捷、方便的城市交通工具,已经成为城市居民出行的重要方式之一。
地铁站作为地铁列车的停靠点,其设施设备的完善和安全性能的稳定性对于保障城市居民的出行安全有着重要意义。
人民北路站是成都地铁1号线的一个重要站点,自动门作为地铁站点的重要设施,如何在人民北路站进行完美的自动门设计,有着极其重要的实际意义。
设计内容本次毕业设计的设计内容是对成都地铁1号线人民北路站的自动门系统进行设计。
设计的具体内容包括:- 对人民北路站的自动门系统的功能和性能进行分析和研究;- 根据实际情况,设计人民北路站自动门系统的数量、位置以及控制系统;- 对自动门系统进行可行性研究,确定自动门系统设计方案;- 进行设计方案的系统性能测试和安全性能测试;- 制定自动门系统的维护和保养方案。
设计方法本次毕业设计的设计方法主要采用如下策略:- 经过采访和实地调查,对人民北路站的自动门系统的实际使用情况和需求进行深入了解;- 结合自动门系统的技术特点和应用情况,对人民北路站的自动门系统进行可行性研究,确定设计方案;- 进行系统性能测试和安全性能测试,对设计方案和自动门系统进行全面检验和评价。
预期成果本次毕业设计的预期成果包括:- 人民北路站自动门系统设计方案;- 自动门系统的数量、位置以及控制系统设计方案;- 自动门系统的可行性研究报告;- 自动门系统的系统性能测试和安全性能测试报告;- 自动门系统的维护和保养方案。
结论本次毕业设计是基于成都地铁1号线人民北路站的自动门系统设计,通过深入研究和分析,结合自动门系统的技术特点和应用情况,确定了自动门系统的设计方案和控制系统,经过测试和评价,保障了自动门系统的可靠性和安全性,具有一定的实际意义和应用价值。
浅析成都地铁1号线车门故障处理分析及应对措施成都地铁1号线是成都市地铁运营的一条重要线路,该线路于2010年正式运营,是成都地铁运营的第一条线路。
随着运营时间的增长,车门故障问题越来越普遍,严重影响了地铁的正常运行和乘客的乘坐体验。
本文将从车门故障的原因分析、故障处理措施及应对措施的角度,对成都地铁1号线的车门故障进行浅析。
我们分析车门故障的原因。
成都地铁1号线的车门故障主要有以下几个原因:1. 设备老化:成都地铁1号线是成都市地铁运营的第一条线路,建设时间较早,车门设备已经运行了很长时间,随着使用时间的增加,设备老化导致故障频发。
2. 运营压力大:成都地铁1号线是市区主要交通路线之一,承载了大量乘客的出行需求。
高频率的列车运行和频繁的开启和关闭车门导致了车门的损耗和故障。
3. 维护保养不足:由于成都地铁1号线的车辆运营时间长,维护保养工作量大。
如果维修保养不及时或者不到位,将导致车门故障的发生。
1. 提高设备更新速度:更新车门设备,采用更先进的技术,提高设备的稳定性和可靠性,减少故障发生的可能性。
2. 加强维护保养工作:加强维护保养工作,定期检查和维修车门设备,及时更换老化和损坏的部件,确保车门的正常运行。
3. 加大投入力度:增加维修和保养资金的投入,增加人力和物力资源,提高维修保养工作的效率和质量。
1. 加强安全培训:加强地铁工作人员的安全培训,提高他们的应急处理能力和安全意识,确保在发生车门故障时能够及时有效地应对。
2. 建立应急机制:建立健全的应急机制,明确各个工作岗位的职责和任务,确保在发生车门故障时能够迅速响应和处理。
3. 加强信息宣传:加强对乘客的宣传教育,提高他们的安全意识,教育他们正确使用车门设备,减少车门故障的发生。
成都地铁1号线的车门故障是由多个原因导致的,包括设备老化、运营压力大和维护保养不足等。
为了解决这个问题,可以采取更新设备、加强维护保养、加大投入力度、加强安全培训、建立应急机制和加强信息宣传等措施。
浅析成都地铁1号线车门故障处理分析及应对措施成都地铁1号线是成都地铁运营的第一条线路,是成都地铁的骨干线路之一。
由于长时间运营,车门故障时有发生,给乘客带来了不便和安全隐患。
对成都地铁1号线车门故障的处理分析及应对措施具有重要意义。
对于车门故障的分析,可以从以下几个方面进行:1. 车门故障的原因。
成都地铁1号线车门故障的原因可能是多方面的,包括设备老化、人为破坏、天气因素等。
需要进行详细的原因分析,找出故障发生的主要原因。
2. 故障频率和分布。
对车门故障的频率和分布进行统计分析,了解故障的发生规律和趋势,以便采取有效措施进行处理。
3. 故障处理时间和成本。
对车门故障的处理时间和成本进行评估和分析,找出处理故障的瓶颈和问题所在,提出改进措施。
针对成都地铁1号线车门故障,应采取相应的应对措施:1. 加强设备维护和检修。
定期对车门设备进行维护和检修,及时更换老化设备,保证车门的正常使用。
2. 设置故障报修系统。
乘客可以通过手机APP或投诉电话等方式,及时报告车门故障情况,使工作人员能够及时处理。
3. 加强车门安全教育。
通过宣传活动、广告牌等方式,向乘客宣传车门使用的注意事项和安全规定,提高乘客的安全意识。
4. 强化监控系统。
安装监控摄像头等设备,对车门进行实时监控,及时发现并处理故障情况。
5. 加强车门故障处理队伍培训。
提高工作人员对车门故障处理的技术水平和操作能力,加快故障处理的速度和效率。
需要注意的是,在处理车门故障的过程中,应注意乘客的安全和顺畅出行。
当出现车门故障时,应及时通知乘客,并采取安全措施,确保乘客的安全,并尽快处理故障,恢复正常运营。
需要加强与相关部门的沟通和协调,共同探讨解决车门故障的办法和措施,提高成都地铁1号线的服务质量和运行效率。
浅析成都地铁1号线车门故障处理分析及应对措施成都地铁1号线作为成都市的重要交通工具,每天都承载着大量的乘客。
在日常运营中难免会遇到各种故障问题,其中车门故障是比较常见的一种。
本文将对成都地铁1号线车门故障进行分析,并提出相应的应对措施。
一、车门故障的原因1. 电气故障:成都地铁1号线的车辆由大量电气设备组成,如果电路出现故障,就会影响到车门的正常使用。
2. 机械故障:车门的开启和关闭是由机械装置控制的,如果机械装置出现故障或损坏,也会导致车门无法正常开启或关闭。
3. 车厢内外环境影响:例如车辆靠站时,乘客拥挤或者外部环境影响都可能导致车门无法正常开启或关闭。
二、应对措施1. 加强设备维护和保养:定期对车辆的电气设备和机械装置进行检查和保养,及时发现和修复问题,减少故障发生的可能性。
2. 加强人员培训:对车辆驾驶员和维修人员进行专业培训,提高其对车门故障的识别和处理能力,确保在出现故障时能够及时处理。
3. 更新设备技术:引进先进的车门控制技术和设备,提高车门的稳定性和可靠性,减少故障发生的概率。
4. 加强乘客安全教育:加强对乘客的安全教育,告知乘客在乘车时要注意车门开启和关闭的提示,合理安排上下车的时间和位置,避免车门故障导致的安全隐患。
三、针对不同情况的应对措施1. 电气故障- 在车辆检修和维修过程中,加强对电气设备的检查和维护,提高其稳定性和可靠性。
- 提高车辆驾驶员对电气故障的故障识别和处理能力,确保在发生故障时可以及时切断电源,避免事故发生。
3. 车厢内外环境影响- 加强对乘客的安全教育,告知乘客在乘车时要注意车门开启和关闭的提示,合理安排上下车的时间和位置,避免车门故障导致的安全隐患。
- 提高车辆驾驶员在靠站时的驾驶技能,确保在乘客拥挤时可以缓慢减速,并适当延长停车时间,避免车门故障导致的安全隐患。
通过以上对成都地铁1号线车门故障处理分析及应对措施的分析,我们可以看出,要减少车门故障的发生,需要加强设备维护和保养,加强人员培训,更新设备技术,以及加强乘客安全教育。
成都地铁1号线车门系统升级改造
发表时间:2018-11-02T21:41:49.367Z 来源:《基层建设》2018年第30期作者:尚魁毅冯涛胡凯南军鹏
[导读] 摘要:针对1号线车门系统故障率高问题,从塞拉门门控器、旋转立柱导轮、内藏门解锁拉杆等关键问题点着手,从设计选型、施工改造、功能验证多方面进行把控改进,全面提升了车门系统稳定性。
成都地铁运营有限公司四川成都 610000
摘要:针对1号线车门系统故障率高问题,从塞拉门门控器、旋转立柱导轮、内藏门解锁拉杆等关键问题点着手,从设计选型、施工改造、功能验证多方面进行把控改进,全面提升了车门系统稳定性。
关键词:塞拉门;门控器;故障;导轮;改造
1、一期车塞拉门门控器升级改造
1.1项目背景
成都地铁1号线南延线从运营以来,门控器故障率一直居高不下,特别是随着运营时间增长,稳定性逐渐下降,近两年平均故障率达3%以上,对列车正线运营带来较大影响。
门控器主要存在以下问题:
①随着运营时间逐渐增加,门控器性能稳定性下降,半数故障为闪报故障,短时间内不复现,导致故障不能及时处理;
②没有对安全环路故障点监测功能,安全环路故障时司机无法确定故障车门位置,造成清客;尤其高峰时段影响大;
③电源模块工作温度范围较低,温度升高后瞬间停止工作造成正线车门断电无法使用;
④电流传感器精度低,易导致车门误防挤压,造成晚点;
⑤功率管的保护二极管短路造成电机无电情况下正线无法手动关门,造成清客。
1.2 项目实施
①项目考察及技术审核:对门控器软硬件、控制逻辑等方面着手对门控器改造项目进行审查研究。
经过前期对故障件分析检测,故障主要集中在电源模块、电机驱动模块等,通过调研分析确定对以下部件进行升级改造:
②改造装车:为确保门控器质量稳定,避免改造对正线运营带来运营,安排分批次改造。
首批次列车改造完成,并经过全方位检测及功能验证后,经过应用跟踪,确认使用效果良好后安排批量整改。
改造及试验过程由专人对于作业质量、工艺进行卡控,按照试验内容进行全方位试验,确保安装到位、功能良好。
1.3改造效果评价
通过与未改造列车运营故障数对比,改造后的17列车在半年内故障率约为未改造材料的1/2。
改造前一年门控器故障换件共92台,按照预期整改目标故障率降低50%,每年节约门控器46台,共节约356822元。
其更大的意义在于整改后门控器故障率降低,减小正线运营故障带来的影响。
2、塞拉门钢制导轮换型
2.1项目背景
塞拉门钢制导轮与门扇导轨配合,在开关门过程以及锁闭时中收紧门扇,保证车门平滑运动。
由于导轮起到收紧作用,且使用频率高(每年超过10万次),数量多(每列车196个),相应故障多;且导轮故障可能造成车门开关缓慢以及无法手动关门造成清客等。
改造前一年塞拉门更换导轮近300个,造成人工耗时多且多次故障造成换备车、晚点,导轮严重破损后车门卡滞造成清客。
表4 疲劳试验结构对比。