90分财务报表分析作业三
- 格式:doc
- 大小:824.00 KB
- 文档页数:14
第1篇一、公司简介某上市公司成立于2000年,主要从事电子产品的研发、生产和销售。
公司主要产品包括智能手机、平板电脑、智能穿戴设备等。
经过多年的发展,公司已成为我国电子行业的重要企业之一。
二、财务报告分析1. 盈利能力分析(1)营业收入分析从财务报表中可以看出,该公司近年来营业收入呈逐年增长趋势。
2019年营业收入为100亿元,同比增长10%。
这表明公司产品市场需求旺盛,市场占有率不断提高。
(2)毛利率分析公司毛利率保持在较高水平,2019年毛利率为20%。
这说明公司在产品研发、生产成本控制等方面具有一定的优势。
(3)净利率分析公司净利率也呈现出逐年上升趋势。
2019年净利率为10%,较2018年提高了2个百分点。
这表明公司盈利能力较强,盈利水平不断提高。
2. 偿债能力分析(1)流动比率分析公司流动比率保持在较高水平,2019年为2.5。
这说明公司短期偿债能力较强,短期债务风险较低。
(2)速动比率分析公司速动比率为1.8,略高于行业平均水平。
这表明公司短期偿债能力良好。
(3)资产负债率分析公司资产负债率保持在较低水平,2019年为40%。
这说明公司负债风险较低,财务结构较为稳健。
3. 运营能力分析(1)存货周转率分析公司存货周转率逐年提高,2019年为8次。
这说明公司存货管理能力较强,存货周转速度较快。
(2)应收账款周转率分析公司应收账款周转率逐年提高,2019年为12次。
这说明公司应收账款回收速度较快,坏账风险较低。
4. 发展潜力分析(1)研发投入分析公司近年来持续加大研发投入,2019年研发投入为10亿元,同比增长15%。
这表明公司具有较强的技术创新能力,有望在未来市场竞争中保持优势。
(2)市场份额分析公司市场份额逐年提高,2019年市场份额为15%。
这说明公司在行业中的地位不断提高,未来发展潜力巨大。
三、结论通过对该公司财务报告的分析,我们可以得出以下结论:1. 公司盈利能力较强,毛利率和净利率均保持较高水平。
财务报表分析作业三中青旅——获利能力分析一、根据选定公司的相关报表,对公司获利能力进行趋势比较分析(一)获利能力初步分析:结合利润构成指标(将PDF数据直接引用过来),对利润表主要构成指标趋势变化(计算环比发展速度:09的经济数据/08的经济分析变动趋势:通过上表数据可以看出中青旅2008年、2009年、2010年相关指标的变动趋势:营业总收入的变动趋势为100%→134.92%→98.27%;营业总成本的变动趋势为100%→130.87%→100.32%;营业利润的变动趋势为100%→211.31%→81.50%;利润总额的变动趋势为100%→205.97%→85.58%;净利润的变动趋势为100%→199.40%→91.15%。
(二)获利能力财务比率分析1.销售毛利率分析销售毛利率是销售毛利与销售收入之比,计算公式为:销售毛利率=销售毛利/销售收入×100%销售毛利率反映每百元营业收入扣除营业成本后,有多少现金可以用于补偿各项期间费用并形成盈利。
该指标之所以有这重要的分析价值,是因为营业成本通常是工商企业最大的成本要素,因此,销售毛利是企业实现净利润和综合收益的条件和基础。
08年的销售毛利率= 21.78%09年的销售毛利率=23.89%10年的销售毛利率=21.32%小结分析计算结果:通过计算得出中青旅2008年、2009年、2010年的销售毛利率分别为21.78%、23.89%、21.32%,从大到小的顺序为2009年的23.89%>2008年的21.78%>2010年的21.32%。
2.营业利润率分析营业利润率是企业实现的经营利润与营业收入之比,计算公式为:营业利润率=经营利润/营业收入×100%营业利润率可用于衡量每百元营业收入中所赚取的收益。
该比率越大,企业的获利能力越强。
该指标的分析意义在于:借以恰当地分析企业经营过程的活力水平,从而避免受企业财务杠杆程度的影响,同时也避免受投资收益或非常项目的影响。
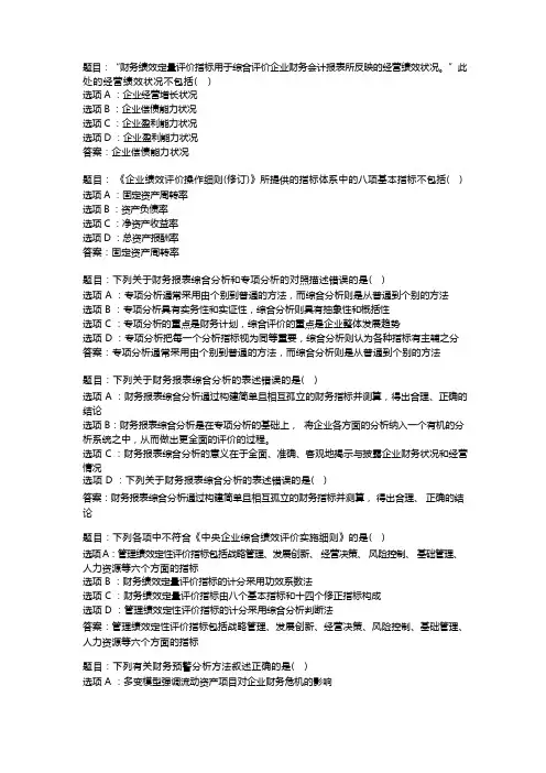
题目:“财务绩效定量评价指标用于综合评价企业财务会计报表所反映的经营绩效状况。
”此处的经营绩效状况不包括( )选项 A :企业经营增长状况选项 B :企业偿债能力状况选项 C :企业盈利能力状况选项 D :企业盈利能力状况答案:企业偿债能力状况题目:《企业绩效评价操作细则(修订)》所提供的指标体系中的八项基本指标不包括( ) 选项 A :固定资产周转率选项 B :资产负债率选项 C :净资产收益率选项 D :总资产报酬率答案:固定资产周转率题目:下列关于财务报表综合分析和专项分析的对照描述错误的是( )选项 A :专项分析通常采用由个别到普通的方法,而综合分析则是从普通到个别的方法选项 B :专项分析具有实务性和实证性,综合分析则具有抽象性和概括性选项 C :专项分析的重点是财务计划,综合评价的重点是企业整体发展趋势选项 D :专项分析把每一个分析指标视为同等重要,综合分析则认为各种指标有主辅之分答案:专项分析通常采用由个别到普通的方法,而综合分析则是从普通到个别的方法题目:下列关于财务报表综合分析的表述错误的是( )选项 A :财务报表综合分析通过构建简单且相互孤立的财务指标并测算,得出合理、正确的结论选项 B:财务报表综合分析是在专项分析的基础上,将企业各方面的分析纳入一个有机的分析系统之中,从而做出更全面的评价的过程。
选项 C :财务报表综合分析的意义在于全面、准确、客观地揭示与披露企业财务状况和经营情况选项 D :下列关于财务报表综合分析的表述错误的是( )答案:财务报表综合分析通过构建简单且相互孤立的财务指标并测算,得出合理、正确的结论题目:下列各项中不符合《中央企业综合绩效评价实施细则》的是( )选项 A:管理绩效定性评价指标包括战略管理、发展创新、经营决策、风险控制、基础管理、人力资源等六个方面的指标选项 B :财务绩效定量评价指标的计分采用功效系数法选项 C :财务绩效定量评价指标由八个基本指标和十四个修正指标构成选项 D :管理绩效定性评价指标的计分采用综合分析判断法答案:管理绩效定性评价指标包括战略管理、发展创新、经营决策、风险控制、基础管理、人力资源等六个方面的指标题目:下列有关财务预警分析方法叙述正确的是( )选项 A :多变模型强调流动资产项目对企业财务危机的影响选项 B :多变模型以五种财务比率的分析考察为基础,并对五种财务比率均进行了加权选项 C :单变模型注重企业盈利能力对企业财务危机的影响选项 D :单变模型只合用于上市公司答案:单变模型只合用于上市公司题目:反映内部筹资结果的资产负债表项目是( )选项 A :长期负债选项 B :留存收益选项 C :长期股权投资选项 D :资本答案:留存收益题目:企业价值评估所使用的模型通常不包括( )选项 A :经济利润模型选项 B :现金流量折现模型选项 C :资产负债模型选项 D :资产负债模型答案:资产负债模型题目:企业综合绩效评价指标包含八个企业管理绩效定性评价指标,这些企业管理绩效定性评价指标不包含( )选项 A :发展创新评价选项 B :战略管理评价选项 C :筹资管理评价选项 D :人力资源评价答案:筹资管理评价题目:在运用综合系数分析法时,计算关系比率应注意区分三种情况。
选择下面一个上市公司年报:鞍钢股份;格力电器;三一重工;苏宁云商;万科A。
请根据您选择的一个上市公司年报,登录相关财经网站自行下载(注意是自己下载最新的资料,课程平台不再提供)该公司的年报资料并完成对该公司的偿债能力分析!
答案:
形考作业三
鞍钢股份获利能力分析
获利能力是指企业赚取利润的能力,反映企业的资金增值能力,是剖析企业经营的核心。
获利能力分析就是要从各个视角对企业赚取利润的能力进行定量分析和定性分析,其内容覆盖面非常广泛,主要包括企业从营业收入中获取利润的能力、企业运用资产赚取利润的能力以及股东的投资回报水平三个方面。
一、获利能力分析
获利能力相关数据单位:人民币百万元。
财务报表分析形成性考核作业三获利能力分析篇一:20XX春季电大财务报表分析形成性考核任务三获利能力分析----苏宁任务3:获利能力分析销售毛利率=销售毛利/销售收入净额×100%销售净利率=净利润/销售收入净额×100%成本费用利润率=利润总额/成本费用总额×100%资产报酬率=净利润/总资产平均额×100%所有者权益报酬率=净利润/平均所有者权益×100%销售净利率低于毛利率,说明管理费用、财务费用等明显增加,成本费用利润率与资产报酬率同比减少,说明资产的利用效率在降低。
资本保值增加率小于1,说明企业的所有者权益有所减少。
篇二:财务报表分析形成性考核作业三获利能力分析-青岛海尔(电大本科)获利能力分析一、分析方法1.销售毛利率=(销售收入-销售成本)/销售收入×100%销售毛利率是毛利占销售收入的百分比,其中毛利是销售收入与销售成本的差。
影响销售毛利变动的因素可分为外部因素和内部因素两大方面。
外部因素主要是指因市场供求变动而导致的销售数量和销售价格的变动以及取得生产要素价格的变动。
由于企业对外部市场的驾驭能力有限,通常只能适应市场变化,所以,企业更主要地是从内部因素入手寻求增加销售毛利额和销售毛利率的途径。
影响销售毛利变动的内部因素包括:开拓市场的意识和能力、成本管理水平(包括存货管理水平、生产管理水平、产品结构决策、企业战略要求)以及存货盘盈或盘亏(指在定期实地盘存制下)等。
2.销售净利率=(净利润/销售收入)×100%销售净利率是指净利与销售收入的百分比。
该指标反映每1元销售收入带来的净利润是多少,表示销售收入的收益水平。
从销售净利率的指标关系看,净利额与销售净利率成正比关系,而销售收入额与销售净利率成反比关系。
公司在增加销售收入额的同时,必须相应获得更多的净利润,才能使销售净利率保持不变或有所提高。
通过分析销售净利率的升降变动,可以促使公司在扩大销售业务的同时,注意改进经营管理,提高盈利水平。
财务报表分析形成性考核作业三获利能力分析-青岛海尔(电大本科)[1篇一:青岛海尔获利能力分析电大第三次作业青岛海尔获利能力分析股票代码:600690(一)青岛海尔2019—2019年度运营能力分析青岛海尔营运能力分析(纵向)营业务收入×100%2019年青岛海尔主要业务收入增长率=(32979419367-30408039342)÷30408039342=846%2019年青岛海尔主要业务收入增长率=(60588248130-3297941936)÷3297941936=8372%2019年青岛海尔主要业务收入增长率=(73662501627-60588248130)÷60588248130=2158%2、应收账款增长率=(考查期应收账款-上期应收账款)上期应收账款×100%2019年青岛海尔应收账款增长率=(1204649240-794570479)÷794570479=516%2019年青岛海尔应收账款增长率=(2141519625-1204649240)÷1204649240=778%2019年青岛海尔应收账款增长率=(3081828050-2141519625)÷2141519625=439%3、销售毛利率=(销售收入-销售成本)销售收入×100%2019年青岛海尔销售毛利率=(3297941936701-2426314727218)3297941936701=2643%2019年青岛海尔销售毛利率=(6058824812975-4642000914590)6058824812975=2338%2019年青岛海尔销售毛利率=(7366250162724-5626308134394)7366250162724=2362%4、销售净利率=(净利润销售收入)×100%2019年青岛海尔销售净利率=1149474619693297941936701=349%2019年青岛海尔销售净利率=2034594665846058824812975=336%2019年青岛海尔销售净利率=2690022207417366250162724=365%5、总资产收益率=息税前利润÷(年初资产总额+年末资产总额)2×100%2019年青岛海尔总资产收益率=(-796581941+174015038028)[(1223059777764+1749715253038)2]=1165%2019年青岛海尔总资产收益率=(665826614+371230650264)[(2270230445292+2926715619165)2]=1431%2019年青岛海尔总资产收益率=(11538043491+441354184237)[(3182876872404+3972348408351)2]=1266%6、净资产收益率=净利润÷平均所有者权益×100%2019年青岛海尔净资产收益率=114947461969[(770105774024+875223904294)2]=1397%2019年青岛海尔净资产收益率=203459466584[(971352989756+948878743107)2]=2119%2019年青岛海尔净资产收益率=269002220741[(1038288213046+1153894874282)2]=2454%7、每股收益增长率=基本每股收益(本年-上年)上年*100%2019年青岛海尔每股收益增长率=(0859-0574)0574=4965%2019年青岛海尔每股收益增长率=(1520-1034)1034=4700%2019年青岛海尔每股收益增长率=(1002-0836)0836=1986%8、市盈率=每股市价÷每股收益由于条件限制,每股市价暂未找到,2019—2019年青岛海尔市盈率数据来源于凤凰网财经青岛海尔财务指标。
招商银行作为商业银行,资产构成中可供出售金融资产所占比例达到了百分之十三,为这五项资产中比例最高的。
这也和商业银行的性质相吻合,商业银行主要从事的是金融业务,所以资产项下的金融性资产是最多的。
四川长虹属于生产性企业,因此在这些资产列表中,存货和固定资产所占比例分列第一二位。
但过多的存货对于企业流动性的威胁较大,应当引起注意。
粤电力A企业属于能源型企业,因此很明显地看到,固定资产占到了总资产的百分之五十四。
这是因为电力行业需要购进或构建大型的厂房设备,这些投入在企业初期完成,并在相当长的一段时间内按年折旧。
用友软件公司属于软件开发企业,所开发的软件作为企业的无形资产登记在资产负债表中,因此,可以很明显地看到无形资产多占比例仅次于固定资产,占到百分之十的比例。
财务报表分析第三次形考作业——获利能力分析南京电大建邺校区 11春会本张倩 16本人选择江铃汽车公司案例进行财务报表分析:一、行业资料1、获利能力:指企业赚取利润的能力,反映企业的资金增值能力。
获利能力分析就是要从各个视角对企业赚取利润的能力进行定量分析和定性分析,其内容覆盖面主要包括企业从营业收入中获取利润的能力、企业运用资产赚取利润的能力以及股东的投资回报水平三方面。
2、企业的获利能力分析是财务报表分析的重要组成部分,所有的财务报表分析都及获利能力分析有关,其中的利润表分析最为重要。
利润表提示了一个企业一段时期的经营成果,在评价企业过去的经营业绩、偿债能力及流动性以及评估公司价值方面起着重要的作用。
3、行业获利能力的分析销售收入的取得是公司经营管理的成果,公司的发展壮大首先体现在其销售收入的增长上面,只有销售收入实现持续的增长,取得一定的市场份额,利润的实现才有切实的保障。
而要实现销售收入的稳定持续增长,又必须要有必要的资源作基础,销售收入的规模越大,需要的资源也越多,其中最重要的资源之一即是企业的资产规模,即资产总额。
然而,资产总额是由所有者权益及负债共同构成,如果资产总额的扩大绝大部分都来自于负债的增加,那么这样的成长无疑是有着巨大的隐患的。
如果是主要来自于股东权益的增加,则这样的增长就有着坚实的基础。
因此,公司的成长能力可以用销售增长率、资本积累率、总资产增长率三项指标来衡量。
销售增长率计算公式如下:销售增长率=(本年销售收入一上年销售收入)/上年销售收入*100%资本积累率计算公式如下:资本积累率=(本年末所有者权益一上年末所有者权益〉/上年末所有者权益*100%总资产增长率计算公式如下:总资产增长率=(本年末资产总额一上年末资产总额)/上年末资产总额*100%第一.销售增长率上海汽车2008年至2010年的销售增长率分别为44.5%、8.69%、-14.71%。
在经历了 2008年的高速增长后,2009年增长速度明显放缓,2010年甚至出现了较大的负增长。
90分财务报表分析作业三第一节获利能力指标获利能力是指公司在一定时期内赚取利润的能力,利润率越高,盈利能力就越强。
对于经营者来讲,通过对盈利能力的分析,可以发现经营管理环节出现的问题。
对公司盈利能力的分析,就是对公司利润率的深层次分析。
企业获利能力的财务分析比率有:销售毛利率、营业利润率、销售净利率、总资产收益率、总资产净利率、净资产收益率和基本每股收益等。
企业盈利能力强弱、经济效益大小,直接关系到企业员工自身利益。
实际上也成为人们择业的一个比较主要的衡量条件。
企业的竞争说到底是人才的竞争。
企业经营得好,具有较强的盈利能力,就能为员工提供较稳定的就业位置、较多的深造和发展机会、较丰厚的薪金及物质待遇,为员工工作、生活、健康等各方面创造良好的条件,同时也就能吸引住人才,使他们更努力地为企业工作提供经济保障。
总之,盈利能力能够用以评价一个企业的经营业绩、管理水平,乃至预期它的发展前途,对企业关系重大。
因而,盈利能力成为企业以及其他相关利益群体极为关注的一个重要内容。
江铃汽车2009-2011年度获利能力指标表图1-1第二节获利能力指标同行业比较一、2009年度获利能力比较江铃汽车及同行业2009年度获利能力指标比较表二、2010年度获利能力比较江铃汽车及同行业2010年度获利能力指标比较表三、2011年度获利能力比较江铃汽车及同行业2011年度获利能力指标比较表第三节获利能力指标分析一、销售毛利率分析图3-1销售毛利率:销售毛利率是毛利占销售净值的百分比,通常称为毛利率。
其中毛利是销售净收入与产品成本的差。
销售毛利率,表示每一元销售收入扣除销售成本后,有多少钱可以用于各项期间费用和形成盈利。
销售毛利率是企业销售净利率的最初基础,没有足够大的毛利率便不能盈利。
销售毛利率公式:销售毛利率=(销售净收入-产品成本)/销售净收入×100%个人分析:销售毛利是企业实现净利润和综合收益的条件基础。
毛利率是企业销售利润率的基础,没有足够大的毛利便不能盈利。
财务报表分析第三次作业徐工机械(000425)2022至2022年度财务报表分析——获利能力分析分析获利能力(也称:收益能力,earningpower)就是企业资金增值的能力,通常表现为企业收益数额的大小与水平的高低。
盈利能力就是指公司在一定时期内赚取利润的能力,利润率越高,盈利能力就越强。
对于经营者来讲,通过对盈利能力的分析,可以发现经营管理环节出现的问题。
对公司盈利能力的分析,就是对公司利润率的深层次分析。
获利能力指标主要包括营业利润率、成本费用利润率、盈余现金保障倍数、总资产报酬率、净资产收益率和资本收益率六项。
实务中,上市公司经常采用每股收益、每股股利、市盈率、每股净资产等指标评价其获利能力。
一、获利能力指标徐工机械2022-2022年度获利能力指标表表1—1获利能力指标毛利率营业利润率总资产报酬率长期资本收益率资本保值增值率主营业务利润率盈余现金保障倍数成本费用利润率净资产收益率每股收益2022年18.708811.170720.275522.98761.108618.40090.361012.63378.12741.72 002022年19.35719.686312.815449.59351.189118.96521.857311.192842.19742.01 002022年21.694913.146514.638440.59692.734821.34700.163015.681135.45183.2 200二、主要竞争者及同业比较1、2022年度获利能力比较。
徐工机械2022年度获利能力主要竞争者及同业比较指标表表2—1徐工机械2022年度获利能力主要竞争者及同业比较指标表表2—2获利能力指标毛利19.3571率营业利润率总资产报酬率长期资本49.5935收益率资本保值增值1.1891221.43781.33951.39255.52830.9515325.676927.573720.342480.2 9881.980912.8154108.468115.90358.192937.8403-1.74109.68632513.148215.90499.898739.0175-4.48172725.719432.340222.804956.17488.5570徐工机械排名中联重科三一重工行业均值行业最高行业最低率主营业务18.9652利润率盈余现金1.8573保障倍数成本费用11.1928利润率净资产收益率每股2.0100收益31.41801.32000.63053.7700-0.130042.1974337.137032.757918.031467.0740-3.72532515.744119.118913.667967.3069-2.2298140.55121.04271.845322.1970-7.04732725.199232.042522.544455.27857.91243、2022年度获利能力比较。
财务报表分析形考作业3格力电器获利能力分析获利能力是指企业赚取利润的能力,反映企业的资金增值能力。
获利能力分析就是要从各个视角对企业赚取利润的能力进行宣分析和定性分析,其内容覆盖面非常广泛,主要凶手企业从营业收入中获取利润的能力、企业运用资产赚取利润的能力以及股东的投资回报水平三个方面。
能力指标分析1、销售毛利率分析销售毛利率公式:销售毛利率=(营业收入-营业成本)/营业收入销售成本率=1-销售毛利率。
格力销售毛利率2011-2013三年间销售毛利率分别为18.07、26.29、32.24,在所选的20家同行业企业中排名处于中上游水平。
同比深康佳销售毛利率3年数据分别为16.43、17.99、16.72。
格力电器的3年的销售毛利率均高于深康佳说明格力电器这三年的销售毛利率呈上升趋势。
2、营业利润率分析营业利润率公式:营业利润率=营业利润/营业收入格力营业利润率2011-2013三年间分别为5.46、8.08、10.34,在所选的20家同行业企业中排名分别为第7、5、3名,一直呈上升趋势,同比深康佳营业利润率3年数据分别为-1.39、-0.66、-0.35。
数据显示,格力电器的3年的营业利润率均高于深康佳,说明该企业获利能力越来越强,并逐渐向行业领先水平靠近。
3、销售净利率分析销售净利率公式:销售净利率=净利润/营业收入格力销售净利率2011-2013三年间分别为6.37、7.5、9.22,在所选的20家同行业企业中排名分别为第7、4、3名,一直呈上升趋势。
同比深康佳销售净利率3年数据分别为0.15、0.25、0.30。
数据显示,格力电器的3年的销售净利率均远高于深康佳,说明该企业企业获利能力越来越强,并逐渐向行业领先水平靠近。
4、总资产收益率分析总资产收益率公式:总资产收益率=(税前利润+财务费用)/资产总额该指标是正向指标,看高。
格力在2011-2013三年间的总资产收益率分别为6.90、7.72、9.54,在所选的20家同行业企业中排名分别为第10、7、6名。
财务报表分析作业三参考答案一、单项选择题(共13分,每题1分)1-5:BDBBD 6-10:ACBDC 11-13:DBC二、多项选择题(共22分,每题2分)一、ABCDE 二、ACDE 3、ACD 4、DE 五、CD六、ABCDE 7、ABCDE 八、BCDE 九、ABC 10、BDE1一、AB三、简答题(共20分,每题5分)一、对于不同报表利用人,衡量与分析资产运用效率有何重要意义?股东通过资产运用效率分析,有助于判断企业财务安全性及资产收益能力,以进行相应的投资决策。
资产周转率越快,说明等额资产实现收益的能力越强。
债权人通过资产运用效率分析,有助于判明其债权物质保障程度或其安全性,从而进行相应的信用决策。
一般而言,资产运用效率越高,资产的变现能力越强,债权人的物质保障程度越高,其债权的安全性相应越强。
管理者通过资产运用效率分析,可以发现闲置资产和利用不充分的资产,从而处置闲置资产以节约资金,或提高资产利用效率以改善经营业绩。
二、计算分析应收账款周转率、存货周转率指标时,应注意哪些问题?(1)分析应收账款周转率应注意以下问题:第一、影响应收账款周转率下降的原因主如果企业的信用政策、客户故意拖延和客户财务困难;第二、当主营业务收入一按时,应收账款周转率指标取决于应收账款平均余额的大小,而应收账款作为一个时点指标,易于受季节性、偶然性和人为因素的影响;第三、应收账款周转率指标并非快越好。
(2)分析存货周转率应注意以下问题:第一、应该尽可能地结合存货的批量因素、季节性转变因素等情况对指标加以理解,同时对存货的结构和影响存货周转率的重要指标进行分析;存货周转也非越快越好。
3、营业利润率、总资产收益率、长期资本收益率三指标之间有什么内在联系?营业利润率指标反映了每百元主营业务收入中所赚取的营业利润的数额。
营业利润是企业利润总额中最大体、最常常同时也是最稳定的组成部份,营业利润占利润总额比重的多少,是说明企业获利能力质量好坏的重要依据。
财务报表分析第三次形成性考核作业财务报表分析第三次形成性考核作业本人选择青岛海尔作为分析对象进行报表分析。
一、公司简介:青岛海尔股份有限公司(以下简称青岛海尔)的前身是成立于1984年的青岛电冰箱总厂。
经中国人民银行青岛市分行1989年12月16日批准募股,1989年3月24日经青体改[1989]3号文批准,在对原青岛电冰箱总厂改组的基础上,以定向募集资金1.5亿元方式设立股份有限公司。
1993年3月和9月,经青岛市股份制试点工作领导小组青股领字[1993]2号文和9号文批准,由定向募集公司转为社会募集公司,并增发社会公众股5000万股,于1993年11月在上交所上市交易。
本公司主要从事电冰箱、空调器、电冰柜、洗衣机、热水器、洗碗机、燃气灶等家电及其相关产品生产经营,以及日日顺商业流通业务。
2010年度,公司持续推进建立用户驱动的“人单合一双赢”商业模式,推动企业转型;控股海尔电器集团有限公司,迈出成为海尔集团家电业务整合平台的重要一步;积极拓展三、四级市场社会化网络、整合海尔集团物流业务,构筑虚实网结合的日日顺商业流通业务平台;坚持产品创新,不断推出满足全球用户需求的差异化、高端化的产品;通过管理创新,提升公司运营效率,提高公司效益;提升公司治理水平,不断完善长效激励机制,继首期股权激励计划实施后推出二期股权激励计划,建立公司、股东、员工利益一致性基础,促进公司长期发展。
上述举措的实施,推动了公司业绩增长。
报告期内公司实现营业收入605.88 亿元,同比增长35.57%;实现归属于母公司股东的净利润20.34 亿元,同比增长47.07%;报告期内公司盈利能力进一步提升,公司净利润率同比提升0.46 个百分点至4.66%。
根据世界权威市场调查机构欧睿国际(Euromonitor International)发布的全球家用电器市场调查结果显示:2010 年海尔品牌在大型白色家用电器市场的占有率为 6.1%,同比上升 1 个百分点,再次蝉联全球第一。
第1篇一、题目背景某公司是一家从事电子产品研发、生产和销售的高新技术企业。
近年来,随着市场竞争的加剧和消费者需求的多样化,公司面临着巨大的挑战。
为了更好地了解公司的财务状况和经营成果,本报告将对该公司的财务报告进行分析。
二、财务报表分析1. 资产负债表分析(1)流动资产分析根据资产负债表,该公司流动资产总额为1000万元,其中货币资金200万元,应收账款500万元,存货300万元。
从数据来看,公司的流动资产结构较为合理,但应收账款占比过高,需要关注其回收风险。
(2)固定资产分析固定资产总额为800万元,主要包括生产设备、办公设备和运输工具等。
从数据来看,公司固定资产规模适中,能够满足生产需求。
(3)无形资产分析无形资产总额为100万元,主要包括专利权和商标权等。
从数据来看,公司无形资产占比相对较低,需要加强研发投入,提高核心竞争力。
2. 利润表分析(1)营业收入分析根据利润表,公司营业收入为2000万元,同比增长10%。
这表明公司在市场竞争中具有一定的优势,但需要关注市场竞争态势,以防竞争对手的冲击。
(2)营业成本分析营业成本为1500万元,同比增长8%。
从数据来看,公司成本控制能力较好,但需要进一步降低成本,提高盈利能力。
(3)期间费用分析期间费用为300万元,主要包括销售费用、管理费用和财务费用。
从数据来看,公司期间费用控制较好,但需要关注销售费用和财务费用的合理性。
3. 现金流量表分析(1)经营活动现金流量分析经营活动现金流量为200万元,同比增长5%。
这表明公司经营活动产生的现金流量较为稳定,但需要关注应收账款的回收情况。
(2)投资活动现金流量分析投资活动现金流量为-100万元,主要用于购买固定资产和无形资产。
从数据来看,公司投资活动较为稳健,但需要关注投资项目的回报率。
(3)筹资活动现金流量分析筹资活动现金流量为-300万元,主要用于偿还债务和支付股利。
从数据来看,公司筹资活动较为谨慎,但需要关注债务风险。
第一节获利能力指标获利能力是指公司在一定时期内赚取利润的能力,利润率越高,盈利能力就越强。
对于经营者来讲,通过对盈利能力的分析,可以发现经营管理环节出现的问题。
对公司盈利能力的分析,就是对公司利润率的深层次分析。
企业获利能力的财务分析比率有:销售毛利率、营业利润率、销售净利率、总资产收益率、总资产净利率、净资产收益率和基本每股收益等。
企业盈利能力强弱、经济效益大小,直接关系到企业员工自身利益。
实际上也成为人们择业的一个比较主要的衡量条件。
企业的竞争说到底是人才的竞争。
企业经营得好,具有较强的盈利能力,就能为员工提供较稳定的就业位置、较多的深造和发展机会、较丰厚的薪金及物质待遇,为员工工作、生活、健康等各方面创造良好的条件,同时也就能吸引住人才,使他们更努力地为企业工作提供经济保障。
总之,盈利能力能够用以评价一个企业的经营业绩、管理水平,乃至预期它的发展前途,对企业关系重大。
因而,盈利能力成为企业以及其他相关利益群体极为关注的一个重要内容。
江铃汽车2009-2011年度获利能力指标表图1-1第二节获利能力指标同行业比较一、2009年度获利能力比较江铃汽车及同行业2009年度获利能力指标比较表二、2010年度获利能力比较江铃汽车及同行业2010年度获利能力指标比较表三、2011年度获利能力比较江铃汽车及同行业2011年度获利能力指标比较表第三节获利能力指标分析一、销售毛利率分析图3-1销售毛利率:销售毛利率是毛利占销售净值的百分比,通常称为毛利率。
其中毛利是销售净收入与产品成本的差。
销售毛利率,表示每一元销售收入扣除销售成本后,有多少钱可以用于各项期间费用和形成盈利。
销售毛利率是企业销售净利率的最初基础,没有足够大的毛利率便不能盈利。
销售毛利率公式:销售毛利率=(销售净收入-产品成本)/销售净收入×100%个人分析:销售毛利是企业实现净利润和综合收益的条件基础。
毛利率是企业销售利润率的基础,没有足够大的毛利便不能盈利。
通过利润表可以看出,销售收入和成本在降低得同时,导致销售毛利占销售收入所形成比率下降了。
同时也显示所在行业竞争激烈。
从表3-1和图3-1所列示的数据可以看出,江铃汽车的销售毛利率与同行业平均值相比来说是高了很多,排名在行业中处于上游,该项比率越高,表明企业为社会新创价值越多,贡献越大,也反映企业在增产的同时,为企业多创造了利润,实现了增产增收。
江铃汽车的该指标从2009年至2011年呈现逐年下降趋势。
尤其是2009年至2011年下降了1.42%。
2011 年,公司毛利率为24.7%,较2010年同期下降1.1 个百分点。
毛利率下滑主要是由于产品降价及原材料价格提升。
营业税金及附加同比增加2.27 亿元,同比上升79%,主要是由于城市维护建设税及教育费附加大幅增加。
费用方面,由于促销费、保修费分别下降9130 万元和7020 万元,公司销售费用较2010 年小幅下降,销售费用率同比下降0.7 个百分点至5.8%。
公司银行存款利息收入较去年同期增加3650 万元,同比上升41.8%,财务费用率由2010年的-0.6%下降到11 年的-1%。
此外,4 季度公司获得南昌市政府补助约7005万元,导致营业外收入大幅增加。
二、营业利润率分析图3-2●营业利润率:营业利润率是指企业的营业利润与营业收入的比率。
它是衡量企业经营效率的指标,反映了在不考虑非营业成本的情况下,企业管理者通过经营获取利润的能力。
●营业利润率公式:营业利润率=营业利润/全部业务收入×100%●个人分析:营业利润率越高,说明企业商品销售额提供的营业利润越多,企业的盈利能力越强;反之,此比率越低,说明企业盈利能力越弱。
从表3-2和图3-2所列示的数据可以看出,江铃汽车营业利润率远高于行业平均水平。
营业利润率越高,说明企业商品销售额提高的营运利润越多,企业的盈利能力越强;反之,此比率越低,说明企业盈利能力越弱。
江铃汽车2010年在销售策略上有所转变,即市场份额提高在公司策略中有所体现,2010年是近年市场份额首度出现扩大的年度,2011年市场份额较同期也有0.6个百分点增长。
但从2011全年情况来看,由于下半年销售情况预期并不乐观,同时人工、原材料等成本持续上升,在公司扩大市场份额的营销策略情况下,下半年公司营业利润率水平较去年下降了 1.9个百分点,主要是结转研发费和计提促销费。
据江铃汽车给出的业绩数据分析,在收入增长、单车营业成本没有大的变动的情况下,营业利润大幅下滑只能是期间费用出现较大增长。
而江铃汽车今年来研发费用支出大增,同时又采取策略性降价,加大促销力度。
显然,2011年费用主要增长主要为管理费用和销售费用的增加。
三、销售净利率分析销售净利率:是指企业实现净利润与销售收入的对比关系,用以衡量企业在一定时期的销售收入获取的能力。
该指标费用能够取得多少营业利润。
该指标反映每一元销售收入带来的净利润的多少,表示销售收入的收益水平。
它与净利润成正比关系,与销售收入成反比关系,企业在增加销售收入额的同时,必须相应地获得更多的净利润,才能使销售净利率保持不变或有所提高。
经营中往往可以发现,企业在扩大销售的同时,由于销售费用、财务费用、管理费用的大幅增加,企业净利润并不一定会同比例的增长,甚至并一定负增长。
盲目扩大生产和销售规模未必会为企业带来正的收益。
因此,分析者应关注在企业每增加1元销售收入的同时,净利润的增减程度,由此来考察销售收入增长的效益。
通过分析销售净利率的升降变动,可以促使企业在扩大销售的同时,注意改进经营管理,提高盈利水平。
●销售净利率公式:销售净利率=(净利润/销售收入)×100%●个人分析:从上表中可以看出,该企业的该指标在行业内处于上游,但2011年销售净利率明显低于2010年0.19%。
这是由于2011年净利润的增幅低于营业收入的增幅,使得销售净利率降低了,销售净利率说明了企业净利润占销售的比例,它是评价企业通过销售赚取利润的能力。
该比例越高,表明企业通过扩大销售获取手里的能力越强。
企业在增加销售收入额的同时,必须相应地获得更多的净利润,才能使销售净利率保持不变或有所提高。
通过分析销售净利率的升降变动,可以促使企业在扩大销售的同时,注意改进经营管理,提高盈利水平。
11年销售净利率低于预期主要原因是新增城建税和教育附加税及毛利率同比下降。
11年公司销售收入47.27 亿元,同比增长32.6%,环比增长14.6%,实现归属母公司净利润为5.48 亿元,同比增长10.7%,低于预期。
销售净利率低于预期的主要原因是新增城建税和教育附加税,另外,11 年成本上涨及产品促销导致销售净利率下滑。
四、总资产收益率分析图3-4总资产收益率:总资产收益率(ROA)是分析公司盈利能力时又一个非常有用的比率。
是另一个衡量企业收益能力的指标。
在考核企业利润目标的实现情况时,投资者往往关注与投入资产相关的报酬实现效果,并经常结合每股收益(EPS)及净资产收益率(ROE)等指标来进行判断。
实际上,总资产收益率(ROA)是一个更为有效的指标。
总资产收益率的高低直接反映了公司的竞争实力和发展能力,也是决定公司是否应举债经营的重要依据。
总资产收益率公式:总资产收益率=收益总额÷平均资产总额((年初资产总额+年末资产总额)/2)×100%个人分析:从表3-4和图3-4所列示的数据可以看出,江铃汽车虽然在行业中排名处在中游,该企业的总资产收益率2011年和2010年比2009年总资产收益率分别高出了0.29%、3.15%。
总资产收益率是分析公司盈利能力时又一个非常有用的比率,是另一个衡量企业收益能力的指标。
虽然行业竞争激烈,市场集中度也进一步得到提高,但是,江铃汽车靠自身的努力取得了佳绩,其竞争优势地位比较明显。
但该指标在2011年有削弱的趋势,江铃汽车重点需要在促进销售和控制成本费用方面加大管理的力度。
2011年营业收入比上年同期增长51%,利润增长65.21%。
同期,公司各类汽车产品销售量也创下历史新高。
全年累计销售各类汽车17.8 万辆。
其中,轻卡6.62 万辆,皮卡5.24 万辆,全顺汽车3.72 万辆,V348 车型1.52 万辆,同比分别增加43.18%、70%、55%和58%。
公司主要的车型全顺系列,可按客户需求搭载柴油或汽油发动机,衍生和改装车型达100 多种,产品广泛进入邮政、医疗、路政和公安等行业领域,是一款成熟产品。
轻客在业内细分产品中占据龙头地位,市场占有率高达18%以上。
轻卡产品有JMC、凯运、顺达三大系列,畅销高档轻卡市场,JMC 轻卡市场占有率为6.6%,市场份额正逐年提高。
公司将在2011 年在巩固原有市场基础上,开发新产品进入新的细分市场。
公司在以自有资金投资的29 个新建项目中,18 项将在2011 年建成投产,2012 和2013 年将各有5 个项目建成。
其中,将在2013 年完成建设的小蓝厂区产能投资项目,总投资21.33亿元,建成后,小蓝基地年产整车将达30 万辆。
届时,江铃将达到70万辆中高档商用车的生产能力。
新一代卡车产品N800 和皮卡项目N350、E802 发动机项目以及A4冲压线项目等都是公司的重点投资项目。
建成后,将近一步提高公司竞争力和获利能力,促进公司的销售稳定增长。
五、总资产净利率分析图3-5●总资产净利率:资产净利率是指公司净利润与平均资产总额的百分比。
该指标反映的是公司运用全部资产所获得利润的水平,即公司每占用1元的资产平均能获得多少元的利润。
该指标越高,表明公司投入产出水平越高,资产运营越有效,成本费用的控制水平越高。
体现出企业管理水平的高低。
●总资产净利率公式:总资产净利率=净利润/平均资产总额×100%●个人分析:从表3-5和图3-5所列示的数据可以看出,该企业的总资产收益率2011年和2010年比2009年总资产收益率分别高出了1.34%、2.74%。
该指标反映的是公司运用全部资产所获得利润的水平,即公司每占用1元的资产平均能获得多少元的利润。
该指标越高,表明公司投入产出水平越高,资产运营越有效,成本费用的控制水平越高。
该指标值越高,表明企业的资产利用效率越高,注重了增加收入和节约资金两个方面。
2010 年,公司合计销售178,999 辆整车,同比增长56%。
相较公司个体的增长幅度,更值得注意的是,公司结束了数年来市场份额的下滑趋势,整体市场份额(1.0%)与商用车市场份额(2.7%)分别上升0.2 个、0.5个百分点。
这主要得益于公司产品线的扩充与通过降价策略扩大原有产品的细分目标市场。
2010 年的经营状况印证了我们关于公司正从改变其增长模式,由“挖潜式增长“向“要素投入式增长”转变的判断。