中国主要办公家具品牌及市场竞争力分析
- 格式:doc
- 大小:36.50 KB
- 文档页数:3
办公家具市场竞争研究报告一、市场概述随着现代办公环境的发展,办公家具市场在近年来呈现出快速增长的趋势。
市场上出现了大量的办公家具供应商,为消费者提供了更多的选择。
本文将对办公家具市场的竞争进行研究分析。
二、市场规模办公家具市场的规模在过去几年中呈现稳步增长的态势。
随着城市化进程的加快,越来越多的公司和机构被建立,对办公家具的需求也相应增加。
根据调查数据显示,办公家具市场的年销售额已达到数十亿元人民币。
三、竞争者情况办公家具市场竞争激烈,主要竞争者包括国内外知名品牌以及一些小型企业。
国内品牌常常以价格低廉和服务优质来吸引消费者,而国际品牌则以设计创新和品质保证赢得消费者的青睐。
四、产品分类办公家具市场的产品种类繁多,包括办公桌椅、文件柜、会议桌、屏风、办公沙发等。
不同种类的产品在设计和功能上有所区别,满足了不同人群的需求。
五、消费者需求消费者对办公家具的需求主要体现在以下几个方面:品质、舒适度、美观和价格。
消费者越来越注重办公环境的舒适度和美观度,因此对办公家具的要求也更高。
六、竞争策略各个竞争者在市场上采取了不同的竞争策略。
有的注重产品的研发创新,推出具有独特设计和功能的家具,以此吸引消费者的关注。
有的则侧重于渠道建设和服务体系的完善,通过提供优质的售前、售中、售后服务来赢得客户的信赖。
七、市场趋势办公家具市场未来的发展趋势主要包括以下几个方面:一是环保办公家具的需求增加,消费者对环保和可持续发展的意识不断提高;二是个性化定制办公家具的市场前景广阔,满足消费者对于特色化办公环境的需求;三是线上销售逐渐兴起,提供更便捷的购买方式;四是办公家具与办公智能化的结合,提供更智能、便捷的办公解决方案。
八、竞争优势在办公家具市场竞争中,企业需要具备强大的竞争优势才能立于不败之地。
这包括产品的质量和性能优势、品牌的声誉和影响力、营销和销售渠道的优势以及售后服务的优势等。
只有在这些方面做到出色,企业才能在市场中脱颖而出。
办公家具研究报告近年来,随着经济的发展和人们生活水平的提高,办公家具的需求量不断增加。
办公家具是指在办公场所使用的各种家具,包括桌子、椅子、柜子、屏风、灯具等。
办公家具的质量和舒适度对员工的工作效率和身体健康有着重要的影响,因此选择一款高质量的办公家具非常重要。
本文将对办公家具的市场现状、品牌、设计、价格等方面进行研究和分析,并对未来的发展趋势进行探讨。
一、市场现状目前,我国办公家具市场呈现出多品牌、多样化、高端化、集约化的趋势。
国内外知名品牌如顾家家居、宜家、欧洲办公家具、KOKUYO 等都在中国市场占有一定的份额。
此外,国内一些新兴品牌如福斯特、北欧青年等也在不断崛起。
同时,随着互联网的发展,电商平台也成为了办公家具市场的一个新趋势。
像京东、天猫等电商平台上,不仅有各种品牌的办公家具,还有一些小众品牌和定制家具,为消费者提供了更多的选择。
二、品牌分析1.顾家家居顾家家居是国内著名的办公家具品牌之一,其产品以简约时尚、质量可靠而著称。
顾家家居的产品线非常丰富,包括桌子、椅子、屏风、柜子等,可以满足不同用户的需求。
此外,顾家家居还提供定制服务,可以根据客户的需求进行设计和制作。
2.宜家宜家是来自瑞典的家居品牌,其产品以简约、实用、环保而著称。
宜家的办公家具主要以桌椅为主,设计风格简洁大方,价格也比较亲民。
同时,宜家还提供一些家具组合套装,可以满足用户对整体办公空间的需求。
3.欧洲办公家具欧洲办公家具是来自德国的品牌,其产品以高端、时尚、舒适为特点。
欧洲办公家具的设计风格非常独特,有着德国工业设计的特点,同时也融入了一些时尚元素。
欧洲办公家具的价格比较高,适合一些高端用户使用。
三、设计趋势1.简约风格近年来,简约风格成为了办公家具设计的主流趋势。
简约的设计风格能够让办公室更加整洁、明亮,同时也能够提高员工的工作效率。
简约风格的办公家具通常以白色、灰色为主色调,设计简单大方,符合现代人的审美标准。
2.人性化设计人性化设计也越来越受到重视。
我国办公家具发展现状与市场发展前景分析一、我国办公家具产业发展概况办公家具是家具行业当中的一个细分领域,随着国内经济的快速发展,商业需求如雨后春笋般不断涌现,而商业的发展离不开办公空间时也需要提供相应数量的办公产品。
据估算2019年我国办公家具市场规模突破千亿元大关,而对各类办公家具的需求当中,办公椅占比达到31%,是办公家具最大的细分市场。
我国的办公家具行业经过多年的发展,办公家具企业产能不断扩大,我国已经是最大的办公家具生产国和出口国之一。
而传统的办公家具企业因为办公家具市场的地域性限制的原因,本地市场的传统产品已经基本饱和,急需开发新的销售渠道,而随着物流系统的完善,办公家具等大件货物电商化已是大势所趋。
按照行业主流品牌、工厂生产规模,以及区域内工厂数量、营业总额等角度来分析,国内办公家具主要更集中在长江三角洲产业区和珠江三角洲产业区。
长江三角洲以浙江、上海为中心,主要产品涉及办公椅、系统家具。
珠江三角洲为国内办公家具行业最成熟、最发达、产业链最集中的生产区域。
两大三角洲区域占国内办公家具行业生产总值的三分之二,同时此两大三角洲区域也是我国办公家具出口的主要区域。
其中浙江安吉县2003年被中国家具协会授予“中国椅业之乡”称号,广东省中山市东升镇2017年被中国家具协会授予“中国办公家具重镇”称号。
二、出口市场需求结构从出口市场来看,美国是我国办公家具行业最主要的出口对象,2019年向美国出口的金属办公家具和木质办公家具分别占到出口总额的20.1%和36.1%,远超其他国家。
美国商业环境较为发达,拥有巨大的经济体量和发达的商业环境;其次,美国家庭有定期更换家具的习惯,大概每4年更换一次家具,带来整体家具消费市场的提升。
在海外市场,传统的“固定桌椅和标配办公设备”的时代正在被抛弃,而“移动性办公”已经被很多大公司默认为“常态工作模式”,因此整个办公家具行业处于一个转型升级阶段。
三、2020年办公家具出口情况2020年由于新冠肺炎疫情的影响,海外多家科技公司均采取员工居家办公模式,部分公司为鼓励员工居家办公,报销员工购买个人电脑等硬件费用以及调整公司信息系统等,居家办公成为欧美等地区短期常态。
2023年办公家具行业市场调研报告一、行业背景办公家具行业是指专门为办公室、学校、医院等机构提供家具的产业,与传统家具行业相比,其有更高的专业性和技术含量,能够满足机构的更高要求。
二、市场规模办公家具市场经历了多年的高速发展,根据相关报告预测,到2025年,全球办公家具市场的规模将达到1,280亿美元。
具体到中国市场,慕思家居、名典、捷佳伟等品牌均上升势头强劲,并且不断拓展市场,其中包括二线及以下城市,在其扩张过程中,对于全行业相关发展带来越来越多的机会、环境和动力。
三、品类结构办公家具的品类结构相对比较简单,主要分为办公桌、椅子、屏风、展示柜等几大类。
其中办公桌是最主要的品类,占据了行业的50%以上份额。
四、消费者调研通过对消费者调查的结果显示,办公家具行业的消费者主要集中在企业、政府机关、学校等机构,占比约为70%。
剩下30%的消费者则主要是居民区的个人或非机构购买。
五、行业竞争办公家具行业的竞争主要体现在品牌、质量和服务上。
目前,国内市场的领先品牌为慕思家居、中国皮具、名典、捷佳伟等,它们的竞争力主要源于品牌知名度、研发能力以及销售网络等。
在质量方面,消费者对于产品的质量要求越来越高,这也对于行业的厂商提出了更严格的要求。
一些品牌会通过引进国外的技术和设备等方式提升自己的质量和信誉,同时做好售后服务,提升自己的竞争优势。
六、发展趋势根据市场研究机构的预测,未来办公家具市场的发展趋势将保持增长态势,并且将越来越注重创新、科技和绿色环保等方面。
办公家具市场改变原有的业态模式,注重向智能化、高端化、设计化转型,同时,以研发新颖产品为主导,提高市场的竞争力。
总之,办公家具作为一个不断发展的细分市场,其竞争环境和机遇亦不断发生了变化。
作为消费者,则需根据自己的实际需求,在运用自身消费能力的前提下,制定购买计划,选购品质优良、性价比高的家具品牌,并且关注品牌、质量、服务等问题,从而更好的享受办公家具服务。
2023年办公家具行业市场前景分析随着国内经济的不断发展,中国办公家具行业市场呈现出良好的前景。
根据市场调查机构的数据显示,预计到2025年中国办公家具市场规模将达到3000亿元以上。
下面我们从市场需求、产业发展、技术变化等角度来分析一下办公家具行业市场前景。
一、市场需求随着人们对工作环境的要求不断提高,办公家具的需求也在不断增加。
在国内,政府、金融、IT等行业对办公环境的需求较高,这些行业的不断发展都会带动办公家具市场的增长。
另外,在数字化、智能化趋势下,很多企业也开始加强自身办公专业化和高效化,这也间接推动了办公家具市场的发展。
此外,家居办公也成为一个新的市场,随着越来越多的人开始在家工作,他们对家居办公产品的需求也在不断增加,这将成为未来办公家具市场的新动力。
二、产业发展目前,国内办公家具行业市场竞争激烈,但同时也呈现出多元化、个性化发展的趋势。
在发展过程中,国内办公家具行业会面临一些新的挑战,例如产业转型、品牌建设等。
在线下,品牌的集中度越来越高,行业细分市场的竞争会更加激烈。
而在线上,互联网的发展也使办公家具行业进入到一个全新的竞争时代。
对于企业来说,建立自己的品牌和产品差异化是关键。
三、技术变化在互联网的发展下,数字化、智能化是办公家具行业内的趋势。
通过数字化设计、材料的选择、智能控制等,可以有效提升办公家具的质量、功能和便利性。
智能化家居办公将成为未来办公家具行业的重点发展方向,例如智能桌椅、智能储物柜等。
此外,绿色环保、健康舒适也逐渐成为了消费者关注的重点,这对于办公家具行业来说也是一种机遇。
总之,随着不断的市场需求、产业发展和技术变化,国内办公家具行业市场前景较为广阔。
在未来,企业要更加注重品牌建设、创新发展,并且拓展智能家居办公、绿色环保等新兴市场,才能更好地把握市场机遇,实现持续稳定的发展。
办公家具市场调查报告办公家具市场调查报告一、市场概况办公家具作为办公环境中不可或缺的一部分,其市场规模和发展前景备受关注。
根据对市场的调查和分析,办公家具市场在过去几年呈现稳定增长的态势。
随着经济的发展和城市化进程的加快,办公家具需求持续增加,市场规模逐渐扩大。
二、消费者需求分析1. 办公环境的变革:随着新兴产业的兴起,越来越多的企业开始注重创新和员工福利,办公环境也发生了巨大变化。
消费者对办公家具的需求不再局限于简单的功能性,更注重舒适性和个性化。
舒适的办公椅、人性化的办公桌以及符合人体工学的办公设备成为消费者追求的目标。
2. 环保意识的崛起:随着环保意识的普及,消费者对办公家具的环保性能要求越来越高。
环保材料和可持续发展的理念成为消费者购买办公家具时的重要考虑因素。
制造商在生产过程中采用环保材料和工艺,提供符合环保标准的产品,能够更好地满足消费者的需求。
三、市场竞争格局办公家具市场竞争激烈,主要表现在以下几个方面:1. 品牌竞争:知名品牌在市场中占据一定的份额,消费者对品牌的认可度较高。
这些品牌通过持续创新和品质保证,赢得了消费者的信任和忠诚度。
同时,一些新兴品牌也在市场中崭露头角,通过独特的设计理念和价格优势吸引了一部分消费者。
2. 价格竞争:办公家具市场价格差异较大,消费者在购买时会根据自身需求和预算做出选择。
一些品牌通过降低成本和提高效率,以更具竞争力的价格吸引消费者。
然而,价格并不是唯一的决定因素,消费者也会考虑产品的质量和服务。
3. 渠道竞争:办公家具的销售渠道多样化,包括线上渠道和线下实体店。
线上渠道具有便捷、快速和价格透明的特点,吸引了一部分消费者。
而线下实体店则提供了实物展示和专业的售后服务,一些消费者更愿意通过实体店购买。
四、市场发展趋势1. 定制化需求增加:随着办公环境的个性化需求增加,定制化办公家具市场逐渐兴起。
消费者希望能够根据自身需求和空间特点,定制出适合自己的办公家具。
办公家具市场调研报告根据对办公家具市场的调研,总结如下:一、市场概况办公家具市场是一个庞大的市场,与经济发展水平和办公需求密切相关。
办公家具市场分为企业市场和个人市场两个主要部分。
企业市场主要是指企事业单位的办公家具采购,而个人市场则是指个体工作室、自由职业者等个人办公室的装修和采购。
二、市场规模办公家具市场的规模庞大,据调研数据显示,中国办公家具市场规模每年都在稳步增长。
2019年,办公家具市场总规模达到300亿元。
三、市场竞争办公家具市场竞争激烈,市场上有众多家具品牌竞争。
大品牌企业通常拥有较强的研发实力和生产能力,能够满足企业客户的高品质和大批量采购需求。
同时,小型家具企业通过创新设计和价格优势也能在市场中占据一定份额。
四、市场趋势1. 环保与健康:随着人们环保意识的增强和健康生活方式的追求,办公家具市场对环保材料和健康设计的需求越来越高。
2. 多功能性与智能化:现代办公家具趋向于多功能设计,能满足不同工作需求。
智能化办公家具受到越来越多企业的青睐。
3. 个性化定制:人们对于办公环境的个性化需求增加,定制化家具设计和制作的市场份额逐渐扩大。
五、市场发展前景中国办公家具市场发展前景广阔。
随着国家经济的发展和城市化进程的推进,办公家具市场需求将持续增长。
同时,新兴行业和新技术的发展也为家具市场带来更多机遇。
六、市场挑战1. 价格竞争:由于市场竞争激烈,办公家具价格竞争压力较大,降低成本和提高产品品质是企业必须面对的挑战。
2. 品牌建设:办公家具品牌知名度和口碑的建设需要长期投入和维护,这对于新兴企业来说是一项重要的挑战。
七、建议1. 提高产品品质和服务水平,通过技术创新和研发投入提升竞争力。
2. 加强品牌建设,树立公司形象和口碑,提高市场份额。
3. 关注环保和健康趋势,推出环保健康的产品,满足消费者的需求。
4. 加大对个性化定制市场的开拓,满足消费者对于个性化办公环境的需求。
八、结论办公家具市场在持续发展,规模不断扩大的同时,也面临着激烈的竞争和新的挑战。
家具行业市场竞争格局分析报告中国家具行业市场竞争格局分析报告一、市场概况家具作为居民生活的必需品,在人们生活水平提高的同时,需求量也不断增加。
中国家具行业市场在过去几十年的快速发展与扩张中取得了巨大的成就。
二、市场规模根据市场调研数据显示,截至2019年,中国家具市场总规模已超过5000亿元。
其中,家居家具占据了绝大部分市场份额,并且呈现出稳步增长的态势。
三、市场竞争形势目前,中国家具市场竞争激烈。
国内外知名家具品牌与无数中小企业不断涌入市场,形成了百花齐放的竞争态势。
四、品牌竞争在市场竞争中,品牌是最核心的竞争要素之一。
知名品牌通过长期的市场推广和产品质量保障,已经在消费者心目中树立了良好的口碑。
而中小企业则通过价格策略、营销手段等方式与知名品牌展开竞争。
五、产品质量与设计除了品牌,产品质量和设计也是消费者选购家具时非常重要的考虑因素。
近年来,消费者对家具的要求越来越高,更加注重产品的质量与设计。
家具企业应不断提升产品质量水平和设计创新能力,以满足消费者需求。
六、价格竞争中国家具市场价格竞争激烈,其中,中低端市场更为明显。
中小企业通常通过价格战来吸引消费者,但这种竞争方式往往会降低行业整体利润率。
七、渠道竞争家具行业的销售渠道多种多样,包括家具卖场、电商平台、专卖店等。
各个渠道之间充满激烈的竞争。
目前,电商平台逐渐崛起,成为一个新的竞争焦点。
八、市场前景虽然市场竞争激烈,但中国家具市场的前景依然广阔。
随着人们生活水平的不断提高和消费观念的转变,消费者对家具品质和设计的要求也会不断提升。
高品质、创新设计的家具企业将更有机会在市场竞争中脱颖而出。
九、市场发展趋势数字化是中国家具行业的未来发展趋势之一。
随着技术的发展,家具行业也开始向数字化转型,通过互联网+等方式推动行业的创新发展。
十、总结中国家具行业市场竞争激烈,品牌、产品质量与设计、价格、渠道等都是影响竞争格局的重要因素。
随着行业的发展和消费者需求的变化,家具企业应不断提升自身实力,加强创新能力,以在激烈的市场竞争中立于不败之地。
国内家具品牌竞争力分析在当前的家具市场中,我作为一家国内家具品牌,面临着激烈的竞争。
然而,通过深入分析市场现状和竞争对手,我发现自己具备一系列竞争力,可以在市场中脱颖而出。
我认为自己的品牌优势在于对国内消费者需求的准确把握。
经过多年的经营,我积累了大量的客户数据和市场信息,这使我能够深入了解消费者的喜好和需求。
基于这些数据,我不断优化产品设计,以满足消费者的需求,提供更适合他们的家具产品。
我注重产品质量和工艺水平。
我深知,在国内市场,消费者对产品质量的要求越来越高,因此,我一直把产品质量和工艺水平作为企业的核心竞争力。
我投入大量资金引进先进的生产设备和技术,并严格控制生产流程,确保每一件产品都符合高质量标准。
同时,我还与国内外原材料供应商建立长期合作关系,确保原材料的质量和供应稳定性。
我也注重产品设计的创新和独特性。
我拥有一支强大的设计团队,他们不仅精通行业趋势,而且对消费者需求有深入了解。
他们不断研究和创新,为我提供了一系列具有独特风格和时尚元素的设计方案。
这使我的产品在众多竞争对手中脱颖而出,赢得了许多消费者的青睐。
然而,我也面临着一些挑战和竞争压力。
市场上涌现出了许多新的家具品牌,他们通过模仿和低价竞争来争夺市场份额。
这给我的品牌带来了一定的压力,但我坚信,只有坚持创新和提高产品质量,才能在竞争中脱颖而出。
总的来说,我认为自己具备一系列竞争力,可以在国内家具市场中取得成功。
我会继续努力,准确把握市场需求,提供高质量的产品,以及不断进行设计和品牌推广,以满足消费者的需求,赢得更多的市场份额。
在我国家具行业中,我作为一名国内家具品牌,深知市场竞争的激烈程度。
然而,在这种环境下,我依然保持着自信和坚定,因为我相信自己具备一系列竞争力,能够在市场中脱颖而出。
我要强调的是对国内消费者需求的准确把握。
经过多年的探索和实践,我积累了丰富的市场经验,从而对消费者的喜好和需求有了深入的了解。
基于这些数据,我不断优化产品设计,以满足消费者的需求,提供更适合他们的家具产品。
2023年办公家具行业分析报告2023年办公家具行业分析报告随着科技的不断发展与进步,人们的生活水平与工作环境也在不断提高和改进,办公家具行业也在不断发展,为员工提供更加舒适和高效的办公环境。
本报告将从市场规模、消费趋势、技术创新、竞争格局和未来发展趋势等方面进行分析,以期提供一定的参考价值。
一、市场规模根据市场调研数据显示,到2023年,全球办公家具市场规模预计将达到5000亿美元左右,其中亚太地区市场约占总市场的40%以上,办公椅、工作桌、文件柜和屏风等基本办公家具将继续保持稳定的市场需求。
经过多年的发展,我国办公家具市场已经成为全球最大的办公家具生产和消费国之一,市场规模预计到2023年将达到1500亿美元左右。
同时,在国内市场中,智能办公家具与传统办公家具一样备受欢迎。
智能家具具有人性化、智能化、舒适高效的特点,能够为用户提供智能化控制、健康舒适的工作环境。
二、消费趋势随着消费者对健康舒适、智能化、可持续发展等方面需求的增加,办公家具的消费趋势也在不断发生变化。
具体表现为:1.智能化、信息化:随着互联网+的不断普及,越来越多的办公家具开始智能化并与互联网相结合。
如多功能智能座椅、人体工学智能桌等等。
2.人性化、舒适性:舒适性的办公家具将成为办公室装修设计的核心之一。
如人体工学椅、有足够置物空间的文件柜、带有腿部支架和友好的背部支撑的工作桌等等。
3.可持续发展:在环保意识逐渐增强的今天,可持续化与环保已经从房子、家居等其他方面开始被广泛应用到家具上。
以循环经济为理念设计绿色环保的家具,如实木家具等等。
三、技术创新技术创新是办公家具行业发展的重要动力,创新的层出不穷为办公室创造了越来越多的机遇。
随着各项技术的不断进步,未来办公家具将会迎来以下几方面的技术创新发展:1. 产品智能化:无论是智能办公桌、智能椅子还是智能屏风, 都将通过传感技术、人工智能等实现智能化管理。
2. 产品定制化:随着生产的数字化、全程化和柔性化,未来消费者可以通过 AI 算法、自动化制造工艺等有效实现产品的快速定制,以满足消费者个性化需求。
办公家具市场分析报告1. 引言办公家具是一种专门为办公室环境设计和生产的家具,广泛应用于各种办公场所,如企业办公室、政府机构、教育机构等。
办公家具市场是一个庞大且不断发展的市场,本文将对办公家具市场进行深入分析,以便了解市场发展趋势和竞争状况。
2. 市场规模和增长趋势根据市场调查数据,办公家具市场在过去几年中保持了稳定增长。
随着经济的发展和城市化进程的加快,办公空间需求不断增加,推动了办公家具市场的扩大。
根据预测,未来几年内,办公家具市场将继续保持增长态势。
3. 市场竞争格局办公家具市场竞争激烈,主要厂商之间的竞争主要体现在产品质量、价格和服务等方面。
在市场上,存在着许多知名的办公家具品牌,它们拥有广泛的市场份额和较高的品牌认知度。
此外,一些新兴品牌也在不断涌现,通过创新设计和独特的定位来争夺市场份额。
4. 市场需求分析办公家具市场需求主要来自于企事业单位和政府机构等机构。
随着人们对工作环境舒适度和办公效率的要求不断提高,办公家具市场正朝着高品质和人性化的方向发展。
此外,环保和可持续发展也成为市场需求的重要驱动因素。
5. 市场发展趋势(1)个性化定制:越来越多的企业和机构希望能够根据自身需求定制办公家具,以满足不同工作场景和个人喜好。
(2)绿色环保:环保已成为办公家具市场发展的重要方向,通过采用环保材料和工艺,以及推动循环经济,来减少对环境的影响。
(3)智能化应用:办公家具市场也开始向智能化方向发展,通过嵌入传感器和智能控制系统,使办公家具具备智能化的功能,提高办公效率和舒适度。
6. 市场挑战(1)价格竞争激烈:在办公家具市场,价格一直是竞争的重要因素之一,厂商需要不断降低成本,以保持竞争力。
(2)品牌竞争:知名品牌在市场上拥有一定的竞争优势,新兴品牌需要通过产品创新和品牌建设来赢得市场份额。
(3)技术创新:办公家具市场需要不断引入新的技术和设计理念,以适应用户需求的变化。
7. 市场前景展望办公家具市场作为一个不断发展的市场,具有广阔的前景。
办公家具市场调研报告不同办公场景的需求与市场竞争格局分析办公家具市场调研报告:不同办公场景的需求与市场竞争格局分析一、引言近年来,随着办公环境的不断升级和工作方式的改变,办公家具市场呈现出蓬勃发展的趋势。
为了更好地了解市场需求和竞争情况,本次调研报告将重点关注不同的办公场景需求以及市场竞争格局,以期为企业提供市场指导和决策支持。
二、办公家具市场概览根据市场统计数据,办公家具市场呈现出快速增长的态势。
办公家具主要包括办公桌椅、会议桌椅、办公屏风、文件柜等,其市场规模逐年扩大。
企业和机构对于办公环境的重视度提高,办公家具的功能和设计风格也日趋多样化。
三、不同办公场景的需求分析1. 传统办公场景传统办公场景主要包括企业办公楼和传统公共机构等。
在这些场景中,对办公家具的需求主要体现在舒适性、实用性和经济性上。
传统办公场景通常需要大量的工作台和文件柜,以及符合职工健康需求的座椅。
此外,环保性和耐用性也是这类场景中的重要考虑因素。
2. 开放式办公场景开放式办公场景逐渐被企业所接受,具有较大的发展潜力。
这类场景注重团队协作和交流,需要灵活多变的办公家具。
例如,可移动的办公桌、隔音效果良好的办公屏风、舒适的会议室椅等。
此外,对于家具的美观性和品质要求也较高,以提升员工的工作动力和幸福感。
3. 灵活办公场景随着移动互联网技术的发展,越来越多的自由职业者和远程办公人群增加。
这种灵活办公场景要求家具具备便携性和可定制性,以适应多变的工作环境和个人习惯。
折叠桌椅、可调节高度的工作台等将成为市场的主要需求。
四、市场竞争格局分析1. 市场竞争主体目前,办公家具市场的竞争主要来自大型家具制造商和知名品牌。
这些企业拥有较强的研发能力和品牌影响力,在市场份额上占据领先地位。
同时,小型制造商和新兴品牌也在快速崛起,通过产品创新和差异化竞争来争夺市场份额。
2. 市场分割与细分办公家具市场按照价格、品质和风格等因素进行细分。
高端市场主要满足大型企业和高端机构的需求,提供高品质和个性化的定制服务;中低端市场面向中小企业和一般公共机构,注重经济实惠和通用性。
办公椅竞争格局分析办公椅是现代办公室中不可或缺的一种家具。
它既是员工日常工作之用,同时也是提高工作效率和员工舒适度的重要工具。
随着现代办公室的不断发展,办公椅市场竞争也越发激烈。
本文将对办公椅竞争格局进行分析。
一、竞争格局概述目前,办公椅市场竞争主要由以下几个方面构成:1.品牌竞争:办公椅市场存在较多的知名品牌,如欧派、迪奥、尚品宅配等。
这些品牌具有较高的市场知名度和认可度,消费者在选购办公椅时往往会优先选择这些品牌。
2.价格竞争:办公椅市场价格区间较广,从几百元到几千元不等。
在价格竞争方面,一些品牌会通过降低价格来吸引更多的消费者,提高市场份额。
3.创新竞争:随着科技的不断发展,办公椅市场也有不断的创新。
一些企业通过开发具有独特功能的办公椅,比如电动升降、按摩等,来满足消费者对办公椅功能的需求。
4.渠道竞争:办公椅市场的销售渠道主要有品牌直销、零售店和电商平台等。
各品牌之间也存在争夺渠道资源的竞争。
1.品牌竞争:目前,办公椅市场中的知名品牌较多,这些品牌通过不断提升产品质量和服务水平来树立品牌形象和口碑。
消费者在购买办公椅时往往会首先考虑这些品牌。
同时,一些知名品牌会与影视明星、体育明星等签订代言合作,进一步提高品牌知名度和认可度。
2.价格竞争:办公椅市场价格区间较广,价格低廉的办公椅更适合一些中小企业或个人用户。
一些品牌会通过降低价格来吸引这部分消费者。
但低价产品往往意味着质量和服务水平的降低,因此在一些高端企业或消费者中,他们更倾向于选择价格相对较高但品质有保证的办公椅。
3.创新竞争:办公椅市场中,一些品牌通过不断创新来满足消费者对办公椅功能的需求。
比如,一些企业推出了具有电动升降、按摩、体重感应等功能的办公椅,为消费者提供更加舒适和便捷的使用体验。
同时,一些品牌还注重人体工程学设计,在椅背、座椅高度等方面做了更多的研究和改进。
4.渠道竞争:办公椅市场的销售渠道主要有品牌直销、零售店和电商平台等。
2024年办公家具市场发展现状引言随着经济的快速发展和办公场所需求的增加,办公家具市场正迅速发展。
办公家具作为办公场所的重要组成部分,对员工的工作效率和舒适度有着重要影响。
因此,了解办公家具市场的发展现状对于制定合理的采购策略和提高员工工作环境至关重要。
本文将对办公家具市场的发展现状进行综述,以帮助读者更好地了解行业动态。
市场规模和发展趋势办公家具市场在过去几年中取得了显著的增长。
根据市场研究公司的数据,办公家具市场的全球规模预计将在未来几年中继续增长。
这主要受到以下几个因素的影响:1.经济增长:随着全球经济的不断增长,办公场所的需求也不断增加。
企业的扩张和新创企业的涌现为办公家具市场提供了巨大的潜力。
2.强调健康与舒适:越来越多的公司意识到员工的工作环境对其健康和工作效率的影响。
因此,办公家具市场正呈现出对健康和舒适性设计的更高需求。
3.技术进步:随着科技的进步,办公家具与智能化设备的结合成为市场的新趋势。
智能化家具的出现使办公环境更加智能化和高效。
虽然办公家具市场发展前景看好,但仍面临一些挑战。
其中之一是市场竞争的加剧。
随着越来越多的公司进入市场,竞争变得更加激烈。
此外,不同国家和地区对办公家具的需求和偏好也存在差异,需要根据当地市场特点进行定制。
主要产品类别办公家具市场主要包括办公桌、办公椅、文件柜、会议桌、接待台等多种产品类别。
其中,办公桌和办公椅是市场的两个核心产品。
办公桌是员工工作的基本场所,具有合理的空间设计和功能构造对办公效率起着重要作用。
办公桌的设计越来越注重人体工学原理,提供更舒适和健康的工作环境。
办公椅是员工长时间工作的主要座椅,对员工的舒适度和健康有着重要影响。
如今的办公椅设计注重脊椎支持和可调节功能,以提供更好的坐姿支持和避免长时间坐姿引发的身体问题。
市场主要参与者办公家具市场的竞争激烈,市场上有许多主要参与者。
以下是一些国内外知名品牌:1.Herman Miller:作为全球顶级办公家具供应商之一,Herman Miller以其创新的设计和高品质的产品而闻名于世。
中国办公用品行业市场分析报告1. 市场概述办公用品市场是指供应于各类企事业单位及个人办公场所的用品市场。
随着经济的不断发展和人们对办公环境舒适度的要求提高,办公用品市场呈现出快速增长的趋势。
本文将对办公用品市场做一份详细的市场分析报告。
2. 市场规模和增长趋势根据市场调研数据显示,办公用品市场规模持续扩大。
2019年,我国办公用品市场总规模达到X亿元,同比增长X%。
预计未来几年内,办公用品市场将保持较高增长率,预计2025年市场规模将达到X亿元。
3. 市场竞争格局办公用品市场竞争激烈,市场上存在着大量的办公用品供应商。
目前,市场上的主要竞争者包括知名品牌办公用品公司以及一些本土办公用品供应商。
知名品牌公司凭借其品牌影响力和创新能力在市场上具备一定的竞争优势,然而,本土办公用品供应商凭借其价格优势和速度响应能力也逐渐获得市场份额。
4. 市场需求变化趋势随着互联网的快速发展,办公环境也在不断变化。
越来越多的企业将办公场所的数字化和智能化作为发展方向,这对办公用品市场提出了新的需求。
同时,消费者对办公用品的个性化需求也在不断增加,高品质、环保和时尚的办公用品日益受到关注。
5. 市场机会与挑战办公用品市场存在着巨大的机遇和挑战。
机会在于不断增长的市场需求和消费者对办公环境舒适度要求的提高,企业可以通过不断创新和提升产品质量来获得更多市场份额。
然而,市场竞争激烈,企业需要通过品牌建设、渠道拓展和服务优化等手段来应对竞争挑战。
6. 市场发展趋势展望未来几年内,办公用品市场将继续保持良好的增长态势。
随着智能化和数字化办公环境的普及,办公用品市场将呈现出更多的创新和个性化产品。
同时,环保和可持续发展的办公用品也将获得更多关注。
预计未来,办公用品市场将进一步巩固知名品牌公司的领先地位,同时也会涌现出更多新兴办公用品供应商。
7. 结论办公用品市场作为一个具有潜力的市场,在未来几年内将继续保持较高的增长。
企业需要紧跟市场需求变化,不断创新和提升产品品质,同时注重品牌建设和渠道拓展,才能在激烈的市场竞争中获得更多机会。
办公家具市场调研报告一、引言办公家具作为企业办公环境中必不可少的一项设施,其市场需求不断增长。
为了深入了解办公家具市场的现状和未来发展趋势,本调研报告将对该市场进行全面分析,为相关企业提供市场参考和决策支持。
二、市场概况1.市场规模根据调研数据显示,办公家具市场在过去五年持续增长,预计未来五年的复合年增长率将保持在3%左右。
目前,该市场规模已达到XX亿元。
2.市场细分办公家具市场可以分为办公桌椅、储物柜、会议桌椅、屏风隔断等多个细分领域。
其中,办公桌椅是市场中的主要销售产品,占据了大约XX%的市场份额。
3.市场竞争格局目前,办公家具市场竞争激烈,存在着较多的品牌和企业。
国内知名企业有XX、XX等,而国外品牌如XX、XX等也在中国市场占据一定份额。
此外,还有一些小型企业和个体工艺师以自主品牌或定制化服务为特色,通过创新设计获取市场份额。
三、市场趋势1.智能办公概念的兴起随着信息技术的不断发展,智能办公成为一种趋势。
办公家具市场也在顺应这一趋势,将更多的智能科技应用于产品中,例如智能调节办公桌椅、智能储物柜等。
智能办公家具的需求将逐渐增长。
2.绿色环保理念的关注在当前环保问题备受关注的背景下,越来越多的企业和消费者开始重视办公家具的环保性能。
环保材料的使用和生产工艺的改进将成为办公家具市场的发展方向。
以可降解材料和低挥发有机化合物为代表的环保家具将获得更多市场认可。
3.个性化定制需求增加办公环境的个性化需求不断增长,个性化定制办公家具将成为市场发展的重点。
企业和个人用户希望通过定制化服务获得更适合自己需求的产品。
办公家具企业需要提供多样化的产品和服务,以满足不同用户的需求。
四、消费者需求与行为分析1.消费者需求调研数据显示,消费者对办公家具的需求主要集中在舒适性、耐用性和美观性上。
他们希望办公家具能提供良好的工作体验和符合人体工程学的设计。
2.购买渠道目前,消费者购买办公家具的主要渠道为线下实体店和在线电商平台。
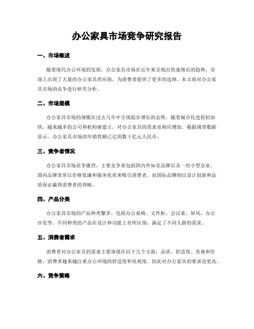
中国主要办公家具品牌及市场竞争力分析
序号品牌所在地概况备注
A 美时东莞①拥有约10万平方米的生产基地,生产油漆、胶板屏水、椅子沙发,、地毡、厨柜等综合类产品,,其中屏杂类为最强项,代表作有"高梵"等系列;油榉,椅子,沙发类产品又多为协作厂家生产,还代理椅子等类产品的国外著名品牌. ②产品品质,价格定位为中国市场最高, "美时"作为办公家具最优质品牌的代名词;最引人注目的代表作为香港的班台,班椅; "APEC"会议各国元首用的系列产品;③营销管理完善,品牌推广于法高招,主要营销方式为直销,特许经营商为同行最早推出,两种方式的效最收获甚佳. ④主要客户为金融系统,电信系统,知名的外资企业,如大型跨国公司, 政府项目投标致在参予. ⑤1998 年香港金融风暴前期限国内,海外市场的销售额16 亿港元,现最大的竞争对手为"励致"及"震旦"直追,尤其是华东市场,许多项目被"震旦"用价格战. (港资)
B 震旦上海昆山①"震旦"在台湾经营了二十多年,是台最优质的办公家具品牌之一,几年前在昆山东省设大型生产基地,生产协作,销售的产与"美时"相近, 其生产的强项产品亦为钢制,尤其是华东地区的业绩骄人,象"肯德基" 盯着"麦当劳"一样,抢了"美时"不少生意. ②主要营销方式为直销,经销商基本上不设在中国市场,有数千人的营销队伍,其非常注重行销团队的培训,并事化管理, "打败关时"据说是他们的品号(台资)
C 优比昆山①"优比"亦是在台湾经营了多年的优质办公家具品牌之一,前几年在昆山亦不设大型生产基地,进入中国大陆市场较晚于"震旦" ,其生产和销售的产品与"震旦"相似,钢制,屏风常为强项,油漆类产品较弱,多为外协生产. ②"优比"在台湾的品牌为"优美" ,在台湾影响力不至于"震旦" ,多款屏风为它所独创,但在大陆营销管理(主要骨干为马来西亚人) ,推广方式,业绩影响远不及"震旦" . (台资)
D 励致洋行珠海①主要生产油漆类,钢制类产品,尤其是油漆类产品品味较高,为很多广东厂家所推崇和学习;②在香港市场有相当的知名度,也参与国内一些项目的投标.
(港资)
E 名辉珠海①主要生产油漆类产品,档次较高,生产也有一定规模. E 名辉珠海
②营销方式主要为外销和与经销商合作为主,很少参与直销.
F 科誉东莞①主要生产金属类产品,其贴皮档案柜为代着产品,屏风类产品也算中高档,油漆类,沙发,椅子次之. ②其推广也有成效,偶尔参加一些项目投标.
G诚丰福清①主要生产油漆类和屏风类产品,其品质价位均为上乘.;②迈早来销售推广活跃,在国内投标频繁,营销技巧甚佳,他克服总部地域偏等因素,能引上门,其中标率极高.
H 国泰—中山健威—江门联邦---河南
①这几家者是生产民用家具,酒店家具办公家具产品档次较高,综合类产品在广东很有知名度的大型家具企业. ②联邦的VI 推广最国成功,主要营销方式为直销和经销.民用和酒店家具的业绩较佳,办公次之. ③国泰的直销较为成功,中南海,中央这委,人民大会堂等部分标段都是其代表作.其自产的椅子,沙发宾馆套房配套质量甚佳. ④健威在广州电信系统,金融系统,高级写字楼有相当的客户群,但国内市场并不多见. ⑤名辉的酒店配套工程在国内业绩非凡,近年来迈早办公领域,优势是与酒店配套,经销商亦发展迅速
I 日昌---佛山兆生---东莞长江----深圳
①这三家都是广东很有名气的专业办公家具厂家,生产规模较强,在行业内很有影响力.
②日昌,兆春的油漆类产品品质上乘,日昌的代表作为"审判庭"系列产品,兆春的代表作为班台,台议系列,几乎每局家具展都获金奖. ③长江的产品品质略次于日昌,兆生,但其营销推广却比日昌,兆春优, 其董事长有时亲自搞公关,成就了北京许多部委的项目,国内其他市场销售亦不错.
J 华丽华雅----深圳
①华丽的强项产品为班椅子列,为许多厂家配套. 深圳华雅②华雅的产品为中档,迈早在国内的销售亦为活跃.
K 光润---东莞名档---南洋
①光润主要产品为贴纸类,品质较好,价格较低. ②名档主要产品为屏风类,斗档产品,价格较低. ③两家均以经销和为他厂配货为主.
L 东港东方伟豪国泰------中山
①广东中山市为我国新掘起的最大办公家具生产基地,2002-2003 年在建和已投入使用的厂房有 6 万平方米, 主要生产中高档的油漆类及其配套产品. ②这四个厂家为近年来业绩较好的代表,他们还致力于加强产品开发,提民营高产品品质,提升企业形象,加大营销力度,其发展势头讯猛. 中山市政府正准备筹办全国专业的办公家具展(另一个专业展为红木家具. ) ③他们的产品主要分销模式为经销商代理。
M 中泰勇邦韦邦兄联文仪-------顺德
①顺德目前为全国最大的家具集散地, 集中了几乎所有种类的办公配套产品,很多产品从这里批发往全国二,三类市场(用户) . ②此列厂家均为生产油漆产品为主,同行普遍将其界定为中档产品,其销售方式:直销和批发,业绩逐年提升. 其中韦邦的民用,宾馆,办公三大新厂房接近10 万平方米.。
N 华腾卓尔文仪---------南海
①华腾(金华) ,卓尔文仪为国内较早生产油漆类产品的厂家,其品质上乘,早几年为广东许多厂家学习的对象. ②原先以批发为主,近年来的经销商也活跃在国内的工程各项目上
O 华泰万事达--------佛山
①这两家生产和销售办公家具的时间较早,主要为油漆类产品. ②其销售方式:工程兼批发,在当地和国内亦有部分市场
P 百利文仪冠美------ 广州
①这两家以生产油漆和屏风类产品为主,定位中高档. ②其销售管理和推广手段较为完善,在当地和国内有不少市场份额,南京市场与圣奥是主要区域竞争对手。
Q 港澳春光华洲-----杭州
①这两家称为浙江家具"四小龙" ,谜圣奥之后,春光、华洲都在杭州萧山建新厂,其中圣奥目前规模最大,设备最先进.港资的销售管理和推广较为完善,均为中档的油漆,胶板产品.。
②这两家抢广东"狼"未来之先机,全力抢占长三角市场. ③这两家的产品品质和营销水平函待提高后,方有实力拓展全国市场.
R 三九-------广州欧圣------上海
①这两家均为生产油漆,胶板,屏风类产品,中高档,在广东,上海均没有厂,两把优势互补得到很好发挥;②这两家主要以直销为主,在两地均有良好的市场和业绩。
S 天坛----北京宏发----沈阳欧亚达---武汉金牛-----成都现代---泉州蓝图—山东
①此列几家分别代表华北,东北,华中,成都,福建,山东等,不能辐射当区域市场,在当地较有知名度的办公家具生产厂. ②其中天坛为国内最大年销量厂家(1996 年为 6 亿RMB) .人民大会堂的主要办公部分为其产品,宏发发在沈阳有近10 万平方米的厂房;③他们的产品为中档次,但凭着地利,人和的优势条件,成为外地优质厂家抢占当地市场要面对的一条"地头蛇" ;④他们偶尔采购高档产品作为竞投A类客户的产品补充。