城市配网、农村配电网验收内容
- 格式:docx
- 大小:22.35 KB
- 文档页数:6
一、前言配电网是指向用户供电的电力系统,配电网工程施工验收是指在配电网工程建设完成后,对工程进行检验和验收,以验证工程质量和安全性,并确定工程是否符合设计要求,符合交付标准,以确保工程实现预期效果并投入使用。
配电网工程施工验收是工程建设的最后一道环节,是保证工程质量和安全的重要手段,也是保障用户用电安全和正常用电需求的重要保证。
二、验收准备工作1.施工单位应按照设计要求及施工方案实施施工,并编制施工记录和验收资料,包括设备材料的进场验收记录、施工过程的质量检验记录、工程竣工验收报告等。
2.投资单位应组织相关技术人员和验收人员进行前期的工程验收准备工作,明确验收目标和验收要求,制定验收方案和基本验收标准。
3.验收前的准备工作还包括安排验收人员、准备验收所需的仪器设备及工作场所,协调相关单位和部门参与验收工作,保证验收工作的顺利进行。
三、验收内容及要求1. 施工过程验收(1)施工方案和程序的符合性验收:对施工单位提出的施工方案和施工程序进行审查和验收,确保其符合设计要求和工程标准。
(2)材料设备的进场验收:对施工中使用的材料、设备进场时进行验收,确保其品质符合要求,并能满足工程设计和使用要求。
(3)施工质量验收:对施工过程中的关键节点和重要工艺进行质量验收,包括土建和设备安装等工序的质量检验。
2. 工程竣工验收(1)工程设计要求的验收:对工程建设完成后,对照设计文件进行验收,确保工程实际建设情况与设计要求相符。
(2)工程施工质量验收:对工程建设过程中的材料使用、施工质量、工艺标准等进行验收,确保工程施工质量符合标准和规范。
(3)安全技术验收:对工程施工过程中的安全生产措施及安全设施的设置进行验收,确保施工过程中的安全生产措施得到落实和执行。
1. 验收程序(1)召开验收准备会议,明确验收的目标和要求,并确定验收的时间和地点。
(2)进行施工过程验收,对施工过程中的关键节点和质量检验进行验收,确保施工过程符合要求。
电力配网工程建设过程中的验收管理摘要:验收管理是电力配网工程的建设质量的重要保证,文章对当前配网工程的验收工作中存在的问题进行了分析,并针对性地提出和探讨了相应的解决对策,供相关人员进行参考和讨论。
关键词:配网工程;验收管理;工程资料库;施工程序1引言城市配网的建设涉及规划、设计、施工、验收、运行等各个环节,工程质量的优劣依靠每个环节层层把关,从而确保工程质量的良好。
本文针对配网建设过程中的验收管理,重点对影响工程质量隐蔽工程的施工和验收,以及工程验收资料规范管理两方面存在的问题进行原因分析,并提出解决问题的措施。
2 配网工程验收中存在的问题及原因分析2.1 隐蔽工程验收存在问题及分析所谓隐蔽工程,是指被其他建筑物遮掩的工程,在配网工程中,包括电缆沟的施工、电缆头的制作、接地装置的埋设、混凝土电杆的预埋等。
隐蔽工程有着被隐蔽后难以复核的特点。
在隐蔽工程中容易出现以次充好、偷工减料、虚报高估等影响工程质量、工程造价的问题。
然而,隐蔽工程往往又是整个工程的基础,隐蔽工程的质量控制是整个工程质量控制的重要组成部分。
如某供电局 2013 年开展的配网工程验收过程中,隐蔽工程较为突出的问题有以下方面:2.1.1 电缆沟深度不符合规范,沟内往往存有积水,而且沟内物品摆放杂乱,沟中电缆扭曲弯折,部分电缆接口处绝缘层有划痕;2.1.2 电缆中间头的制作存在问题,施工队在进行电缆头的制作时,对电缆头两端口未作严格密封处理,加上电缆沟内容易积水,使得电缆头容易受潮。
仅 2013年一年,该供电局辖区内就发生了 8 起电缆中间接头故障,而 2014年上半年则发生了 6 起电缆中间头故障。
此类故障往往会引起辖区内供电线路断电,造成客户停电,而中间电缆线路铺设在电缆沟中,且电缆中间头数量很多,故障点难以排查;2.1.3 施工人员容易忽视配网设备的接地问题。
金属电缆桥架、金属线槽、母线槽及其支架未按设计要求作接地措施。
在工程项目中,施工队经常仅在桥架间采用 4 平方毫米截面的导线做跨接接地。
配电网工程竣工验收资料(最新)1. 背景介绍配电网工程是指用于对电力能量进行分类、计量、转换和分配的系统。
这个过程是通过交流电源,将高压的电力能量送到家庭和企业,供他们使用。
在配电网工程中,为了确保操作的安全和高效性,必须要进行竣工验收。
本文档旨在提供最新的配电网工程竣工验收资料,以便监管机构、施工方和相关利益攸关方能够清楚地了解配电网工程竣工验收的要求和流程。
2. 资料内容2.1 验收项目在配电网工程竣工验收中,需要对以下项目进行验收:•电力线路•变电站•配电房及设备•电能计量装置•特种设备•配电变压器•电力电缆•避雷针接地装置•安全用电信息系统以上项目都是配电网工程的基本组成部分,验收过程中需要特别注意。
2.2 竣工验收流程配电网工程竣工验收流程分为五个步骤:1.首先,施工单位应当提交正式的验收申请,确认各项配电工程全部竣工并符合相关标准。
2.市场监管部门会组织相关人员对申请文件进行审核,确认申请文件和相关资料的完整性和合规性。
3.验收人员会对配电工程现场进行实地检查,确认各项设施的安全、稳定、性能等指标符合要求。
4.进行强弱电测试和质量检验,确保电缆接头的可靠性和安全性等。
5.验收合格后,颁发竣工验收证书,并在成果库中添加验收记录。
2.3 竣工验收标准配电网工程竣工验收标准依据国家电网相关标准制定。
具体标准包括:•土建验收规范•机电安装和调试验收规范•施工验收规范•各种设备技术要求、技术参数、安装验收标准和使用及维护标准等在实际验收过程中,必须严格按照以上标准来进行验收,确保配电网工程运行的可靠性和安全性。
3.配电网是保障城市和乡村安全、可持续和高效发展的重要基础设施。
配电网工程竣工验收是保障电力供应的必要环节,在竣工验收过程中必须严格遵守国家相关标准,确保配电工程的正常运行、供电质量和安全。
本文档提供了最新的配电网工程竣工验收资料,为监管机构、施工方和相关利益攸关方提供了重要参考。
配电验收规范配电验收规范配电验收是指对新建、改建、扩建和维修等配电工程的质量、性能和技术要求进行检测和评估的过程。
配电验收的目的是确保配电工程符合国家标准和相关规范要求,保障电气设备的安全可靠运行。
下面是配电验收的一般规范要求。
1. 配电工程验收标准配电工程验收应根据国家标准和相关规范要求进行,包括电气工程施工质量验收标准、电气设备工程验收标准等。
验收标准应明确项目的质量检测指标、要求和方法,并制定详细的验收程序。
2. 验收文件和资料配电工程验收应有完整、合格的验收文件和资料,包括设计文件、施工图纸、设备清单、验收报告等。
验收文件和资料应按要求进行整理和归档,便于今后的维护和管理。
3. 安全规范配电验收应坚持安全第一的原则,确保施工和验收过程的安全。
验收前,应做好安全检查和安全教育工作,明确相关人员的责任和义务。
验收过程中,应有专人负责现场安全,并配备必要的安全设施和防护措施。
4. 检测仪器和设备配电验收需要使用合格的检测仪器和设备,以确保检测结果准确可靠。
检测仪器和设备应经过校准和检定,符合国家标准和相关规范要求。
检测人员应熟练掌握使用方法,并确保操作正确、稳定。
5. 电气设备检测配电验收应对电气设备的安全性能进行检测。
包括对电气设备的外观检查、接地和绝缘电阻测试、保护装置的动作试验等。
同时,还应对电气设备的额定工作电流、额定电压、额定功率、开断能力等性能进行检测。
6. 线路和接线检测配电验收应对线路和接线的质量进行检测。
包括对线路的电气接触性能、线路的电流负载、电压降、接线端子的紧固情况等方面进行检测。
同时,还应对线路和接线的标志和标识进行检查,确保符合要求。
7. 配电系统的稳定性测试配电验收应对配电系统的稳定性进行测试。
通过对配电系统的状态参数进行监测和分析,评估系统的稳定性能力。
测试内容包括电压波动、频率稳定、电力因数等方面。
8. 配电设备的维护和保养配电验收后,应制定好配电设备的维护和保养计划,并进行培训,确保相关人员具备相关知识和技能,能够进行设备的正常维修和保养工作。
农网建设改造验收办法(10KV及以上输、变配电工程部分)重点第一篇:农网建设改造验收办法(10KV及以上输、变配电工程部分)重点农网建设改造验收办法(10KV及以上输、变配电工程部分)一、技术要求1、农网建设应合理规划,其布局应遵循“小容量、密布点、短半径”原则,新建变电站的布点要靠近负荷中心,供电能力按5-10年期负荷发展的需要设计。
农网线路供电半径一般应控制在以下范围之内:(1)110KV线路不超过150km;(2)35kv线路不超过40km;(3)10kv线路不超过15km,山区可延长至20km;2、变电站的建设改造应符合以下原则:(1)建设的110kv变电站宜选用无油开关,其二次部分应积极推广综合自动化装置。
(2)农村变电站的建设与改造应贯彻“户外式、小型化、低造价、安全可靠、技术先进”的方针。
(3)35kv小型化变电站,单台主变最大容量为6300千伏安。
(4)变电站改造的重点为设备简陋、陈旧的变电站。
(5)变电站内直流电源宜采用阀控电池组或镉镍电池组。
小型、末端35kv站可采用硅整流加双套电容储能设备作为直流控制及分、合闸电源。
3、高压线路的建设与改造应遵循以下原则:(1)导线截面选择应不小于以下要求:110kv:LGJ-185;35KV;LGJ-95;10KV:LGJ-504、农网无功补偿(1)无功补偿应采取“集中补偿与分散补偿相结合,以分散补偿为主;高压补偿与低压补偿相结合,以低压补偿为主;调压与降损相结合,以降损为主”的补偿方式。
(2)变电站内主要对主变所需无功进行补偿,补偿容量为主变容量的10-15%确定。
(3)10kv配电线路应考虑无功分散补偿,其补偿容量应根据补偿点的无功大小确定,补偿点应尽量选在线路的负荷中心或分支线的二分之一处。
补偿方式可采用固定与自动化补偿相结合的方式。
(4)配电台区应采用随器就地补偿的方式,其补偿容量可按配变容量的15-20%确定,100kva及以上的配变宜采用自动补偿。
3 配电变压器验收3.1 资料验收
3.2 现场验收项目检查
4 10kV户外柱上开关验收
4.2 现场验收项目检查
1 资料验收
2 现场验收项目检查
注:对接箱按开关箱相应项目验收。
6.1 资料验收
6.2 现场验收项目检查
7.1 资料验收
7.2.1 检查设备数量
7.2.2 检查主要部件来源
7.2.3 检查设备质量
7.2.4 交接试验验收
8.1 资料验收
8.2 现场验收项目检查
注:10kV架空线路包括架空裸导线和架空绝缘导线9.1 资料验收
9.2 现场验收项目检查
10.1 资料验收
10.2.1 外部检查
10.2.2 电流、电压回路检查
10.2.3 直流电源回路检查
10.2.4 绝缘检查
10.2.5 继电器检查
10.2.6 备自投版本检查
10.2.7 备自投装置电源检查
10.2.8 备自投装置零漂及采样精度检查
10.2.9 备自投装置开入量检查
10.2.10 备自投装置开出检查
10.2.11 备自投装置功能试验
10.2.12 寄生回路检查
10.2.13 二次回路试验
10.2.14 重要信号试验
10.2.15 与自动化系统及保护信息系统联调
10.2.16 录波回路试验
10.2.17 整组传动开关试验(包括80%直流电压整组传动试验)
10.2.18 投运前检查
10.2.19 带负荷测试及实际动作试验
11.1 资料验收
11.2 现场验收项目检查
12.1 资料验收
12.2 现场验收项目检查
13.1 资料验收
13.2 现场验收项目检查。
10kV 及以下城农网工程验评规定2009年10月第一章编制说明一、为了加强城农网建设与改造工程质量管理,加强施工质量控制、质量检验、质量监督和等级评定方面的工作,特编制本验评规定。
二、适用于10kV及以下城农网建设与改造工程的施工质量验收及评定。
三、编制依据1、《35kV及以下架空电力线路施工及验收规范》GB50173-1992。
2、《架空绝缘配电线路施工及验收规范》DL/T602-1996。
3、《架空配电线路设计技术规程》中“农村低压电力技术规程”,以及国家及有关部委颁发的与架空电力线路工程有关的其他施工及验收规范、技术规程和技术标准。
4、《35kV及以下城农网工程设计控制条件》四、施工质量评定标准分为优良、合格和不合格三个等级。
检验结果符合规范要求为合格,高于、优于规范要求为优良,达不到规范要求为不合格。
五、单位工程的检查(检验)项目100%达到合格级标准,且优良级数达70%以上,则该工程评为优良工程,优良级数达不到70%则评为合格工程。
不合格项目处理及处理后的质量评定1、凡不合格的工程项目在竣工验收前一经发现即自行处理者,仍按本标准规定评定。
2、凡关键项目在竣工验收中发现有不合格工程项目者,一次修复达优良者仍可评为优良级,否则不得评为优良级。
3、凡不合格项目,经设计研究同意且业主认可,可降低要求或加固处理者仍可准予合格,但该项目不得评为优良。
4、凡经有关方面共同鉴定,确定因非施工原因造成的质量缺陷,虽经施工人员努力改进仍影响评级者,则该项目可以不参加评级。
六、工程施工及验收质量的检验评定工作一般由三方面人员参加并负责。
1、业主代表,包括监理工程师或业主委托的运行单位代表;2、设计单位代表;3、施工单位代表。
七、工程优良率为工程质量评定的依据,其计算方法如下:优良率=达到优良级检验项目数/全部检验项目数第二章城农网工程施工质量验评项目划分第三章验评记录表工程质量等级评定表工程名称:工程编号:注:单位工程的检查(检验)项目100%达到合格级标准,且优良级数达70%以上,则该工程评为优良工程,优良级数达不到70%则评为合格工程。
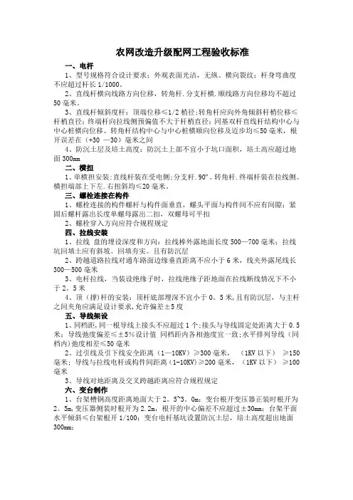
农网改造升级配网工程验收标准一、电杆1、型号规格符合设计要求;外观表面光洁,无纵。
横向裂纹;杆身弯曲度不应超过杆长1/1000。
2、直线杆横向线路方向位移,转角杆.分支杆横.顺线路方向位移均不超过50毫米。
3、直线杆倾斜度杆:顶端位移≤1/2梢径;转角杆应向外角倾斜杆梢位移≤杆梢直径;终端杆向拉线侧预偏值不大于杆梢直径;同基双杆直线杆结构中心与中心桩横向位移、转角杆结构中心与中心桩横顺向位移及迈步均≤50毫米,根开误差在(+30 —30)毫米之间4、防沉土层及培土高度:防沉土上部不宜小于坑口面积,培土高应超过地面300mm二、横担1、单横担安装:直线杆装在受电侧;分支杆.90º。
转角杆.终端杆装在拉线侧。
横担端部上下左.右扭斜均≤20毫米。
三、螺栓连接在构件1、螺栓连接的构件螺杆与构件面垂直,螺头平面与构件间不应有间隙;紧固后螺杆露出长度单螺母露出二扣,双螺母可平扣2、螺栓穿入方向应符合规程规定四、拉线安装1、拉线盘的埋设深度和方向:拉线棒外露地面长度500—700毫米;拉线坑回填土应有斜坡。
回填夯实。
且有防沉层2、跨越道路拉线对通车路面边缘垂直距离不应小于6米,线夹外露尾线长300—500毫米3、电杆拉线,当装设绝缘子时,拉线绝缘子距地面在拉线断线情况下不小于2。
5米4、顶(撑)杆的安装:顶杆底部埋深不宜小于0。
5米,且有防沉层,与主杆之间夹角应满足设计要求,允许偏差±5度五、导线架设1、同档距,同一根导线上接头不应超过1个;接头与导线固定处距离大于0.5米;导线弛度偏差≤±5%设计值同档距内各相弛度宜一致;水平排列导线(同档内)弛度相差≤50毫米2、过引线及引下线安全距离(1—10KV)≥300毫米,(1KV以下)≥150毫米; 导线与拉线电杆或构件间距离(1-10KV)≥200毫米,(1KV以下)≥100毫米3、导线对地距离及交叉跨越距离应符合规程规定六、变台制作1、台架槽钢高度距离地面大于2。
配电网工程竣工验收制度
在配电网工程即将竣工之际,首要任务便是组织一次全面的验收工作。
验收小组应由项目负责单位、设计单位、施工单位以及监理单位的专业人员组成,以确保验收工作的公正性和专业性。
验收过程中,需严格按照国家和行业的标准规范进行,任何违反规定的行为都应予以指出并要求整改。
配电网工程的验收内容涵盖多个方面,包括但不限于工程设计、施工质量、设备安装、系统调试及运行情况等。
其中,工程设计是否符合规范、是否满足实际需求是验收的首要考量点。
施工质量则涉及到材料的选择、施工工艺的执行等多个细节。
设备安装的正确与否直接关系到后续的运行安全,而系统调试则是检验整个配电网能否正常运行的重要环节。
在验收过程中,每一项内容都需要记录详细的检查情况,包括检查时间、检查人员、检查发现的问题以及采取的整改措施等。
这些记录将作为最终验收报告的重要组成部分,对于后续的质量追溯和管理具有重要意义。
除了上述技术层面的验收外,配电网工程的竣工验收还应该包括对工程投资的经济效益分析。
这涉及到工程预算的执行情况、成本控制的效果以及工程投入使用后的运行维护费用等。
通过这些经济指标的分析,可以更加全面地评估工程项目的实际效益。
值得注意的是,配电网工程竣工验收并不是一次性的活动。
随着工程的投入使用,还应定期进行后续的跟踪检查和维护。
这既包括对设备的日常维护,也包括对系统运行状态的定期检测。
通过这样的持续监管,可以及时发现并解决运行中可能出现的问题,确保配电网的长期稳定运行。
配电网标准化建设改造创建活动验收细则(试行)一、总则1. 为规范公司配电网标准化建设改造创建活动,确保达到预期目标,特制定本验收细则。
2. 本细则适用于各省(自治区、直辖市)电力公司、市级供电公司及县级供电公司开展配电网标准化建设改造创建活动的验收工作。
二、验收必备条件以下必备条件中任何一条不满足要求,均不得通过验收。
1. 新建工程典型设计应用率、标准物料执行率均达到100%;项目竣工投产率100%。
2. 城网10千伏配电线路联络率不低于70%、“N-1”比例不低于70%;农网居民户均配变容量不低于0.8kV A/户。
3. 新建改造工程中节能变压器(S13及以上)应用率100%(高过载、调容变压器除外);分布式电源消纳率100%。
4. PMS 2.0上线应用并通过实用化验收;工程管控系统全面应用;信息化系统需满足远程验收检查条件。
5. 不发生五级及以上人身事故、不发生六级及以上电网、设备事件;不发生工程建设从业人员的廉洁问题,不发生因腐败导致的工程质量问题。
三、验收依据、内容及标准(一)验收依据配电网规划设计技术导则(Q/GDW 1738-2012)配电网技术导则(Q/GDW 370-2009 文号更新)配电自动化技术导则(Q/GDW 382-2009)— 1 —配电网运维规程(Q/GDW 1519-2014)配电自动化建设与改造标准化设计技术规定(Q/GDW 625-2011)生产管理信息系统配网业务需求功能规范(国家电网生[2009]124 号文号更新)国家电网公司关于印发10kV柱上变压器台典型设计方案(2015版)的通知(国家电网运检〔2015〕838号)配电网建设与改造立项技术原则(确定文号)(二)验收内容配电网标准化建设改造创建活动验收内容主要包括组织体系建设、标准化建设、建设改造成效、工程项目管理、信息化支撑五个方面。
组织体系主要从领导小组、工作小组等方面考核配电网标准化建设改造创建活动的组织结构以及职责情况;标准化建设主要从典型设计执行、标准物料应用和施工工艺等方面考核工程建设是否符合国网公司对于工程建设的导向;建设改造成效主要从网架结构、供电能力、供电质量、装备水平、绿色发展五个方面评价项目安排的合理性、有效性,以及建设改造活动的总体成效;工程项目管理包括项目储备和过程管控两个方面,其中以“一图一表”为手段及目标考核项目储备管理水平,从组织保障、安全保障、质量控制及项目计划执行情况等方面考核项目过程管控能力;信息化支撑注重提高生产管理系统(PMS)、工程管控系统等基础数据的完整程度,着重考核工程建设的流程化、数字化管理水平,为远程对相关指标进行准确性及真实性核查提供条件。
农网工程验收方案一、验收背景为了加强对农网工程建设的管理,保证农网工程的质量,根据《农网项目建设管理规定》,农网工程建设单位需进行验收,现制定本方案进行验收。
农网工程验收是指在工程竣工后,由相关技术部门和业主方组织对工程质量进行检验、验收,提供依据工程使用和管理、资金结算的依据。
二、验收内容1. 农网工程总体设计方案的合理性与可行性。
2. 农网工程施工单位是否按照设计要求进行施工。
3. 农网工程质量是否符合相关的技术标准和规范。
4. 农网工程的设备、材料是否符合国家标准。
5. 农网工程的环境保护、安全生产等是否合格。
6. 农网工程的使用和管理等相关要求。
三、验收程序1.确定验收小组由相关技术部门和业主方组成验收小组,包括农网工程设计、施工、监理等相关技术人员。
2.验收资料准备a. 农网工程总体设计方案、施工图纸、技术文件等;b. 施工单位提供的各项施工资料、记录、资料。
3.召开验收会议由业主方组织召开验收会议,确定验收时间、地点、人员等。
4.现场验收a. 对农网工程的工程量进行核对;b. 对农网工程的施工质量进行检查;c. 对农网工程的设备、材料进行抽检;d. 对施工单位提供的资料进行审核。
5.验收结论验收小组根据现场实际情况,通过评议形式进行验收结论,明确农网工程的质量是否合格。
四、验收标准1. 农网工程的总体设计方案合理,符合国家相关标准和规范。
2. 农网工程的施工质量符合设计要求和相关技术标准。
3. 农网工程的设备、材料符合国家标准。
4. 农网工程的环境保护、安全生产等符合相关规定。
五、验收结果的处理1. 合格若验收结果合格,应出具验收报告,并进行相关手续的办理。
2. 不合格若验收结果不合格,应对不合格项进行整改,并重新进行验收。
六、验收总结农网工程验收是对农网工程施工质量的一次全面检查,验收的结果直接关系到农网工程的使用管理权,也关系到相关方的切身利益。
因此,农网工程验收应严格按照相关规定进行,确保农网工程的质量和安全。
配网工程施工验收规范一、前言配网工程施工验收是指在配电网络建设完工之后,由验收人员对施工工程质量进行检查和评定,以确定是否符合相关规范和要求。
配网工程的施工验收是确保电网安全可靠、稳定运行的重要环节,也是保障人民生命财产安全的必要措施。
因此,建立配网工程施工验收规范,对于规范施工行为、提高施工质量和推动配网工程的建设和发展具有重要意义。
二、验收流程1. 施工完成初验施工方完成配网工程建设后,首先由施工方负责施工完成初验。
初验内容包括但不限于配电线路的连接、接地、绝缘、设备安装等,同时要求具备相关资质的检测机构进行初步检查,确保施工质量符合国家有关规范和标准。
2. 竣工验收申请初验合格之后,施工方向相关监管部门提出竣工验收申请。
申请材料应包括施工图纸及技术文件,设备及材料检验合格证明、成品检验合格证明等相关文件。
同时需要提供施工方自检报告、资料汇总表等施工过程记录资料。
3. 竣工验收组织监管部门收到竣工验收申请后,应及时组织验收人员进行验收。
验收人员应由监管部门选派,同时应具备一定的电力专业知识和施工验收经验。
4. 竣工验收过程(1)验收人员应仔细查看施工图纸和相关技术文件,确保施工符合规划和设计要求。
(2)验收人员应对配电线路、设备及材料进行细致的检查,确保符合国家有关规范和标准。
(3)验收人员应查阅施工方的自检报告、资料汇总表等施工过程记录资料,评估施工质量及验收合格情况。
(4)在发现问题或疑点时,验收人员应及时向监管部门报告,并及时采取相应的处理措施。
5. 竣工验收结论验收组织完成验收工作后,应及时向施工方反馈验收结果。
若施工合格,则给予合格意见,并向相关监管部门提出验收结论。
若施工不合格,则应指出问题,并要求施工方及时整改。
直至整改合格为止。
6. 相关文件归档验收合格后,相关监管部门需对竣工验收相关材料进行归档和备案,并向施工方颁发竣工验收合格证明。
三、验收内容1. 配电线路(1)线路敷设是否符合设计要求及施工图纸要求。
农村电网改造实施方案验收一、前言。
农村电网改造是我国能源领域的重要工作之一,它关系到农村居民的生活质量和农村经济的发展。
为了确保农村电网改造实施方案的有效性和可行性,对其进行验收是必不可少的环节。
本文将对农村电网改造实施方案的验收进行详细介绍,以期为相关工作提供参考和指导。
二、验收内容。
1. 设备完好情况。
在农村电网改造实施方案的验收中,首先需要对改造后的设备进行检查。
包括变压器、配电线路、开关设备等,要求设备完好,无漏电、无短路等安全隐患。
2. 电网运行情况。
验收中需要对改造后的电网运行情况进行检查,包括电压稳定性、供电可靠性、负荷承受能力等方面。
要求电网运行稳定,能够满足农村居民的用电需求。
3. 安全保障措施。
验收过程中需要重点关注安全保障措施的落实情况,包括设备接地、防雷设施、安全警示标识等。
要求安全保障措施完善,确保电网运行安全可靠。
4. 环保和节能情况。
农村电网改造实施方案的验收还需要考虑环保和节能情况,包括设备的能效等级、节能措施的实施情况等。
要求改造后的电网能够达到节能环保的要求,减少能源浪费。
5. 运行管理情况。
最后,验收还需要对电网的运行管理情况进行检查,包括运行记录、故障处理、维护保养等方面。
要求电网的运行管理规范,能够及时有效地处理各类故障。
三、验收方法。
1. 实地检查。
验收过程中需要组织专业人员进行实地检查,对设备和电网运行情况进行全面的检查和评估。
2. 数据分析。
同时,还需要对改造后的电网进行数据分析,包括电压、电流、负荷等数据的采集和分析,以便全面了解电网的运行情况。
3. 用户满意度调查。
最后,还需要对农村居民进行用户满意度调查,了解他们对改造后的电网运行情况的评价和意见建议,以便及时改进和完善。
四、验收结果。
根据以上的验收内容和方法,对农村电网改造实施方案进行全面的验收,得出验收结果。
如果发现存在问题,需要及时提出整改意见,并要求相关部门进行整改,直至问题得到解决。
配网工程验收方案一、引言配网工程验收是指对配电网的建设、改造、扩建等工程项目进行检查、测试、评定和确认的工作。
其目的是验证工程建设的符合合同、技术要求,保证工程质量、安全和可靠运行。
配网工程验收方案的制订是配网建设施工管理的一项重要工作,对于提高工程建设质量、确保用户用电安全和提高配电系统运行可靠性具有重要意义。
同时,对于加强对施工单位的监督、管理和规范施工行为,都起到了很重要的作用。
二、验收范围本次配网工程验收范围包括以下项目:1. 配电网工程建设,包括线路、变电站、配电设备等相关设施;2. 配电网改造、扩建等相关项目;3. 配电网施工模式合规性检查。
三、验收流程1. 配网工程竣工前自检施工单位在配网工程竣工前进行自检,包括设备、线路、接地等方面的自检工作。
2. 配网工程初验施工单位提交竣工资料,包括验收报告、相关资料、验收依据、施工记录等,由建设单位组织相关人员进行初步验收,并填写初验报告。
3. 配网工程技术验收初次验收合格后,项目经理组织技术人员对工程项目进行技术验收。
技术验收包括对工程项目符合设计要求、工程材料符合规定、施工质量符合标准等内容进行细致检查。
4. 配网工程检测验收在技术验收合格后,进行对电气设备、线路的耐压测试、电阻测试、绝缘测试等相关检测验收。
5. 配网工程安全验收安全验收包括对工程的消防设备、安全警示标志、设备接地、设备运行是否安全等进行检查,确保施工项目符合安全要求。
6. 配网工程可靠性验收通过对工程项目的可靠性测试,包括电气设备的开关、保护设备、监控系统等设备的可靠性检测。
7. 配网工程环保验收对工程项目的环境保护措施、污水排放、噪音控制等进行验收,确保工程符合环保要求。
8. 配网工程结算配网工程验收合格后,进行最终结算,包括支付工程款、质保金等。
四、验收依据1. 《电力工程施工验收规范》2. 《电力工程施工技术规范》3. 《电力工程施工质量验收规范》4. 《电力工程施工安全验收规范》5. 《电力工程施工环保验收规范》6. 《电力工程线路施工验收规范》五、验收标准1. 安全标准工程项目的安全设施、设备接地、作业人员的安全教育培训等符合电力工程施工安全验收规范的相关要求。
配电网工程竣工验收资料随着电力行业的不断发展,配电网工程的建设也随之不断推进,而配电网工程的竣工验收资料是这一过程中的必要环节。
竣工验收资料不仅是一份证明工程建设已经完成并达到指定要求的材料,同时也是一个有用的参考,可以在以后的维护和更新中提供有效的帮助。
本文将对配电网工程竣工验收资料进行详细的介绍。
一、配电网工程竣工验收内容1. 工程结构:该部分主要针对配电网工程的实体结构进行检查和验收,包括各类建筑物、设备、敷设、塔杆等。
这也是工程验收最基本的环节。
2. 系统电气设备:测试和验证配电网工程中的各项电气设备是否符合设计要求,如送电柜、变电站、电缆等。
3. 网络系统:进行本地网和配电网连接的检测和验证,检查是否符合制定的标准。
4. 保护设施:这部分主要检查配电网工程在保护方面的实现,如接地装置、避雷装置等的安装情况。
5. 操作与维护手册:在配电网工程竣工验收过程中,编制操作与维护手册也是必要的环节,以便在未来的维护与运行中充分发挥指导和帮助作用。
二、配电网工程竣工验收资料的内容1. 施工单位提供的验收资料,包括资质证明、施工单位信息、施工计划、施工日记、施工进度表、现场检验记录、工程质量评估表、工程竣工质量报告等。
2. 工程监理机构提供的验收资料,包括监理单位信息、监理计划、监理日志、设备检测结果、维保文件、验收报告等。
3. 电力公司提供的验收资料,包括电力公司信息、施工安全验收报告、质量验收报告、交接完工验收报告等。
4. 其他支持资料,包括合法许可证、规格说明、工程设计文档、设备购买合同、验收及测试报告等。
三、配电网工程竣工验收的程序1. 进行现场验收:配电网工程竣工验收前,需要进行现场验收,检查工程的各个部分并且核对相关资料和信息。
2. 编写验收报告:根据验收结果,编写具体的工程验收报告,包括检查、调整和修正的详细情况以及其他必要信息。
3. 工程验收审核:将验收报告提交至相应的审查机构,进行审核和评估。