滴滴打车APP分析报告
- 格式:docx
- 大小:261.08 KB
- 文档页数:16
滴滴打车环境分析报告1. 引言滴滴打车是一家中国领先的移动出行平台,通过智能调度、高效运营和精准推荐等技术手段,为用户提供便捷、安全的出行服务。
本报告旨在对滴滴打车的环境进行分析,包括政策环境、市场环境、竞争环境等方面,以帮助读者更好地了解滴滴打车的发展现状和未来趋势。
2. 政策环境政策环境是滴滴打车运营的重要背景,也是其发展过程中需要面对的重要因素之一。
近年来,中国政府对网约车行业的监管政策不断演变,其中包括车辆管理、驾驶员资质、乘客安全等方面的规定。
滴滴打车需要不断适应政策的变动,并进行相应的调整和改进。
3. 市场环境滴滴打车作为中国最大的出行平台之一,面临着庞大的市场需求和激烈的竞争环境。
根据统计数据显示,滴滴打车的日活跃用户超过了数千万,覆盖了中国大部分城市。
然而,随着共享经济的兴起和其他出行平台的崛起,滴滴打车面临着来自Uber、神州专车等竞争对手的压力。
4. 竞争环境滴滴打车在中国的市场份额虽然很大,但仍面临着诸多竞争对手。
Uber是滴滴打车最主要的竞争对手之一,其在全球范围内都拥有强大的市场份额。
此外,神州专车、首汽约车等本土企业也在不断发展壮大,对滴滴打车构成了一定的竞争压力。
5. 技术创新滴滴打车依托于智能调度、高效运营和精准推荐等技术手段,为用户提供了便捷、高效的出行体验。
滴滴打车的算法能够通过大数据分析,对用户需求进行精准匹配,提供最优的司机配对方案。
此外,滴滴打车还在车联网、无人驾驶等领域进行布局和创新,以进一步提升用户体验和服务质量。
6. 安全问题作为一家出行平台,滴滴打车在保障用户安全方面承担着重要责任。
近年来,滴滴打车不断加强对乘客和司机的背景调查和审核,建立了多层次的安全保障机制。
然而,仍然存在一些安全问题,如司机背景不明、乘客投诉等,滴滴打车需要持续改进和完善安全管理体系。
7. 用户反馈滴滴打车依靠用户的反馈和评价,不断改进和优化服务。
用户可以通过滴滴打车的App进行评价和投诉,滴滴打车也会根据用户的反馈进行相应的改进。
滴滴打车总结与建议第1篇美团布局出行领域主要是为了业务协同,即觉得本地生活的到店业务与出行服务天然存在协同效应,两者协调可以提升用户粘性、提升平台GTV。
具体,美团也是这个方向做的。
上面四张图分别是美团为到家用户提供打车、单车的解决方案。
美团的优势在于业务协同,那滴滴的优势在哪?我们觉得滴滴的优势在专业,应该在用户体验、解决方案上。
具体到提供更加多样化的解决方案上,我们觉得将打车业务和单车业务协同是一个可行的思路。
滴滴打车总结与建议第2篇当下,基本上我们每个人的生活都在深度依赖互联网,滴滴最后公布的闪崩原因是“底层系统软件故障”。
然而,我们知道,世上并没有完美的软件,如同没有完美的人。
今天是滴滴闪崩,极有可能明天是某购物平台,又或是某电子支付平台,甚至某是电子银行,都有可能。
假如,你正在医院排队缴款,而某银行APP正好出现故障,眼看亲人生病难忍,APP 却在罢工,你说急不急。
,简直会害人。
好了,往下分析下去,会有很多窘状。
在数智化时代,APP的确给我们带来了无数的便利。
但潜在的生活风险也不可忽视,作为老百姓该如何应对生活中众多软件安全性带来的不测风险呢,以下是行动建议。
滴滴打车总结与建议第3篇滴滴打车,的确方便了百姓的日常出行。
但总是发生恶性事件,感觉运营和监管上存在很多问题。
建议滴滴公司做以下整改:1、将所有签约的司机和车辆,严格建档。
签约司机,录下人脸、指纹、声纹、血样等生物识别样本,直接公安数据库备案。
2、对签约司机严格审核,查阅个人履历,有无过往劣迹,有无受处罚记录,并通过个人征信系统和公安户籍系统对人员进行全面审核,剔除不良人员。
3、每辆签约车,车辆安装GPS,监控日常行驶记录。
在车内安装监控,可以在特殊时段将车内影像实时传递到监控中心。
或由监控中心,不定时的随时调取车内监控画面。
4、车内安装黑匣子,实时记录车内外影像和车内通话,进行录音录像,监控车辆行踪和车上司机的一言一行,并可将语音和画面在存档的同时,由监控中心实时调取。
滴滴分析报告1. 引言滴滴出行是中国最大的打车平台,也是全球最大的出行平台之一。
本报告将通过分析滴滴的运营模式、市场竞争以及发展前景,对滴滴的运营情况进行全面的评估和分析。
2. 运营模式分析滴滴出行通过在线平台连接乘客和司机,提供快捷、便利的打车服务。
其主要运营模式包括以下几个方面:2.1. 平台搭建滴滴出行搭建了一个完善的在线平台,乘客和司机可以通过手机应用软件进行注册和登录。
平台提供了实时的地图导航和定位功能,方便乘客与司机之间的沟通和叫车。
2.2. 数据分析与优化滴滴出行利用大数据技术对乘客和司机的行为数据进行分析,从而优化服务质量和用户体验。
通过分析乘客的需求和偏好,滴滴能够更好地匹配合适的司机和车辆资源,提供更高效的打车服务。
2.3. 多元化服务除了传统的出租车服务,滴滴出行还提供了多种出行方式选择,例如顺风车、快车、专车等。
多元化的服务模式满足了不同用户的需求,提高了平台的竞争力。
3. 市场竞争分析虽然滴滴出行是中国最大的打车平台,但在市场上仍面临激烈的竞争。
以下是滴滴的主要竞争对手和竞争策略分析:3.1. 神州专车神州专车是滴滴的主要竞争对手之一,它通过线下渠道租赁和管理专车,并提供高端的接送服务。
神州专车的优势在于车辆品质和服务质量的保证,是滴滴出行需要关注的竞争对手。
3.2. 快的打车快的打车是滴滴的另一个竞争对手,它的主要优势在于快捷、高效的打车服务和用户体验。
快的打车通过与出租车公司合作,拥有大量的出租车资源,可以提供更广泛的覆盖和更多的选择。
3.3. 美团打车美团打车是美团点评旗下的打车平台,通过与美团外卖等业务的结合,提供了更多的差异化服务,例如打车送餐、打车购物等。
这种多元化的服务模式对滴滴构成了一定的竞争压力。
4. 发展前景分析尽管滴滴出行面临激烈的竞争,但其在市场上的地位和用户基础仍然较为稳固。
以下是滴滴的发展前景分析:4.1. 市场需求持续增长随着城市化进程的推进和人们对出行的需求增加,打车服务的市场需求将继续增长。
学习了一下,就以我一直有在关注的打车软件——滴滴打车做一下产品分析快的打车软件产品分析报告产品体验分析第一次打开打的软件会征求开启GPS 功能,应用会自动智能定位乘客所处位置。
填写手机号获取验证码,输入验证码之后即可开始使用应用。
主要步骤:绿色出租车显示附近出租车的数量和位置蓝色招手头像显示自己的位置 点击它可以通过GPS 自动重新定位 步骤一:点击这里可以手动输入自己的具体打车位置步骤二:点击现在打车可以进入更加详细的界面确定到达地址设置常用地址 预约时间点打车步骤三:就是点击确定打车按钮,打车软件自动将你的信息发给附近的司机师傅整体来说快的打车在应用界面设计方面设计清新简洁,使用起来觉得还是方便快捷,快的打车软件还增加了两个比较舒心的功能:1、设置常用打车地址一键打车 2、预约时间点打车步骤一 步骤二在这里手动输入更加精确的出发点可以手动输入目的地也可以按住界面底部语音输入按钮告诉司机师傅出发地点和终点设置完地址后图标会变成绿色,可以直接点击一键打车设置出发时间,出发地和目的地可以预约打车产品定位分析●目标用户:有打车需求的只能手机用户;出租车司机●产品定位:高效率准确打车应用●为用户解决的“痛点”:第一:乘客打车难;第二:的士空跑率高;竞争分析根据上面数据显示,截至2014年5月底,滴滴和快的占据了打车软件市场超过98.3%的市场份额,滴滴打车以68.1%的高比例凸显市场领导者地位,快的打车获得30.2%的市场份额排在第二,在持续四个多月的打车市场“烧钱圈地”告一段落后,全国汽车O2O打车市场的格局基本大局已定。
值得注意的是,同样有巨头扶持,同样是“烧钱”,为什么“烧钱圈地”之后天下是三七分,个人认为是滴滴打车比快的打车更懂得整合资源,更懂得为客户提供更好的消费体验,比如在后补贴时代,滴滴打车联合微信红包推出“分享更有爱”的送红包活动,用户在获得利益的同时又多了一份乐趣,滴滴也以此与快的拉开差距,树立品牌形象。
滴滴打车市场调研报告滴滴打车市场调研报告摘要:滴滴打车是中国领先的出行服务平台之一,通过智能手机应用软件连接顾客和合作伙伴,提供出行服务。
本报告对滴滴打车市场进行了深入调研,包括市场现状、竞争对手分析、用户需求以及未来发展趋势等方面。
调研结果表明,滴滴打车市场拥有广阔的增长空间,但面临激烈的竞争和一些挑战。
未来,滴滴打车应积极采取措施应对这些挑战,拓展市场份额,提升用户体验。
1. 市场现状滴滴打车市场自2012年创立以来,取得了较大的市场份额。
使用智能手机的普及,为滴滴打车提供了更好的发展机会。
滴滴打车提供的优质服务吸引了大量的用户,如今已经成为人们出行的首选方式之一。
2. 竞争对手分析滴滴打车面临激烈的竞争,主要竞争对手包括出租车行业以及其他打车平台,如美团打车和快的打车等。
出租车行业在滴滴打车兴起之前占据了市场主导地位,但随着滴滴打车的快速发展,出租车行业在市场份额上逐渐失去优势。
其他打车平台则与滴滴打车展开了激烈的市场博弈。
3. 用户需求用户对滴滴打车的需求主要包括便捷、安全、价格合理以及良好的用户体验等。
滴滴打车通过智能手机应用软件提供了便捷的叫车服务,大大提高了用户的出行效率。
此外,滴滴打车还加强了对司机的背景调查和车辆的安全检查,提供了安全可靠的乘车体验。
4. 发展趋势随着人们出行方式的改变,滴滴打车市场在未来有望继续保持良好的增长势头。
随着5G网络的普及,智能技术的进一步发展,滴滴打车将能够更好地满足用户的需求,提供更优质的服务。
此外,滴滴打车还可以进一步拓展国际市场,开展合作项目,提升品牌的国际化水平。
5. 建议为了应对激烈的竞争和一些挑战,滴滴打车可以采取以下措施:- 提高用户体验:通过优化应用软件性能、提供更多的服务功能以及加强用户反馈机制等来提升用户体验。
- 加强合作伙伴关系:与其他行业合作,如酒店、机场、旅游景点等,提供更多的一站式出行服务。
- 加大市场推广力度:通过广告、营销活动等方式提升品牌知名度,吸引更多的用户。
滴滴打车调研报告滴滴打车调研报告调研目的:本次调研的目的是了解滴滴打车在市场中的占有率及用户对其的满意度,并分析其发展前景以及面临的挑战。
调研方法:我们采用了问卷调查的方法,共收集了500份回复。
调研结果:根据调研结果,滴滴打车在市场中拥有很高的占有率。
根据数据统计,有74%的受访者表示使用过滴滴打车,其中有72%的受访者称滴滴打车是他们常用的打车方式。
这说明滴滴打车在市场中有着极高的知名度和受欢迎程度。
在用户满意度方面,调研结果也显示出滴滴打车表现出色。
根据受访者的评价,滴滴打车的服务质量被认为是很高的,有87%的受访者表示对滴滴打车的服务非常满意或者满意。
另外,滴滴打车的价格也得到了广大用户的认可,有89%的受访者对滴滴打车的价格感到满意。
从用户使用频率来看,43%的受访者表示使用滴滴打车次数较频繁,每周至少使用一次;35%的受访者则使用频率较低,不到一月使用一次。
这说明滴滴打车在用户中有着一定的黏性,但也存在一部分用户的使用频率较低,可能是由于个人出行习惯或当地交通环境等因素所导致。
调研结论:滴滴打车在市场中的占有率和用户满意度都表现出色,这为其未来的发展提供了有利的基础。
然而,滴滴打车也面临一些挑战。
首先,滴滴打车在一些地方的合法性问题仍存在争议,这可能会影响其在相关市场的发展。
其次,滴滴打车在用户隐私保护方面还需要加大力度,确保用户信息的安全性和保密性。
建议:为了进一步提高滴滴打车在市场中的竞争力,我们建议滴滴打车可以加大市场推广力度,提高品牌知名度,并进行差异化服务的创新。
此外,滴滴打车还应加强与相关部门的沟通和合作,确保在法律法规方面的合规性,以及加强用户隐私保护措施,增强用户对滴滴打车的信任感。
以上是对滴滴打车调研的总结和建议,希望能对滴滴打车的发展提供一定的帮助。
嘀嘀打车调研报告嘀嘀打车调研报告一、背景嘀嘀打车是中国领先的打车应用软件之一,致力于提供便捷的出行服务。
为了更好地了解用户对嘀嘀打车的使用情况和满意度,我们开展了一次调研活动。
二、调研目的1. 了解用户对嘀嘀打车的熟悉程度和使用频率;2. 分析用户对嘀嘀打车的满意度;3. 探究用户选择嘀嘀打车的主要原因。
三、调研方法我们采用了问卷调查的方式,通过在线调查平台向用户发放调研问卷,一共收集到500份有效问卷。
四、调研结果1. 用户熟悉程度和使用频率调查结果显示,84%的用户对嘀嘀打车非常熟悉或者比较熟悉,仅有16%的用户不太熟悉。
关于使用频率,39%的用户每天都会使用嘀嘀打车,55%的用户每周会使用一次至多五次,仅有6%的用户偶尔会使用。
2. 用户对嘀嘀打车的满意度调查结果显示,82%的用户对嘀嘀打车的满意度比较高,非常满意或者基本满意,12%的用户持中立态度,只有6%的用户对嘀嘀打车表示不满意。
用户对嘀嘀打车较为满意的主要原因是叫车便捷快速(45%),车辆质量好(30%),司机服务态度好(25%)。
3. 用户选择嘀嘀打车的主要原因用户选择嘀嘀打车的主要原因是叫车便捷快速(35%),车辆质量好(20%),司机服务态度好(15%),嘀嘀打车的优惠活动多(10%),其他原因(20%)。
五、调研结论根据以上调研结果,可以得出以下结论:1. 用户对嘀嘀打车非常熟悉且使用频率较高;2. 用户对嘀嘀打车的整体满意度较高;3. 用户选择嘀嘀打车的主要原因是叫车便捷快速、车辆质量好和司机服务态度好。
六、建议基于以上结论,我们对嘀嘀打车提出以下建议:1. 进一步提升用户体验,提高嘀嘀打车的叫车便捷性和快速性;2. 加强车辆质量和司机服务的监管,维护和提高用户对嘀嘀打车的信任;3. 继续推出优惠活动,增强用户粘性,吸引更多用户使用嘀嘀打车。
七、总结通过本次调研,我们对嘀嘀打车的使用情况和用户满意度有了更深入的了解。
我们希望通过提出的建议,能够帮助嘀嘀打车进一步提高用户体验,并吸引更多用户选择嘀嘀打车作为出行工具。
嘀嘀打车调研报告1. 背景嘀嘀打车是中国领先的网约车平台之一,为用户提供安全、便捷的出行服务。
通过手机应用,用户可以随时随地呼叫出租车或私人车辆,实现快速叫车和支付的功能。
随着移动互联网的发展,嘀嘀打车在中国市场上迅速崛起,并成为人们出行的首选工具之一。
本报告将对嘀嘀打车进行调研分析,以了解其在用户满意度、市场份额和发展趋势方面的表现。
2. 用户满意度为了了解嘀嘀打车的用户满意度,我们进行了用户调查。
调查结果显示,嘀嘀打车得到了大部分用户的积极评价。
用户认为嘀嘀打车的叫车速度快,且车辆质量好,服务态度友好周到。
同时,嘀嘀打车的支付方式多样化,用户可以选择现金支付或电子支付。
还有许多用户表示,使用嘀嘀打车省去了寻找停车位的麻烦,从而节约了时间和精力。
然而,用户对嘀嘀打车的一些方面提出了改进的建议。
其中,一部分用户认为嘀嘀打车的价格相对较高,希望能提供更多的优惠活动和折扣;还有一部分用户表示,在高峰时段,车辆供应不足,难以叫到车;另外,一些用户表示,嘀嘀打车的用户界面需要优化,以提升用户体验。
3. 市场份额在中国网约车市场中,嘀嘀打车一直与其他竞争对手保持着激烈的竞争。
不过,通过市场调研数据的分析,嘀嘀打车在市场份额方面具有一定的优势。
根据调查数据显示,嘀嘀打车在一线城市和二线城市的份额分别为52%和46%。
此外,嘀嘀打车还通过与多家车辆租赁公司的合作,进一步扩大了自己的市场影响力。
嘀嘀打车在市场份额方面的稳步增长,表明其在中国网约车市场中占据了重要的地位。
4. 发展趋势嘀嘀打车在用户满意度和市场份额方面的优势显示出其良性发展的趋势。
另外,嘀嘀打车还在不断推出创新服务以应对市场竞争。
例如,嘀嘀打车推出了拼车服务,允许多个乘客共享一辆车,以减少出行成本和交通拥堵。
此外,嘀嘀打车还在积极拓展跨境业务,进军海外市场。
通过与海外网约车平台的合作,嘀嘀打车计划进入东南亚和南美洲等新兴市场。
这些举措表明嘀嘀打车具有良好的发展前景。
滴滴打车APP分析报告目录1.行业背景分析 (2)1.1 移动出行市场体量巨大 (2)1.2 移动出行市场发展空间广阔 (2)1.3 移动出行市场备受青睐 (2)1.4 合并后滴滴打车稳居移动出行市场领头羊 (2)2. 产品概况 (2)3. 产品分析定位和功能 (3)3.1产品定位 (3)3.2用户群体 (3)3.3地域分布 (3)3.4用户评价 (4)3.5产品功能 (5)3.6用户需求用户痛点改进建议 (7)3.7交互体验 (7)4. 运营和商业化 (12)4.1用户运营 (12)4.2盈利模式 (12)5. 竞品分析 (12)6. SWOT分析 (13)7. 总结 (14)1.行业背景分析1.1 移动出行市场体量巨大衣食住行,出行在生活中是常见的要事。
一直以来,政府主导的出租车及巴士地铁等公共交通成为人们短途出行的主要交通工具,2014年仅出租车市场就创造了约4000亿的市场规模,但是依然有40%的打车需求无法得到满足。
1.2 移动出行市场发展空间广阔一方面移动互联网技术的发展带来了充足的用户基础,使得移动出行变为可能;另一方面大城市“打车难”,尤其是出行高峰期打车难,已成为影响公众生活的重要问题,而利用互联网技术,提升了出租车的载客效能,同时还大量引进专车与私家车补充出行市场,满足广大司乘用户的利益需求,形成了良好的闭环,促进了市场的更好的发展。
1.3 移动出行市场备受青睐移动出行因为在生活中的应用场景十分丰富,同时又能很好的解决人们的出行痛点,再加上国际市场上的成功先例,备受国内资本市场青睐,已经成为新的风口。
1.4 合并后滴滴打车稳居移动出行市场领头羊据易观智库数据,截止2014年12月,中国打车APP累计账户规模达1.72亿。
其中,快的打车、滴滴打车分别以56.5%、43.3%的比例占据中国打车APP市场累计账户份额领先位置;《中国专车服务市场季度监测报告2015年第1季度》数据显示,2015年第1季度滴滴专车(含一号专车)以80.9%的比例占据中国专车服务活跃用户覆盖率的第一名。
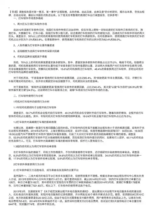
【导语】调查报告是对某⼀情况、某⼀事件"去粗取精、去伪存真、由此及彼、由表及⾥"的分析研究,揭⽰出本质,寻找出规律,总结出经验,最后以书⾯形式陈述出来。
以下是⽆忧考整理的滴滴打车出⾏调查报告,仅供参考! ⼀、打车软件市场竞争格局 1、两⼤巨头引领打车软件市场 ⾃2012年⾸款打车软件问世,我国打车软件种类已达30多种,但在市场上拥有⼀定知名度的打车软件只有快的打车、滴滴打车、⼤黄蜂打车、打车⼩秘、摇摇打车等少数⼏款。
经过滴滴打车和快的打车的烧钱⼤战,迅速成为打车软件市场的两⼤巨头。
调查显⽰,50%以上的司机和乘客同时使⽤滴滴打车和快的打车两款软件。
在司机群体中,使⽤滴滴打车和快的打车的司机占⽐分别为71.5%和63.9%。
在乘客群体中,使⽤滴滴打车和快的打车的⽐例分别为62.4%和56.0%。
2、⼈际传播为打车软件主要传播渠道 3、返现额度为选择打车软件的深层次因素 4、司机的品牌忠诚度⾼于乘客 ⽬前,70%以上的司机和乘客愿意安装多款软件。
其中,愿意安装多款软件的乘客占⽐达75.2%,略⾼于司机。
但值得注意的是,司机和乘客换⽤打车软件的⽐重均低于安装多款打车软件意愿的⽐重,这说明⼤多数⽤户对打车软件存在使⽤习惯,并⾮会随意换⽤打车软件。
⽽横向⽐较换⽤率,15.6%的司机换⽤过打车软件,48.4%的乘客换⽤过打车软件,折射出司机对打车软件的品牌忠诚度更⾼。
对于司机⽽⾔,“不容易接单”是换⽤打车软件的⾸要因素,占⽐达85.4%,⽽“奖励更⾼”并⾮主要因素。
可见,尽管打车补贴可增加司机的收⼊,但并⾮长期固定补贴且额度不⼤,司机更加关注的是接单。
对于乘客⽽⾔,“新软件返现额度更⾼”是换⽤打车软件的⾸要因素,占⽐达40.4%,其次是“以能*车为⽬的”(26.9%)和“新软件操作更⽅便”(24.5%)。
这说明待打车补贴取消之后,能够*车将成为打车软件市场的王道。
⼆、打车软件使⽤⾏为分析 1司机对打车软件的使⽤⾏为分析 1.1年轻司机更倾向于全程开启打车软件 调查显⽰,59.7%的司机会全程开启打车软件,40.3%的司机会在空驶时开启打车软件。
滴滴打车APP分析报告目录1.行业背景分析 (2)1.1 移动出行市场体量巨大 (2)1.2 移动出行市场发展空间广阔 (2)1.3 移动出行市场备受青睐 (2)1.4 合并后滴滴打车稳居移动出行市场领头羊 (2)2. 产品概况 (2)3. 产品分析定位和功能 (3)3.1产品定位 (3)3.2用户群体 (3)3.3地域分布 (3)3.4用户评价 (4)3.5产品功能 (5)3.6用户需求用户痛点改进建议 (7)3.7交互体验 (7)4. 运营和商业化 (12)4.1用户运营 (12)4.2盈利模式 (12)5. 竞品分析 (12)6. SWOT分析 (13)7. 总结 (14)1.行业背景分析1.1 移动出行市场体量巨大衣食住行,出行在生活中是常见的要事。
一直以来,政府主导的出租车及巴士地铁等公共交通成为人们短途出行的主要交通工具,2014年仅出租车市场就创造了约4000亿的市场规模,但是依然有40%的打车需求无法得到满足。
1.2 移动出行市场发展空间广阔一方面移动互联网技术的发展带来了充足的用户基础,使得移动出行变为可能;另一方面大城市“打车难”,尤其是出行高峰期打车难,已成为影响公众生活的重要问题,而利用互联网技术,提升了出租车的载客效能,同时还大量引进专车与私家车补充出行市场,满足广大司乘用户的利益需求,形成了良好的闭环,促进了市场的更好的发展。
1.3 移动出行市场备受青睐移动出行因为在生活中的应用场景十分丰富,同时又能很好的解决人们的出行痛点,再加上国际市场上的成功先例,备受国内资本市场青睐,已经成为新的风口。
1.4 合并后滴滴打车稳居移动出行市场领头羊据易观智库数据,截止2014年12月,中国打车APP累计账户规模达1.72亿。
其中,快的打车、滴滴打车分别以56.5%、43.3%的比例占据中国打车APP市场累计账户份额领先位置;《中国专车服务市场季度监测报告2015年第1季度》数据显示,2015年第1季度滴滴专车(含一号专车)以80.9%的比例占据中国专车服务活跃用户覆盖率的第一名。
滴滴打车调查报告滴滴打车调查报告近年来,随着共享经济的兴起,滴滴打车作为一种新型的出行方式,迅速在中国市场崛起。
作为一项创新的服务模式,滴滴打车为人们提供了更加便捷、快速的出行选择。
然而,随着滴滴打车用户的不断增加,也引发了一系列问题和争议。
本文将对滴滴打车进行调查,并探讨其对社会、经济和环境等方面的影响。
一、用户满意度调查为了了解用户对滴滴打车的满意度,我们进行了一项调查。
调查结果显示,大多数用户对滴滴打车的服务质量表示满意。
他们认为滴滴打车提供了方便、快捷的出行方式,让他们不再为等待出租车而烦恼。
同时,滴滴打车的价格相对较低,使得出行成本得到了有效控制。
然而,也有部分用户对滴滴打车的司机服务质量提出了一些质疑。
他们认为一些司机态度不够友好,甚至存在违规行为。
这一问题需要滴滴打车加强管理和监督,提高司机的服务意识。
二、滴滴打车对经济的影响滴滴打车的兴起给中国的经济带来了积极的影响。
首先,滴滴打车为大量的司机提供了就业机会,缓解了就业压力。
同时,滴滴打车还推动了汽车产业的发展,增加了汽车销售量。
其次,滴滴打车的出行方式更加高效,节约了用户的时间,提高了工作效率。
这对于一个繁忙的城市来说,具有重要的意义。
此外,滴滴打车的出行方式也促进了商业活动的发展,为商家带来了更多的客流量。
三、滴滴打车对环境的影响滴滴打车作为一种共享出行方式,有助于减少汽车的使用量,对环境起到了积极的影响。
相比于私家车,滴滴打车的共享模式可以减少交通拥堵和尾气排放,改善空气质量。
此外,滴滴打车还鼓励了绿色出行方式的发展,如电动汽车、共享单车等,进一步推动了可持续发展的理念。
然而,滴滴打车也存在一些问题和挑战。
首先,滴滴打车的快速发展也引发了一些安全问题。
近年来,一些滴滴打车司机存在违规行为,甚至发生了一些严重的安全事故。
这需要滴滴打车加强对司机的背景审核和安全培训,确保乘客的安全。
其次,滴滴打车的垄断地位也引发了一些竞争问题。
滴滴打车调研报告滴滴打车调研报告一、调研目的通过此次调研,了解用户对滴滴打车的使用情况,了解用户对滴滴打车的满意度和建议,为滴滴打车的改进提供参考依据。
二、调研方法1.问卷调查:通过线上问卷的方式收集用户的使用情况和对滴滴打车的评价;2.用户访谈:采访部分用户,深入了解用户的需求和使用体验。
三、调研结果1.使用情况根据问卷调查结果,超过80%的受访者表示经常使用滴滴打车,每周使用次数超过3次。
2.满意度评价在使用滴滴打车的过程中,超过90%的受访者表示滴滴打车的价格相对合理,提供了方便的交通服务。
另外,超过80%的受访者认为滴滴打车的司机态度较好,能够提供良好的乘车服务。
然而,也有约10%的受访者对滴滴打车的司机服务态度表示不满意,希望能够有更好的改进。
3.用户需求根据用户访谈结果,用户对滴滴打车有以下几点需求:(1)提高司机的服务态度:用户希望滴滴能对司机进行更为严格的培训和管理,重视司机的服务态度,提高乘车体验。
(2)提供更多打车选择:用户希望在滴滴打车的平台上能够提供更多不同类型的车辆供选择,满足不同用户的需求。
(3)提高打车效率:用户希望滴滴打车能够在高峰期能够提供更多车辆,减少等车时间。
四、改进建议基于调研结果,我们提出以下改进建议:1.加强司机培训和管理:滴滴应加强对司机的服务态度培训,建立完善的司机评价机制,对服务态度不佳的司机进行相应的处理。
2.增加车辆类型选择:在滴滴平台上增加不同类型的车辆供选择,比如商务车、专车等,以满足不同用户的需求。
3.优化调度算法:滴滴应不断优化调度算法,提高打车效率,减少等车时间,提升用户体验。
4。
提升用户反馈渠道:建立更为便捷的用户反馈渠道,收集用户的意见和建议,及时进行改进。
五、总结滴滴打车是一款广受欢迎的打车软件,用户对其整体满意度较高。
然而,仍有一部分用户对司机服务态度不满意,对车辆选择有需求,并希望提高打车效率。
因此,滴滴应加强司机培训和管理,增加车辆类型选择,并不断优化调度算法,提升用户体验。
滴滴打车APP分析报告目录1.行业背景分析 (1)1.1 移动出行市场体量巨大 (1)1.2 移动出行市场发展空间广阔 (1)1.3 移动出行市场备受青睐 (1)1.4 合并后滴滴打车稳居移动出行市场领头羊 (1)2. 产品概况 (2)3. 产品分析定位和功能 (2)3.1产品定位 (2)3.2用户群体 (2)3.3地域分布 (3)3.4用户评价 (3)3.5产品功能 (5)3.6用户需求用户痛点改进建议 (7)3.7交互体验 (7)4. 运营和商业化 (12)4.1用户运营 (12)4.2盈利模式 (12)5. 竞品分析 (12)6. SWOT分析 (13)7. 总结 (14)1.行业背景分析1.1移动出行市场体量巨大衣食住行,出行在生活中是常见的要事。
一直以来,政府主导的出租车及巴士地铁等公共交通成为人们短途出行的主要交通工具,20PP年仅出租车市场就创造了约4000亿的市场规模,但是依然有40%的打车需求无法得到满足。
1.2移动出行市场发展空间广阔一方面移动互联网技术的发展带来了充足的用户基础,使得移动出行变为可能;另一方面大城市“打车难”,尤其是出行高峰期打车难,已成为影响公众生活的重要问题,而利用互联网技术,提升了出租车的载客效能,同时还大量引进专车与私家车补充出行市场,满足广大司乘用户的利益需求,形成了良好的闭环,促进了市场的更好的发展。
1.3移动出行市场备受青睐移动出行因为在生活中的应用场景十分丰富,同时又能很好的解决人们的出行痛点,再加上国际市场上的成功先例,备受国内资本市场青睐,已经成为新的风口。
1.4合并后滴滴打车稳居移动出行市场领头羊据易观智库数据,截止20PP年12月,中国打车APP累计账户规模达1.72亿。
其中,快的打车、滴滴打车分别以56.5%、43.3%的比例占据中国打车APP市场累计账户份额领先位置;《中国专车服务市场季度监测报告2015年第1季度》数据显示,2015年第1季度滴滴专车(含一号专车)以80.9%的比例占据中国专车服务活跃用户覆盖率的第一名。
滴滴调研报告滴滴调研报告前言:滴滴出行是中国最大的移动出行平台,提供网约车、共享单车、出租车、专车等服务。
滴滴调研报告旨在分析滴滴用户的使用情况和偏好,以及滴滴出行对城市交通和用户生活的影响。
一、调研目的本次调研旨在了解滴滴用户的使用情况和偏好,为滴滴优化服务、改善用户体验提供依据。
同时,通过分析滴滴出行对城市交通和用户生活的影响,评估滴滴在城市出行领域的社会价值。
二、调研方法本次调研采用问卷调查和数据分析相结合的方法。
问卷调查包括滴滴用户的基本信息、使用频率、出行目的、满意度等方面的问题,以获取用户的真实想法和反馈。
同时,通过分析滴滴的大数据,了解用户的使用习惯、出行方式和出行距离等情况。
三、调研结果1. 滴滴用户的基本情况根据问卷调查,滴滴用户年龄层次广泛,主要以18-35岁的年轻人占比最高。
用户主要以大城市居民为主,表示滴滴为他们提供了便捷的出行方式。
2. 滴滴使用情况滴滴用户对于滴滴出行的使用频率较高,多数用户每周使用数次。
用户主要使用滴滴的服务包括网约车、专车和出租车等。
3. 滴滴用户出行目的根据调查问卷,滴滴用户的出行目的主要包括上下班通勤、购物和旅行等。
用户普遍认为滴滴提供了便捷快捷的出行体验,节约了他们的时间。
4. 滴滴用户满意度滴滴用户对于滴滴的服务表现整体较为满意,主要满意度体现在车辆安全和司机服务态度方面。
然而,也有用户表示滴滴在高峰时段的等待时间较长,需改进服务质量。
四、滴滴对城市交通的影响1. 减少城市拥堵滴滴的出行模式和智能调度系统能够优化出行路线,有效减少交通拥堵,提高出行效率。
2. 促进共享经济发展滴滴的共享单车和顺风车服务,使城市居民更加愿意共享个人交通工具,推动共享经济的发展。
3. 提供就业机会滴滴的平台给予许多司机以就业机会,尤其对于下岗失业人员和农民工,提供了稳定的收入来源。
4. 降低空气污染滴滴推广的电动车和新能源车辆能够减少传统燃油车的排放量,降低城市空气污染。
滴滴打车APP分析报告目录1.行业背景分析 (1)1.1 移动出行市场体量巨大 (1)1.2 移动出行市场发展空间广阔 (1)1.3 移动出行市场备受青睐 (1)1.4 合并后滴滴打车稳居移动出行市场领头羊 (1)2. 产品概况 (2)3. 产品分析定位和功能 (2)3.1产品定位 (2)3.2用户群体 (2)3.3地域分布 (3)3.4用户评价 (3)3.5产品功能 (5)3.6用户需求用户痛点改进建议 (7)3.7交互体验 (7)4. 运营和商业化 (12)4.1用户运营 (12)4.2盈利模式 (12)5. 竞品分析 (12)6. SWOT分析 (13)7. 总结 (14)1.行业背景分析1.1 移动出行市场体量巨大衣食住行,出行在生活中是常见的要事。
一直以来,政府主导的出租车及巴士地铁等公共交通成为人们短途出行的主要交通工具,2014年仅出租车市场就创造了约4000亿的市场规模,但是依然有40%的打车需求无法得到满足。
1.2 移动出行市场发展空间广阔一方面移动互联网技术的发展带来了充足的用户基础,使得移动出行变为可能;另一方面大城市“打车难”,尤其是出行高峰期打车难,已成为影响公众生活的重要问题,而利用互联网技术,提升了出租车的载客效能,同时还大量引进专车与私家车补充出行市场,满足广大司乘用户的利益需求,形成了良好的闭环,促进了市场的更好的发展。
1.3 移动出行市场备受青睐移动出行因为在生活中的应用场景十分丰富,同时又能很好的解决人们的出行痛点,再加上国际市场上的成功先例,备受国资本市场青睐,已经成为新的风口。
1.4 合并后滴滴打车稳居移动出行市场领头羊据易观智库数据,截止2014年12月,中国打车APP累计账户规模达1.72亿。
其中,快的打车、滴滴打车分别以56.5%、43.3%的比例占据中国打车APP市场累计账户份额领先位置;《中国专车服务市场季度监测报告2015年第1季度》数据显示,2015年第1季度滴滴专车(含一号专车)以80.9%的比例占据中国专车服务活跃用户覆盖率的第一名。
滴滴打车APP分析报告目录1 .行业背景分析 ......................................... 2.1.1 移动出行市场体量巨大 (2)1.2移动出行市场发展空间广阔 (2)1.3移动出行市场备受青睐 (2)1.4合并后滴滴打车稳居移动出行市场领头羊 (2)2. 产品概况..............................................2..3. 产品分析定位和功能.................................... 3.3.1产品定位 (3)3.2用户群体 (3)3.3地域分布 (3)3.4用户评价 (4)3.5产品功能 (5)3.6用户需求用户痛点改进建议 (7)3.7交互体验 (7)4. 运营和商业化 (12)4.1用户运营 (12)4.2盈利模式 (12)5. 竞品分析 (12)6. SWOT 分析............................................ 1.37. 总结 (14)1行业背景分析1.1移动出行市场体量巨大衣食住行,出行在生活中是常见的要事。
一直以来,政府主导的出租车及巴士地铁等公共交通成为人们短途出行的主要交通工具,2014年仅出租车市场就创造了约4000亿的市场规模,但是依然有40%的打车需求无法得到满足。
1.2移动出行市场发展空间广阔一方面移动互联网技术的发展带来了充足的用户基础,使得移动出行变为可能;另一方面大城市“打车难”,尤其是出行高峰期打车难,已成为影响公众生活的重要问题,而利用互联网技术,提升了出租车的载客效能,同时还大量引进专车与私家车补充出行市场,满足广大司乘用户的利益需求,形成了良好的闭环,促进了市场的更好的发展。
1.3移动出行市场备受青睐移动出行因为在生活中的应用场景十分丰富,同时又能很好的解决人们的出行痛点,再加上国际市场上的成功先例,备受国内资本市场青睐,已经成为新的风口。
1.4合并后滴滴打车稳居移动出行市场领头羊据易观智库数据,截止2014年12月,中国打车APP累计账户规模达1.72亿。
其中,快的打车、滴滴打车分别以56.5%、43.3%的比例占据中国打车APP市场累计账户份额领先位置;《中国专车服务市场季度监测报告2015年第1季度》数据显示,2015年第1季度滴滴专车(含一号专车)以80.9%的比例占据中国专车服务活跃用户覆盖率的第一名。
2. 产品概况滴滴打车于2012年9月上线,是中国领先的打车软件,滴滴打车改变了传统打车方式,为出行用户搭建了多种用车选择平台,建立培养出大移动互联网时代下引领的用户现代化出行方式。
滴滴快车目前已覆盖300余座城市,用户超过1亿,司机数超过100万,日均单达到521.83万单,成为移动互联网最大日均订单交易平台;滴滴打车一直倍受资本市场的关注与青睐,与快的合并后几乎形成垄断态势,目前已经完成E轮融资。
3. 产品分析定位和功能3.1产品定位中国最大的移动出行平台3.2用户群体城市有打车需求的智能手机用户和有载客赚钱意愿的司机3.3地域分布肯檢城市1. :m2.3.广州4 深圳5. 桁州—6. 成鄱7-呂和■9.苏州■10 ■根据百度指数对2015年1月1日到2015年6月26日关键词统计,滴滴打车主要集中在北上广深等经济发达白领聚集的地区。
3.4用户评价滴滴打车(版本号3.9.3 )3.4.1用户好评1. 方便、快捷2. 简洁、纯粹3. 人性化、功能全4. 便宜3.4.2用户差评1. 语音验证被拦截2. 补贴不好拿3. 优惠券较少4. 顺风车券用不了5. 定位无法关闭6. 高峰期拥堵地带司机不接单7. 绕远宰客8. 投诉无反馈9. 只能微信支付3.4.3用户期望1. 给更多优惠2. 增加资源3. 定位更精准4. 使用更流畅5. 软件更小,少占内存数据来源:表中应用商店、酷传应用监控数据统计时间:2015/6/26 3.5产品功能3.6用户需求用户痛点改进建议1. 高峰期拥堵地带司机拒单建议:隐藏订单目的地,待接单后再显示2. 司机服务水平参差不齐建议:建立有效的评价奖惩机制,在司机抢单后将司机的综合评分和评论提供给下单用户以供挑选3. 输入目的地时较为麻烦建议:提高语音输入的准确度;在常用地址栏目中可新增自定义常用地址,满足更多常用地点需求4. 右上角的消息提醒误触弹出容易影响使用建议:可以将消息提醒并入到左边菜单栏5. 部分司机对路线不熟,容易耽误时间建议:对司机进行路线培训;提供更为精准的导航服务6. 地图下方的操作栏区域太小,不便于操作建议:重新设定操作版面7. 司机绕远宰客建议:增加【最优线路】,系统设定好最优线路后在乘客手机显示,既定线路更改需要乘客同意3.7交互体验1.抽屉式导航栏,不占用主页面空间,只有点击左上角头像才能进入导航栏,避免了主页面的误操作,而退出导航栏则可以通过滑动和点击头像以及其他外部区域实现的银卡会员156****5326我的行程 我的钱包余亂积分.券消息中心2.主页面中的消息推送并不是高频需求,可以并入到导航栏中的【消息中心】邓超飞哪了? 召月 28013:00—13:40 全北京向上 看邓超 I我的行程*游戏中心积分商城3.主Tab设置不能始终居中,看着不协调般风车快车岀祖车专车代雯(硕约)4. 主Tab设置中,仅有出租车项目保留了语音输入目的地功能,第一,看着不协调;第二,该功能实用性较高,可以优化语音识别传输技术,或者改为语音输入文字显示156****5326嘔凤车快车出租车专车代驾肢风车快车岀祖车专车代聲5.【积分商城】中【积分】与【兑换记录】这两项与用户关联较大的信息没有单独列出,难以被发现积分商城6. 【积分商城】中右上角按钮只用作了微信分享,建议可以增加更多的项目,比如【我喜欢的】来增加互动,同时分享的范围可以不只是局限于微信及朋友圈出租车野礼包描30元出租…3006 plus 64GiooeO微信朋友圈畫信好友刷新取消小结优点:APP整体设计风格简洁,操作方便,导航页面的设置十分人性化,整合了我的行程、钱包、积分商城、推荐等功能,提供了出租车、快车、专车等多种出行选择方式,主要功能都能在两步内到达,核心的打车功能流程清晰、便捷;缺点:页面结构细节还需优化,布局可以更加和谐,积分商城页面交互设计不够方便,关键信息不能及时获取,有待改进。
4. 运营和商业化4.1用户运营司机端:高额补贴任务激励奖惩机制用户端:优惠券周一免单节日红包推荐有奖微信分享红包积分兑换礼品4.2盈利模式目前暂未实现盈利,主要收入有:广告费平台服务佣金资本引入5. 竞品分析当前市场上的移动出行类软件较多,选取了以下几个具有一定规模和代表性的APP来进行对比分析,数据来源于表中各应用商店和酷传。
6. SWOT分析优势:1. 滴滴打车在国内起步较早,是行业先驱,具有先发优势;2. 有腾讯这样强大的背景支撑;3. 经过几年的发展已经积累了相当庞大的高活跃用户群体;4. 与快的的合并增加了市场份额,整合了双方资源,减小了进一步开拓市场的阻力;5. 拥有优秀的高执行力的团队;6. 自主创新的平台技术。
劣势:1. 依靠广告和大量补贴优惠获取用户,市场开拓和推广费用高;2. 目前没有明确的盈利方式,对VC依赖过高;3. 没有技术壁垒,在技术层面并不占优势;4. 用户迁移成本极低;5. 非雇佣司机,线下管理难度大。
机会:1. 移动出行行业体量巨大;2. 移动出行受到资本市场青睐;3.020处于风口,发展前景广阔;4. 用户对传统的打车方式十分不满,痛点明显;5. 国家层面大力支持“互联网+ ”,整体局面利好。
威胁:1. 优步、易到用车、神州专车等在移动出行领域各有优势,也在不断发力;2. 相应的法律不完善,游走在灰色地带,政府的态度不明,容易涉嫌非法运营;3. 传统出租车行业不断抗议,打车软件屡受非议,遭遇钓鱼执法。
7•总结滴滴打车短短三年间从一个小小的创业团队走到今天用户过亿,并始终居于行业前列,除了站在“连猪都会飞的风口”,优秀的团队也是十分重要的一环,在移动出行竞争日益激烈的当下,整合资源后的滴滴打车凭借其深厚的积累和背后强大的支撑必将能走得更远。
对个人而言,滴滴打车切实地解决了“打车难”、“打车贵”等难题,也提升了很多司机的工作效率,它让我们的出行变得更为智能和高效;而对于整个社会而言,滴滴打车优化了资源配置,提高了交通资源的利用效率,践行了“共享经济”,助力了节能减排…可以说,滴滴打车为我们的出行甚至于生活提供了一种更美好的选择。
当然滴滴打车目前也有不少的问题,这也是整个行业所必须面对的问题:怎么保证用车安全,中国政府的态度不明,作为公司没有明确的盈利模式,这些都会成为前进路上的绊脚石,但当我们以更为开放的姿态去拥抱互联网,拥抱“互联网+”,最后成功的必将是整个行业和社会。