安全标准化示范班组评定标准
- 格式:doc
- 大小:59.50 KB
- 文档页数:12
安全管理标准化示范班组评定标准在咱们的工作场所,安全管理那可是顶顶重要的事儿!就像我们身体的免疫系统,时刻保护着咱们不受伤害。
说到这安全管理标准化示范班组评定标准,那可是有不少门道。
你想想,一个优秀的班组,在安全管理方面得像个训练有素的军队,纪律严明,行动有序。
首先,得有清晰明确的安全目标吧?这就好比我们出门要有个明确的目的地,不能瞎转悠。
要是连目标都不清晰,那不就像没头的苍蝇,到处乱撞,能安全吗?人员的安全素质也不能忽视。
班组成员得像熟悉自己家一样熟悉安全规章制度,每个人都得把安全意识刻在心里。
这就好比我们每天都要刷牙洗脸一样,得养成习惯。
要是有人对安全规定一知半解,那不是给自己和大家挖坑吗?再说说现场管理,那得干净整洁,物品摆放得规规矩矩。
这就像我们的房间,要是乱糟糟的,找个东西都费劲,还容易磕着碰着。
设备设施得定期检查维护,不能有“生病”还硬撑着工作的,那多危险啊!安全活动也得搞得有声有色。
不能只是走走过场,做做样子。
就像我们锻炼身体,得实实在在地动起来,才能有效果。
通过安全活动,让大家都把安全这根弦绷紧了。
还有应急预案,这可是关键时刻的救命稻草。
得像准备考试一样认真对待,不能临时抱佛脚。
平时多演练,真遇到事儿了才能不慌不忙,应对自如。
你说,要是一个班组能把这些都做好,那得多让人放心啊!这不就是我们追求的安全管理标准化示范班组吗?难道我们不应该朝着这个方向努力吗?总之,安全管理标准化示范班组评定标准可不是纸上谈兵,那是实实在在保障我们生命和财产安全的重要准则。
咱们都得重视起来,让每个班组都成为安全的堡垒,让我们的工作环境充满阳光和平安!。
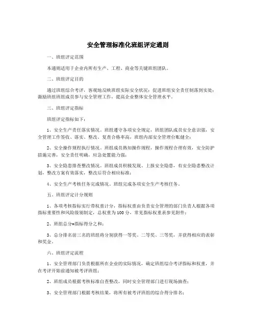
安全管理标准化班组评定通则一、班组评定范围本通则适用于企业内所有生产、工程、商业等关键班组团队。
二、班组评定目的通过班组综合考评,客观地反映班组实际安全状况;促进班组安全责任制落到实处;激励班组班组成员参与安全管理工作,提高企业整体安全管理水平。
三、班组评定指标班组评定指标如下:1、安全生产责任落实情况。
班组遵守各项安全规定,班组团队成员安全意识强,安全管理工作签收、落实、整改、复查合格率高,班组内部安全管理台账健全;2、安全操作规程执行情况。
班组成员熟知操作规程,操作规程合理有效,安全防护措施完善,安全责任明确,应急处置能力强;3、安全隐患排查整改情况。
班组成员积极发现、上报安全隐患,有安全隐患整改计划,整改方案有效落实,整改后符合相应标准;4、安全生产考核任务完成情况。
班组完成各项安全生产考核任务。
五、班组评定计分规则1、各项考核指标实行带权重计分,指标权重由负责安全管理的部门负责人根据各项指标重要性和风险级别制定,总权重为100分,常见指标权重表参见附件;2、班组总分=指标得分之和;3、总分排名前三名的班组将分别获得一等奖、二等奖、三等奖,并获得相应的表彰和奖金。
六、班组评定流程1、安全管理部门负责根据所在企业的实际情况,确定班组综合考评指标和权重,并在考评开始前通知被考评班组;2、班组成员根据考核标准自查整改,同时安全管理部门进行现场抽查;3、安全管理部门根据考核结果,将所有被考评班组的综合得分排名;4、安全管理部门组织召开评定会议,按照综合得分的高低确定评定等次和奖励。
七、班组评定频次和持续性1、班组评定的频次不少于一年一次;2、班组评定结果将纳入企业年度安全绩效考核体系,实现安全绩效考核的持续性。
八、班组安全风险排查和整改班组在自检时如发现关于人、机、料、环、法等方面存在的高危隐患,应及时上报相关部门进行排查,有关部门应及时开展排查并提出整改方案,班组需要参与整改。
安全标准化示范班组评定标准和考评细则一、评定标准1. 安全生产意识评定标准:评估班组对安全生产的认知、重视程度、责任感和主动控制风险的能力等方面,包括以下方面:(1)班组成员认识安全标准化的重要性及其实施要求;(2)班组成员能否重视安全生产、认识风险;(3)班组成员对安全生产负有的主体责任;(4)班组成员能否掌握相关安全生产法律法规和标准,对安全风险进行评估和控制;(5)班组成员能否在工作中合理利用安全设施,落实安全生产措施。
2. 安全生产控制评定标准:评估班组对工作风险的掌控和控制能力,是否能够依照标准要求进行安全生产的管理和实施。
(1)班组成员在工作中遵循安全规章制度,是否能够有效控制危险源;(2)班组成员在工作中能否根据标准要求使用防护用品,避免安全事故的发生;(3)班组成员能否按照安全生产要求开展工作,是否能够有效预防和控制事故发生;(4)班组成员在应对安全突发事件时的应急反应和处理能力;(5)班组成员能否合理利用现有资源,控制人力、财力和物力的投入,提高安全生产的效益。
3. 安全经验总结评定标准:评估班组在安全管理措施、应急处理、安全生产责任制度等方面的经验总结和不足,并能够提出相应的改进措施,包括以下方面:(1)班组成员对安全管理措施的理解和实施情况;(2)班组成员对事故原因的追查和分析,总结安全生产经验;(3)班组成员对工作中出现的安全生产问题的主动发现和解决能力;(4)班组成员对已有安全管理措施不足之处的反思,并能够提出相应的改进措施;(5)班组成员对日常工作中安全生产制度和管理规定的遵守情况,是否存在违规行为等情况。
二、考评细则1. 评估班组成员对安全标准化的理解和实施情况。
分别对班组成员进行面试、问卷调查、文献资料的查阅等方式,了解班组成员对安全标准化的认知程度和组织实施情况,并对答题情况进行记录打分。
2. 评估班组成员在日常工作中的安全生产控制能力。
督促班组成员按照安全规章制度和标准要求进行操作和使用防护用具,现场实操观察和评估成员对危险源控制和风险防范措施的实施情况,并对实操情况进行打分。
XXX公司安全标准化班组创建考评办法第一章总则第一条为了全面落实XXX公司(以下简称公司)各级岗位人员安全生产主体责任,夯实公司安全生产基层、基础管理,推进公司安全文化建设,提高企业班组安全科技管理、规范管理、标准化管理水平,根据根据国家电监会《关于加强电力企业班组安全建设的指导意见》(电监安全〔2012〕28号)、《发电企业安全生产标准化规范及达标评审标准》(电监安全〔2011〕23号)以及公司安全文化建设的实际情况,特制定本制度。
第二条本制度规定了公司开展“安全标准化班组”的创建工作内容和考评标准。
第三条本制度适用于本公司各单位生产性班组开展“安全标准化班组”达标活动。
第二章组织领导第四条公司“安全标准化班组”考评领导小组组长:总经理副组长:生产副总经理成员:安全监察部、人力资源部、发电部、设备部、维护部及各外委项目部行政第一负责人。
第五条公司“安全标准化班组”考评领导小组下设办公室,办公室挂靠在安全监察部。
主任:安全监察部部长副主任:安全监察部副部长(或助理)成员:安全监察部全体成员及大监督人员第六条部门贯标创建领导小组组长:各部门行政第一负责人副组长:各部门行政副职(或助理)成员:部门安全员、部门所属班组长、班组安全员第七条工作职责(一)公司考评领导小组职责:负责研究决策、组织领导、检查指导、总结考评“安全标准化班组”创建工作的有序开展。
(二)基层贯标创建领导小组职责:负责组织发动、宣传培训、贯彻实施、检查改进、总结自评、对标申报等具体工作的开展,确保“安全标准化班组”创建目标的实现。
(三)常设办公室职责:负责组织策划、宣传布置、督促指导、检查纠正、考评验收、总结表彰公司“安全标准化班组”创建工作的开展,确保基层“安全标准化班组”创建目标的实现。
第三章申报和验收第八条公司级“安全标准化班组”申报,由各班组对照《安全标准化班组考核验收标准》进行创建、贯标和自评,部门贯标创建领导小组审核,且自评得分在85分以上的,填报《安全标准化班组申报表》报送公司领导小组办公室。
工业企业安全管理标准化示范班组评选办法一、评选范围全市工业企业的所有班组。
二、评选条件各企业按照《安全管理标准化示范班组创建活动考评细则(试行)》(见附件3,以下简称《细则》),自评成绩达90分以上(含90分),且无否决项的班组。
每个参加评选班组人数不得少于8人。
在同等条件下,评选时优先考虑安全生产任务重的班组。
三、评选方式市安全生产管理标准化班组建设领导小组组织成立考评委员会,对示范班组进行集中评选。
考评委员会由市安监局工作人员、参加示范班组评选活动企业的安全生产管理部门负责人和特邀评委组成,人数为7-9人。
示范班组通过企业自评、推荐上报、考评委员会初次评选、二次评选、最终票选环节,评出3个市级优秀示范班组。
四、评选程序(一)企业自评。
各企业按照《细则》要求,对本企业各班组进行自评,在自评基础上,推选2个班组参加示范班组评选活动。
各企业需填写《安全管理标准化示范班组申报表》(见附件4),并于6月19日前报送市安全生产管理标准化班组建设领导小组。
(二)现场考评。
- 1 -考评委员会在9月初开展初次考评工作、12月初开展二次考评工作,根据考评委员会打分结果,评选出6个安全标准化优秀班组进入年终投票评选。
1、考评委员会打分。
考评委员会按照《细则》要求,采用查资料、看现场、提问相结合的方式,对班组档案资料、现场管理和员工安全素质进行测试。
考评委员会分为两组,每组由1位评委牵头,一组查资料,另一组看现场,并填写扣分表(见附件6)。
考评委员会汇总扣分点,计算现场考评成绩。
各企业评委不得参与本企业班组的现场考评。
2、班组参与考评。
各申报班组派2名工人参与现场考评,查看档案资料、现场管理,并向考评委员会提出考评建议,由考评委员会决定是否列入扣分点。
(三)年终投票评选。
通过两次现场考评成绩前6名的班组列为入围班组,并组织票选团,投票评选出3个年度优秀班组。
票选团由入围班组所在企业以外的人员组成,人数不少于50人。
“安全标准化班组”(或“安全标准化岗位”)考核内容及评分办法一、总则为贯彻国家的“安全第一,预防为主、综合治理”的安全生产方针,提高全员的安全意识,为减少各类事故的发生,保证公司的安全生产顺利进行,特制定本办法。
本办法适用于公司各单位所有班组(或岗位)。
本办法由安全环保部负责标准的制定,检查、验收的组织及管理工作。
二、总体思路班组是企业管理的最基层组织,也是企业安全生产管理的第一道防线,时安全生产方针政策、法律法规、规章制度、标准规范的直接执行者。
班组安全建设是企业安全管理的基础,班组安全管理水平的高低直接影响着企业的安全生产。
我们要按照“一年试点抓推进、两年提高见实效、三年深化求实效”的思路,认真实施13566工作计划:即围绕一条主线(夯实企业安全生产基础),注重三个结合(班组安全建设与安全标准化管理、安全生产日常监管、企业基层党组织创先争优活动相结合),突出五个重点(落实班组安全责任、严格岗位操作标准、规范班组工作交接、加强班组现场管理、深化安全文化建设),达到六有要求(有班组安全建设方案、有班组安全管理机构、有班组安全工作标准、有班组安全规章制度、有班组安全文化园地、有班组安全工作台账),实现六个目标(安全责任要到位、制度建设要规范、生产作业要标准、现场管理要精细、教育培训要实用、四优创建要经常)。
三、组织领导安全标准化班组(岗位)由各车间主任负责,成立安全标准化班组达标领导小组,负责安全标准化班组达标工作的安排部署、制度、台账、现场存在问题的整改完善,以及向公司提出申请验收和汇报等工作。
主 任:车间主任、车间支部书记副主任:主管安全副主任成 员:各班班组长、车间专职安全员、班组兼职安全员四、安全生产标准化班组(岗位)考核内容及评分办法安全生产标准化班组考核内容包括8个一级要素、27个二级要素,83个方面的内容,总计分值为1000分(详见附表3:安全标准化班组考核内容及评分办法)。
安全标准化岗位考核内容包括四个方面内容,总计分值为100分。
安全生产标准化班组考评标准
一、本考评标准适用于各单位安全生产标准化班组达标升级和考评验收、等级评定。
二、安全生产标准化班组评分办法按照10项考评类目进行评分,总分100分。
具体分值明细见表1。
三、本考评标准中累计扣分的,直到该考评项目分数扣完为止。
如发现弄虚作假现象,所考评项目单项得分视为0分。
四、对照考评内容、评分办法,对考评类目和项目进行定量考评。
依据各考评类目实际得分,最终换算成安全标准化百分制得分。
换算公式如下:标准化得分(百分制)=标准化工作评定得分÷(100-不参与考评内容分数之和)×100。
最后得分采用四舍五入,取小数点位后两位数。
五、安全生产标准化班组等级共分为三个等级,一级为最高等级。
评审等级须同时满足标准化得分和安全绩效得分两个指标,取其中较低的等级确定最后标准化等级。
具体等级划分见表2。
六、事故否决和降级
1、班组参加等级评定前的一年内发生轻伤以上事故的,不得参与班组等级考评;
2、凡考评合格的班组,如果发生轻伤以上事故,取消安全生产标准化班组称号;
3、凡考评合格的班组,如果发生微伤事故,属二级以上班组则予以降级;三级班组应当重新考评并确定安全生产标准化等级。
七、《安全生产标准化班组考评办法》见表3。
表1:安全生产标准化班组考评类目与分值表
表2:安全生产标准化班组评定表
表3:安全生产标准化班组考评办法
附件:
作业区班组岗位应急演练(岗位练兵)记录
11。
附件1安全管理标准化示范班组评定标准为了贯彻落实《国务院关于进一步加强企业安全生产工作的通知》、《企业安全生产标准化基本规范》等法律法规和标准,推动企业基层班组安全管理规范化、标准化工作,特制定本标准。
第一章总则第一条本标准适用于各类工矿商贸及服务类企业安全管理标准化示范班组的创建、培训、咨询、服务和评审.第二条本标准依据《关于进一步加强企业安全生产工作的通知》国发[2010] 23号、《安全生产事故隐患排查治理暂行规定》国家安监总局令第16号、《关于深入开展企业安全生产标准化岗位达标工作的指导意见》《企业安全生产标准化基本规范》AQ/T 9006—2010等国家法律、法规和标准编制。
第三条标准中所涉及的班组是指:企业中最小的行政单位,是企业内部最基层的劳动和管理组织.是在劳动分工的基础上,把生产过程中相互协同的同工种工人、相近工种或不同工种工人组织在一起,从事生产活动的一种组织。
第四条标准中所涉及本质安全的定义为:本质安全是指通过设计等手段使生产设备或生产系统本身具有安全性,即使在误操作或发生故障的情况下也不会造成事故的功能。
本质安全,就是通过追求企业生产流程中人、物、系统、制度等诸要素的安全可靠和谐统一,使各种危害因素始终处于受控制状态,进而逐步趋近本质型、恒久型安全目标.本质安全型员工包括两方面基础性含义:一是在本质上有着对安全的需要。
二是通过教育引导和制度约束,可以实现系统及个人岗位的安全生产无事故。
通俗的说就是:想安全,会安全,能安全。
本质安全型班组是指,班组建立和形成了安全生产长效机制,即使在存在安全隐患的条件下,也能够依靠班组内部的功能保障和制度约束,实现本班组及岗位长效安全生产.第五条安全管理标准化示范班组评定标准(以下称评定标准)可概括为“5831”模型:即五项基础、八大支柱、三项支撑和一个目标。
上述四大模块共同构建成一个“班组安全屋”。
第二章一般要求第六条班组安全管理工作,应遵循“安全第一、预防为主、综合治理”的方针;坚持以人为本,激发班组活力;根据安监总管四[2011]82号《关于深入开展企业安全生产标准化岗位达标工作的指导意见》的要求,做到“岗位有职责、作业有程序、操作有标准、过程有记录、绩效有考核、改进有保障”。
XXXXX安全生产标准化合格班组评审标准(一)机构职责及制度(150分)申请验收单位:验收时间:得分:B级要素班组达标标准评审方法评审标准检查情况扣分否决项扣分项机构(30分)1. 部门成立安全领导小组负责本部门的安全生产。
工序长或独立班组长应为小组成员,每月参加安全会议并传达布置检查安健环消任务。
2. 班组长为班组安全工作第一责任人,对本班组安全工作负全面负责。
3.班组设立兼职安全员,协助班组长全面开展班组安全管理工作,并有文件化的规定。
1.查成立文件2.查会议记录及工作结果3.查安全生产实施细则;4.查班组安全员的职责及设立的文件1.检查相关记录,没有明确责任人的,扣10分;2.没有文件化规定的,扣5分。
3.班组长不在时,安全员有权处理与安全有关的工作,发现班组存在的安全隐患,未果断处置,迅速上报,扣5分。
职责(80分)1. 班组应制订各岗位人员的安健环消职责且班组每一位员工都应清楚自己的安全、消防、环保等方面岗位职责;2.班组建立有安全、生产、质量、设备及综合管理目标。
3.班组年初与每名员工都要签订安全、消防、环保承诺书;4. 班组将部门工序目标细化,成员应签订安全目标责任书,确定量化的年度安全工作目标,并予以考核5. 班组成员应知道本企业安全生产方针和安全生产目标。
6.建立岗位说明书并落实.7. 参加安全生产规章制度和操作规程评审和修订;8.过问外来参观、学习人员是否有公司人员陪同,阻止违规行为9. 班组应规定对所管区域内的外委作业人员进行现场培训教育,并对其作业过程进行监督,及时发现和纠正违章行为。
1.查安全生产实施细则2.询问班组成员是否知道公司的安全生产方针和安全生产目标。
2.查班组是否设立安全、生产、质量、设备及综合管理目标。
3.查是否签订安全互保联保承诺书;4.查是否签订安健环目标责任书5、查是否执行岗位说明书6. 评审、修订记录;7.现场询问检查8.要害岗位出入登记表9. 现场询问及检查作用人员入厂证职责未落实,扣20分(B级要素否决项)。
附件1安全管理标准化示班组评定标准为了贯彻落实《国务院关于进一步加强企业安全生产工作的通知》、《企业安全生产标准化基本规》等法律法规和标准,推动企业基层班组安全管理规化、标准化工作,特制定本标准。
第一章总则第一条本标准适用于各类工矿商贸及服务类企业安全管理标准化示班组的创建、培训、咨询、服务和评审。
第二条本标准依据《关于进一步加强企业安全生产工作的通知》国发[2010] 23号、《安全生产事故隐患排查治理暂行规定》国家安监总局令第16号、《关于深入开展企业安全生产标准化岗位达标工作的指导意见》《企业安全生产标准化基本规》AQ/T 9006—2010等国家法律、法规和标准编制。
第三条标准中所涉及的班组是指:企业中最小的行政单位,是企业部最基层的劳动和管理组织。
是在劳动分工的基础上,把生产过程中相互协同的同工种工人、相近工种或不同工种工人组织在一起,从事生产活动的一种组织。
第四条标准中所涉及本质安全的定义为:本质安全是指通过设计等手段使生产设备或生产系统本身具有安全性,即使在误操作或发生故障的情况下也不会造成事故的功能。
本质安全,就是通过追求企业生产流程中人、物、系统、制度等诸要素的安全可靠和谐统一,使各种危害因素始终处于受控制状态,进而逐步趋近本质型、恒久型安全目标。
本质安全型员工包括两方面基础性含义:一是在本质上有着对安全的需要。
二是通过教育引导和制度约束,可以实现系统及个人岗位的安全生产无事故。
通俗的说就是:想安全,会安全,能安全。
本质安全型班组是指,班组建立和形成了安全生产长效机制,即使在存在安全隐患的条件下,也能够依靠班组部的功能保障和制度约束,实现本班组及岗位长效安全生产。
第五条安全管理标准化示班组评定标准(以下称评定标准)可概括为“5831”模型: 即五项基础、八大支柱、三项支撑和一个目标。
上述四大模块共同构建成一个“班组安全屋”。
第二章一般要求第六条班组安全管理工作,应遵循“安全第一、预防为主、综合治理”的方针;坚持以人为本,激发班组活力;根据安监总管四[2011]82号《关于深入开展企业安全生产标准化岗位达标工作的指导意见》的要求,做到“岗位有职责、作业有程序、操作有标准、过程有记录、绩效有考核、改进有保障”。
第七条开展安全管理标准化示班组创建活动,旨在增强员工安全素质、提高班组安全能力、减少和杜绝“三违”现象,全面提升现场安全管理水平,防各类事故的发生,保证企业生产经营活动的顺利进行。
第八条企业要积极组织开展安全管理标准化示班组创建活动,并依据《评定标准》组织示班组达标评定工作。
第三章安全基础管理第九条岗位与职责(一)班组长班组长是班组安全工作的第一责任人,对班组安全工作负全责。
(二)安全员班组应按要求设置兼职安全员,其职责是协助班组长开展班组安全管理工作。
(三)群众安全监督员班组必须按要求设兼职的群众安全监督员,其业务受车间的领导,主要职责是监督班组长、班组安全员是否按上级要求认真开展班组安全管理工作,是否遵章守纪,是否按“五同时”的要求开展安全生产工作。
群众安全监督员发现班组安全管理存在的问题时,要及时通过各种有效方式逐级反馈。
(四)临时负责人班组分散作业时,每个分散工作团队的负责人即为安全负责人。
安全员不在岗时,班组长必须明确安全代管人员。
班组长不在岗时,安全员有权安排班组有关人员处理与安全有关的工作。
(五)员工建立班组成员“一岗双责”,明确各岗位在完成生产任务的同时应履行的安全责任。
第十条制度、规程和标准(一)规章制度班组应建立健全安全生产规章制度,并发放到员工,规员工的生产作业行为。
班组安全管理制度至少应包含下列容:班组安全生产责任制、交接班制度、班组会议制度、班组安全生产检查制度、班组安全生产培训教育制度、班组安全生产确认制度、班组安全生产联保互保制度、班组安全生产奖惩制度等。
(二)操作规程班组每个岗位所从事的作业及其所操作的设备、使用的工器具等都必须有安全技术操作规程或相应的操作标准。
(三)作业标准班组应建立和健全现场管理标准、员工行为标准、岗位作业标准、设备点检标准、质量控制标准等,标准要科学、合理、适用;做到“简化、量化、程序化”。
(四)临时措施对临时性工作,班组应制定出书面安全措施,经审批后实施。
(五)执行班组成员对上述各项制度、规程和临时性措施要做到:应知应会、能说会用,制度上墙、熟记在心、严格执行。
(六)评估与修订班组要根据现场资源和相关因素的变化、以及以往事故教训等,检查现有制度、规程和标准。
提出补充和修改意见,上报批准后执行。
第十一条教育与培训(一)计划班组要根据本班组的具体情况和上级要求,制定并实施班组安全教育与培训计划。
(二)要求班组长、安全员、群众安全监督员应经过岗位任职能力培训,考核合格后方可任职。
班组应对操作岗位人员进行安全教育和操作技能培训,使其熟悉有关安全生产规章制度和安全操作规程,并确认其能力符合岗位要求。
未经安全培训,或培训考核不合格的从业人员,不得上岗作业。
新入厂(矿)人员在上岗前经过三级安全教育培训后,班组要组织其签订“师徒合同”,制定系统的训练计划,进行指导和考核。
在新工艺、新技术、新材料、新设备设施投入使用前,应对有关操作岗位人员进行专门的安全教育和培训。
操作岗位人员转岗、离岗一年以上重新上岗者,应进行车间(工段)、班组安全教育培训,经考核合格后,方可上岗工作。
从事特种作业的人员应取得特种作业操作书,方可上岗作业。
(三)方法班组要在传统安全教育基础上,有计划地对下属和新员工进行技能训练和现场指导,提高班组成员作业技能。
班组应创新安全教育的方法和形式。
第十二条安全管理台账(一)台账与容班组要建立两本安全管理台账,即静态的管理制度类台账和动态的原始记录类台账。
静态的管理制度类台账包括:班组人员基本情况表、主要作业容及危险因素一览表、年度安全工作目标及工作计划、安全承诺书、岗位职责、各项管理制度、作业指导书、安全设施登记、劳保用品管理及其他相关技术支持资料。
动态的原始记录类台账包括:安全活动(会议)记录、安全教育记录、安全检查记录、隐患整改记录、危险源(点)监控记录、危险作业和非常规活动班组安全技术交底记录、班组自主点检记录、事故预想与应急演练记录、安全考核记录等。
(二)台账管理静态的管理制度类台账要做到有效版本完整保存,并附有持续改进的容;动态原始记录类台账要做到记录及时、准确、清楚,容齐全,保存完好。
第十三条设备与设施(一)生产设备设施生产设施设备应满足安全生产的基本要求。
班组要对生产设备设施中不安全因素及时反馈到有关部门,并能按本质化安全目标要求,提出技术改造、现场改善提案,促进企业不断提高设备设施的安全度。
(二)安全设备设施班组应对所辖区预防、控制和减少事故影响的三类安全设施,要定期进行维护保养,确保齐全、完好、有效。
安全设备设施不得随意拆除、挪用或弃置不用;确因检维修拆除的,应采取临时安全措施,检维修完毕后立即复原。
第四章安全管理八大支柱第十四条作业程序(一)作业前的准备班组在作业之前,要进行工器具和作业文件的准备、班前安全检查和生产现场的安全巡视,掌握安全状况。
班前安全检查容包括:设备运转情况、作业现场隐患、班组成员劳动纪律、精神状态、劳保用品的配备与穿戴情况等。
(二)班前会与班后会班组每天要召开班前会和班后会,具体安布置和总结当天(班次)的安全生产工作。
(三)危险辨识员工在作业之前,要对作业方法、程序、物料、工器具、设备设施、作业环境等进行风险分析,查找和识别危险源和危险因素,采取有效措施,确保作业安全。
(四)隐患排查与治理班组应对作业场所、环境、人员、设备设施和作业活动进行隐患排查。
班组要采用安全检查表等方法,通过岗位自查、员工互查、安全员检查、班组长检查、季节性检查、节假日检查、日常检查、改善提案等方式开展隐患排查。
将隐患排查结果进行分类处置,本着“三定四不推”的原则进行隐患治理;班组不能解决的,要提出相应改善提案上报有关部门并做好记录。
重大事故隐患在治理前应采取临时控制措施并制定应急预案。
隐患治理措施包括:工程技术措施、管理措施、教育措施、防护措施和应急措施。
(五)作业行为管理通过开展安全提醒、安全确认、互保联保、反习惯性违章等活动,消除“三违”现象。
对作业方式不正确、操作动作不合理、站位不当等行为隐患要采取纠正和控制措施。
对动火作业、受限空间作业、临时用电作业、高处作业等危险性较高的作业,严格履行作业许可审批手续,落实监控措施。
对进行爆破、吊装等危险作业,应安排专人指挥,落实安全措施。
(六)作业过程控制生产均衡稳定、产品质量稳定、设备运行稳定(简称“三稳定”)是班组作业安全的重要条件。
班组成员要通过精心操作、落实岗位点检、加强自主维护等措施,实现生产过程的平稳、可控。
运用视频监控等信息化手段,掌握现场人、机、料、法诸要素的实时状态和变化,使相关要素处于受控状态。
(七)作业现场管理作业现场的照明、通风、噪声、温度、湿度、粉尘浓度和安全通道、梯子、护栏、安全标识标志等,应符合相关法律法规的要求。
班组对作业现场的整理、整顿、清扫和清洁工作,要有明确的分工、落实责任,做到现场整洁、有序、物流顺畅、标识规。
(八)标准化作业认真执行作业标准。
作业标准要采用可视化的方式在现场展示,指导员工作业。
第五章安全管理三大支撑第十五条安全管理活动(一)安全活动日班组每周要确定一天为安全活动日,围绕作业安全和班组安全管理开展安全活动,要求全员参加,明确活动容和活动主题,活动时间不低于45分钟。
(二)安全专题会班组每月要召开一次安全专题会,研究解决作业安全中存在的主要问题。
(三)改善提案活动班组要开展以安全为主题的改善提案活动。
改善提案活动有制度、有要求、有奖励措施。
做到:员工参与率高,提案覆盖面广,提案采纳率高,提案件数持续增长,改善效果显著。
(四)班组创新活动结合本班组的特点,推行现代化管理方法,在学习借鉴和总结经验的基础上,突出行业特点和时代特色,在管理方法、操作方式、工艺装备、工具量具、原燃材料等方面开展“五小”(小发明、小改造、小革新、小设计、小建议)创新活动、安全小组活动,探索安全自主管理方法。
不断提高班组的安全能力和安全管理水平。
(五)班组安全文化创建活动班组应以多种形式开展安全文化创建活动,逐步形成为全员所认同、共同遵守、带有本班组特点的安全价值观,逐步塑造“想安全、会安全、能安全”的本质安全型员工,打造班组及岗位长效安全生产的本质安全型班组。
第十六条职业健康(一)职业危害防治作业场所环境和条件符合职业健康有关法律法规、标准规的要求。
定期进行作业场所的职业危害检测,各项有害因素应符合国家标准。
班组要对超标有害因素采取有效措施进行控制。
岗位员工应掌握职业危害防护的基本知识和基本技能。