网络分析仪工作原理及使用要点
- 格式:doc
- 大小:119.50 KB
- 文档页数:5
网络分析仪原理详解1 网络分析理论网络是一个被高频率使用的术语,有很多种现代的定义。
就网络分析而言,网络指一组内部相互关联的电子元器件。
网络分析仪的功能之一就是量化两个射频元件间的阻抗不匹配,最大限度地提高功率效率和信号的完整性。
每当射频信号由一个元件进入另一个时,总会有一部分信号被反射,而另一部分被传输,类似于图所示。
这就好比光源发出的光射向某种光学器件,例如透镜。
其中,透镜就类似于一个电子网络。
根据透镜的属性,一部分光将反射回光源,而另一部分光被传输过去。
根据能量守恒定律,被反射的信号和传输信号的能量总和等于原信号或入射信号的能量。
在这个例子中,由于热量产生的损耗通常是微不足道的,所以忽略不计。
我们可以定义参数反射系数(G),它是一个包含幅值和相位的矢量,代表被反射的光占总(入射)光的比例。
同样,定义传输系数(T)代表传输的光占入射光的矢量比。
下图示意了这两个参数。
通过反射系数和传输系数,我们就可以更深入地了解被测器件(DUT-device under test)的性能。
回顾光的类比,如果DUT是一面镜子,你会希望得到高反射系数。
如果DUT是一个镜头,你会希望得到高传输系数。
而太阳镜可能同时具有反射和透射特性。
通过反射系数和传输系数,你可以更深入地了解被测器件(DUT)的性能。
回顾光的类比,如果DUT是一面镜子,你会希望得到高反射系数。
如果DUT是一个镜头,你会希望得到高传输系数。
而太阳镜可能同时具有反射和透射特性。
电子网络的测量方式与测量光器件的方式类似。
网络分析仪产生一个正弦信号,通常是一个扫频信号。
DUT响应时,会传输并且反射入射信号。
传输和反射信号的强度通常随着入射信号的频率发生变化。
DUT对于入射信号的响应是DUT性能以及系统特性阻抗不连续性的表征。
例如,带通滤波器的带外具有很高的反射系数,带内则具有较高的传输系数。
如果DUT 略微偏离特性阻抗则会造成阻抗失配,产生额外的非期望响应信号。
网络分析仪基本操作介绍一、概述随着信息技术的飞速发展,网络已成为现代生活和工作中不可或缺的一部分。
为了更好地分析和优化网络性能,网络分析仪作为一种重要的测试工具被广泛应用。
网络分析仪基本操作介绍对于使用者来说至关重要,本文将详细介绍网络分析仪的基本操作,帮助读者更好地理解和使用这一强大的工具。
网络分析仪主要用于测量网络中的各项参数,如信号的频率响应、失真度、噪声系数等,以评估网络性能。
通过掌握网络分析仪的基本操作,使用者可以准确地分析网络中的各种问题,并找到相应的解决方案。
本文旨在让读者了解网络分析仪的基本功能、操作方法和使用注意事项,以便在实际应用中能够准确、高效地使用网络分析仪。
1. 介绍网络分析仪的重要性和应用领域随着互联网技术的飞速发展和信息通信技术的日益成熟,网络已经成为了我们日常生活与工作中不可或缺的重要部分。
为了确保网络的稳定、高效和安全运行,网络分析仪成为了必不可少的重要工具。
因此本文将为大家介绍网络分析仪的基本操作,本文将重点阐述的第一部分,是关于网络分析仪的重要性和应用领域。
在当今信息化社会,网络已经渗透到各行各业和千家万户的日常生活中。
无论是企业级的复杂网络系统,还是家庭用户的日常网络连接,网络的性能优化和故障排查成为了保证业务连续性和生活质量的关键环节。
网络分析仪在这一点上发挥着至关重要的作用,它可以对网络信号进行捕捉、分析和可视化处理,帮助工程师和IT专家迅速定位网络问题,提供准确的数据分析和解决方案。
因此网络分析仪是维护网络正常运行、提升网络性能的关键工具。
网络分析仪的应用领域非常广泛,几乎涵盖了所有涉及网络通信的领域。
以下列举几个主要应用领域:通信行业:在网络规划、部署和维护阶段,网络分析仪用于测试和优化无线和有线通信网络。
通过对信号质量的精确分析,确保通信的稳定和高效。
网络安全领域:网络分析仪通过深度分析网络流量和行为模式,有助于发现潜在的安全威胁,帮助防御各种网络安全攻击。
网络分析仪原理
网络分析仪主要通过发送探测信号并测量信号的特征来分析和评估网络的性能和状态。
其原理可以分为以下几个方面:
1. 频谱分析原理:网络分析仪能分析信号在频域上的特性,通过将信号转换成频谱图并对其进行解读。
频谱图展示了信号中不同频率成分的能量分布情况,可以帮助判断信号存在的频率偏移、干扰等问题。
2. 时域分析原理:网络分析仪能分析信号在时间域上的特性,通过观察信号的波形和脉冲响应来判断信号的传输质量和故障情况。
时域分析可以检测信号的时延、失真、抖动等问题,有助于确定网络中的传输问题。
3. 调制解调原理:网络分析仪可以对不同的调制方式进行解调和分析。
通过解调信号,可以还原出原始信号并进行分析,帮助判断调制方式选择是否正确和信号传输是否完整。
4. 数据采样原理:网络分析仪通过对信号进行快速高精度的数据采样,获取信号的采样值,并将采样数据传输给计算机进行分析和显示。
数据采样精度和速度对准确定位和分析信号的特征至关重要。
5. 数据处理原理:网络分析仪对采样数据进行处理和分析,可以计算出一系列指标和参数,如频谱功率、频谱带宽、时延、串扰等,用于评估网络的性能和问题。
6. 数据显示原理:网络分析仪将分析处理后的数据通过显示器进行展示,以图形、数字等形式呈现给用户。
用户可以直观地观察数据并进行判断和分析,从而对网络进行优化和故障排除。
通过以上原理,网络分析仪可以帮助用户对网络的性能进行全面评估和分析,提供有力的技术支持和帮助。
网络分析仪的作用及原理介绍一.每周1.工作内容:*检查校准因数(服务要求)*抽动泵管,喷洒硅酮润滑后复位2.操作步骤:CONFIGURATION二.每月1.工作内容:*用注射器冲洗取样管线*检查试剂是否需要更换*用12.5%的次氯酸钠溶液冲洗取样管,再用清水漂洗干净(注意:有腐蚀性,操作时需佩戴防护手套和防护眼镜)*用硅酮喷洒润滑泵管*检查取样杯,假如有污垢予以清除。
2.操作步骤:*拆下泵管卡盒*将注射器连接到取样管进口*按以下要求在“SERVICE”中设置V1:S,P1:g,P2:s,V2:S*将清洁剂添加到取样口三.每3个月1.工作内容:*冲洗排放管线*用10%的氨水冲洗全部胶管,然后取样至少30分钟*旋转泵管2.操作步骤*检查备用电池(电池寿命一般接近5年)*检查电缆及其连接注意:每年的功能检查是保养合同的构成部分,可以布置本地的服务机构进行四.每6个月工作内容:*更换泵管*更换阀管全自动在线水中氨氮分析仪,可适用于多种水质如河水、地表水和工业废水。
网络分析仪的作用及原理介绍网络分析仪是在四端口微波反射计的基础上进展起来的,是一种功能强大的仪器,正确使用时,可以实现极高的精度,尤其在测量无线射频(RF)元件和设备的线性特性方面特别有用。
下文我将跟大家介绍一下它的作用,功能以及工作原理:网络分析仪的作用:网络分析仪是测量网络参数的一种新型仪器,可直接测量有源或无源、可逆或不可逆的双口和单口网络的复数散射参数,并以扫频方式给出各散射参数的幅度、相位频率特性。
网络分析仪是在四端口微波反射计(见驻波与反射测量)的基础上进展起来的。
在60时代中期实现自动化,利用计算机按肯定误差模型在每一频率点上修正由定向耦合器的定向性不完善、失配和窜漏等而引起的误差,从而使测量精准明确度大为提高,可实现计量室中精密的测量线技术的测量精准明确度,而测量速度提高数十倍。
网络分析仪使用广泛,在网络故障检测和维护上作用明显,它重要有五大功能:1、频标功能:有四种频标方式可供选则,便利测量读数,详见频标操作说明部分。
网络分析仪培训资料在当今的电子通信领域,网络分析仪作为一种重要的测试测量仪器,发挥着不可或缺的作用。
无论是研发新型电子设备,还是对现有网络进行维护和优化,都离不开网络分析仪的精准测量和分析。
为了帮助大家更好地掌握网络分析仪的使用方法和技术,本文将对其进行详细的介绍和培训。
一、网络分析仪的基本原理网络分析仪是一种用于测量网络参数的仪器,它可以测量诸如反射系数、传输系数、阻抗、增益、相位等参数。
其基本原理是通过向被测网络施加激励信号,并测量响应信号,然后通过计算和分析得到网络的各种参数。
网络分析仪通常由信号源、接收机、测试装置和数据分析处理单元组成。
信号源产生特定频率和功率的测试信号,接收机用于测量被测网络的响应信号。
测试装置则将测试信号和响应信号进行适当的处理和转换,以便于数据分析处理单元进行计算和分析。
二、网络分析仪的类型根据不同的应用需求和测量精度,网络分析仪可以分为多种类型。
常见的有标量网络分析仪和矢量网络分析仪。
标量网络分析仪主要测量信号的幅度特性,如衰减和增益等。
它相对简单,价格较低,但无法提供相位信息。
矢量网络分析仪则不仅可以测量信号的幅度,还可以测量相位信息,能够更全面地描述被测网络的特性。
但矢量网络分析仪通常价格较高,操作也相对复杂。
此外,还有手持式网络分析仪和台式网络分析仪之分。
手持式网络分析仪便于携带,适用于现场测试;台式网络分析仪则精度更高,功能更强大,适用于实验室和研发环境。
三、网络分析仪的主要技术指标在选择和使用网络分析仪时,需要了解一些重要的技术指标,以确保其能够满足测量需求。
1、频率范围:网络分析仪能够测量的频率范围,这是根据具体的应用需求来选择的。
2、测量精度:包括幅度精度和相位精度,精度越高,测量结果越准确。
3、动态范围:表示网络分析仪能够测量的最大信号和最小信号之间的比值。
4、分辨率:指能够分辨的最小频率间隔和幅度变化。
四、网络分析仪的操作步骤1、连接设备首先,将网络分析仪与被测网络正确连接。
网络分析仪(一)一、概述对工作在高频的电子电路特性的正确表征提出了某些独特的要求。
在高频上,工作波长变得可与电路元器件的实际尺寸相比拟,这便导致电路性能呈分布属性。
与其描述特定电路节点处的电压和电流,不如描述传输媒质中的电波如何对其路径上的元件作出相应更为适当。
网络分析仪是为精确和高效率地表征射频(RF)元件随频率变化的特性而发展起来的一类仪器。
网络分析仪是通过在所考察频率范围内的激励---响应测试来建立线性网络的传递和(或)阻抗特性的数据模型的过程。
在高于1MHz的频率上,集总元件实际上变成由基本元件加上寄生现象,如杂散电容、引线电感和未知吸收损耗组成的“电路”。
由于寄生现象取决于各个别器件及其结构,故它们几乎不可能被预示。
高于1GHz时,元件的几何尺寸可以与信号波长相比拟,从而增强了由于器件结构而引起的电路性能变化。
网络分析一般局限于确定线性网络。
因为线性条件的约束,受正弦波激励的网络产生正弦波输出,故正弦波测试是表征幅度和相位随频率变化的理想方法。
二、元件特性射频(频率低于3GHz)能量或微波(频率在3~30GHz范围)能量可以比作光波。
入射到被测件(DUT)上的能量或是被器件反射,或是通过器件传输(如下图)。
入射到被测件上的波的反射特性和传输特性通过测量两个新产生的波之间的幅度比和相位差,就可能确定器件的反射(阻抗)特性和传输(增益)特性1、反射和传输有许多用来描述这些特性的术语。
某些特性只利用幅度信息(标量)。
而另一些特性则包含幅度和相位两种信息(矢量)。
若器件上的入射波表示为V INCID,则V INCID与I INCID之比称为传输系统的特性阻抗Z0,端接传输系统的器件具有所谓负载阻抗Z L的输入阻抗,于是,几个重要的器件特性可以定义为:反射术语:=V REFLEC/V INCID=(Z L-Z0)/(Z L+Z0)式中为器件反射系数;V INCID为测试器件上的入射波;V REFLEC为测试器件上的反射波;Z0为传输媒质的特性阻抗;Z L为测试器件的阻抗。
网络分析仪的原理是怎样的呢1. 网络分析仪的定义网络分析仪(Network Analyzer)是一种电子测试仪器,用于测量和分析电路或系统中的射频(RF)和微波(MW)信号。
由于射频和微波信号相当复杂和高频,因此需要专门的仪器对其进行测量和分析。
网络分析仪是一种高科技仪器,主要用于电路设计和测试、通信网络的调试等领域。
2. 网络分析仪的分类网络分析仪大致可以分为下面三类:•矢量网络分析仪(VNA):是一种能够同时测量反射系数和传输系数的仪器。
矢量网络分析仪能够提供广泛的频率范围和高精度的测量。
•谱分析仪(SA):是一种能够对电磁波进行频谱分析的仪器。
谱分析仪可以计算出信号的频率、带宽、功率、调制等参数。
•时间域反射仪(TDR):是一种利用脉冲反射原理对电缆进行测量的仪器。
时间域反射仪能够显示出信号的反射点和传播路径,可用于电缆测试及其他信号的传输性质分析。
3. 网络分析仪的原理网络分析仪的原理是基于斯密特(S-Parameter)和传输参数(T-Parameter)理论的。
通过对被测器件采集反射系数和传输系数两部分数据,在傅里叶变换后得到被测件的传输函数、几何参数、材料特性等物理量。
其中,反射系数和传输系数的测量是通过射频源、向前传输系数测量器和向后反射系数测量器三者共同构成的系统来完成的。
网络分析仪的工作原理可以分为以下几个步骤:1.用射频信号源产生一定频率和幅度的射频信号。
2.将产生的信号输入到矢量网络分析仪的端口1,并通过射频源调整端口2的幅度和相位,使其与端口1的信号相位一致。
3.将被测器件接在端口1和端口2之间,并调整射频源的频率范围,观察反射系数和传输系数的变化,获得反射系数和传输系数的曲线。
4.分析反射系数和传输系数的曲线,得到被测器件的射频特性和传输特性等物理参数。
4. 网络分析仪的应用网络分析仪广泛应用于电路设计和测试、通信网络的调试、天线设计、射频元器件的测试等领域。
其中,电路测试是网络分析仪最主要的应用之一。
网络分析仪的原理介绍网络分析仪(Network Analyzer)是一种高性能、高精度的电子测试仪器,用于测量和分析电路的电参数和传输特性。
它可以测量电路的传输损耗、反射系数、输入输出阻抗以及频率响应等,是测试和分析电路特性的重要工具。
基本原理网络分析仪基于S参数测量原理进行工作。
S参数是指散射系数(Scattering Parameters),用于描述线性恒定、无耗电路的传输特性。
S参数有四个参数:S11、S12、S21、S22,它们分别表示反射系数、传输系数和互反射系数。
网络分析仪通过向待测电路输入信号并测量电路的反射和透射信号,计算出电路的S参数。
具体来说,网络分析仪工作时,首先会向被测电路的端口输入信号,然后独立地测量相应端口上的反射信号和透射信号,再根据测量结果计算出被测电路的S参数。
工作原理网络分析仪的工作过程可以分为两部分:向电路输入信号和测量电路响应。
其中,向电路输入信号可以使用多种方式实现,例如向设备输出微波信号或者利用负载电路激励器向管件输入信号。
电路响应的测量则可以通过如反射法、传输法等多种方法实现。
其中,反射法是一种较为常见的测量方法。
在反射法中,指向设备的微波信号被分为两部分,一部分沿着电路传输,一部分被反射回来。
通过测量这两部分信号的幅度和相位,就可以计算出反射系数,进而反向计算出电路的S参数。
传输法则是另一种常用的测量方法。
在传输法中,电路的输入和输出之间的信号被测量。
传输法测量电路的传输系数,它是指从输入到输出的信号传输比例和相位关系。
通过测量输入和输出信号的幅度和相位,就可以计算出电路的传输系数,进而反向计算出电路的S参数。
应用场景网络分析仪在电路分析中的应用非常广泛,常见的应用场景包括:1.传输参数测量:用于测量和确定电路的传输损耗、传输相位等传输参数,进而分析电路性能。
2.反射参数测量:用于测量和分析电路的反射损耗、反射系数等反射参数。
3.阻抗测量:用于测量电路的输入输出阻抗,进而评估电路性能和匹配性。
⽹络分析仪⼯作原理及使⽤要点⽹络分析仪⼯作原理及使⽤要点本⽂简要介绍41所⽣产的AV362O⽮量⽹络分析的测量基本⼯作原理以及正确使⽤⽮量⽹络分析测量电缆传输及反射性能的注意事项。
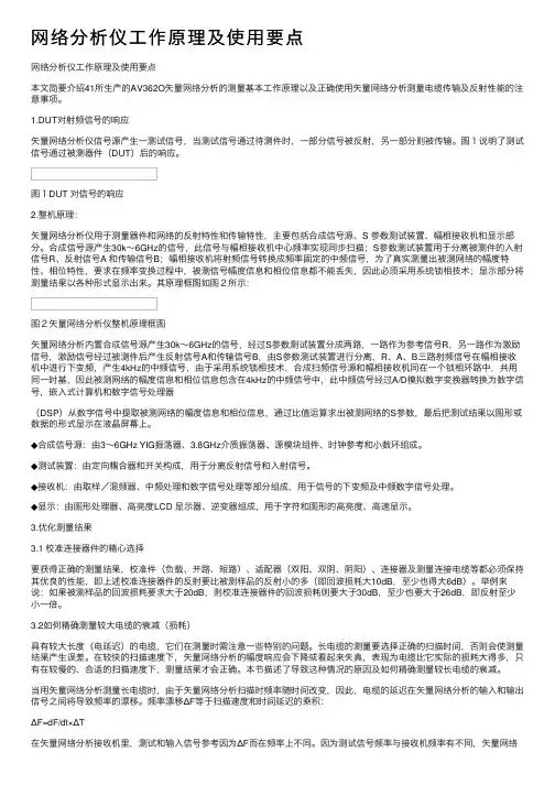
1.DUT对射频信号的响应⽮量⽹络分析仪信号源产⽣⼀测试信号,当测试信号通过待测件时,⼀部分信号被反射,另⼀部分则被传输。
图1说明了测试信号通过被测器件(DUT)后的响应。
图1DUT 对信号的响应2.整机原理:⽮量⽹络分析仪⽤于测量器件和⽹络的反射特性和传输特性,主要包括合成信号源、S 参数测试装置、幅相接收机和显⽰部分。
合成信号源产⽣30k~6GHz的信号,此信号与幅相接收机中⼼频率实现同步扫描;S参数测试装置⽤于分离被测件的⼊射信号R、反射信号A 和传输信号B;幅相接收机将射频信号转换成频率固定的中频信号,为了真实测量出被测⽹络的幅度特性、相位特性,要求在频率变换过程中,被测信号幅度信息和相位信息都不能丢失,因此必须采⽤系统锁相技术;显⽰部分将测量结果以各种形式显⽰出来。
其原理框图如图2所⽰:图2⽮量⽹络分析仪整机原理框图⽮量⽹络分析内置合成信号源产⽣30k~6GHz的信号,经过S参数测试装置分成两路,⼀路作为参考信号R,另⼀路作为激励信号,激励信号经过被测件后产⽣反射信号A和传输信号B,由S参数测试装置进⾏分离,R、A、B三路射频信号在幅相接收机中进⾏下变频,产⽣4kHz的中频信号,由于采⽤系统锁相技术,合成扫频信号源和幅相接收机同在⼀个锁相环路中,共⽤同⼀时基,因此被测⽹络的幅度信息和相位信息包含在4kHz的中频信号中,此中频信号经过A/D模拟数字变换器转换为数字信号,嵌⼊式计算机和数字信号处理器(DSP)从数字信号中提取被测⽹络的幅度信息和相位信息,通过⽐值运算求出被测⽹络的S参数,最后把测试结果以图形或数据的形式显⽰在液晶屏幕上。
◆合成信号源:由3~6GHz YIG振荡器、3.8GHz介质振荡器、源模块组件、时钟参考和⼩数环组成。
网络分析仪工作原理網絡分析儀工作原理矢量网络分析仪,它本身自带了一个信号发生器,可以对一个频段进行频率扫描. 如果是单端口测量的话,将激励信号加在端口上,通过测量反射回来信号的幅度和相位,就可以判断出阻抗或者反射情况。
而对于双端口测量,则还可以测量传输参数。
由于受分布参数等影响明显,所以网络分析仪使用之前必须进行校准。
校准是为了消除系统误差在双端口校准中总共12项误差常用OSLT或TRL校准方法網絡分析儀常見問題:网络分析仪在使用中遇到的几个问题:我刚接触网络分析仪,手上又没有什么资料,只能摸索着使用!在使用中遇到一些扰人的问题,总结如下:1。
网络分析仪的校准还是不清楚!校准中通常所说的是选定基准平面,比如我我从port口接一跟电缆线,用电缆线测试产品的性能,电缆线与产品接头的一段就是所谓的基准面!第一:比如我选择750mm与选择1000mm 的电缆线,对测试产品到底有没有影响,按照校准原则,只要校准平面我选贼与产品的接口处,前面的不管是什么,都能校准好的!问:电缆线的指标,VSWR与插损的大小对产品指标到底有没有影响!比如我的电缆线的VSWR是1。
2,但是我的产品的VSWR是1.15,这样的线对指标有没有影响?还有线的插损对指标有没影响!?第二:一般情况下我是用两端口的,在两端口的时候,校准直通时要用到机械校准件中的一个直通(因为我的电缆线都是SMA接头的),但是直通是有一定的插损的。
为了比较,我用电子校准校准件校准再测量产品,发现机械校准的直通确实对产品的插损有影响的!测试同一个产品,我用电子校准的测的比用机械的插损要大0.08—0,15个dB的!问:电子校准件与机械校准件是有区别的吗?我用安捷伦的电子校准件能否给安立的仪器校准呢?还有一个问题,我想用网分仪测试电缆线的好坏,想了几个办法如下,感觉都不是完美!1.电缆线一端接port口,一端接匹配负载(负载假设是新的,能做到完全匹配),然后用网分仪分析VSWR,这样的问题是网分仪port口我没校准,这样的结果能做为电缆线好坏的参考么`?2。
网络分析仪网络分析仪是一种用于监测和分析网络数据流量的设备或软件。
它可以帮助网络管理员识别和解决网络故障,优化网络性能,检测和防止网络安全威胁等。
本文将对网络分析仪进行详细介绍,包括其工作原理、应用领域、优势和不足之处。
网络分析仪的工作原理是通过捕获和分析网络数据包来了解网络流量的情况。
它可以实时监测网络中的数据流量,并将数据包转化为易于阅读和理解的格式,帮助管理员查看网络流量的来源、目的、协议等信息。
网络分析仪还可以对网络数据进行分析和统计,提供可视化的报表和图表,以便管理员更好地理解网络的运行情况。
网络分析仪在许多领域都有广泛的应用。
首先,它在网络管理中起着重要的作用。
管理员可以利用网络分析仪来监测网络的性能,识别并解决网络故障,提高网络的稳定性和可靠性。
其次,网络分析仪在网络安全领域也是必不可少的工具。
它可以检测和防止网络攻击、入侵和恶意软件,保护网络系统的安全。
此外,网络分析仪还被广泛应用于网络规划和优化、网络运营和监控等领域,帮助管理员更好地了解和管理网络。
网络分析仪的优势在于提供了详细的网络流量信息和精确的分析结果。
通过网络分析仪,管理员可以准确地了解网络的运行状况,及时发现和解决问题。
它还可以帮助管理员优化网络性能,提高用户体验。
此外,网络分析仪还可以提供实时的报警和通知功能,帮助管理员及时对网络异常进行处理。
总之,网络分析仪是一个必不可少的工具,对于保障网络安全和提高网络性能至关重要。
然而,网络分析仪也存在一些不足之处。
首先,网络分析仪通常需要专业的知识和技能才能使用和操作,对于非专业人士来说较为复杂。
其次,网络分析仪的成本较高,对于一些中小型单位来说可能难以承担。
此外,网络分析仪可能会对网络性能产生一定的负面影响,因此需要合理使用和配置。
总结起来,网络分析仪是一种重要的监测和分析网络数据流量的工具。
它在网络管理和网络安全方面发挥着重要作用,帮助管理员了解网络的运行情况,解决问题和优化网络性能。
网络分析仪使用注意事项一、概览随着信息技术的飞速发展,网络分析仪在通信、电子等领域的应用越来越广泛。
网络分析仪是一种用于测试和分析电路、网络及其组件性能的设备,对于保证网络质量、优化通信系统等具有十分重要的作用。
使用网络分析仪时,必须严格遵守相关注意事项,以确保测试结果的准确性和设备的正常运行。
本文将详细介绍网络分析仪的使用注意事项,帮助用户更好地掌握其操作方法和维护保养知识。
包括设备的安全操作、正确的测试设置、参数调整、信号源的选择等重要方面,以确保用户在使用过程中能够充分利用网络分析仪的性能优势,同时避免可能出现的风险和误差。
1. 网络分析仪的重要性及其在现代通信领域的应用网络分析仪在研发阶段起着至关重要的作用。
在设计和开发新的通信系统或设备时,网络分析仪能够帮助工程师准确评估系统的性能,识别潜在的问题并进行优化。
通过提供有关信号传输、频率响应、失真和噪声等方面的数据,网络分析仪为工程师提供了宝贵的反馈,以确保产品能够满足预期的性能标准。
网络分析仪在现代通信领域的应用是广泛的。
无论是移动通信、卫星通信、光纤通信还是无线通信网络,网络分析仪都发挥着关键的作用。
它可以用来测试和分析各种通信系统的性能指标,包括信号的传输质量、系统的稳定性和抗干扰能力等。
网络分析仪还可以用于故障诊断和排查,帮助技术人员快速定位和解决通信系统中的问题。
正确使用和维护网络分析仪对于确保通信系统的性能和稳定性至关重要。
在使用网络分析仪时,用户应该注意遵循正确的操作程序,确保测试环境的准确性和稳定性。
定期维护和校准网络分析仪也是保持其性能的关键。
通过正确使用和维护网络分析仪,用户可以确保通信系统的性能得到充分发挥,从而满足现代通信领域的需求。
2. 网络分析仪使用注意事项概述在使用前,应确保网络分析仪处于良好的工作环境,避免在潮湿、高温或灰尘较多的环境中使用,以免影响设备的稳定性和测试精度。
在使用网络分析仪之前,需要对其进行校准和预热,以确保设备处于最佳工作状态。
网络分析仪使用说明书一、简介网络分析仪是一种用于测试和分析网络性能的仪器。
它能够提供全面的网络监测、故障诊断和性能优化的功能,帮助用户解决网络相关问题。
本使用说明书将详细介绍网络分析仪的功能、操作方法和注意事项。
二、功能特点1. 网络监测:网络分析仪可以实时监测网络流量、数据包传输以及网络设备状态,为用户提供全面的网络监控能力。
2. 故障诊断:网络分析仪能够分析网络中的故障原因,定位问题并提供解决方案,帮助用户迅速恢复网络正常运行。
3. 性能优化:通过收集和分析网络性能数据,网络分析仪可以识别网络瓶颈,并提供优化建议,提升网络性能和效率。
三、操作指南1. 连接:将网络分析仪与待测试的网络设备进行连接,确保连接稳定。
2. 启动:按下电源按钮启动网络分析仪,等待系统自检完成。
3. 设置:根据实际需要设置测试参数,如测试类型、测试时长等。
4. 开始测试:点击开始测试按钮,网络分析仪将开始对网络进行监测和分析。
5. 结果分析:测试完成后,网络分析仪将生成详细的测试报告,包含网络性能数据、故障诊断结果等。
用户可以根据报告进行问题分析和优化。
6. 导出数据:网络分析仪支持将测试数据导出为文件,以供后续分析和存档。
四、注意事项1. 安全操作:在使用网络分析仪时,请确保按照操作手册中的规定进行操作,避免损坏设备或造成人身伤害。
2. 数据保护:在导出数据时,请注意对敏感信息进行保护,确保数据安全性和隐私保密。
3. 固件更新:定期检查网络分析仪的固件更新情况,升级至最新版本以获得更好的功能和性能。
4. 维护与保养:请定期清洁网络分析仪的外壳,并确保设备存放在干燥、通风良好的环境中,避免灰尘和湿气对设备的影响。
五、故障排除如果在使用网络分析仪时遇到问题,请按照以下步骤进行排除:1. 检查连接:确保网络分析仪与待测试的网络设备通过正确的接口进行连接,且连接牢固。
2. 重新启动:尝试重新启动网络分析仪,有时候问题可以通过简单的重启解决。
网络分析仪工作原理
网络分析仪是一种用于测试和分析网络信号的仪器。
它采用了特定的工作原理来实现这一功能。
网络分析仪主要通过发送和接收信号来识别和分析网络中的各种问题,例如信号强度、噪声水平、频率响应和数据丢失等。
网络分析仪的工作原理基于两个基本概念:反射和传输。
通过使用内置的发射器和接收器,网络分析仪可以测量信号的反射特性和传输特性。
它通过发送一个特定的信号到被测网络中,并同时监测信号的反射和传输情况。
在测量反射时,网络分析仪会发送一个信号到待测接口,并同时监测返回的信号。
通过比较发送和返回信号的差异,网络分析仪可以确定信号在传输过程中是否发生了反射。
这有助于识别信号的质量和网络接口的性能。
在测量传输时,网络分析仪会发送一个特定的信号到待测接口,并监测信号在传输过程中的变化。
它会收集信号的幅度、相位、频率等信息,并将其分析和显示出来。
通过分析这些信息,网络分析仪可以确定信号在传输过程中是否存在损耗、变形或其他问题。
网络分析仪通常配备了各种测量和分析功能,例如频谱分析、时域分析、噪声分析等。
它可以通过这些功能来帮助用户深入了解网络信号的特性,并对网络中的问题进行定位和调试。
总的来说,网络分析仪通过发送和接收信号,并对其进行测量
和分析,来识别网络中的问题。
它的工作原理基于反射和传输原理,并借助各种测量和分析功能来提供详细的网络信号信息。
网络分析仪工作原理及使用要点本文简要介绍41所生产的AV362O矢量网络分析的测量基本工作原理以及正确使用矢量网络分析测量电缆传输及反射性能的注意事项。
1.DUT对射频信号的响应矢量网络分析仪信号源产生一测试信号,当测试信号通过待测件时,一部分信号被反射,另一部分则被传输。
图1说明了测试信号通过被测器件(DUT)后的响应。
图1 DUT 对信号的响应2.整机原理:矢量网络分析仪用于测量器件和网络的反射特性和传输特性,主要包括合成信号源、S参数测试装置、幅相接收机和显示部分。
合成信号源产生30k~6GHz的信号,此信号与幅相接收机中心频率实现同步扫描;S参数测试装置用于分离被测件的入射信号R、反射信号A和传输信号B;幅相接收机将射频信号转换成频率固定的中频信号,为了真实测量出被测网络的幅度特性、相位特性,要求在频率变换过程中,被测信号幅度信息和相位信息都不能丢失,因此必须采用系统锁相技术;显示部分将测量结果以各种形式显示出来。
其原理框图如图2所示:图2矢量网络分析仪整机原理框图矢量网络分析内置合成信号源产生30k~6GHz的信号,经过S参数测试装置分成两路,一路作为参考信号R,另一路作为激励信号,激励信号经过被测件后产生反射信号A和传输信号B,由S参数测试装置进行分离,R、A、B三路射频信号在幅相接收机中进行下变频,产生4kHz的中频信号,由于采用系统锁相技术,合成扫频信号源和幅相接收机同在一个锁相环路中,共用同一时基,因此被测网络的幅度信息和相位信息包含在4kHz的中频信号中,此中频信号经过A/D模拟数字变换器转换为数字信号,嵌入式计算机和数字信号处理器(DSP)从数字信号中提取被测网络的幅度信息和相位信息,通过比值运算求出被测网络的S参数,最后把测试结果以图形或数据的形式显示在液晶屏幕上。
◆合成信号源:由3~6GHz YIG振荡器、3.8GHz介质振荡器、源模块组件、时钟参考和小数环组成。
◆测试装置:由定向耦合器和开关构成,用于分离反射信号和入射信号。
◆接收机:由取样/混频器、中频处理和数字信号处理等部分组成,用于信号的下变频及中频数字信号处理。
◆显示:由图形处理器、高亮度LCD 显示器、逆变器组成,用于字符和图形的高亮度、高速显示。
3.优化测量结果3.1校准连接器件的精心选择要获得正确的测量结果,校准件(负载、开路、短路)、适配器(双阳、双阴、阴阳)、连接器及测量连接电缆等都必须保持其优良的性能,即上述校准连接器件的反射要比被测样品的反射小的多(即回波损耗大10dB,至少也得大6dB)。
举例来说:如果被测样品的回波损耗要求大于20dB,则校准连接器件的回波损耗则要大于30dB,至少也要大于26dB,即反射至少小一倍。
3.2如何精确测量较大电缆的衰减(损耗)具有较大长度(电延迟)的电缆,它们在测量时需注意一些特别的问题。
长电缆的测量要选择正确的扫描时间,否则会使测量结果产生误差。
在较快的扫描速度下,矢量网络分析的幅度响应会下降或看起来失真,表现为电缆比它实际的损耗大得多,只有在较慢的、合适的扫描速度下,测量结果才会正确。
本节描述了导致这种情况的原因及如何精确测量较长电缆的衰减。
当用矢量网络分析测量长电缆时,由于矢量网络分析扫描时频率随时间改变,因此,电缆的延迟在矢量网络分析的输入和输出信号之间将导致频率的漂移。
频率漂移ΔF等于扫描速度和时间延迟的乘积:ΔF=dF/dt×ΔT ﻫ在矢量网络分析接收机里,测试和输入信号参考因为ΔF而在频率上不同。
因为测试信号频率与接收机频率有不同,矢量网络分析将在测量幅度和相位时出现误差。
矢量网络分析扫描速度越快,ΔF越大,测试通道产生的误差也越大。
要减小这些误差,必须减小频率漂移ΔF。
ΔF可通过下列方法减小:●降低扫描速度通过加大矢量网络分析扫描时间,能降低扫描速度;对于相同的频段,通过增加扫描点数,同样可以降低扫描速度。
●减小时间延迟(ΔT)由于ΔT是被测电缆自身特性,所以它不能像字面意义上那样被减小。
可是,能被减小的是R通道和B通道之间时间延迟之差。
这些时间可以通过加一条长电缆给R通道来补偿,此电缆与待测电缆有着差不多相同的延迟。
电缆的这个长度能被插入R通道输入和输出连接器之间,连接器位于矢量网络分析的前面板上。
这条电缆延迟必须小于5 微秒。
除了减少频率漂移提高测量精度外,减小系统的中频带宽(IF BW)可以减小系统躁声,从而达到提高测量精度和动态范围的目的。
3.3如何精确测量较大电缆的回波损耗(驻波)当测量大长度(如大于100米)电缆的回波损耗时,由于沿电缆长度方向上的反射随机地叠加(矢量叠加),回波损耗曲线表现为有很多尖锐的反射峰,反射峰的宽度很窄,如果测量取样点数不够多,反射峰被遗漏的概率很大,造成结果偏好的假象。
增加测量点数可将回波损耗的峰值真正捕捉到,从而达到提高测量长电缆回波损耗(驻波)精度的目的。
设测量某一电缆的频率范围为5MHz~3000MHz,回波损耗峰值宽度约为2MHz,当用201测量点数时,频率间隔ΔF≈15MHz,很容易将最大回波损耗的峰遗漏掉,而当用1601测量点数时,频率间隔ΔF≈1.87MHz,回波损耗最小峰值就被捕捉到了。
3.4测量中应注意的事项a)电缆连接器、阻抗转换器、驻波电桥和匹配负载等器件应严格区分75Ω和50Ω两种特性阻抗、因其外径及连接螺纹相同,容易混淆。
应避免将75Ω阳头与50Ω阴头连接,这样会造成电路不连续无法测试;更应避免将50Ω阳头与75Ω阴头连接,因为这将彻底损坏75Ω阴头的插孔。
b)阻抗转换器、匹配负载、驻波电桥及测量探头均应小心轻放,妥善保管,防止从高处跌落而影响其性能及最终测量结果。
c) 各器件连接时,应注意连接转动时的方法,只允许转动活动螺母保证插针与插孔作直线移动。
否则插针和插孔会发生螺旋运动而加快磨损,以及很可能使内部插针插空松动而无法正常使用。
d) 电缆连接头装好后,应仔细检查插针是否位于正中,必要时应设法校正,使其对中,避免损坏待连接的连接器插孔。
4.时域测量简介矢量网络分析能测量被测件的时域响应,被测件的时域反射或传输响应,显示是接近实时的。
时域分析对于测量电缆结构(阻抗)的均匀性非常有用。
矢量网络分析先测量频率响应,然后通过内部计算机利用傅立叶反变换把频域信息转换成时域信息,X 轴为时间轴。
矢量网络分析仪利用傅立叶变换技术对测量数据进行数学处理,可将频域数据和时域数据进行相互转换。
4.1矢量网络分析有三种“频率——时间”转换模式:★时域带通模式(BAND PASS)★时域低通阶跃模式(LOW PASS,stepresponse)★时域低通脉冲模式(LOW PASS,pules response)4.1.1时域带通模式激励一个输入脉冲的时域响应来测量带限设备,虽然这种时域响应模式用起来很简单,但比低通模式的分辨率低。
当在低频段使用门限时还可能会导致幅度测量误差。
对于被测件不是带限的,建议使用低通模式测量。
这种模式之所以称为带通是因为该模式应用于频带受限的设备。
传统的TDR要求待测件能够适应低端直到直流的频率,而用带通模式在测量频率范围上就没有限制。
带通模式描述了待测件的脉冲响应。
在带通反射测量中,水平轴代表一个脉冲从一个测试端口发射到中断点并返回的时间。
垂直轴的显示值取决于所选的格式。
常用的格式如下表1所列。
默认的格式是对数格式,它用dB单位显示回波损耗值。
线性格式是一种反射系数ρ的响应格式。
这可看作是中断点在测量全频段上的反射系数的平均值。
实数格式只用在低通模式下。
表1▲时域低通阶跃模式在时域上施加一个阶跃激励信号。
作为一种传统时域反射测量,可以测定空间不连续距离及间断点类型(电阻性、电容性、电感性)。
▲时域低通脉冲模式在时域上施加一个脉冲激励信号(如带通模式)。
在频宽一定时,低通模式比带通模式能更好的进行时域处理,另外,使用低通模式还可测定间断点类型。
时域低通阶跃模式和时域低通脉冲模式两种时域低通模式被用来模拟传统时域反射计测量,提供的信息可断定当前的中断的类型(电阻,电容,电感)。
低通模式提供了在频域上一定带宽下的最好的分辨率,它还可用来给出待测件的阶跃或脉冲响应。
低通模式的通用性比带通模式差,因为它在测量频率范围上有一些严格限制。
低通模式要求频域数据在从直流到截止频率内是协调的,即:截止频率=n×起始频率,其中n是测量点数。
例如,起始频率为30kHz,测量点数为101个,则截止频率为3.03MHz。
既然矢量网络分析频率范围从30 kHz开始,则直流频率响应就可从较低的频率数值上外推。
低通测量水平轴是双向传输时间的间断点(与带通模式一样)。
光标显示双向时间和沿着轨迹的电长度。
测定实际的物理长度,输入适当的速度因子。
垂直轴的显示依赖于所选的格式。
低通模式下,频域的数据按相关的频率提取,并外推至直流。
因为在傅立叶反变换中结果只有实数部分(虚部为零),该应用下的最有用的低通阶跃格式是实数格式,该模式类似于传统的TDR响应,即它显示了实数格式的反射信号(电压),水平轴为时间(长度)。
ﻫ实数格式也能在用在低通脉冲模式中,但如果要观察在最好的动态范围下观察大的和小的中断,请使用对数格式。
低通模式可模拟被测件的TDR响应,而这个响应包含断定中断类型的有用信息。
下图3举例说明了已知中断类型的低通响应。
所模拟的每个电路部分都表示了相应的低通时域模式下S11的响应波形。
理论上,低通脉冲是由阶跃激励的导数。
图3 低通时域模式下S11的响应波形4.2时域测量的长度(电长度)范围在时域,范围定义为在没有突发副响应的测量中时间的长度。
因为频域数据是在离散的频率点而不是频率带宽的连续点取得的,所以一个时域响应重复一个规则的时间间隔。
范围=1/ΔF=(测量点数-1)/频宽(Hz)ﻫΔF是两个相近频域数据点的间隔。
ﻫ【例】:测量点数=201点、频宽=1MHz到2.00lGHz、频率间隔(ΔF)=10MH z,则:范围=1/ΔF或(测量点数-1)/频宽=1/(10×106)或(201-1)/(2×109)=100×10-9秒电长度=范围×光速(3×108)=100×10-9×3×108=30(米)在本例中,范围是10OnS ,或30米电长度。
即传输测量中的被测件的电长度必须小于或等于30 米(反射测量为15米)。
为增加时域测量范围,必须增加测量点数,但是增加测量点数会降低扫描速度。
减小频宽也可增加范围,但会降低分辨率。
参考资料:中国电子科技集团公司第四十一所AV3620型网络分析仪说明书--。