工程专项进度计划 级
- 格式:xls
- 大小:31.00 KB
- 文档页数:8
建筑工程施工进度计划的级别划分说到建筑工程的施工进度计划,大家可能会觉得这话题有点枯燥,甚至让人昏昏欲睡。
但是你要知道,这个进度计划就像是一场大戏的剧本,没有它,施工现场的工人们、项目经理们、甚至设计师都可能会慌成一团,啥事都做不成。
你看,建筑工程这么复杂,搞不好一砖一瓦都得浪费时间,最后工期超了,钱也得花更多。
于是,进度计划就显得尤为重要,它就像一个好管家,把整个工地的进度安排得明明白白,忙得井井有条。
好了,咱今天就聊聊这个施工进度计划的级别划分,听起来像是个专业问题,其实也并不难懂。
要说建筑工程的进度计划分为几个级别,你得知道一件事,这进度计划并不是一个“通用公式”,是的,每个项目都得量体裁衣,根据项目的大小、复杂程度来决定。
如果把整个工程比作做菜,那不同的菜谱需要的时间不同,步骤也不同,进度计划的级别也是有高有低的。
我们一般说的,分成三个主要的级别——总体计划、分项计划、以及具体施工计划。
听起来好像很正式,对吧?但实际操作起来,你会发现每个级别都有它自己“独特的味道”。
咱先从“总体计划”说起吧,简单来说,这就是整个建筑工程的大框架,犹如一张清晰的大地图,指引着大家的方向。
这就像你去旅游前,先把目的地和路线安排好,知道大致会走哪些地方,哪些景点会先后到达,时间有个大致的掌控。
总体计划通常会设定一个大概的工期,通常是几个月,甚至一年多,看项目的规模有多大,像一座大楼,可能要几年的时间才能建好。
这一阶段的进度计划并不会涉及到细节,反而更注重宏观上的协调与调度。
能做好这个总体计划,整个工程就像是起跑线上的运动员,大家知道什么时候出发,目标在哪里,接下来的工作就顺顺当当了。
再往下聊聊“分项计划”。
这可是个更接地气的安排哦,算是把大地图上的各条路线给细化了,具体到每个工段、每个阶段的施工内容,甚至到一个具体的楼层,分得很清楚。
比如说,楼房的基础工程、钢结构施工、混凝土浇筑这些不同的部分,就得安排一个个的分项计划。
专项工程验收进度计划随着城市建设的不断推进,专项工程的验收成为了一个至关重要的环节。
专项工程的验收进度计划是为了确保工程能够按时完成并符合相关要求而制定的一个详细计划。
本文将介绍专项工程验收进度计划的重要性、编制原则、关键步骤和注意事项。
一、重要性专项工程验收进度计划的制定对于项目的顺利进行和工程的质量保障起着关键作用。
它可以帮助项目管理人员合理安排时间,保证工程按时完成。
此外,验收进度计划也有助于提前预知工程可能出现的问题,及时进行调整和解决,确保工程的质量和安全。
二、编制原则1.明确目标:在编制验收进度计划之前,首先要明确项目的目标和要求。
只有明确了项目的目标,才能制定出符合要求的进度计划。
2.合理安排时间:根据项目的规模和复杂程度,合理安排工程的时间,确保进度计划的可行性和有效性。
同时要考虑到工程的各个阶段的特点和关键节点,合理分配时间资源。
3.充分沟通:在编制验收进度计划过程中,与相关部门和人员充分沟通,了解各个环节的要求和工作进展情况,确保计划的准确性和全面性。
4.考虑风险:在编制验收进度计划时,要考虑到可能出现的风险因素,制定相应的风险应对措施,以应对不可预见的情况,保证工程的顺利进行。
三、关键步骤1.收集项目信息:在编制验收进度计划之前,需要收集项目的相关信息,包括工程的规模、要求、时间限制等。
2.制定进度计划:根据项目的信息,制定详细的进度计划,包括各个工程阶段的时间安排、工作内容、责任人等。
3.与相关部门和人员进行沟通:与相关部门和人员充分沟通,了解各个环节的要求和工作进展情况,确保计划的准确性和全面性。
4.风险评估和应对措施:根据项目的特点和可能出现的风险因素,进行风险评估,制定相应的风险应对措施,以保证工程的顺利进行。
5.定期监控和调整:定期对验收进度计划进行监控和评估,及时发现问题并进行调整,保证工程的按时完成。
四、注意事项1.合理安排时间:在制定进度计划时,要充分考虑到工程的复杂程度和不可预见的因素,合理安排时间,以保证工程的按时完成。
工程施工3级进度计划范本序言工程施工进度计划是指在确定施工目标、任务和工期的基础上,制定出符合施工组织的进度计划,明确各项工作的起止时间、工期及相关配合关系,以实现施工目标的整体布局和具体实施。
工程施工3级进度计划是指在工程施工过程中,根据工程建设的具体情况,进行详细的进度计划编制,以确保施工进度的准确控制和执行。
本文将以某工程施工项目为例,给出一个3级进度计划范本,希望能够为工程管理人员提供参考。
项目概况项目名称:某工程施工项目项目地点:XX省XX市项目范围:XXXXX施工单位:XXX施工公司监理单位:XXX监理公司设计单位:XXX设计院施工负责人:XXX监理负责人:XXX设计负责人:XXX计划周期:XXXX年X月XX日至XXXX年X月XX日项目背景某工程施工项目是一项重要的基础设施建设工程,在项目实施过程中,要确保各项工作有序进行,合理安排施工进度,保证工程按时交付使用。
为此,本文将编制一个工程施工3级进度计划,以便对工程施工进度进行全面管理和控制。
进度计划编制步骤1.制定工程施工总体计划2.明确工程施工任务和工期3.编制详细施工进度计划4.制定监控计划和调整计划1.总体计划1.1 确定项目目标和要求1.2 制定工程施工总体计划1.3 确定施工单位和监理单位1.4 与设计单位沟通,明确设计要求1.5 制定项目组织机构和责任分工2.工程施工任务和工期2.1 确定施工范围和施工工序2.2 评估施工资源和设备2.3 分解施工任务和确定工程量2.4 制定施工工期计划3.详细施工进度计划3.1 制定进度计划表3.2 明确施工工序和工期3.3 完善配合关系和时间节点3.4 排列施工顺序和确定起止时间3.5 制定关键路径和关键节点3.6 制定工程质量和安全控制计划4.监控计划和调整计划4.1 制定监控指标和监控周期4.2 设定监控方法和监控手段4.3 制定调整计划和应急预案4.4 定期评估施工进度和效果4.5 及时调整计划和控制进度1.总体计划实施在施工前期,施工单位要根据项目要求和工程特点制定工程施工总体计划,确定施工任务和工期,并与监理单位和设计单位进行沟通协调。
1)一级计划——总控制进度计划。
①此计划为项目指出最终进度目标,为各主要分部、分项工程均指出明确的开工、完工时间,并能反映各分部、分项工程相互间的逻辑制约关系,以及各分部、分项工程中的关键路线。
②总控计划中各分部、分项工程的工期制订,原则上一是要满足现场施工的实际需要;二是要符合各项已签合同的工期规定。
③甲方牵头制订总控进度计划,各专业负责人和总包、分包共同参与意见,经认真研究后确定。
④总控计划一经确定,便成为项目施工的纲领性文件,各方均要严格遵照执行,不做轻易调改。
⑤合同中应规定建设各方必须遵守总控计划,任何一方符合或违反工期规定,在合同中均应规定有对应、明确的奖惩措施。
2)二级计划——阶段性工期计划或分部工程计划。
①二级计划的制订是为了保证一级计划的有效落实,故有针对性地对具体某一阶段、某一专业承包公司的生产任务做出安排。
②二级计划的制订,原则上必须符合总控制进度计划的工期要求,如出现不一致情况,需经甲方认可,或修改后再报。
③各专业承包公司在正式施工前必须上报该公司的生产计划,并上报监理、甲方审核。
④甲方在必要时将下发阶段性工期计划或分部工程计划,相关施工单位务必严格遵照执行。
⑤二级计划的贯彻力度,主要取决于专业公司自身的管理水平,各分包单位应对二级计划的执行情况引起足够重视,加强落实、检查的管理力度,出现异常进度动向时,必须拿出有效的解决措施,务必保证阶段工期或分部工程的进度目标 **实现,为总进度目标在全局的实现奠定基础。
⑥甲方、监理应及时或随时检查、监督各专业公司对二级计划的落实情况,做到心中有数,并对各专业公司的工作给以及时的激励、鞭策。
3)三级计划——周计划①周计划的制订是将二级计划进一步细化到日常的施工安排中,是最基本的操作性计划,应具备很强的针对性、操作性、及时性和可控性。
②周计划的制订最主要是切合现场实际需要,可具有相当的灵活性,可在灵活性、全面性和可操作性等方面给一、二级计划以极大弥补。
施工网络一级和二级进度计划施工项目里,要说最让人头疼的,肯定得算进度计划了。
你要想,一开始大家满怀热情,信心满满,可是到了实际操作时,问题一堆,一会儿这里延期,一会儿那里卡壳,眼瞅着时间一天天过去,那个进度条就是一个“气球”,越来越大。
特别是施工网络的一级和二级进度计划,这两个“层次”看似简单,搞不好就是全盘崩塌的根源。
别看它们好像只是一个计划安排的东西,实际上可大有讲究。
那咱们就聊聊这一级和二级进度计划,看看这两者到底怎么“配合”才能保证工程顺利进行,免得大家都闹心。
咱们得搞清楚什么是一级进度计划。
想象一下,一级计划就像是你盖房子之前的蓝图,先大致规划好框架。
它的任务就是要把整个项目的大体步骤、主要环节都勾画出来,让大家一眼能看清楚“全貌”。
你要知道,不管是多大的工程,最开始这一级进度计划往往是由项目经理和技术人员主导的。
他们在这张大图里会把重要的工作任务、各个阶段的关键节点以及需要协调的资源都一股脑儿列出来。
可千万别小看这一层次,这可是基础中的基础!要是这层级的进度计划定得不合理,后面的二级计划就算安排得再精准,结果也只会是纸上谈兵。
话说回来,二级进度计划则是更具体的“操作手册”,就好比是一级计划的细化版。
你想,一级计划说“我们得在6月完成基础施工”,而二级计划则会明确到具体日期、具体任务,甚至是每个人的工作内容。
就好像你提前定了个大框架的目标,可具体怎么做,怎么安排各个工人的工作,怎么按时按量完成每个小任务,才是二级计划的功劳。
没有二级计划,一级计划再完美,也会因为“漏洞”而变得空洞无力。
也可以这么理解,二级计划其实就是为了确保一级计划能够顺利实现的“保障器”。
那这两个计划,你说谁重要呢?呵呵,真是缺一不可!再说说这两个进度计划的“磨合”,这可是个技术活。
一级计划是大方向,二级计划是细节,它们俩要互相配合,才能像齿轮一样咔嚓咔嚓地转,才能保证每个阶段都顺利推进。
要是一级计划没考虑周全,二级计划怎么细化也是白搭;反过来,二级计划再细致,如果没有一级计划的支持,也会因为方向不对而陷入死胡同。
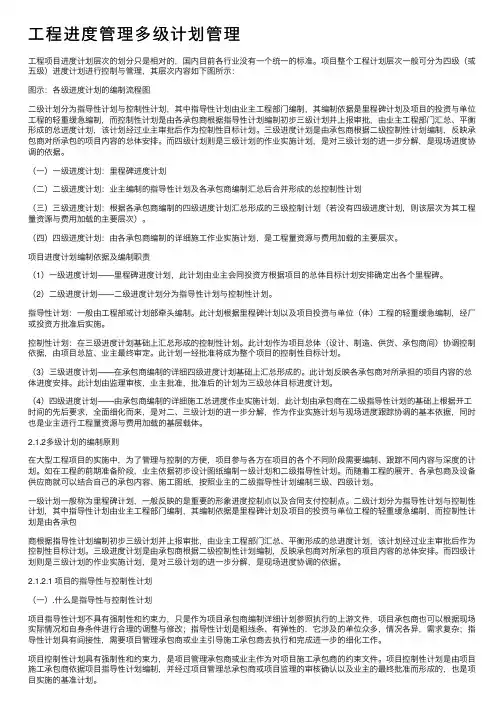
⼯程进度管理多级计划管理⼯程项⽬进度计划层次的划分只是相对的,国内⽬前各⾏业没有⼀个统⼀的标准。
项⽬整个⼯程计划层次⼀般可分为四级(或五级)进度计划进⾏控制与管理,其层次内容如下图所⽰:图⽰:各级进度计划的编制流程图⼆级计划分为指导性计划与控制性计划,其中指导性计划由业主⼯程部门编制,其编制依据是⾥程碑计划及项⽬的投资与单位⼯程的轻重缓急编制,⽽控制性计划是由各承包商根据指导性计划编制初步三级计划并上报审批,由业主⼯程部门汇总、平衡形成的总进度计划,该计划经过业主审批后作为控制性⽬标计划。
三级进度计划是由承包商根据⼆级控制性计划编制,反映承包商对所承包的项⽬内容的总体安排。
⽽四级计划则是三级计划的作业实施计划,是对三级计划的进⼀步分解,是现场进度协调的依据。
(⼀)⼀级进度计划:⾥程碑进度计划(⼆)⼆级进度计划:业主编制的指导性计划及各承包商编制汇总后合并形成的总控制性计划(三)三级进度计划:根据各承包商编制的四级进度计划汇总形成的三级控制计划(若没有四级进度计划,则该层次为其⼯程量资源与费⽤加载的主要层次)。
(四)四级进度计划:由各承包商编制的详细施⼯作业实施计划,是⼯程量资源与费⽤加载的主要层次。
项⽬进度计划编制依据及编制职责(1)⼀级进度计划——⾥程碑进度计划,此计划由业主会同投资⽅根据项⽬的总体⽬标计划安排确定出各个⾥程碑。
(2)⼆级进度计划——⼆级进度计划分为指导性计划与控制性计划。
指导性计划:⼀般由⼯程部或计划部牵头编制。
此计划根据⾥程碑计划以及项⽬投资与单位(体)⼯程的轻重缓急编制,经⼚或投资⽅批准后实施。
控制性计划:在三级进度计划基础上汇总形成的控制性计划。
此计划作为项⽬总体(设计、制造、供货、承包商间)协调控制依据,由项⽬总监、业主最终审定。
此计划⼀经批准将成为整个项⽬的控制性⽬标计划。
(3)三级进度计划——在承包商编制的详细四级进度计划基础上汇总形成的。
此计划反映各承包商对所承担的项⽬内容的总体进度安排。
第1篇一、项目概述本项目为某地区重要公路建设,全长XX公里,起点位于XX,终点位于XX,采用双向四车道一级公路标准建设。
项目总投资XX亿元,预计建设周期为XX年。
二、施工进度计划1. 施工准备阶段(第1-3个月)(1)完成项目招标工作,选定施工单位。
(2)施工单位进行施工组织设计,编制施工方案。
(3)进行施工现场勘察,了解地形、地质、水文等条件。
(4)办理土地征用、拆迁、环保等相关手续。
(5)进行施工临时设施建设,包括施工便道、临时宿舍、食堂等。
2. 路基工程阶段(第4-12个月)(1)路基土方开挖:根据设计要求,进行路基土方开挖,确保路基断面满足设计要求。
(2)路基填筑:采用分层填筑,严格控制填筑材料的质量,确保路基稳定性。
(3)路基排水:设置路基排水设施,确保路基不受水损害。
(4)路基防护:根据设计要求,进行路基防护工程,确保路基安全。
3. 桥梁工程阶段(第13-24个月)(1)桥梁基础施工:进行桥梁基础开挖、基础浇筑等施工。
(2)桥梁上部结构施工:进行桥梁上部结构预制、安装等施工。
(3)桥梁防水、排水施工:确保桥梁防水、排水设施完善。
(4)桥梁防护工程:进行桥梁防护工程,确保桥梁安全。
4. 涵洞工程阶段(第25-30个月)(1)涵洞基础施工:进行涵洞基础开挖、基础浇筑等施工。
(2)涵洞主体结构施工:进行涵洞主体结构预制、安装等施工。
(3)涵洞防水、排水施工:确保涵洞防水、排水设施完善。
(4)涵洞防护工程:进行涵洞防护工程,确保涵洞安全。
5. 路面工程阶段(第31-36个月)(1)路面基层施工:进行路面基层铺设,确保路面基层质量。
(2)路面面层施工:进行路面面层铺设,确保路面平整、密实。
(3)路面排水、防护施工:确保路面排水、防护设施完善。
6. 交通安全设施施工阶段(第37-42个月)(1)交通安全设施设计:根据设计要求,进行交通安全设施设计。
(2)交通安全设施施工:进行交通安全设施施工,包括交通标志、标线、护栏等。
深基坑专项施工部署进度计划和劳动力计划第一章工程概况1.1、工程建设概况1.1.1、参建单位1.1.2、基坑工程特性略1.1.3、基坑周边环境条件场地东侧和北侧为空地,场地南侧和西侧为道路,道路两侧分布有电缆、污水管线、给水管线等地下管线。
场地内目前存在水泥路、临时性板房及一个通讯塔,在场地施工前应移除。
基坑开挖不涉及建筑,主要涉及影响的管线有:管线情况一览表1.1.4、水文地质工程地质条件1.1.4.1 土层分布(1)工程地质条件2),灰色,松散,湿,高压缩性。
含较多植物根茎及有第1层杂填土(mlQ4机质,以粘性土为主,孔洞多,土质疏松,局部含少量建筑垃圾和石块,物理力学性质差。
层厚1.50~0.30米左右,全场分布。
2),褐黄~灰黄色,可塑~软塑,中等~高压缩第2层粉质粘土(al-lQ4性,干强度中等,韧性中等,摇振反应无,切面光滑稍有光泽。
含少量铁锰质氧化物,上部土质较好,下部孔洞中充填淤泥质,土质变软,整层土物理力学性质尚好。
静探曲线呈单峰状,幅值尚大。
层顶埋深:高程(黄海高程,下同)2.59~1.38米,层厚1.80~0.70米,全场分布。
2),灰色,软塑~流塑,中等~高压缩性。
干强度第3层粉质粘土(mQ4中等,韧性中等,摇振反应无,切面稍有光泽。
含较多有机残植质,土质疏软,物理力学性质较差。
静探曲线呈平滑直线状,幅值小。
层顶埋深:高程1.39~0.21米,层厚4.70~2.40米,全场分布。
2),灰黄色,硬塑~可塑,中等压缩性。
切面光滑第4-1层粘土(al-lQ4有光泽,摇振反应无,干强度高,韧性高。
含少量铁锰质及云母碎屑,物理力学性质较好。
静探曲线呈多峰状,幅值尚大。
层顶埋深:高程-1.96~-3.64米,层厚4.60~2.40米,全场分布。
2),褐黄~灰黄色,可塑,中等~高压缩性。
第4-2层粉质粘土(al-lQ4干强度中等,韧性中等,摇振反应无,切面稍有光泽。
含少量铁锰质氧化物,底部土略软,整层土物理力学性质较好。
工程施工进度计划书建筑工程施工进度计划书(4篇)工程施工进度规划书建筑工程施工进度规划书篇一天气慢慢变冷,为保证现场工人有个暖和的宿舍,我工程部在冬季降临之前编制冬季预防煤气中毒专项方案,并按要求进展落实到位。
我工程部生活区实行锅炉集体供暖形式取暖,同时加强生活区监视治理,对现场全部宿舍全面性的排查,坚决杜绝农夫工宿舍使用煤炉等实行的取暖措施,保证农夫工的正常取暖。
1、加强生活区监视治理,并对工人进展专项教育。
2、对工人宿舍进展监视检查,晚上由保安对工人宿舍不定期巡查3、给工人每天必需保证做到有开水喝,每晚有熬姜汤取暖,每天热水洗脸、洗澡,对工人问寒问暖4、对宿舍进展安全检查,发觉有漏风的地方、没有玻璃、门窗损坏的”马上进展重新更换安装,保证工人在现场犹如有个暖和的家。
5、对锅炉工加强安全教育,并对锅炉部位进展不定期的安全检查,要求锅炉工不允许在锅炉房内私自住宿或取暖,锅炉添加煤时必需翻开大门让里面的一氧化碳流失后在进入锅炉房内操作,完成后马上出来,不得在房内停留、取暖等,换班时必需交接清晰。
严格安装锅炉工安全操作规程执行。
以保证工人宿舍内正常取暖。
工程施工进度规划书建筑工程施工进度规划书篇二依据我公司(建立集团有限责任公司)与贵单位签订的干部公寓楼施工合同,合同工期商定条款已将冬季施工工期从总工期内扣除,但我公司考虑到本工程工程造价本钱较低,各项本钱费用较高,为降低建立本钱,确保合同工期,我公司打算进展冬季施工。
因本工程为砖混构造,冬季施工质量掌握难度较大,为确保工程质量,让贵单位放心,我公司特就本工程冬季施工质量及冬季施工措施保证如下:一、我公司将严格根据北京地区冬季施工各项标准要求进展施工,确保工程质量以及施工安全,冬季施工所产生的任何本钱的增加将由我公司自行担当。
(详细冬季施工措施详见我公司上报工程监理部审批通过的冬季施工方案)二、若在本工程监理部监理人员及甲方人员检查过程中发觉有未根据批准的冬季施工方案执行的状况时,每发觉一处我公司愿承受罚款1000元的惩罚,超过三次我方将马上停顿冬季施工,未经工程监理部和甲方擅自施工,否则本工程工程监理部以及贵单位有权实行强硬措施勒令停工,同时产生的各项风险费用由我公司自行担当。
工程施工三级进度计划范本一、一级进度计划(整体工程进度计划)1. 计划周期:整个工程项目周期2. 主要内容:(1)工程开工准备:包括施工现场勘察、施工方案制定、施工图纸审查、施工队伍组织、施工材料及设备准备等。
(2)工程施工:包括土建工程、安装工程、装饰工程、绿化工程等。
(3)工程验收:包括分部分项工程验收、单位工程验收、整体工程验收等。
3. 关键节点:(1)工程开工:完成施工现场勘察、施工方案制定、施工图纸审查等工作,确保施工队伍、材料及设备准备到位。
(2)土建工程完工:完成土建工程的所有施工内容,进行分部分项工程验收。
(3)安装工程完工:完成安装工程的所有施工内容,进行单位工程验收。
(4)装饰工程完工:完成装饰工程的所有施工内容,进行单位工程验收。
(5)绿化工程完工:完成绿化工程的所有施工内容,进行单位工程验收。
(6)整体工程验收:完成所有施工内容,进行整体工程验收。
二、二级进度计划(分部分项工程进度计划)1. 计划周期:各分部分项工程周期2. 主要内容:(1)土建工程:包括基础施工、主体结构施工、屋面施工等。
(2)安装工程:包括给排水工程、供电工程、通风空调工程、消防工程等。
(3)装饰工程:包括室内外装修、涂饰、门窗安装等。
(4)绿化工程:包括场地绿化、景观小品、园林设施等。
3. 关键节点:(1)基础施工完成:进行基础验收。
(2)主体结构施工完成:进行主体结构验收。
(3)屋面施工完成:进行屋面验收。
(4)给排水工程完成:进行给排水系统验收。
(5)供电工程完成:进行供电系统验收。
(6)通风空调工程完成:进行通风空调系统验收。
(7)消防工程完成:进行消防系统验收。
(8)室内外装修完成:进行室内外装修验收。
(9)涂饰完成:进行涂饰验收。
(10)门窗安装完成:进行门窗安装验收。
(11)场地绿化完成:进行绿化工程验收。
(12)景观小品完成:进行景观小品验收。
(13)园林设施完成:进行园林设施验收。
三、三级进度计划(日常施工进度计划)1. 计划周期:每周或每月2. 主要内容:(1)本周或本月施工任务:明确本周或本月的施工任务,包括施工部位、施工内容、施工人数等。
三级进度计划表范文1)一级计划——总控制进度计划。
①此计划为项目指出最终进度目标,为各主要分部、分项工程均指出明确的开工、完工时间,并能反映各分部、分项工程相互间的逻辑制约关系,以及各分部、分项工程中的关键路线。
②总控计划中各分部、分项工程的工期制订,原则上一是要满足现场施工的实际需要;二是要符合各项已签合同的工期规定。
③甲方牵头制订总控进度计划,各专业负责人和总包、分包共同参与意见,经认真研究后确定。
④总控计划一经确定,便成为项目施工的纲领性文件,各方均要严格遵照执行,不做轻易调改。
⑤合同中应规定建设各方必须遵守总控计划,任何一方符合或违反工期规定,在合同中均应规定有对应、明确的奖惩措施。
2)二级计划——阶段性工期计划或分部工程计划。
①二级计划的制订是为了保证一级计划的有效落实,故有针对性地对具体某一阶段、某一专业承包公司的生产任务做出安排。
②二级计划的制订,原则上必须符合总控制进度计划的工期要求,如出现不一致情况,需经甲方认可,或修改后再报。
③各专业承包公司在正式施工前必须上报该公司的生产计划,并上报监理、甲方审核。
④甲方在必要时将下发阶段性工期计划或分部工程计划,相关施工单位务必严格遵照执行。
⑤二级计划的贯彻力度,主要取决于专业公司自身的管理水平,各分包单位应对二级计划的执行情况引起足够重视,加强落实、检查的管理力度,出现异常进度动向时,必须拿出有效的解决措施,务必保证阶段工期或分部工程的进度目标**实现,为总进度目标在全局的实现奠定基础。
⑥甲方、监理应及时或随时检查、监督各专业公司对二级计划的落实情况,做到心中有数,并对各专业公司的工作给以及时的激励、鞭策。
3)三级计划——周计划①周计划的制订是将二级计划进一步细化到日常的施工安排中,是最基本的操作性计划,应具备很强的针对性、操作性、及时性和可控性。
②周计划的制订最主要是切合现场实际需要,可具有相当的灵活性,可在灵活性、全面性和可操作性等方面给一、二级计划以极大弥补。
摘要:工程项目计划管理是工程项目实施过程中的重要环节,它对于确保工程项目的顺利实施、提高工程质量、降低工程成本具有重要意义。
本文从工程项目三级计划管理的概念、特点、内容和方法等方面进行了阐述,旨在为工程项目计划管理工作提供理论指导和实践参考。
一、引言工程项目计划管理是指在工程项目实施过程中,对工程项目进行科学、合理的计划编制、执行和控制,以确保工程项目按期、按质、按预算完成。
工程项目计划管理包括工程项目一级计划、二级计划和三级计划。
其中,三级计划管理是工程项目计划管理的核心环节,对于实现工程项目目标具有重要意义。
二、工程项目三级计划管理的概念工程项目三级计划管理是指将工程项目分解为若干个阶段、单元和任务,针对每个阶段、单元和任务制定相应的计划,并对计划进行跟踪、控制和调整的过程。
三级计划管理主要包括以下三个层次:1. 工程项目一级计划:针对整个工程项目,制定项目总体计划,明确项目目标、进度、质量、成本等方面的要求。
2. 工程项目二级计划:针对工程项目的主要阶段,制定阶段计划,明确各阶段的目标、进度、质量、成本等方面的要求。
3. 工程项目三级计划:针对工程项目中的各个单元和任务,制定单元和任务计划,明确各单元和任务的具体要求、进度、质量、成本等方面的要求。
三、工程项目三级计划管理的特点1. 目标性:工程项目三级计划管理旨在实现工程项目目标,确保工程项目按期、按质、按预算完成。
2. 细分性:工程项目三级计划管理将工程项目分解为多个阶段、单元和任务,实现计划的细化管理。
3. 系统性:工程项目三级计划管理涉及工程项目实施的全过程,具有系统性。
4. 动态性:工程项目三级计划管理需要根据实际情况进行调整和优化,具有动态性。
5. 可控性:工程项目三级计划管理通过计划编制、执行和控制,确保工程项目实施的可控性。
四、工程项目三级计划管理的内容1. 工程项目一级计划内容(1)项目目标:明确项目目标,包括进度、质量、成本、安全等方面的要求。
建筑工程施工进度计划的级别划分下载温馨提示:该文档是我店铺精心编制而成,希望大家下载以后,能够帮助大家解决实际的问题。
文档下载后可定制随意修改,请根据实际需要进行相应的调整和使用,谢谢!并且,本店铺为大家提供各种各样类型的实用资料,如教育随笔、日记赏析、句子摘抄、古诗大全、经典美文、话题作文、工作总结、词语解析、文案摘录、其他资料等等,如想了解不同资料格式和写法,敬请关注!Download tips: This document is carefully compiled by theeditor.I hope that after you download them,they can help yousolve practical problems. The document can be customized andmodified after downloading,please adjust and use it according toactual needs, thank you!In addition, our shop provides you with various types ofpractical materials,such as educational essays, diaryappreciation,sentence excerpts,ancient poems,classic articles,topic composition,work summary,word parsing,copy excerpts,other materials and so on,want to know different data formats andwriting methods,please pay attention!建筑工程施工进度计划的级别划分解析在建筑工程中,施工进度计划是项目管理的关键组成部分,它不仅决定了工程的效率和质量,也直接影响到项目的成本和时间控制。
工程四级进度计划一、引言工程四级进度计划是指在工程项目进行中,为了合理安排和控制工程进度,制定的详细的计划和安排。
本文将从人类视角出发,以真人叙述的方式,详细描述工程四级进度计划的内容和要求。
二、工程四级进度计划的定义和目的工程四级进度计划是在工程项目实施过程中,为了明确工程目标、任务和时间要求,提前做好合理的安排和调度,确保工程按时、按质、按量完成而制定的计划。
其目的在于提高工程项目的管理效率,减少资源浪费,保证工程质量和进度的控制。
三、工程四级进度计划的制定步骤1.项目概述和目标确定:首先明确工程项目的概述和目标,包括工程的规模、主要内容和要求等。
2.工作分解结构(WBS)制定:将工程项目划分成一个个具体的工作包和任务,形成工作分解结构。
3.确定工期和关键路径:根据工作分解结构和工程项目的特点,确定各个工作包的工期,并找出关键路径。
4.资源分配和调度:根据工作包的工期和资源需求,合理分配和调度工程项目所需的人力、物力和财力资源。
5.编制工程进度计划:根据工作分解结构、工期和资源分配,编制详细的工程四级进度计划。
6.监控和控制:实施工程项目过程中,不断监控和控制工程进度,及时调整计划,确保工程按计划进行。
四、工程四级进度计划的主要内容1.项目概述和目标:明确工程项目的概述和目标,包括工程的规模、主要内容和要求等。
2.工作分解结构(WBS):将工程项目划分成一个个具体的工作包和任务,形成工作分解结构。
3.工期和关键路径:确定各个工作包的工期,并找出关键路径,以确保工程的关键任务能够按时完成。
4.资源分配和调度:合理分配和调度工程项目所需的人力、物力和财力资源,确保资源的有效利用。
5.工程进度计划:根据工作分解结构、工期和资源分配,编制详细的工程四级进度计划,包括每个工作包的开始时间、结束时间和持续时间等。
6.监控和控制:实施工程项目过程中,不断监控和控制工程进度,及时调整计划,确保工程按计划进行。
施工四级进度计划内容第一部分:项目背景1.1 项目名称:XXX工程项目1.2 项目地点:XXX市1.3 项目概况:本工程项目是一项综合性的建筑项目,包括XXX、XXX、XXX等工作内容,总建筑面积为XXX平方米。
项目地点位于XXX市,是当地的重点工程项目,将对当地的经济发展和城市形象有重要的影响。
1.4 项目目标:本工程项目的目标是按照合同约定的时间内,保证工程质量和安全,完成工程的建设任务。
第二部分:进度计划的编制原则2.1 进度计划的目的:本进度计划的编制目的是为了科学地组织施工活动,合理安排施工进度,保证工程的顺利进行。
2.2 进度计划的依据:本进度计划的编制依据是项目的设计文件、合同约定、法律法规等相关文件。
2.3 进度计划的编制范围:本进度计划的编制范围包括整个工程项目的施工过程。
第三部分:进度计划的编制方式3.1 进度计划的编制流程:本进度计划的编制采用自上而下的方式,首先确定最终完成日期,然后逐步细化分解,分别向下确定各阶段完成日期,最后确定每个工作任务的开始和完成日期。
3.2 进度计划的编制方法:本进度计划的编制采用PERT/CPM法和大纲法相结合的方式进行。
3.3 进度计划的编制周期:本进度计划的周期为整个施工过程。
第四部分:进度计划的具体内容4.1 初步进度计划在项目启动阶段,我们将制定初步进度计划,确定工程项目的总工期、各阶段的工期、工序的启动时间、完成时间、工期的计算等。
4.2 施工进度计划在项目具体施工阶段,我们将制定每个阶段的具体进度计划,包括项目的总工期、各工序的开始时间、完成时间,提前预判可能出现的问题,确保工程按时完成。
4.3 周期进度计划在项目进行过程中,我们将根据实际施工情况不断调整进度计划,确保项目的进度与实际工作情况相符合。
4.4 紧急计划在突发事件发生时,我们将及时制定紧急计划,以最快的速度做出反应,保证项目的进度不受影响。
第五部分:进度计划的执行和监督5.1 进度计划的执行本进度计划的执行将由项目经理负责,他将组织施工过程中各方面的工作,确保进度计划得以执行。