发展对象应该具备的所有材料
- 格式:docx
- 大小:14.72 KB
- 文档页数:1
党员发展对象所需相关材料及《申请入党积极分子培养考察登记表》填写相关要求党员发展对象所需相关材料及《申请入党积极分子培养考察登记表》填写相关要求一、党员发展对象所需相关材料1、入党申请书:表中填的申请入党几次,就要附上几份入党申请书,并且入党申请书后面日期要与表中填写日期相对照;2、个人自传:日期要注明;3、思想汇报:一年4次,一季度一次,内容要丰富、深刻,至少两页以上,过于简单的不予发展,日期要注明;4、党员推荐审核表:填报单位一栏填写所在党支部名称,“党支部意见”一栏应写明党员大会应到会党员人数,实到会党员人数及获得推荐票数;5、团组织推优审核表,团支部意见一栏写明应到会人数、实到会人数、获得推荐票数或民主评议情况,其他群团组织推优表格参照此表;6、申请入党积极分子培养考察登记表:填写相关要求见下面第二项内容;7、入党积极分子备案表:填报单位一栏填写所在党支部名称,入党申请时间、培养联系人、列为积极分子时间等信息要与《申请入党积极分子培养考察登记表》中信息一致,其中列为积极分子时间以《申请入党积极分子培养考察登记表》中支部研究确定时间为准;8、党支部关于确定***同志为入党积极分子的公示结果报告:公示时间为一周(其中工作日不能少于5天),公示范围为积极分子所在党支部、工作单位、户籍地、居住地;时间节点、公示结果要写清楚;委托其他党(工)委进行公示时要有公示情况回执,回执日期要在公示结果报告日期之前。
9、关于×××同志确定入党积极分子公示情况的回执:公示时间为一周(其中工作日不能少于5天),时间节点要填写清楚;10、党内外人士座谈会记录:党内外人士座谈记录可分开写,也可写在同一个会议记录里,但必须手写,原则上总体座谈人数不少于10人。
10个座谈人员必须本人签名(按指印),加盖党支部章,日期要在支部列为发展对象人选前期;11、党支部关于确定***同志为党员发展对象的公示结果报告:公示时间为一周(其中工作日不能少于5天),公示范围为发展对象所在党支部、工作单位、户籍地、居住地,时间节点、公示结果要写清楚;委托其他党(工)委进行公示时要有公示情况回执,回执日期要在公示结果报告日期之前。
由发展对象个人准备的材料随着发展对象制度的逐步推进,越来越多的人开始意识到个人准备材料的重要性。
这些材料不仅对于个人的职业发展和提升至关重要,也是成为优秀发展对象的必要条件之一。
本文将从以下几个方面介绍由发展对象个人准备的材料,总结出如何充分准备这些材料。
一、个人简历个人简历是发展对象准备的第一步。
它可体现个人在教育、工作、社会实践等方面的经历和能力。
在编制简历时,我们需要注意简历的格式、内容以及语言风格。
因为这是我们向单位展示自己的形象,所以简历的质量将直接影响单位对我们的印象。
在编写简历时,我们应该尽可能全面地介绍自己。
尽量详细地列出学历、专业、实习经历、工作经历、奖励和兴趣爱好等方面的信息。
同时,简历内容要简明扼要,用词要精炼准确,以便将简历最佳的信息传达给用人单位。
二、自我介绍自我介绍是在第一轮面试中的重头戏。
通过面试官的提问和自我介绍,单位可以了解我们自我认知、职业规划和沟通能力等方面的情况。
因此,在自我介绍中,我们需要注意以下几个方面:1.展示自己的核心竞争力。
自我介绍过程中可以重点介绍自己在专业领域中的取得成绩,突出自己的专业技能和实践经验,展示自己的优势和特色。
2.表达对职业的热爱和追求。
通过自我介绍表达自己对所要求的职业的认知和适应性,同时体现出自己的自信和目标。
3.重点突出的言语表达。
在语言表达方面,我们应该注意口才、发音和语速,使自我表述准确、流畅、简短、到位。
三、优秀的作品展示优秀的作品展示是在面试中向单位展示自己实际成果的代表,它能够有效地证明个人能力和素质。
因此,在参加发展对象评选时,我们应该准备自己的专业作品,以展示自己在专业领域方面的综合实力。
在准备作品时,要注意以下几个方面:1.选取重要性居其次的作品,自然与岗位职业匹配;2.作品的内容应该充满个人色彩,突出个人特色;3.要求作品的陈述语言规范、精炼,具有说服力。
四、掌握知识和专业技能如果我们想成为一名成功的发展对象,我们需要具备一定的知识和专业技能。
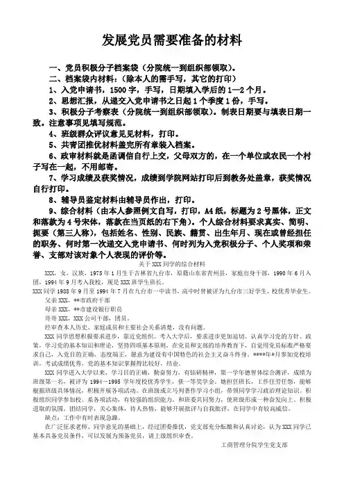
发展党员需要准备的材料一、党员积极分子档案袋(分院统一到组织部领取)。
二、档案袋内材料:(除本人的需手写,其它的打印)1、入党申请书,1500字,手写,日期填入学后的1—2个月。
2、思想汇报,从递交入党申请书之日起1个季度1份,手写。
3、积极分子考察表(分院统一到组织部领取)。
制表日期要与填表日期一致。
注意事项见填写规范。
4、班级群众评议意见见材料,打印。
5、共青团推优材料盖完所有章装入档案。
6、政审材料就是函调信自行上交,父母双方的,在一个单位或农民一个村子写在一起,不用邮寄。
7、学习成绩及获奖情况,成绩到学院网站打印后到教务处盖章,获奖情况自行打印。
8、辅导员鉴定材料由辅导员作出,打印。
9、综合材料(由本人参照例文自写,打印,A4纸,标题为2号黑体,正文和落款为4号宋体,落款在当页纸的右下角)。
个人综合材料要求真实、简明、扼要(第三人称),包括姓名、性别、民族、籍贯、出生年月、现在或曾经担任的职务、何时第一次递交入党申请书、何时列为入党积极分子、个人奖项和荣誉、支部对该对象个人表现的评价等。
关于XXX同学的综合材料XXX,女,汉族,1975年1月生于吉林省九台市,原籍山东省青州县,家庭出身干部,1990年6月入团,1994年9月考入我校,现是XXX班学生班长。
XXX同学1988年9月至1994年7月在九台市一中读书,高中时曾被评为九台市三好学生,校优秀毕业生。
父亲XXX,**市政府干部母亲XXX,**市建设银行职员哥哥XXX,XXX公司干部,团员。
经审查本人历史、家庭成员和主要社会关系清楚,没有问题。
XXX同学思想积极要求进步,靠近党组织。
考入大学后,要求进步更加迫切。
认真学习党的方针、政策,学习党的基本知识和理论,坚持四项基本原则。
在党员和支部的培养教育下,自觉用党员标准严格要求自己,入党目的正确,态度端正,愿意为建设有中国特色的社会主义奋斗终身。
****年*月参加党校培训,考试成绩优秀,党的基本知识掌握得比较好,结业。
发展对象需准备材料1.入党申请书(不少于1500字)敬爱的党组织:空两格写正文。
正文主要内容一般包括:1.对党的认识和入党动机;2.本人自然情况和主要经历;3.入党的态度和决心;4.本人在政治思想、学习工作、品德作风等方面的表现,实事求是地作一个自我评价,分析主要优缺点;5.明确今后努力的方向和改进不足的举措等。
××班级:×××2011年×月×日(时间1)(写入党申请书的时间与定为积极分子的时间之间不少于2个月)2.入党积极分子考察表姓名×××单位江苏师范大学商学院填表支部本科生经济(管理)一支部-2--3--4--7-3.思想汇报(一般以汇报主题为标题)不写称谓,正文空两格开始写。
主要内容一般包括:1、对每一时期党和国家的重大方针、政策、中心任务的看法和态度;2、参加某一项重要的政治活动或学习重要文件所受到的教育和启发;3、个人利益与集体利益、国家利益发生矛盾时,思想上有哪些困惑?自己是怎么去认识的?怎样去解决的?等等。
每份不少于1500字。
正文右下角署名,如:汇报人:××班级×××,下一行写日期,如2012年××月××日。
署名与日期左边对齐。
[从写入党申请书到定为积极分子期间,即时间1到时间2之间,每6个月至少写一份,从时间2到时间9之间,每三个月不少于一份,份数只能多不能少,遇国家大事必写(如:按时间要求,2011年2月刚写了一份思想汇报,2011年3月“两会”召开,则应在“两会”结束后必须及时写一份关于“两会”的思想汇报,然后再从3月顺推至6月再写下一份思想汇报。
以此类推);如最后一张纸仅有署名与日期,则将署名与日期提前放在前一张纸的右下角。
]4.自传(不少于2000字)不写称谓,正文空两格开始写。
主要内容一般包括:1、本人及家庭主要成员的自然情况;2、本人自小学以来的学习、工作经历,每个阶段的衔接要完整;3、各个阶段,特别是递交入党申请书之后,本人对党的认识以及思想转变、提高过程;4、对一些重大政治问题的立场、观点和态度;5、在经受名利考验、取得成绩或遭受挫折等情况下,本人是如何对待、如何处理的?自我评价如何?6、本人入党态度和决心,今后的努力方向等。
发展对象证明材料尊敬的领导:我是某某大学某某学院某某专业的学生,现向贵单位申请发展对象。
我热爱学习,勤奋刻苦,具备一定的理论知识和实践能力,希望能够在贵单位进一步提升自己,为实现自身价值做出贡献。
首先,我拥有坚实的理论基础和专业知识。
我曾在大学期间取得优秀的成绩,成绩在本专业中处于前列。
在学习中,我注重理论与实践的结合,不断提升自己的专业能力。
通过学习课程,我掌握了专业技能和知识,并在实践中不断提高自己的实际操作能力。
我相信这些知识和技能将为我今后的发展提供坚实的基础。
其次,我具备良好的团队合作精神和沟通能力。
在大学期间,我参与了多个团队项目,并担任过项目组长的角色。
通过这些项目的经历,我学会了与他人合作,协调团队的工作,有效地进行任务分配和管理。
我还具备良好的沟通能力,能够与他人进行积极有效的交流,协调冲突,解决问题。
我相信这些能力将在未来的工作中发挥重要作用。
第三,我有较强的职业素养和责任感。
在大学期间,我积极参与社会实践活动,担任过学生会的干部,参与过社团组织和社区服务。
这些经历使我意识到作为一名大学生,应该具备良好的职业道德和价值观,时刻保持良好的形象并为他人提供帮助。
我相信在未来的工作中,我将以积极的态度和强烈的责任感对待工作,以实现自身价值和为社会做出贡献。
最后,我有较强的学习和适应能力。
大学期间,我不仅学习专业知识,还开展了广泛的兴趣爱好和课外活动。
通过参与这些活动,我可以培养自己的综合能力,适应不同的环境和挑战。
我相信这种学习和适应能力将使我能够在工作中快速成长,并能够应对各种变化和挑战。
综上所述,我具备坚实的理论基础和专业知识,具备良好的团队合作精神和沟通能力,有较强的职业素养和责任感,以及较强的学习和适应能力。
我相信通过在贵单位的发展,我将能够进一步提升自己,实现个人的职业目标,并为贵单位的发展做出贡献。
谢谢领导审阅我的申请,我期待能有机会在贵单位实现我的发展目标。
此致敬礼申请人:XXX。
发展对象政审证明材料实例发展对象政审证明材料实例1. 引言发展对象是指通过政治审查并符合一定条件的人士,他们具备加入党组织或参加党组织活动的基本资格。
在申请成为发展对象的过程中,需要提交政审证明材料来证明申请人的政治面貌良好。
本文将以一个实际案例为例,来详细介绍发展对象政审证明材料的内容和要求。
2. 个人基本情况我国政审制度要求,成为发展对象的人应当具备良好的个人品德和道德素质,没有受过刑事处罚和政治追溯,且在政治意识、思想觉悟、组织观念等方面表现出优秀的素质。
在政审证明材料中,个人基本情况是必不可少的一部分。
申请人应当提交个人唯一识别信息明、户口信息证明、学历证明、就业情况证明等。
3. 政治表现政治表现是发展对象申请中最重要且最关键的一部分。
政审材料要求申请人详细陈述自己在思想政治教育和组织建设活动中的表现,并提供相应的证明材料。
在政治表现方面,申请人可以列举自己参加过的各类政治思想教育活动、党组织活动、志愿服务等,以及自己在这些活动中的表现和成就。
4. 奖惩情况政审证明材料还要求申请人详细陈述自己受到的奖励和处分情况,并提供相应的证明材料。
奖惩情况是评价一个人政治表现的重要依据之一。
奖励可以是荣誉称号、奖状、奖金等,而处分则可以是党内警告、留党察看、开除党籍等。
申请人应当如实陈述自己的奖惩情况,无论是积极向上的事迹还是不当行为,都应当向组织如实报告。
5. 个人自述政审证明材料中,个人自述是申请人表达自己政治意识、思想觉悟和党组织观念的一个重要环节。
个人自述要求申请人结合自己的亲身经历和感受,详细陈述自己为什么想加入党组织,如何理解党的理论和指导方针,以及自己对党的事业和组织的忠诚度和责任感。
个人自述要求真实、客观、感人,并通过具体事例和实践活动来体现自己的观点。
6. 推荐信在政审证明材料中,推荐信是由党组织或组织关系所在单位出具的对申请人政治表现和发展潜力的评价信。
推荐信应当详细评价申请人在思想政治教育、党组织建设和志愿服务等方面的贡献和表现,并说明为什么推荐该申请人加入党组织。
关于发展对象的政审材料发展对象政审材料一、个人基本资料在发展对象的政审材料中,首先需要提供个人的基本资料,包括姓名、性别、出生年月日、籍贯、民族等等。
这些信息是政审机关了解个人背景的基础,也是审核发展对象资格的依据。
二、家庭背景接下来,需要详细介绍发展对象的家庭背景,主要包括父母的姓名、职业、政治面貌等等。
此外还需要提供兄弟姐妹的情况,包括姓名、年龄、职业等。
家庭背景是了解发展对象成长环境的重要内容,也是政审机关评估个人政治背景的参考依据。
三、个人经历在政审材料中,也需要详细列举发展对象的个人经历,包括教育经历、工作经历等。
教育经历包括就读学校、专业、学习成绩等。
工作经历包括单位名称、职务、任职时间等。
通过个人经历的介绍,政审机关可以了解发展对象的学习能力、工作经验以及个人成长历程。
四、政治表现作为发展对象,政治表现是重要评估的内容之一。
在政审材料中,需要详细介绍发展对象的参加政治活动情况,包括所在党支部的职务、党员发展过程等。
政治表现还包括在重大政治任务中的担任职务和表现情况等。
此外,还需要提供作风纪律情况,包括组织处理情况和党纪处分情况等。
政治表现是发展对象被选拔的重要依据,也是评估其在党内能力和潜质的参考。
五、思想状况在政审材料中,需要详细了解发展对象的思想状况。
包括发展对象对党的认识情况、政治立场、思想动向等。
此外,还需提供发展对象对党的中央决策、方针政策的学习贯彻情况。
思想状况评估了发展对象的政治觉悟和学习态度,对发展对象能否胜任党员工作有重要意义。
六、道德品质发展对象的道德品质也是政审的重要内容。
政审材料中,需要展示发展对象的廉洁自律、遵守纪律和道德准则、诚实守信等方面的表现。
此外,还需要提供道德失范、违纪违法和不良行为等方面的情况。
道德品质是评估发展对象作风和个人品德的重要内容,也是党组织考核发展对象的重要标准。
政审材料作为选拔发展对象的重要依据,需要真实、详细地展示发展对象的个人基本资料、家庭背景、个人经历、政治表现、思想状况和道德品质等各个方面的情况。
附件1发展党员必备材料一、预备党员预审材料1.入党申请书;2.团组织推荐表;3.入党积极分子培养考察表(附思想汇报);4.党校培训合格证书(复印件);5.群众座谈会记录(参加座谈会的群众要在记录后面签名)(见材料要求);6.政治审查材料(含外调材料);7.公示情况(见模板);8.直属党组织审查意见(见预审表);9.自传(手写两页以上)。
二、预备党员转正材料1.入党志愿书;2.转正申请、预备期小结(写明入党一年来思想、学习等方面情况,特别要写明不足和缺点的改正情况);3.预备党员考察鉴定表;4.公示情况;5.其他说明本人情况的材料。
—1 —附件2《入党志愿书》主要栏目填写要求《入党志愿书》正文共十二页,三十六个项目,其中一至七页的二十四个项目,由申请人本人填写。
其余项目分别由入党介绍人、党支部、组织员、党总支、党委填写。
填写要求如下:1.入党申请人要依照《入党志愿书》的项目用黑色中性笔逐项填写清楚、准确,内容要真实,字迹要清楚,不得有任何涂改,不得有任何隐瞒或伪造,《入党志愿书》上的各个栏目都要填写,如果有的栏目没有内容可填写时,应在该栏目内注明“无”。
2.《入党志愿书》封面要由申请人签字。
3.《入党志愿书》必须贴本人近期2寸免冠照片(生活照而非艺术照),填写过程中如果某些项目没有内容可填写时,应注明“无”,不得有任何涂改痕迹。
4.姓名:与居民身份证一致。
5.民族:指发展对象的出生民族,在填写时要注意写全称,不要用简称。
6.出生年月:指发展对象的出生时间,要按公历填写,并与身份证保持一致。
—2 —7.籍贯:指本人祖居的地方,按现在行政区划详细填写。
如祖居与出生地址不一致时,一般按其父亲的籍贯填写,填写到县级。
8.出生地:填写本人出生时的所在地。
9.学历:指一个人现在所具有的科学文化知识水平。
经过正规学校教育,已取得学历的,应按取得的学历填写;没有毕业的,应如实填写,如“本科在读”、“硕士研究生在读”等。
由发展对象个人准备的材料1.《入党申请书》(一般都交在支部,发展前找一下)入党申请书一般应保留原稿,如有必要,原始申请书可以重新整理。
内容主要分为三个部分:申请人对党的认识和入党动机;申请人的基本情况;申请人的自我分析和评价。
要注意行文的语气。
2.《自传》3000字左右,先写草稿,材料预审后会下发正式的书面材料,用以誊写。
《自传》的主要内容为:个人基本情况和主要经历,家庭主要成员及主要社会关系及历史上的政治表现。
必须如实填写清楚,在重要情节方面应提供证明人。
不要写成表格式。
本人的思想发展过程,应按思想转化的过程阐述。
对加入中国少年先锋队、中国共产主义青年团,递交《入党申请书》前后,参加党校学习以后的思想转化,以及其它对自己有较大触动的人和事,应当是《自传》的主要部分。
要全方位地认识自己,明确今后努力的方向,再次表明自己入党的意愿。
落款署当前时间。
3.思想汇报黑色签字笔填写,蓝色的一律作废作为党组织考察的重要内容,每位申请入党积极分子所递交的思想汇报不应少于5篇。
思想汇报的主要内容可以是自己最近的思想状况以及对当前国际国内热点问题的认识。
还要有一篇半年总结和一篇全年总结。
共计是至少7篇4.《入党志愿书》预审时交草稿在入党积极分子的所有材料准备整理齐全、党支部正式确定其为发展对象之后,党支部负责人应找其谈话,进一步了解其思想,端正其入党动机,指导其填写《入党志愿书》。
《入党志愿书》的主要内容为:本人对党的认识,本人基本情况和经历及思想成长历程,并表明自己对组织发展的态度。
入党誓词应自然地写入入党志愿中。
《入党志愿书》与《入党申请书》的区别在于:在《入党志愿书》中应该更加深刻地阐明自己对党的认识,要体现出一定的理论功底;应当涉及到递交《入党申请书》之后的思想转变、参加党校学习的收获和体会;要谈到自己的优点和缺点,明确今后的努力方向;对能否被吸收入党的态度应有明确表态。
落款署当前时间。
誊正到《入党志愿书》上时注意前后时间一致,一般署召开支部组织发展大会的时间。
关于发展对象的政审材料一、引言政审是一项重要的程序,用于评估和审查发展对象的政治立场、品德修养和忠诚度。
发展对象是党组织选拔和培养的重要对象,政审材料的准备和提交对于确保发展对象符合党的要求、维护党的纪律和形象具有重要意义。
二、政审材料的准备为了编写一份完整准确的政审材料,以下是需要准备的内容:2.1 个人基本信息•姓名•性别•出生年月•籍贯•入党时间•党内职务2.2 教育经历•学历•毕业院校•主修专业•学习成绩2.3 工作经历•从事的工作岗位•工作单位•工作职责•取得的成绩和荣誉2.4 政治表现•参加的党内培训和学习•党内活动和组织工作•对党的认识和理解•政治立场和态度2.5 个人品德•遵纪守法•诚实守信•自律自重•社会公德三、政审材料的编写政审材料需要全面、详细、真实地反映发展对象的政治表现和品德修养。
以下是一份政审材料的典型结构:3.1 个人基本信息在此部分提供发展对象的个人基本信息,包括姓名、性别、出生年月、籍贯等。
3.2 教育经历列举发展对象的教育经历,包括学历、毕业院校、主修专业等。
同时,可以简要描述发展对象在学习期间的表现和成绩。
3.3 工作经历详细描述发展对象的工作经历,包括从事的工作岗位、工作单位、工作职责等。
可以突出发展对象在工作中取得的成绩和荣誉。
3.4 政治表现这一部分是政审材料的重点内容,需要详细记录发展对象在党内的表现和活动。
包括参加的党内培训和学习、党内活动和组织工作等。
同时,要描述发展对象对党的认识和理解、政治立场和态度等方面的情况。
3.5 个人品德在此部分评价发展对象的个人品德,包括遵纪守法、诚实守信、自律自重、社会公德等方面的表现。
可以列举具体的案例和事实,以证明发展对象的品德修养。
四、政审材料的提交政审材料编写完成后,需要按照相关规定进行提交。
以下是一般的提交程序:4.1 材料的整理将编写好的政审材料进行整理,确保材料的完整性和准确性。
4.2 材料的审核由相关部门对政审材料进行审核,确保材料符合要求。
发展党员所需材料清单第一篇:发展党员所需材料清单发展党员所需材料清单一、发展预备党员的材料:1、积极分子考察对象需要准备的材料:⑴个人入党申请书;⑵每季度的思想汇报材料(9月、12月、3月、6月)4份;⑶家庭主要成员及主要社会关系的基本情况(称谓、姓名、年龄、政治面貌、工作单位或家庭住址)。
2、党小组需要准备的材料:⑴组织负责培养人每季度填写考察记录一次,共4次;⑵党小组长负责每季度填写考察记录一次,共4次;⑶党小组关于接受考察对象为预备党员的意见。
3、党支部需要准备的材料:⑴个人党校学习证明材料;⑵填写完整的《申请入党积极分子培养考察登记表》;⑶组织委员负责每半年填写考察记录一次,共2次;⑷党支部关于接受考察对象为预备党员的意见;⑸征求党内群众意见记录;⑹征求党外群众意见记录;⑺公示关于接受考察对象为发展对象的材料;⑻支委会研究召开支部大会的记录;⑼对发展对象的政治审查外调材料和书面政审总结报告; 1(在党委批准发展后再进行。
)⑽支委会对考察对象审查情况及征求党内外群众意见的报告;⑾支部党员大会记录;⑿填写完整的《入党志愿书》。
二、预备党员转正材料:1、《预备党员考察鉴定表》;2、预备党员的个人转正申请;3、预备党员的每季度的思想汇报共4次;4、征求党内群众意见记录;5、征求党外群众意见记录;6、支委会研究召开支部大会的记录;7、支委会关于预备党员转正的审查材料;8、公示材料。
;第二篇:发展党员所需材料发展党员所需材料一、入党申请书(必须手写,时间在入党培训之前,不能少于两页纸);二、入党积极分子考察登记表(参照样表填写);三、预备党员考察登记表(参照样表填写);四、思想汇报(入党积极分子和预备党员期间各四篇,每季度一篇);五、业余党校培训心得体会(不能少于三页纸1500字以上,时间在业余党校培训完之后一周内);六、入党志愿书(参照样表填写);七、结业证书复印件(请将原件贴上照片并复印后将复印件装档案袋,原件自己保留);八、发展党员政审表(请到群共享下载打印两份:父母各一份,由父母住址所在地党支部开具(必须手写,内容参照例文,加盖村、居委会、单位党组织公章,时间在转预备前一个月内);九、转正申请书(不能少于两页,时间在预备期一年满之前一个月)。
积极分子阶段的材料:入党申请书、积极分子登记表,积极分子培养教育考察登记表(两份,半年一次)、思想汇报(两份,半年一次)、积极分子参加培训学习情况登记表;预备党员阶段的材料:政审和计生、无犯罪记录材料、党小组意见、党内外群众座谈会意见、支委会意见、支委会会议记录复印件、发展对象登记表、预审表、公示、发展对象公示情况登记表、入党志愿书、支部党员大会票决报告单、支部党员会议记录复印件、支部报告、总支会议记录复印件、总支报告;预备期材料:思想汇报(两次,半年一次)、预备党员教育考察登记表(2张、半年一次);到期转正材料:个人转正申请书、党小组意见、党内外群众意见、支委会审查意见、公示材料、支部大会票决报告单、支部大会会议记录复印件、支部报告、总支会议记录复印件、总支报告。
公示材料均在支部党员大会召开之前!公示期满,无异议,召开支部党员大会票决。
申请入党积极分子培养考察登记表(填写范例)党小组意见XX同志,在年月日被定为入党积极分子,积极要求进步,积极靠近党组织,入党动机明确,政治立场坚定,积极参加政治学习,按时汇报自己的思想和工作,经常主动征求党内外群众的意见,注意不断改进自己的工作。
努力生活,积极肯干,得到大家的肯定和好评。
积极参加社区(村)集体活动,主动做其他居民的思想政治工作,表现比较突出。
不足之处:理论学习还不够刻苦,运用所学理论指导实践还不够。
希望今后加强学习,提高自身的修养。
党小组长签名(盖章):ⅩⅩⅩ年月日党内外群众意见座谈会记录时间:×××年××月××日上午×××地点:党员活动室主持人:×××会议内容:征求党内外群众对于×××同志入党的意见参加人:×××记录人:×××会议内容:×××:今天,我们召开群众座谈会,主要是想征求一下大家对发展×××同志入党的意见。
发展对象政审材料汇总表一、背景介绍在中国共产党的党内选拔干部过程中,对于发展对象进行政治审查是一项重要的程序。
为了规范政审工作,保证选拔干部的质量和党的纯洁性,本文档旨在收集和整理发展对象政审材料,以供后续审查和评估使用。
二、发展对象政审材料内容1.个人档案–姓名–性别–出生日期–籍贯–入党时间–学历–专业–工作经历–犯罪记录(如有)–家庭背景–婚姻状况2.入党申请表–个人发展党员的自述–对党的认识、感情及思想品质的表述3.推荐信–由党组织推荐人出具的推荐信,对发展对象进行评价4.个人自传–对个人经历、思想转变、奋斗历程以及党性修养的描述5.个人述职报告–对个人工作经历、工作成绩、任职表现的汇报6.组织考察报告–就发展对象的政治表现、作风纪律、团结群众能力等方面进行考察,形成考察报告7.其他相关证明材料–包括但不限于个人荣誉证书、奖状、论文成果等三、政审材料归档管理1.材料整理–将各类政审材料按照内容进行分类整理,确保材料的完整性和准确性–为每一份材料编号,方便后续的检索和管理2.材料归档–将整理好的材料按照编号和日期顺序进行归档–使用专用的文件夹或文件柜进行存放,保证材料的安全性和保密性3.材料备份–将材料进行电子备份,防止纸质材料损坏或丢失–采用安全可靠的存储设备,并定期进行数据备份和更新4.材料访问管理–根据需要,设置访问权限,只有具备相应权限的人员才能查阅和使用材料–定期对材料访问记录进行检查,确保材料的安全和保密四、政审材料审查流程1.材料初审–由专人负责对收集到的政审材料进行初步筛选–排除不符合要求或存在疑点的材料2.材料审查–由政审小组成员对初审通过的材料进行细致的审查–着重关注涉及政治立场、思想认识和党性修养等方面的内容3.反馈和补充–根据审查结果,向发展对象反馈审查意见和建议–要求发展对象提供进一步的证明材料或解释4.审议和决策–政审小组讨论发展对象的材料和反馈意见,形成审议结论–根据结论,决定是否通过发展对象的政审材料五、其他事项1.销毁规定–对于已经通过政审或被淘汰的发展对象的政审材料,根据规定时间进行销毁–确保销毁过程符合相关法律法规和保密要求2.材料保密–严格遵守保密制度,确保发展对象政审材料的保密性–对具有政治敏感性和个人隐私的材料进行特别保护,防止泄露和滥用3.审查监督–建立健全监督机制,确保政审工作的公正性和透明度–接受党内组织和纪检监察机关的监督和检查六、总结本文档总结了发展对象政审材料的内容、归档管理和审查流程,旨在提高政审工作的效率和质量。
发展对象考察材料发展对象考察材料引言:在现代社会中,选择一个适合的发展对象是每个人都面临的一个重要决策。
发展对象不仅在个人生活中起着重要的作用,而且在职业和事业的发展中也起着决定性的影响。
本文将基于深度和广度标准,探讨发展对象的多个方面,并提供有关如何评估和选择发展对象的建议。
一、个人价值观匹配一个健康的关系必须基于双方的个人价值观相互契合。
在选择发展对象时,我们应该考虑对方的价值观是否与我们自己的一致。
这包括对事业的追求、家庭观念、道德准则和生活态度等方面。
只有在这些方面有相互认同和尊重的基础上,我们才能建立一份健康、长久的关系。
二、共同兴趣和目标共同兴趣和目标是维系一段关系的力量所在。
我们应该与那些与我们有共同兴趣和目标的人建立关系。
这样不仅能够增进双方的了解和沟通,还能在追求共同目标的过程中携手前进。
共同的兴趣和目标可以帮助我们建立互相支持和共同成长的关系。
三、相互尊重和信任发展对象之间的相互尊重和信任至关重要。
只有在彼此之间建立了真正的信任和尊重,我们才能够真正地开放自己,展示真实的一面。
这也可以帮助我们建立更深入、更有意义的关系。
在选择发展对象时,我们应该注意对方是否表现出诚实、努力和可靠的品质。
四、适度的互补性相互互补是一个健康关系的重要组成部分。
这意味着我们在一些方面可能存在差异,但这些差异又能够相互补充。
例如,一个人可能更注重细节,而另一个人可能更注重整体大局。
这种互补性可以使我们能够互相学习和成长,提升自己的整体素质。
总结:选择一个适合的发展对象需要我们综合考虑多个方面。
个人价值观匹配、共同兴趣和目标、相互尊重和信任以及适度的互补性是评估和选择发展对象的重要标准。
在做出决策时,我们应该将重点放在与我们有相互认同和契合的人身上,并且要有足够的耐心和自信,相信最终会找到一个真正适合自己的发展对象。
观点和理解:我认为选择一个适合的发展对象是一个非常重要的决策,它关系到个人的幸福和事业发展。
1、入党申请书(必须手写)
2、个人自传(包含从上小学开始所有的上学经历、家庭情况、父母情况等个人基本情况)
3、身份证复印件(正反)
4、培养考察登记表(18年以后为发展党员全程纪实表)
5、思想汇报(一年4篇)
6、积极分子、发展对象期间培训材料(试卷、证书,证书复印件或原件均可)
7、确定为积极分子和拟发展对象的会议记录复印件(必须为发展党员纪实本的复印件,加盖支部章)
8、政审材料(包含父母、子女、爱人及其他亲属)
9、计生、综治证明
10、非公企业需要准备两年来工资表及户籍所在地党组织证明(证明同意其在本地入党)。
发展对象的安排
1 《入党申请书》
2 《申请入党积极分子培养考察登记表》
3 党支部谈话记录复印件,团组织推优审核表
4 有关政治审核材料(外调函以及政审的综合报告)
5 征求党员群众意见会议记录
6 安阳师院学生党员发展对象预审表
7 积极分子培训班的结业证书复印件,发展对象培训班结业证书复印件
8 思想汇报
考试安排
考试总共有六道大题
1 填空
2 单项选择
3 多项选择
4 判断
5 简答
6 论述题
其中,考试在发的书的第一章出题较多,一个填空是十八届四中全会相关知识,最后的论述题是对理想,信念的考察,主要出发点是人生观,世界观和价值观。
社会主义核心价值观思想汇报的相关知识。