使用万用表测试接地电阻的方法
- 格式:docx
- 大小:132.97 KB
- 文档页数:2
万用表测对地阻值的方法万用表测对地阻值的方法1. 介绍地阻值是用来描述电流通过地面时所遇到的阻力大小的参数。
在电工领域中,测量地阻值是了解接地系统安全性和电气设备运行状况的重要方法之一。
本文将介绍几种常用的方法来测量地阻值。
2. 恒流法恒流法是一种常见的测量地阻值的方法。
具体的步骤如下: - 将万用表的正负极分别连接到地面和待测点上。
- 通过万用表在待测点产生一个小电流,一般为10mA。
- 测量电压降,得到待测点和地面间的电阻值。
- 通过计算可得到地阻值。
3. 双电极法双电极法是另一种常用的测量地阻值的方法,适用于小面积接地电阻的测量。
具体的步骤如下: - 将万用表的两个探头分别插入待测点,探头的距离不宜太近。
- 通过万用表在待测点产生一个小电流,一般为1mA。
- 测量电压降,得到待测点间的电阻值。
- 通过计算可得到地阻值。
4. 四电极法四电极法是一种更精确测量地阻值的方法,适用于大面积接地电阻的测量。
具体的步骤如下: - 将两个电极插入地面,间距较大,称为注入极。
- 将另外两个电极插入待测点,间距也较大,称为测量极。
- 通过万用表在注入极处产生一个电流,一般为1A。
- 测量测量极处的电压降,得到待测点间的电阻值。
- 通过计算可得到地阻值。
5. 总结在实际应用中,选择适合的测量方法取决于接地系统的具体情况和要求。
恒流法适用于常规的地阻测量,双电极法适用于小面积接地电阻的测量,而四电极法适用于大面积接地电阻的测量。
根据需要选择合适的方法进行测量,可有效提高测量的准确性和精度。
以上是关于万用表测对地阻值的几种常用方法的详细介绍。
希望对读者在实际操作中有所帮助。
6. 额外注意事项在进行地阻值测量时,还需要注意以下几点: - 确保待测点周围没有其他导电物体,以免影响测量结果。
- 选择合适的电流大小,过大或过小的电流都会影响测量的准确性。
- 测量过程中要保持接触良好,确保电流和电压的准确测量。
接地电阻的测量与地线的维护摘要:机房机器的指标不合格大部分都是由于接地线的接触不良或地线电阻偏大而造成。
同时接地不良或电阻偏高,在测试中,严重时还会损坏贵重仪器。
干旱地区地阻偏高,接地线容易形成较高电压,经常出现打火现象,极容易造成火灾。
接地电阻偏高会给机房工作人员和设备安全造成重大的安全隐患。
为了确保机器安全稳定可靠的运行,文章结合工作实际比较详细的介绍了常用模拟接地电阻仪表ZC-8和万用表测量地阻的方法、测量注意事项以及地线的检修维护。
关键词:检流计;绕组;接地电阻;探针;调零;倍率在机房的日常工作中,机器设备能否安全可靠的接地,接地电阻的阻值是否在规定的安全范围内,是确保检修维护人员的人身安全和设备安全的一个重要的保护屏障。
为了有效预防意外事故的发生,缩短处理机器异态的时间,减少触电事故的发生,确保机器安全稳定可靠的运行,不断的提高和改善机器接地电阻的性能尤为关键。
1 常用模拟和数字式地阻仪表测量的工作原理1.1 模拟式仪表测量地阻的工作原理模拟式仪表的工作原理是采用电流互感器的原理,初级电流经过电流互感器,在次级产生感应电流,流过仪表的表头,仪表的表头发生偏转。
模拟地阻仪表的检流计是磁电系的,表内设有相敏整流放大器,以便将手摇发电机的交流电流整流为检流计所需的直流电。
摇动接地电阻表的摇柄,速度控制在120 rad/min。
1.2 数字式仪表测量地阻的工作原理工作原理由仪表内的DA/AC变换器将直流变成低频的交流恒流,经过辅助接地极C和被测物E组成回路,备测物上产生交流压降,经辅助接地极P 送入交流放大器放大,在经过检波送入表头显示,借助倍率开关,可得到三个不同的量限,0~2 Ω,0~20 Ω,0~200 Ω。
2 接地电阻的两种测量方法2.1 ZC-8地阻测试仪对地电阻的测试①在仪器使用前,检查是否在机械‘0’位,不在机械‘0’位,首先进行机械调零。
②初步估计一下接地电阻的大小,选择好倍率开关。
万用表测接地电阻方法接地电阻是指接地装置与地之间的电阻,是评价接地装置性能的重要指标之一。
在电气设备的安装和维护中,接地电阻的测量是必不可少的一项工作。
本文将介绍使用万用表测量接地电阻的方法,以便工程师和技术人员能够准确地进行接地电阻的测量和评估。
1. 准备工作。
在进行接地电阻测量之前,首先要确保万用表的正常工作。
检查电池是否有电,测量功能是否正常。
另外,还需要准备好接地电阻测量线,通常是一根带有夹子的导线,以便夹在接地装置上。
2. 接地电阻测量步骤。
接地电阻的测量一般采用两点法,即在接地装置上选择两个测量点进行测量。
具体步骤如下:步骤一,选择测量点。
首先要选择两个合适的测量点,这两个测量点之间的距离要足够大,以确保测量结果的准确性。
通常情况下,可以选择接地装置与建筑物的金属结构或接地网相连接的位置作为测量点。
步骤二,连接测量线。
将接地电阻测量线的夹子分别夹在两个测量点上,确保夹子与测量点之间的接触良好,以减小接触电阻对测量结果的影响。
步骤三,设置万用表。
将万用表的测量功能调至电阻档位,并选择合适的测量范围。
一般来说,接地电阻的测量范围比较大,可以选择较大的电阻档位进行测量。
步骤四,进行测量。
接下来就可以进行接地电阻的测量了。
将万用表的两个探头分别连接到接地电阻测量线的两端,等待一段时间直到测量结果稳定后,读取万用表上的测量数值。
3. 注意事项。
在进行接地电阻测量时,需要注意以下几点:测量时要确保接地电阻测量线与测量点的接触良好,以减小接触电阻对测量结果的影响。
在测量过程中要注意避免外界因素对测量结果的影响,如风雨天气、强电场等。
如果测量结果不稳定,可以多次测量取平均值,以提高测量结果的准确性。
4. 结论。
通过以上方法,可以准确地测量接地电阻,并对接地装置的性能进行评估。
在实际工程中,工程师和技术人员可以根据测量结果对接地装置进行调整和改进,以确保设备的安全运行。
总之,万用表测接地电阻是一项简单而重要的工作,掌握好测量方法可以有效地保障电气设备的安全运行。
万用表、兆欧表、接地电阻测试仪的使用1、万用表的使用万用表主要分指针式万用表和数字万用表,目前使用指针式的万用表很少,接下来介绍数字万用表的使用。
数字万用表是一种最常用的一种测量电流、电压和电阻,的工具。
无论是电工,热工,还是制作或维修电子器具的工作人员都,要用它来测量。
数字万用表使用范围特别广泛,万用表本身轻便,易携带。
受到众多使用者的青睐。
测量电压。
电压分为直流电压,交流电压,所以测量直流电压要把指针转到直流电压档,把把表笔并连到电路中。
【三种技巧教你高效使用数字万用表】1.判断线路或器件带不带电数字万用表的交流电压挡很灵敏,哪怕周围有很小的感应电压都可以有显示。
根据这一特点,可以当作测试电笔用。
用法如下:将万用表打到AC20V挡,黑表笔悬空,手持红表笔与所侧路线或器件相接触,这时万用表会有显示,如果显示数字在几伏到十几伏之间(不同的万用表会有不同的显示),表明该线路或器件带电,如果显示为零或很小,表明该线路或器件不带电。
2.区分供电线是火线还是零线第一种方法:可以用上面的方法加以判断:显示数字较大的就是火线,显示数字较小的就是零线。
这种方法需要与所测量的线路或器件接触。
第二种方法:不需要与所测量的线路或器件接触。
将万用表打到AC2V挡,黑表笔悬空,手持红表笔使笔尖沿线路轻轻滑动,这时表上如果显示为几伏,表明该线是火线.如果显示只有零点几伏甚至更小.则说明该线是零线。
这样的判断方法不与线路直接接触.不仅安全而且方便快捷。
3.寻找电缆的断点当电缆线中出现断点时,传统的方法是用万用表电阻挡一段一段地寻找电缆的断点,这样做不仅浪费时间,而且会在很大程度上损坏电缆的绝缘。
利用数字万用表的感应特性可以很快地寻找到电缆的断开点。
先用电阻挡判断出是哪一根电缆芯线发生断路.然后将发生断路的芯线的一头接到AC220V的电源上,随后将万用表打到AC2V挡的位置上,黑表笔悬空,手持红表笔使笔尖沿线路轻轻滑动,这时表上若显示有几伏或零点几伏(因电缆的不同而不同)的电压,如果移动到某一位置时表上的显示突然降低很多,记下这一位置:一般情况下。
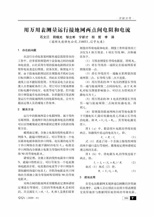
-发输变电-用万用表测量运行接地网两点间电阻和电流石文江阴晓光邹立彬宁新才桓哲李涵(国网大连供电公司,116011,辽宁大连)1存在的问题在进行自动化装置间歇性通信故障排查的工作中,经常需要测量两个设备地之间的电阻和电流值。
以往采用专用的接地电阻测试仪和钳形电流表进行测量,设备沉重,取用也不方便。
由于接地电阻测试仪在测量或开机时会向目标回路注入交流电流,因此在关键设备的接地线上还不能轻易使用。
万用表是电力企业运维人员普遍配备的工具,用它可以方便地测量目标电路中的电压、电流等电气参量,但不能用于测量通有电流的电阻。
如果能用万用表测量运行中的接地网两点间电阻和电流,会大大提高运维人员的现场工作效率。
2解决方法运行中的接地网是小电阻网络,属于线性有源网络,接地网中两点间电阻和电流的测量可以应用戴维南定理和诺顿定理来寻找新的简便方法。
戴维南定理:含独立电源的线性电阻单口网络N,就端口特性而言,可以等效为一个电压源和电阻串联的单口网络。
电压源的电压等于单口网络在负载开路时的电压(4;电阻是单口网络内全部独立电源为零值时所得单口网络N0的等效电阻恳。
诺顿定理:含独立源的线性电阻单口网络N,就端口特性而言,可以等效为一个电流源和电阻的并联。
电流源的电流等于单口网络外部短路时的端口电流厶;并联的电阻是单口网络内全部独立源为零值时所得网络N0的等效电阻对两点间的接地网采用戴维南定理和诺顿定理进行等效时,它们的等效电阻乩是相同的,并且满足U S=R S-I sO恳和厶是我们需要测量的等效电阻和电流。
测量工作所需要的工具仅为1块万用表、1根长导线R0,具体做法如下。
(1)万用表测量长导线电阻值,得到仇。
(2)将长导线的一端固定在接地网需要测量的第一点。
(3)将长导线的另一端拖至要测量的接地网第二点,长导线与第二点不连接。
(4)用万用表的20V电压挡测量长导线另一端与接地网第二点间的电压,由于乩和仇对电压测量影响极小,可以认为得到的开路电压为仪;(5)用万用表的20A电流挡测量长导线另一端与接地网第二点间的短路电流,得到厶。
万用表测接地电阻方法万用表是电工常用的一种测量工具,它可以用来测量电压、电流、电阻等电学参数。
在电工工作中,接地电阻的测量是非常重要的一项工作,因为良好的接地电阻可以有效地保护电气设备和人身安全。
接地电阻的测量方法有很多种,其中使用万用表进行测量是比较常见的一种方法。
接下来,我们将介绍使用万用表测量接地电阻的方法。
首先,准备工作。
在进行接地电阻测量之前,需要做好一些准备工作。
首先要确保测量的接地装置处于正常状态,没有松动或者腐蚀现象,同时要确保接地装置与被测物体之间没有其他连接。
其次,要选择合适的万用表。
一般来说,选择具有接地电阻测量功能的数字万用表,以便更准确地进行测量。
接着,进行测量。
首先,将万用表的测量旋钮拨到接地电阻测量档位,通常是一个带有三角形符号的档位。
然后,将测量笔的红色笔头连接到接地装置上,黑色笔头连接到被测物体上。
在接地电阻测量中,通常采用四线法进行测量,即两根线用于传送电流,另外两根线用于测量压降,这样可以避免线路电阻对测量结果的影响。
接下来,按下万用表上的测量按钮,开始进行测量。
在测量过程中,要保持被测物体处于稳定状态,避免外界干扰对测量结果的影响。
测量完成后,读取万用表上显示的接地电阻数值。
在读取数值时,要注意保留正确的数量级,通常接地电阻的单位是欧姆(Ω)。
最后,进行结果分析。
根据测量得到的接地电阻数值,可以对接地装置的状态进行评估。
一般来说,接地电阻的数值越小,表示接地装置的接地效果越好。
如果接地电阻的数值超过了规定的标准值,就需要对接地装置进行检修或者更换,以确保接地效果的正常运行。
综上所述,使用万用表测量接地电阻是一种简单、快捷、准确的方法。
在实际工作中,电工们可以根据需要选择合适的测量方法,确保接地电阻的测量结果准确可靠,从而保障电气设备和人身安全。
希望本文介绍的方法对大家有所帮助,谢谢阅读!。
雷电防护接地电阻检测报告
1. 背景
为了确保建筑物和设备在雷电活动期间的安全性,进行雷电防护接地电阻检测是非常重要的。
本报告旨在总结对某建筑物的雷电防护接地电阻进行的检测结果,并提出相应的建议。
2. 检测方法
使用万用表进行了雷电防护接地电阻的检测。
具体的检测方法包括:
- 确保建筑物和设备的电源已完全断开;
- 将万用表的测试引线与建筑物的接地装置相连;
- 测量接地电阻的数值。
3. 检测结果
根据检测,以下是建筑物的雷电防护接地电阻的数值结果:
- 建筑物主要接地电阻:10Ω
- 设备接地电阻1:15Ω
- 设备接地电阻2:12Ω
4. 结论
根据上述结果,建筑物的雷电防护接地电阻处于正常范围内,符合相关的安全标准。
5. 建议
尽管建筑物的雷电防护接地电阻处于正常范围内,但仍建议采取以下措施来进一步提高雷电防护的效果:
- 定期检查和维护建筑物和设备的接地装置,确保其良好的接地状态;
- 安装额外的雷电防护设备,如避雷针,以提供更强的保护;
- 培训员工,提高他们对雷电防护的意识和知识,以应对可能的雷电事件。
6. 结束语
本报告总结了对建筑物的雷电防护接地电阻进行的检测结果,并提出了相应的建议。
建议采取进一步的措施以确保建筑物在雷电活动期间的安全性。
接地电阻开路检查和短路检查方法1. 了解接地电阻的重要性接地电阻,这个名字听上去是不是有点儿技术含量?其实,简单来说,它就像是电力系统中的“安全阀”。
想象一下,电力就像水流,接地电阻就是排水口,能有效地把多余的“水”排出去,避免系统过载。
可别小看它,万一接地电阻出问题,就像一根缺了口的水管,后果可就不堪设想了。
所以,在电力系统中,接地电阻的检查可谓是重中之重。
哎,谁都不想在关键时刻掉链子,对吧?1.1 开路检查的必要性说到开路检查,大家可以把它想象成一次全面体检。
就像你去医院,医生会给你做各种检查,看看你有没有潜在的问题。
开路检查就是这样一个过程,它主要是检测接地系统是否完好无损。
想象一下,如果接地线出现了断裂,那电流可就没地方去,简直就像一头失控的野马,危险得很!通过开路检查,我们可以确保一切正常,避免不必要的麻烦。
1.2 如何进行开路检查那么,开路检查该怎么做呢?其实,方法挺简单的。
首先,咱们需要准备一些工具,比如万用表。
你没听错,就是那种可以测电压、电流和电阻的小玩意儿。
然后,把万用表设置到电阻档,接下来,分别将表笔接到接地线的两端,看看表上的数字跑到哪里去。
一般来说,正常的接地电阻值应该在几个欧姆到几十欧姆之间,如果读数过高,那就意味着接地不良,得赶紧处理了!切忌,别等到电流横冲直撞时才想起来检查。
2. 短路检查的重要性紧接着,我们要聊聊短路检查。
听到短路,大家一定会想起电器冒烟的那一幕,简直让人毛骨悚然。
短路检查就像是电力系统的“消防员”,帮助我们发现潜在的危险,提前灭火。
想象一下,电流从来没受到过阻碍,就像是在高速公路上开车,没有红灯,最后的结果可想而知。
因此,短路检查绝对是确保安全的另一道防线。
2.1 短路检查的具体步骤那么,短路检查要怎么做呢?首先,我们得找到一个短路测试仪,当然了,如果你身边有个电工朋友,那就更方便了。
接下来,断开系统电源,确保安全。
这就像在跳高之前先把跳杆卸下来,别想着冒险。
大地网接地电阻测试仪的操作步骤1、操作步骤(1)首先检查用于试验的电流线、电压线和地网线是否有断路现象(可以用万用表测量),地桩上的铁锈是否清除干净,其埋进深度是否合适(>0.5米),同时检查测试线与地桩的连接是否导通,如未导通,请处理后重新连接。
(2)电流测试线与电压测试线的长度比为1:0.618,电流测试线的长度应是地网对角线的3~5倍。
(3)电流测试线和电压测试线按规定的长度将一端与仪器相接后平行放出。
另一端分别接在两个地桩上(如图3所示)。
(4)将已放好的测试线检查一遍,将万用表一端接电流线或电压线,另一端接地网线如无阻值显示即为断路,确认完好再进行测试。
(5)检查连线无误后,给仪器接上AC 220V/50Hz电源,对仪器进行通电。
(6)按测量键,开始测量。
(7)仪器显示测试结束后,记录测试数据(本仪器可多次重复测量)。
(8)关掉仪器电源后,拆除连线,测试过程结束。
2、操作说明:(1)打开电源开关,计算机进行自检,几秒钟后,液晶屏显示中文主菜单如图8所示,表示自检成功。
图8 中文主菜单(2)按键,可移动光标至各菜单项,并循环指示。
被选中项反白字体显示。
选择键的流程见图9所示。
图9菜单流程图图10 参数设定流程图(3)在光标当前所示项目,按、键可进行该项菜单的变更,并循环指示,流程见图10所示。
(4)将菜单变更至与测试要求相对应后即可按选择键进行下个项目的选择。
3、开始测试:打开电源开关,当光标在测试项目上时,按确认键并保持大约5秒钟后,仪器开始测试。
测试过程中显示的画面如图11(地网,变频)所示,当下面的进程到100%时候测试完毕,然后显示测量结果见图12所示,此时光标指示打印机图标,按确认键打印报告。
图11 测试过程显示图12 测量结果显示测量结果的意义如下:Zx:测量的地网阻抗值Rx: 测量的地网电阻值V:施加电压值 I:试品流过的电流F1,F2 : 试验频率打印结束后,关闭电源开关,解除连接线,测试完毕。
接地电阻简单的测量方法作者:佚名文章来源:不详点击数:更新时间:2008-9-24 9:41:52高子华1 摇表测量法测量前,首先将电位探测针P和电流探测针C分别插入地中,使它们与接地极E成一条直线,E、P、C三点间距离为20m。
随后将E、P、C用专用导线接到摇表相应的接线柱上。
测量时,以2r/s的速度摇动并对指示数逐渐进行调节,便可以直接从刻度盘上读出被测的接地电阻值。
2仪表测量法在隔离变压器B的电源两端中,分别接上电流表、电压表、开关,如图1。
当开关闭合后,用电流表测出线路的电流。
用高内阻电压表测出接地极E与临时接地极P之间电阻RE的电位差V。
最后用R E=V/I公式计算出接地电阻值。
图1接地电阻仪表测量法3万用表测量法3.1 三角形测量法。
在接地体E的3m处,分别插入临时接地极P和辅助接地极C,使它们之间的夹角为30°~60°,如图2。
然后用高精确度的万用表分别测出R EP、R EC、R PC电阻。
最后用下列公式计算出接地电阻值。
R E=1/2(R EP+R EC+R PC)。
图2接地电阻三角形测量法3.2 直线测量法。
在接地极E的3m和6m处,分别插入临时接地极P和辅助接地极C,如图3。
若用万用表测得:R E+R P=8Ω,R P+R C=10Ω,R E+R C=6Ω,则可以用解三元一次方程组方法,分别求出R E、R P、R C的接地电阻值。
图3接地电阻直线测量法作者单位:福建省平潭县风力发电站(350400)农村变压器台装设的有关要求刘远平配电变压器台的装设是否规范,直接影响安全运行和生命财产安全。
近年来,由于小孩爬上变压器台玩耍出现的触电事故屡屡发生,受害者向有关单位索赔的数额令人惊叹。
在打官司的过程中,责任划分的依据之一就是变压器台是否按规定安装。
农村配电变压器台装设的有关要求有以下几点:1配电变压器台应设在负荷中心或重要负荷附近,且便于更换和检修的地方,同时还应尽量避开车辆、行人较多的场所。
接地导通电阻测试仪试验方法接地导通电阻测试仪试验方法(1)测量接地网接地阻抗的方法,理论上只要同一接地装置的接地阻抗一定,从任何设备接地都可以下线测量。
从所有电力设备的接地引下线分别测量接地电阻值,进行比较判定,大的一方接触不良。
这个方法太费人力和时间,难以实现,而且精度也不高,现在很少采用。
(2)万用表测量法。
万用表测量接地引下线和接地网之间,或者相邻设备的接地引下线之间的电阻值,减去导线电阻即为测量值。
这种测量方法的优点是简单,但缺点是不太准确。
(3)接地摇摆仪测量法。
这个方法和万用表测量法类似,但比那个更有效。
(4)专用仪器测量法。
利用双桥原理特别制造的导通测量仪,可以排除导线和接触电阻的影响,更准确、有效地进行测量。
目前使用的是HDZ-型,精度1级、分辨率1m2。
该方法是目前普遍采用的方法。
检测的有效性很高。
测量结果的判断和处理判断方法因检测方法而异。
第一种测量方法在现场很少采用,没有实践经验,缺乏判断标准。
但是,相互比较,测量值大的也可以用其他方法进一步对照。
万用表测量表明,1以下为良好,1以上为不良,30Q以上严重腐蚀、断裂,应尽快挖掘检查。
接地摇摆仪测量,小于0.2为良好。
专用仪器测量为50m以下良好200m~12不良,关键设备应尽快挖掘处理,其他设备应在适当时候检查处理。
1以上为关闭状态,请立即进行挖掘处理。
测量值明显大于其他设备时,请跟踪测量。
测量注意事项(1)测量时选择与主网连接良好的引线作为基准点,测量其他设备的引线和基准点的电阻值。
如果测试结果中有很多设备有下线测试不良,建议考虑重新选择基准点。
(2)测量值与初始值相比,应在初始值的1.5倍以下。
否则,请进一步检查。
(3)为了比较过去的数据,各测量基准点的位置最好保持一定。
(4)严格控制主要设备(变压器、避雷针、避雷器等)的下拉导体电阻。
因为这些设备一发生故障,就会流过大电流,容易烧毁。
1.1 电批接地电阻测试方法仪器名称1:万用表被测对象:电批接地理论值:小于20欧姆测试环境: 温度为23±3℃,湿度为50±10%。
测试频率:每天点检测试部门:设备维护测试方法:将欧姆表的一端与设备接地相连,另一端与被测对象相连,按下欧姆表测试按钮待数字稳定后读数。
处理方法:当检测不合格后,维护人员需检查接地线接地情况,如接地线也没有问题,需维修电批。
1.2 烙铁接地电阻测试方法仪器名称1:万用表被测对象:烙铁接地理论值:150k欧±10%测试环境: 温度为23±3℃,湿度为50±10%。
测试频率:每天点检测试部门:设备维护测试方法:将欧姆表的一端与设备接地相连,另一端与烙铁头相连,按下欧姆表测试按钮待数字稳定后读数。
处理方法:当检测不合格后,维护人员需检查接地线接地情况,如接地线也没有问题,更换新烙铁头,如果检测还是NG,则需维修电批。
1.3 静电鞋接地电阻测试方法仪器名称1:人体静电测试仪被测对象:静电鞋接地理论值:小于109欧姆测试环境: 温度为23±3℃,湿度为50±10%。
测试频率:每天点检测试部门:生产测试方法:在仪器非充电状态下,一只脚站在测试仪的测试台上,将测试项目按钮调至“Footwear”档,按下测试按钮,当测试指示灯显示绿色或发出“OK”提示,则说明静电鞋测试合格,当测试指示灯显示红色时则证明静电鞋测试不合格,然后换另一制脚,用上述同样的方法测试其合格性,处理方法:如果不能通过测试,则按照如下处理:(1)清洁鞋底,(2)清洁鞋垫,(3)如果处理后还不能通过,则要报告拉长或主管,申请更换.1.4 静电手腕带电阻测试方法仪器名称1:人体静电测试仪被测对象:静电手腕带接地理论值:小于1.0X 106欧姆测试环境: 温度为23±3℃,湿度为50±10%。
测试频率:每天点检测试部门:生产测试方法:将测试项目按钮调至“Wrist Strap ”档,把静电环插入腕带测试插孔中,按下测试按钮,当测试指示灯显示绿色或发出“OK ”提示,则说明静电手环测试合格,当测试指示灯显示红色时则证明静电手环测试不合格。
如何进行箱变接地电阻测量箱变是电力系统中重要的配电设备,而箱变的接地电阻测量也是保证其正常运行的基本措施之一。
下面介绍箱变接地电阻测量的方法。
1.准备工作
首先要选择合适仪器,常用的有万用表、接地电阻测试仪。
然后检查测量仪器的电源、电缆是否正常。
在具体操作前还需确认箱变的接地点。
2.测量方法
接地电阻测试法:将接地电阻测试仪接上测试点,同时通过控制开关对所测值进行读数。
在测试时需要保证箱变内部其他装置不在线。
电桥法:通过电桥比较法进行测量,将箱变接地点连接至测量仪器的两个交流端子,可通过电桥匹配的效应测量箱变接地电阻值。
3.测量注意事项
在测量时需注意安全事项,不要覆盖其他的电器设备,保护现场工作者安全。
同时,在接地电阻测试时,需要测试单独的接地点,而不是整个箱变,同时需要采用直接接地法,不能采用分段测量法。
箱变接地电阻测量是电力系统中的重要步骤,必须重视。
通过正确的测量方法和注意事项,能够有效提高测量精度,为箱变的正常运行提供重要的支持和保障。
万用表接地电阻测量方法万用表是电工常用的测量仪器之一,它能够测量电压、电流、电阻等电学参数。
其中,接地电阻测量是电工工作中经常进行的一项任务。
接地电阻是指接地系统中的电流通过接地电极流入大地时所产生的电阻。
接地电阻的大小直接关系到接地系统的安全性能,因此对于接地电阻的测量十分重要。
本文将介绍一种常用的万用表接地电阻测量方法。
准备工作是必不可少的。
在进行接地电阻测量之前,应确保工作区域安全,并将电源关闭。
同时,需要准备一台可靠的万用表,确保其测量范围和精度能够满足要求。
接下来,选择适当的测量方法。
根据实际情况,接地电阻的测量方法可以分为两种:二线法和三线法。
首先介绍二线法。
二线法是最简单、常用的接地电阻测量方法。
它适用于小型接地系统或要求不高的场合。
具体操作步骤如下:1. 将万用表的旋钮拨到电阻测量档位,并选择合适的测量范围。
2. 将万用表的两个测试笔分别连接到待测接地电极上。
3. 读取万用表的测量数值,并记录下来。
如果万用表具备数据保持功能,可以直接读取测量结果。
需要注意的是,在进行二线法接地电阻测量时,由于没有外部电流源,所以在测量过程中会受到干扰电流影响,导致测量结果不够准确。
因此,如果要求更高的测量精度,就需要采用三线法。
三线法是一种更为精确的接地电阻测量方法,它适用于需要高精度测量的场合。
与二线法相比,三线法引入了外部电流源,使测量更加准确。
具体操作步骤如下:1. 将万用表的旋钮拨到电阻测量档位,并选择合适的测量范围。
2. 将万用表的两个测试笔分别连接到待测接地电极上。
3. 将外部电流源的正极连接到待测接地电极上,将负极连接到大地上。
4. 打开外部电流源,并调整合适的电流大小。
5. 读取万用表的测量数值,并记录下来。
同样,如果万用表具备数据保持功能,可以直接读取测量结果。
通过采用三线法进行接地电阻测量,可以有效抵消干扰电流的影响,提高测量精度。
但同时,三线法需要使用外部电流源,增加了测量的复杂度和成本。
万用表测接地电阻方法
接地电阻是指接地装置与大地之间的电阻,是评价接地系统是否良好的重要指标。
在电气工程中,为了确保设备和人员的安全,接地电阻的测量是必不可少的。
而使用万用表测量接地电阻是一种简单而有效的方法。
接下来,我们将介绍如何使用万用表来测量接地电阻。
首先,准备工作。
在进行接地电阻测量之前,需要确保万用表的电池电量充足,测量引线良好,测量范围和测量精度设置正确。
另外,还需对测量环境进行评估,确保没有外部干扰影响测量结果。
其次,接地电阻测量步骤。
接地电阻测量一般采用两种方法,一种是三线法,
另一种是四线法。
在使用万用表进行测量时,一般采用四线法,以减小测量误差。
具体步骤如下:
1. 将万用表调至接地电阻测量档位,并将测量引线连接至接地装置上。
2. 在测量前,需先对万用表进行空载校准,确保测量精度。
3. 开始测量,记录下测量数值。
4. 若测量值不稳定,可多次测量取平均值,以提高测量精度。
最后,结果分析与处理。
在测量完成后,需对测量结果进行分析。
一般来说,
接地电阻应符合相关标准要求,若超出范围,则需要进行相应的处理和改进。
同时,还需对测量数据进行记录和归档,以备日后查阅和分析。
总之,使用万用表测量接地电阻是一种简便而有效的方法。
在实际工程中,我
们需要严格按照标准操作规程进行测量,并对测量结果进行认真分析和处理,以确保接地系统的安全可靠。
希望本文能对大家在工程实践中的接地电阻测量工作有所帮助。
在使用中,专用的接地电阻测试仪价高,不便购买,能否用万用表测量接地电阻呢?作者用万用表在不同土质的土壤对接地电阻进行了实验,并将万用表所测数据和专用接地电阻测试仪所测数据进行了比较,两者十分接近。
具体测量方法如下:
找两根8mm、1m长的圆钢,将其一端磨尖作为辅助测试棒,分别插入待测接地体A两侧5m远的地下,深度应在0.6m以上,并使三者保持一条直线。
在这里,A为待测接地体,B、C为辅助测试棒
然后用万用表(R*1挡)测量A与B;A与C之间的电阻值,分别记作RAB、RAC、RBC,再经计算就可求出接地体A的接地电阻值。
由于接地电阻指的是接地体与土壤间的接触电阻。
设A、B、C三者的接地电阻分别为RA、RB、RC。
再设A与B之间土壤的电阻为RX,因为AC、AB距离相等,可以为A与C之间的土壤电阻也为RX;又因为BC=2AB,所以B与C间的土壤电阻近似为2RX,则:
RAB=RA+RB+RX
①RAC=RA+RC+RX
②RBC=RB+RC+2RX
③将①+②—③即得:RA=(RAB+RAC—RBC)/2。
④
④式即为接地电阻的计算公式。
实测例子:今测得某接地体的数据如下:RAB=8.4∩,RAC=9.3∩,RBC=10.5∩。
则:
RA=(8.4+9.3—10.5)/2=3.6(∩)
所以,被测接地体A的接地电阻值为3.6∩。
值得注意的是:测量前需要将A、B、C三个接地体用砂纸打磨发亮,尽量减少表笔与接地体之间的接触电阻,以减少误差。
本文推荐产品:测温仪、数字万用表、钳形表、计数器、数显仪表
艾驰商城是国内最专业的MRO工业品网购平台,正品现货、优势价格、迅捷配送,是一站式采购的工业品商城!具有10年工业用品电子商务领域研究,以强大的信息通道建设的优势,以及依托线下贸易交易市场在工业用品行业上游供应链的整合能力,为广大的用户提供了传感器、图尔克传感器、变频器、断路器、继电器、PLC、工控机、仪器仪表、气缸、五金工具、伺服电机、劳保用品等一系列自动化的工控产品。
如需进一步了解相关仪器仪表产品的选型,报价,采购,参数,图片,批发等信息,请关注艾驰商城/。