实验8 人体肺通气功能的测定
- 格式:ppt
- 大小:536.50 KB
- 文档页数:15
第1篇一、实验目的了解肺通气的生理机制,掌握肺通气功能的检测方法,通过实验观察肺通气的生理现象,分析影响肺通气的因素,从而加深对呼吸生理学的认识。
二、实验原理肺通气是指气体在呼吸过程中从外界吸入肺泡,再从肺泡排出体外的过程。
肺通气的动力来源于呼吸肌的收缩与舒张,其影响因素包括呼吸膜的厚度、呼吸膜的面积、通气与血流比值等。
通过测量肺通气量、最大通气量等指标,可以评估肺通气功能。
三、实验材料与仪器1. 实验材料:肺活量计、肺功能仪、生理盐水、吸氧管、吸痰管、鼻导管等。
2. 实验仪器:计算机、生理信号采集与分析系统、呼吸机、血压计、心电图机等。
四、实验方法1. 受试者取坐位,平静呼吸5分钟,待呼吸平稳后,开始实验。
2. 使用肺活量计测定受试者的肺活量(VC)、用力肺活量(FVC)和用力呼气量(FEV1)。
3. 使用肺功能仪测定受试者的最大通气量(MVV)。
4. 测量受试者的呼吸频率(R)、潮气量(VT)和每分钟通气量(VE)。
5. 观察并记录受试者在实验过程中的生理现象,如呼吸音、呼吸幅度、呼吸频率等。
6. 分析影响肺通气的因素,如呼吸肌力量、胸廓形态、呼吸道的通畅程度等。
五、实验结果1. 肺活量(VC):男性受试者平均为(4.2±0.5)L,女性受试者平均为(2.8±0.3)L。
2. 用力肺活量(FVC):男性受试者平均为(3.5±0.4)L,女性受试者平均为(2.3±0.2)L。
3. 用力呼气量(FEV1):男性受试者平均为(2.8±0.3)L,女性受试者平均为(1.9±0.1)L。
4. 最大通气量(MVV):男性受试者平均为(100±10)L/min,女性受试者平均为(80±5)L/min。
5. 呼吸频率(R):男性受试者平均为(16±2)次/min,女性受试者平均为(15±1)次/min。
6. 潮气量(VT):男性受试者平均为(0.6±0.1)L,女性受试者平均为(0.4±0.05)L。
实验8.1肺通气功能的测定Pulmonary Ventilation Function肺的主要功能包括肺通气(pulmonary ventilation)和肺换气。
肺通气功能直接影响肺换气,肺通气功能的测定对肺功能评定具有重要的生理意义。
肺通气功能测定采用肺量计(spirometer)进行。
呼吸时进出的气体进入肺量计,引起肺量计内气量的变化,肺量计内气体量的变化值,即被测者呼出或吸入的气体量。
本实验就是测量这些呼吸气量的变化。
1 材料和方法1.1材料:改良式肺量计(图8.1-1)、橡胶接口、鼻夹、75%酒精、氧气、钠石灰。
图8.1-1改良式肺量计1.2方法1.2.1准备肺量计 改良式肺量计与简单肺量计相似,主要由套在一起的外筒和浮筒组成。
外筒是盛水的圆筒,浮筒悬浮于隔层水筒中,浮筒内部形成一个密闭空间,两根管道分别通过呼气、吸气导管与测试口相通。
在呼气导管上安置CO2吸收剂(钠石灰)吸收呼出气中的CO2。
呼、吸气导管的另一端连接三通阀,三通阀上安装橡胶接口,被测者口衔橡胶接口,通过呼、吸气导管进行呼吸。
浮筒顶端有缆索通过滑轮和平衡锤(抵消浮筒重力)相连,固定在缆索的描记笔随浮筒的上下运动,在记录纸上描记出浮筒内气体容积的变化曲线,即肺通气功能曲线。
用酒精擦拭橡胶接口,受试者口衔橡胶接口,用鼻夹夹鼻,练习用口呼吸2~3分钟后,进行肺通气各项指标的测定。
1.2.2 肺通气量功能测定 ①潮气量:开动慢鼓,纸速50mm/min,记录平静呼吸的呼吸波,各次呼或吸气量的平均值,即为潮气量。
②补吸气量:在一次平静吸气之末,再继续吸气直至不能再吸气为止所吸入的气量。
③在一次平静呼气之末,再继续吸气直至不能再呼气为止所呼出的气量。
④肺活量:受试者尽力做最大吸气后,随即做最大呼气所呼出的气量,即为肺活量。
⑤用力呼气量测定:受试者尽力做最大吸气后,屏气1~2s,加快鼓速,纸速25mm/s,立即尽力最快地将气体呼出,直至不能再呼气为止,随即停鼓。
实验四肺通气功能的测定【实验目的】学会测定肺活量、时间肺活量、连续肺活量和最大通气量的测定方法。
【实验原理】呼吸机能是保证机体在新陈代谢过程中实现气体交换的重要条件。
(通气的目的是为了O2的摄入和CO2的排出,尤以O2的摄入更为重要。
一定O2的摄入需要一定的通气量作保证)。
肺的主要机能是进行气体交换。
肺活量、时间肺活量、连续肺活量和最大通气量,都可以作为呼吸机能健康程度的指标。
肺活量——可以反映人体呼吸运动的机能。
但肺活量的绝对值尚不能全面的反映人的通气功能,有时用肺活量的相对值,即肺活量除以体重(ml/kg)或身高(ml/cm),来评价肺通气功能水平和作横向的比较研究。
肺活量由三部分气体容积组成,即潮气,补吸气,补呼气。
肺活量测定方法简便,可重复性很好,应用很广。
但肺活量测定时不加以时间限制,因而反映肺通气功能有其局限性。
24131.潮气量2.补吸气量3.补呼气量4.肺活量肺活量组成成分的分析【实验对象】人【实验器材】肺活量计、橡皮口嘴、鼻夹、75%酒精。
【实验步骤】1.熟悉肺活量计的构造。
2.开机、调零,对呼吸口嘴消毒。
3.被测者站立,作用力吸气后立即由吹气口向筒内作用力呼气,读出刻度,连续3次,所得的结果记录在纸上,计算平均值。
4.连续测5次肺活量,并纪录。
5.最大通气量的测试:受试者以适宜的呼吸速度和频率进行呼吸,测试并记录15秒的通气量,乘以6即为最大通气量。
【注意事项】1.吹气口要消毒。
2.测试过程中如换气或中间停止呼气,测试自动结束。
3.吹气时,姿势要正确,不要弯腰,防止其它肌肉参与。
【应用与评价】肺活量、时间肺活量、连续肺活量和最大通量气是评价肺通气功能的常用和重要的生理指标。
肺活量可以反映呼吸运动的最大深度,其大小受性别、年龄、身高、体重、训练水平和运动项目等因素影响。
我国成年男子的肺活量约3500~4000mL,女子约为2500~3500mL;若以体重肺活量计算,男子约为62mL·kg-1体重,女子约为51mL·Kg-1体重。
实验八呼吸通气量的测定一、实验目的掌握呼吸通气量的测量方法。
二、实验原理人的性别、年龄及运动情况都会产生不同的呼吸气量。
正常安静状态下每次呼吸的气量约500 ml,称潮气量。
人可以在正常吸入空气以后,再用力吸入更多的气体;而在正常呼气之后,也能再用力呼气,本实验就是测量这些呼吸气量的变化。
三、实验用品(一)材料人。
(二)器材单筒肺量计、记录纸、橡皮接口、鼻夹、烧杯、酒精棉球。
(三)试剂 75%酒精。
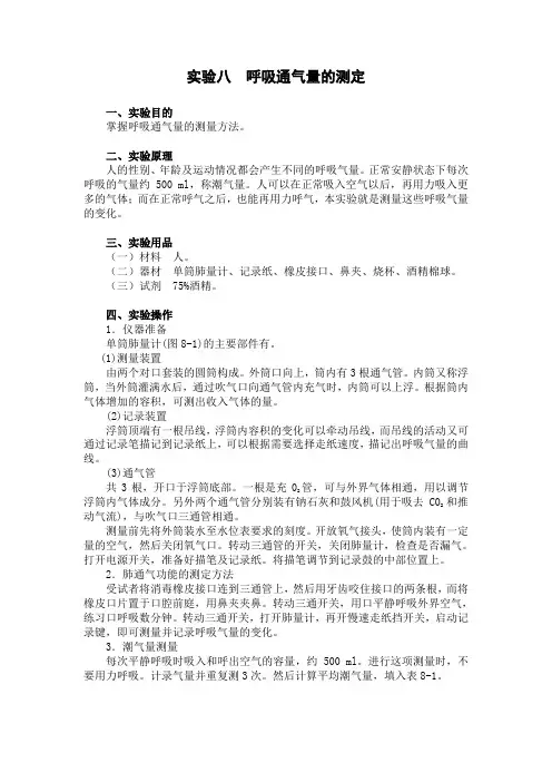
四、实验操作1.仪器准备单筒肺量计(图8-1)的主要部件有。
(1)测量装置由两个对口套装的圆筒构成。
外筒口向上,筒内有3根通气管。
内筒又称浮筒,当外筒灌满水后,通过吹气口向通气管内充气时,内筒可以上浮。
根据筒内气体增加的容积,可测出收入气体的量。
(2)记录装置浮筒顶端有一根吊线,浮筒内容积的变化可以牵动吊线,而吊线的活动又可通过记录笔描记到记录纸上,可以根据需要选择走纸速度,描记出呼吸气量的曲线。
(3)通气管管,可与外界气体相通,用以调节共3根,开口于浮筒底部。
一根是充02浮筒内气体成分。
另外两个通气管分别装有钠石灰和鼓风机(用于吸去C0和推2动气流),与吹气口三通管相通。
测量前先将外筒装水至水位表要求的刻度。
开放氧气接头,使筒内装有一定量的空气,然后关闭氧气口。
转动三通管的开关,关闭肺量计,检查是否漏气。
打开电源开关,准备好描笔及记录纸。
将描笔调节到记录鼓的中部位置上。
2.肺通气功能的测定方法受试者将消毒橡皮接口连到三通管上,然后用牙齿咬住接口的两条根,而将橡皮口片置于口腔前庭,用鼻夹夹鼻。
转动三通开关,用口平静呼吸外界空气,练习口呼吸数分钟。
转动三通开关,打开肺量计,再开慢速走纸挡开关,启动记录键,即可测量并记录呼吸气量的变化。
3.潮气量测量每次平静呼吸时吸入和呼出空气的容量,约500 ml。
进行这项测量时,不要用力呼吸。
计录气量并重复测3次。
然后计算平均潮气量,填入表8-1。
图8-1 单筒肺量计4.补吸气量测量正常吸气之后再用力吸入空气的容量,约2 800 ml。
测定技术肺通气功能测定分钟通气量(一)定义:分钟通气量(minute ventilation,VE)是指静息状态下每分钟所呼出的气量,即维持基础代谢所需的通气量。
(二)测定方法:坐位,上鼻夹,经咬口器连接肺量计,平静呼吸30sec~1min,测定VT及呼吸频率(RR),则VE=VT×RR。
(三)临床意义:VE是常用的肺通气功能指标,其与最大分钟通气量的函数关系是反映通气代偿能力的指标之一(后述)。
VE更是危重监护人工通气时的关键指标之一,对人工通气参数的设臵至关重要。
VE>10-12 L/min为通气过度,VE<4-3L/min为通气不足。
肺泡通气量(一)定义:肺泡通气量(alveolar ventilation, VA)是指静息状态下每分钟吸入气能达到肺泡并进行气体交换的有效通气量。
正常呼吸中,呼吸性细支气管以上的气道仅起气体传导作用,不参与肺泡气体交换,是为解剖无效腔或死腔;部分进入肺泡的气体因无相应的肺泡毛细血管血流与之进行气体交换,则亦无法进行气体交换,是为肺泡无效腔),解剖无效腔和肺泡无效腔合称生理无效腔(生理死腔),不能进行气体交换的这部分气体称为死腔通气(dead space ventilation, VD)。
正常情况下,因通气/血流比例正常,肺泡死腔量极小,可忽略不计,因此生理死腔量基本等于解剖死腔量。
解剖死腔量一般变化不大(除支气管扩张以外),故生理死腔量变化主要反映肺泡死腔量的变化。
(二)测定方法:受检者取坐位, 休息15min, 加鼻夹, 含咬口器, 待呼吸平稳后,收集呼出气,测定呼出气CO2分压(PECO2),并在收集呼出气之末取动脉血或动脉化耳血测定PaCO2 。
依改良Bohr公式: VD/VT=(PaCO2-PECO2) /PaCO2可计算出无效腔通气比值,则VA=VE×(100-VD/VT) %。
(三)临床意义:VA能确切反映有效通气的增加或减少。
一、实验目的1. 学习测量肺通气功能的方法。
2. 了解肺活量计的构造及其工作原理。
3. 通过实验,了解个体肺活量的正常范围及其影响因素。
二、实验原理肺活量是指一次最大吸气后,尽力呼出的气体总量。
它是反映人体呼吸系统功能的重要指标,可以反映呼吸肌的力量、胸廓的扩张能力以及肺部气体的实际容量。
肺活量的大小与年龄、性别、体质、健康状况等因素有关。
肺活量测量实验采用肺活量计进行,肺活量计主要由一对套在一起的圆筒组成,外筒装入一定量的清水,底部有排水阀门,中央有进气管,管的下端通向筒外的三通阀门,呼吸气经此出入。
内筒为倒扣在外筒中的浮筒,浮筒内为一密闭的空间,浮筒可随呼吸气体的进出而升降。
三、实验器材1. 肺活量计2. 受试者3. 计时器4. 记录纸四、实验步骤1. 受试者坐位休息5~10分钟,脱去一臂衣袖,准备测量。
2. 了解肺活量计的构造,包括外筒、内筒、进气管、排水阀门等。
3. 将肺活量计按压平稳,抽出浮筒。
4. 将预先准备好的清水注入外筒内,使水位到达水位表的红线刻度(275mm)。
5. 用三支调整螺丝调整外筒与水面的垂直度。
6. 用食指和中指卡住浮筒上的排水阀的阀体,用拇指压住排气压头,使浮筒徐徐压入水中,一直压倒筒底。
7. 检查外筒、内筒、气阀等是否漏气漏水。
8. 受试者手持吹气嘴,站立,深吸气至最大限度,嘴部贴紧吹气嘴,徐徐向筒内吹气,截至不能再吹气为止。
9. 记录肺活量计水位上升的高度,并计算肺活量。
10. 重复实验两次,取平均值作为受试者的肺活量。
五、实验结果与分析本次实验,受试者的肺活量为XXX毫升。
与同龄人相比,受试者的肺活量处于正常范围内。
分析原因如下:1. 受试者年龄、性别、体质等因素与同龄人相似,故肺活量处于正常范围内。
2. 受试者在实验过程中,呼吸肌收缩有力,胸廓扩张良好,说明受试者呼吸系统功能良好。
六、实验讨论1. 肺活量是反映人体呼吸系统功能的重要指标,对了解个体健康状况具有重要意义。
第1篇一、实验目的1. 学习测量肺通气功能的方法。
2. 了解肺活量计的构造和使用方法。
3. 通过实验,了解肺活量与人体健康的关系。
二、实验器材及对象1. 实验器材:- 肺活量计一台- 受试者若干名- 计时器- 记录表格- 计算器2. 实验对象:健康成人或青少年三、实验原理肺活量是指在一次最大吸气后,再尽力呼出的最大气体量。
它是反映人体肺功能的重要指标之一。
肺活量的大小与性别、年龄、身高、体重、体育锻炼等因素有关。
四、实验步骤1. 准备工作- 将肺活量计放置在平稳的桌面上。
- 调整肺活量计的进气管,确保其与受试者的口腔位置合适。
- 检查肺活量计的气密性,确保无漏气现象。
2. 受试者准备- 受试者站在肺活量计前,深吸一口气,尽量将肺内的气体吸满。
- 受试者将嘴部贴紧吹气嘴,开始吹气。
3. 实验操作- 实验者观察肺活量计的刻度,记录受试者吹出的最大气体量。
- 重复实验两次,取最大值作为受试者的肺活量。
4. 数据记录- 将受试者的姓名、性别、年龄、身高、体重等信息记录在表格中。
- 将每次实验的肺活量数据记录在表格中。
五、实验结果与分析1. 结果整理- 将受试者的肺活量数据整理成表格,包括姓名、性别、年龄、身高、体重、肺活量等。
- 根据受试者的性别、年龄、身高、体重等因素,对肺活量数据进行统计分析。
2. 结果分析- 分析受试者的肺活量与性别、年龄、身高、体重等因素之间的关系。
- 对比不同受试者的肺活量,了解肺活量与人体健康的关系。
六、实验结论1. 通过本次实验,掌握了肺活量测定的方法。
2. 了解肺活量与人体健康的关系,认识到体育锻炼对提高肺活量的重要性。
3. 根据实验结果,为受试者提供个性化的健康建议。
七、实验讨论1. 影响肺活量的因素有哪些?2. 如何提高肺活量?3. 肺活量测定在临床医学和体育训练中的应用有哪些?八、实验总结本次实验成功地完成了肺活量测定,达到了预期的实验目的。
在实验过程中,我们发现肺活量与性别、年龄、身高、体重等因素有关。
实验四肺通气功能的测定肺通气功能的测定是指对肺部的通气功能进行评估和测定,以了解肺部的功能状态。
肺通气功能的测定可以通过多种方法进行,如呼吸频率测定、肺活量测定、通气量测定、血气分析等。
呼吸频率是指每分钟呼吸的次数,通常以次/分钟表示。
呼吸频率的测定可以通过观察患者每分钟呼吸的次数来进行。
正常情况下,成人的呼吸频率在12-20次/分钟之间,但在急性呼吸窘迫综合征等病情下呼吸频率会增加。
肺活量是指一个人在一次最大吸气或最大呼气后,能从肺泡排出气体的最大量。
肺活量的测定可以使用呼气肺活量计等仪器来测定。
通过肺活量的测定可以评估肺部的通气能力,正常情况下女性的肺活量约为2000-3000毫升,男性的肺活量约为3000-4000毫升。
通气量是指单位时间内从肺泡排出的气体量,通常以升/分钟表示。
通气量可以通过呼吸频率和每次呼吸的潮气量来计算。
一般来说,通气量的测定需要使用肺活量测定仪等设备来进行。
血气分析是通过采集人体的动脉血样本,然后对样本中的各种气体成分进行检测和分析,以评估肺通气功能的好坏。
血气分析可以测定动脉血氧饱和度、动脉血二氧化碳分压以及动脉血酸碱平衡等指标。
除了上述常用的测定方法外,还有一些其他的肺通气功能测定方法,如肺顺应性测定、肺血流量测定等。
这些方法可以进一步评估肺部的弹性和血液灌注情况,从而更全面地了解肺通气功能。
在临床实际中,肺通气功能的测定对于评估肺部疾病的严重程度和病情的发展情况非常重要。
通过测定肺通气功能,可以及早发现和诊断肺部的疾病,早期干预和治疗,从而有效提高疗效和预后。
总之,肺通气功能的测定是评估肺部通气能力的重要方法,通过多种测定方法可以全面了解肺部的通气状态。
在临床实践中,肺通气功能测定对于评估肺部疾病和制定治疗方案具有重要意义。
一、实验目的1. 学习测量肺通气功能的方法。
2. 了解肺活量计的构造及其工作原理。
3. 通过实验,了解个体肺活量的正常范围,评估呼吸系统的健康状况。
二、实验原理肺的主要功能是进行气体交换,以维持正常的新陈代谢。
为此,肺必须与外界大气不断地进行通气。
肺通气量是指单位时间内通过肺的气体流通量,常用肺活量计来测量肺通气量。
肺活量是指一次最大吸气后,再尽力呼出的气体总量,它是衡量肺功能的重要指标之一。
三、实验器材与对象实验器材:1. 肺活量计2. 计时器3. 吹气嘴4. 鼻夹5. 记录纸和笔实验对象:1. 受试者(牐犎)四、实验步骤1. 了解肺活量计的构造:- 肺活量计主要由一对套在一起的圆筒组成,外筒装入一定量的清水,底部有排水阀门,中央有进气管,管的下端通向筒外的三通阀门,呼吸气经此出入。
- 内筒为倒扣在外筒中的浮筒,浮筒内为一密闭的空间,浮筒可随呼吸气体的进出而升降。
2. 准备实验环境:- 将肺活量计放置在平稳的桌面上,确保其垂直。
- 受试者站立,保持身体放松,调整鼻夹,确保鼻腔通畅。
3. 进行实验:- 受试者深吸气至最大限度,嘴部贴紧吹气嘴。
- 尽力呼气,直到不能再吹出气体为止。
- 在呼气过程中,观察浮筒的变化,并记录时间。
4. 重复实验:- 为确保实验结果的准确性,重复实验3次。
5. 数据处理:- 计算每次实验的肺活量值,取平均值作为最终结果。
五、实验结果与分析通过实验,测得受试者的肺活量为XXX升。
根据实验结果,可以评估受试者的呼吸系统健康状况。
六、实验讨论1. 肺活量是衡量肺功能的重要指标之一,受多种因素影响,如年龄、性别、身高、体重等。
2. 实验过程中,受试者的呼吸方式、口腔闭合程度等都会影响实验结果。
3. 为了确保实验结果的准确性,应多次重复实验,并取平均值。
4. 肺活量测定实验可以帮助人们了解自己的呼吸系统健康状况,为预防和治疗呼吸系统疾病提供参考。
七、实验结论本次实验成功地测量了受试者的肺活量,并了解了肺活量计的构造及其工作原理。
一、实训目的1. 理解肺通气的概念和过程。
2. 掌握肺通气的生理机制。
3. 了解影响肺通气的因素。
4. 通过实验验证肺通气的原理。
二、实训时间2023年10月27日三、实训地点生理实验室四、实训器材1. 人体呼吸模型2. 气压计3. 计时器4. 记录纸及笔五、实训步骤1. 观察呼吸模型:首先观察呼吸模型的结构,了解肺、气管、支气管等组成部分。
2. 肺通气原理演示:通过呼吸模型演示肺通气的原理,包括吸气、呼气过程,以及肺泡表面活性物质的作用。
3. 肺通气实验:1. 测量平静呼吸时的潮气量(VT)、每分钟通气量(VE)和肺活量(VC)。
2. 通过改变呼吸频率和深度,观察肺通气量的变化。
3. 在实验过程中,观察肺泡表面活性物质对肺通气的影响。
4. 数据分析:对实验数据进行整理和分析,验证肺通气的原理。
六、实验结果1. 平静呼吸时,潮气量为500ml,每分钟通气量为3000ml,肺活量为4000ml。
2. 增加呼吸频率,肺通气量增加;降低呼吸频率,肺通气量减少。
3. 增加呼吸深度,肺通气量增加;降低呼吸深度,肺通气量减少。
4. 肺泡表面活性物质能够降低肺泡表面张力,使肺泡更加稳定,从而提高肺通气效率。
七、实验结论1. 肺通气是呼吸系统的重要功能,通过呼吸肌的收缩活动实现。
2. 肺泡表面活性物质对肺通气具有重要作用,能够降低肺泡表面张力,提高肺通气效率。
3. 影响肺通气的因素包括呼吸频率、呼吸深度和肺泡表面活性物质等。
八、实训体会1. 通过本次实训,我对肺通气的生理机制有了更深入的了解。
2. 实验过程中,我学会了如何使用生理学实验器材,掌握了实验操作技巧。
3. 通过数据分析,我验证了肺通气的原理,提高了自己的实验能力。
九、建议1. 在实验过程中,要注意观察实验现象,及时记录数据。
2. 实验结束后,要对实验数据进行整理和分析,得出结论。
3. 加强对生理学知识的掌握,为以后的学习打下基础。
十、参考文献[1] 朱大年. 生理学[M]. 北京:人民卫生出版社,2018.[2] 王庆华. 生理学实验指导[M]. 北京:人民卫生出版社,2016.[3] 杨振宁. 生理学实验[M]. 北京:高等教育出版社,2014.。
实验19 肺通气功能的测定[实验目的] 学会肺量计的使用及肺通气功能的测定方法。
[实验原理] 呼吸过程中,肺容量随进出肺的气体量而变化。
测定肺容量、肺通气量,在一定程度上可反映肺的通气功能。
[实验对象] 人(学生自愿者)。
[实验用品] 肺量计或肺功能机、鼻夹、75%酒精棉球、记录装置等。
[实验步骤]1.实验准备打开肺量计的排气阀门,将浮筒慢慢提起,使筒内充灌新鲜空气4~5L,然后关闭排气阀门,调整记录笔与记纹器接触。
被测者闭目静立(或坐),嘴与经75%酒精消毒过的橡皮吹嘴紧紧相对,并用鼻夹夹住鼻子。
先将三通阀门与外界相通,练习呼吸几次,再将三通阀门通向肺量计内,开始下列各项测量(图5-1)。
2.肺容量测定(1)潮气量:开动慢鼓(纸速为50mm/min),记录平静呼吸约30s,平均各次呼吸气量,即为潮气量。
(2)补吸气量:一次平静吸气末,再继续吸气至不能再吸为止,增加的吸气量为补吸气量。
(3)补呼气量:一次平静呼气末,再继续呼气至不能再呼为止,增加的呼气量为补呼气量。
(4)肺活量:平静呼吸数次后,尽力作最大限度的吸气,随即作最大限度的呼气。
此次最大限度的深呼气量,即为肺活量。
重复2~3次,取最大值。
3.用力呼气量测定在肺量计内重新充灌新鲜空气4~5L,将记纹器速度调到25mm /s。
平静呼吸数次后,要求被测试者做最大限度的吸气,屏气1~2s,开动记纹器记录,即以最快的速度用力呼气,直至不能再呼为止。
停鼓后再重复一次。
根据时间标记,在呼气后第1s、2s、3s末,各作一垂直线与呼气曲线相交,读出第1s、2s、3s内的呼出气量,并计算它们各占肺活量的百分比。
表5-1 肺通气量的测定结果(单位:ml)用力呼气量项目潮气量补吸气量补呼气量肺活量1s 2s 3s 123平均4.肺通气量的测定(1)每分通气量:将已测得的潮气量乘以呼吸频率,即为每分通气量。
(2)最大通气量:方法与测肺容量相同。
从主试者发出开始口令记时,被测试者立即开始作最深最快的呼吸,一直持续15s。