滚球法计算避雷针保护范围
- 格式:doc
- 大小:30.51 KB
- 文档页数:3
滚球半径法计算防雷公式
滚球半径法是一种用于计算防雷公式的方法,也称为滚球法。
它
基于远离雷电地点的大圆距离与雷电附近的小圆距离之间的比例关系。
防雷公式是指用于确定安装避雷设施(如避雷针等)的高度或长
度的公式。
这些设施旨在保护建筑物或设备免受雷击的损害。
在滚球半径法中,假设雷电垂直撞击地面的距离为A,地面上的建筑物或设备需要保护的范围为B。
通过测量一个标准大小的滚球A和B
之间的半径差(记为R),可以得出以下公式:
B = R * A
其中,B是需要保护的范围的半径,R是滚球与雷电撞击地面的半
径差,A是雷电撞击地面的距离。
这个公式的原理是假设雷电撞击地面点附近的雷电场是均匀的,
且雷电的半径与雷电场的半径差是相似的。
通过测量滚球与雷电撞击
地面点附近的雷电场的半径差,可以推测出需要保护的范围的半径。
需要注意的是,滚球半径法是一种经验公式,其准确性取决于实际测量和具体环境条件。
在实际使用中,还需要考虑其他因素,如建筑物的高度、材料、地形等,以确定最佳的防雷设施布置和尺寸。
另外,滚球半径法也可以拓展到其他应用领域,如检测地下管道的腐蚀情况、测量建筑物的倾斜度等。
通过测量滚球与某个特定点之间的半径差,可以推断出该点与滚球之间的距离或物理变化情况。
这种方法在工程测量和地质勘探中有着广泛的应用。
用滚球法确定避雷针保护范围的修正计算法引言使用避雷针是一种常见的防雷措施,它可以帮助保护建筑物免受雷击的影响。
然而,如何确定避雷针的保护范围一直是一个问题。
传统的计算方法通常采用射线追踪法,该方法简单但不是很准确,因此需要一种更准确的计算方法。
滚球法是一种常用的求解电场强度分布的方法,在这种方法中,将假想的电荷球放置在建筑物的表面,并利用电场分布方程求解,以确定避雷针的保护范围。
本文介绍了一种用滚球法确定避雷针保护范围的修正计算法,并进行了实验验证。
方法本文基于较大的建筑物,将避雷针放置在建筑物顶部中心位置。
首先,在建筑物表面上放置一个假想的电荷球,在球的表面上沿着相等间隔的维度线剖分。
根据电场分布方程求解每个网格点的电势,即球面上的电压。
然后,将一个小球放在球面上,并利用它沿着球面滚动。
在每个位置测量小球的能量和动量,以确定小球在电场中的受力。
然后使用牛顿定律计算出小球的加速度,从而确定小球的轨迹。
最终,通过记录小球滚过的球面位置,可以得出避雷针的保护范围。
在实际操作中,因为建筑物的表面存在微小的不平整性,所以使用的球面网格必须足够密集。
此外,还需要对球面电荷密度进行一些修正,以考虑到建筑物表面的粗糙度和形状对电场的影响。
结果为了验证我们的修正计算法,我们对一座高层建筑进行了模拟计算。
结果显示,我们的修正方法可以更准确地确定避雷针的保护范围。
具体到实际操作中,我们发现线性采样比非线性采样更准确,而电荷密度的修正则可以通过调整一些系数来适应不同的建筑物形状。
结论本文提出了一种用滚球法确定避雷针保护范围的修正计算法,并通过实验验证了其准确性。
该方法可以更好地考虑建筑物的表面不平整性和形状对电场的影响,从而确定避雷针的保护范围。
未来,我们可以进一步优化该方法,以适应更复杂的建筑物形状和更高的精度要求。
进一步优化该方法的途径之一是将球面网格更细密,以更好地反映建筑物表面的微小不平整性。
此外,我们可以考虑采用非线性采样,从而更好地反映垂直于建筑物表面的电场分布情况。
附录B 滚球法单支避雷针(按闪器)的保护范围B.0.1 按照滚球法,单支避雷针(按闪器)的保护范围应按下列方法确定:1 当避雷针高度(h )小于或等于滚球半径(r h )时(图B .0.1-1),避雷针在被保护物高度的XX ',平面上的保护半径和在地面上的保护半径可按下列公式确定:图B.0.1-1单支避雷针的保护范围(h ≤r h)x b = (B.0.1-1)0r(B.0.1-2)式中h ——避雷针高度(m);x h ——被保护物高度(m);x r ——在被保护物高度,平面上的保护半径(m); 0r ——在地面上的保护半径(m);r h ——滚球半径(m)。
在现行国家标准《建筑物防雷设计规范》GB 50057中,对于第一、二、三类防雷建筑物的滚球半径分别确定为30m 、45m 、60m 。
对一般施工现场,在年平均雷暴日大于15d /a 的地区,高度在15m 及以上的高耸建构筑物和高大建筑A BOrxh rhrh rMA Bh xhh rr 0保护范围XX机械;或在年平均雷暴日小于或等于15d /a 的地区,高度在20m 及以上的高耸建构筑物和高大建筑机械,可参照第三类防雷建筑物。
2 当避雷针高度(h )大于滚球半径(r h )时(图B.0.1-2),避雷针在被保护物高度的XX '平面上的保护半径和在地面上的保护半径可按下列公式确定:x r r h =(B.0.1-3) 0rr h =(B.0.1-4)B.0.2 按照滚球法,单根避雷线(接闪器)的保护范围应按下列方法确定:当避雷线的高度大于或等于2倍滚球半径时,无保护范围;当避雷线的高度小于2倍滚球半径时(图B.0.2),滚球半径的2圆弧线(柱面)与地面之间的空间即是保护范围。
当2r r h h h <<时,保护范围最高点的高度h 0可按下式计算:02r h h h=- (B.0.2-1)当h ≤r h 时,保护范围最高点的高度即为h :0h h= (B.0.2-2)避雷线在x h 高度的XX '平面上的保护宽度x b 可按下式计算:x b(B.0.2-3)图B.0.1-2单支避雷针的保护范围(h >r h )(a)2r r h h h <<时 (b) h ≤r h 时图B.0.2 单根架空避雷线的保护范围避雷线两端的保护范围按单只避雷针的方法确定r h 。
避雷针的防护范围计算方法常用避雷针(这里仅指单针)保护范围的计算方法主要有折线法和滚球法,为此,就“折线法”和“滚球法”的计算进行了初步的分析和探讨,得出:“折线法”的主要特点是设计直观,计算简便,节省投资,但建筑物高度大于20 m以上不适用;“滚球法”的主要特点是可以计算避雷针(带)与网格组合时的保护范围,但计算相对复杂,投资成本相对大。
在避雷针保护范围的计算方法中,“折线法”是比较成熟的方法。
近几年来,国标中规定的“滚球法”也开始得到同行的认同,但在实际运用中,“滚球法”也碰到一些问题,特别是在计算天面避雷针保护范围的时候。
因此有必要对电力系统常用的“折线法”和国标的“滚球法”进行比较分析,发现其中存在的问题。
1“折线法”避雷保护计算“折线法”在电力系统又称“规程法”,即单支避雷针的保护范围是一个以避雷针为轴的折线圆锥体。
L/ 620—997《交流电气装置的过电压保护和绝缘配合》标准就规定了单支避雷针的保护范围,见图。
1.1避雷针在地面上保护半径的计算计算避雷针在地面上的保护半径可用公式式中:Rp——保护半径;h——避雷针的高度;P——高度影响因数。
其中,P的取值是:当h≤30 m,P=1;当30 m的h的纯数值;当h>20 m时,只能取h=120 m。
1.2被保护物高度hp水平面上保护半径的计算a)当hp≥0.5h时,被保护物高度hp水平面上的保护半径式中:Rp——避雷针在hp水平面上的保护半径;hp——被保护物的高度;ha——避雷针的有效高度。
b)当hp<0.5h时,被保护物高度hp水平面上的保护半径2“滚球法”避雷保护计算“滚球法”是国际电工委员会(IEC)推荐的接闪器保护范围计算方法之一。
我国建筑防雷规范G 50057—994(2000年版)也把“滚球法”强制作为计算避雷针保护范围的方法。
滚球法是以hR为半径的一个球体沿需要防止击雷的部位滚动,当球体只触及接闪器(包括被用作接闪器的金属物)或只触及接闪器和地面(包括与大地接触并能承受雷击的金属物),而不触及需要保护的部位时,则该部分就得到接闪器的保护。
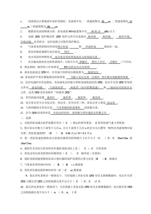
1.用滚球法计算避雷针保护范围时,其滚球半径,一类建筑物为30 m; 二类建筑物为45 m;三类建筑物为60 m。
2.根据雷电流的频谱分析,雷电流的90%能量集中在_10或15 kHz以下。
3.电源SPD保护模式即SPD保护元件可以连接在相对相、相对地、相对中线、中线对地及其组合。
这些连接方式称作保护模式。
4.气体放电管的响应时间是统计时延_ 和形成时延相加在一起。
5.氧化锌避雷器箝位电压值是残压。
6.电介质的伏秒特性是电介质击穿时所加电压与时间的关系。
7.在压敏电阻的伏安特性曲线中,大致可分为泄漏区、箝位工作区、过载区三个区间。
8.暂态抑制二极管的工作原理是PN结的反向击穿原理。
9.放电电流流过SPD时,在其端子间的电压峰值称为限制电压。
10.雷电防护中变压器隔离法的原理是当输入电压达到一定值时,变压器出现磁饱和现象。
11.没有电涌时具有高阻抗,有浪涌电压时能立即转变成低阻抗的SPD。
电压开关型SPD常用的元件有放电间隙、气体放电管、闸流管(硅可控整流器)和三端双向可控硅开关元件。
这类SPD有时也称作“短路型SPD”。
12.常用的接闪装置避雷针、避雷带、避雷网、避雷线。
13.电介质击穿可分为电击穿、热击穿、化学击穿三种。
雷电击穿主要是电击穿。
14.气体间隙的击穿电压是气压和极间距离乘积的函数关系。
15.信号SPD的误码率是在给定时间内,误码数与所传递的总码数之比。
二、选择1、安装的雷电减灾防护装置应符合(C )规定的使用要求。
C国务院级气象主管机构2、预计雷击次数大于或等于几次/a,且小于或等于几次/a的住宅办公楼等一般性民用建筑物应划为第二类防雷建筑物?(D ) D 0.06次/a≤N≤0.3次/a3、第一类防雷建筑物防直击雷接闪器采用的网格尺寸应不大于(C )米。
C 20m*20m或16m*24m4、避雷针及其衍生的各种室外避雷系统实际上是( C )。
C 引雷系统5、雷电过电压波是持续时间极短的(C )。
滚球法计算避雷针保护范围(1)2008-08-30 09:03:22 作者:未知来源:渭南防雷网浏览次数:81 文字大小:【大】【中】【小】滚球法"是一种计算接闪器保护范围的方法。
它的计算原理为以某一规定半径的球体,在装有接闪器的建筑物上滚过,滚球体由于受建筑物上所安装的接闪器的阻挡而无法触及某些范围,把这些范围认为是接闪器的保护…滚球法"是一种计算接闪器保护范围的方法。
它的计算原理为以某一规定半径的球体,在装有接闪器的建筑物上滚过,滚球体由于受建筑物上所安装的接闪器的阻挡而无法触及某些范围,把这些范围认为是接闪器的保护范围。
这就是滚球法。
"滚球法"是国际电工委员会(IEC)推荐的接闪器保护范围计算方法之一;我国目前正在实施的建筑防雷规范GB50057-94也采纳了"滚球法"。
由立体几何的知识即可进行"滚球法"的计算。
借助某些软件在计算机上可以使计算的过程及计算结果的表述变得更加简易。
在本行业内大多数学者们的专著及文章中都对滚球法的计算机辅助计算有详细具体的说明。
这里就不再复述。
下面介绍本公司在实际工程中是如何运用滚球法的:由于使用避雷针做为接闪器时得到的保护范围,一般具有较好的轴对称性;而使用避雷带等其它接闪器时所得到的保护范围一般没有轴对称性,并且较为复杂,因此本文中只讨论以避雷针做为接闪器的情况。
首先规定以下几个条件:1、滚球半径为R (根据GB50057-94可选30、45、60m)。
2、地面无论坡度9多大均为绝对平面。
3、避雷针高度H指针尖竖直至地面的距离,针尖以下部分均视为接闪器。
针杆均为竖直安装,即避雷针与竖直轴重合。
一、常规单针(9 =0, H=R)这种情况的保护范围沿竖直轴具有完全轴对称性,任选一个通过竖直轴的轴线剖面如下图滚球球心的运动轨迹为:L(直线)+A(圆弧)+L(直线)注:A=n一个半径为R的球沿9 =0的地面滚动,当它遇到高度H=R的避雷针时被阻碍,让它翻过针尖继续向前滚。
屋面避雷针保护范围的计算方法尹飞龙南京信息工程大学防雷专业,南京 210044摘要:建筑物防雷设计中普遍产用“滚球法”计算避雷针的保护范围,但在实际工程中,用于滚球法计算的基准面选取成了很大问题。
通过对不同情况的分析,得出了滚球与屋面相切、滚球与屋面不相切两种基本情况,并推导出相应避雷针保护范围的计算方法。
在实际防雷工程中应根据实际情况,选取相应的计算公式得出较科学的避雷针保护范围。
关键词:屋面避雷针、滚球法、保护范围《建筑物防雷设计规范》颁布实施以来,在建筑工程和市政工程中,已普遍采用滚球法确定建筑物、构筑物上防雷装置的保护范围。
较之以前的防雷保护范围计算方法,滚球法概念清晰,计算公式科学、合理且便于使用,提高了防雷设计的质量和水平,增强了工程建设项目抵御雷电侵害的能力,具有良好的经济效益和社会效益[1]。
1.“滚球法”计算单支避雷针保护范围1.1“滚球法”定义定义:滚球法是想象空中有一半径为hr第一类、第二类、第三类防雷建筑物滚球半径hr分别为30m、45m、60m)的球体,沿着要防直击雷的部位滚动,当球体表面触及接闪器,或只接触接闪器和地面,而不触及需要保护的部位时,则该部分就得到接闪器的保护[2]。
1.2单支避雷针保护范围[3]图1.2.1是单根避雷针保护范围的示意图:① 距地面hr 高度作一平行线于地面的平行线。
② 以针尖O 为圆心,hr 为半径,做弧线交于平行线A 、B 两点。
③ 以A 、B 为圆心,hr 为半径,做弧线分别与针尖相交和地面相切。
弧线以下到地面范围是避雷针保护范围,是一个对称的锥体。
图1.2.2是避雷针保护半径的计算简图:图1.2.2地面避雷针保护半径: ()220h h h OD r r r --== (1)hx 高度水平面上避雷针保护半径:()()22220x r r r r x h h h h h h BC r r -----=-=(2)2.屋面避雷针保护范围计算方法处于屋面的避雷针,实际上就是将避雷针的参考面由地面转换成了屋面。
iec 滚球半径滚球法是基于立体几何和平面几何的原理,采用图解法并推导出计算公式以得出避雷针的保护范围。
滚球半径对避雷针的保护范围有重要影响,IEC标准和国标根据建筑物分类规定了不同等级建筑物的滚球半径:中国建筑标准I级30米、II级45米、III级60米;IEC标准I级20米、II级30米、III级45米、IV级60米。
单根避雷针的保护范围计算公式为:当时,,当时令,代入前面两式中即得到对应的保护范围。
式中为避雷针在高度的xx’平面上的保护半径(m),为滚球半径(m),为被保护物的高度(m),为避雷针在地面上的保护半径(m)。
两根等高避雷针的保护范围:在的情况下,当两支接闪杆距离时应各按单支避雷针所规定的方法确定,当时外侧的保护范围按单支避雷针的方法确定,两针间的保护范围根据两针间的距离D以及避雷针高度确定。
同理,多支避雷针的保护范围也可根据两支避雷针的范围分别计算得出。
根据滚球法确定的单支避雷针和两支等高避雷针的保护范围示意图如图2、图3。
滚球法特点:雷击范围和雷电流大小有关。
雷击范围近似用半径为S 的球体表示,S越大则雷击影响范围也越大。
S又与雷电流大小有关,雷电流越大则S也越大;避雷针、避雷线的保护范围与需保护设备所能承受的最大雷击电流大小有关。
滚球法能根据不同设备相应的雷电冲击绝缘耐受水平确定设备能承受的最大雷击电流,从而设计相应安全级别的直击雷防护系统,使得电流大于最大雷击电流值的直击雷都可通过避雷针或避雷线得到保护,而小于最大雷击电流值的雷电流绕击可通过相应的避雷器得到保护。
根据滚球法原理,设备所能承受的雷电流冲击绝缘水平越大滚球半径也就越大、相应该区域的避雷针布置间距就较大,设备所能承受的雷电流冲击绝缘水平越小滚球半径就越小、相应区域的避雷针布置间距就较小。
根据折线法避雷针的高度可代替其密度,即当受场地条件限制避雷针布置间距较大时可增加避雷针的高度来满足保护范围的要求,但对于滚球法避雷针的高度不能用来替代密度。
避雷针的保护范围计算在避雷针保护范围的计算方法中,“折线法”是比较成熟的方法。
近几年来, 国标中规定的“滚球法”也开始得到同行的认同。
下面分别介绍计算过程。
一、 折线法1,1单支避雷针h 为避雷针的高度(m );h x 为被保护物体的高度(m );r x 为在高度为h x 的水平面上的保护半径(m 针离设备至少5m避雷针在地面上的保护半径为r=1.5h在被保护高度h x 当h x ≥ h /2 r x =(h -h x )×p =h a ×p当h x <h /2 r x =(1.5h -2h x )×p p —高度影响系数 h ≤ 30m 时,p =1 ;30<h ≤ 120 m 时1.2两只避雷针1.2.1两支避雷针高度相同随着所要求保护的范围增大。
单支避雷针的高度要升高,但如果所要求保护的范围比较狭长(如长方形),就不宜用太高的单支避雷针,这时可以采用两支较矮的避雷针采用两针后,外侧的保护范围与单针保护范围的确定方法相同,针的内侧部分的确定方法为:令D 为两针间距离;2b x 等于在高度为h x 水平面上保护范围的最小宽度,它位于两针的连接线的中点,即距每针的距离为D/2。
b x=1.5(h o—h x ) 两针间距离与针高之比D/h 不宜大于5h o 为两针间保护范围上部边缘最低点的高度(m)h o=h ‐D/7p 当D=7p ×h a 时, b x=01.2.1两支避雷针高度不同俩针外侧的保护范围仍按单针的方法确定,俩针内侧的保护范围:先作出较高针的保护范围的边界,之后由较低针的针顶部作一条与地面平行线,这两者的交点对地面作垂线,将此垂线看作一假想避雷针,再作它与较低针的保护范围,这样2和3就是相当于俩根等高避雷针的保护范围。
图中 f=D1/7p1.2.3三支或四支避雷针的保护范围可以两两当作两只避雷针确定保护范围二、 滚球法所谓“滚球法”(roll‐ball method),就是选择一个半径为hr(滚球半径)的球体,沿需要防护直击雷的部位滚动,如果球体只接触到避雷针(线)或避雷针(线)与地面,而不触及需要保护的部位,则该部位就在避雷针(线)的保护范围之内。
避雷针保护范围的滚球法避雷针是一种用于保护建筑物和设备免受雷击损害的重要装置。
它通过将雷电引入地下,从而保护了建筑物和设备的安全。
而滚球法是一种常用的避雷针保护范围计算方法。
本文将介绍避雷针的保护范围和滚球法的原理及应用。
一、避雷针的保护范围避雷针的保护范围是指在一定条件下,避雷针能够保护的区域范围。
一般来说,避雷针的保护范围是一个球形区域,其半径取决于避雷针的高度和地面的导电性。
避雷针越高,保护范围越大,地面导电性越好,保护范围也越大。
二、滚球法的原理滚球法是一种简化的避雷针保护范围计算方法。
它基于以下假设:避雷针所在的地面是均匀无限大的导电平面,避雷针是一个理想的导体球体。
根据这个假设,可以推导出滚球法的计算公式。
滚球法的原理是将一个半径为避雷针高度的球体滚动在地面上,避雷针所在的位置即为避雷针的保护范围边界。
滚球法的优点是简单易懂,适用于大部分情况下的避雷针保护范围计算。
三、滚球法的应用滚球法广泛应用于建筑物、电力设备、通信设备等的避雷针保护范围计算中。
具体应用步骤如下:1. 确定避雷针的高度:避雷针的高度是滚球法计算的基础数据,一般根据建筑物的高度或设备的高度来确定。
2. 确定地面导电性:地面导电性对避雷针的保护范围有影响。
一般来说,湿润的土壤导电性较好,而干燥的土壤导电性较差。
根据实际情况确定地面导电性的数值。
3. 计算保护范围:根据滚球法的原理和公式,进行保护范围的计算。
一般来说,计算结果是一个半径为避雷针高度的球体。
4. 根据实际情况调整:滚球法是基于一些理想假设进行计算的,实际情况可能存在差异。
因此,在具体应用中,需要根据实际情况进行调整和修正。
滚球法是一种简化的避雷针保护范围计算方法,它可以快速、粗略地估算避雷针的保护范围。
然而,需要注意的是,滚球法只是一种近似计算方法,不能完全代替精确的计算方法。
在一些特殊情况下,如避雷针高度较低或地面导电性较差的情况下,滚球法可能会低估避雷针的保护范围。
如何计算天面上避雷针的保护范围黄民生(河南省平顶山市气象局,平顶山 467001)在实际工作中天面上避雷针保护范围的计算方法,都是运用GB50057—94中给出的计算公式进行计算的。
从理论上讲,用GB50057—94中的计算公式进行计算是一种错误的方法。
论述如下:1 滚球法计算保护范围的原理滚球法是以一定半径(按一、二、三类防雷标准分别取30m、45m、60m)的一个球体,沿需要防直击雷的部位滚动,当球体只触及接闪器(包括被利用为接闪器的金属物)或直接触接闪器和地面(包括与大地接触并能够承受雷击的金属物)而不触及需要保护的部位时,则该部分即得到保护。
2 我国国标GB50057——94给出了用滚球法计算接闪器保护范围的方法这种方法是以避雷针和被保护物所在平面为一无限延伸的平面作为前提,同时滚球与大地接触时是相切的条件下而给出的计算方法。
而当被保护物位于屋顶天面时,天面不是一个无限延伸的平面,况且当滚球同时与避雷针尖和天面避雷带接触时,滚球和天面之间不存在确定的相切关系。
因此《建筑物防雷设计规范》中给出的计算公式将不能直接运用。
3 怎样计算其保护范围3.1 由于天面不可延伸且形状不规则,因此,根据滚球法计算保护范围的原理,当避雷针位置确定后,滚球在以避雷针尖作为一个支点,以避雷带上任一点作为另一支点滚动时,它在一定高度的保护范围也将是一个不规则的图形。
从理论上讲,要想知道被保护物体能否得到全面保护我们需要计算出以避雷针尖为一个滚球支点,以避雷带上所有点作为另一个滚球支点时,避雷针在一定高度的所有保护半径,来确定被保护物体能否完全得到保护。
这种计算方法实际工作中是不可操作的。
因此,我们需要找出一种简变的方法来计算被保护物体能否得到避雷针完全保护。
3.2 从滚球法计算保护范围的原理中我们可以得出如下推论:推论一:以避雷针的顶点为一个支点,另一个支点距避雷针的基点的垂直距离越近时,其在一定高度的保护半径越小;反之,另一个支点距避雷针的基点的垂直距离越远(不能超过滚球半径)时,其在一定高度的保护半径越大。
1 保护范围计算一、避雷针的保护范围1.单支避雷针滚球法保护范围的确定:滚球法是以r h 为半径的一个球体,沿需要防直击雷的部位滚动,当球体只触及接闪器(包括被利用作为接闪器的金属物)或只触及接闪器和地面(包括与大地接触并能承受雷击的金属物)而不触及需要保护的部件时,则该部件就得到接闪器的保护,见图5—11。
图5—11 单支避雷针滚球法的保护范围滚球半径r h 的取值与建筑物防雷类别有关,第一类防雷建筑物的滚球半径r h 规定为30m ,第二类防雷建筑物的滚球半径r h 规定为45m ,第三类防雷建筑物的滚球半径r h 规定为60m.(1)避雷针高度h ≤r h 时;①距地面r h 处作一平行于地面的平行线;②以针尖为圆心,r h 为半径,作弧线交于平行线的A 、B 两点; ③以A 、B 为圆心,r h 为半径作弧线,该弧线与针尖相交并与地面相切。
从此弧线起到地面止就是保护范围。
保护范围是一个对称的锥体; ④避雷针在r h 高度为XX ′平面上的保护半径x r 为避雷针轴线至锥体母线交点的水平距离,可按下列公式计算:)2()2(x r x r x h h h h h h r ---=1 避雷针在地面上的保护范围:)2(0h h h r r -= 该建筑物单支避雷针的保护范围的确定我们把此类建筑物划为三类防雷范围,滚球半径选60米,当避雷塔高度h=31.5m 时,其在13米高度平面的保护半径计算如下:)1360*2(*13)51.360*2(*51.3---=x r)51.360*2(*51.30-=r式中:x r ——避雷针在x h 高度的XX ′平面上的保护半径(m); r h ——滚球半径(m);r h = 60米x h ——被保护物的高度(m);13米r 0——避雷针在地面的保护半径;计算可得:避雷针在13米高度平面x r =16.3579m避雷针在地面上r 0=53.6540m算依据:建筑物防雷设计规范 GB5057-2010。
文章编号 100426410(2007)S120043204屋面避雷针保护范围的计算方法陈 锐,覃 辉,陆金凤(广西柳州市防雷中心,广西柳州 545001)摘 要:在防雷检测中,很多人在计算屋面上避雷针的保护范围时,直接运用《建筑物防雷设计规范》(G B50057-94)中给出的“滚球法”计算公式进行计算的。
从理论上讲,这种方法不完全正确,应根据实际情况,选择适合的方法进行计算。
关 键 词:避雷针;滚球法;保护范围中图分类号:TU856 文献标识码:B收稿日期252作者简介陈锐(82),男,广西柳州人柳州市防雷中心副主任,助理工程师。
在防雷检测工作中,经常遇到在建筑物屋面上某个物体用避雷针来保护的情况,这时就要计算此避雷针是否完全能够保护该物体,在实际的计算工作中,很多人直接运用《建筑物防雷设计规范》中给出的“滚球法”计算公式来进行计算[1]。
从理论上来讲,这种方法不完全正确。
分析如下。
1 “滚球法”计算单支避雷针保护范围111 “滚球法”的定义滚球法是以h r (按一、二、三类防雷标准分别取30m 、45m 、60m )为半径的一个球体沿需要防止雷击的部位滚动,当球体只触及接闪器(包括被用作接闪器的金属物)或只触及接闪器和地面(包括与大地接触并能承受雷击的金属物),而不触及需要保护的部位时,则该部分就得到接闪器的保护。
112 《建筑物防雷设计规范》中单支避雷针保护范围的计算(1)当避雷针高度h 小于或等于h r 时,如图1所示:图1 单支避雷针的保护范围 ①距地面h r 处作一平行于地面的平行线;②以针尖为圆心,h r 为半径,作弧线交于平行线的A 、B 两点;③以A 、B 为圆心,h r 为半径作弧线,该弧线与针尖相交并与地面相切。
从此弧线起到地面止就是保护范围。
保护范围是一个对称的锥体;第18卷 增刊1 广西工学院学报 Vol 118 Sup 12007年6月 JOURNAL OF GUANGXI UNIVERSI TY OF TECHNOLO GY J une 12007:2007010:197④避雷针在h x 高度的xx ′平面上和在地面上的保护半径,按下列计算式确定: r x =h (2h r -h)-h x (2h r -h x )(1) r 0=h (2h r -h )(2)式中:r x ──避雷针在h x 高度的xx ′平面上的保护半径(m );h r ──滚球半径(m );h x ──被保护物的高度(m);r 0──避雷针在地面上的保护半径(m )应用滚球法,单支避雷针在地面上的保护半径的计算可见以下方法及图11(2)避雷针高度h ≥h r 时的计算,在避雷针上取高度h r 的一点代替单支避雷针针尖作为圆心。
用改进滚球法确定避雷针的保护范围近年来,雷电天气频繁发生,给人们的生命和财产安全带来了极大的威胁。
因此,在建筑物、桥梁、高架桥等高耸物体上安装避雷针成了必不可少的工程措施。
不过,如何确定避雷针的保护范围一直是一个难题。
传统的滚球法测定避雷针保护范围的方法,存在一些不足之处,运用改进滚球法,可以更准确地确定避雷针的保护范围。
一、传统滚球法的缺陷传统滚球法是通过在避雷针的保护范围内滚动金属球,以检测地面上金属装置发生击雷时,地面上避雷针范围内的单位面积内会有多少击穿次数,进而求出地面上避雷针的保护范围。
但传统滚球法对球的质量、形状、大小、滚动方向等因素都有很高的要求。
同时,在实验现场,观察和记录条件也需要优化,过程比较繁琐,不便于进行大规模的试验。
若球体大小不同,则能击穿的能量会有所不同,影响保护范围的测量。
如果球体的形状有不同,则球的接触区域也会有所差异,进而影响测量效果,就算是球体形状没有较大的变化,球的不同朝向也会对测量效果产生影响。
二、改进滚球法的优点改进滚球法则是在传统滚球法的基础上进行了一定的改进。
它主要包括以下三个方面。
首先,对于球体的质量、形状等因素进行约束,保证其精度和准确性。
特别是球的大小和形状,都需要在实验前进行严格的选定和匹配。
以确保每次实验所采用的球体规格相同,这样才能最大限度地消除不确定性。
其次,改进滚球法必须在统一的平面上进行测试。
这样,可以避免由于地形高低起伏、不平整等因素导致的实验误差。
最后,在实验现场使用高效的数据处理技术,辅助对实验结果的分析和处理。
实验结果的可靠性和正确性,不仅仅取决于实验过程的精度,还要考虑结果分析和处理的标准化和规范化程度。
三、改进滚球法的实验过程1.准备工作在对避雷针进行保护范围的测量之前,需要进行一些准备工作,确保实验的有效性和准确性。
具体包括:(1)检查和测量避雷针的高度和安装位置;(2)确认实验场地的平整性,并选择合适的实验测试点;(3)选定规格相同的球体,并进行严格的匹配,保证测试过程的可重复性。
滚球法"是一种计算接闪器保护范围的方法。
它的计算原理为以某一规定半径的球体,在装有接闪器的建筑物上滚过,滚球体由于受建筑物上所安装的接闪器的阻挡而无法触及某些范围,把这些范围认为是接闪器的保护 ...
滚球法"是一种计算接闪器保护范围的方法。
它的计算原理为以某一规定半径的球体,在装有接闪器的建筑物上滚过,滚球体由于受建筑物上所安装的接闪器的阻挡而无法触及某些范围,把这些范围认为是接闪器的保护范围。
这就是滚球法。
"滚球法"是国际电工委员会(IEC)推荐的接闪器保护范围计算方法之一;我国目前正在实施的建筑防雷规范GB50057-94也采纳了"滚球法"。
由立体几何的知识即可进行"滚球法"的计算。
借助某些软件在计算机上可以使计算的过程及计算结果的表述变得更加简易。
在本行业内大多数学者们的专著及文章中都对滚球法的计算机辅助计算有详细具体的说明。
这里就不再复述。
下面介绍本公司在实际工程中是如何运用滚球法的:由于使用避雷针做为接闪器时得到的保护范围,一般具有较好的轴对称性;而使用避雷带等其它接闪器时所得到的保护范围一般没有轴对称性,并且较为复杂,因此本文中只讨论以避雷针做为接闪器的情况。
首先规定以下几个条件:
1、滚球半径为R(根据GB50057-94可选30、45、60m)。
2、地面无论坡度θ多大均为绝对平面。
3、避雷针高度H指针尖竖直至地面的距离,针尖以下部分均视为接闪器。
针杆均为竖直安装,
即避雷针与竖直轴重合。
一、常规单针
(θ=0, H=R)
这种情况的保护范围沿竖直轴具有完全轴对称性,任选一个通过竖直轴的轴线剖面如下图
滚球球心的运动轨迹为:
L(直线)+A(圆弧)+L(直线)
注:A=π
一个半径为R的球沿θ=0的地面滚动,当它遇到高度H=R的避雷针时被阻碍,让它翻过针尖继续向前滚。
滚球离开避雷针后我们即可看到滚球无法触及的范围就是滚球外圆运动轨迹的内包络线与地面间的范围。
这就是该剖面上的保护范围。
由于保护范围沿竖直轴具有完全轴对称性,令该包络线沿竖直轴旋转得到的实体就是实际空间的保护范围。
如果被保护的建筑物完全在该实体的范围内,则我们认为这样的保护是有效的。
二、常规单针
(θ=0, 0<H<R)
这种情况的保护范围沿竖直轴具有完全轴对称性,任选一个通过竖直轴的轴线剖面如下图
滚球球心的运动轨迹为:L(直线)+A(圆弧)+L(直线)注:0<A<π一个半径为R的球沿θ=0的地面滚动,当它遇到高度0<H<R的避雷针时被阻碍,让它翻过针尖继续向前滚。
滚球离开避雷针后我们即可看到滚球无法触及的范围就是滚球外圆运动轨迹的内包络线与地面间的范围。
这就是该剖面上的保护范围。
由于保护范围沿竖直轴具有完全轴对称性,令该包络线沿竖直轴旋转得到的实体就是实际空间的保护范围。
如果被保护的建筑物完全在该实体的范围内,则我们认为这样的保护是有效的。
三、常规单针
(θ=0, H>R)
这种情况的保护范围沿竖直轴具有完全轴对称性,任选一个通过竖直轴的轴线剖面如下图滚球球心的运动轨迹为:L(直线)+ L(直线)+A(圆弧)+ L(直线)+L(直线)注:A=π一个半径为R的球沿θ=0的地面滚动,当它遇到高度H>R 的避雷针时被阻碍,让它翻过针尖继续向前滚。
滚球离开避雷针后我们即可看到滚球无法触及的范围就是滚球外圆运动轨迹的内包络线与地面间的范围。
这就是该剖面上的保护范围。
由于保护范围沿竖直轴具有轴对称性,令该包络线沿竖直轴旋转得到的实体就是实际空间的保护范围。
如果被保护的建筑物完全在该实体的范围内,则我们认为这样的保护是有效的。
总结上述三种情况(一,二,三)。
它们的保护范围都沿竖直轴具有轴对称性,并且避雷针与竖直轴均重合,如果在不同高度上对保护范围取水平截面时即可得到保护范围的轮廓线,它们是以避雷针为圆心的一系列同心圆。
当保护范围确定后,这些同心圆的半径与水平截面的高度是一一对应的。
即 r = f ( h ) ,h∈[0,H] (1)式中: r ---- 同心圆的半径(保护半径)h ---- 水平截面高度一般情况下,我们将 r 称为保护半径。
严谨的说法应该是某高度上的保护半径。
如"高度为5m时保护半径为20m 。
"保护半径可以定义为:在某一高度的水平面上,从避雷针到保护范围边界的距离。
而当在具体工程应用中需要描述避雷针的保护范围时仅给出一个保护半径是不够的!
请看下面三种方法:
1、公式法
方法:给出保护半径的表达式(1)。
优点:描述完整,精确。
缺点:计算复杂,不够直观。
常用于:编写教材及发表论文。
2、列r-h表
方法:对高度h以一定的步长取值,带入保护半径的表达式(1)求出r列表即可。
优点:兼顾精确性及直观性。
缺点:计算复杂,不够完整。
常用于:编制产品手册。
3、校核危险剖面
方法:根据经验找出最有可能超出保护范围的几个危险点,然后做出通过这些危险点的轴线剖
面进行校核即可。
优点:计算简单,精确。
缺点:缺乏完整性及直观性。