液力耦合器常见故障及排除方法
- 格式:ppt
- 大小:1.27 MB
- 文档页数:14
・试验研究・液力偶合器常见问题分析Analyzing S ome G eneral Problems About Variable -S peed C ouplings(250002)山东电力研究院 李福尚摘 要 针对电厂在线运行的液力偶合器常见问题进行分析,并提出相应的解决或改进措施。
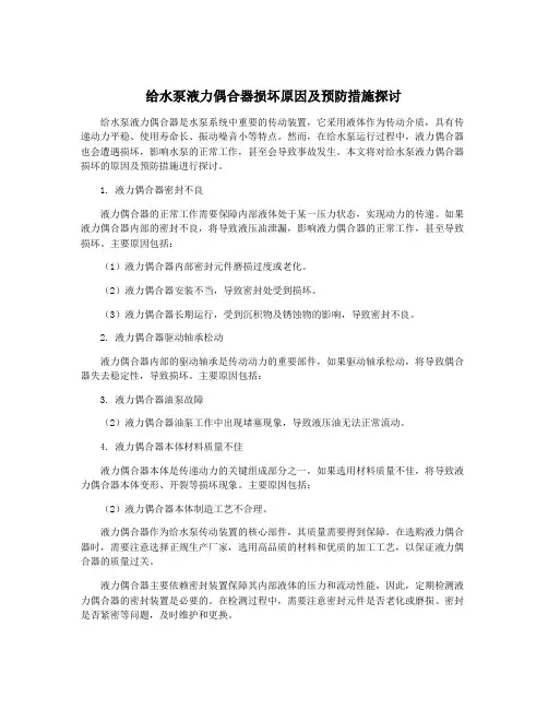
关键词 液力偶合器 涡轮 泵轮 勺管 冷油器 密封Abstract S ome general problems about variable -speed couplings on -line in power plants are analyzed ,s ome im provements and s olving ways are pre 2sented.K ey Words Variable -speed coupling Turbo wheel Pum p wheel Scoop tube Oil cooler Sealing1 引言调速型液力偶合器是以流体为介质来传递功率的可变转速传动装置,通过改变偶合器工作腔内的充满度,使原动机转速不变的条件下,实现被驱动机械的无级调速,其结构原理示意图见图1。
它的功能是:空载启动、缓慢加速、无级调速、过载保图1 C O46型液力偶合器结构示意图1-主动轴 2-增速齿轮 3-泵轮 4-涡轮5-从动轴 6-供油腔 7-勺管 8-排油腔9-工作油充油泵 10-润滑油齿轮泵 11-滤网12-润滑油冷油器 13-润滑油辅助齿轮泵14-进油控制阀 15-冷油循环门 16-热敏元件17-工作油冷油器 18-油箱回油 19-输入轴护、减缓冲击、隔离振动、安全运行、高效传动。
凡需变负荷运转的各种风机、水泵均可以采用调速液力偶合器实现变速运转,因此在电厂中的应用较多。
然而,液力偶合器一旦发生故障,泵或风机也不能工作,威胁到机组的安全运行,必须引起足够的重视。
2 液力偶合器常见问题分析及措施2.1 运行油温高液力偶合器在各种变速装置中属于有差调节,为低效变速装置,其调节效率等于转速比,存在功率损失较大,特别工作在低效区,必然产生大量热量,通过油循环散热。
液力耦合常见故障1 启动故障起因措施驱动机达到额定速度后,从动机没有启动•勺管设置到0%•采取下列措施:•将勺管朝100%移动。
•注油泵没有输油•采取下列措施:- 油箱油温< 0 °C(32 °F)或油粘度> 400 mm2/s- 将油加热到>0 °C(32 °F)。
关闭油冷器的冷却水源。
- 油位过低- 检查油位,并注油到最低标记和最高标记之间。
检查易熔塞。
- 泡沫油(油温过低,油含水、空气分离特性不良、油等级不正确)- 管道阻塞- 主电动机旋转方向错误- 检查油是否含杂质。
对油进行离心或分离,必要时,更换油。
- 检查压力测量点的注油泵压力。
- 检查管道,清除障碍。
- 检查主电动机,并适当连接。
•启动转矩过高(电动机冲击电流高),从动机阻塞(参见工作油温度)•检查从动机是否自由旋转。
检查易熔塞。
调速型液力偶合器启动期间温度变得过高•从动机卡住,其他障碍•检查从动机是否自由旋转,取下引起阻力的任何物件。
检查易熔塞。
•油流速过低•检查油是否适当循环。
2 输出速度故障起因措施即便勺管保持在相同位置,输出速度也摆动•泡沫油(换热器下游油温过低,因此,油分离特性不良)•将油箱中的油加热到> 45°C。
•注油泵抽入空气•检查油位,并在可能时检查注油泵。
•系统压力或流量波动•检查系统,必要时,排放并稳定。
在自动控制下(控制杆定期移动),输出速度摆动在控制回路正确的响应时间,控制器不运行调节控制回路的控制器(调节控制器阻尼)。
输出速度不能控制•勺管或勺管执行器卡住•检查勺管是否自由移动,取下致使勺管卡住的任何物件。
•勺管执行器有缺陷•检查勺管执行器。
未达到最高输出速度•勺管未处于100%•检查某些勺管行程。
•易熔塞熔化•确定并纠正起因。
装设新易熔塞。
•工作油泵耗电过高•对照项目设计参数,检查电动机额定值。
检查从动机是否平滑转动。
3压力故障起因措施润滑油压过低,不能启动 • •• 向外部设备输送的润滑油过多• 调节孔口• 注油泵排放管线未装设孔口• 装设孔口(2 mm )• 油回路泄漏 •检查油位。
给水泵液力偶合器损坏原因及预防措施探讨水泵液力偶合器是水泵与驱动机械之间的传动装置,通过液力传动的方式将动力从驱动机械传递给水泵。
水泵液力偶合器在使用过程中会出现损坏的情况,影响其正常的工作效率和寿命。
本文将探讨水泵液力偶合器损坏的原因以及预防措施。
水泵液力偶合器损坏的原因可以有很多,主要包括以下几点:1. 荷载过重:当水泵液力偶合器承受的荷载超过其承载能力时,会导致偶合器产生过大的应力,从而引起破裂或损坏。
2. 过热:如果水泵液力偶合器在使用过程中长时间运转或负载过重,会导致液力偶合器温度升高,超过其承受范围,从而引起热疲劳或变形,最终导致损坏。
3. 润滑不良:水泵液力偶合器在运转过程中需要充足的润滑,如果润滑不良或缺乏润滑,会导致偶合器部件的摩擦增大,进而引起损坏。
4. 震动与冲击:水泵液力偶合器在运转过程中受到外界的震动和冲击,如果无法有效地吸收和隔离这些震动和冲击,会造成偶合器受力不均匀,从而引起损坏。
接下来,我们可以采取一些预防措施来降低水泵液力偶合器的损坏风险:1. 选择合适的型号和规格的液力偶合器:根据水泵的容量和工作环境等要素,选择适合的液力偶合器,确保其能够承受相应的荷载和温度,并在正常工作范围内运转。
2. 定期检查和维护:定期对水泵液力偶合器进行检查,包括润滑情况、零部件的磨损情况以及固定螺栓的松动情况等。
及时维修或更换损坏的部件,确保液力偶合器的正常运转。
3. 加强润滑管理:定期添加润滑剂,并根据液力偶合器的需要调整润滑剂的用量和周期。
确保液力偶合器对润滑的要求得到满足,减少摩擦和磨损的发生。
4. 配备减震装置:为水泵液力偶合器安装减震装置,减少外界震动和冲击的传递,提高液力偶合器的工作稳定性和寿命。
水泵液力偶合器损坏的原因有很多,但通过选择合适的偶合器型号、定期检查和维护、加强润滑管理以及配备减震装置等预防措施,可以有效地降低水泵液力偶合器的损坏风险,提高其工作效率和寿命。
给水泵液力偶合器损坏原因及预防措施探讨水泵液力偶合器是一种常见的传动装置,它通过液力传动方式将发动机的转动转换为水泵的转动,从而实现水泵的正常工作。
在实际使用过程中,水泵液力偶合器有可能出现损坏的情况。
本文将探讨水泵液力偶合器损坏的原因以及预防措施。
水泵液力偶合器的损坏原因有很多,其中包括以下几点:1. 过载:过载是水泵液力偶合器损坏的常见原因之一。
当使用过程中液力偶合器承受的负载超过其承受能力时,会造成液力偶合器的损坏。
过载可能因为工作环境变化、工作时长过长等原因引起。
2. 液力偶合器泄漏:液力偶合器泄漏是导致损坏的另一个常见原因。
泄漏会导致液力偶合器内部的油液不足,进而影响其正常工作。
泄漏可能由于密封件老化、腐蚀或损坏、过热等原因引起。
3. 液力偶合器内部部件磨损或断裂:水泵液力偶合器的内部部件如轴承、离合器片等在长时间使用后可能会磨损或断裂,导致液力偶合器不能正常工作。
这可能是由于部件质量不合格、零配件老化或制造工艺问题等原因引起。
针对以上损坏原因,可以采取以下预防措施:1. 合理使用:避免长时间的超负荷工作,定期检查液力偶合器是否正常运转,确保不会超过其承受能力。
2. 定期检查和维修:定期检查液力偶合器的密封件、液压管路等部件是否完好,做到及时发现并处理泄漏问题,以防止油液不足导致液力偶合器损坏。
3. 注意液力偶合器油液的质量和温度:使用合格的液力偶合器油液,并注意做好冷却工作,避免油液过热引起泄漏和液力偶合器过载。
4. 定期更换液力偶合器内部部件:根据使用情况和制造商建议的更换周期,定期更换液力偶合器内部部件,防止部件磨损或断裂引起液力偶合器损坏。
水泵液力偶合器损坏的原因有很多,但通过合理使用、定期检查和维护以及注意液力偶合器油液质量和温度等预防措施,可以有效减少液力偶合器的损坏发生,延长液力偶合器的使用寿命。
焦化厂液力偶合器故障分析文章针对大连液力机械有限公司生产的YOGC450B型液力偶合器,详细地介绍了液力偶合器故障的种类及预防措施,为提高液力偶合器运行的可靠性提供了借鉴经验。
文章介绍较为详细,从液力偶合器的结构和工作原理开始分析,并具体分析了故障成因,以供参考。
标签:液力偶合器;漏油;噪声;振动1 概述本钢板材股份有限公司焦化厂煤气净化三车间承担着全分厂厂区焦炉煤气的收集、储存、净化和输送,车间目前有三台YOGC450B型液力偶合器安装于煤气鼓风机系统中并负责输送煤气。
YOTGC调速型液力偶合器是安装在电机和加速机之间的一种液力传动部件,它在电机恒定转速的驱动下,通过控制勺管连杆机构,对其输出转速进行无级调节再由加速机增速后传递给鼓风机进行工作,并使电机的功率通过液力偶合器内部液压油的循环工作,平稳而无冲击地传递给加速机和鼓风机。
2 液力偶合器的结构我厂的YOGC450B型液力偶合器的主要部件构成如下。
(1)供油组件:吸油管、输入端供油泵(油泵齿轮副材质45#)、输入轴承支座。
输入端供油泵采用单齿差、内啮合摆线转子泵,安装于偶合器输入轴的泵壳内,通过输入轴和泵轴间的齿轮副驱动进行工作。
(2)旋转组件:泵轮、涡轮、背壳、外壳、输出轴、输入轴。
旋转组件是液力偶合器的核心部件,其中涡轮和泵轮均布一定数量的径向叶片。
(3)调速控制装置:电动执行器(含电动操作器)、勺管连杆机构。
(4)排油组件:输出轴承支座、勺管、排油器。
(5)箱体(6)仪表系统:转速仪、出口油压表、偶合器进出口油温表。
(7)滤油器(8)辅助润滑油泵(9)加热器(10)油标3 液力偶合器的工作原理3.1 工作原理YOTGC450B型液力偶合器是以液压油为工作介质的一种非刚性联轴器,其泵轮和涡轮组成一个可使液压油循环流动的工作腔。
当电机从输入轴将转矩传递到偶合器输入轴,偶合器输入轴驱动泵轮工作腔中的液压油沿泵轮的叶片通过泵轮和涡轮间的空隙流道涡轮,液压油冲击涡轮叶片驱动涡轮,从而使输入轴的机械能通过液压油的传递转换到输出轴的机械能,液压油又经涡轮流道回到泵轮,准备接下来的循环,从而把电机的机械能柔性地传递给后部的加速机。
五、液力偶合器常见故障与分析处理五、一)五、二)液力偶合器的问题解答1、调速是指什么?调速是指对工作机转速的改变。
2、什么是调速型液力偶合器?调速型液力偶合器是安装于恒速电机和工作机之间的一种以液体为传动介质的调速装置,通过液体的容积式调节,可以改变工作机的出力与转速。
3、为何液力偶合器的输出转速总是低于输入转速?液力偶合器的泵轮与涡轮之间无刚性连接。
液体进行动力传动时,无叶片区的间隙造成泵轮与涡轮间的滑差损失,因此,涡轮相对于泵轮而言,总是存在一定的转速差。
4、调速型液力偶合器如何工作?调速型液力偶合器是通过对工作抢中液体的容积式调节实现调速的。
由于液体容积量可以任意改变,因此,偶合器的动力和转速可无级调节。
5、液力偶合器中的工作液是如何影响传递特性的?工作液的重度与粘度对液力偶合器的传递特性影响很大。
工作液重度越高,传递能力越强,工作液粘度越高,传递特性越差。
6、工作液的类型是否重要?十分重要。
工作液的理化特性(粘度、密度、破乳化值、空气释放值、氧化安定性等)对动力传递与转速的平稳性均有很大的影响,必须按液力偶合器的使用手册选用。
7、工作过程中液力偶合器的温度会升高,这正常吗?既然液力偶合器存在少量滑差,就会引起温度的升高,只要稳定在工作规程的范围内并且可控,是正常的。
如果超出温度限定值,则必须认真分析原因和进行处理。
8、液力偶合器的工作液需要冷却吗?既然液力偶合器的滑差会引起温度升高,就需要对工作液进行冷却。
一般采用自然风冷、强制风冷、水冷却等方式。
我厂采取的是水冷却方式。
9、为什么液力偶合器能吸收扭矩?泵轮与涡轮无刚性连接。
工作液的惯量可在液流循环回路中将高频振动吸收。
10、输入转速会影响功率传递吗?液力偶合器的传递功率与输入转速的三次方成正比。
输入转速变化时,偶合器的传递功率会按输入转速变化比的三次方而改变。
11、液力偶合器需要何种油?通常使用运动粘度小于ISO-VG32的矿物油。
国内一般推荐优先选用6#、8#液力传动油,也可使用L/SA32(20#汽轮机油)根据您的液力偶合器使用手册选用十分重要,因为其中包括一系列适用油。
给水泵液力偶合器损坏原因及预防措施探讨给水泵液力偶合器是水泵系统中重要的传动装置,它采用液体作为传动介质,具有传递动力平稳、使用寿命长、振动噪音小等特点。
然而,在给水泵运行过程中,液力偶合器也会遭遇损坏,影响水泵的正常工作,甚至会导致事故发生。
本文将对给水泵液力偶合器损坏的原因及预防措施进行探讨。
1. 液力偶合器密封不良液力偶合器的正常工作需要保障内部液体处于某一压力状态,实现动力的传递。
如果液力偶合器内部的密封不良,将导致液压油泄漏,影响液力偶合器的正常工作,甚至导致损坏。
主要原因包括:(1)液力偶合器内部密封元件磨损过度或老化。
(2)液力偶合器安装不当,导致密封处受到损坏。
(3)液力偶合器长期运行,受到沉积物及锈蚀物的影响,导致密封不良。
2. 液力偶合器驱动轴承松动液力偶合器内部的驱动轴承是传动动力的重要部件,如果驱动轴承松动,将导致偶合器失去稳定性,导致损坏。
主要原因包括:3. 液力偶合器油泵故障(2)液力偶合器油泵工作中出现堵塞现象,导致液压油无法正常流动。
4. 液力偶合器本体材料质量不佳液力偶合器本体是传递动力的关键组成部分之一,如果选用材料质量不佳,将导致液力偶合器本体变形、开裂等损坏现象。
主要原因包括:(2)液力偶合器本体制造工艺不合理。
液力偶合器作为给水泵传动装置的核心部件,其质量需要得到保障。
在选购液力偶合器时,需要注意选择正规生产厂家,选用高品质的材料和优质的加工工艺,以保证液力偶合器的质量过关。
液力偶合器主要依赖密封装置保障其内部液体的压力和流动性能,因此,定期检测液力偶合器的密封装置是必要的。
在检测过程中,需要注意密封元件是否老化或磨损、密封是否紧密等问题,及时维护和更换。
综上所述,随着我国工业化不断发展,液力偶合器作为工业安全和生产稳定运行的必要装置,其应用范围将越来越广泛。
因此,对液力偶合器损坏原因的深入了解和预防措施的加强具有十分重要的意义。
液力偶合器的检修与故障分析处理大唐保定热电厂设备管理部周殊梅摘要:大唐保定热电厂125 MW和200 MW汽轮发电机组给水泵配置的液力偶合器,就运行过程中经常出现的一些故障进行原因分析,并对偶合器的常规检修进行介绍。
关键词:液力偶合器、勺管、泵轮、涡轮前言大唐保定热电厂200 MW汽轮发电机组2台给水泵,给水泵型号为DGT750-180。
由1台前置泵FA1B56、YOT51和一台主给水泵DG750-180组成。
前置泵由电动机轴端直接驱动,主给水泵由电动机的另一端通过液力偶合器驱动,两者都通过叠片式联轴器传动的。
125 MW汽轮发电机组配置2台给水泵,给水泵型号为FK6D32D和CO46的液力偶合器。
YOT51型号和CO46型号的液力偶合器,具有运行平稳、噪音小、经久耐用、调节方便等特点,而且有较好的经济性,并可以实现无级变速。
但CO46和YOT51型液力偶合器自投运以来,由于各种原因出现问题,现就运行过程中经常出现的一些故障进行原因分析,并对偶合器的常规检修进行介绍。
1、液力偶合器的工作原理。
1.1概述液力偶合器又称液力联轴器,是以液体为工作介质,利用液体的动能的变化来传递能量的叶片式传动机械。
它具有空载启动电机,平稳无级变速等特点,用于电站给水泵的转速调节,可简化锅炉给水调节系统,减少高压阀门数量,由于可通过调速改变给水量和压力来适应机组的启停和负荷变化,调节特性好,调节阀前后压降小,管路损失小,不易损坏,使给水系统故障减少,当给水泵发生卡涩、咬死等情况时,对泵和电机都可起到保护作用。
故现代电厂中,机组锅炉给水泵普遍采用了带液力偶会器的调速给水泵。
1.2液力偶合器的技术参数:CO46、YOT51型式:调速型;功率:3200kW、 4250 kW;输入转速:29851 r/min 、490 r/min;输出转速:4782 r/min、 5000 r/min;效率:95.4%。
1.3液力偶合器的工作原理偶合器的主要部件有:增速齿轮、泵轮、涡轮、转动外壳、主油泵、辅助油泵、输入轴、输出轴、供排油腔及勺管。
液力偶合器常见故障分析与处理一、液力偶合器油温升高故障分析与处理故障现象:液力偶合器油温升高原因分析:1)油量不足。
2)油变质。
3)超载。
4)频繁启动。
处理方法:1)按规定补充油量。
2)更换介质油。
3)调整载荷。
4)防止频繁启动。
二、液力偶合器运行时易熔塞喷油故障分析与处理故障现象:液力偶合器运行时易熔塞喷油原因分析:1)带大负荷启动。
2)运行中遇到障碍而造成过载运行。
处理方法:1)修复易熔塞,禁止带负荷启动。
2)修复易熔塞,排除障碍。
三、液力偶合器运行时漏油故障分析与处理故障现象:液力偶合器运行时漏油原因分析:1)易熔塞或注油塞上的密封圈损坏,或未拧紧。
2)结合面密封圈损坏。
3)泵轮与外壳或泵轮与后辅室处结合面未拧紧。
处理方法:1)更换易熔塞或密封圈,紧固易熔塞或油塞。
2)更换密封圈。
3)紧固。
四、液力偶合器停车时漏油故障分析与处理故障现象:液力偶合器停车时漏油原因分析:1)螺塞及油封损坏。
2)连接螺丝松动。
处理方法:1)更换。
2)紧固五、液力偶合器启动、停车时有冲击声故障分析与处理故障现象:液力偶合器启动、停车时有冲击声原因分析:弹性块严重磨损处理方法:更换弹性块六、液力偶合器噪声大故障分析与处理故障现象:液力偶合器噪声大原因分析:1)轴承磨损严重或损坏。
2)电动机、减速机不同心。
处理方法:1)更换轴承。
2)重新找正中心。
给水泵液力偶合器损坏原因及预防措施探讨给水泵液力偶合器是将电动机转动传动给水泵的关键机构。
由于长期运转和使用,给水泵液力偶合器在工作中,可能会出现故障,给水泵的正常运行造成影响。
本文就给水泵液力偶合器损坏原因及预防措施进行探讨。
1. 损坏原因:(1)过载工作给水泵液力偶合器如果运转负荷超过其额定数值,就会引起液力偶合器内部发生过热,严重时,可能会导致损坏。
(2)操作不当液力偶合器在工作过程中,油液温度和流量一定要适宜,否则会引起液力偶合器内部发生过热,耗损过大。
(3)液力偶合器内部故障液力偶合器内部有多个重要部件,如前轮泵、离合器片和涡轮等,如果这些部件出现异常的话,都会导致液力偶合器故障,不能正常工作。
液力偶合器在长期使用的过程中,会因为受到高温、高压、高速等因素的影响,使它内部的机械部分出现损耗和老化现象,从而影响了液力偶合器的性能和工作效率。
2. 预防措施:(1)定期检测液力偶合器在机械设备的排查和检修维护中,必须对液力偶合器进行检测。
在检测过程中,要注意观察液力偶合器是否存在异常现象,如温度过高、噪声过大等,及时对液力偶合器进行清洗和维护,确保液力偶合器全部部件能够安全、正确地运转。
(2)合理选型和使用在选择液力偶合器时,需要根据给水泵的载荷和工作条件来选取合适的液力偶合器型号,确保液力偶合器能够有足够的容量来支撑给水泵的正常工作。
(3)合理维护液力偶合器的正常工作需要合理的维护,维护时要保证对液力偶合器的油液的检测和维护,确保油液温度和流量适宜,这样液力偶合器的寿命和性能才能得到最大保障。
(4)及时更新和更换液力偶合器经过长期工作,随着时间的推移和部件的老化,其使用寿命会逐渐减少。
到一定程度时,需要将其更新和更换,以确保液力偶合器的性能和安全性进行保障。
总之,对于给水泵液力偶合器的损坏原因及预防措施的探讨,我们需要从日常工作中注意液力偶合器的维护和检修,及时更新淘汰老化的液力偶合器,合理选型和使用,这样才能保证液力偶合器的性能和寿命,保障给水泵的正常运行。
液力耦合器装配工作规程1、上岗穿戴齐劳保用品,遵守劳动纪律和操作规程。
2、工作前整理场地,放稳各零部件,并检查装配使用工具和工作环境安全是否良好,确认安全后方可作业。
3、不得将损坏或不合格的零件装配液力耦合器。
4、必须认真按照图纸的技术要求,逐步安装,避免发生泄漏现象。
5、在装配过程中使用易燃品时,严禁明火作业。
6、各配合面连接螺栓要紧固好,不松动。
7、装配完成的液力耦合器先进行自检,确认合格后进行专检,不合格的产品必须返工再送修,直至合格。
8、装配好的液力耦合器必须摆放整齐分类码放,负荷装卸安全方便的要求。
9、装配中发现有质量问题的零件,必须报告有关部门查对图纸,核实无误后再进行生产。
10、打压试验压力不超过极限压力以免造成安全事故。
液力耦合器检修技术规范8.1液力耦合器是利用液体动能传递功率的液力元件,属于柔性传动,用它来连接两传动轴主要有YOXD-S水介质液力耦合器,YOX限矩型液力耦合器,YOXZ带制动液力耦合器,YOD皮带轮液力耦合器四种形式。
我厂使用YOX限矩型液力耦合器它主要旧连接板、传动板、后辅腔外壳,注油塞、泵轮、易熔塞、轴等部分组成。
8.2工作原理:液力耦合器相当于离心泵和涡轮机的组合,当电机通过液力耦合器输入轴驱动轮时,泵轮如一台离心泵使工作腔中的工作油沿泵轮叶轮流道向外缘流动,液流流出后,穿过泵轮和涡轮间的空隙,冲击涡轮叶片,以驱动涡轮,使涡轮把液体的动能和压能转变为输出的机械能,然后液体经涡轮内缘流道回到泵轮,开始下一次循环从而把电机的能量柔性地传递给工作机。
8.3使用与维护:8.3.1新机工作300小时,应对油质进行检查,如发现油质变坏,应换新油(20#透明油或液力传动液)。
8.3.2正常运转每隔10天检查一次液量,按规定充液量进行检查,发现有缺损应及时补上。
8.3.3定期检查弹性块磨损情况,必要时予以更换。
8.3.4有大修规定时,在大修中更换轴承及密封件后仍可继续使用权用。
河南科技2012.12上YOTCS560B 箱体式调速型液力耦合器由于具有良好的软启动性、过载保护、功率平衡和无级调速等性能,近年来被广泛应用于煤矿的各种大型刮板运输机、胶带运输机、转载运输机等的配套。
十一矿是平煤集团首家使用调速型液力耦合器的煤矿,至今已有20年的历史。
YOTCS560B 箱体式调速型液力耦合器主要用于大倾角胶带运输机的减速机与电动机之间,能使电动机空载启动,双机启动时均衡载荷,防止动力过载,而且能进行无级调速,具有显著的节能效果,使用范围及数量逐年增加。
现采用的广东中兴液力传动有限公司生产的YOTCS560B 箱体式调速型液力耦合器,是以德国Voith 公司先进的液力传动理论和技术为基础进行标准化、系列化、通用化设计和生产的以出口调节式调速型液力耦合器,其旋转件安装在箱体内,并以箱体为支撑,维护简单,保养方便。
在该矿中已组上仓、戊组上仓、-593石门3条强力皮带运输机共6台YOTCS560B 箱体式调速型液力耦合器投入使用,另有己2下山1号和2号2台强力皮带运输机共4台老式的YOTck560调速型液力耦合器人在使用。
一、YOTCS 调速型液力耦合器代号、技术性能参数1.YOTCS560B 代号含义。
Y 表示液力,O 表示耦合器,T 表示调数型,C 表示出口调节式,S 表示箱体式,560表示叶轮有效直径,B 表示防爆型。
2.YOTCS560B 调速型液力耦合器技术性能参数。
主要技术参数见表1,密封件,密封件和轴承明细分别见表2、表3。
注:耦合器与恒力矩机械运行时调速范围为1-1/3;与离心式机械时为1-1/5。
二、结构原理1.结构特点。
YOTCS560B 箱体式调速型液力耦合器主要由箱体、旋转组件、供油组件、排油组件、导管操作机构、仪表装置等部件组成,再加上辅助件组成(如冷却器、测速装置等)。
2.YOTCS560B 箱体式调速型液力耦合器工作原理。
动力机带动供油泵轴转动时工作液体注入耦合器工作腔,泵轮象离心泵一样使工作腔的油液获得液体能(包括动能和位能)使油液自泵轮内缘冲向外缘,液流穿过两轮间的间隙到达蜗轮,而蜗轮的作用就像透平机,当液流在蜗轮叶片间的通道由外缘向内缘流动时,就像液流的液体能转变成了蜗轮的机械能。
给水泵液力偶合器损坏原因及预防措施探讨给水泵液力偶合器是给水系统中非常重要的设备,它能够将电机的动力传递给水泵,使水泵能够正常运转。
由于长期使用或操作不当,给水泵液力偶合器可能会出现损坏的情况。
本文将探讨给水泵液力偶合器损坏的原因及预防措施。
1.长期负载运行给水泵液力偶合器长时间处于高负载状态下,会导致其受到过大的压力和磨损,从而使液力偶合器内部的零部件出现损坏。
长期负载运行是给水泵液力偶合器损坏的主要原因之一。
2.操作不当操作人员对给水泵液力偶合器的操作不当也会导致其损坏。
比如在启动和停止过程中没有按照正确的程序操作,或者在运行过程中没有及时发现问题并进行处理,都会给液力偶合器的正常运行带来影响。
4.环境条件环境条件也是给水泵液力偶合器损坏的因素之一。
比如潮湿的环境会导致液力偶合器内部的零部件生锈腐蚀,从而影响其使用寿命。
5.零部件质量问题如果给水泵液力偶合器本身的零部件质量不过关,可能会导致在运行过程中零部件的损坏,从而影响整个液力偶合器的使用效果。
1.定期检查和维护对给水泵液力偶合器进行定期的检查和维护,可以及时发现其中的问题并加以解决。
比如检查液力偶合器的润滑情况、轴承的磨损情况等,及时更换已经磨损的零部件,可以延长给水泵液力偶合器的使用寿命。
4.改善运行环境给水泵液力偶合器应安装在相对干燥、通风良好的环境中,避免潮湿的环境导致液力偶合器内部零部件的生锈腐蚀。
还可以加装遮阳棚等设施,保护液力偶合器不受外界天气条件的影响。
5.适当降低负载在给水泵液力偶合器的使用过程中,尽量避免长时间高负载运行,适当降低负载可以延长其使用寿命。
比如可以采取多泵并联、分级运行等方法,减少单一泵的负荷,减轻液力偶合器的工作压力。
通过以上预防措施的采取,可以有效降低给水泵液力偶合器损坏的几率,延长其使用寿命,保障给水系统的正常运行。
三、结语给水泵液力偶合器作为给水系统中的重要设备,其正常运行与否直接关系到给水系统的正常运行。
液力耦合器的工作原理日常维护故障应急处理 Last revision date: 13 December 2020.液力耦合器的工作原理、日常维护及常见故障应急处理一、工作原理:以液体为工作介质的一种非刚性联轴器,又称液力联轴器。
液力耦合器(见图)的泵轮和涡轮组成一个可使液体循环流动的密闭工作腔,泵轮装在输入轴上,涡轮装在输出轴上。
动力机(内燃机、电动机等)带动输入轴旋转时,液体被离心式泵轮甩出。
这种高速液体进入涡轮后即推动涡轮旋转,将从泵轮获得的能量传递给输出轴。
最后液体返回泵轮,形成周而复始的流动。
液力耦合器靠液体与泵轮、涡轮的叶片相互作用产生动量矩的变化来传递扭矩。
它的输出扭矩等于输入扭矩减去摩擦力矩,所以它的输出扭矩恒小于输入扭矩。
液力耦合器输入轴与输出轴间靠液体联系,工作构件间不存在刚性联接。
二、液力耦合器的特点是:能消除冲击和振动;输出转速低于输入转速,两轴的转速差随载荷的增大而增加;过载保护性能和起动性能好,载荷过大而停转时输入轴仍可转动,不致造成动力机的损坏;当载荷减小时,输出轴转速增加直到接近于输入轴的转速。
液力耦合器的传动效率等于输出轴转速乘以输出扭矩(输出功率)与输入轴转速乘以输入扭矩(输入功率)之比。
一般液力耦合器正常工况的转速比在0.95以上时可获得较高的效率。
液力耦合器的特性因工作腔与泵轮、涡轮的形状不同而有差异。
如将液力耦合器的油放空,耦合器就处于脱开状态,能起离合器的作用。
三、简介:变速型液力偶合器的结构大致分为:泵轮,涡轮,工作室,勺管,主油泵,油箱,进油室和回油室,有的可能还有辅助油泵,根据各个厂家的设计制造不同可能结构上稍有差异!1>泵轮和涡轮是带有径向叶片的碗状性结构,相互扣在一起,有的称两者间的空间为工作室,但为了便于更方便的理解我们不那样叫!我这里所说的工作室是指旋转外壳包围的空间,勺管则是控制这里的油压来控制传动力矩,故我认为这里称为工作室更合理!2>工作室通过涡轮圆周上的间隙与泵轮和涡轮中的空间相通.3>进油室在轴向方面通过泵轮低部的小孔连通泵轮和涡轮中的空间4>泵轮连接电机,涡轮连接风机(或水泵)5>主油泵通过主轴用齿轮传动运行中主油泵将油箱中的油加压后分为两路,一路进入进油室后通过泵轮低部轴向方面的小孔进入到泵轮与涡轮之间的空间,一路到各个轴承进行润滑.如果单设有辅助油泵,那轴承的润滑油部分由辅助油泵完成.在电机的转动下带动泵轮旋转,通过离心力和叶片的作用产生一个旋转冲击矩从而冲动涡轮叶片使涡轮旋转,这样就完成了传动的过程!当需要调节风机的出力时,只需通过调节勺管开口与工作室圆周方向的距离就能控制工作室油压(由于工作室与泵轮,涡轮间的空间相同),由于离心力的作用离圆周方向越靠近油压越大,勺管泄出的工作油越大.那么工作室的油压就很好控制,油压越大泵轮传动到涡轮的力矩越大不用说风机转动越快出力越大!四、常见故障及处理:油泵不上油或油压太低或油压不稳定原因:a.油泵损坏 a.修复或更换油泵b.油泵调压阀失灵或调整不好 b.重新调整或更换油泵调压阀使压力正常c.油泵吸油管路不严,有空气进入 c.拧紧各螺栓使其密封d.吸油器堵塞 d.清洗吸油口过滤e.油位太低, e.加油至规定油位f.油压表损坏 f.更换压力表g.油管路堵塞处理 g.清洗油管路箱体振动原因:a.安装精度过低 a.重新安装校正b.基础刚性不足 b.加固或重新做基础c.联轴节胶件损坏 c.更换橡胶件d.地脚螺栓松动处理 d.拧紧地脚螺丝油温过高原因:1)、冷却器冷却水量不足加大水量;2)、箱体存油过多或少调节油量规定值;3)、油泵滤芯堵塞清洗滤芯;4)、转子泵损坏打不出油换内外转子;5)、安全阀溢流过多调整安全阀;6)、弹簧太松上紧弹簧;7)、密封损坏泄油换密封件;8)、油路堵塞清除。