平阴二箱变技术规范
- 格式:doc
- 大小:158.00 KB
- 文档页数:30
附件:
箱变技术规定
一、箱变的设计应符合五防要求,高压出线柜与变压器室门应互相闭
锁,外壳防护等级为IP43。
二、计量柜应按电网公司有关计量规范要求制作,计量表计由供电部
门配置。
三、负控装置技术要求应满足《负控管理终端安装设计导则及规定》
四、箱变外壳采用抗腐蚀防潮的玻仟材料,顶盖为双层结构,防止热
辐射。
箱变室内应装设风机自动控制温度及照明装置,外门锁均
采用内嵌式挂锁并加防雨盖。
五、箱变内电气设备裸露的金属母线需绝缘热缩处理,柜内需按配网
规范化防潮要求配加热器。
六、电容器应采用智能型免维护自动补偿装置,应配合自愈干式电容
器,阻燃性环卫树脂填充器,耐压≥AC3000V,投切寿命≥100万
次。
若达不到功率因素,用户应在就地进行补偿。
七、低压开关应具有热磁或电子脱扣功能,框架断路器lcu、lcs≥65KA,
塑壳断路器lcu、lcs≥50KA。
二级电箱标准规范最新1. 概述二级电箱作为电力系统的重要组成部分,承担着电力分配和控制的任务。
本规范旨在确保二级电箱的设计、安装、操作和维护满足最新的安全和效率标准。
2. 设计要求- 电箱应采用阻燃材料,确保在火灾情况下不会助长火势。
- 电箱内部布局应合理,便于操作和维护。
- 应有足够的空间以容纳所有电气元件,并留有适当的间隙以避免过热。
3. 安全规范- 电箱必须配备过载保护和短路保护装置。
- 所有裸露的导电部分应通过绝缘材料进行隔离。
- 电箱应有明确的标识,标明电压等级、电流容量等信息。
4. 电气元件- 使用的电气元件应符合国家或国际标准,如断路器、接触器、继电器等。
- 所有元件应有清晰的型号和规格标识,便于识别和替换。
5. 接线规范- 接线应使用符合标准的电缆和接线端子。
- 接线应整齐、牢固,避免交叉和混乱。
- 应有清晰的接线图,方便日后的检查和维护。
6. 安装要求- 电箱的安装位置应便于操作和维护,同时避免潮湿、高温等不利环境。
- 电箱应牢固安装,防止因震动或撞击而移位。
7. 操作和维护- 操作人员应接受专业培训,了解电箱的操作规程和安全措施。
- 定期对电箱进行检查和维护,确保所有部件正常工作。
8. 环境适应性- 电箱应能适应不同的环境条件,如温度、湿度等。
- 对于特殊环境下使用的电箱,应有相应的防护措施。
9. 兼容性和扩展性- 电箱设计应考虑未来的扩展需求,便于添加或更换元件。
- 应支持与其他电力系统的兼容连接。
10. 结语本规范提供了二级电箱设计、安装和使用的指导原则,旨在提高电力系统的安全性和可靠性。
所有相关人员应严格遵守本规范,确保电力系统的稳定运行。
请注意,这只是一个示例规范,实际应用中应根据具体的工程需求和当地的法律法规进行调整和补充。
箱变、开闭所操作维护说明说一、箱变、开闭所操作规程1、10kV、500kVA以上箱变、开闭所使用单位必须配备变电所专职电工。
电气工作人员必须身体健康,并具备必要的电气知识,取得电工证后方可上岗。
2、箱变安装后,运行、维护、操作、事故处理、交接与事故后的试验、预防性实验、保护校验等均由用户负责。
3、用户不准改变箱变原结构,否则将失去保修资格。
4、高压操作要由电气负责人签发操作票,并做好组织与技术安全措施。
5、高压倒闸操作必须由两人进行,带绝缘手套。
为保证安全每天定期进行巡回检查,单人巡视时不得进行任何操作,雷雨天巡视应穿绝缘靴。
6、严禁随意打开高压柜、电缆柜、需要打开时必须确认柜内带电部分已无电压。
7、安全技术措施⑴停电按规定断开各负荷开关及检修段上级负荷开关。
⑵验电使用相应电压等级验电器在停电设备进出线地侧进行验电,确认已无电压。
⑶放电使用符合规定的接地线进行各相放电。
接地线,各相短路并接地。
在一经合闸就可送电到检修点的开关上悬挂“禁止合闸,有人工作”标示牌。
8、各开关操作顺序为:(以开关说明书或开关上标示牌说明为准)⑴送电:(高压负荷开关:FN12-12为例):关闭柜门,转动框门门锁扣住柜门。
将操作杆插入接地开关操作孔内。
按标示转动至接地开关分闸,这时柜门应锁住不能开。
将操作杆插入负荷开关操作孔内。
按标示转动至负荷开关合闸,这时可听见变压器有轻微响声,说明高压已送电。
⑵停电将操作杆插入负荷开关操作孔内,按标示转动至负荷开关分闸。
观察开关隔离断口以分开,确认负荷开关断开后,系统已无电压。
将操作杆插入接地开关操作孔内按标示转动至接地开关合闸。
注意这时负荷开关进线端仍有高压电,如需进入高压开关柜内仍需进线电缆停电。
⑶本箱变低压配电系统接地制式为:TN-C接地系统。
根据系统特点:N线中不得装熔断器。
负荷开关不得使用四极断路器,如必须使用时,其操作应:①合闸:先合四极断路器,在合上下端分开关。
②分闸:先合下端分开关,在断四极断路器。
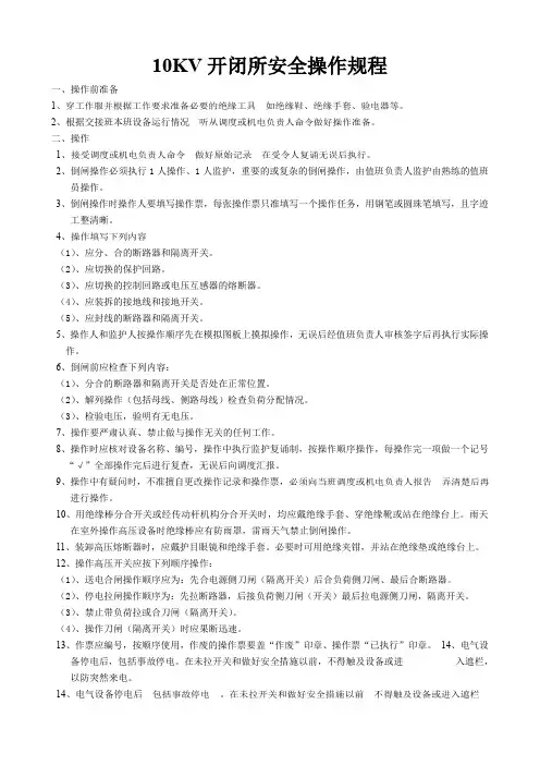
10KV开闭所安全操作规程一、操作前准备1、2、根据交接班本班设备运行情况二、操作1、2、倒闸操作必须执行1人操作、1人监护,重要的或复杂的倒闸操作,由值班负责人监护由熟练的值班员操作。
3、倒闸操作时操作人要填写操作票,每张操作票只准填写一个操作任务,用钢笔或圆珠笔填写,且字迹工整清晰。
4、(1)、应分、合的断路器和隔离开关。
(2)、应切换的保护回路。
(3)、应切换的控制回路或电压互感器的熔断器。
(4)、应装拆的接地线和接地开关。
(5)、应封线的断路器和隔离开关。
5、操作人和监护人按操作顺序先在模拟图板上摸拟操作,无误后经值班负责人审核签字后再执行实际操作。
6、倒闸前应检查下列内容:(1)、分合的断路器和隔离开关是否处在正常位置。
(2)、解列操作(包括母线、侧路母线)检查负荷分配情况。
(3)、检验电压,验明有无电压。
7、操作要严肃认真、禁止做与操作无关的任何工作。
8、操作时应核对设备名称、编号,操作中执行监护复诵制,按操作顺序操作,每操作完一项做一个记号“√”全部操作完后进行复查,无误后向调度汇报。
9、操作中有疑问时,不准擅自更改操作记录和操作票,进行操作。
10、用绝缘棒分合开关或经传动杆机构分合开关时,均应戴绝缘手套、穿绝缘靴或站在绝缘台上。
雨天在室外操作高压设备时绝缘棒应有防雨罩,雷雨天气禁止倒闸操作。
11、装卸高压熔断器时,应戴护目眼镜和绝缘手套。
必要时可用绝缘夹钳,并站在绝缘垫或绝缘台上。
12、操作高压开关应按下列顺序操作:(1)、送电合闸操作顺序应为:先合电源侧刀闸(隔离开关)后合负荷侧刀闸、最后合断路器。
(2)、停电拉闸操作顺序为:先拉断路器,后接负荷侧刀闸(开关)最后拉电源侧刀闸,隔离开关。
(3)、禁止带负荷拉或合刀闸(隔离开关)。
(4)、操作刀闸(隔离开关)时应果断迅速。
13、作票应编号,按顺序使用,作废的操作票要盖“作废”印章、操作票“已执行”印章。
14、电气设备停电后,包括事故停电。
根据施工设计图,结合现场实际,制定科学合理的施工方案,保证工程的正常施工和开通使用。
(一)、室外箱式变电站的安装1、按照设计图的要求和使用要求,定购相应的材料和设备,在箱式变内的变压器定货前向供电部门提供设备型号,报理审批。
2、经过现场勘察,确定10kV电源进线合理的进线点,编制相应的受电施工方案报供电局批复。
3、确定室外箱式变电站的生产厂家后,根据厂家提供的基础图,进行基础的施工.4、进行箱式变电站的基础施工,预埋相应的构件和电缆保护钢管。
基础到达设计强度的70%以上后,箱式变电装置到达现场先进行检查,附件齐全、设备完好、无锈蚀或机械损伤后,方可设备的安装。
在这个过程中仍要注意基础的养护。
5、箱变施工完毕后,施工单位先进行设备自调、自检合格,报建设单位委托具有试验资质的试验部门进场试验箱式变电站.(二)、接地装置的施工1、箱式变电站周围打接地网,接地网与周围建筑接地网相连。
2、接地装置的埋设深度和焊接要求要符合设计的要求和相关规范规定.3、接地装置安装完毕后,要在晴朗的天气,地面的湿度达到规范规定的时候,方可进行接地电阻的测试.如果有接地电阻值不符合规定的接地装置,就要按规定增加相应的接地极和接地母线,直到接地电阻值符合设计要求。
4、接地装置与设备的联接要可靠、美观.(三)、工程的开通1、工程施工完毕后,要编制科学合理的开通方案,上报建设单位和监理部门、供电局审批.2、工程竣工验收合格后,按照开通方案进行开通调试合格。
3、配合使用单位到供电局办理用电手续,交付使用单位使用。
(四)、质量保证措施本工程严格按照《质量保证措施》进行规范作业,施工期间相关职能部门应对《质量保证措施》执行情况进行监督检查。
以确保质量方针的实施。
施工程序:1、施工前认真做好测量、放线编制重点部位,编制重点部位的作业指导书和质量控制措施.分部、分项工程的施工安排和技术交底等.2、设备运至施工现场的开箱质量检查必须由监理部门主持,材料的质量由材料部门、质检员、技术员检查。
箱变技术规范总则1.1 本技术规范提出了对10kV箱式变的功能设计、结构、安装和试验等方面的技术要求。
1.2本技术规范提出的最低限度的技术要求,并未对一切技术细节作出规定,也未充分引述有关标准和规范的条文。
要求投标方提供符合本协议书和国家、行业标准的优质产品。
1.3行。
1.4本技术规范所使用的标准如与投标方所执行标准不一致时,应按水平较高标准执本协议书经买卖双方确认后作为合同的技术附件,与合同正文等同法律效力。
随合同一起生效。
本协议书未尽事宜,双方协商确定。
2、技术标准.2工程条件a、系统额定电压:10kVb、最高运行电压:12kVb、系统额定频率:50HZc、系统中性点接地方式:非有效接地系统4、技术要求4.1总体要求箱式变电站由高压柜、低压配电屏、配电变压器及外壳四部分组成,变压器选用油变即S11-M-315kVA,10±2*2.5%/0.4,具体变压器容量参考招标图纸。
10kV高压柜采用负荷开关设备。
低压主进开关采用框架开关,低压出线选用塑料外壳式开关(均为复式脱扣器)。
高、低压进出线均采用母排出线。
4.2高压开关柜**4.2.1高压选用负荷开关。
其额定参数,技术要求,型式试验项目和方式、标志、包装、运输、储存等要求、产品性能符合GB3906-91《3~35KV交流金属封闭开关设备》、IEC298的规定。
4.2.2高压开关柜柜门上均应有明显的带电警示标志。
4.2.3高压室门的内侧应标出主回路的线路图,同时应注明操作程序和注意事项。
高压配电间隔的门面上应标出主回路图。
信号灯及仪表的装设位置应易于观察和安全地更换。
电缆室的高度应满足安装、试验、维修的要求。
4.2.4高压单元安装带电显示器,其安装位置应便于观察。
4.3. 高压负荷开关4.3.1 负荷开关为选用优质三工位开关,具体参数应与型式试验报告相吻合。
4.3.2 采用免维护设计的户外型。
4.3.3 环网柜具备完善的五防联锁功能(机械联锁)。
宁夏盾安风电有限公司宁夏盾安固原寨科风电场二期48MW工程35kV美式箱式变压器专用技术规范宁夏先科电力设计咨询有限公司2016年03月目录附件1 一般规定 (1)附件2 技术规范 (6)附件3 箱式变压器的技术数据 (16)附件4 供货清单.......................................... 错误!未定义书签。
附件5 技术资料及交付进度. (18)附件6 性能保证违约金 (20)附件8 交货进度 (23)附件9 价格表(见合同商务部分)....................... 错误!未定义书签。
附件10 分包商/外购部件情况........................... 错误!未定义书签。
附件1 一般规定1.1 总则(1)本技术规范提出的技术要求和供货范围是最低限度的要求,并未对一切技术细节做出规定,也未充分引述有关标准和规范的条文,但卖方应提供符合本规范和有关最新工业标准的功能齐全的优质产品。
(2)卖方应执行本技术规范所列标准。
当本技术规范所使用的标准与卖方所执行的标准不一致时,按较高标准执行。
(3)卖方应参加变压器在现场的调试运行。
试运行中如出现质量问题应负责及时处理。
(4)合同签订后,卖方应指定负责本工程的项目经理,负责协调卖方在工程中的各项工作,如设计图纸、工程进度、设备制造、包装运输、现场安装、调试验收等。
(5)本技术规范未尽事宜由买卖双方及设计单位共同协商解决,卖方设计完毕即通知买方及设计院召开设计联络会。
1.2 工作内容及供货范围1.2.1 工作内容卖方的工作内容包括供货范围内所有设备元件的选择、设计、制造、提供图纸资料、试验(包括型式试验、出厂试验、交接试验)、供货、包装、发运、现场交货(开箱验货)、现场指导安装、现场调试指导、参加试验运行和协助交接验收。
1.2.2 供货范围和界面1.2.2.1 供货范围25台完整成套的35kV、2150kV A箱变(两卷变)及必备附件、备品备件、专用工具等,详细清单见附件3~附件4。
箱变安装技术标准
箱变安装技术标准是指在进行箱式变电站安装时需遵循的一系列技术规范和标准。
以下是一些常见的箱变安装技术标准:
1. 设备安装标准:根据国家相关标准和规范,对箱式变电站的设备安装位置、安装方法、固定方式、间隙要求等进行规定,确保设备安装牢固、合理、良好的绝缘和通风。
2. 电缆敷设标准:根据电力设计规范,对箱式变电站内的电缆敷设进行规定,包括电缆支架选择、敷设路径、敷设方式、敷设深度等要求,保证电缆安全可靠运行。
3. 通风散热标准:箱式变电站内的电气设备需要有良好的通风散热条件,通风系统的设计和安装必须符合相关标准,确保设备正常工作温度范围内运行。
4. 防雷技术标准:箱式变电站需要具备良好的防雷功能,包括防雷接地、防雷设备、避雷针等的设计和安装,以提高设备的抗雷能力。
5. 动力供电标准:箱式变电站的动力供电需符合国家电力设计规范的要求,电源的选型、接线方法、保护措施等需要按照标准进行设计和施工,确保设备的可靠供电。
6. 安全防护标准:对箱式变电站的使用场所和周围环境进行安全评估,并制定相应的安全防护措施,保障箱变设备和操作人员的安全。
通过遵循箱变安装技术标准,可以保证箱式变电站的设备安装质量,提高设备的可靠性和安全性,延长设备的使用寿命,同时也有助于减少设备故障和事故发生的概率。
箱变技术要求HEN system office room 【HEN16H-HENS2AHENS8Q8-HENH1688】1 引用标准1.1按有关标准规范和准则规定的合同设备,包括卖方由其它厂商购来的设备和配件,都应符合标准规范和准则的最新版本或修订本,包括投标时生效的任何修正或增补,经特殊说明者除外.1.2除另有说明外,合同设备应遵照下列适用的最新版标准和国际单位制(SI)。
当标准之间不一致时,以标准高的为准。
供方提供的产品应遵循以下标准:GB6450-86 干式电力变压器ZB K41003-88 三相树脂绝缘干式变压器技术条件电力变压器GB1094- 1996 电力变压器ZB K41005-89 6~220KV变压器声级GB7328—87 电力变压器和电抗器的声级测定GB/T10228-1997 干式电力变压器技术参数和要求GB6450-1986 干式电力变压器IEC60726-1982 干式电力变压器DIN42523 干式电力变压器GB/T17467-1998 高压/低压组合式变压器-1992 电工名词术语基本名词术语IEC-185 电流互感器IEC-186 电压互感器低压成套开关设备JB/T9661 低压抽出式成套开关设备GB156—1993 标准电压—1997 高压输变电设备的绝缘配合—1999 固定绝缘材料工频电气强度的试验方法GB3309—1989 高压开关设备常温下的机械试验-1992 电工名词术语基本名词术语GB7354—1987 局部放电测量GB/T11022—1999 高压开关设备和控制设备标准的共用技术条件SD/T318—1989 高压开关柜闭锁装置技术条件DL/T486—2000 交流高压隔离开关和接地开关订货技术条件GB/T5582—93 高压电力设备外绝缘污秽等级GB/T ~2-1997 高电压试验技术DL/T539—1993 户内交流高压开关柜和元部件凝露及污秽试验技术条件DL/T593—1996 高压开关设备的共用订货技术导则GB3906-1991 3~35kV交流金属封闭开关设备GB3804-2004 3~63kV交流负荷开关GB1985-89 交流高压隔离开关和接地开关GB17467-1998 高压/低压预装式变电站DL/T 537-2002 高压 / 低压预装箱式变电站选用导则GB 4109-88 高压套管技术条件GB763-90 交流高压电器在长期工作时的发热GB4208—93 外壳防护等级(IP代码)2 订货范围预装式组合箱式变电站预装式组合箱式变电站:注:每座箱式变电站的变压器均配备温控显示装置。
箱式变电站招标技术规范本技术规范书是招标文件的组成部分,内容包括箱式变电站设备的基本规格、说明及要求。
投标方应根据各自的技术优势对全部招标设备进行报价。
1.1本技术规范书适用于内蒙古瑞盛新能源有限公司工程成套箱式变电站的招标订货,它对设备本体及辅助设备的设计、材料、结构、试验、技术文件等方面提出了技术要求和相关要求,所有设备应满足可靠、安全以及性能要求。
1.2本技术规范书提出的是最低限度的技术要求,并未对一切技术要求作出详细规定,也未充分引述有关标准的条文。
投标方应保证提供符合本规范书和相关的国际、国内工业标准的优质产品。
除本标书提出的技术要求外,所有设备还应符合国标或有关国际标准的最新版本。
1.3如果卖方没有以书面形式对本技术规范书的条文提出异议,则意味着卖方提供的设备完全符合本规范书的要求。
如有异议,不管是多么微小,都应在报价书中以“对规范书的意见和同规范书的差异”为标题的专门章节中加以详细描述。
1.4投标方应提供高水平的设备。
投标产品应能代表国内先进水平,在国内相应行业拥有良好业绩,证明是成熟可靠的产品。
1.5本技术规范书所引用的标准若与投标方所执行的标准发生矛盾时,按较严格的标准执行。
2 标准及规范2.1投标方所提供的设备和服务应符合、优于或等同于以下最新版的标准及规范:本技术条件书规定的开关柜及其部件和设备应符合国标,IEC标准.设备制造应当遵循下列规范和标准的最新版本,但不限于此:如有矛盾时,按现行的技术要求较高的标准执行。
DL/T 537 《高压/低压预装箱式变电站选用导则》GB/T 17467 《高压/低压预装式变电站》GB 311.1 《高压输变电设备的绝缘配合》GB/T 11022 《高压开关设备和控制设备标准的共用技术要求》GB 3906 《 3.6kV~40.5kV交流金属封闭开关设备和控制设备》GB 7251.1 《低压成套开关设备和控制设备第1部分:型式试验和部分型式试验成套设备》GB 7251.8 《低压成套开关设备和控制设备智能型成套设备通用技术要求》GB 1094.1 《电力变压器第1部分总则》GB 1904.2 《电力变压器第2部分温升》GB 4208 《外壳防护等级(IP代码)》GB/T 7328 《变压器和电抗器的声级测定》GB/T 16935.1 《低压系统内设备的绝缘配合第1部分:原理、要求和试验》GB3804-1990 《3~63kV交流负荷开关》制造应符合质量标准ISO 9001:2000。
箱式变电站技术要求10KV箱式变电站技术协议2014 年1 月10KV箱式变电站技术要求1、总则:1.1 本技术条件书的使用范围仅限于本工程10kV 箱式变电站,它提出了该设备的功能设计、制造、结构、性能、安装和调试等方面的技术要求。
1.2 本技术规格书所提及的要求和供货范围都是最低限度的要求,并未对一切技术细节做出规定,也未充分地详述有关规范和规范的条文,卖方须按本技术规格书和相关规范、规程、规范等提供高质量的功能齐全的优质产品及其相应服务。
对国家有关安全、健康、环保等强制性规范,必须满足其要求。
1.3 卖方应保证提供符合本技术规格书和有关最新工业规范的高质量产品。
要求设备是成熟可靠、技术先进、安全经济的设备的产品,且已有相同规格的合同设备制造、运行的成功经验,而不是试制品。
1.4 如卖方对本招标技术规格书提出异议,不管多么微小,都将在投标书异议表中清楚地表示。
如卖方没有对招标技术规格书提出异议,则可认为卖方完全接受和同意招标技术规格书的要求。
1.5 卖方执行本规格书所列要求、规范。
本规格书中未提及的内容均满足或优于本规格书所列的国家规范、行业规范和有关国际规范。
本规格书所使用的规范,如遇到与卖方所执行的规范不一致时,按规范要求较高的规范执行。
1.6 卖方提交的文件和资料,包括与工程有关事宜联系的所有来往函电,以及技术服务、技术培训时所使用的工作语言均应使用中文和英文。
1.7 在签订订货合同之后,买方有权对本技术规格书提出补充要求和修改,卖方应允诺予以配合,具体工程和条件由双方商定。
1.8 设备采用的专利及涉及到的全部费用均被认为已包含在合同报价中,卖方保证买方不承担有关专利技术的一切责任,且设备合同价不变。
1.9 卖方对整套设备和配套辅助系统负有全责,包括分包(或采购)的产品。
分包(或采购)的产品制造商应事先征得买方的认可。
1.10 质量保证期:见合同文件。
1.11 本技术条件书为订货合同的附件,与合同正文具有同等效力。
20kV箱式变电站技术规范目录1规范性引用文件 (1)2结构及其他要求 (2)3标准技术参数表 (3)4使用条件 (6)5试验 (7)20kV箱式变电站技术规范1 规范性引用文件下列文件对于本文件的应用是必不可少的。
凡是注日期的引用文件,仅注日期的版本适用于本文件。
凡是不注日期的引用文件,其最新版本适用于本文件。
GB311.1绝缘配合第1部分:定义、原则和规则GB1094.1电力变压器第1部分:总则GB1094.2电力变压器第2部分:液浸式变压器的温升GB1094.3电力变压器第3部分:绝缘水平、绝缘试验和外绝缘空气间隙GB1094.4电力变压器第4部分:电力变压器和电抗器雷电冲击和操作冲击试验导则GB1094.5电力变压器第5部分:承受短路的能力GB/T 1094.7电力变压器第7部分:油浸式电力变压器负载导则GB/T1094.10电力变压器第10部分:声级测定GB1208电流互感器GB1984高压交流断路器GB1985高压交流隔离开关和接地开关GB2536电工流体变压器和开关用的未使用过的矿物绝缘油GB2900.15电工术语变压器、互感器、调压器和电抗器GB 3804 3.6kV~40.5kV高压交流负荷开关GB/T4109交流电压高于1000V的绝缘套管GB 4208外壳防护等级(IP代码)GB/T4585交流系统用高压绝缘子的人工污秽试验GB5273变压器、高压电器和套管的接线端子GB/T 6451油浸式电力变压器技术参数和要求GB/T7252变压器油中溶解气体分析和判断导则GB/T7354局部放电测量GB/T7595运行中变压器油质量GB10230.1分接开关第1部分性能要求和试验方法GB 10230.2分接开关第2部分:应用导则GB13499电力变压器应用导则GB/T 13729远动终端设备GB/T 14048.1低压开关设备和控制设备第1部分:总则GB/T 14048.2低压开关设备和控制设备第2部分:断路器GB 16926 交流高压负荷开关熔断器组合电器GB16847保护用电流互感器暂态特性技术要求GB16927.1高压试验技术第1部分:一般定义及试验要求GB16927.2高压试验技术第2部分:测量系统GB/T 16935.1低压系统内设备的绝缘配合第1部分:原理、要求和试验GB/T17467高压/低压预装式变电站GB/T17468电力变压器选用导则GB/T 25289 20kV油浸式配电变压器技术参数和要求1GB/T 25446 油浸式非晶合金铁心配电变压器技术参数和要求GB/T26218.1污秽条件下使用的高压绝缘子的选择和尺寸确定第1部分:定义、信息和一般原则GB/T26218.2污秽条件下使用的高压绝缘子的选择和尺寸确定第2部分:交流系统用瓷和玻璃绝缘子GB50148电气装置安装工程电力变压器、油浸电抗器、互感器施工及验收规范GB50150电气装置安装工程电气设备交接试验标准DL/T537高压/低压预装箱式变电站选用导则DL/T572电力变压器运行规程DL/T 593高压开关设备和控制设备标准的共用技术要求DL/T596电力设备预防性试验规程DL/T 84412kV少维护户外配电开关设备通用技术条件DL 911电力变压器绕组变形的频率响应分析法DL 1093电力变压器绕组变形的电抗法检测判断导则DL 1094电力变压器用绝缘油选用指南DL 5027电力设备典型消防规程电力设备(交流部分)监造大纲电网设备及材料质量管控重点措施所有螺栓、双头螺栓、螺纹、管螺纹、螺栓夹及螺母均应遵守国际标准化组织(ISO)和国际单位制(SI)的标准。
双层箱变外壳的技术要求湖北省电力装备有限公司陈慧双层箱变箱体结构要求:箱体采用双层、密封、防腐蚀、隔温结构,双层箱体必须都采用2mm厚度以上的冷轧钢板制作,双层之间必须有建设部允许的防火隔温材料。
箱体的底架部件由槽钢焊接而成,框架及门采用优质冷轧钢板,框架钢板厚度不得小于2.5mm,门和顶盖钢板厚度不得小于2mm。
门板采用两层钢板对扣焊接的结构型式,保证门板不变形,箱体底板的厚度不低于1.5mm的冷轧钢板。
箱体的门轴要求采用不锈钢材料制作,箱体的所有锁盒采用户外铝合金锁盒,锁盒内配备不锈钢挂锁。
箱体金属构件可进行在20年内不锈蚀的防腐处理,金属材料经防腐处理后表面覆盖层应有牢固的附着力,并均匀一致。
任何设备除有色金属、电镀钢件以外,所有的金属部分,均作表面的防腐、防锈处理,并且面漆保证10年不脱落、不锈蚀。
箱体的面漆采用抗紫外线、抗老化、长寿命的聚胺脂类高档面漆,保证10年内不退色、不氧化、不粉化。
外表面不可采用喷塑工艺。
为确保箱体的密封处理,凡是能够开启的门要加装密封条,所采用的密封条必须是长寿命(10年以上)、高弹性橡胶产品,在门关上以后,保证箱体的防护等级达到IP33,以确保箱体的防尘、防潮、防凝露。
进出线电缆孔采用方便于密封的敲落孔。
箱体骨架为焊接式,骨架应有足够的机械强度和刚度,在起吊、运输和安装时不会变形或损伤。
设计的外壳形状应不易积尘、积水;尽量少用外露紧固件,以免螺钉穿通外壳使水导入壳内;对穿通外壳的孔,均应采取相应的密封措施;外壳应防水、防震、防腐、防电燃。
箱体底座采用槽钢结构,保证吊装运输的不变形,箱体与电缆沟之间安装有底板,防止小动物进入。
箱体设足够的自然通风口,并采取必须的隔热措施,以保证在正常环境温度下,所有的电器元件的温升不超过允许温升;如果电抗器在周围环境温度下,采用自然通风不能保证在额定容量下运行时,在室内采用强制通风冷却。
采用强制通风冷却,电抗器室装有温度控制器,当温度达到设定值时,就会自动启动风机,进行强制冷却。
箱式变电站技术规范1. 概述本文档旨在规范箱式变电站的技术要求,以确保其设计、制造、安装和运行符合相关标准和规定。
2. 设计要求2.1 外观设计- 箱式变电站应具有美观、简洁、实用的外观设计。
- 外部涂层应具有抗腐蚀、耐候、耐久的特性。
2.2 结构设计- 箱式变电站的内部布局应合理,各设备之间应保持适当的间隔,方便设备的运维和维修。
- 设计应考虑箱式变电站在运输和安装过程中的结构强度和稳定性。
2.3 电气设计- 箱式变电站的电气设计应符合国家标准和规定,确保电气设备的安全运行。
- 电气设备的布置应合理,方便操作和维护。
2.4 配电系统设计- 箱式变电站的配电系统应满足工程需要,具备合理的电源选择和配电方案。
- 配电系统应具备可靠性高、运行稳定的特性。
3. 制造要求3.1 材料选择- 箱式变电站的材料应符合相关行业标准和规定,具有良好的机械性能和电绝缘性能。
3.2 制造工艺- 箱式变电站的制造过程应符合质量管理体系要求,确保产品质量和可靠性。
- 制造过程中应采用适当的检验和测试手段,确保产品符合规定要求。
4. 安装和运行要求4.1 安装- 箱式变电站的安装应按照相关标准和规范进行,确保安装质量和安全性。
- 安装过程中应注意接地和防雷等技术要求,确保设备的安全运行。
4.2 运行- 箱式变电站的运行应按照操作手册和相关规定进行,确保设备的正常运行和安全性。
- 定期检查和维护工作应按照规定要求进行,确保设备的可靠性和稳定性。
5. 测试和验收要求5.1 测试- 箱式变电站在制造和安装完成后,应进行相关测试,确保设备和系统的性能符合要求。
5.2 验收- 箱式变电站的验收应符合国家标准和相关规定,确保设备按照要求完成,并具备正常运行和安全性。
6. 文档记录要求6.1 设计文件- 箱式变电站的设计文件应完整、规范,并包含必要的技术要求和说明。
6.2 制造记录- 箱式变电站的制造过程应有完整的记录,包括制造工艺、质量检验和测试结果等。
前页附表:设备材料名称规格型号单位数量备注智能式预装式箱YBP-12/0.4 -200台15式变压器(63 )智能式预装式箱YBP-12/0.4 -315台10式变压器(100 )智能式预装式箱YBP-12/0.4 -500台5式变压器(160 )目录一、智能型箱式变压器技术规范.................................................................................................................................. - 1 -1.适用范围 ......................................................................................................................................................................- 1 -2.执行标准 ......................................................................................................................................................................- 1 -3.设备规范要求 ..............................................................................................................................................................- 2 -4.试验 ............................................................................................................................................................................- 11-5.文件 ...........................................................................................................................................................................- 12-6.标志、包装、运输和保管 ......................................................................................................................................- 12-7.验收及检验 ...............................................................................................................................................................- 13-智能型箱式变压器技术规范1.适用范围本技术规范适用于察右后旗 2015 年农网改造升级工程10KV 及以下工程智能型箱式变压器 (以下简称“箱变” )的招标通用订货技术规范,是相关设备通用订货合同的技术条款。
箱变技术规范总则1.1 本技术规范提出了对10kV箱式变旳功能设计、构造、安装和试验等方面旳技术规定。
1.2 本技术规范提出旳最低程度旳技术规定,并未对一切技术细节作出规定,也未充足引述有关原则和规范旳条文。
规定投标方提供符合本协议书和国家、行业原则旳优质产品。
1.3 本技术规范所使用旳原则如与投标方所执行原则不一致时,应按水平较高原则执行。
1.4 本协议书经买卖双方确认后作为协议旳技术附件,与协议正文等同法律效力。
随协议一起生效。
本协议书未尽事宜,双方协商确定。
2、技术原则.2工程条件a、系统额定电压:10kVb、最高运行电压:12kVb、系统额定频率:50HZc、系统中性点接地方式:非有效接地系统4、技术规定4.1总体规定箱式变电站由高压柜、低压配电屏、配电变压器及外壳四部分构成,变压器选用油变即S11-M-315kVA,10±2*2.5%/0.4,详细变压器容量参照招标图纸。
10kV高压柜采用负荷开关设备。
低压主进开关采用框架开关,低压出线选用塑料外壳式开关(均为复式脱扣器)。
高、低压进出线均采用母排出线。
4.2 高压开关柜** 高压选用负荷开关。
其额定参数,技术规定,型式试验项目和方式、标志、包装、运送、储存等规定、产品性能符合GB3906-91《3~35KV交流金属封闭开关设备》、IEC298旳规定。
4.2.2高压开关柜柜门上均应有明显旳带电警示标志。
4.2.3高压室门旳内侧应标出主回路旳线路图,同步应注明操作程序和注意事项。
高压配电间隔旳门面上应标出主回路图。
信号灯及仪表旳装设位置应易于观测和安全地更换。
电缆室旳高度应满足安装、试验、维修旳规定。
4.2.4高压单元安装带电显示屏,其安装位置应便于观测。
4.3. 高压负荷开关4.3.1 负荷开关为选用优质三工位开关,详细参数应与型式试验汇报相吻合。
4.3.2 采用免维护设计旳户外型。
4.3.3 环网柜具有完善旳五防联锁功能(机械联锁)。
箱式变压器的施工安装规范箱式变压器的施工安装规范1、施工应具备的条件(1) 图纸会审和根据厂家资料编制详细的作业指导书并审批完。
(2) 安装箱式变压器有关的建筑工程质量,符合国家现行的建筑工程施工及验收。
(3) 预埋件及电缆预埋管等位置符合设计要求,预埋件牢固。
2、施工准备2.1 变压器基础检查(1) 会同业主及监理对变压器基础的建筑施工质量进行检查,并填写记录单,由各方签字确认,对发现的问题及时上报,及时处理。
(2) 认真核对变压器基础横、纵轴线尺寸及预埋管位置,并与图纸所给尺寸核对,无误后方可进行下一步工作。
2.2 变压器开箱检查(1) 变压器到货后开箱检查时,应会同业主、监理及厂家的有关人员一同检查。
(2) 在卸车前测量和记录冲击记录器的冲击值,这个数值应小于3G。
(3) 检查变压器外观无损伤,漆面完好,并记录。
(4) 检查变压器内部各器件无移位、污染等情况。
3、变压器安装就位(1) 将变压器槽钢基础安装在预埋件上,注意找平、找正,槽钢基础与埋件焊接牢固,焊接部位打掉药皮后涂刷防腐油漆。
(2) 在风机吊装完后,吊装变压器直接就位于基础上,利用千斤顶进行找平、找正。
(3) 按厂家规定的固定方式(螺接或焊接)进行变压器与基础之间的连接。
(4) 若为分体到货,在变压器安装找正后,进行外壳的安装。
(5) 悬挂标志牌,清扫变压器箱体内部。
(6) 在下一道工序前要作好成品保护工作。
4、箱变至风机之间电缆线路风力发电机至箱变之间电缆线路采用地埋式电缆沟敷设,每台风机至箱变之间敷设1 根YJY23-(3×240),0.6/1kV和1 根YJY23-(4×240),0.6/1kV型交联聚乙烯绝缘铠装电力电缆。
电缆头接地:40mm2铜胶线1500m(包括电缆中间接头)。
工程量清单如下:(1) YJY23-3×240 26/35kV 240mm2电缆16km;(2) YJY23-3×95 26/35kV 95mm2电缆14km;(3) YJY23-3×50 26/35kV 50mm2电缆5km;(4) 35kV电缆终端3套(YJY23-3×240 26/35kV);(5) 35kV电缆终端58套(YJY23-3×50 26/35kV);(6) 35kV电缆中间接头(根据电缆供货长度确定数量);(7) YJY23-(3×240),0.6/1kV 2100m;(8) YJY23-(4×240),0.6/1kV 2100m;1kV 电缆鼻子232套。
大唐平阴风电场二期工程全封闭箱式变电站设备技术规范书吉林省电力勘测设计院北京乾华科技发展有限公司大唐平阴风电场二期工程全封闭箱式变电站设备技术规范书批准:审核:校对:编制:1 总则本规范书适用于大唐平阴二期风力发电场工程全封闭箱式变压器,它提出设备的功能设计、结构、性能和试验等方面的技术要求。
本书提出的是最低限度的技术要求,并未对一切技术细节做出规定,也未充分引述有关标准和规范的条文,投标方应提供符合工业标准和本技术规范书的优质产品。
对国家有关安全、环保等强制性标准,必须满足其要求。
如未对本规范书提出偏差,将认为投标方提供的设备符合规范书和标准的要求。
偏差(无论多少)都必须清楚地表示在投标文件中的“差异表”中。
合同签订后1个月,按本规范要求,投标方提出合同设备的设计,制造、检验/试验、装配、安装、调试、试运、验收、试验、运行和维护等标准清单给招标方,招标方确认。
本设备规范书所使用的标准如遇到与投标方所执行的标准不一致时,按高标准执行。
DL/T 537-2002 高压/低压预装箱式变电站选用导则高压输变电设备的绝缘配合,高电压试验技术规范GB3804-90 3-63kV交流高压负荷开关GBl1022-89 高压开关设备通用技术条件电力变压器第1部分总则电力变压器第2部分温升电力变压器第3部分绝缘水平和绝缘试验电力变压器第5部分承受短路能力GB/T6451-95 三相油浸式电力变压器技术参数和要求GB7328-87 变压器和电抗器的声级测量GBl6926-97 交流高压负荷开关熔断器组合电器GB7251-97 低压成套开关设备和控制设备GB13539-92 低压熔断器GBl208-97 电流互感器DL/T404-2001 户内交流高压开关柜订货技术条件DL/T 5137-2001 电测量及电能计量装置设计技术规程GB2681-81 电工成套装置中的导线颜色GB4208-93 外壳防护等级分类GB2706-89 交流高压电器动热稳定试验方法GB/T 17467-1998 高压/低压预装式变电站GB50150-2006 电气装置安装工程电气设备交接试验标准DL/T 621-97 交流电气装置的接地DL/T 5222-2005 导体和电器选择设计技术规定GB 3906 3~35kV交流金属封闭开关设备本设备技术规范书未尽事宜,由招、投标双方协商确定。
2 工程概况大唐平阴二期风力发电场工程本期工程规模,型风力发电机组共33台,风力发电机单机容量1500kW,经35kV箱式变压器升压至35kV 后,由35kV集电线路输送至风电场升压变电站,再经主变升压后送入系统。
风力发电机与35kV升压变压器采用一机一变的单元接线方式,选用33台1600kVA美式箱式变电站。
3 使用条件海拔高度:《1000m最大风速:31m/s(50年一遇)环境温度:-18.3℃~38.7℃相对湿度:日相对湿度平均值:<95%月相对湿度平均值:<90%地震烈度:按8度设防污秽等级:IV级覆冰厚度:lOmm安装地点:户外,丘陵,地面安装。
4 基本技术要求箱式变电站进出线皆为电缆。
进出线均位于箱变底部。
箱变高压侧接线端子需考虑1回三芯电缆的出线,电缆截面为3×50 mm2,箱变低压侧进线为每相4根1×240 mm2电缆及2根1×240 mm2中性线电缆。
箱体内设防凝露装置,以避免内部元件发生凝露,设加热元件,保证设备在低温环境下运行。
箱式变电站的低压开关信号、变压器温度保护信号和压力等信号应能提供给风电场的计算机监视系统。
箱式变电站应能承受因内部故障电弧而引起的冲击力,以防对电气设备和人员造成伤害。
应采用分箱结构,即变压器与高压组件分别置于两个互相独立的油箱体内,两油箱应分别设有卸油阀。
箱变外壳全封闭。
箱体不带操作走廊。
箱壳门应向外开,开启角度应大于90°,并设定位装置。
箱式变应有把手和锁,锁应防锈。
箱体顶盖的倾斜度不应小于3°。
高压侧箱壳门应有防止带电开启装置,并外挂“禁止带电开门”的警告标识。
箱壳内应可直接观察到各类电气信号。
箱壳采用2.5mm冷轧钢板,变压器外散热器加2.0mm厚钢板网护罩,应具有抗暴晒、不易导热、抗风化腐蚀及抗机械冲击等特点。
箱体金属框架均应有良好的接地,至少在两对角处各有1个接地端子,并标有接地符号。
母线宜采用绝缘母线,并设有安全防护措施。
进出线应考虑电缆的安装位置和便于进行试验。
箱式变压器内部电气设备的装设位置应易于观察、操作及安全地更换。
箱式变压器应附带箱变智能测控装置,并保证通信光缆的进出通道。
5 箱变及其元件技术要求型式: 本工程选用33台1600kVA全封闭美式箱式变电站。
变电站由高压负荷开关、熔断器、油浸变压器、低压开关等组成。
变压器高低压侧绕组须采用纯铜材质,不接受铝材和铜铝合金等材质的投标,对于此项,业主将有严格的检查。
变压器技术参数:S11-M-1600kVA/35kV5.2.1 三相、双绕组、油浸、自冷、低损耗、全密封、免维护电力变压器。
5.2.2 额定容量:1600kVA5.2.3 电压比:±2×% /5.2.4 联接组别:Dyn115.2.5 阻抗电压:6%5.2.6 变压器效率:(投标方填写)5.2.7 绝缘水平:5.2.8 空载损耗和负载损耗:空载损耗≤(投标方填写)负载损耗≤(投标方填写)5.2.9 变压器承受短路能力:按现行国家标准执行,并提供承受短路能力的校核计算保证书。
35kV侧短路表观容量2000MVA,侧发电机额定容量2180kW,cosΦ=~15.2.10 变压器油:采用新疆25#克拉玛依油。
5.2.11 声级水平:小于55dB。
5.2.12 冷却方式:ONAN。
5.2.13变压器其他参数如额定短时耐受电流、额定峰值耐受电流、雷电耐受电压、温升等均按现行国家标准执行。
5.2.14中性点接地方式:中性点直接接地。
5.2.15结构要求:1) 结构型式:全密闭式。
2) 变压器外壳喷涂进口防紫外线面漆,外观按业主要求的标识和颜色喷涂(海灰B05)。
3) 变压器铁芯采用冷轧硅钢片。
5.2.16 试验:1) 应按照有关规范及标准进行型式试验。
标准型变压器可不再作型式试验但应提交最近三年内进行的型式试验证明。
如果无法提供型式试验证明,必须进行型式试验。
2) 变压器应按有关标准进行出厂试验和现场试验。
高压负荷开关技术参数:插拔式全范围保护熔断器XRNT□40A(BUWM-F) COOPER熔断器为插拔式熔断器。
变压器突然投入时的励磁涌流不损伤熔断器,变压器的励磁涌流通过熔断器产生的热效可按10~20倍的变压器满载电流持续计算。
35kV组合式过电压保护器:5.5.1 型号:硅橡胶外套无间隙金属氧化物避雷器组(附在线监测仪)额定电压:42kV持续运行电压:工频对地放电电压: 54 kV雷电冲击残压:≤127kV(峰值)2ms方波电流:≥低压断路器技术参数:(国产优质框架开关)该元件为耐低温2500A 固定式开关(有低温试验报告),其技术特性应符合GB要求。
最低允许工作温度-25℃。
断路器可实现长、短延时、接地保护,并有分合闸状态和故障跳闸状态远传接点,并引出至箱变低压间隔电缆进线处端子排。
断路器预留远方跳合闸接口,并引出至箱变低压间隔电缆进线处端子排。
智能脱扣器应具有电流和故障跳闸类别等显示功能和记忆查询功能。
断路器智能脱扣器使用的电源形式:取自箱变交流电源。
低压负荷开关熔断器组合电器(共2组,分别用于控制变压器和浪涌吸收器回路):1)额定电压: 690V2)控制变压器回路额定电流: 100A3)电压互感器回路额定电流:按电压互感器要求4)低压浪涌吸收保护器: 23带放电计数器5)额定短路开断电流 50kA检修照明变压器:干式三相变压器。
5.8.1 容量:80kVA5.8.2 额定电压:高压:690V低压:380/220V接线组别:Dyn115.8.3 低压侧应配置若干个额定电流为5A~63A的微型断路器供箱变及风机使用(详见接线图),投标方应负责箱变内部照明、加热、检修等回路设计。
侧输出为三相五线制。
5.8.5 控制变压器设计时应考虑风机出口侧有一定的直流分量。
变压器油温温度变送器:变压器油温信号输出为4~20mA,变压器输出3对接点,一对用于跳闸,一对用于报警,一对备用。
变压器应采用带接点的压力释放阀。
低压浪涌吸收保护器:(带放电记录仪)遥信内容包括:5.11.1 油温信号(1个油温模拟量、1个油温报警开关量、1个油温跳闸开关量);5.11.2 压力信号(1个压力开关量);5.11.3 低压空气开关信号(1个位置开关量)。
遥信信号接线应接至端子排。
招标方负责从箱变将信号接入塔筒底部的中央控制器,并经通讯光缆传输至中控室,最终在中央监控系统中统一监视。
对箱式变压器的特殊要求:5.12.1 箱式变压器其高压侧采用电缆出线,并与35kV架空线路相连。
35kV侧电力电缆为50mm2铜电缆。
5.12.2 箱式变电站其高压侧回路为过电压保护器+高压负荷开关+熔断器;低压侧为低压浪涌吸收保护器+低压智能断路器+母线排,低压侧应考虑能接多根电缆(本期工程采用每相4根型号为YJYxx--1x240mm2和2根中性线型号为YJYxx-240mm的低压电力电缆),同时还应考虑2根4X16 mm2、2根3X4 mm2、1根5X4 mm2电缆出线。
5.12.3 箱式全密闭免维护变电站应符合技术要求的同时,与同类产品相比,在整体设计上应尽量做到体积小、重量轻、外观优美、布局合理。
5.12.4 箱式全密闭免维护变电站应达到现行相关标准和生产厂家自行标准,保证至少20年不用进行吊芯检查、大修等维护工作。
如在使用期内由于质量问题发生漏油或渗油,厂家在接到需方通知之日起24小时内必须回复处理方案;如无法修理,则在接到需方上述通知之日起两周内,必须更换一台新的型号相同的箱式全密闭免维护变电站。
5.12.5 招标方可随时参加监造,在产品套装和出厂实验时,厂家应通知招标方派人参加。
5.12.6 厂家对设计如有改动或尚有不明确事宜,应随时与招标方取得联系,以便达成共识,提供符合招标方要求的优质产品。
5.12.7 厂家提供出厂技术资料一式十份。
箱式变电站基础设计图纸在签订合同后5日内由投标方向招标方及设计院提供。
5.12.8 防护等级:IP655.12.9 箱变接线图见下图。
箱变应具有完整的控制信号回路,由箱变厂家提供的测控装置和网络通信设备安装于箱变内;测控装置用于监控箱变内的设备,产品采用北京思瑞或同品质以上厂家产品。
-遥控内容包括:35kV负荷开关远方分闸;低压空气开关远方/就地控制;-遥测内容包括:三相电流、三相电压、有功功率、无功功率、有功电度、无功电度;-遥信内容包括:负荷开关合位置信号,负荷开关分位置信号,接地刀位置信号,负荷开关就地控制信号,压力释放信号,变压器高温报警,变压器超高温跳闸信号,低压侧开关合位置,低压侧开关分位置,低压侧开关就地控制,空气小开关跳闸信号。