7月份自考科目
- 格式:xls
- 大小:79.50 KB
- 文档页数:4
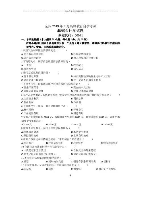
全国2019年7月高等教育自学考试基础会计学试题课程代码:00041一、单项选择题(本大题共20小题,每小题1分,共20分)在每小题列出的四个备选项中只有一个是符合题目要求的,请将其代码填写在题后的括号内。
错选、多选或未选均无分。
1.权责发生制原则主要强调的是()A.财务状况的切实性B.经营成果的计算C.资产的合理计价D.收入和费用的合理计价2.下列原则中,属于信息质量要求的原则是()A.一贯性B.收支配比C.权责发生制D.历史成本3.采用复式记账的目的是()A.便于登记账簿B.如实完整地反映资金运动来龙去脉C.提高会计工作效率D.便于会计人员的分工协作4.下列各项中,能够通过账户对应关系直接反映的是()A.资金平衡关系B.资金的来龙去脉C.原始凭证的真实性D.账簿记录的真实性5.以产品销售利润、其他业务利润、财务费用和管理费用为内容计算的综合结果是()A.主营业务利润B.利润总额C.营业利润D.净利润6.下列账户中,期末一般有余额的账户是()A.材料采购B.管理费用C.产品销售费用D.财务费用7.某账户期初余额为5000元,本期增加发生额为8000元,期末余额为6000元,该账户本期减少发生额应为()A.2000元B.7000元C.8000元D.13000元8.在权责发生制下,预付下年度保险费作为()A.待摊费用处理B.本期费用处理C.预提费用处理D.上期费用处理9.在账户按用途和结构的分类中,“本年利润”账户属于()A.损益账户B.经营成果账户C.权益账户D.财务成果账户10.会计凭证按其填制程序和用途可分为()A.一次凭证和累计凭证B.自制凭证和外来凭证C.复式记账凭证和单式记账凭证D.原始凭证和记账凭证11.不能作为记账依据的原始单据是()A.发票B.记账编制凭证C.银行存款余额调节表D.领料单12.下列账簿中,可以在新的会计年度继续使用的是()A.日记账B.总账C.明细账D.固定资产卡片账113.下列经济业务中,一般需要在借方多栏式明细账中登记的是()A.产品销售收入B.本年利润的形成C.生产成本的发生D.应收账款的收回14.手工记账方式下,需要采用订本式账簿的是()A.材料明细账B.管理费用明细账C.固定资产明细账D.总分类账15.对库存现金进行清查的方法是()A.账证核对B.账账核对C.实地盘点D.账面核对16.银行存款日记账与银行对账单的核对,属于()A.账账核对B.账实核对C.账证核对D.账表核对17.资产负债表中的“存货”项目,应根据()A.“存货”科目的期末借方余额填列B.“生产成本”科目的期末借方余额填列C.“材料”、“生产成本”和“产成品”科目的期末借方余额之和填列D.“材料”、“生产成本”、“产成品”和“预付账款”科目的期末借方余额之和填列18.资产负债率是()A.长期负债与固定资产的比率B.流动负债与流动资产的比率C.负债总额与流动资产的比率D.负债总额与资产总额的比率19.在会计机构内部,不得兼任稽核、会计档案保管和收入、支出、费用、债权债务账目登记工作的是()A.会计主管人员B.记账人员C.出纳人员D.成本核算人员20.会计工作组织方式可以分为()A.独立核算和非独立核算B.集中核算和非集中核算C.定期核算和非定期核算D.会计核算和非会计核算二、多项选择题(本大题共10小题,每小题2分,共20分)在每小题列出的五个备选项中有二个至五个是符合题目要求的,请将其代码填写在题后的括号内。
自考专业科目一览表最好考专业有哪些很多人想知道自考有哪些专业,什幺专业最好考呢?下面小编为大家介绍一下! 自考专业科目有哪些类别科目专科类专业本科类专业独立本科类专业历史学类1历史教育(A060101)2档案管理(A060201)——参考专业方向:企业档案管理;科技档案管理1汉语言文学(基础科段)(C050105)2汉语言文学(本科段) (C050105)3蒙古语言文学(基础科段)(C050106)4蒙古语言文学(本科段)(C050106)5维吾尔语言文学(基础科段)(C050107)6维吾尔语言文学(本科段) (C050107)7汉语言翻译(维、哈)(基础科段)(C050108)8汉语言翻译(维、哈)(本科段)(C050108)9哈萨克语言文学(基础科段)(C050109)10朝鲜语言文学(基础科段)(C050110)11藏语言文学(基础科段)(C050111)1历史教育(B060102)2档案学(B060202)中国语言文学类1文化事业管理(A050101)——参考专业方向:城市文化管理;乡镇文化管理;文化市场管理。
2秘书(A050102)——参考专业方向:机关秘书;企业秘书;商务秘书。
3涉外秘书(A050103) 1秘书学(B050104) 外国语言文学类 1英语(基础科段)(C050201)——参考专业方向:外贸英语;旅游英语;科技英语;文秘英语。
2英语(本科段)(C050201)3日语(基础科段)(C050202)——参考专业方向:外贸日语;旅游日语;科技日语;文秘日语。
4日语(本科段)(C050202) 5俄语(基础科段)(C050203)——参考专业方向:外贸俄语;旅游俄语;科技俄语;文秘俄语。
6俄语(本科段)(C050203)7越语(基础科段)(C050204)8朝鲜语(基础科段)(C050205) 化工类1化工工艺(A081201)——参考专业方向:无机化工工艺;有机化工。
河南教育学院(xuéyuàn)自学考试考试科目河南(hé nán)教育学院自学考试考试科目开考形式(xíngshì):面向社会序号课程代码课程名称学分备注1 03708中国近现代史纲要22 03709马克思主义基本原理概论43 06411 现代教育理论 44 05935 信息技术教育 25 05936 信息技术教育(实践)26 00582 语音学 47 00087 英语翻译 68 00600 高级英语129 00604 英美文学选读 610 00603 英语写作 411 00831 英语语法 412 00602 口译与听力(实践)6据培训与考核基本要求在主考学校或主考学校认可的单位进行考核。
毕业论文的题目由主考学校确定,也可结合应考者的工作实践自选,但必须经主考学校审批同意。
主考学校可为考生指派指导教师。
毕业论文完成后由主考学校组织评阅并答辩。
3、“信息技术教育(jiàoyù)(实践)”、“细胞生物学(实践)”、“生态学概论(实践)”、“生物学基本实验技术(实践)”、“毕业论文”为实践性环节考核课程,考生应依据培训与考核基本要求在主考学校或主考学校认可的单位进行考核。
毕业论文的题目由主考学校确定,也可结合应考者的工作实践自选,但必须经主考学校审批同意。
主考学校可为考生指派指导教师。
毕业论文完成后由主考学校组织评阅并答辩。
说明(shuōmíng):1、国家承认学历的专科(zhuān kē)及以上毕业生均可报考本专业。
2、不考“英语(yīnɡ yǔ)(二)”者,须加考“地理典型(diǎnxíng)课示例”、“旅游(lǚyóu)地理学”两门课程。
3、“信息技术教育(实践)”、“毕业论文”为实践性环节考核课程,考生应依据培训与考核基本要求在主考学校或主考学校认可的单位进行考核。
毕业论文的题目由主考学校确定,也可结合应考者的工作实践自选,但必须经主考学校审批同意。
广东自考本科科目一览表全文共四篇示例,供读者参考第一篇示例:广东自考本科科目一览表广东省自学考试是由广东省教育考试院负责组织和管理的一种高等教育考试形式。
广东自考分为专科和本科两个层次,本科自考项目涉及多个专业领域,包括文学、法学、经济学、管理学、教育学、理学、工学、农学、医学、历史学等。
在此,我们为大家整理了广东自考本科科目一览表,希望对自考考生提供帮助。
1. 文学类- 中国语言文学- 外国语言文学- 新闻传播学2. 法学类- 法学- 政治学3. 经济学类- 经济学- 国际经济与贸易4. 管理学类- 工商管理- 人力资源管理- 市场营销- 会计学5. 教育学类- 教育学6. 理学类- 数学与应用数学- 物理学- 化学- 生物科学7. 工学类- 计算机科学与技术- 电子信息工程- 化学工程与工艺8. 农学类- 农学- 园艺9. 医学类- 临床医学10. 历史学类- 历史学以上是广东自考本科科目一览表的部分科目,每个专业下还涵盖了多门具体课程,考生根据个人兴趣和就业需求选择合适的专业。
自考考生需根据自身情况,选择适合自己的专业,合理规划学习时间,认真备考,才能取得优异的成绩。
广东自考考生在报考本科自学考试时需要注意以下几点:1. 保持学习热情,树立信心:自考是一项长期的学习过程,考生需要保持学习的积极性和热情,树立信心,不断提高自己的学习能力。
2. 合理规划学习时间:考生需根据自己的实际情况,合理规划每天的学习时间,安排好学习计划,坚持不懈地学习,才能取得好成绩。
3. 注重课程复习和练习:自考考试主要考查对课程知识的掌握情况,考生需加强对重点知识的复习和练习,做好各科目的模拟试题,提高解题能力。
4. 注意考试时间和考试安排:广东自考考试按照统一的时间和安排进行,考生需提前了解考试时间和考场地点,做好考试准备,避免因为考试时间等原因耽误考试。
总之,广东自考本科科目繁多,考生需要根据个人情况和兴趣选择适合自己的专业,并认真学习、努力备考,才能取得优异的成绩。
汉语言文学本科自考科目一览表中国文化源远流长,汉语言文学是对中国文化的深入研究和传承。
汉语言文学本科自考科目提供了一门门让学子们深入学习和了解中国文化的机会。
本文将为大家详细介绍汉语言文学本科自考科目一览表。
1. 《中国古代文学》这门课程是汉语言文学本科自考中的基础课程之一,旨在通过对中国古代文学作品的学习,使学生全面了解中国古代文学的发展历程、作品特点和代表作品,培养学生批判性思维和分析能力。
2. 《中国现当代文学》《中国现当代文学》是另一门重要的基础课程,通过对中国现当代文学作品的学习,使学生了解中国现当代文学的创作特点、时代背景和重要作品,培养学生的文学鉴赏能力和批评思维。
3. 《古代汉语》《古代汉语》是一门语言学课程,通过学习古代汉语的发展演变和语法特点,使学生能够正确理解和研究古代文献,提高阅读古代文献的能力和语言运用能力。
4. 《中国古代文论》《中国古代文论》是一门考察学生文学研究理论和方法的课程,通过学习中国古代文论的理论体系和文学批评方法,使学生能够独立进行文学研究和批评分析,提高学生的学术能力。
5. 《中国古代散文选读》这门课程是对中国古代散文的精选学习,通过学习古代散文作品,使学生了解古代散文的特点和风格,并能够正确理解和分析古代散文作品。
6. 《中国古代诗歌选读》《中国古代诗歌选读》是对中国古代诗歌进行精选学习,通过学习古代诗歌作品,使学生了解古代诗歌的创作特点和韵律形式,培养学生的诗歌鉴赏能力。
7. 《中国古代小说选读》这门课程是对中国古代小说进行挑选学习,通过学习古代小说作品,使学生了解古代小说的发展历程和文学价值,培养学生的小说鉴赏能力。
以上是汉语言文学本科自考科目一览表的概况。
通过学习这些科目,学生将能够全面了解中国文化和文学的发展历程,培养出优秀的文学鉴赏能力和批评分析能力。
这些科目将为学生日后从事相关研究和职业发展提供坚实的基础。
自考本科中医学考核四科目表
一、基础医学类科目
1.人体结构学考核中医结构学习成果,重点考核人体重要器官的部位、形态、结构等基本知识。
2.生理学考核生理学基础知识,重点考核人体各脏器的生理功能及调节机制。
二、中医学基础理论类科目
3.中医学导论考核中医理论体系、归纳总结、病机病理等基础知识。
4.中药学考核中药材学基础知识,重点考核常用中药的来源、用量用法。
三、中医临床应用类科目
5.内科学考核各内科疾病的病因病机、诊症与治法。
6.推拿学考核推拿温罐等简单操作技能及其在各内科疾病中的应用。
四、综合能力评估
7.案例分析考核学生运用中医理论解读和处理临床病例的能力。
教育学自考本科科目一览表教育学自考本科科目一览表如下:
必修科目:
1. 教育学原理
2. 教育心理学
3. 教学设计与评价
4. 教育法规与教育管理
5. 教育技术与信息化
6. 学前教育学
7. 初等教育学
8. 中等教育学
9. 高等教育学
10. 特殊教育学
11. 成人教育学
选修科目:
1. 教育测量与评价
2. 教育统计
3. 教育经济学
4. 教育社会学
5. 教育管理学
6. 教师教育学
7. 教育领导学
8. 教育行政学
9. 教育史学
10. 教育哲学
11. 教育法学
12. 教育心理学实验方法与数据分析
13. 教育大数据分析与应用
14. 在线教育与远程教育
15. 互联网教育
16. 面授教育
17. 小学生思维发展与教育
18. 中学生思维发展与教育
19. 高校学生思维发展与教育
20. 人工智能教育
以上仅为一些常见的教育学自考本科科目,具体学校和院校所设置的科目可能会有所不同,建议咨询所在学校的教务部门或查阅相应的教育学自考教材进行确认。
自考是高等教育自学考试的简称,自是我国基本高等教育制度之一,成绩合格后由主考学校和高等教育自学考试委员会联合颁发大学毕业证书,国家承认学历,学信网可查,符合条件者由主考大学授予学士学位。
获得自考本科学历,享受普通高等教育毕业证书相同的法律效力,毕业证书社会含金量略低于普通高等教育本科毕业证书。
没有获得免考资格的公共课、专业课、基础课都是必考科目。
类别科目专科类专业本科类专业独立本科类专业历史学类1历史教育(A060101)2档案管理(A060201)——参考专业方向:企业档案管理;科技档案管理1汉语言文学(基础科段)(C050105)2汉语言文学(本科段)(C050105)3蒙古语言文学(基础科段)(C050106)4蒙古语言文学(本科段)(C050106)5维吾尔语言文学(基础科段)(C050107)6维吾尔语言文学(本1历史教育(B060102)2档案学(B060202)中国语言文学类1文化事业管理(A050101)——参考专业方向:城市文化管理;乡镇文化管理;文化市场管理。
1秘书学(B050104)2秘书(A050102)——参考专业方向:机关秘书;企业秘书;商务秘书。
3涉外秘书(A050103) 科段)(C050107)7汉语言翻译(维、哈)(基础科段)(C050108)8汉语言翻译(维、哈)(本科段)(C050108)9哈萨克语言文学(基础科段)(C050109) 10朝鲜语言文学(基础科段)(C050110)11藏语言文学(基础科段)(C050111)外国语言文学类1英语(基础科段)(C050201)——参考专业方向:外贸英语;旅游英语;科技英语;文秘英语。
2英语(本科段)(C050201)3日语(基础科段)(C050202)——参考专业方向:外贸日语;旅游日语;科技日语;文秘日语。
4日语(本科段)(C050202)5俄语(基础科段)(C050203)——参考专业方向:外贸俄语;旅游俄语;科技俄语;文秘俄语。
专业代号:B020106 专业名称:金融(独立本科段)* 主考学校:深圳大学开考方式:面向社会报考范围:全省及港澳地区课程设置:必考课13门60学分;选考课4门28学分;加考课6门33学分。
说明:1.101至104课程中须选考不少于14学分。
2.港澳考生可不考001,但须加考231 。
3. 金融、金融证券、国际金融专业专科毕业生可直接报考本专科,其他专业专科(或以上)毕业生报考本专业须加考201至205五门课程,已取得相同名称课程考试成绩合格者可申请免考。
4.本专业仅接受国家承认学历的专科(或以上)毕业生申办毕业。
自学考试的考试时间和报考时间1、广东省自学考试每年报考4次,分别为:1月5日至10日报考,4月份考试;5月上旬报考,7月份考试;7月15日至20日报考,10月考试;11月上旬报考,第二年1月考试。
其中1月和7月的考试称为加考,考试科目主要是公共类课程,并且只接受已在广东省参加过自学考试的旧生报考,其报名时间由省考办于报名前公布。
(以上时间均为预计时间,具体报考时间请留意深圳招考网()或深圳各大报纸的通知)。
2、课程实验、设计、技能考核、实习和撰写毕业论文等实践环节考核的报名时间请考生直接与专业主考学校联系(电话可上深圳招考网查询)。
自学考试的报名、报考办法1、新生(第一次在广东省报考自学考试的考生称为新生):新生的报考分两步进行:一是报名;二是报考。
(1)报名:考生将本人的基本信息资料通过互联网提交给省自考办,从而在省自考办的计算机中建立一个考籍户头。
报名又分为预报名和正式报名,①预报名:考生登陆省自考办指定网站(),录入本人的基本信息(如姓名、性别、身份证号码等等);②正式报名。
考生预报名后,到深圳发展银行营业点交纳准考证工本费15元,然后凭预报名号和准考证工本费交费收据到指定地点拍摄电子相片,从而将考生的相片资料上传省考办的电脑,同时产生一个准考证号,这个过程就叫正式报名。
(说明:报考护理专、本科专业的考生需先到医学培训中心进行资格审核,然后凭资格证明办理新生照相)。
自考专升本可以选择的专业都有哪些自考专升本可以选择的专业有哪些自考本科专业涵盖了哲学、经济学、法学、教育学、文学、历史学、理学、工学、农学、医学、管理学、艺术学等类别,可以选择的专业非常的广泛,目前热门专业包括行政管理、工商管理、人力资源管理、会计学、学前教育等。
选报专业时应注意,有些专业是面向社会开考,报考对象不限;有些专业是部门委托开考,仅限本系统在职人员报考,一些本科段专业和特殊专业(如医学类专业)对报考者的学历、职业等还有一些具体要求。
自考本科专业选择时应该以兴趣及自身需要为主,根据职业规划进行合理的安排。
自考本科需要考多少科目考试科目一般为15门左右,一般可以免考3门(中国近代史、马克思基本原理、英语二),跨非相近专业需要加试3-4门(社会开考行政管理等专业除外)。
需要全部通过才能拿到毕业证,挂科可以补考,次数和时间不限,考试时间每年1、4、7、10月份,每次最多只能报4门。
自考专升本报名时间、报考专业不受限(护理等专业除外),简单点说只要在拿本科毕业证时能出示国民教育系列的专科毕业证即可。
学习形式一般为业余(双休上课)学习或自学。
所有专科在校生和专科毕业生都可以报名。
自学者只需要到各区、市(州)考办报名,交30元/门费用即可。
业余学习到各举办机构去报名,需要交取相应的学费。
学制不限,一般最短2年能拿到毕业证。
如何选择自考专业1、自身基础自考知识跨度比较高,大家在选择专业时,一定要考虑个人基础知识,选择自己有基础的专业,这样学起来会更加容易。
很多人都不想选择考数学的专业,因为很多人数学都比较差。
2、工作相关选择自考专业还要考虑这一点,那就是与工作内容相关,许多自考的人已经工作几年,积累了不少经验,对一些专业性的知识也有了解,选择相关的自考专业,不仅容易上手,还能对我们的工作有所帮助。
3、专业简单如果上述两点我们都不符合,没基础没工作,不妨考虑相对简单的自考专业,比如那些不考数学的专业,比如那些偏背诵的专业,一般这类同学都会选择汉语言文学、行政管理等专业。
湖南自考政策湖南自考政策一、背景介绍湖南省自学考试是指在国家教育部门批准的学科和专业范围内,由自愿报名的成年人参加的一种全国性考试。
该考试旨在为广大成年人提供继续教育和晋升学历的机会,促进社会发展和个人成长。
二、政策目标湖南省自学考试政策旨在:1. 促进社会公平,让更多成年人有机会接受高等教育;2. 推动职业发展,提升个人素质和竞争力;3. 增强市场竞争力,推动经济发展。
三、政策内容1. 报名条件:(1)年龄要求:18周岁及以上;(2)文化程度:初中及以上;(3)身体条件:身体健康,符合国家有关规定。
2. 报名时间:每年5月至7月为报名时间。
3. 报名方式:(1)网上报名:考生可登录湖南省自学考试网站进行报名;(2)现场报名:考生可前往指定地点进行现场报名。
4. 考试科目:湖南省自学考试科目共分为两大类,即公共基础课程和专业课程。
其中,公共基础课程包括政治、英语、数学等,专业课程则根据不同专业设置。
5. 考试时间:湖南省自学考试时间一般在每年11月份进行。
6. 考试费用:湖南省自学考试报名费用为每门科目200元,考试费用为每门科目150元。
7. 成绩认定:(1)成绩合格标准:总分不低于60分;(2)成绩认定方式:采取百分制评定,考生可以申请查卷和复核。
8. 证书颁发:考生通过湖南省自学考试后,可获得相应的毕业证书和学位证书。
9. 学历认证:考生可向教育部门申请学历认证,获得相应的学历证书和学位证书。
四、政策保障1. 政策宣传:加强对自学考试政策的宣传力度,让更多人了解该政策及其优势。
2. 培训支持:针对自学考试的特点和难点,提供相关培训支持服务,帮助参加考试的人员提高复习效率和通过率。
3. 考试安排:保障考试场地、设备和监考人员的充足,确保考试的公正、公平和安全。
4. 服务保障:提供相应的服务支持,包括咨询服务、报名服务、成绩查询等,让参加考试的人员享受到便捷、高效的服务体验。
五、政策评估为了不断完善自学考试政策,湖南省将定期对该政策进行评估和调整。
2024年宁夏自考本科课程表及报考流程一、宁夏自考本科课程表宁夏自考本科课程设置较为丰富,主要包括文学、经济学、法学、管理学、工学、教育学、理学、农学和医学等九个学科门类。
以下是2024年宁夏自考本科课程表的一个简要介绍:1.文学类:包括汉语言文学、广告学、新闻学、历史学等专业;2.经济学类:包括经济学、国际经济与贸易、金融学、保险学等专业;3.法学类:包括法学、知识产权、社会工作、行政管理等专业;4.管理学类:包括工商管理、旅游管理、会计学、市场营销等专业;5.工学类:包括计算机科学与技术、电子信息工程、土木工程、测绘工程等专业;6.教育学类:包括教育学、学前教育、特殊教育、心理学等专业;7.理学类:包括数学与应用数学、应用化学、应用物理学、生物科学等专业;8.农学类:包括农学、园艺、植物保护、林学等专业;9.医学类:包括临床医学、口腔医学、中医学、中西医结合等专业。
以上仅为部分专业的例子,具体的课程设置以宁夏自考招生网站公布的为准。
二、报考流程1.查询条件:在报考宁夏自考本科之前,需要满足以下条件:年满18周岁(即2023年9月1日前出生)、具有中华人民共和国国籍、具有高中毕业(或者中等职业学校毕业)或同等学力。
2.报名时间:每年的报名时间一般在3月份至4月份,具体时间以招生网站公布的为准。
3.在线报名:登录宁夏自考招生网站,根据网站提示,填写个人信息并选择所报考的专业及科目。
报名时需要提供有效的身份证件信息,并上传一寸免冠彩色照片。
4.缴纳报考费:报名成功后,按照招生网站提示的规定时间和方式缴纳报考费,并保留好缴费凭证。
5.领取准考证:在报考时间结束后,招生部门将通过邮寄或线上领取的方式向考生发放准考证。
考生需凭借有效身份证件和缴费凭证领取准考证。
6.参加考试:凭借准考证按要求参加自考本科的各科目考试。
7.成绩查询与证书领取:考试结束后,考生可通过宁夏自考招生网站查询考试成绩,并按照学校规定的时间和地点领取相应的学历证书。