啄木鸟雕刻机应用及注意事项
- 格式:pdf
- 大小:266.53 KB
- 文档页数:6
木制雕刻机操作规程
《木制雕刻机操作规程》
一、操作前的准备工作
1. 确保木制雕刻机处于良好工作状态,检查设备是否有损坏或故障。
2. 确保工作场所通风良好,并且有必要的安全设备和急救设施。
3. 穿戴合适的工作服和防护用具,如安全鞋、手套、护目镜等。
4. 清理工作区域,确保周围没有杂物和障碍物。
二、操作过程中的安全注意事项
1. 严格按照操作手册中的指导进行操作,不得擅自修改或更改设备的工作参数。
2. 在操作时,保持注意力集中,避免受到外界干扰或分心。
3. 禁止穿戴松散的衣物或佩戴长项链、手镯等饰品,以免被卷入设备。
4. 禁止在设备运行时靠近工作区域,以免发生危险情况。
5. 操作人员禁止将手指、头发等物体靠近设备运动部件,以免被夹伤或缠绕。
三、操作结束后的清理和维护
1. 关闭木制雕刻机并断开电源。
2. 清理工作区域,将木屑和废料清理干净,确保环境整洁。
3. 对设备进行必要的日常维护,如清洁和润滑,保持设备的良好状态。
4. 对操作人员进行安全教育和培训,提高他们的安全意识和操作技能。
通过严格执行《木制雕刻机操作规程》,可以有效提高木制雕刻机的安全性和操作效率,保障操作人员和设备的安全。
同时,也可以降低因操作失误或疏忽而导致的事故发生,确保生产过程的安全顺利进行。
啄木鸟雕刻机凯马安全操作及保养规程引言啄木鸟雕刻机凯马是一款高效、高精度的数字化雕刻设备,广泛用于艺术品、礼品、家居饰品等行业。
为确保设备的正常运转和延长设备的寿命,必须要求操作者严格遵守本规程。
环境本设备要求在完全干燥、无灰尘、通风良好的环境下运转,恶劣的环境可能会影响设备的正常运行。
安全操作前置准备在正式操作前,请确保:•设备及周围没有任何杂物,避免危及操作者的安全•设备处于稳定、平坦的工作台上•电源插头已连接好,插头两侧线没有破损等安全问题•操作者已正确佩戴安全帽、手套等防护工具操作步骤1.打开电源开关,注意检查电源指示灯是否亮2.打开主控制软件,在界面上选择需要雕刻的图案,调整尺寸、位置等参数(可能需要事先对图案进行转换和处理)3.在设备上安装好铣刀,调整刀具高度和角度。
严禁用手触碰铣刀等旋转部件。
4.在主控制软件上加载图案后,按照界面提示,点击开始雕刻按钮。
(严禁在雕刻进程中随意操作,如有问题需要暂停雕刻或联系工作人员)5.雕刻结束后,关闭电源开关安全提示•在操作过程中,应时刻注意设备周围的安全情况,严禁将身体靠近铣刀区域•严禁在运行中随意拔掉插头、开关电源等操作。
•切换铣刀时,一定要先关闭电源开关,等待设备停止运行后再进行操作。
设备保养设备保养是保证设备长期正常运行的关键环节。
以下是设备保养的主要内容:1.设备清洁:一定要及时清理设备表面、铣刀、线路等部件的灰尘和污物,防止电路短路或毛刺等情况发生。
2.设备润滑:经常对机械部件添加一定量的润滑油,并清理过多油污确保设备的顺畅操作。
3.设备检修:随时仔细检查设备各处部件是否有磨损、松动、变形、损坏等现象,及时进行维修或更换。
紧急救援如果设备在运行过程中出现问题,如铣刀卡住、设备停止运行等情况,请按照以下步骤进行处理:1.马上关闭电源开关2.等待设备完全停止后,确认影响状况,进行故障排查3.有能力和经验的操作者可以进行简单的检修,否则需要联系售后服务进行处理结论啄木鸟雕刻机凯马作为一种高科技数字设备,操作规程的遵守和设备保养的维护,能够保证设备的正常运转和长期使用,达到最佳的生产效益。
啄木鸟激光雕刻机雕树叶参数设置摘要:1.激光雕刻机简介2.啄木鸟激光雕刻机的特点3.雕树叶参数设置a.雕刻速度b.激光功率c.雕刻深度d.树叶材料选择4.实际操作演示5.作品展示与评价正文:激光雕刻机是一种高精度的加工设备,广泛应用于各种材料的雕刻、切割和打标等领域。
其中,啄木鸟激光雕刻机以其出色的性能和稳定的质量受到了市场的欢迎。
本文将详细介绍如何使用啄木鸟激光雕刻机进行树叶雕刻,并讲解相关参数设置。
首先,我们需要了解一些基本概念,如雕刻速度、激光功率、雕刻深度等。
这些参数对于雕刻树叶的效果至关重要。
1.雕刻速度雕刻速度是指激光在材料上移动的速度。
较快的速度可以提高生产效率,但可能会影响雕刻质量。
在雕树叶时,我们需要根据树叶的厚度和材料来调整雕刻速度。
通常情况下,较厚的树叶需要较慢的雕刻速度,以保证激光能够充分穿透树叶,达到雕刻效果。
2.激光功率激光功率是指激光器输出的能量。
功率越高,激光切割和雕刻的能力就越强。
但在雕树叶时,过高的激光功率可能会导致树叶燃烧或破裂,影响雕刻效果。
因此,在设置激光功率时,我们需要根据树叶的材质和厚度来选择合适的数值。
3.雕刻深度雕刻深度是指激光在材料上切割的深度。
在雕树叶时,我们需要根据树叶的形状和设计来调整雕刻深度。
一般来说,较薄的树叶需要较浅的雕刻深度,以防止树叶破损。
4.树叶材料选择激光雕刻树叶时,树叶材料的选择至关重要。
不同的树叶材料对激光的吸收和反射程度不同,从而影响雕刻效果。
通常情况下,硬度较低、纹理较细的树叶材料更适合激光雕刻。
在了解以上参数设置后,我们可以开始实际操作。
首先,将树叶放在激光雕刻机的平台上,根据需要调整雕刻速度、激光功率和雕刻深度。
然后,启动激光雕刻机,进行雕刻。
在雕刻过程中,要注意观察树叶的变化,以便及时调整参数。
完成雕刻后,我们可以看到精美的树叶作品。
激光雕刻树叶不仅具有艺术价值,还可以作为家居装饰、礼品等。
雕刻机使用说明书雕刻机用户手册一、雕刻机安装前注意事项1.切勿在闪电或打雷时安装此设备,切勿在潮湿的地方安装电源插座,请勿触摸未绝缘的电源线。
2.上机操作人员必须经过严格的培训操作过程中必须注意人身安全和机器的安全,并严格按操作规程来操作电脑雕刻机。
3.电源电压要求210V-230V,若电源电压不稳或周围有大功率的用电设备,请一定要在专业技术人员指导下选择稳压电源。
4.雕刻机,控制柜必须接地线,不可带电插数据电缆线。
5.操作人员切勿戴手套工作,最好戴上防护眼罩。
6.机械本体为钢结构龙门部分航空铝铸件,相对较软,在安装螺钉时(特别是安装雕刻电机时)不要太用力,以防滑丝。
7.刀具一定要装好并夹紧,保持刀具锋利,钝刀将使雕刻质量下降使电机过载。
8.请勿将手指伸进刀具工作范围,切勿将雕刻头拆下来另作它用。
不可加工含石白棉的材料。
9.不要超过机械加工范围,长时不工作时要切断电源,机器移动时,须有专业人员在场指导下进行。
10.如机器出现异常情况,请参阅操作手册故障排除一章或与经销商联系解决;以免造成人为损坏。
11.变频器12.凡与电脑连接的控制卡安装必须插紧并拧上螺丝。
二、雕刻机的组成及随机附件雕刻机装箱清单序号配件数量单位01 雕刻机主件 1 套02 控制柜 1 套03 USB手柄 1 套04 电源线 1 根05 数据线 1 根06 说明书 1 本07 扳手 2 把08 刀夹具7 个09 雕刻刀20 把10 水泵 1 台11 程序光盘 1 张三. 雕刻机技术参数及加工参数台面尺寸(MM)1300*2500 转速:(转/分)24000最大雕刻尺寸(MM)1300*2500 z轴行程(MM)200 外型尺寸(MM)1600×3100×1800mm分辩率(MM/脉冲0.001) 刀柄直径12.7\ 8\ 6 \3.175主轴电机功率5000W 手柄USB脱机控制加工参数(部分)材料加工方式切削深度刀具主轴转速有机玻璃切割/切透5mm 锥形刀<20000RPMPVC发泡板切割/切透2-3mm 锥形刀<20000RPM双色板切割/切透1-2mm 锥形刀<20000RPM1mmABS板切透锥形刀<20000RPM硬铝雕刻0.5mm/次锥形刀<10000RPM紫铜雕刻0.5mm/次锥形刀<10000RPM冷轧钢板雕刻0.4mm/次锥形刀<10000RPM大理石雕刻0.4mm/次锥形刀<10000RPM四机器安装警告:所有的操作须是断电下操作1,机械主体与控制箱的连接,2,将机器主体上的控制数据线端接到控制箱上。
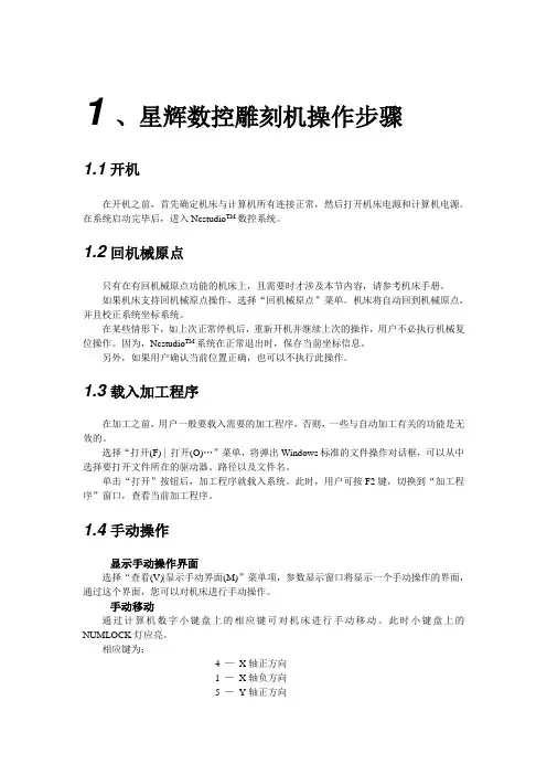
1 、星辉数控雕刻机操作步骤1.1 开机在开机之前,首先确定机床与计算机所有连接正常,然后打开机床电源和计算机电源。
在系统启动完毕后,进入Ncstudio TM数控系统。
1.2 回机械原点只有在有回机械原点功能的机床上,且需要时才涉及本节内容,请参考机床手册。
如果机床支持回机械原点操作,选择“回机械原点”菜单。
机床将自动回到机械原点,并且校正系统坐标系统。
在某些情形下,如上次正常停机后,重新开机并继续上次的操作,用户不必执行机械复位操作。
因为,Ncstudio TM系统在正常退出时,保存当前坐标信息。
另外,如果用户确认当前位置正确,也可以不执行此操作。
1.3 载入加工程序在加工之前,用户一般要载入需要的加工程序,否则,一些与自动加工有关的功能是无效的。
选择“打开(F) | 打开(O)…”菜单,将弹出Windows标准的文件操作对话框,可以从中选择要打开文件所在的驱动器、路径以及文件名。
单击“打开”按钮后,加工程序就载入系统。
此时,用户可按F2键,切换到“加工程序”窗口,查看当前加工程序。
1.4 手动操作显示手动操作界面选择“查看(V)|显示手动界面(M)”菜单项,参数显示窗口将显示一个手动操作的界面,通过这个界面,您可以对机床进行手动操作。
手动移动通过计算机数字小键盘上的相应键可对机床进行手动移动。
此时小键盘上的NUMLOCK灯应亮。
相应键为:4 —X轴正方向1 —X轴负方向5 —Y轴正方向2 —Y轴负方向6 —Z轴正方向3 —Z轴负方向这些键与CTRL结合后可实现机床的手动高速移动。
1.5 确定工件原点在加工程序中的X、Y、Z三坐标的原点就是工件原点。
在加工之前,我们需要把该位置同实际位置联系起来,步骤是:把机床X、Y手动走到工件上的希望的原点位置,选择“把当前点设为工件原点”菜单,或者在坐标窗口把当前位置的坐标值清零,这样在执行加工程序时就以当前位置为起始点进行加工。
上述步骤完成了X、Y轴的工件原点设定。
啄木鸟激光雕刻机雕树叶参数设置随着科技的发展,激光雕刻机在各个领域中的应用越来越广泛。
啄木鸟激光雕刻机作为一种高性能的激光设备,其在树叶雕刻方面的应用也备受瞩目。
本文将为大家详细介绍啄木鸟激光雕刻机在雕树叶过程中的参数设置及操作步骤。
一、引言啄木鸟激光雕刻机以其高精度、高效率的特点在雕刻领域取得了良好的口碑。
在树叶雕刻这一领域,啄木鸟激光雕刻机同样表现出色。
接下来,我们将详细介绍如何在啄木鸟激光雕刻机上设置树叶雕刻参数。
二、设备简介啄木鸟激光雕刻机具备卓越的性能和人性化设计。
其主要特点如下:1.高精度:采用高精度激光发生器,确保雕刻效果清晰、细腻。
2.高速度:高速扫描系统,提高雕刻效率。
3.智能控制:支持多种雕刻模式和参数设置,方便用户操作。
4.安全防护:配备完善的安全防护措施,确保使用过程安全无忧。
三、参数设置在啄木鸟激光雕刻机上进行树叶雕刻,关键参数设置如下:1.分辨率:根据树叶雕刻的细腻程度,调整激光雕刻机的分辨率。
一般建议使用较高分辨率,以获得更清晰的雕刻效果。
2.速度:根据雕刻材料的厚度和硬度,适当调整激光雕刻机的速度。
速度过快可能导致雕刻不清晰,过慢则会影响效率。
3.功率:根据树叶的材质和厚度,合理选择激光功率。
一般而言,较低的功率适用于较薄的材料,较高的功率适用于较厚的材料。
4.吹风速度:适当调整吹风速度,有助于清除切割过程中产生的烟雾和碎屑,保证雕刻质量。
四、操作步骤1.连接设备:将激光雕刻机与电脑连接,安装相应软件。
2.设计图案:使用专业软件设计树叶雕刻图案,并导出为激光雕刻机可识别的格式。
3.导入文件:将设计好的图案导入激光雕刻机控制系统。
4.参数设置:根据实际情况,调整分辨率、速度、功率等参数。
5.预览效果:在控制系统中预览雕刻效果,确认无误后开始雕刻。
6.启动雕刻:按下启动按钮,激光雕刻机开始工作。
五、注意事项1.使用前务必阅读设备说明书,熟悉操作流程和注意事项。
2.确保电源稳定,避免设备因电源波动而损坏。
啄木鸟激光雕刻机雕树叶参数设置(原创实用版)目录1.引言2.啄木鸟激光雕刻机的介绍3.雕树叶参数设置的具体步骤4.参数设置的影响因素5.注意事项6.结语正文【引言】在现代科技发展的推动下,激光雕刻技术被广泛应用在各个领域。
其中,啄木鸟激光雕刻机在雕刻领域表现尤为出色。
本文将为大家介绍如何使用啄木鸟激光雕刻机设置雕树叶的参数。
【啄木鸟激光雕刻机的介绍】啄木鸟激光雕刻机是一款高精度的激光雕刻设备,适用于各种非金属材料的雕刻、切割。
其性能稳定,操作简便,是雕刻行业的理想选择。
【雕树叶参数设置的具体步骤】1.选择合适的图形:首先,你需要选择一款适合雕刻树叶的图形,并将其导入到雕刻机的操作软件中。
2.设置雕刻速度:雕刻速度是影响雕刻效果的重要因素。
一般来说,速度越快,雕刻效果越差。
因此,建议根据实际情况,选择适当的雕刻速度。
3.设置雕刻功率:雕刻功率决定了激光的强度,直接影响到雕刻的深度。
根据雕刻材料的不同,选择合适的雕刻功率。
4.设置雕刻范围:根据树叶的大小,设置雕刻范围,确保雕刻出的树叶在合适的尺寸内。
5.设置切割方式:对于树叶的切割,一般选择“穿透切割”方式,这样可以保证切割边缘的平整度。
【参数设置的影响因素】参数设置会受到以下因素的影响:1.雕刻材料的种类和硬度:不同材料对激光的反应不同,硬度大的材料需要更高的雕刻功率和速度。
2.雕刻图形的复杂度:复杂的图形需要更长的雕刻时间和更高的雕刻功率。
3.环境温度和湿度:环境温度和湿度对激光雕刻效果也有影响,需要注意控制。
【注意事项】1.在使用激光雕刻机时,一定要做好防护措施,避免激光直射眼睛。
2.雕刻过程中,不要触摸正在雕刻的物体,以免发生意外。
3.定期检查雕刻机的工作状态,发现异常及时处理。
【结语】通过合理的参数设置,你可以用啄木鸟激光雕刻机轻松地雕刻出各种精美的树叶。
雕刻机用户使用手册雕刻机系统属数控系统一类,对电网环境有一定的要求,本系统所在的电网上应无电焊机,频繁起动的机床,电动工具,无线电台等,强烈的电网干扰导致电脑和雕刻机系统的工作异常。
保养是保证雕刻机的使用寿命,提高设备效率的重要手段,1.在实际使用中按照操作规范要求正常使用。
2.日常维护要求每天工作完成后进行工作台面和设备的清理加油以免造成不必要的损失。
3.定期维护要求每个月进行一次,维护的目的是检查机器各个部位螺丝是否松动,确保机器润滑条件和环境条件的良好。
(1).检查连接主轴电机和水泵的水管,接通水泵电源,检查水泵给排水工作是否正常。
(2).为避免电源插座松动或接触不良造成加工异常使产品报废,请选择良好的电源插座,应具有可靠的接地保护。
一.雕刻机安装前的注意事项:1.切勿在闪电或打雷时安装此设备,切勿在潮湿的地方安装电源插座,请勿触摸未绝缘的电源线。
2.上机操作人员必须经过严格的培训操作过程中必须注意人身安全和机器的安全,并严格按操作规程来操作电脑雕刻机。
3.电源电压要求210V-230V、或360V-420V,若电源电压不稳或周围有大功率的用电设备,请一定要在专业技术人员指导下选择稳压电源。
4.雕刻机,控制柜必须接地线,不可带电插数据电缆线。
5.操作人员切勿戴手套工作,最好戴上防护眼罩。
6.机械本体为钢结构龙门部分航空铝铸件,相对较软,在安装螺钉时(特别是安装雕刻电机时)不要太用力,以防滑丝。
7.刀具一定要装好并夹紧,保持刀具锋利,钝刀将使雕刻质量下降使电机过载。
8.请勿将手指伸进刀具工作范围,切勿将雕刻头拆下来另作它用。
不可加工含石白棉的材料。
9.不要超过机械加工范围,长时不工作时要切断电源,机器移动时,须有专业人员在场指导下进行。
10.如机器出现异常情况,请参阅操作手册故障排除一章或与经销商联系解决;以免造成损坏。
二.雕刻机的安装(仅以市面上常见的雕刻机控制系统举例) PCIMC-3D控制卡的安装步骤:1,找到控制卡的安装文件其中Setup.exe是安装文件向导注意:PCIMC-3D控制卡有好几个版本的驱动(如下图所示),客户在安装的过程中要根据控制卡的不同来选择,大部分情况下高版本的驱动可以兼容任何版本(同类型号)的控制卡,(如Ncstudio V5.5.55 中文Setup)2,鼠标双击安装向导,等待安装向导弹出对话框后,鼠标左击选择下一步(除最后一步外,所有选项都选择下一步),最后一步选择“退出安装程序”。
啄木鸟雕刻机使用说明啄木鸟雕刻机使用及注意事项—一、雕刻机的使用说明:A:应用范围:RS系列广告雕刻机系列主要用于胸牌、科室牌的双色板雕刻、有机、PVC切割及有机、PVC的三维雕刻、建筑模型、有机靠模、工艺品雕刻等。
B:加工方法1、胸牌、科室牌雕刻常用的方法有“扫描、绘图、二维雕刻、二维铣削”。
2、有机玻璃、PVC切割方法有“二维切割和三维切割”。
注意二维切割和三维切割的区别(二维切割在走刀时直角处有倒角,还可以走内线,而三维切割无此功能)。
3、有机、PVC的三维雕刻方法有:“三维雕刻”和“三维精雕”。
二、胸牌制作:涉及工具箭头—— 选取模式(选中和移动物体)图形方框—— 画矩形工具A 英文字母—— 打字(文本模式,建议采用自由文本)绿色快选:改变字体(用TrueType中的字体)黄色快选:改变间距对齐工具1、单个制作流程①定义矩形(规定大小:画矩形时将鼠标移到图形右下脚,按住左键不放,按F2键,给出所需尺寸)。
②移动矩形,放到可雕刻页左下角;③输入文字(点A,进入文本模式,改变字体、字间距);④排版(点箭头回到选取模式,使用对齐工具)。
⑤进入CAM模块,选中字或图标,在“创建刀具路径——可用刀具路径”中双击一种雕刻方式(扫描、兜边、二维雕刻、二维铣削、绘图),在出现的对话框中选刀(刀具大小取决于加工图形笔划的最小宽度,能够用大的刀具尽量不用小刀)、下刀深度(双色板雕刻为0.05-0.1)、如选二维铣削或扫描将“经过参数”中的剩余改为0。
在刀具路径表中,右击层次下的雕刻方式,先模拟刀具路径,能刻出来就可以机器工作、存盘,(如果有的地方刻不出来,选一把小刀)。
选中外框,双击二维切割,选刀(需直边用直柄刀、斜边用锥刀)、下刀深度(双色板切割为1.4mm,倒角默认为0,),机器工作、存盘。
2、多个制作流程①复制内容相同时(使用直线型复制)单个胸牌设计好后,整体选中,点直线型复制工具,设定X、Y方向的个数后点击确认,拖动鼠标时按F2键,设定胸牌之间的间隔(一般为1.2mm),将使用同一种雕刻方式且用同一把刀的文字、图标集合,外框集合,进入CAM模方法同做单个胸牌相似。
啄木鸟雕刻机使用教程
啄木鸟雕刻机是一种用于雕刻木材、亚克力、塑料等材料的机器。
下面是一份基本的使用教程:
1. 准备工作:安装好雕刻刀具,调整好刀具的深度和角度,确保刀具安装稳固。
2. 设计或选择雕刻图案:使用计算机辅助设计软件(例如CorelDRAW)进行设计,或者选择现成的图案。
将图案导入到雕刻机的控制软件中。
3. 材料准备:将需要雕刻的材料放置在雕刻机的工作台上,固定好材料,确保其平整并不易移动。
4. 调整刀具位置:使用控制软件调整雕刻刀具的起始点和终点位置,确保雕刻刀具不会碰到材料以外的区域。
5. 设置雕刻参数:根据材料的硬度和所需的雕刻效果,设置切割速度、切割深度和刀具移动的路径等参数。
6. 开始雕刻:启动雕刻机,让其按照设置的参数进行雕刻。
在雕刻过程中,保持监视并确保刀具与材料的接触稳定。
7. 完成雕刻:雕刻完成后,关闭雕刻机,取出雕刻好的作品。
清理工作台和机器,保存好作品。
以上是一个简单的啄木鸟雕刻机的使用教程,具体的操作步骤
可能会因机器型号和软件版本的不同而略有差异,请根据实际情况进行操作。
同时,在操作过程中要注意安全,避免手指接触刀具和其他危险部位,以免发生意外。
啄木鸟雕刻机使用说明-CAL-FENGHAI.-(YICAI)-Company One1啄木鸟雕刻机使用说明啄木鸟雕刻机使用及注意事项—一、雕刻机的使用说明:A:应用范围:RS系列广告雕刻机系列主要用于胸牌、科室牌的双色板雕刻、有机、PVC切割及有机、PVC的三维雕刻、建筑模型、有机靠模、工艺品雕刻等。
B:加工方法1、胸牌、科室牌雕刻常用的方法有“扫描、绘图、二维雕刻、二维铣削”。
2、有机玻璃、PVC切割方法有“二维切割和三维切割”。
注意二维切割和三维切割的区别(二维切割在走刀时直角处有倒角,还可以走内线,而三维切割无此功能)。
3、有机、PVC的三维雕刻方法有:“三维雕刻”和“三维精雕”。
二、胸牌制作:涉及工具箭头——选取模式(选中和移动物体)图形方框——画矩形工具A 英文字母——打字(文本模式,建议采用自由文本)绿色快选:改变字体(用TrueType中的字体)黄色快选:改变间距对齐工具1、单个制作流程①定义矩形(规定大小:画矩形时将鼠标移到图形右下脚,按住左键不放,按F2键,给出所需尺寸)。
②移动矩形,放到可雕刻页左下角;③输入文字(点A,进入文本模式,改变字体、字间距);④排版(点箭头回到选取模式,使用对齐工具)。
⑤进入CAM模块,选中字或图标,在“创建刀具路径——可用刀具路径”中双击一种雕刻方式(扫描、兜边、二维雕刻、二维铣削、绘图),在出现的对话框中选刀(刀具大小取决于加工图形笔划的最小宽度,能够用大的刀具尽量不用小刀)、下刀深度(双色板雕刻为)、如选二维铣削或扫描将“经过参数”中的剩余改为0。
在刀具路径表中,右击层次下的雕刻方式,先模拟刀具路径,能刻出来就可以机器工作、存盘,(如果有的地方刻不出来,选一把小刀)。
选中外框,双击二维切割,选刀(需直边用直柄刀、斜边用锥刀)、下刀深度(双色板切割为,倒角默认为0,),机器工作、存盘。
2、多个制作流程①复制内容相同时(使用直线型复制)单个胸牌设计好后,整体选中,点直线型复制工具,设定X、Y方向的个数后点击确认,拖动鼠标时按F2键,设定胸牌之间的间隔(一般为),将使用同一种雕刻方式且用同一把刀的文字、图标集合,外框集合,进入CAM模方法同做单个胸牌相似。
雕刻机操作及维护保养规程文件编号:编制:审核:批准:日期:一.操作规程:1.目的:本规程用于指导操作者正确操作和使用设备,以确保人身和设备安全。
2.操作要求2.1对该系统操作或维护的人员,必须清楚知道机器的功能及对应的机械动作;2.2避免穿带不合身的衣服,不要戴领带,长发要戴安全帽;2.3操作时要戴防护眼镜,不戴手套;2.4保持工作区域卫生。
油、水、碎片等掉落地上易导致事故;2.5保持机床清洁。
工具、备件应放在适当地方;2.6机器不使用时要关上电源;2.7安装机器联接电源前必须使电源开关臵于关的位臵;2.8维护机器时要关上电源。
3.操作注意事项:二.维护及保养规程:1.目的:通过对设备的良好维护和保养,确保设备使用性能,延长设备使用寿命。
2.维护及保养规程:2.1雕刻机机械部分的保养维护2.1.1每天对Z轴的滚动导轨和滚珠丝杆清扫、润滑一次;2.1.2每周对X轴和Y轴的滚动导轨和滚珠丝杆清扫、润滑一次;2.1.3清扫方法:用毛刷或不掉棉絮的布条,清除导轨和丝杆上的切屑与固体杂物;2.1.4润滑方法:用浸透机油(缝纫机油也行)的布条在导轨和丝杆上抺一遍或用油枪在导轨和丝杆上喷油;2.1.5X、Y、Z轴承每三到六个月保养一次;2.1.6保养内容:1)更换和添加润滑脂(黄油);2)传动间隙调整—撬开圆螺母止动垫圈(王八垫)的卡齿,旋转圆螺母,前后推动运动部件,手感无窜动间隙即可(不可太紧),调好后卡好圆螺母止动垫圈的卡齿。
2.2主轴电机(雕刻头)的使用、保养和维护2.2.1预热使用之前,先以1/3~1/4的主轴最大转速运行10~15分钟,使主轴电机升温到30~40度左右。
2.2.2切割切割深度应在主轴功率的应用范围内,依材料的不同而不同;如果主轴功率增大则切割深度也会增大。
2.2.3使用的刀具保持刀具在切割强度、温度和材质允许的范围内使用。
来自刀具的热量会加热主轴的润滑脂,使之加速蒸发,从而影响主轴寿命,持续发热也会使夹套变形。
雕刻机操作规则全文共四篇示例,供读者参考第一篇示例:雕刻机是一种用于对各种物料进行雕刻和切割加工的设备,广泛应用于广告、工艺品、家具、电子产品等行业。
在操作雕刻机时,必须严格遵守操作规则,以确保操作安全和加工质量。
下面就是关于雕刻机操作规则的详细介绍。
一、操作前的准备1. 检查设备:在操作雕刻机之前,需要检查设备是否正常运转。
确保各部件连接牢固,电源线接地良好,没有异物阻碍设备运行等。
2. 穿戴防护装备:操作雕刻机时必须穿戴防护眼镜、手套等防护装备,以保护自己的安全。
3. 确认加工任务:在操作雕刻机之前,要仔细确认要加工的任务类型、尺寸,选择合适的刀具和加工参数。
二、操作时的注意事项1. 启动设备:在操作雕刻机之前,需要先启动电源,通过控制面板设置好加工参数,确保设备可以正常运转。
2. 固定工件:在进行雕刻加工时,必须将工件牢固地夹紧在工作台上,避免在加工过程中出现移动或倾斜的情况。
3. 调整刀具:在使用雕刻机进行加工时,要根据实际需求选择合适的刀具,并根据加工材料的硬度和密度调整刀具的转速和进给速度。
4. 监控加工过程:在进行雕刻加工时,要时刻关注加工过程中的情况,确保设备运行正常,避免发生意外。
5. 操作规范:在操作雕刻机时,要按照操作手册的要求进行操作,不得随意更改加工参数或操作步骤。
6. 注意安全:在操作雕刻机时,要确保周围环境清洁整洁,避免发生意外伤害。
严禁在设备运行过程中乱动机身或触摸旋转的刀具。
7. 停止设备:在雕刻任务完成后,要及时停止设备运行,关闭电源,进行设备清洁和维护。
三、维护保养1. 定期清洁:定期对雕刻机进行清洁,清除设备上的积尘和异物,保持设备干净。
2. 润滑保养:对雕刻机的各个部件进行润滑保养,确保设备运行顺畅,延长设备寿命。
3. 更换刀具:定期检查刀具的磨损情况,及时更换损坏的刀具,以保证加工质量。
4. 定期维护:定期对雕刻机进行维护保养,检查设备的各个部件是否正常运转,及时修理或更换故障部件。
雕刻机安全操作规程一、前言雕刻机是一种用于在各种材料上进行精确雕刻和切割的设备,广泛应用于广告制作、木工、石材加工等行业。
为了确保操作人员的人身安全和设备的正常运行,特制定本安全操作规程。
二、设备基本介绍雕刻机通常由机身、控制系统、主轴电机、刀具、工作台等部分组成。
其工作原理是通过控制系统控制主轴电机带动刀具在工作台上对材料进行加工。
三、操作人员要求1、操作人员必须经过专业培训,熟悉雕刻机的操作方法和安全注意事项,具备相应的技能和经验。
2、操作人员应身体健康,无妨碍操作的疾病和生理缺陷,如视力障碍、手部残疾等。
3、操作人员应保持良好的精神状态,严禁在疲劳、酒后或服用影响精神状态的药物后操作设备。
四、操作前准备1、检查设备检查雕刻机各部分连接是否牢固,有无松动现象。
检查刀具是否安装正确,有无磨损或损坏。
检查电气系统是否正常,电线有无破损、短路等情况。
检查冷却系统是否正常,冷却液是否充足。
2、准备工作材料选择合适的材料,并确保其尺寸和形状符合加工要求。
将材料平稳地放置在工作台上,并使用夹具固定牢固,防止在加工过程中发生移动。
3、个人防护操作人员应佩戴防护眼镜,防止碎屑飞溅伤害眼睛。
佩戴耳塞,减少噪音对听力的损害。
穿着合适的工作服,避免衣物卷入设备。
五、操作过程中的安全注意事项1、开机顺序先打开电源总开关,再打开控制系统电源开关。
等待控制系统初始化完成后,启动主轴电机和冷却系统。
2、加工操作在加工过程中,操作人员应时刻关注设备的运行状态,如有异常情况,应立即停机检查。
严禁在设备运行时触摸刀具、主轴电机等运动部件。
加工过程中要保持注意力集中,不得擅自离开工作岗位。
3、刀具更换更换刀具时,必须先停机,并确保主轴电机完全停止转动。
使用专用工具拆卸和安装刀具,严禁用手直接触摸刀具刃口。
4、材料调整如果需要调整材料的位置或角度,必须先停机,待设备完全停止运行后再进行操作。
5、紧急情况处理如遇设备故障、火灾、人员受伤等紧急情况,应立即按下紧急停机按钮,并采取相应的应急措施。
啄木鸟激光雕刻机雕树叶参数设置摘要:一、激光雕刻机简介1.激光雕刻机的概念2.激光雕刻机的应用领域二、啄木鸟激光雕刻机特点1.产品性能2.技术参数三、雕树叶参数设置1.雕刻树叶的准备工作2.参数设置的具体步骤3.注意事项四、总结1.啄木鸟激光雕刻机在雕树叶方面的优势2.适用范围及前景展望正文:一、激光雕刻机简介激光雕刻机是一种利用激光束在材料表面进行雕刻的设备,具有高精度、高速度、高灵活性等特点。
它广泛应用于广告标识、工艺礼品、电子电器、制鞋、纺织、服装、包装印刷、医疗器械等领域。
二、啄木鸟激光雕刻机特点1.产品性能啄木鸟激光雕刻机采用先进的激光器,具有高稳定性、长寿命、低故障率等优点。
其雕刻速度快、精度高,可满足不同行业的需求。
2.技术参数(1)激光器类型:光纤激光器(2)雕刻范围:根据不同型号可选(3)雕刻速度:根据不同材料和雕刻深度有所不同(4)最小雕刻字符:根据不同型号有所不同(5)电源:220V/50Hz三、雕树叶参数设置1.雕刻树叶的准备工作在开始雕刻前,需确保激光雕刻机已正确安装,并检查光纤、激光头、透镜等部件是否正常。
同时,确保所选材料适合激光雕刻,避免损坏设备。
2.参数设置的具体步骤(1)打开激光雕刻软件,选择合适的雕刻模式;(2)根据树叶的形状和大小,设置合适的雕刻范围;(3)调整激光功率、雕刻速度等参数,以获得最佳的雕刻效果;(4)预览雕刻效果,如需要可进行调整;(5)保存设置并准备开始雕刻。
3.注意事项(1)在雕刻过程中,确保操作员的安全,避免激光直接照射人体;(2)根据材料特性调整激光功率和雕刻速度,避免过度燃烧或雕刻不清晰;(3)定期检查设备,保持设备清洁,以延长使用寿命。
四、总结啄木鸟激光雕刻机在雕树叶方面具有明显优势,能实现高精度、高速度的雕刻,满足各种复杂图案的雕刻需求。
啄木鸟激光雕刻机雕树叶参数设置随着科技的发展,激光雕刻机已在众多领域展现出广泛的应用。
其中,啄木鸟激光雕刻机凭借其卓越的性能,成为了木工、工艺品制作等领域的重要工具。
本文将重点介绍如何利用啄木鸟激光雕刻机雕树叶,并分享一些实用的参数设置技巧。
一、引言啄木鸟激光雕刻机以其高精度、高速度、高稳定性等特点,在雕树叶领域也有着出色的表现。
无论是创意设计还是批量生产,啄木鸟激光雕刻机都能满足不同场景的需求。
接下来,我们将详细介绍如何设置参数,以达到理想的雕刻效果。
二、参数设置的重要性在激光雕刻过程中,参数设置是影响成品质量的关键因素。
合适的参数可以使雕刻作品更加精美、细腻,避免出现模糊、失真等问题。
以下是雕树叶过程中需要关注的几个重要参数:1.功率:根据树叶的厚度和材质,适当调整激光功率。
功率过低会导致雕刻效果不明显,过高则可能烧焦树叶。
2.速度:控制激光雕刻的速度,过快可能导致雕刻不清晰,过慢则可能影响工作效率。
3.频率:调整激光的脉冲频率,以实现更好的雕刻效果。
4.切割深度:根据树叶的厚度和需求,设置合适的切割深度。
5.切割路径:规划合适的切割路径,使雕刻作品更加美观。
三、具体参数设置方法1.根据树叶材质和厚度,选择合适的激光功率。
一般而言,木材的功率范围在20-60%之间,亚克力则在10-30%之间。
2.调整雕刻速度,建议从高速开始尝试,逐步降低速度,直至达到理想的雕刻效果。
3.设置脉冲频率,一般可在10-20Hz之间。
4.根据树叶厚度,选择合适的切割深度。
初次尝试时,可从浅层开始,逐步加深,直至达到满意的效果。
5.设计切割路径,可以参考预设的模板或自行设计。
在设计过程中,注意避免过于复杂的路径,以免影响雕刻速度和效果。
四、实际操作案例分享以下是一个实际操作案例,供大家参考:1.准备工具和材料:啄木鸟激光雕刻机、树叶样本、激光雕刻软件2.设计图案:使用激光雕刻软件,设计合适的图案。
注意保持图案简单,以便提高雕刻效率。
啄木鸟雕刻机使用及注意事项一、雕刻机的使用说明A:应用范围RS系列广告雕刻机系列主要用于胸牌、科室牌的双色板雕刻、有机、PVC切割及有机、PVC的三维雕刻、建筑模型、有机靠模、工艺品雕刻等。
B:加工方法1、胸牌、科室牌雕刻常用的方法有“扫描、绘图、二维雕刻、二维铣削”。
2、有机玻璃、PVC切割方法有“二维切割和三维切割”。
注意二维切割和三维切割的区别(二维切割在走刀时直角处有倒角,还可以走内线,而三维切割无此功能)。
3、有机、PVC的三维雕刻方法有:“三维雕刻”和“三维精雕”。
二、胸牌制作:涉及工具箭头——选取模式(选中和移动物体)图形方框——画矩形工具A英文字母——打字(文本模式,建议采用自由文本)绿色快选改变字体(用TrueType中的字体)黄色快选:改变间距对齐工具1、单个制作流程①定义矩形(规定大小:画矩形时将鼠标移到图形右下脚,按住左键不放,按F2键,给出所需尺寸)。
②移动矩形,放到可雕刻页左下角③输入文字(点A,进入文本模式,改变字体、字间距)。
④排版(点箭头回到选取模式,使用对齐工具)。
⑤进入CAM模块,选中字或图标,在“创建刀具路径——可用刀具路径”中双击一种雕刻方式(扫描、兜边、二维雕刻、二维铣削、绘图),在出现的对话框中选刀(刀具大小取决于加工图形笔划的最小宽度,能够用大的刀具尽量不用小刀)、下刀深度(双色板雕刻为0.05-0.1)、如选二维铣削或扫描将“经过参数”中的剩余改为0。
在刀具路径表中,右击层次下的雕刻方式,先模拟刀具路径,能刻出来就可以机器工作、存盘,(如果有的地方刻不出来,选一把小刀)。
选中外框,双击二维切割,选刀(需直边用直柄刀、斜边用锥刀)、下刀深度(双色板切割为1.4mm,倒角默认为0,),机器工作、存盘。
2、多个制作流程①复制内容相同时(使用直线型复制)单个胸牌设计好后,整体选中,点直线型复制工具,设定X、Y方向的个数后点击确认,拖动鼠标时按F2键,设定胸牌之间的间隔(一般为1.2mm),将使用同一种雕刻方式且用同一把刀的文字、图标集合,外框集合,进入CAM模方法同做单个胸牌相似。
②序列号排列的(使用多元复制)单个胸牌设计好后,双击序列号(如001),进入文本模式,在黄色快选中单击“V”,选择一个变量文本,单击箭头,回到选取模式,单击工具栏上的“V”,选中变量文本(如VARI),单击“序列”,输入“起始值”和“结束值”,将“步”改为1,若序列号前有“NO.”,在“在文本前”输入,确认,结束。
将使用同一种雕刻方式且同一把刀的文字、图标集合,整体选中,单击“V”右边的图标,在出现的对话框中规定胸牌间的间隔、复制数目,X、Y方向的个数,确定。
单击拆开,将使用同一种雕刻方式且用同一把刀的文字、图标集合,外框集合,进入CAM模块,方法同做单个胸牌相似。
3、注意事项a、选刀应从大到小更换例:胸牌数目较多时,若用0.3的刀只有很少的笔画刻不出来。
解决方法:1)换0 .2或者0.1 的刀(根据字体来定)2)将刻不出来的笔画宽度放大b、下刀深度:扫描、二维雕刻、兜边、二维铣削、绘图0mm,二维切割1 .4 mm。
c、雕刻方式:(1)二维雕刻:(2)扫描:扫描类型用“区域”,方式用“来回”,选择之前或之后兜边,“经过参数”中的剩余要改为“0”。
(3)绘图:刀具沿文件的中心线走刀。
(4)二维铣削:综合绘图、二维雕刻、扫描三种加工方式,可以灵活选择使用. (5) 兜边::由外面的圈向里雕刻可以限制兜边次数(在创建刀具路径时点“经过参数”,选中“有限次数”,输入兜边的次数)4、参数设置(DSP系统的设置)①主轴转速(150-200)②雕刻速度(10-40)(速度快慢主要取决于加工图形的笔画的大小)③移动速度(15-40)(速度快慢主要取决于加工图形的笔画之间的间距)④缓冲方式(2)三、水晶字、PVC字制作:涉及工具拆开工具集合工具改变方向工具制作流程:1、排版(图形按节省材料的原则排列)在CAD模块中设计好后进入CAM模块2、在CAM模块中选择二维切割进行计算生成刀具路径,增加一个层次,然后在刀具路径一览表中选中二维切割点右键,选择编辑刀具路径然后退出CAM模块。
3、在先前增加的层次中黑色线条就是刀具路径。
a、改机器加工的先后顺序(避免材料跳出或断刀等情况)。
选中刀具路径后,先拆散,然后再按顺序进行一一选取(一般为先小后大,先里后外),选取完成后集合。
b、修改机器加工时的方向(有助于加工图形边缘的光滑,根据材料本身的质量而言,一般不需要反向),选中刀具路径后,点击特效工具栏中“改变方向”工具。
修改好后再进入CAM 模块,选中刀具路径进行改变刀具路径(用新的刀具路径来覆盖以前的刀具路径)机器工作,存盘。
4、注意事项①二维切割分内切和外切,镂空用内切,水晶字用外切。
切割时倒角改为0。
如果做水晶镶嵌,倒角改为所选刀具的半径(可以略大一点方便镶嵌进去)。
②机器加工时Z轴原点先对到底板表面,然后再减去电脑设置好的加工深度。
③原文件不能有节点交叉,如发现交叉应先删除交叉,然后再进入CAM模块计算。
④PVC加工时必须将原文件镜像。
5、参数设置:(DSP系统的设置)①10mm以下有机切割主轴转速(180-220)雕刻速度(6-15)移动速度(15-40)(速度快慢主要取决于加工图形之间间距)缓冲方式(0)②10mm以下PVC切割主轴转速(160-200)雕刻速度(10-25)移动速度(15-40)(速度快慢主要取决于加工图形之间间距)缓冲方式(0)③10mm以上有机切割主轴转速(210-250)雕刻速度(2-8)移动速度(15-40)(速度快慢主要取决于加工图形之间间距)缓冲方式(0)④10mm以上PVC切割主轴转速(190-280)雕刻速度(6-12)移动速度(15-40)(速度快慢主要取决于加工图形之间间距)缓冲方式(0)注:1、雕刻材料越厚,主轴转速取上限,雕刻速度取下限。
2、以上参数与操作经验、机器性能、刀具、材料等均有关,以上参数仅作参考,建议操作者根据以上参数数据进行实践,形成自我数据,即实际操作数据。
四、三维制作:涉及工具转化成曲线——曲线化(将文字转化为线条)变形工具——将图形镜像1、正刻(字是正的,在材料正面刻)①排版(和胸牌排版一样)②进入CAM模块,选中字或图标,在“创建刀具路径——分组——三维组”中双击三维雕刻,在出现的对话框中选刀、设置下刀深度(不超过材料厚度的2/3,且90度刀不超过15 .9 mm,120度刀不超过9.18mm)。
在刀具路径表中,右击层次下的三维雕刻,先模拟(选实体模拟,取决于刀具路径,确认),做完后,选中外框,双击二维切割,选刀、设置深度,倒角改为0,机器工作、存盘。
2、反刻(字是反的,在材料反面刻)①排版(和胸牌排版一样)②选中字,将其曲线化(点),将字集合③选中所有要反刻的字(文字镜像必须转换为曲线)和图标,将其镜像(点)。
进入CAM模块,方法同上。
3、正刻倒边文字刻好之后,选中外框,在“创建刀具路径分组——二维组”中双击绘图,在出现的对话框中选刀(90度或120度或花边刀),设置下刀深度。
再选中外框做二维切割。
4、反刻倒边先用绘图倒边,然后选中外框做二维切割,将切下来的材料重新粘好,对刀,最后再做三维雕刻。
5、注意事项:①换过刀后一定要重新对Z轴的深度。
②反刻如需倒边,须先倒边切割后,再进行三维雕刻。
6、参数设置: (DSP系统的设置)主要根据下刀深度而定,一般情况下:电机转速为(180-250)、雕刻速度为(10-35)缓冲方式选(3)五、常用刀具:常用刀具分三种:1、锥刀(主要用于雕刻)1、铣刀(用于水晶字、PVC的切割)增加/编辑刀具时,在“技术参数”里每次切削设为60。
2、V型刀(用于三维雕刻、倒边)锥刀根据刀柄直径、角度、刀尖直径区分,例如:c-0.2-30-3.175\c-0.1-40-3.175,c代表锥刀、3.175、6代表直径、30、40代表角度、0.2、0.1代表刀尖直径。
铣刀根据刀刃直径区分,例如:z-1.5\z-2\z-3.175\z-4\z-6,z代表铣刀,1.5、2、3.175、4、6代表刀柄直径V型刀根据刀柄直径、角度、刀尖直径区分,常用有两种c-0.-90-32\c-0.2-120-32六、Type3的安装:1.打开type3光盘,双击TYPE3V4200文件夹,双击setup.exe文件,按提示安装,安装完之后重新启动电脑。
2.打开type3光盘,双击SRACK文件夹,选中当中的两个文件Datakit 和 EXE 复制到C盘下的Vision的目录下。
3.双击桌面上的“TYPE3”图标。
①点击“+”图标加入机器,选“所有机器类型”中的“ Fanuc 16M/Fanuc OM ”。
②点击“加入”,电脑会提示“设置接口”,选“无”,确定退出。
然后会出现“设置机器”窗口,先点击“后处理器”,修改带下划线的参数如下:HeadPcrNb=7HeadPcrSz0=/ROC/1HeadPcrSz1=HeadPcrSz2=HeadPcrSz3=HeadPcrSz4=sHeadPcrSz5=G0 G90 G54xy……………EndPcrNb=3EndPcrSz0=M17EndPcrSz1=M30然后,设置总尺寸,X,Y,Z最小分别是-10000mm;X,Y,Z 最大分别是10000mm设置完确定退出。
4.进入“TYPE3”软件按一下F10键,在“通用”中的取消步数设100,自动保存设20,“计算参数”中的路径走向选“人工”,自动熔化打“√”,“可雕刻页”中的宽度、高度、深度根据机器的实际台面尺寸设定。
雕刻加工后处理工艺一、双色板制作处理:1、切割后处理:边缘毛边可用裁纸刀削除。
双色板固定时,最好用不容易脱胶的双面胶固定。
效果好的双面胶我公司有售。
2、胸牌粘别针时要用氯仿,别针位置要在胸牌正中偏上约2/3处,同时要注意别针方向与胸牌方向是否一致。
3、上色处理:小胸牌上色用注射针管或细毛笔沾漆往字笔画中描(漆的溶度与颜色可用松香水调和)科室牌等大字牌上色可用自喷漆上色,雕刻前要先在双色板表面贴一层即时贴。
双色板表面上除污与擦漆只能用煤油进行处理。
4、粘贴:双色板与PVC粘贴用氯仿,两面均匀涂满后,要快速压紧,一段时间后方可使用。
双色板与有机玻璃粘贴,小面积门号牌可作双面胶粘贴,大面积粘贴可用“哥俩好”之类粘贴,一定要压紧,粘紧后方可。
二、PVC处理工艺1、切割后边缘毛边用刀片削除,如有切割不平处(如板材移动留下刀痕),可用小锉挫平。
2、PVC相互粘合可用万能胶,PVC胶粘贴,粘合后必须用重物压紧。
5-12小时后方可使用。
(与双色板粘贴参照上面)3、喷漆时材料表面灰尘杂质一定要处理干净,可用酒精擦除。