本量利分析模板
- 格式:xls
- 大小:255.00 KB
- 文档页数:10
饼干项目盈利能力分析报告目录一、项目基本情况及财务数据 (2)二、收入管理 (2)三、成本费用管理 (6)四、利润分配管理 (9)五、资产负债管理 (12)六、现金流管理 (14)七、经济效益分析 (17)八、建设投资估算表 (20)九、建设期利息估算表 (20)十、流动资金估算表 (21)十一、总投资及构成一览表 (21)十二、营业收入税金及附加和增值税估算表 (22)十三、综合总成本费用估算表 (23)十四、利润及利润分配表 (23)声明:本文内容信息来源于公开渠道,对文中内容的准确性、完整性、及时性或可靠性不作任何保证。
本文内容仅供参考与学习交流使用,不构成相关领域的建议和依据。
饼干行业目前处于稳步增长阶段,全球市场需求持续上升,特别是在健康和方便食品趋势推动下,行业正在经历显著的变化。
传统的高糖高脂饼干逐渐被富含纤维、低糖低脂的健康选项所取代,消费者对营养成分的关注也促使制造商不断创新。
此外,电子商务的兴起进一步推动了饼干的市场拓展,企业通过线上渠道拓展销售。
同时,环保和可持续发展也成为行业的重要议题,生产商越来越重视绿色生产和包装材料的使用。
一、项目基本情况及财务数据饼干项目由xx公司建设,位于xx,项目总投资20676.51万元,其中:建设投资15532.62万元,建设期利息358.37万元,流动资金4785.52万元。
项目正常运营年产值47430.42万元,总成本41596.59万元,净利润4375.37万元,财务内部收益率15.47%,财务净现值21343.69万元,回收期4.84年(含建设期24个月)。
二、收入管理在进行对饼干项目和盈利能力分析的研究时,收入管理作为一个重要的财务管理领域,对企业的财务表现和经营稳定性起着关键作用。
收入管理是指企业在财务报表中通过合理的手段调控收入的时间点、金额和确认方式,以达到影响企业盈利水平、财务状况和市场评价的目的。
(一)收入管理的定义和目的1、收入管理的定义收入管理是指企业通过合法的财务手段和会计方法,调整和控制收入的确认时间、金额和方式,以达到对企业绩效和盈利水平产生影响的活动。
第六次练习本量利、变动成本(一)假设某企业只生产单一产品,该产品的现行单价为20元/件,销售量为3000件,固定成本为10000元,单位变动成本每件为10元,现有最大生产能力为5800件。
要求:(1)计算在现有的条件下,企业可实现的利润。
(2)请评价下列调价方案的可行性:①若将单价调低10%,预计销量可达到4000件;②若将单价调高20%,预计销售量只能达到2000件,但相关的剩余生产能力可以转移,并可获得贡献毛益2000元;③若将单价调整为16元,预计销售量可达到6000件;为使企业的最大生产能力达到6000件,需额外追加固定成本8400元。
(一)解:(1)在现有条件下企业可实现的利润为:(20-10)×3000—10000=20000元(2)评价以下各方案的可行性:①调整后的产品单位售价=20×(1-10%)=18(元/件)实现20000元目标利润要达到的销售量=(10000+20000)/(18-10)=30000/8=3750(件)由于实现20000元目标利润要达到的销售量小于降价后可达到的销售量,同时又小于企业的最大生产能力,说明调价后可获得更多的利润,故该方案可行.②调价后的产品单位价格=20×(1+20%)=24(元)欲实现20000元利润要达到的销售量={10000+(20000—2000)}/(24—10)=28000/14=2000(件)由于欲实现20000元利润要达到的销售量等于调价后可达到的销售量(2000件),同时又小于企业的最大生产能力,故调价和不调价都可行.③要实现20000元利润时的销售量=(10000+8400+20000)/(16-10)=38400/6=6400(件)由于要实现20000元利润时的销售量为6400件,大于调价后可达到的销售量,同时又大于追加投资后的最大生产能力,故该方案不可行。
(二)假设某企业只生产单一产品,该产品于2007年初投产,当年即达到了10000件的设计能力,并实现销售8000件。
工程类合同进度款支付管理办法1目的建筑工程项目成本毛利分析汇总表加强合同执行合规管理,规范工程付款流程,落实各参与单位/部门职责,规避项目建设过程风险,实现工程款支付规范化、标准化管理。
2范围本办法适用于集团各层级公司战略工程(新建、扩建、改建)项目;本办法适用于战略工程项目所属的施工承包类、服务类(监理、造价咨询、勘察、设计)合同工程款支付管理。
3 定义3.1 预付款工程预付款,又称材料备料款或材料预付款。
用于承包人为合同工程施工购置材料、工程设备,购置或租赁施工设备、修建临时设施以及组织施工队伍进场等所需的款项。
3.2 进度款工程进度款是指在项目建设过程中,发包人依据承包人在付款周期内实际完成产值的合同约定比例支付的费用总和。
3.3 竣工结算款发/承包单位依据合同约定完成竣工结算工作后,发包单位应支付承包单位的扣除质量保证金后的剩余款项3.4 质量保证金合同约定的从承包单位的进度款中预留,用于保证在缺陷责任期内履行缺陷修复义务的资金。
4参与单位/部门职责4.1 承包单位承包单位应依据本管理办法工程款样表提请工程进度款支付,承包单位提交表格如不符合本办法规定,监理/咨询、项目组有权拒收。
4.2 监理单位监理单位应审核承包单位提交的工程款支付申请,签发或出具工程款支付证书,并报发包人审核、批准。
总监理工程师应全面掌握项目整体形象进度情况,审核、签署承包单位的进度款支付申请表。
专业监理工程师应准确掌握各专业形象进度情况,负责各专业的工程计量工作,审核工程计量的数据和原始凭证。
4.3 咨询单位咨询单位应深入现场,全面准确掌握工程实际进度,建立工程进度款支付台账,定期向业主报告项目的资金使用情况; 驻场代表应负责对承包单位上报的进度款进行量、价审核,并提供当月付款建议书;严控工程进度款支付审核,杜绝工程款超付现象。
4.4 项目组程款支付的发起和归口单位,全面负责工程款支付的准确性;项目组专业工程师应严格把控各专业工程量已完成情况,复核监理/咨询单位审核成果,负责已完工工程量的准确性,出具进度说明书,签署付款意见;项目组费控工程师负责宣贯本管理办法,复核监理/咨询单位审核成果,负责已完工程价款的准确性,签署付款意见;项目组安全工程师描述付款周期内现场安全文明施工情况;项目组质量工程师描述付款周期内现场质量施工情况;项目经理组织工程款付款的发起,管控监理/咨询单位及项目组内部审核情况,审批进度说明书;程师依据已签署完毕的进度说明书办理工程款付款流程。
经济效益剖析报告模板一、经济剖析1、生产规模展望依据公司的发展规划,从2012年1月开始实行,项目总投资720万元(此中研发花费 260 万元),达产后实现年产 4 万平方米原竹马赛克的规模。
项目建设期 1 年,从 2009 年 10 月开始投产 , 跟着项目的技术及生产工艺的成熟 , 估计在 2011 年达到设计生产能力。
项目产品生产年份的达产系数分别为30%、 80%、 100%。
产品生产方案具体详见下列图。
年产品生产方案展望图万平方米 / 年201142010 3.22009 1.2012342、销售价钱展望项目产品的销售价钱均按不含税价钱计取,经营期鲜奶的均匀销售价钱为 4050 元 / 吨计算。
估计可实现销售收入1200 万元。
二、项目成本、经济效益展望剖析1、成本展望剖析(2011 年)1.1原辅资料采买费本项目主要原辅资料采买费按耗费定额和展望市场价钱确立,到达产年生产能力为 4 万平方米,估计达产年原辅资料采买花费为550万元。
1.2燃动耗费资本项目主要燃料动力为水、电耗费。
燃动费依据耗费定额及现行价钱计算,估计达产年燃料动力采买花费为65 万元。
1.3人工及福利费人员配置主要为生产人员、管理人员和销售人员, 年福利花费按薪资总数的 14%计取。
估计员工共计50 人, 估计薪资福利总数为97.5万元。
1.4各项花费各项花费参照同行业公司的花费水平进行测算。
制造花费:维修花费(含物料耗费)按折旧额的40%估量,折旧费中建筑物、修建物折旧限期为 20 年,机器设施年折旧限期为 10 年,电子设施年折旧限期为5 年,折旧方法采纳均匀年限法,残值率按5%计算,其余花费按估计发生额进行估量。
估计达产年制造花费为 93.04万元。
管理花费:工会经费和员工培训费分别按薪资总数的2%和 1.5%分别估量,项目内研发费按年销售收入的1%估量,无形财产及递延财产摊销花费分年摊销计入管理花费,其余花费按估计发生额进行估算。
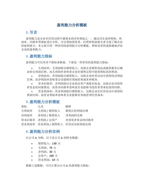
盈利能力分析模板1. 引言盈利能力是企业在经营过程中最基本的评价指标之一。
通过对企业的利润、利润率、回报率等指标进行分析,可以帮助投资者、经理和利益相关者全面了解企业的盈利能力。
本文将介绍一种常用的盈利能力分析模板,帮助读者快速准确地评估企业的盈利能力。
2. 盈利能力指标盈利能力可以用多个指标来衡量。
下面是一些常用的盈利能力指标:•毛利润率:毛利润除以销售收入,反映企业销售商品或提供服务后剩余的毛利润比例。
高毛利润率意味着企业在销售过程中能获得较高的利润。
•净利润率:净利润除以销售收入,反映企业经营活动中获得的净利润比例。
高净利润率意味着企业能够有效地管理成本和税务。
•资本回报率:净利润除以企业的总资产或股东权益,反映企业对投资者资金的回报情况。
高资本回报率意味着企业能够为投资者带来较高的回报。
•营业利润率:营业利润除以销售收入,反映企业在经营活动中获得的利润比例。
高营业利润率意味着企业能够有效地管理经营成本。
3. 盈利能力分析模板指标公式解释毛利润率毛利润 / 销售收入销售后的利润比例净利润率净利润 / 销售收入净利润的比例资本回报率净利润 / 总资产对投资者资金的回报率营业利润率营业利润 / 销售收入经营活动的利润比例4. 盈利能力分析实例以公司A为例,以下是公司A的财务数据:•销售收入:100万•毛利润:70万•净利润:30万•总资产:200万•营业利润:40万根据上述数据,可以计算出公司A的盈利能力指标:•毛利润率:70万 / 100万 = 70%•净利润率:30万 / 100万 = 30%•资本回报率:30万 / 200万 = 15%•营业利润率:40万 / 100万 = 40%通过分析这些指标,我们可以得出以下结论:•公司A的毛利润率为70%,说明公司在销售商品或提供服务后能获得较高的利润。
•公司A的净利润率为30%,说明公司在经营活动中能够保持较高的净利润比例。
•公司A的资本回报率为15%,说明公司对投资者资金的回报能力一般。
安徽财经大学会计学院2015届本科毕业论文论文题目本量利分析法的应用与研究所在班级11会计4班学号20111861姓名方莹指导教师及职称许罡副教授成绩本量利分析法的应用与研究The application and research of cost—volume—profit analysis 班级:11会计(4)班姓名:方莹学号:20111861 指导老师:许罡(副教授)[摘要]随着社会的发展,企业间的竞争日益激烈,效益与利润逐渐成为一个企业发展的核心问题。
一个企业成功与否,常常是以利润的高低来衡量的.利润的高低取决于产品的售价、产品的成本和业务量。
产品的成本决定售价,售价影响销售量,销售量直接影响产量,而产量反过来又影响成本。
本量利分析通过对成本、业务量和利润相互间的内在联系进行分析,确定企业的保本点,进而掌握有关因素变动对企业盈亏影响的规律,从而为企业改善经营管理和正确地进行经营决策提供有用的资料.正确利用本量利分析法能够有效地为企业进行合理的目标规划,进行科学的决策,正确考核企业的经营成果.在现实经济生活中,如何正确处理好成本、销量、利润之间的关系,提高经营水平,是决策者常遇的难题。
本文通过几个案例介绍本量利分析法在不同情形下的简单应用。
Abstract:With the development of society and increasingly fierce competition among enterprises, the benefit and the profit gradually become the core problem of the development of an enterprise。
A business’s success is often measured by the profit level。
The profit level depends on the product’s price, cost and the volume. The cost dec ides the price , the price influences the sales volume, the sales volume influences the yield directly and the yield influences the cost conversely. CVP analysis determines the breakeven point by analyzing internal relations among the cost ,volume and profit。
第3章利润表分析二、利润表的格式利润表的格式一般有两种:单步式利润表和多步式利润表。
1、单步式利润表是将本期发生的所有收入汇集在一起,将本期所有的成本费用汇集在一起,两者相减,一次计算出本期的净损益。
2、多步式利润表是按照利润形成的主要环节,从营业利润、利润总额和净利润三个层次来分步计算、揭示利润的形成过程。
在我国,企业利润表一般采用多步式.多步式利润表中,企业经营成果的列示层次和计算过程如下:第一步:营业利润=营业收入-营业成本-营业税费-营业费用-管理费用-财务费用-资产减值损失+公允价值变动净收益+投资收益第二步:利润总额=营业利润+营业外收入-营业外支出第三步:净利润=利润总额-所得税三、利润表的内容利润表主要包括以下内容:1、营业收入:由主营业务收入和其他业务收入组成2、营业利润=营业收入-营业成本-营业税费-营业费用-管理费用-财务费用-资产减值损失+公允价值变动净收益+投资收益3、利润总额=营业利润+营业外收入-营业外支出4、净利润=利润总额-所得税5、每股收益四、利润表分析的目的与思路利润表分析的主要目的:正确评价企业的经营业绩;及时揭示企业经营管理中存在的问题;帮助报表分析者做出相应的决策。
利润表分析的基本思路:1.增减变动分析2.结构变动分析3.财务比率分析4.重点项目分析第二节利润表的总体分析一、利润表各项目的增减变动分析利润表各项目的增减变动分析是对企业盈利状况及其变化趋势所进行的总体性分析.增减变动分析一般采用比较分析法,通过编制比较利润表来进行横向分析.具体有两种方式:1、利润表水平分析2、利润表趋势分析利润表水平分析:是通过编制利润的水平分析表,将企业利润表中各项目的实际数与计划(预算)数进行比较,说明企业完成经营计划(经营预算)的程度;将利润表各项目的本期数与上期数进行比较,说明企业各损益项目增减变动的情况;将本企业利润表各项目的实际数与同行业的平均水平进行比较,说明企业收益在同行业中的水平.水平分析表的编制可以采用增减变动额(绝对额)和增减变动百分比(相对数)相结合的方式。
本量利分析法本量利分析法,也称为成本、收入和利润分析法,是一种用于评估企业投资决策和经营决策的方法。
通过分析项目的成本、收入和利润,可以帮助决策者更好地理解项目的盈利能力和可行性。
本量利分析法主要通过计算和分析成本、销售量、销售价格和利润之间的关系,从而进行决策。
这种方法基于以下几个假设:固定成本和可变成本是已知的;成本和收入与产量成正比;产品的销售价格是固定的;只有一种产品;成本和收入是线性的。
本量利分析法的基本概念是“边际贡献”。
边际贡献是指每个单位的销售收入减去可变成本所得到的金额。
通过计算边际贡献,可以帮助企业决策者了解每个单位的销售所带来的盈利能力,以及需要销售多少单位才能达到盈亏平衡点。
本量利分析法的主要应用包括以下几个方面:1. 盈亏分析:通过计算边际贡献和固定成本,可以确定企业需要达到的销售量,以避免亏损。
这对于新产品的推出和现有产品线的维持都非常重要。
2. 投资决策:通过分析新项目的成本、收入和利润,可以评估项目的可行性和回报率。
决策者可以根据本量利分析的结果决定是否继续投资。
3. 价格决策:通过分析不同价格水平下的销售量和利润,可以决定最合理的价格策略。
这对于市场竞争和利润最大化都非常重要。
4. 销售混合决策:通过分析不同产品组合和销售量的情况,可以决定最佳的产品组合和销售策略。
这有助于企业优化产品线,提高利润。
本量利分析方法的使用需要一定的数据支持和计算能力。
企业决策者需要收集和分析相关的成本、销售数据,并进行相关的计算和分析。
同时,决策者还需要考虑市场需求、竞争情况和其他相关因素,以做出最合理的决策。
在实际应用中,本量利分析方法并不是唯一的决策工具,还需要结合其他的管理方法和技巧。
例如,SWOT分析、市场调研和风险评估等方法都可以与本量利分析方法结合使用,以全面评估和分析项目的可行性和风险。
总之,本量利分析法是一种有效的决策工具,可以帮助企业评估投资和经营项目的可行性和盈利能力。
图表名称图表类型一、发展趋势分析经典图表1、带平均线的价格走势图折线图+散点图2、带平均线的销售收入走势图簇状柱形图+散点图3、带价格区段背景的走势图折线图+堆积柱形图1、多项目多年份的对比分析图簇状柱形图+散点图2、多项目多年份对比分析(滑珠图)簇状条形图+散点图3、多个项目最高最低库存对比图折线图4、多项目双年份对比(带增幅、箭头分色)簇状条形图+散点图5、带合计数的多项目对比分析图簇状柱形图6、对预计数进行标示的多项目对比簇状柱形图7、多年份双项目对比分析(柱中柱)簇状柱形图8、带时间线的多项目对比(气泡图)气泡图9、多项目多指标对比 (雷达图)雷达图10、进销存对比分析图堆积柱形图1、组成结构(总分结构)分析图复合饼图、复合条饼图2、用百分比堆积条形图展示组成结构对比百分比堆积条形图3、用双层饼图展示复合组成结构饼图1、各公司预算完成情况对比图簇状柱形图2、业绩完成与时间进度对比图圆环图3、各公司完成进度对比图簇状柱形图+散点图4、带业绩等级的完成进度图(子弹图)堆积条形图+散点图2、EBIT影响因素分析堆积柱形图+散点图3、从预算到实际的影响因素分析图折线图+散点图六、财务管理分析经典图表1、本量利分析图散点图2、自制与外购方案的决策分析散点图3、动态分析图簇状柱形图4、动态分析图2用途反映多个连续期间的价格、数量、收入等财务指标的变化趋势。
反映多个连续期间的价格、数量、收入或某财务指标的变化趋势反映多个连续期间某财务指标的变化趋势,并且要标示财务指标的区段,如“危险、警示、安全”用于多个财务指标多个期间的大小对比,或不同类别多个商品的指标对比。
用于多组数据的大小对比或者组成分析。
用于多组数据多项目的大小对比二年多项目对比时,需对增减幅度进行区分标示解决多项目多年份对比时,合计数簇明显高于其他簇的问题解决多项目多年份对比时,对预计数据进行特别标示可用于多年同期、二个公司多期间的指标对比用气泡大小形象对比各项目,并展示各项目的上线时间用于比较多项目多指标的横向比较直观的展示多个公司的材料、产品的进销存情况,也可用于资金收入、支出、留存情况既展示各部分的组成,又展示某特定部分的明细组成。
临床医师实践技能病例分析万能模板为了帮助大家更好地备考实践技能考试,医学教育网整理了病例分析万能模板。
病例分析万能模板考试时间:15分钟|| 分值:22分一、初步诊断(答错,全题得0分)1、主诊断答题要求:①诊断要规范。
如高血压病Ⅰ期(2级,中危组)、COPD 二级② 诊断只考虑大纲规定疾病③ 以常见多发病为主2、副诊断答题要求:把所有能想到的诊断都写出来二、诊断依据答题思路:1、把题干给出的症状体征病史等依据信息全部罗列2、按:①病史②症状③体征④辅助检查及既往相关病史顺序列出,注意要有条理。
3、一个诊断写完相应依据后,再写另一个诊断及相应依据三、鉴别诊断(本系统是重点、其次相关系统)答题思路:1、只要求写出鉴别诊断的病名,不要求写出鉴别诊断理由2、病例公式中的鉴别诊断要牢记,如果不记得,根据题干中各个症状、体征写出可能的疾病。
如:痰中带血,可写肺癌、肺结核3、所写鉴别诊断必须在题干症状中有体现。
4、围绕所诊断疾病的部位及特征写相关或最易误诊的疾病,包括已排除和还不能完全排除的病变,一般要3~4种。
四、进一步检查(一般检查+特殊检查,确认用、排除用、治疗用)答题思路:目的是进一步明确诊断,一定要围绕诊断进行1、确诊检查(可写出主诊断、次诊断的所有确诊检查)2、排除检查(根据鉴别诊断所提到的疾病,写出能够鉴别他们的检查)3、了解病情发展的检查4、疾病分型需要的检查5、拟定初步治疗方案所需要的检查。
★实在想不出做何检查时,可套用万能检查写上,总比空着强。
生化检查:血常规、尿常规、肝肾功能、电解质、血气分析影像学检查:B超、CT、X片、MRI外科检查:剖腹探查、某器官活检循环系统检查:心电图、超声心动图、负荷试验、冠脉造影、放射性核素检查五、治疗原则(要主次分明)1、一般治疗:如休息、饮食、体育锻炼、吸氧等2、病因治疗:治疗病根,写出具体措施3、对症治疗:对伴随症状治疗,如抗感染、抗休克等4、手术治疗:有些内科题目,不要忘记写完手术项目5、辅助治疗:放化疗、中医中药治疗病史采集万能模板考试时间:11分钟|| 分值:15分|| (乡助20分钟2个题)一、现病史1.根据主诉及相关鉴别询问:(8分)(1)病因和诱因(发病诱因这个一定要写上)有无受凉、饮食不洁、服用药物、外伤、受刺激、劳累等。
财务分析报告万能模板word1. 引言本财务分析报告旨在对企业的财务状况进行综合评估和分析,为相关利益相关者提供决策依据。
本报告以XXX公司为例,使用万能模板word软件进行财务分析。
该报告将从财务比率、财务杠杆、财务流动性、盈利能力等方面进行分析和解读,以期为读者提供对企业财务状况的全面了解。
2. 财务比率分析财务比率是衡量企业财务状况的重要工具,可以通过比较不同指标之间的比率,了解企业在经营活动、盈利能力和风险承受能力等方面的表现。
以下是XXX公司在2020年的主要财务比率分析:•流动比率:流动比率反映了企业的偿债能力和流动性,该指标越高越好。
根据财务数据计算得出,XXX公司的流动比率为2.5,表明该公司有较强的偿债能力和流动性。
•速动比率:速动比率衡量了企业在偿付短期债务时,除去存货后的能力。
该指标能够反映企业的流动性状况。
根据财务数据计算得出,XXX公司的速动比率为1.8,较高的速动比率说明该公司具有较强的流动性。
•资产负债比率:资产负债比率用于衡量公司负债相对于资产的比重,反映了企业的偿债能力和风险承受能力。
根据财务数据计算得出,XXX公司的资产负债比率为0.6,表明该公司的负债较低,具有较强的偿债能力和风险承受能力。
3. 财务杠杆分析财务杠杆是企业利用借入资金来增加投资回报率的一种方式,但借入资金的风险也相应增加。
以下是XXX公司在2020年的财务杠杆分析:•权益乘数:权益乘数衡量了企业通过借入资金来扩大经营规模的程度。
根据财务数据计算得出,XXX公司的权益乘数为1.2,表明公司的资本结构较稳定,没有大量依赖借入资金。
•财务杠杆比率:财务杠杆比率用于衡量公司利用借入资金增加投资回报率的程度。
根据财务数据计算得出,XXX公司的财务杠杆比率为1.5,表明该公司适度利用了借入资金来增加投资回报率。
4. 财务流动性分析财务流动性是企业偿付债务能力和应对意外风险的能力,以下是XXX公司在2020年的财务流动性分析:•经营活动现金流量比率:经营活动现金流量比率反映了企业经营活动产生的现金流量对债务的偿还能力。
本量利分析(重定向自盈亏平衡分析)本量利分析(Cost--Volume—-Profit Analysis,CVP分析)又称量本利分析(VCP分析) [编辑]什么是本量利分析?本量利分析是成本—-产量(或销售量)—-利润依存关系分析的简称,也称为CVP分析(Cost——Volume--Profit Analysis),是指在变动成本计算模式的基础上,以数学化的会计模型与图文来揭示固定成本、变动成本、销售量、单价、销售额、利润等变量之间的内在规律性的联系,为会计预测决策和规划提供必要的财务信息的一种定量分析方法.本量利分析它着重研究销售数量、价格、成本和利润之间的数量关系,它所提供的原理、方法在管理会计中有着广泛的用途,同时它又是企业进行决策、计划和控制的重要工具.本量利分析方法是在成本性态分析和变动成本法的基础上发展起来的,主要研究成本、销售数量、价格和利润之间数量关系的方法。
它是企业进行预测、决策、计划和控制等经营活动的重要工具,也是管理会计的一项基础内容.[编辑]本量利分析的产生发展[1]本量利分析方法起源于20世纪初的美国,到了20世纪50年代已经非常完善,并在西方会计实践中得到了广泛应用。
时至今日,该方法在世界范围内都得到了广泛的应用,对企业预测、决策、计划和控制等经营活动的有效进行提供了良好保证。
[编辑]本量利分析的前提条件[1]在现实经济生活中,成本、销售数量、价格和利润之间的关系非常复杂.例如,成本与业务量之间可能呈线性关系也可能呈非线性关系;销售收入与销售量之间也不一定是线性关系,因为售价可能发生变动。
为了建立本量利分析理论,必须对上述复杂的关系做一些基本假设,由此来严格限定本量利分析的范围,对于不符合这些基本假设的情况,可以进行本量利扩展分析。
(一)相关范围和线性关系假设由于本量利分析是在成本性态分析基础上发展起来的,所以成本性态分析的基本假设也就成为本量利分析的基本假设,也就是在相关范围内,固定成本总额保持不变,变动成本总额随业务量变化成正比例变化,前者用数学模型来表示就是y=a,后者用数学模型来表示就是y=bx,所以,总成本与业务量呈线性关系,即y=a+bx.相应的,假设售价也在相关范围内保持不变,这样,销售收入与销售量之间也呈线性关系,用数学模型来表示就是以售价为斜率的直线y=px(p 为销售单价)。