植物中蒽醌类化合物的提取分离
- 格式:ppt
- 大小:561.00 KB
- 文档页数:27
虎杖中羟基蒽醌的提取分离实验报告好吧,今天咱们来聊聊虎杖,没错,就是那种听起来有点陌生但又不乏神秘的植物。
虎杖可不是普通的草,它的根部可是大有来头,里面藏着不少对身体有益的东西,尤其是羟基蒽醌。
这玩意儿可是一种化合物,听起来高大上,但实际上咱们提取它的过程就像做一道简单的家常菜,过程简单而有趣,今天就给大家讲讲我是如何“做”这道菜的。
咱们得找点虎杖,哈哈,别误会,不是要你去山里找。
超市或者中药店都有卖,价格还不贵。
把虎杖买回来,拿到厨房,得先把它们清洗干净。
想想这过程,就像给小朋友洗手一样,洗得干干净净,才能开始接下来的步骤。
洗完之后,把虎杖切成小段,切的时候别心急,慢慢来,免得切得一团乱,手指也被划伤,那可就得不偿失了。
咱们就要用水煮这些虎杖段。
记得水要多放点,不然煮得时候容易糊底。
把切好的虎杖段放进锅里,火开到中火,别忘了搅搅。
这个时候,你可以边等边想象下羟基蒽醌的样子,心里盘算着等会提取出来要做什么,真是令人期待呢。
水开了之后,咱们就要让它煮一段时间,差不多四五十分钟吧。
时间一到,整个厨房都是虎杖那种独特的香味,简直让人垂涎欲滴,忍不住想尝一口。
煮好了之后,得把液体和固体分开。
用个滤网把液体过滤出来,哎呀,那个过程可真有意思,就像在做科学实验。
看着清澈的液体流出来,心里那个成就感呀,简直像小孩儿拿到了糖果一样。
这个液体就是咱们的提取物了,里面就有羟基蒽醌。
咱们得让这个液体蒸发掉一部分水分,浓缩一下,让羟基蒽醌的含量更高。
你可以把液体倒进小锅里,开小火慢慢蒸发,记得时不时去看看,不然一不小心就焦了,那可就糟了。
水分蒸发到一定程度后,咱们的提取物就变得稠稠的,像是蜜糖一样。
别急,这时候可以把它放到一个小瓶子里,晾凉。
等它完全凉了之后,就能看到一些沉淀物,那就是咱们的羟基蒽醌了。
想想这个过程,真是让人心潮澎湃,仿佛自己成了个小小科学家,做出了伟大的发现。
可以想象,有一天,你把这个提取物拿给朋友们,说:“看,我自己提取的羟基蒽醌,厉害吧?”他们肯定目瞪口呆,羡慕得不行。
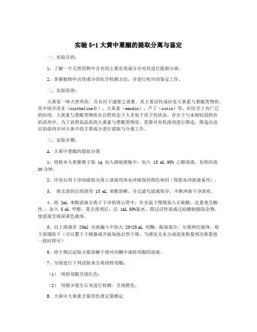
实验5-1大黄中蒽醌的提取分离与鉴定一、实验目的:1、了解一个天然药物中含有的主要有效成分并对其进行提取分离。
2、掌握植物中活性成分的化学检测方法,并进行初步的鉴定工作。
二、实验原理:大黄是一味天然草药,具有泻下通便之效果。
其主要活性成份是大黄素与蒽醌类物质,其中瑞贝洛Ⅱ(rustbelineⅡ)、大黄素(emodin)、芦丁(rutin)等,在医学上有广泛的应用。
大黄素与蒽醌类物质在自然状态下大多处于质子化状态,存在于与水相较弱的有机溶剂中。
为了获得高品质的大黄素与蒽醌类物质,需要对有机溶剂进行筛选,筛选出适宜的溶剂并对大黄中的主要成分进行提取与分离工作。
三、实验步骤:A. 大黄中蒽醌的提取分离1、将粉末大黄紫锥子取 1g 加入圆底烧瓶中,加入 15 mL 95% 乙醇溶液,加热回流30分钟。
2、冷却后用干净的滤纸分离上清液用热水冲涤保持颜色相同(保留水冲涤液备用)。
3、将去溶剂后的渣用 10 mL 苯醇溶解,并过滤写滤液保存,不断冲涤干净渣质。
4、将 2mL 苯醇滤液分离于干净的离心管中,在室温下慢慢加入正硫酸,足量使呈酸性.,加入 5 mL 甲醇,蒸去溶剂后,注 1mL 50%氨水,筛过活性炭或过硅酸钠脱除杂物,使溶液呈现深黄色液体。
5、以上溶液在 20ml 分液漏斗中加入 20-25 mL 丙酮,振荡混合,分离两层液体,取下蒸馏收干(可以置于干燥器或开放场地自然干燥,当感觉无水分或连续称量两次称量值一致时即可)6、将干燥沉淀取少量溶解于绝对丙酮中成特邻醌的溶液。
7、分别进行下列试验来分离纯特邻醌:(1)纯特邻醌呈现红色;(2)用极少量生石灰进行检测,呈现橙色。
B. 大黄中大黄素含量的色谱定量测定色谱图谱图峰形面积法进行测定。
1、用同上操作,按“ A ”-“ E ”方法操作,取所得特邻醌溶液 1-5 mL 再加入丙酮使其溶解(溶液的浓度以能出现三个吸光峰为适宜,可调配NaOH溶液调节pH 值,使吸光峰相对集中于三个波长摆荡之一)。
何首乌蒽醌类化学成分的提取和鉴别何首乌是常用补益中药, 来源于蓼科植物何首乌的干燥块根。
中医药认为, 何首乌味苦、涩, 性温。
归肝、心、肾经。
生用解毒消痈, 润肠通便; 制用补肝肾, 益精血, 乌须发, 强筋骨。
含游离蒽醌类衍生物约1.1%,大部分与葡萄糖结合成苷现代研究表明, 何首乌具有降血脂、延缓动脉粥样硬化、抗衰老、提高免疫力、益智等作用。
(王文静, 薛咏梅,等.何首乌的化学成分和药理作用研究进展[ J ].云南中医学院报,2007,1000—2723),何首乌为蓼科植物何首乌Polygonum multiflo-rumThunb.的干燥块根,为常用中药。
现代研究发现何首乌含有二苯乙烯苷类、蒽醌类、黄酮类等多种成分[1],具有抗衰老、增强免疫力、抗菌、调血脂等多方面的药理作用[2]。
我国植物资源丰富,分布于东北、中南、华东、西南各省。
国内外学者对四川和广东产的何首乌进行了较多的研究,为了更好的开发和利用植物资源,进一步寻找活性成分,笔者对采自泰山的何首乌化学成分进行了系统的研究,从中得到9个蒽醌类化合物,分别鉴定为大黄素(emodin,Ⅰ)、大黄素甲醚(physcion,Ⅱ)、拟石黄衣醇(迷人醇,fallacinol,Ⅲ)、大黄素-8-甲醚(questin,Ⅳ)、桔红青霉素(emodin-6,8-dimethylether,Ⅴ)、ω-羟基大黄素(citreorosein,Ⅵ)、大黄素-8-O-β-D-吡喃葡萄糖苷(emodin-8-O-β-D-glucopyranoisde,Ⅶ)、大黄素-8-O-(6′-O-乙酰基)-β-D-吡喃葡萄糖苷[emodin-8-O-(6′-O-acetyl)-β-D-glucopyranoside,Ⅷ]和大黄素甲醚-8-O-β-D-吡喃葡萄糖苷(physcion-8-O-β-D-glucopyranoside,Ⅸ)。
化合物Ⅴ为首次从该科植物中分得,化合物Ⅲ和Ⅷ为首次从该种植物中分得。
醌类化合物的提取分离一提取方法:一般选用甲醇或乙醇为溶剂,可同时将游离态和成苷的蒽醌类化合物从药材中提取出来,浓缩后再依次用有机溶剂提取(多用索氏提取法),可根据极性大小不同进行初步分离(如将苷和苷元分开)。
对于多羟基蒽醌或具有羧基的蒽醌(如大黄酸),在植物体内多以盐的形式存在,难以被有机溶剂溶出,提取前应先酸化使之游离。
二分离方法:1 游离羟基蒽醌的分离:蒽醌是醌类化合物中最主要的结构类型,可选用分步结晶法、梯度pH萃取法或层析法进行。
梯度pH萃取法是分离游离蒽醌衍生物的经典方法:是指将不同酸性蒽醌混合物的乙醚溶液,用ph由低到高的碱水溶液依次萃取,使蒽醌化合物按酸性由强到弱的顺序,依次转移到碱水中,从而分离的方法。
原理:利用羟基蒽醌中酚羟基位置和数目的不同,对分子的酸性强弱影响不同而进行的分离。
局限性:性质相似,酸性差别不大的混合物不适用有些蒽酮虽然存在酚羟基,但在稀碱溶液中较相应的蒽醌难溶,如大黄酚蒽酮-9,故蒽醌衍生物的苯提取液用极稀的NaOH液萃取,可除去蒽醌而使蒽酮留在苯液中。
色谱法在蒽醌苷元分离中的应用:一般先用经典方法(如梯度pH萃取)对其进行初步分离,再结合柱色谱法或制备性TLC法作进一步的分离,多用硅胶吸附色谱,而氧化铝一般不用,也常用聚酰胺作为柱色谱的填料。
2 蒽醌苷类和苷元的分离蒽醌苷类和苷元极性差别较大,在有机溶剂中溶解度不同。
苷类在氯仿中不溶,而苷元溶于氯仿,据此分离。
3 蒽醌苷的分离:较苷元的分离困难,一般先用铅盐法或溶剂法除去大部分杂质,制得较纯的总苷后,再进一步用聚酰胺、硅胶或葡聚糖凝胶柱色谱反复分离纯化。
应用聚酰胺色谱法及葡聚糖凝胶柱色谱法对蒽醌苷的分离均能取得良好的效果。
虎杖中蒽醌类化合物的提取与分离实验流程下载提示:该文档是本店铺精心编制而成的,希望大家下载后,能够帮助大家解决实际问题。
文档下载后可定制修改,请根据实际需要进行调整和使用,谢谢!本店铺为大家提供各种类型的实用资料,如教育随笔、日记赏析、句子摘抄、古诗大全、经典美文、话题作文、工作总结、词语解析、文案摘录、其他资料等等,想了解不同资料格式和写法,敬请关注!Download tips: This document is carefully compiled by this editor. I hope that after you download it, it can help you solve practical problems. The document can be customized and modified after downloading, please adjust and use it according to actual needs, thank you! In addition, this shop provides you with various types of practical materials, such as educational essays, diary appreciation, sentence excerpts, ancient poems, classic articles, topic composition, work summary, word parsing, copy excerpts, other materials and so on, want to know different data formats and writing methods, please pay attention!虎杖中蒽醌类化合物的提取与分离实验流程1. 实验背景与目的。
试验三 大黄中蒽醌类成分的提取分离和鉴定(一)概述大黄记载于《神农本草经》等许多文献中,用于泄下、健胃、清热、解毒等。
自古以来,大黄在植物性泻下药中占有重要位置,是一位很早就被各国药典所收载的世界性生药。
大黄的种类繁多,优质大黄是蓼科植物掌叶大黄(Rheum palmatclm L ),大黄(R. officinale Baill )及唐古特大黄(R. tangutium Maxim.et Regll )的根茎及根,大黄中含有多种游离的羟基蒽醌类化合物以及它们与糖所形成的苷。
已经知道的羟基蒽醌主要有下列五种:OOHR 2OHR 112-H -COOH 大黄酸(Rhein) 黄色针晶 318~320℃ -CH 3 -OH大黄素(Emodin)橙色针晶 256~257℃ -H-CH 2OH 芦荟大黄素(Aloe-emodin)橙色细针晶 206~208℃ -CH 3 - 大黄素甲醚(Physcion) 砖红色针晶 207℃ -H-CH 3大黄酚(Chyrsophanol)金色片状结晶196℃大黄中蒽醌苷元,其结构不同,因而酸性强弱也不同。
大黄酸连有-COOH ,酸性最强;大黄素连有β-OH ,酸性第二;芦荟大黄素连有苄醇-OH ,酸性第三;大黄素甲醚和大黄酚均具有1,8-二酚羟基,前者连有-OCH 3和-CH 3,后者只连有-CH 3,因而后者酸性排在第四位。
(二)实验目的和要求1.学习缓冲纸色谱的基本操作技术,并能根据色谱结果,设计液液萃取法分离混合物的实验方案。
2.掌握PH 梯度法的原理及操作技术。
3.通过磷酸氢钙柱色谱分离大黄酚及大黄素甲醚的试验,进一步熟悉柱色谱操作技术。
4.学习蒽醌类化合物鉴定方法。
(三)实验方法1.大黄总蒽醌苷元的提取大黄粗粉(100g)加20%H2SO4水溶液200ml,氯仿500ml,水浴回流4hr,过滤,测量滤液体积。
残渣氯仿提取液(约450ml)注意:①大黄中的蒽醌类成分大部分与糖结合,以蒽醌的形式存在于植物组织中。
简述从药材中提取蒽醌类化合物应注意的事项蒽醌类化合物是植物中的一种普遍存在的化合物,它存在于多种植物中,主要是在有机药物中。
蒽醌类化合物主要用于治疗多种疾病,如肿瘤、癌症和心脏病等。
因此,蒽醌类化合物的提取和应用是极为重要的。
在从药材中提取蒽醌类化合物的过程中,有一些事情需要特别注意。
首先,提取蒽醌类化合物时,必须使用有效的离子交换层析(IEC)方法,因为它可以有效地提取蒽醌类化合物。
其次,必须使用多极离子交换(MEP)结构,它可以有效地提取多种类型的化合物。
此外,必
须使用收缩剂来阻止蒽醌类化合物的结合。
使用不同的浓度和pH也
是非常重要的。
此外,从药材中提取蒽醌类化合物时,还需要选择合适的提取溶液,因为提取溶液中不同的溶剂可能会影响化合物的提取效率。
因此,适当的溶剂选择可以有效提高提取效率。
此外,还必须考虑药物结构,因为不同的药物结构对蒽醌化合物的提取效果有很大的影响。
例如,苯乙酸类活性物质可以更容易提取蒽醌类化合物,而双环类活性物质则需要更复杂的步骤。
此外,还需要考虑药剂毒性和药物耐药性,以确保安全性。
此外,还应该考虑提取过程中酸性条件的影响,以确保蒽醌类化合物的质量。
最后,也需要注意的是结束提取过程的温度,因为高温可能会导致蒽醌类化合物的损失。
总之,从药材中提取蒽醌类化合物应注意的事项包括:正确使用
离子交换层析(IEC)和多极离子交换(MEP)结构;选择合适的提取溶液;考虑药物结构;考虑药剂毒性和耐药性;考虑提取过程中的酸性条件;正确控制结束提取过程的温度。
正确了解和控制这些因素,可以有效地提取蒽醌类化合物,从而达成治疗效果的目的。
实验一 大黄中游离蒽醌的提取分离及鉴定大黄种类繁多,优质大黄是蓼科植物掌叶大黄(RheumPalmatum.L )、 大黄R.officinale Baill )及唐古特大黄(R.tanguticum Maxiim et Regll )的根茎及根。
蒽醌类化合物在植物体内主要以苷的形式存在,其中有大黄酸-葡萄糖苷;大黄素甲醚-葡萄糖苷;芦荟大黄素-葡萄糖苷;大黄素-葡萄糖苷;大黄酸双葡萄糖苷等。
此外尚含鞣质类成分如葡萄糖没食子鞣质,儿茶鞣质、没食子酸等。
大黄中还含有属于双蒽酮的番泻苷A 及番泻苷B 。
蒽苷内服后有致泻、清热解毒作用,尤其是大黄酸葡萄糖苷有较强的致泻作用。
游离的羟基蒽醌如大黄酸、大黄素有明显的抗菌活性。
1.大黄酸(OOOHOHCOOH3.大黄素甲醚(Physcion )OOOHOHCH 3H 3CO4.大黄酚(ChrysophanolOOOHOHCH 35.芦荟大黄素(Aloe emodin )OOOHOHCH 2OH[目的要求]:1.掌握蒽醌及蒽醌衍生物的理化性质及提取分离方法。
2.掌握双相酸水解的原理及操作。
3.掌握液-液萃取的原理及操作。
4.掌握制备薄层的原理及操作。
5.掌握蒽醌类成分的各类检识方法。
[实验原理](*此项内容由学生自行预习、归纳并整理) [实验内容]一、大黄中总游离蒽醌成分的提取分离1. 双相酸水解2. pH梯度萃取法3. 制备薄层分离取沉淀Ⅲ适量,加甲醇1ml使溶解,条状点样于硅胶G制备薄层板上,以石油醚-乙酸乙酯(8:2)为展开剂,展开,取出,晾干,定位,刮取色谱带,用适量甲醇溶解,滤过,回收溶剂至干,依次得样品Ⅲa、Ⅲb、Ⅲc。
二、蒽醌类化合物的鉴定1.化学检识(1)Brontrager’s反应取样品适量,加2%NaOH溶液数滴,观察颜色变化。
(2)醋酸镁反应取样品适量,加乙醇数滴使溶解,滴加0.5%醋酸镁乙醇溶液数滴,观察颜色变化。
(3)浓硫酸反应取样品适量,滴加浓硫酸,观察颜色变化。
实验四--大黄中蒽醌类成分的提取分离和鉴定实验四大黄中游离蒽醌类成分的提取、分离与鉴定一、概述植物来源:大黄系蓼科植物掌叶大黄(Rheum palmatum L.)、唐古特大黄(Rheum tanguticum Maxim. ex Balf.)或药用大黄(Rheum offcinale Baill.)的干燥根及根茎。
大黄记载于《神农本草经》等许多文献中,具有泻下、健胃、清热解毒等功效。
自古以来,大黄在植物性泻下药中占有重要位置,是一味很早就被各国药典收载的世界性药材。
功效:大黄具有多方面的生物活性,其抗菌、抗感染及抗肿瘤活性有效成分主要为蒽醌类衍生物,如:大黄酸、大黄素和芦荟大黄素;止血的主要有效成分为大黄酚;泻下的有效成分是结合型的蒽苷类。
蒽醌类衍生物占大黄总化学成分的3%~5%,该类成分少部分以游离状态存在,大部分与葡萄糖结合成苷的形式存在。
此外,大黄还含有鞣质等多元酚类化合物,含量在10%一30%之间,具止泻作用,与蒽苷的泻下作用恰恰相反。
主要化学成分的结构及物理性质大黄中含有多种游离的羟基蒽醌及其与糖所形成的苷类化合物,已知的游离羟基蒽醌主要有以下5种化合物。
大黄酸(rhein),C15H806,黄色针晶,m.p321—322℃(330℃分解),UVλmax431,258,231,204。
可溶于碱水,微溶于乙醇、苯、三氯甲烷、乙醚和石油醚,不溶于水。
大黄素(emodin),C15H1005,橙黄色针晶(乙醇),m.p256—257℃。
UVλmax436,289,266,253,222。
可溶于碱水,微溶于乙醚、三氯甲烷,不溶于水。
芦荟大黄素(aloe emodin),橙色针晶(甲苯),m.p223~224℃。
UVλmax429,287,254,225,202。
可溶于乙醚、苯及碱水,不溶于水。
大黄素甲醚(physcion),砖红色单斜针状结晶(苯),m.p205—207℃。
溶于苯、三氯甲烷及甲苯,不溶于甲醇、乙醇、乙醚和丙酮,不溶于水。
实验四大黄中游离蒽醌类成分的提取、分离与鉴定一、概述植物来源:大黄系蓼科植物掌叶大黄(Rheum palmatum L.)、唐古特大黄(Rheum tanguticum Maxim. ex Balf.)或药用大黄(Rheum offcinale Baill.)的干燥根及根茎。
大黄记载于《神农本草经》等许多文献中,具有泻下、健胃、清热解毒等功效。
自古以来,大黄在植物性泻下药中占有重要位置,是一味很早就被各国药典收载的世界性药材。
功效:大黄具有多方面的生物活性,其抗菌、抗感染及抗肿瘤活性有效成分主要为蒽醌类衍生物,如:大黄酸、大黄素和芦荟大黄素;止血的主要有效成分为大黄酚;泻下的有效成分是结合型的蒽苷类。
蒽醌类衍生物占大黄总化学成分的3%~5%,该类成分少部分以游离状态存在,大部分与葡萄糖结合成苷的形式存在。
此外,大黄还含有鞣质等多元酚类化合物,含量在10%一30%之间,具止泻作用,与蒽苷的泻下作用恰恰相反。
主要化学成分的结构及物理性质大黄中含有多种游离的羟基蒽醌及其与糖所形成的苷类化合物,已知的游离羟基蒽醌主要有以下5种化合物。
大黄酸(rhein),C15H806,黄色针晶,m.p321—322℃(330℃分解),UVλmax431,258,231,204。
可溶于碱水,微溶于乙醇、苯、三氯甲烷、乙醚和石油醚,不溶于水。
大黄素(emodin),C15H1005,橙黄色针晶(乙醇),m.p256—257℃。
UVλmax436,289,266,253,222。
可溶于碱水,微溶于乙醚、三氯甲烷,不溶于水。
芦荟大黄素(aloe emodin),橙色针晶(甲苯),m.p223~224℃。
UVλmax429,287,254,225,202。
可溶于乙醚、苯及碱水,不溶于水。
大黄素甲醚(physcion),砖红色单斜针状结晶(苯),m.p205—207℃。
溶于苯、三氯甲烷及甲苯,不溶于甲醇、乙醇、乙醚和丙酮,不溶于水。