园林机械及其发展概况
- 格式:doc
- 大小:42.00 KB
- 文档页数:4
割草机市场分析现状引言割草机是一种常见的园艺工具,广泛应用于家庭和商业领域。
本文将对割草机市场的现状进行分析,包括市场规模、市场竞争和市场趋势等方面,旨在为割草机生产商和消费者提供有益的参考信息。
市场规模割草机市场在过去几年内迅速增长,主要受益于人们对园艺的兴趣和需求的增加。
据市场研究数据显示,全球割草机市场规模在2019年达到了X亿美元,预计将在未来几年内继续增长。
亚太地区是当前割草机市场规模最大的地区,欧美市场也在逐渐增长。
市场竞争割草机市场竞争激烈,存在多个主要参与者。
市场上的主要竞争者包括大型跨国公司和本地制造商。
这些公司通过提供多样化的产品和不同价格带来增加他们的竞争力。
其中,电动割草机的需求正在逐渐增加,成为市场上的一个新的增长领域。
市场趋势随着人们对环境保护的关注不断增加,割草机市场也出现了一些新的趋势。
比如,无线电池割草机的需求在增加。
这些新型割草机不仅具有卓越的性能和便利性,同时还减少了对化石燃料的依赖,有助于减少对环境的影响。
此外,割草机的智能化和自动化趋势也在不断发展,例如,一些割草机具有智能导航系统和自动充电功能等。
市场前景割草机市场的前景非常广阔。
随着人们对园艺的热情不断增加,割草机市场将持续迎来新的增长机遇。
尤其是新兴市场的发展,如亚太地区和中东地区,预计将成为割草机市场的重要推动力。
此外,随着技术的不断进步和创新,割草机产品的质量和性能也将不断提高,进一步促进市场的发展。
结论通过对割草机市场的分析,我们可以得出以下结论:割草机市场正在快速增长,市场规模庞大,竞争激烈。
电动割草机和无线电池割草机市场前景广阔,具有较高的增长潜力。
未来,随着技术的不断进步和环境保护的呼声,割草机市场将不断发展壮大。
国内园林移栽机发展现状及未来趋势分析随着现代城市化进程的加快,园林绿化的重要性日益凸显。
园林移栽机作为一种重要的绿化机械设备,能够提高园林绿化效率,降低劳动强度,正逐渐得到广泛的应用。
一、国内园林移栽机发展现状园林移栽机作为一种专业的园林绿化机械设备,近年来在国内得到了迅猛的发展。
目前,国内的园林移栽机市场主要分为两个主要部分,一是传统的人工移栽,一是机械移栽。
传统的人工移栽因其劳动强度大、效率低的特点逐渐被机械移栽所替代。
机械移栽的主要特点是能够通过各种机械设备实现土壤的移栽,使得园林绿化工作更加高效、便捷。
当前,国内的园林移栽机市场竞争激烈,市场上存在着大量的品牌和型号。
一些国内知名园林机械制造商纷纷涉足园林移栽机领域,并通过技术创新提高产品的质量和性能。
目前国内的园林移栽机市场主要以两种产品为主,一种是手持式移栽机,一种是全自动园林移栽机。
手持式移栽机适用于小型园林绿化项目,操作简便灵活;而全自动园林移栽机则适用于中大型园林绿化项目,操作更加高效、省时省力。
二、国内园林移栽机的未来趋势1. 技术创新随着科技的不断进步,园林移栽机的技术水平将不断提高。
未来的园林移栽机将更加智能化,通过计算机控制系统,能够实现自动化的操作。
同时,使用更加先进的材料和电子元器件,提高园林移栽机的可靠性和耐用性。
2. 多功能化未来的园林移栽机将不仅仅用于树木的移植,还能够用于种植、修剪、除草等多种园林绿化工作。
这将提高园林移栽机的综合利用率,降低投资成本,提高工作效率。
3. 环保性未来的园林移栽机将更加注重环保性能。
在设计上,将采用更加节能、低噪音的设计,以减少对环境的影响。
同时,还将加强对园林移栽机废弃物的回收利用,实现资源的循环利用。
4. 自动化发展未来的园林移栽机将更加注重自动化技术的应用。
园林移栽机将可以通过GPS、遥控系统等技术实现远程操作,提高操作的便捷性和准确性。
同时,还将采用传感器技术,实时监测作业环境,以提高工作效率和安全性。
绿化养护园林机械现状
1 园林机械应用品种比较单一
园林机械在我国发展时间较短,因此应用在绿化养护上的机械的种类相对比较单一。
而我国的地形呈西高东低的地势,再加上不同地质方面的影响,使得园林养护中能够利用的机械有局限性。
另外,可供选择的园林机械的应用品种类型也不是很多,综合因素导致目前在城市绿化养护中可供选择的园林机械品种比较单一。
2 操作人员认识不足导致园林机械使用效率不高
目前由于工作人员对园林机械在园林养护工作中帮助和认识的不足,多数采用传统人力园林养护,导致大多数机械设备不能很好地发挥其作用,园林机械的使用率不高。
具体原因是实际园林养护工作的操作者多数为农民,由于自身的学历比较低,再加上对相关专业技术知识的了解有限,管理单位对园林养护工作人员缺乏专业性培训,致使-些较新的园林机械产品不会使用,这些都直接影响园林绿化养护工作的进程。
另外,常用的园林机械由于操作易上手、长时间不合理超负荷工作,机械故障频发,降低了机械原有的使用寿命。
3 园林机械的相关维护较差
在使用园林机械过程中,为了增强使用寿命,应当注意对园林机械日常的维护,这种维护工作是需要从专业技术角度出发对其进行精心的保养和维护,但由于目前园林养护工作人员几乎为农民,他们对机械操作技术掌握程度不够专业化,在使用过程中不懂维修原理,更不能够从专业角度出发对机械进行日常维护管理。
另外,专业的园林机械维修工作人员的流动性较大,造成机械使用不合理,出现故障问题不能及时修理,最终都会导致园林机械的寿命相对较短。
割草机(Lawn mower)又称除草机、剪草机、草坪修剪机等。
割草机是一种用于修剪草坪、植被等的机械工具,它是由刀盘、发动机、行走轮、行走机构、刀片、扶手、控制部分组成。
刀盘装在行走轮上,刀盘上装有发动机,发动机的输出轴上装有刀片,刀片利用发动机的高速旋转,对草坪进行修剪。
割草机在当代具有许多种类,在19世纪初割草机的雏形便已经出现。
扬州旭林机械有限公司的成经理如是说。
发展过程1805年,英国人普拉克内特发明了第一台收割谷物并可以杂草的机器,由人推动机器,通过齿轮带动旋刀割草,这就是割草机的雏形。
1830年,英国纺织工程师比尔-布丁取得了滚筒剪草机专利。
1831年,英国纺织大师卡比利亚取得了滚草机世界独家专利。
1832年,兰塞姆斯农机公司开始批量生产滚筒式割草机。
1902年英国人伦敦恩斯制造了内燃机作动力的滚筒式割草机,其原理延用至今。
随着草坪业的迅速崛起,在园林机械中割草机发展得异常快。
发展现状我国的农业人口数量是世界上最多的国家,而且农业人口占到了我国总人口的大部分。
国家始终将三农问题视为国之首要,因此发展农业机械,发展生产力在我们这样一个农业大国显得尤为迫切,除草作为农业生产中最基本而又不可或缺的操作方式,对提高作物产量有着直接的影响。
随着现代农业的发展,“锄禾日当午,汗滴禾下土”的传统劳作方式不仅耗费人力而且效率低下显然已经满足不了生产的需求,除草方式也由人工操作发展到后来的化学制剂除草,但是化学制剂有不可避免的会产生化学残留,在人们对食物质量要求越来越高的今天,绿色环保越来越被人们所关注,因此更为环保的机械式除草得到了人们的认可并迅速发展.由于采用机械式除草措施,对农作物生长有很好的促进作用,同时有利于保护生态环境,减少化学除草对农作物的农药残留,提高作物的有机质含量,有益了人们的健康,但与此同时怎样处理好在保证除草效率的前提下使得农作物的受损率控制在一个可接受的范围之内也是除草机械需要解决的一个难题,同时对于不同的农作物以及不同的作物生长环境也都要设计出相应的合理的除草机械。
国外绿篱修剪机的发展历史绿篱修剪机是一种专门用于修剪和整形绿篱的机械设备。
它的发展历史可以追溯到19世纪末,从那时起,人们开始意识到绿篱修剪对于花园和公园的美观至关重要。
随着时间的推移,绿篱修剪机不断发展和改进,成为现代园艺工具中不可或缺的一部分。
19世纪末和20世纪初,最早的绿篱修剪机是由手动操作的剪刀构成的。
这种手动修剪机虽然能够完成基本的修剪工作,但却非常费时费力。
随着机械技术的进步,人们开始尝试使用动力驱动的修剪机来提高效率。
20世纪20年代,绿篱修剪机的发展进入了一个新的阶段。
当时,一种称为“涡轮剪刀”的发明出现了。
这种修剪机采用了内燃机作为动力源,通过涡轮传动来驱动剪刀进行修剪。
这种涡轮剪刀大大提高了修剪的效率,但由于内燃机的噪音和排放问题,它并不适用于室内环境。
随着技术的不断进步,绿篱修剪机的设计不断改进。
20世纪50年代,电动修剪机开始出现。
这些机器采用电动机作为动力源,通过剪刀头的运动来修剪绿篱。
电动修剪机的出现极大地提高了修剪的便利性和效率,同时也减少了噪音和尾气排放。
21世纪初,随着科技的进步,绿篱修剪机的发展迈入了一个新的阶段。
无线电动修剪机开始出现,这种修剪机不再需要使用电线连接电源,而是通过电池供电。
这使得修剪机更加便携和灵活,可以在没有电源的地方使用。
一些高级绿篱修剪机还配备了智能技术。
它们可以通过传感器来探测绿篱的形状和密度,并根据这些信息自动调整修剪的力度和速度。
这种智能修剪机不仅提高了修剪的效率,还确保了修剪的质量和一致性。
总的来说,国外绿篱修剪机的发展历史可以概括为手动剪刀到涡轮剪刀,再到电动修剪机,最后发展到无线电动修剪机和智能修剪机。
随着科技的不断进步,绿篱修剪机在效率、便携性和智能化方面都取得了巨大的进步。
它们为花园和公园的美化提供了重要的工具,使得绿篱修剪变得更加轻松高效。
未来,随着技术的不断发展,我们可以期待更加先进和智能的绿篱修剪机的出现,为我们的生活带来更多便利和美丽。
中国园林机械行业研究-行业发展概况园林机械最早起源于欧洲,20 世纪初,国外发达国家和地区已开始使用园林机械代替繁重的体力劳动。
随着居民生活水平的提高、居住环境的改善、园艺文化的形成,园林机械已成为园林养护中广泛使用的机具,在欧美等发达国家和地区的应用更加普及,市场需求较大且保持增长趋势。
从全球的园林机械市场分布来看,欧美等发达国家和地区已进入成熟阶段,是目前的需求中心;而中国在园林机械制造领域发展迅速,已成为全球重要的产业基地,生产的园林机械产品主要用于出口。
1、园林机械行业状况全球园林机械产品市场需求基数较大,同时,受世界经济发展、人口及家庭数增长、园艺文化的普及、新产品推广等因素的影响,市场需求长期保持增长趋势。
世界经济的不断发展是促进园林机械产品市场需求提升的重要因素,随着全球GDP 水平的提高,园林机械行业的市场容量逐步扩大。
2009 年至2018 年期间,全球GDP 总量由601,683 亿美元增加至807,376 亿美元,年复合增长率为3.32%。
GDP 的增长直接影响了居民个人收入和消费水平的提升,从而带动园林机械行业的发展;世界经济发展促进了园林机械产品在商业应用领域的发展,提高了高尔夫球场地、景观园林、政府工程对园林机械产品的需求。
全球人口和家庭数的增长是园林机械行业市场容量不断扩大的重要基础之一。
2011 年至2018 年期间,全球人口数量由69.73 亿增长至75.77 亿,人口数量提高的同时家庭规模缩小,居民家庭户数增加,2002 年至2012 年期间,全球居民家庭户数由16.12 亿户增长至19.55 亿户。
在欧美等发达国家和地区,家庭花园普及率较高,以德国和英国为例,分别有超过43%和87%的家庭拥有私家花园4,随着居民家庭数的增加,家庭园林总面积的不断扩大,为园林机械行业带来了更多的市场需求。
同时,居民园艺文化的普及也促进了园林机械产品市场需求的提升。
目前园艺生活已成为很多家庭日常生活的一部分,尤其在欧美等发达国家和地区,由于土地资源较为丰富、居民生活水平较高,以及受热衷打理草坪的人文环境和家庭理念影响,众多家庭都会在花园庭院的打理投入时间、精力和物力。
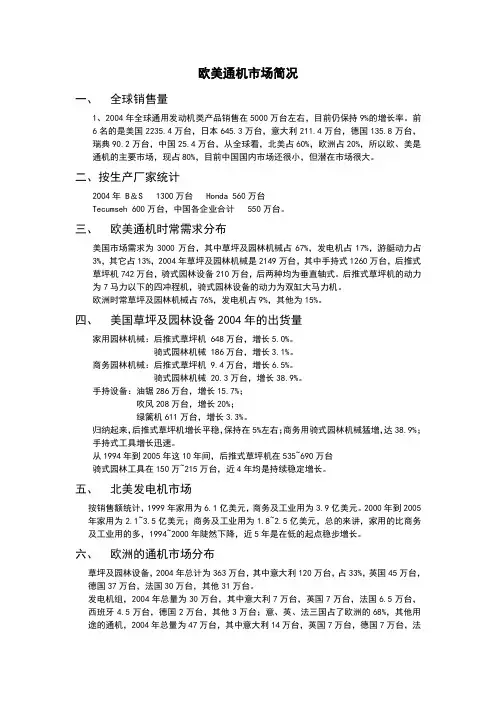
欧美通机市场简况一、全球销售量1、2004年全球通用发动机类产品销售在5000万台左右,目前仍保持9%的增长率。
前6名的是美国2235.4万台,日本645.3万台,意大利211.4万台,德国135.8万台,瑞典90.2万台,中国25.4万台,从全球看,北美占60%,欧洲占20%,所以欧、美是通机的主要市场,现占80%,目前中国国内市场还很小,但潜在市场很大。
二、按生产厂家统计2004年 B&S 1300万台 Honda 560万台Tecumseh 600万台,中国各企业合计 550万台。
三、欧美通机时常需求分布美国市场需求为3000万台,其中草坪及园林机械占67%,发电机占17%,游艇动力占3%,其它占13%,2004年草坪及园林机械是2149万台,其中手持式1260万台,后推式草坪机742万台,骑式园林设备210万台,后两种均为垂直轴式。
后推式草坪机的动力为7马力以下的四冲程机,骑式园林设备的动力为双缸大马力机。
欧洲时常草坪及园林机械占76%,发电机占9%,其他为15%。
四、美国草坪及园林设备2004年的出货量家用园林机械:后推式草坪机 648万台,增长5.0%。
骑式园林机械 186万台,增长3.1%。
商务园林机械:后推式草坪机 9.4万台,增长6.5%。
骑式园林机械 20.3万台,增长38.9%。
手持设备:油锯286万台,增长15.7%;吹风208万台,增长20%;绿篱机611万台,增长3.3%。
归纳起来,后推式草坪机增长平稳,保持在5%左右;商务用骑式园林机械猛增,达38.9%;手持式工具增长迅速。
从1994年到2005年这10年间,后推式草坪机在535~690万台骑式园林工具在150万~215万台,近4年均是持续稳定增长。
五、北美发电机市场按销售额统计,1999年家用为6.1亿美元,商务及工业用为3.9亿美元。
2000年到2005年家用为2.1~3.5亿美元;商务及工业用为1.8~2.5亿美元,总的来讲,家用的比商务及工业用的多,1994~2000年陡然下降,近5年是在低的起点稳步增长。
果园机械除草装备与技术研究现状及发展趋势果园机械除草装备与技术研究现状及发展趋势导言:随着农业现代化的推进,果园机械除草装备与技术的研究也日趋重要。
传统的手工除草方式效率低,劳动强度大,并且无法满足大面积果园的需求。
因此,研究果园机械除草装备与技术已成为提高果园管理效率、降低生产成本的重要途径。
本文将分析果园机械除草装备与技术的研究现状,并探讨其发展趋势。
一、研究现状:1. 机械除草装备:随着科技的不断进步,各种类型的果园机械除草装备出现了许多新的发展。
传统的除草机主要采用旋耕松土技术,但效率低、耗能大,且对土壤有一定的破坏。
目前,光电感应、红外线辐射等传感技术应用于果园机械除草装备中,使得机械除草装备能够更加精准地识别和除掉杂草。
例如,激光定位系统能够识别果树和杂草,通过机械手臂实施除草。
此外,还出现了可植入式无线传感网络技术,果园管理者通过远程控制,实现对果园机械除草装备的自动化控制。
2. 机械除草技术:机械除草技术包括刀割、喷雾和挤压等多种方式。
其中,刀割技术是最常用的机械除草技术之一。
通过机械设备的旋转切割,有效地控制了杂草的数量。
喷雾技术则是通过喷洒除草剂来达到除草的目的,但存在环境污染和化学物质残留的问题。
挤压技术则是通过机械装备对杂草进行挤压,压制其生长。
二、发展趋势:1. 无人机技术的应用:无人机技术在果园机械除草装备领域有着广阔的应用前景。
通过搭载各种传感器和摄像设备,无人机能够实时感知果园的情况,并通过图像识别技术和人工智能算法来自动识别和除草。
无人机除草具有作业效率高、工作范围广的优势,能够极大地提高果园作业的效率和准确性。
2. 智能化管理系统:随着物联网技术的发展,果园机械除草装备与技术的发展趋势是智能化管理系统的应用。
通过传感器、监控设备和数据分析技术,可以对果园的环境、土壤和植株进行实时监测和分析。
结合人工智能算法,可以实现自动识别杂草、制定除草计划,并实施智能化的除草作业。
我国农业机械的发展现状及趋势一、现状分析1.农业机械规模:我国农业机械规模不断扩大,农业机械总量和农机总动力保持在世界前列。
目前,我国农业机械库存量已达到了3300万台,农机总动力超过1.8亿千瓦。
2.农业机械化水平:随着全面建设小康社会和农村产业结构调整的推进,我国农业机械化水平不断提高。
农机具配备率从20世纪90年代末的不到20%提高到目前的60%以上。
一些经济发达地区的农机具配备率已接近或达到100%。
3.机械化技术:我国农业机械化技术水平有所提高,涌现出一批具有自主知识产权的农业机械产品。
机械化作业涵盖了种植、收获、维护等各个环节,真正实现了农业生产全程机械化。
二、趋势展望1.智能化发展:随着信息技术的不断发展,农业机械的智能化程度将大幅提升。
智能化农业机械可以通过传感器自动感知、采集农田的环境信息,实现自动化、精准化操作,提高农业生产效率。
2.精准农业:精准农业是未来农业机械发展的一个重要方向。
通过全球定位系统(GPS)技术、遥感技术等,农业机械可以实现精确作业、精确施肥、精确灌溉等,提高土壤利用率,减少农药和化肥的使用,保护农田环境。
3.绿色化发展:未来农业机械的发展将更加注重绿色环保。
研发和推广环保型农业机械,减少机械在农业生产过程中对环境的污染,降低农机噪音和废气排放。
4.多功能化发展:农业机械的多功能化是未来的发展趋势。
农业机械将向多功能化发展,同时具备种植、收获、病虫害防治、灌溉等功能,提高生产效率和作业质量。
三、政策引导1.政府支持政策:我国政府积极出台支持农业机械发展的政策,对购买农机具给予补贴,加大对农机具研发的投入,推动农业机械的更新换代。
2.产业协同发展:政府鼓励农业机械企业加强与农业科研院所和农业生产企业的合作,形成产学研用协同创新的机制,推动农业机械与农业生产形成互促共进的良性循环。
总之,我国农业机械的发展现状逐渐开始向智能化、精准化、绿色化和多功能化方向发展。
国外园林绿化装备现状及发展趋势国外园林绿化是指在一定范围内利用植物、地形、水体等自然资源,通过合理规划设计和科学管理,营造出具有人文、生态、景观等综合功能的公共绿地空间,为人们提供休闲娱乐、健身锻炼、社交互动等场所。
园林绿化装备是指在园林绿化建设和维护过程中所使用的各类工具、设备、器材等设备,其种类和功能多样,不同的园林类型需要不同的装备来进行管理和维护。
本文将从国外园林绿化装备现状及发展趋势方面进行探讨。
一、国外园林绿化装备现状1.高效园林施工机械2.先进园艺技术装备3.智能园林监控设备随着科技的发展,国外园林绿化装备中智能化水平越来越高,出现了很多智能园林监控设备,比如园林智能灯具、智能园林喷灌系统、园林环境监测仪等,这些设备可以实现园林设施的自动控制和远程监测,提高园林管理的效率和便利性。
4.环保园林绿化材料在国外园林绿化装备中,还注重选用环保的园林绿化材料,比如可降解的园林垃圾袋、生态环保的园林材料等,以减少对环境的污染,保护生态环境。
二、国外园林绿化装备发展趋势1.智能化水平提升随着人们生活水平的提高和科技的发展,国外园林绿化装备的智能化水平将进一步提升,出现更多智能园林装备,实现园林设施的自动化运行和智能化管理。
2.绿色环保发展未来,国外园林绿化装备将更加注重绿色环保的发展方向,推动园林绿化装备的材料和技术的环保性,减少对环境的污染,保护生态环境。
3.定制化服务需求增加随着城市化进程的加快和人们绿色生活理念的普及,国外园林绿化装备将更加注重个性化和定制化服务需求,为不同类型的园林提供个性化的设计和管理方案。
4.机械化装备广泛应用未来,国外园林绿化装备的机械化装备将会得到更广泛的应用,更多的园林建设和管理工作将由机械设备来完成,提高工作效率和质量。
总的来说,国外园林绿化装备在技术和环保方面都具有较高水平,未来发展趋势将更加智能化、环保化和定制化,为园林绿化建设和管理提供更加全面和优质的支持和保障。
一、国内园林绿化机械现状分析1.1 国内园林绿化机械的发展历程我国的园林绿化机械起步较晚,起初主要依靠人力和简单的手工工具进行绿化工作。
随着城市化进程的加快以及对环境质量要求的提高,园林绿化机械开始逐渐走向规模化、自动化和智能化发展。
1.2 目前国内园林绿化机械的主要类型目前国内园林绿化机械主要包括割草机、修剪机、喷洒机、树木移植机、树木维护机等多种类型,这些机械设备已成为园林绿化工作中不可或缺的重要工具。
1.3 国内园林绿化机械的现状及存在的问题尽管国内园林绿化机械发展迅速,但仍存在一些问题,例如设备更新换代不及时、技术水平不够高、产品质量参差不齐等,这些问题制约了园林绿化机械行业的发展。
二、国外园林绿化机械现状分析2.1 国外园林绿化机械的发展水平相较于国内,国外的园林绿化机械发展更为成熟,产品技术含量高、性能稳定可靠、智能化程度较高,已经成为城市绿化建设的重要支撑。
2.2 国外主要园林绿化机械品牌及产品类型国外园林绿化机械主要有德国的施沃格、日本的草刈机、意大利的割草机等知名品牌,产品类型涵盖了割草、修枝、树木移植、病虫害防治等多个领域。
2.3 国外园林绿化机械的研发与创新国外园林绿化机械企业注重技术创新和产品研发,致力于推动园林绿化机械的智能化、节能化和环保化,不断提升产品的竞争力和市场占有率。
三、国内园林绿化机械发展面临的机遇与挑战3.1 机遇随着我国城市化进程加快和绿色发展理念的深入人心,园林绿化机械的需求迅速增长,市场潜力巨大。
3.2 挑战国内园林绿化机械企业在技术水平、品牌知名度、市场竞争力等方面与国外企业存在一定差距,需要加大技术研发力度和市场拓展力度。
四、国内园林绿化机械发展的趋势预测4.1 智能化未来园林绿化机械将朝着智能化方向发展,包括智能植保机器人、无人机喷洒等技术的应用,提高施工效率和保障绿化施工质量。
4.2 环保化绿色环保已成为国际共识,园林绿化机械产品的研发将更加注重环保材料和节能技术的应用,以满足市场的绿色需求。
园林机械产品的介绍及分类分析一、体验营销的特征1、顾客参与在体验营销中,顾客是企业的“客人”,也是体验活动的“主人”,体验营销成功的关键就是要引导顾客主动参与体验活动,使其融入你设定的情景当中,透过顾客的表面特征去挖掘、发现其心底真正的需求,甚至是一种朦胧的、自己都说不清楚的、等待别人来唤醒的需求,发现它、唤醒它,消费者就自然愿意和你产生互动。
在企业与顾客的互动中,顾客的感知效果便是体验营销的效果。
顾客参与程度的高低,直接影响体验的效果。
例如在采摘体验中,积极的参与者会获得比较丰富的体验。
2、体验需求体验式营销感觉直观,形象生动,极易聚集人流、鼓舞人心,促使消费者即时做出购买决定,具有立竿见影的促销效果。
但是体验营销的基本思想仍然是“顾客至上”,强调消费者消费时是理性与感性兼具,企业不仅要从理性的角度开展营销活动,而且要考虑顾客情感的需要,从物质上和精神上全面满足顾客的需求。
首先要了解在体验经济中,消费需求已出现多方面的变化:从消费结构看,情感需要的比重相对物质需要的比重增加;从消费的内容看,个性化的产品和服务需求日益增多;从价值目标看,消费者日益关注产品使用时所产生的感受,并且日益关注环境保护等公益问题。
在营销设计中,不仅要想到你能创造什么,更要想到顾客想要什么,力求提供能更好地满足顾客的体验诉求的产品和服务。
3、个性特征个性是一个区别于他人的、在不同环境中显现出来的、相对稳定的、影响人的外显和内隐行为模式的心理特征的总和。
在体验营销中,由于个性的差异性,精神追求个性化,并且每个人对同一刺激所产生的体验不尽相同,而体验又是个人所有的独一无二的感受,无法复制。
因此,与传统的营销活动中,强调提供标准化的产品和服务,要满足消费者大众化的需求有所不同,企业应加强与顾客的沟通,发掘其内心的渴望,从顾客体验的角度,在营销活动的设计中,体现较强的个性特征,在大众化的基础上增加独特、另类,独具一格,别开生面,满足追求个性、讲究独特品位的顾客的需求。
中国园林工具规模现状简析内容概况:随着出口和国内需求增长,我国园林工具市场规模持续增长,数据显示,2022年我国园林工具市场规模约129.11亿元,较2021年增长9.6%。
关键词:电动园林工具市场规模园林工具产值油锯市场规模园林工具市场规模园林工具格局一、园林工具产业概述园林工具是人类绿化景观的养护设备,是以养护草坪、绿篱、保护花草、树木为作业对象的,代替大部分手工劳动为代表的机械化工具。
按照使用场合分类,园林工具包括园艺工具和园林工具。
园艺工具包括园林剪刀、花卉工具(园林花具,小套花具),锹、铲、耙、锄、叉、镐等;园林机具主要有草坪修剪机、割灌割草机、绿篱修剪机、油锯、水泵、打孔机、起草皮机、打药机及各款园林工具。
二、园林工具发展背景近年来随着国内绿色政策持续推动我国园林行业持续扩张,园林工具将受益。
2019年2月国家发改委印发《绿色产业指导目录(2019年版)》,将生态保护、生态修复、海绵城市、园林绿化等行业统筹纳入《绿色产业指导目录》,而国家和地方政策持续出台智慧城市相关政策,如2023年1月《关于新时代高质量推动生态涵养区生态保护和绿色发展的实施方案》,园林行业智能化趋势持续推动,同时政策持续完善相关标准,加强监管等,随着相关国家政策的发布和实施,极大的拉动了国内园林绿化行业市场需求,刺激了国内园林绿化产业的发展,带动园林工具行业迎来发展新机遇。
三、园林工具产业链园林工具产业链情况而言,上游主要为园林工具生产的合金钢、铝等金属材料、电池、电子元器件等,直接关系到园林工具企业产成品的制造成本,目前国内主要原料供给较为稳定,影响幅度较小;中游主要为园艺工具和园林机具的生产和制备,因技术要求较低,我国生产企业众多,市场较为分散;下游销售渠道主要分为线上渠道和线下渠道,由于园林行业的需求特殊性,整体以线下企业端销售为主,政府是重要需求来源。
智慧园林就是运用智能载体,高效、准确地对景观信息进行采集、储存与分析,运用智慧的方式去再现、感知和体验景观,创造超越时间与空间的具有感知体验的现实景观。
园林机械及其发展概况张春娜(南京林业大学机电学院,江苏南京210037)摘要:本文首先对园林机械作了总体性的概述,详细地阐述了草坪机械的类型、工作特点、使用条件等。
对园林机械的发展现状进行概述,较为详细的分析了国产园林机械的现状,在此基础上,对其今后的发展提出几点建议。
关键词:园林机械;草坪机械;建议Garden Machines and Its Developmental SurveyZhan Chunna(College of Electronic and Mechanical Engineering Nanjing Forest University, Nanjing 210037) Abstract: This paper summarized garden machines, detailed lawn machines and its types, work features and service conditions, briefly elaborated the developing situation of lawn machines, and analyzed the present situation of domestic garden machines. Based on these, we made several suggestions to its development.Key words: Garden machines;Lawn machines;Suggestions1园林机械随着经济的发展和人们环保意识的增强,城市园林绿化建设迅速发展起来。
主要包括防护林的营造,城郊园林的建立,市内大面积绿地的培植,如行道树、垂直绿化带、森林公园、植物园、公园等公共绿地的营造和管理。
园林绿化不可或缺的园林机械也随之发展起来。
从广义上讲,园林机械主要有:园林土方工程机械,如挖掘机、推土机、平地机;工厂化育苗机械和设备;树木栽植机械,如挖坑机、树木移植机;树木修剪机械;草坪养护机械;人工喷泉和园林喷灌设备;园林清扫机械;园林病虫害防治机械等。
园林机械中,草坪机械由于其重要的地位而受到人们越来越多的关注。
2草坪机械作为现代城市整体环境中绿化底色的草坪,以其独特的环保、美化功效深入我们的生活。
草坪从建植、修剪、养护到病虫害防治等各个环节,都已融入专业化、机械化的现代设备和技术。
草坪业的飞速发展推动草坪机械的快速发展。
2.1 草坪建植机械草坪的建植需要高效率、高质量的完成,使用机械是一个可靠的选择。
可供选择的主要机械有:草坪喷播机:草坪液力喷植是利用液体播种原理把催芽后的草坪种子和一定比例的水、纤维覆盖物黏合剂、肥料等混合,利用离心泵把混合浆料通过软管输送,喷播到土壤上。
草坪播种机:主要是把草种均匀的播在土地上。
草坪移植机:由于草坪采用播种的方式栽植,所以生长较慢,草坪移植机可以把在草坪基地的草坪移植过来,对原有的草坪中破损的地方进行切割修补。
2.2草坪护养机械草坪建植后需要经常性的养护,如生长期的除剪草,后期的清除枯草、促进养分吸收、消除土壤板结等。
高质量、高标准的草坪养护,仅靠手工劳动远远不能满足绿化的需要,因此,与草坪养护管理配套的机械设备是必不可少的。
草坪养护机械的用途就是保持草坪青翠茂盛、持久不衰。
2.2.1草坪修剪机械草坪修剪是草坪养护最基本的工作。
大面积草坪的修剪是人工无法完成,必须使用机械。
只有机械才能保证修剪的效果和效率。
草坪修剪机械的类型很多,按照配套动力和作业方式分为手推式、手扶推行式、手扶自行式、驾乘式、拖拉机式等;按照工作装置的不同,可分为滚刀式、旋刀式、往复割刀式和甩刀式等几种。
不同类型、不同面积的草坪,应选择不同类型的草坪修剪机械。
草坪修剪机主要由刀盘、发动机、行走轮、行走机构、刀片、扶手、控制部分组成。
工作原理是刀盘装在行走轮上,刀盘上装有发动机,发动机的输出轴上装有刀片,刀片利用发动机的高速旋转,对草坪进行修剪。
滚刀式割草机,该机适用于地面平坦、质量较高的草坪,如足球场、高尔夫球场等。
滚刀式割草机有手推自进步行式、驾乘式、拖拉机牵引式和悬挂式等。
旋刀式割草机,该机分为固结式和铰接式两种,适用于对质量要求不高、普通人工栽培的草坪。
使用固结式割草机,草坪表面须清洁、无杂物;铰接式割草机适用于杂物较多的草坪,也适用于草原牧场。
往复割刀式割草机,此种割草机主要用于粗径草和细灌木丛的作业,多用于街路绿化和堤坝改造。
甩刀式割草机,该机专用于公路两侧和河堤的绿地。
分为重型、中型和轻型三种,适用于切割秆茎比较粗的杂草。
甩绳式割草机,该种割草机适用于人员难以到达地点的割草作业。
2.2.2草坪通气养护机械草坪通气养护是草坪更新复壮的一项有效措施,草坪通气是通过草坪打洞(孔)实现的。
通过草坪打洞(孔),可改善地表排水状况,促进根部的营养吸收,增加观赏性,延长草坪寿命。
手工打洞工具,该类工具适用于机动器械不能到达的地段和局部小块草地,主要包括扁平深穿刺刀、空心管刀、圆锥实心刀、扁平切根刀和其它专用工具。
打洞机,大面积草坪绿地靠人工打洞作业是不够的,需要机动打洞机来实现。
其主要包括手扶滚动打洞机、牵引式打洞机、垂直打洞机、注射式打洞机和切侧根通气机等。
2.2.3草坪施肥机械草坪施肥是为草坪提供养分,促进其健康生长的有效措施。
利用机械施肥,效率高速度快,省时省力,且施撒均匀度优于人工作业。
施肥机械有撒肥机和撒肥车,通常采用点播、撒播、注射等方式。
2.2.4其它机械设备梳草机,草坪梳草机用于除去枯死和多余的草及草根,以保证草坪有足够的生长空间,避免形成垫层。
梳草机作业前要清理场地,捡出草坪内的各种杂物,并用醒目标志标出喷头的位置,防止伤害喷头。
切根和打孔时,还要检查土壤的情况,如果土壤太干,刀具就很难入土,要求工作前对草坪浇水,等待土壤的松软程度合适后才可以作业。
使用前要调整梳草刀头与草坪的距离,应保证刀头能梳掉枯草,同时又能刚好划到土壤,如刀头太高,就不能把枯草梳净,如刀头太低,甩刀在梳草时不能甩起来,影响效果,同时也对设备不利。
干燥、排水设备,该设备用于黏重土壤或由于运动、娱乐压实严重的草坪,以避免水分过大而影响草坪生长。
主要有草坪排水机、草坪开沟机、深松鼹鼠犁等。
滚压机,滚压机用来平整草坪表面和促进草坪的分蘖生长,抑制杂草的滋生。
修边机,该机用于草坪边缘的修剪,切断蔓延到草坪界限以外的根茎,保持草坪美观。
清洁机,该机是使用频率较高的用于保持草坪美观的养护设备。
病虫害防治机械,草坪在生长期会遇到各种各样病虫的侵害,为了防止和减少损失,应该及时打药进行防治。
主要的机械有:打药机、打药车等。
3园林机械的发展概况及建议3.1园林机械的发展情况我国的园林工具的生产有悠久的历史,直到80年代末,随着园林绿化事业的发展,高层次园艺产品的需求量不断增大,一些农林机械企业开始生产园林机械,如今形成了一批一定规模的生产企业,然而据资料显示,国内每年销售的园林机械中,其中从外国进口的机械占85%,中国自行生产制造的产品尽占15%。
目前,我国园林机械进出口额虽然保持平衡,但出口大多以低档工具为主,高档产品与国外产品仍然存在较大的差距。
分析得出,我国国产园林机械发展较慢的主要因素有以下几点:1.核心技术跟不上国内现有的园林机械制造厂家大多采用的是从国外进口的发动机,用的较多的是日本本田的发动机,其它大部分零配件自行生产,然后再组装成整机。
国内自行生产的发动机由于其噪声和油耗大的缺点使很多用户不接受,而且容易损坏。
两者工作效率也相差甚远。
由于发动机档次的差距,使得国内一些园林机械生产厂商不得不依靠进口来弥补这一缺陷。
2.工作状态相差悬殊国产园林机械在质量上与进口机械的差距,主要表现在:移植机切边不整齐,有时甚至切不动边;连续工作能力差;连接不牢固,零部件间容易断裂;设计不当,有的移植道培刀片与地面形成的夹角不合理,影响起草速度;有的割草机作业效果不佳,修剪后的草坪高低不平;机器外观不漂亮等。
另外,机械品种少,大多是移植机、割草机,其它园林机械产量太低,形不成规模。
同时,国产机械的价格虽然比进口机械低,但未能在价格上与之来开一个档次。
3.生产成本高,科研资金严重不足造成国产机没有价格优势的主要原因,是国产机的生产成本据高不下。
作为核心部分的发动机,大多数采用的是进口发动机,其成本与进口机一样,甚至由于关税等原因,比进口机还高;零部件的成本也因技术或设备等原因,相对进口零部件低不了多少;相对较低的成本可能只是中国的劳动力。
造成成本高的主要原因是缺乏足够的资金来投入科研及设备的改进。
3.2 关于我国园林机械的发展的若干建议园林机械对园林建设起着重要作用,我国园林机械在机型、数量、质量上都应有进一步的发展。
在发展步骤上应从我国国情出发,在吸取国外先进经验的基础上有重点、有步骤地研制开发出我国各地园林部门需要的适用型。
3.2.1重视修剪机具的研制应根据各地园林绿化不同的特点,研制适合庭院和绿篱带的手持式或双人式绿篱修剪机;开发适合于良好路面的手推式或乘坐式机动绿篱修剪机。
此外,还应同时考虑研制枝条处理机械,及时清理所剪下的枝叶,以减少地面清扫作业的劳动量。
3.2.2改善或正确选择配套动力在汽缸容积相同的情况下,2冲程汽油机功率比4冲程机功率高,但从排气噪声方面看,2冲程机的排气噪声较大。
因此,应根据具体使用场合及要求的不同,正确选择配套动力。
如在城镇人口稠密地区,对振动噪音控制要求严格的情况下,应选择平稳、噪声低的单缸4冲程汽油机为动力。
3.2.3加强园林机具材料的研究我国园林机械中的剪切部件,在工艺上,质量上还都须要完善和提高。
如刀片及各种剪刀的工艺性能较差,工作寿命普遍较短,使用上也不大理想,这方面是当前着重解决和研制的主要问题。
3.2.4多行业协作开发园林设备各种园林设备种类繁多,也需要各行业的配合结合现代园林事业的发展,陈旧设备已不适应,新设备也应不断改进和更新。
如新型喷泉装置,就需要电子技术、工艺材料等行业协同联合发展,游乐器具涉及工艺美学、音乐等方面,已超出单纯机械的范畴。
毫无疑问,高科技现代化技术,在未来园林设备方面将有更广泛的应用。
[参考文献][1] 黄仁楚.营林机械理论与计算.北京:中国林业出版社,1995[2] 姜子良,栗田奎.我国园林机械的发展概况与建议.辽宁林业科技,2005,3[3] 徐元德.环保型园林机械及设施的开发.建筑机械化,2000,5[4] 肖远金.关注国产园林机械.广东农机,2003,1[5] 孙玉峰.我国园林草坪养护机械简介.林业机械与木工设备,2003,7。