浅谈集成吊顶发展史
- 格式:doc
- 大小:4.10 MB
- 文档页数:8
集成吊顶调研报告1、集成吊顶的发展历程自从2004年底在浙江嘉兴海盐百步诞生了集成吊顶以后,2005—2009年,集成吊顶行业蓬勃发展,一派欣欣向荣的行业景象,到现在大大小小的集成吊顶厂家不下1000家。
2010—2011年,由于绝大部分厂家一直在走跟风模仿道路,集成吊顶没有得到继续创新,行业步入一个瓶颈期。
2012年至今,由于复式吊顶的出现,不仅是产品附加价值增加,而且还促进了整个市场的回暖。
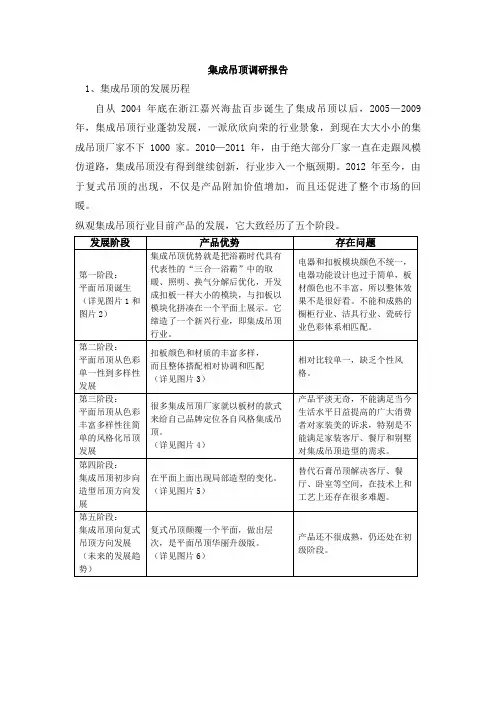
纵观集成吊顶行业目前产品的发展,它大致经历了五个阶段。
图片1 传统吊顶图片2 集成吊顶(第一阶段产品代表)图片3 集成吊顶(第二阶段产品代表)图片4 集成吊顶(第三阶段产品代表)图片5 集成吊顶(第四阶段产品代表)图片6 复式吊顶(第五阶段产品代表)2、集成吊顶与传统吊顶的比较随着消费水平的提高,集成吊顶越来越受到消费者的青睐。
它是厨卫吊顶升级换代的新科技产品,与传统吊顶相比较的区别如下表所示:3、集成吊顶SWOT分析3.1集成吊顶优势(S:Strength)分析A:美观健康远胜传统吊顶。
集成吊顶通过对电器功能模块、吊顶装饰模块高度系统化的整合,使得整个顶部空间风格高度统一且与室内整体风格融合。
同时,集成吊顶在设计时通过对色彩和造型的把握来极力的与整体家居装修风格和谐一致,这是传统吊顶无法实现的。
B:人性功能终结单品拼凑。
集成吊顶人性化的功能设计,它根据消费者的空间布置和生活习惯,进行自由的功能模块组合设计,可以自由的设计安装模块,无论在消费成本上还是空间上,都保证了最佳性价比。
C:个性设计领跑时尚家装。
集成吊顶附加值最高的部分也就是个性化的美学设计。
通过对消费者的需求分析,为消费者度身定制最合适的集成吊顶应用方案,除了吊顶本身的设计,还要考虑消费者的个人喜好、整体家装的风格配合,以及光效的应用组合、色彩的搭配等。
也正是这样,集成吊顶的品质不仅流露于产品外观,其个性化设计也是领跑时尚家装的必然。
D:安全性能远胜旧时浴霸。
集成吊顶集成吊顶是金属方板与电器的组合,分照明模块、取暖模块、换气模块。
具有安装简单,维修方便,布置灵活,成为卫生间、厨房吊顶的主流。
为改变天花板色彩单调的不足,集成艺术天花板正成为市场的新潮。
基本信息集成吊顶一般用于厨房、卫生间以及阳台,随着行业的不断发展壮大,现阶段已向全房定制吊顶发展,如:客厅、卧室、书房、餐厅、过道等领域发展。
集成吊顶从传统单一的组合吊顶进化到全房定制吊顶、全质控吊顶、3D动感吊顶、全屋吊顶、复式吊顶、智能吊顶等等,让集成吊顶行业有一个新的创新理念,发展越来越好。
简单地说,集成吊顶又叫整体吊顶、整体天花顶,就是将吊顶模块与电器模块,均制作成标准规格的可组合式模块,安装时集成在一起而已。
但千万不能小看这种“集成”的行为,这种“集成”的特点是十分明显的——1.漂亮“顶”:区别于以往厨卫吊顶上生硬地安装浴霸或换气扇或照明灯后的效果,集成吊顶安装完毕后看到的不再是生硬组合,而是美观协调的顶部造型。
2.功能“顶”:独立的取暖灯、独立的照明灯、独立的换气扇,可合理排布安装位置,克服了传统浴霸安装位置的尴尬,可将取暖灯安装在淋浴区正上方、照明灯安装在房间中间或洗手台的位置,换气扇安装在坐便器正上方,从而可使每一项功能都安放在了最需要的空间位置上。
3.耐用“顶”:传统的浴霸产品将很多功能硬性地结合为一身,并采用底壳包裹的形式。
这样在使用过程中,由于功率非常高,机温也就随之升高,从而降低元器件的寿命。
而集成吊顶各功能模块拆分之后,采用开放分体式的安装安装方式,使电器组件的寿命提升3倍以上。
功能优化集成吊顶的核心理念即“模块化,自组式”。
它的意思就是将一个产品拆分为若干个模块,然后对各个模块进行单独开发,最大限度优化其功能,再组合集成为一个新的体系。
取暖模块、照明模块、换气模块,可合理排布,它的每一个细节都是经过精心设计、专业安装而完成,其线路布置也是经过严格的设计测试,非常人性化。
再就是集成吊顶的各项功能是独立的,可根据实际的需求来安装暖灯位置与数量,取暖范围大,且均匀,三个碳纤维暖灯就可以达到浴霸四个暖灯的效果,绿色环保节能。
集成吊顶发展历程吊顶是指在建筑物顶部悬挂的一种装饰材料,可以用于遮挡建筑物顶部的各种管线和设备,提升建筑的美观性和整体效果。
随着建筑技术的发展和人们对舒适和环境的追求,吊顶作为一种装饰材料逐渐变得各式各样、功能更加完善。
吊顶最早出现于古罗马时期,当时用于建筑物的天花板上贴上一层大理石或石膏,并在上面雕刻精美的花纹。
这种装饰形式在中世纪之后逐渐流行起来,后来的宫殿和教堂也开始采用以提升建筑的质感和美观。
在19世纪末20世纪初,随着工业革命和建筑技术的进步,吊顶的材料和形式发生了较大的改变。
开始使用铁和钢材制作吊顶,并采用了更多样化的设计,例如平板、弧形、韵律线条等。
这些新材料和设计形式大大丰富了吊顶的表现形式,并开始在公共建筑和居民住宅中广泛使用。
到了20世纪50年代,吊顶发展进入了一个新阶段,开始用石膏板和纤维板制作吊顶。
这种材料不仅质轻易安装,而且可以进行各种形状的切割和雕刻,增加了吊顶的表现力,并且更加适应了当时的建筑风格。
而到了20世纪80年代和90年代,随着建筑科技和材料的革新,吊顶的功能要求也越来越高。
以矿棉板为代表的吸音吊顶开始大规模应用于建筑物中,以减少或消除声响,提供更好的室内环境。
另外,还发展出了各种防火、防水和防霉的吊顶材料,提高了建筑物的安全性和耐久性。
21世纪以来,吊顶在设计和功能上的创新仍在持续。
越来越多的照明和通风设备嵌入到吊顶中,形成了一体化的设计,提升了室内空间的舒适性和美观度。
同时,随着环保意识的提高,使用绿色环保材料制作吊顶也成为了一种趋势。
总结来说,吊顶作为一种建筑装饰材料,经历了多个阶段的发展,从传统的石膏板到现代的纤维板和矿棉板,不断创新和演变,以适应建筑技术的变革和人们对舒适和环境的需求。
相信随着科技的进步和人们对室内环境要求的不断提高,吊顶的发展历程还将继续,为建筑物营造更美观、舒适的室内空间。
集成吊顶应用与发展摘要:集成吊顶约在1997年出现,集成吊顶行业2017年的市场需求量超过100个亿。
由于行业技术含量较低,入门槛也不高,再加上行业利润丰厚,进入集成吊顶行业的企业在大幅度的增加。
随着市场需求的增加,市场竞争也将更加激烈。
因此,如何在行业由导入期向成长期发展的阶段,保持企业的上升势头、并不断提升品牌的美誉度,是摆在集成吊顶企业面前最重要的问题。
集成吊顶的出现对传统产品市场造成了强烈的冲击,而且其成长的爆发力完全足以抵消经济危机带来的装修市场的负增长。
随着集成吊顶企业对产品功能不断完善以及设计上不断进步,集成吊顶的应用领域将不仅牢牢占据厨卫空间,更有可能从这块狭小的空间内走出来,走向面积更大的客厅、卧室,甚至是更为宽广的工程装修领域,如地铁站、机场航站楼等。
关键词:吊顶;集成吊顶;全屋定制;发展趋势前言集成吊顶一般用于厨房、卫生间以及阳台,随着行业的不断发展壮大,现阶段已向全房集成家居吊顶方向发展,如:客厅、卧室、书房、餐厅、过道、会所、KTV、商业装修等领域发展。
如今,随着集成吊顶业的日益发展,全屋吊顶、阳台吊顶、餐厅吊顶、客厅吊顶、过道吊顶等都逐渐成为家装的主流。
改变石膏板单调颜色,漏水就变黄的困惑,为改变天花板色彩单调的不足,检查、维修不方便等、集成吊顶正成为市场的新潮。
集成吊顶从传统单一的组合吊顶进化到集成家居吊顶、居室吊顶、全房定制吊顶、全质控吊顶、3D动感吊顶、全景顶、全屋吊顶、复式吊顶、智能吊顶等等,结合多行业领域发展,实现一站式装饰解决方案,让集成吊顶行业有一个新的创新理念,发展越来越好。
1 选购及方案确定1.1 板材市场上扣板已经有很多品种了,比如覆膜板,纳米板,滚涂板,磨砂板等,滚涂板是经过280度高温直接烤漆到铝板上面,环保无毒(甲醛释放量是国家标准的十五分之一),不易变色。
而覆膜板是用胶水贴一层PUC的膜,一是不环保(含甲醛)二变色快(太阳底下晒两个小时就会变色),所以最好不要选择覆膜板。
集成吊顶分析报告队名:智联队日期:2012年6月21日一行业概况2005年,集成吊顶行业开始发展。
2007年,集成吊顶行业已经被部分消费者接受,虽然普及程度不高,但利润巨大,企业快速发展。
2010年,集成吊顶企业数量猛增,品牌质量良莠不齐,消费者认知提高。
集成吊顶行业迅速发展的原因:集成吊顶行业能够在短短六年时间内迅速被消费者接受并认知,主要有以下几点原因:1,整个家居建材市场发展成熟,将集成吊顶行业催熟。
2,集成吊顶相对传统石膏板吊顶优势明显,迅速被消费者接受。
3,集成吊顶技术含量不高,门槛低,集成吊顶企业逐年增加。
4,互联网推动作用明显,年轻消费者对集成吊顶比较青睐。
集成吊顶行业发展中的问题,我们认为,集成吊顶行业是由整个家居建材市场成熟后催熟的,因为集成吊顶行业利润巨大,特别是2005--2007之间企业数量不多,市场需求虽然不大,但已经能够满足企业追求的利润,所以集成吊顶行业发展虽然很快,但发展过程中也存在不少问题:1,产品不断升级换代,但款式单调,技术含量低,从05年集成吊顶行业起步到10年集成吊顶销售量激增,虽然有企业宣传,产品已经升级到第六代,但无非是将扣板换个花色或将扣板和龙骨换个颜色,缺乏技术含量。
2,模仿抄袭成风,品牌企业寻求革新,整个家居建材行业都存在模仿抄袭的现象,特别是家具产品一直都屡遭困扰,集成吊顶产品起步初期,由于商家和消费者都注重款式和花色,使模仿抄袭现象频发,近年,某些集成吊顶品牌开始突破自身,增长电器产量技术含量,使得该品牌受到消费者青睐,可见,摆脱模仿抄袭,只能靠企业自己革新。
集成吊顶行业未来发展前景:国务院发展研究中心于去年公布了这样一组数据:我国一亿城市家庭中集成吊顶拥有率仅为百分之二,预计未来五年中国集成吊顶市场容量将达二千万套,年均四百万套,其中有明确集成吊顶购买意愿的家庭占百分之三十五,年均市场容量达60亿元。
从以上资料可以得出,2012年集成吊顶行业发展前景是巨大的。
集成吊顶发展历程
集成吊顶发展历程可以追溯到古代。
在古代,人们通常使用木质材料来构建天花板和吊顶,以增加建筑物的结构稳定性和美观度。
随着科技的进步和建筑设计的发展,集成吊顶逐渐开始出现在现代建筑中。
20世纪初,人们开始使用石膏板、石膏线条等
材料来制作吊顶,以实现更复杂的设计和更高的装饰效果。
在20世纪中叶,随着塑料技术的发展,人们开始使用塑料材
料制作集成吊顶。
塑料材料具有轻便、耐用、易于加工和成本低廉等优点,使得集成吊顶的制作更加便捷和经济。
21世纪初,随着环保意识的增强和对建筑材料安全性的要求,人们开始将集成吊顶材料转向更环保和健康的方向。
无毒、无味、防火、防水的材料逐渐成为集成吊顶的主流选择。
同时,随着家居装饰的重视和个性化需求的增加,集成吊顶的设计也越来越多样化。
人们开始追求个性化的吊顶设计,如各种形状、颜色和图案等,以满足不同风格的建筑和装饰需求。
而如今,集成吊顶的发展已经达到了一个新的高度。
各种先进的制造技术和材料不断涌现,使集成吊顶不仅能够满足装饰需求,还能够实现更多的功能,如隔音、防水、保温等。
总而言之,集成吊顶从古代的木质构造,到现代的石膏板和塑料材料,再到如今的环保健康和个性化设计,经历了一个不断
发展的历程。
随着科技的不断进步和人们对装饰需求的不断提升,集成吊顶有望在未来继续发展壮大。
集成吊顶行业发展现状及趋势分析一、集成吊顶行业概述集成吊顶是HUV金属方板与电器的组合,主要包括扣板模块、取暖模块、照明模块、换气模块等。
从集成吊顶的应用领域来看,集成吊顶可以分为家装集成吊顶和公装集成吊顶两大类。
家装集成吊顶主要应用于厨卫、阳台、客卧等,公装集成吊顶主要应用于科教文卫、地铁、机场、酒店和写字楼等公共区域。
集成吊顶行业为近年来天花吊顶行业的新兴细分行业,从2004年发展至今,集成吊顶已经成为现代家庭装修中不可忽视的角色。
集成吊顶行业发展经历了三个阶段:第一阶段从2004-2008年,这一阶段集成吊项刚刚出现,运用范围尚不广泛,家庭装修中卫生间、厨房等地最先开始使用集成吊顶。
第二阶段从2008-2015年,这一阶段,集成吊项经过多年的发展,逐步被消费者所接受,在家庭装修中的普及度有所,上升,适用范围也从卫生间、厨房延伸至阳台、起居室等地。
第三阶段从2015年至今,这一阶段,随着我国居民生活水平不断提高,人们对生活品质追求的提升,对居住环境舒适、个性化要求的加强,以及对家装便利性等要求的提高,消费者对集成吊顶的需求日益增强,其普及程度亦进一步提升,逐渐扩展到餐厅、书房、卧室等地,并向着全屋吊顶集成化发展。
二、集成吊顶发展现状目前,集成吊顶主要应用在住宅装修领域,公共建筑集成吊顶的应用还处于起步阶段。
统计数据显示,2014-2019年,我国集成吊顶行业的市场规模保持逐年扩张趋势,发展势头较好。
2018年,由于房地产宏观调控加强,行业市场规模增速略有下降。
2019年,集成吊顶行业的市场规模达到了241.37亿元,较2018年同比增长12.44%,增速超过10%。
区域的角度来看,目前,中国集成吊顶行业的区域分布相对集中,形成了以浙江嘉兴为中心的长三角生产基地和以广州、佛山为中心的珠三角生产基地。
从过去的产销数据来看,长三角生产基地的产销量已约占全行业的60%,珠三角生产基地约占30%。
三、集成吊顶行业驱动因素分析1、城镇化进程加快为家居行业提供了广阔的市场空间近年来,我国城镇化进程稳步推进,根据国家统计局公布的数据,2019年我国城镇常住人口为84843万人,占总人口比重为60.6%,尽管中国房地产中长期需求面临结构性调整,但城镇化进程的发展使房地产市场仍存在继续增长的空间,未来将持续有大量农业人口向城镇转移。
吊顶设计与应用技术的最新发展吊顶是当前商业与家装中常用的一种装饰材料,具有美观、实用、隔音、保温、防火等特点,随着技术的不断发展,吊顶的种类和应用范围也越来越广泛。
本文将介绍吊顶的最新发展和应用技术。
一、吊顶的发展历程吊顶最早起源于欧洲古希腊建筑时期,而且在中国早在明清两代时期就已经有应用。
当时的吊顶多采用木、石或潮湿的麻布,是以实用为主导的,只有隔音、保温、防火等特点,没有美观和装饰效果。
自20世纪70年代,吊顶进入中国市场后,近年来随着自然环保、现代化装修安装等诉求需求不断增加,吊顶在设计上的要求也日益严格,迎接挑战的开发者们经历了从功能向美观转换的转变,吊顶应用领域也不再局限于家庭装修,而是随着当今建筑水平不断提高,越来越适用于诸多室内场所,如商场、酒店、餐厅等。
二、吊顶设计的最新趋势1. 系统化的设计吊顶面积对于整个装修风格和场所空间都极其重要,好的封顶连接才能保持高度的一致性和顺畅感。
随着技术的发展,越来越多的公司注重整体化的吊顶设计,带来更好的美观效果和更好的视觉冲击。
2. 吊顶与灯具结合的设计现代化灯饰已不再是为单纯的照明而存在,而是拥有更多的装饰性。
吊顶和灯具的结合也成为一种趋势。
吊顶内部设计成灯具配合起来,可以实现更美观和实用的效果。
3. 环保实用的材料由于吊顶与环境直接接触,所以对于环保性的要求越来越高。
建筑协会下发的《吊顶装饰设计材料使用标准》(GB50327-2001)规定了吊顶装饰材料物理性能、化学性能和建筑卫生性能要求,实施了材料防霉防火、隔音隔热的环保措施。
三、吊顶应用技术的最新发展1. 多角度和多尺寸吊顶进入中国市场后,广泛用于酒店、商场、办公室、会议厅、学校、医院和其他公共场所的屋顶设计装饰。
现在,许多公司和建筑团队可以为建筑物设计各种形状、大小和角度的吊顶,从而为各种场合提供更精确的吊顶功能。
2. 立体化设计吊顶一般采用二维设计,通过简单的画图解决设计难题。
而在设计领域对于立体化要求的提高,出现了许多立体吊顶装饰技术,可以通过立体技术设计出新颖有趣的吊顶作品。
集成吊顶行业发展现状-产业报告从2004年发展至今,集成吊顶已经成为现代家庭装修中不可忽视的角色,2018年行业市场规模达到66亿元,同比2017年增长17.4%,预计在消费观念和消费行为改变下,今年线上渠道销量将不断提高,以下是集成吊顶行业发展现状分析。
集成吊顶出现之初,主要应用于厨房和卫生间的吊顶装修,以满足抗油污、易清洗、抗水汽等需求。
近年来,随着集成吊顶行业的不断发展,集成吊顶的应用领域已逐渐向其他家居空间(客厅、餐厅、卧室、阳台、走廊)等发展,并逐渐拓展至商业装修、公共建筑装修等领域。
2016年,我国城镇常住人口占总人口比重为58.52%,尽管中国房地产中长期需求面临结构性调整,但城镇化进程的发展使房地产市场仍存在继续增长的空间,未来将持续有大量农业人口向城镇转移。
集成吊顶行业分析指出,农村居民转化为城镇居民是住房刚性需求的重要组成部分,由此带来的新增住房需求较大,进而将带动集成吊顶行业消费增长。
2017年,我国集成吊顶市场规模复合增速超过20%,全国集成吊顶市场容量达85亿元,集成吊顶行业发展现状预计,2017-2029年复合增长率有望保持15%水平。
2018年,我国集成吊顶行业市场规模在66亿元左右,同比存在小幅增长,预计2019年全年市场规模仍保持相对稳定的状态。
未来厨卫产品需求的拉动或将主要依赖于新房销售,或者将市场下沉至低线城市,但总体而言,该类产品的需求还将继续保持增长趋势。
2019年,我国国家住房调控政策保持了持续性与稳定性,无论是新房交付还是二手房,均呈现下跌态势,房地产行业的疲软直接导致上下游产业的发展势头,也给集成吊顶行业带来了很大冲击。
国家推进实施乡村振兴战略,对于集成吊顶行业来说,三四线城市及农村集成建设是一片“蓝海”,尤其是装配式建筑在农村集成设施建设中的推行,会释放大量的需求。
集成吊顶行业发展现状指出,此外,特色小镇建设无疑也为集成吊顶行业提供了一个重大商机。
浅谈——集成吊顶行业发展
自从04年底诞生了集成吊顶以后,目前集成吊顶已整整走过了7个年头,2005-2009年集成吊顶行业蓬勃发展,一派欣欣向荣的行业景象,到现在大大小小的集成吊顶厂家不下1000家。
2010-2011年,由于绝大部分厂家一直在走跟风模仿道路,集成吊顶没有得到继续创新,行业步入一个瓶颈期,由于集成吊顶技术含量不高,开厂门槛低,加盟合作开店也低,专卖店、店中店都上,一个县级市场有200多家,产品同质化非常严重,把商标摘了,装在客户家里都不知是那个品牌的,竞争已到了白热化的程度,蛋糕又局限于厨卫空间领域,所以目前很多经销商都感叹集成吊顶不好做。
但在这样的行业瓶颈下,也有很多有思想有理念的厂家在不停的探索和思考集成吊顶的方向。
有个别厂家都已认识到目前集成吊顶只能装厨卫的最主要原因,就是目前集成吊顶整体是一个平面,一个平面让人感到平庸、平淡无奇。
没有造型根本就没有风格可言,平面集成吊顶根本谈不上什么设计。
没有造型也就做不进客厅、餐厅等居家领域。
没有造型也满足不了当今随着生活水平不断提高的消费者心里需求。
纵观集成吊顶的发展,笔者作为跟着集成吊顶行业一起成长的业内人士对集成吊顶7年的发展分析如下:
一、行业第一阶段,05平面集成吊顶诞生,第一家集成吊顶店在
成都诞生。
向传统厨房吊顶:照明+扣板,卫生间吊顶:浴霸
+扣板的装修结构发起了冲击。
平面集成吊顶优势就是把浴霸
时代具有代表性的三合一浴霸中的取暖、照明、换气分解后优
化,开发成模块,以模块化与扣板拼凑在一个平面上展示。
从
而使厨卫吊顶达到平整性,把原来四个行业(浴霸、照明、换
气、扣板)整合在一起,整体美感超越了越来的厨卫吊顶结构。
原来是一个卫生间顶,有四个不同行业的厂家来拼凑、表现。
你表现你的,我表现我的,弄的极不协调,最终顶部根本没有
美感可言。
平面集成吊顶除了让顶更美,还有一个优势就是把
浴霸的多功能电器分解后,使各功能电器效能达到了最大的优
化,安全性能也得到提高。
二、第二阶段,集成吊顶从平面色彩单一性,到平面色彩的多样性
发展。
第一阶段出来的平面集成吊顶电器模块和扣板模块颜色
不统一,电器功能设计也有些简单,板材颜色也不丰富,所以
整体效果不是很好看。
不能和成熟的橱柜行业、洁具行业、瓷
砖行业相匹配。
毕竟是个刚刚兴起的行业,所以在第二阶段,
集成吊顶主要是在扣板颜色和材质的丰富性方向发展。
在这个
阶段各个厂家都大力推出一些比较有特点的板材,在覆膜板的
基础上又推出了很多板材,电器也有了一些初步改进。
三、第三阶段,集成吊顶从色彩丰富多样性往简单的风格化吊顶发
展。
通过第二阶段的大力发展,集成吊顶已经从集成后的花色
单一,电器功能模块和扣板的不统一、不协调走了出来,第三
阶段的集成吊顶已经是是个五彩斑斓的集成吊顶,什么花色的
板都有,板的材质也从刚开始单一的覆膜板、氧化板上延伸,
出现了滚涂、彩印、拉丝等工艺板材。
因为集成吊顶发源于嘉
兴百步,而扣板基地是在广东,扣板已是个比较成熟的行业,
由于集成吊顶整合了浴霸、居家照明、换气、扣板四大行业,
所以集成吊顶板材迅速的发展是顺理成章的事。
而在这个阶
段,很多集成吊顶厂家就以板材的款式来给自己定名**风格集
成吊顶。
其实这一阶段所说的风格就是板材的颜色。
四、第四阶段,集成吊顶初步向造型吊顶方向发展。
这个阶段出现
了像凹凸电器、铝框板、造型板等款型,还有厂家或终端点改
变龙骨结构,高低龙骨吊来做造型顶。
厂家出发点就是发现集
成吊顶走了4、5年了,发现目前的平面集成吊顶越看越不好
看,平面平淡无奇,不能满足目前家装的需求,特别是不能满
足家装客厅、餐厅和别墅对集成吊顶造型的需求。
所以第四阶
段出现了在平面上面的局部造型变化。
有的改变了整体结构,
但安装又是一个问题。
所以到了第四阶段,集成吊顶虽做出一
些造型,但还是只能局限于做厨卫吊顶,当然也有终端店,做
进了客厅、餐厅,可是不完美,安装也非常麻烦,不能最终替
代石膏吊顶解决客厅、餐厅、卧室等空间。
第五阶段,复式吊顶时代的到来。
何为复式吊顶,复式即“层次”的意思。
就是彻底改变了目前平面集成吊顶的一平到底的平面结构,终结平面吊顶的带来的平庸和平淡无奇,向立体发展。
索菲尼洛在2012年7月底推出了复式顶陆风2,缔造了复式吊顶,同时也合理地解决了居家如客厅、餐厅、过道、阳台、卧室等空间吊顶。
不仅仅是开创了复式吊顶时代的到来,还是居家吊顶的真正解决者。
也打破了别墅只能装石膏吊顶的神话。
索菲尼洛复式吊顶陆风2,运用人体几何美学、视觉空间学的原理,表现现代美学的精粹、传承历史悠久,
源远流长的浮雕装饰艺术,淋漓尽致演绎吊顶的空间视觉盛宴,绽放
顶部生活光彩。
她人性化的设计,让人从复式顶的造型几何设计中感受美,让顶部平淡、生硬的装饰变的和谐、幽美,达到环境、人两者的心灵共鸣和默契,让居家变的更加温馨浪漫。
索菲尼洛复式吊顶陆风2根据视觉空间学原理,把人的直觉效应,通过复式概念,来延伸居家空间,让家更高更宽敞。
而且她不光是空间的延伸,结构上也是美的延伸。
她在结构上通过高低落差的视觉效应,体现陆顶(第一层)的平地而起,顶天立地的气概,衬托风顶(第二层)的奢华,富丽,变幻,浪漫生活的人文气息,“有型才有风格”。
索菲尼洛复式吊顶陆风2同时也符合现代人的审美需求,在功能上将各电器功能模块区隔化,不像传统平面集成吊顶把把常用和不常用的照明和取暖、换气单一放一平面拼凑、混搭,实际还是一个浴霸(一个大浴霸)。
她真正实现了顶
部功能的合理区隔展示,让各个功能电器模块常用的或不常用的放在该放的地方,绽放她们的应有光彩。
如,照明和取暖、换气分隔,把照明对称放在风顶(第二层)平面,达到同一平面完整、和谐、柔和、完美,没有暗点。
而取暖和换气不常用的两个功能模块把它们放在陆顶(第一层)层面。
而传统平面集成吊顶设计时没办法解决这个问题,只能把照明和换气、取暖模块混搭,打开照明时,有暗点,极不协调,谈不上美感,没有层次,更谈不上风格可言。
索菲尼洛复式吊顶陆风2是彻底改变了目前平面集成吊顶的结构,不光美观,而且安装也非常容易。
陆风2的诞生,是集成吊顶行业划时代的革命,索菲尼洛复式吊顶将集成吊顶行业又推进了一个新的吊顶领域,让行业彻底升级换代,走进复式时代。
对集成吊顶行业做出了极大的贡献。
笔者是集成吊顶诞生就从事这个行业,所以对行业比较了解,衷心希望集成吊顶行业今后发展的越来越成熟,也越来越健康,随着复式吊顶时代的到来,我相信集成吊顶的明天会越来越美好,最终去替
代石膏吊顶。
把吊顶领域不断做宽做大。