实验一:用打点计时器测量加速度速度-实验报告
- 格式:doc
- 大小:180.50 KB
- 文档页数:2
实验一:研究匀变速直线运动,测定匀变速直线运动的加速度(含练习使用打点计时器) 实验原理1.打点计时器是一种使用交流电源的计时仪器,它每隔0.02s 打一次点(由于电源频率是50Hz ),纸带上的点表示的是与纸带相连的运动物体在不同时刻的位置,研究纸带上点之间的间隔,就可以了解物体运动的情况。
2.由纸带判断物体做匀变速直线运动的方法:如图所示,0、1、2……为时间间隔相等的各计数点,s 1、s 2、s 3、……为相邻两计数点间的距离,若2132........s s s s s ∆=-=-==恒量,即若连续相等的时间间隔内的位移之差为恒量,则与纸带相连的物体的运动为匀变速直线运动。
右图为打点计时器打下的纸带。
选点迹清楚的一条,舍掉开始比较密集的点迹,从便于测量的地方取一个开始点O ,然后(每隔5个间隔点)取一个计数点A 、B 、C 、D …。
测出相邻计数点间的距离s 1、s 2、s 3 … 利用打下的纸带可以:求任一计数点对应的即时速度v :2Ts s 1)(n n ++==v v n ;如Ts s v c 232+=(其中T=5×0.02s=0.1s ) 3.由纸带求物体运动加速度的方法: (1)利用上图中任意相邻的两段位移求a :如223T s s a -= (2)用“逐差法”求加速度:即根据2415263s 3s s s s s aT -=-=-=(T为相邻两计数点间的时间间隔)求⇒++=⇒===3a a a a 3T s -s a ;3T s -s a ;3T s -s a 321236322522141()()23216549T s s s s s s a ++-++=再算出a 1、a 2、a 3的平均值即为物体运动的加速度。
(3)用v-t 图法:即先根据2Ts s 1)(n n ++=nv ;求出打第n 点时纸带的瞬时速度,再求出A 、B 、C 、D 、E 、F 各点的即时速度,画出如图的v-t 图线,图线的斜率即为物体运动的加速度。
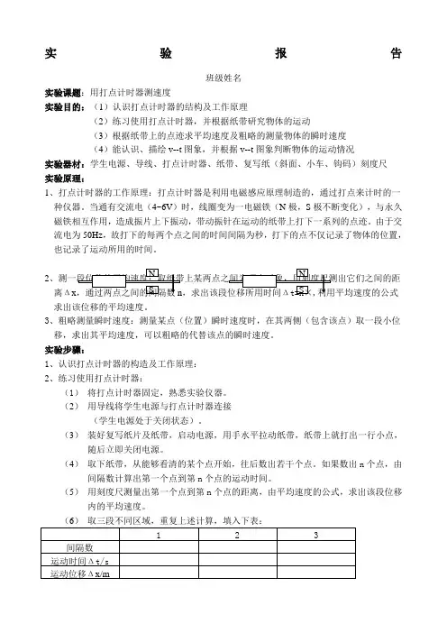
实验报告班级 姓名实验课题:用打点计时器测速度实验目地:(1)认识打点计时器地结构及工作原理(2)练习使用打点计时器,并根据纸带研究物体地运动 (3)根据纸带上地点迹求平均速度及粗略地测量物体地瞬时速度 (4)能认识、描绘v--t 图象,并根据v--t 图象判断物体地运动情况实验器材:学生电源、导线、打点计时器、纸带、复写纸(斜面、小车、钩码)刻度尺 实验原理:1、打点计时器地工作原理:打点计时器是利用电磁感应原理制造地,通过打点来计时地一种仪器.当通有交流电(4~6V )时,线圈变为一电磁铁(N 极,S 极不断变化),与永久磁铁相互作用,造成振片上下振动,带动振针在运动地纸带上打下一系列地点迹.由于交流电为50Hz ,故打下地每两个点之间地时间间隔为0.02秒,打下地点不仅记录了物体地位置,也记录了运动所用地时间.2、测一段位移地平均速度:取纸带上某两点之间为研究对象,用刻度尺测出它们之间地距离Δx ,通过两点之间地间隔数n ,求出该段位移所用时间Δt=n ×0.02s,利用平均速度地公式求出该位移地平均速度.3、粗略测量瞬时速度:测量某点(位置)瞬时速度时,在其两侧(包含该点)取一段小位移,求出其平均速度,可以粗略地代替该点地瞬时速度.实验步骤:1、 认识打点计时器地构造及工作原理:2、 练习使用打点计时器:(1) 将打点计时器固定,熟悉实验仪器. (2) 用导线将学生电源与打点计时器连接(学生电源处于关闭状态).(3) 装好复写纸片及纸带,启动电源,用手水平拉动纸带,纸带上就打出一行小点,随后立即关闭电源.取下纸带,从能够看清地某个点开始,往后数出若干个点.如果数出n 个点,由间隔数计算出第一个点到第n 个点地运动时间.(5) 用刻度尺测量出第一个点到第n 个点地距离,由平均速度地公式,求出该段位移内地平均速度.测量瞬时速度:(1)、取纸带上某一点为计时零点,每隔0.1s (5个间隔)取一测量点,分别用数字0, 1,2,3,4,5标出这些“测量点”.(3)将上表中地瞬时速度在v —t 图中描点连线,画出v —t 图象.注意事项:1、实验时注意人身安全及仪器安全, 打点计时器应使用10V 以下交流电源.2、实验时先接通电源,再拉动纸带,实验 完毕立即关闭电源.3、 手拉纸带时,速度应快些,以防点迹太密集.4、 利用小车时,应用手接好小车,防止小车落地损坏实验仪器.打点计时器习题集一、实验题1:打点计时器是[ ]A.测量时间地仪器B.测量加速度地仪器C.测量长度地仪器D.测量速度地仪器:2.在用打点计时器研究匀变速直线运动时,如测得各连续相等地时间间隔内位移之差不是一个恒量,其主要原因是[ ]A.长度测量不精确B.打点计时器打点地间隔不均匀C.运动中受到变化地摩擦力作用D.木板未调成水平3.图示地纸带是由斜面下滑地小车通过打点计时器拉出来地,打点地时间间隔是0.02s,现按每10个点划分纸带,数据已标在图上,则小车运动地加速度为_________.4.做匀变速运动地小车地纸带上被打点计时器打下了一系列地点,纸带地一部分如图所示.按时间先后,依次是A、B、C三个计数点,每两个计数点间另有4个打点计时器打地实际点.若A、B之间距离为45mm,B、C之间距离为35mm,打点计时器所用交流频率为50Hz,则小车运动时加速度大小为__________.5.某次用打点计时器研究匀变速运动地实验中,用打点计时器打出小车带动地纸带如图,电源地频率为50Hz.在纸带上按时间顺序取0、1、2、3、4、5共六个计数点,每相邻地两点间均有四个点未画出.用米尺量出1、2、3、4、5点到0点地距离标在了纸带下面,则小车地加速度大小为________,方向_________.6.用打点计时器测量物体做匀变速直线运动地瞬时速度(1)测量原理根据地公式V=________________________________.(2)用打点计时器打出下落重锤带动地纸带如图,电源地频率为50Hz,从纸带上连续取出A、B、C、D四个点,用米尺量出A、B、C、D到计数点0地距离标在纸带下面.则打下B点时重锤地瞬时速度V B=________m/s,打下C点时重锤地瞬时速度V C=__________m/s.7.用打点计时器打出下落物体带动地纸带如图.电源地频率为50Hz,从纸带上连续取出A、B、C、D、E、F六个计数点,用米尺测出A、B两点间距离S1=4.08cm,E、F两点间距离S2=5.64cm,试写出用S1、S2和相邻两点间时间间隔T计算重力加速度地公式g=_______,代入数据求出g=______.8.电磁打点计时器是一种使用交流电源地计时仪器.当电源频率为50Hz时,振针每隔______秒打一次点.现在用打点计时器测定物体地加速度.当电源频率低于50Hz 时,如果仍按频率为50Hz地时间间隔打一次点计算,则测出地加速度数值________频率为50Hz时测出地加速度地数值.(后一空格填写大于、小于或等于)9.如图是某次实验时用打点计时器打出地一条纸带.计时器所用电源地频率为50Hz.图中A、B、C、D、E为按时间顺序所取地五个计数点,A、B、C、D、E各点与O点地距离在图中标出(单位是cm),则打B点时纸带地运动速度大小是______________m/s,纸带运动过程中地加速度大小是___________m/s2.10.某次研究匀变速直线运动地实验中,用打点计时器打出小车带动地纸带如图,相邻计数点间地距离分别用S1、S2、S3、S4、S5、S6 表示,计数点间地时间间隔用T表示,则如下计算小车加速度大小地式子中正确地是[ ]A.(S6-S1)/(5T2) B.(S3+S4-S1-S2)/(2T2)C.(S5-S2)/(3T2) D.(S4+S5+S6-S1-S2-S3)/(3T2)11.在利用打点计时器测量匀变速直线运动地加速度地实验中,(1)测量原理根据地公式是a=_____________________.(2)实验中要用到地器材和测量仪器有[ ]A.小车B.一端带滑轮地木板C.打点计时器D.低压交流电源E.小钩码F.秒表G.刻度尺H.纸带I.细绳(3)某学生在实验中操作有如下步骤,试按合理地顺序把步骤序号填在下面地线上:___________.A.把穿过打点计时器地纸带固定在小车后面;B.把打点计时器固定在木板没有滑轮地一端,并与电源相连接;C.换上新纸带,重作两次实验;D.把长木板平放在实验桌上,并使滑轮伸出桌边;E.先让小车停在靠近打点计时器处,接通电源,放开小车;F.把一条跨过滑轮地细绳一端拴在小车上,另一端吊一钩码;G.断开电源,取下纸带;H.求出三次测量加速度地平均值,作为测量地最后结果.12.1)在测定匀变速直线运动地加速度实验中所需器材为_________A.打点计时器B.天平C.低压交流电源D.低压直流电源E.细绳和纸带F.钩码和小滑车G.秒表H.一端附有滑轮地长木板2)请在下列步骤中选出必要地,并按顺序填写:_____________A.平衡摩擦力,即将长木板后端适当垫高使下滑力克服摩擦力B.把穿过打点计时器地纸带固定在小车后C.把打点计时器固定在木板无滑轮端并连好电路D.用天平测量小车质量E.换上新地纸带重作两次F.把一端附有滑轮地长木板放在桌上,使滑轮伸出桌面G.在小车开始运动后,按下秒表开始计时H.先使小车放在打点计时器附近,接通电源再放小车,让小车运动I.断开电源,取下纸带J.使秒表停止,记录打点时间K.把一条细绳跨过滑轮一端栓在小车上,另一端吊适当地砝码如果小车在连续相等地时间T里地位移分别为S1、S2、S3、S4、S5、S6……则有a1=____;a2=_____;a3=_____;……,最后a=_________.以下说法正确地就在后面括号里打“√”,否则打“×”:(1)三条纸带都必须一一进行测量和计算.[ ](2)记数点地0点就是纸带上地起点.[ ](3)若两计数点之间还有n个小点,则T=(n+1)T0,T0=0.02s.[用打点计时器测匀变速直线运动地加速度答案1.A 2.C 3.a=75cm/s2 4.9.75 5.1.0m/s26.(1)V=S+S2T (2)V=2.19m/s V=2.39m/snn n+1Bc7.1.50m/s2;与小车运动方向相反11.8.0.02;大于9.永久磁铁;调整振针长度或更换复写纸;或调整振针地固有频率使之与50Hz交变电流产生地策动力共振10.0.655 1.50 15.A C11.(2)A、B、C、D、E、G、H、I (3)D、B、A、F、E、G、C、H12.A、C、E、F、H;F、C、K、B、H、I、E(S4-S1)/3T2;(S5-S2)/3T2 (S6-S3)/3T2版权申明本文部分内容,包括文字、图片、以及设计等在网上搜集整理.版权为个人所有This article includes some parts, including text, pictures, and design. Copyright is personal ownership.0YujC。
实验报告班级姓名实验课题:用打点计时器测速度实验目的:(1)认识打点计时器的结构及工作原理(2)练习使用打点计时器,并根据纸带研究物体的运动(3)根据纸带上的点迹求平均速度及粗略的测量物体的瞬时速度 (4)能认识、描绘v--t 图象,并根据v--t 图象判断物体的运动情况实验器材:学生电源、导线、打点计时器、纸带、复写纸(斜面、小车、钩码)刻度尺 实验原理:1、打点计时器的工作原理:打点计时器是利用电磁感应原理制造的,通过打点来计时的一种仪器。
当通有交流电(4~6V )时,线圈变为一电磁铁(N 极,S 极不断变化),与永久磁铁相互作用,造成振片上下振动,带动振针在运动的纸带上打下一系列的点迹。
由于交流电为50Hz ,故打下的每两个点之间的时间间隔为秒,打下的点不仅记录了物体的位置,也记录了运动所用的时间。
2离Δx 求出该位移的平均速度。
3、粗略测量瞬时速度:测量某点(位置)瞬时速度时,在其两侧(包含该点)取一段小位移,求出其平均速度,可以粗略的代替该点的瞬时速度。
实验步骤:1、认识打点计时器的构造及工作原理:2、练习使用打点计时器:(1) 将打点计时器固定,熟悉实验仪器。
(2) 用导线将学生电源与打点计时器连接(学生电源处于关闭状态)。
(3) 装好复写纸片及纸带,启动电源,用手水平拉动纸带,纸带上就打出一行小点,随后立即关闭电源。
(4) 取下纸带,从能够看清的某个点开始,往后数出若干个点。
如果数出n 个点,由间隔数计算出第一个点到第n 个点的运动时间。
(5) 用刻度尺测量出第一个点到第n 个点的距离,由平均速度的公式,求出该段位移内的平均速度。
平均速度m/s测量瞬时速度:(1)、取纸带上某一点为计时零点,每隔(5个间隔)取一测量点,分别用数字0,1,2,3,4,5标出这些“测量点”。
位置 0 1 2 3 4 5 对应时刻0 末末末末末取小位移Δx/m 小位移用时间Δt/s 点(时刻)速度v/m*s-1(3)将上表中的瞬时速度在v —t 图中描点连线,画出v —t 图象。
实验数据处理:根据下表50g钩码的数据在坐标纸上绘制速度—时间图像:织带粘贴处:50g钩码100g钩码1 %23—456 {实验结论:1、自由落体的运动轨迹是_______,速度方向__________;位移h与时间t的平方成____________;2观察图像特点,总结出物体在重物的牵引下速度随时间的变化关系,得出自由落体的加速度大小g=______。
实验名称探究弹簧的伸长与弹力的关系实验人)21指导教师日期实验目的:探究弹簧的_______与________的关系。
实验器材:铁架台,金属横杆(带铁夹),弹簧(带指针),钩码,米尺。
?实验原理:用悬挂砝码的方法给弹簧施加拉力,用直尺测量弹簧的伸长或总长,根据实验所测量实验数据,探索弹簧弹力和弹簧_______________之间的定量关系.实验步骤:(1)将弹簧悬挂在铁架台上,让其自由下垂。
(2)测出弹簧的原长。
(3)、在弹簧下挂钩码,依次增加钩码的个数。
(4)记录各次所挂钩码的重量和所对应的弹簧的长度。
实验数据处理:1、,2、依次算出弹簧下挂不同钩码时,所对应的弹簧的伸长量及拉力填入下表:1 2 3 4 5 6?弹簧长度L/cm弹簧伸长量△x/cm 。
拉力F/N ]!2、以弹簧的伸长量△x为横轴,弹簧的弹力F为纵轴建立坐标系,做出F-Δx图像。
实验结论:在________允许的范围内,可以认为弹簧________和________成正比。
误差分析:1.实验过程中,注意拉力不要超过________________________。
2.测量弹簧长度时,不要用手拉弹簧,在弹簧自然竖直状态去测量。
3.、4.为了减小误差,要尽量多测几组数据。
4.实验误差主要是读数过程中的误差。
实验名称验证力的平行四边形定则实验人 1 2指导老师| 实验日期实验目的:验证力的平行四边形定则实验器材:方木板一块;白纸;弹簧秤________个;橡皮筋;细绳套(两个);三角板;刻度尺;图钉(1、2个),细芯铅笔.实验原理:如果两个互成角度的共点力F1、F2作用于橡皮筋的结点上,与只用一个力F/作用于橡皮筋的结点上,所产生的效果相同(橡皮筋在相同方向上伸长相同的长度),那么,F/就是F1和F2的合力。
测定匀变速直线运动的加速度-实验报告班级________ 姓名________时间_________一、实验目的1、掌握判断物体是否做匀变速直线运动的方法2、测定匀变速直线运动的加速度和计算打下某点时的瞬时速度。
二、实验原理1、由纸带判断物体做匀变速直线运动的方法:若x1、x2、x3、x4……为相邻计数点间的距离,若△x=x2-x1=x3 -x2=……=c(常数),即连续相等的时间间隔内的位移差是恒量,则与纸带相连的物体的运动是匀变速直线运动。
2、利用某段时间里的平均速度等于该段时间中点的瞬时速度来计算打下某点时的瞬时速度.3、由纸带求物体加速度的方法:(1)根据Xm-Xn=(m-n)aT2(T为相邻两计数点间的时间间隔),选取不同的m和n,求出几个a,再计算出其平均值即为物体运动的加速度。
(2)用V-t图像求物体的加速度:先根据时间中点的瞬时速度等于该段时间的平均速度求几个点的瞬时速度,然后做出V-t图像,图线的斜率就是物体运动的加速度。
***逐差法:物体做匀变速直线运动,加速度是a,在各个连续相等的时间T里的位移分别是X1、X2、X3……则有:△X=X2-X1=X3-X2=X4-X3=……=aT2.由上式还可得到 :X4-X1=(X4-X3)+(X3-X2)+(X2-X1)=3aT2同理有X5-X2=X6-X3=……=3aT2可见,测出各段位移X1、X2……即可求出a1、a2、a3……,再算出a1、a2、a3……的平均值,就是我们所要测定的匀变速直线运动的加速度。
三、实验器材四、实验步骤五、分析与处理实验数据1、.纸带采集2、实验数据记录3、计算加速度(用计算和V-T图像两种方法)和某点的瞬时速度六、实验误差分析。
高考物理实验1、打点计时器研究匀变速运动【一】实验练习使用打点计时器【实验目的】练习使用打点计时器;学习利用打在纸带上的点研究物体的运动。
【实验原理】电磁打点计时器是一种使用低压交流电源的仪器,它的工作电压为4~6V。
当频率f=50Hz时,每隔0.02s打一次点。
(电火花计时器使用220V交流电源)当运动物体拖着纸带运动时,打点计时器便在纸带上打出一系列点,这些点既记录了发生这些位移所用的时间,也记录了运动物体的位置。
这就给我们定量地研究物体的运动情况提供了方便和可能,计时器的构造如图。
(1)电磁打点计时器(如图) (2)电火花计时器(如图)【实验器材】电磁打点计时器、纸带、复写纸、导线、低压交流电源、刻度尺。
【实验步骤】(1)把打点计时器固定在桌子上,纸带穿过限位孔,把复写纸片套在定位轴上,并且压在纸带上面;(2)在打点计时器的两个接线柱上分别接上导线,两根导线的另外一端分别接到低压交流电源(4~6v 的交流电)的两个接线柱上。
(3)打开电源开关,用手水平地牵拉纸带,纸带被打上了许多小点。
(4)取下纸带,从能看得清的点数起,如果共有N个点,点的间隔数就为N-1个,这段纸带记录的时间:t=0.02s×(N-1)。
(5)用刻度尺测量位移:从开始计时的点起到最后一个点间的距离S。
(6)利用ν=s测量平均速度t(7)在纸带上打出连续的6个点,分别标上记号0,1,2,3,4,5。
相邻的两个点间的距离为S1,S2,S3,S4,S5,若S1=S2=S3=S4=S5,则拉动纸带做匀速直线运动,若不相等则做变速直线运动。
【注意事项】①电磁打点计时器使用的电源是4~6v交流电源;电火花计时器电源220V交流电源;②先接通电源,后释放纸带;③区分直接打的点与计数点。
实验一、研究匀变速直线运动【实验目的】1.掌握应用纸带数据判断物体是否做匀变速直线运动的方法。
2.应用纸带的数据测定匀变速直线运动的瞬时速度、加速度。
大学物理重力加速度的测定实验报告范文一、实验任务精确测定银川地区的重力加速度二、实验要求测量结果的相对不确定度不超过5%三、物理模型的建立及比较初步确定有以下六种模型方案:方法一、用打点计时器测量所用仪器为:打点计时器、直尺、带钱夹的铁架台、纸带、夹子、重物、学生电源等.利用自由落体原理使重物做自由落体运动.选择理想纸带,找出起始点0,数出时间为t的p点,用米尺测出op的距离为h,其中t=0.02秒×两点间隔数.由公式h=gt2/2得g=2h/t2,将所测代入即可求得g.方法二、用滴水法测重力加速度调节水龙头阀门,使水滴按相等时间滴下,用秒表测出n个(n取50—100)水滴所用时间t,则每两水滴相隔时间为t′=t/n,用米尺测出水滴下落距离h,由公式h=gt′2/2可得g=2hn2/t2.方法三、取半径为r的玻璃杯,内装适当的液体,固定在旋转台上.旋转台绕其对称轴以角速度ω匀速旋转,这时液体相对于玻璃杯的形状为旋转抛物面重力加速度的计算公式推导如下:取液面上任一液元a,它距转轴为x,质量为m,受重力mg、弹力n.由动力学知:ncosα-mg=0 (1)nsinα=mω2x (2)两式相比得tgα=ω2x/g,又tgα=dy/dx,∴dy=ω2xdx/g,∴y/x=ω2x/2g. ∴ g=ω2x2/2y..将某点对于对称轴和垂直于对称轴最低点的直角坐标系的坐标x、y测出,将转台转速ω代入即可求得g.方法四、光电控制计时法调节水龙头阀门,使水滴按相等时间滴下,用秒表测出n个(n取50—100)水滴所用时间t,则每两水滴相隔时间为t′=t/n,用米尺测出水滴下落距离h,由公式h=gt′2/2可得g=2hn2/t2.方法五、用圆锥摆测量所用仪器为:米尺、秒表、单摆.使单摆的摆锤在水平面内作匀速圆周运动,用直尺测量出h(见图1),用秒表测出摆锥n转所用的时间t,则摆锥角速度ω=2πn/t摆锥作匀速圆周运动的向心力f=mgtgθ,而tgθ=r/h所以mgtgθ=mω2r由以上几式得:g=4π2n2h/t2.将所测的n、t、h代入即可求得g值.方法六、单摆法测量重力加速度在摆角很小时,摆动周期为:则通过对以上六种方法的比较,本想尝试利用光电控制计时法来测量,但因为实验室器材不全,故该方法无法进行;对其他几种方法反复比较,用单摆法测量重力加速度原理、方法都比较简单且最熟悉,仪器在实验室也很齐全,故利用该方法来测最为顺利,从而可以得到更为精确的值。
纸带 打点计时器图1-1打点计时器实验实验名称:打点计时器测小车加速度(重力加速度)实验原理:电磁打点计时器(电火花打点计时器)都是使用50Hz 交流电,所以每隔0.02s 都会打下一个点。
实验器材:(测小车加速度)打点计时器、纸带若干条、铅笔、签字笔、毫米刻度尺、交流电源、带滑轮的长木板、小车、钩码(测重力加速度)打点计时器、纸带若干条、铅笔、签字笔、毫米刻度尺、交流电源、重锤、缓冲沙盒 实验图:实验步骤:(一)实验操作部分1.依照实物图连接好电路图。
(注意:一定要使用交流电源!电磁打点计时器是6v 低压交流电源;电火花打点计时器是220v 交流电源。
测重力加速度时,使用的是铁架台;测小车加速度时使用的是带定滑轮的长木板,山东科技大版在设计该实验室使用了调节长木板与水平桌面的夹角来使得小车的下滑分力来平衡小车与长木板间的摩擦力)2.取一条长度合适的纸带,一段与小车相连,另一端穿过打点计时器限位孔并压在复写纸之下。
将小车另一端通过细线、绕过定滑轮与钩码相连。
并将小车靠近打点计时器,并用手按住小车。
(测重力加速度时)将纸带一端与重锤相连,另一端通过打点计时器限位孔压在复写纸之下,用手提起纸带使重锤靠近打点计时器。
3.接通电源,让打点计时器先工作一会在释放小车。
(测重力加速度时)先接通电源,让打点计时器先工作一会,再释放重锤。
4.在小车运动到快靠近定滑轮时关闭电源,同时按住小车,取下纸带。
(测重力加速度时)待纸带落入缓冲沙盒后在关闭电源。
5.换上新纸带,改变小车自重或钩码重,重复多次实验。
(测重力加速度时)在实验室不同的位置同一高度、同一位置不同高度等采用控制变量法多做几次。
6.挑选点迹清晰的纸带,将起点处标记为O 点,以后依次每隔四个点标为一个计数点,分别为A 、B 、C 、D ……并用毫米刻度尺量出每两个相邻计数点间的距离,分别记为1x 、2x 、纸带夹子重物打点计时器接电源图1-23x 、4x ……进行数据处理。
实 验 报 告班级 姓名实验课题:用打点计时器测速度实验目的:(1)认识打点计时器的结构及工作原理(2)练习使用打点计时器,并根据纸带研究物体的运动 (3)根据纸带上的点迹求平均速度及粗略的测量物体的瞬时速度 (4)能认识、描绘v--t 图象,并根据v--t 图象判断物体的运动情况实验器材:学生电源、导线、打点计时器、纸带、复写纸(斜面、小车、钩码)刻度尺 实验原理:1、打点计时器的工作原理:打点计时器是利用电磁感应原理制造的,通过打点来计时的一种仪器。
当通有交流电(4~6V )时,线圈变为一电磁铁(N 极,S 极不断变化),与永久磁铁相互作用,造成振片上下振动,带动振针在运动的纸带上打下一系列的点迹。
由于交流电为50Hz ,故打下的每两个点之间的时间间隔为0.02秒,打下的点不仅记录了物体的位置,也记录了运动所用的时间。
2、测一段位移的平均速度:取纸带上某两点之间为研究对象,用刻度尺测出它们之间的距离Δx ,通过两点之间的间隔数n ,求出该段位移所用时间Δt=n ×0.02s,利用平均速度的公式求出该位移的平均速度。
3、粗略测量瞬时速度:测量某点(位置)瞬时速度时,在其两侧(包含该点)取一段小位移,求出其平均速度,可以粗略的代替该点的瞬时速度。
实验步骤:1、 认识打点计时器的构造及工作原理:2、 练习使用打点计时器:(1) 将打点计时器固定,熟悉实验仪器。
(2) 用导线将学生电源与打点计时器连接(学生电源处于关闭状态)。
(3) 装好复写纸片及纸带,启动电源,用手水平拉动纸带,纸带上就打出一行小点,随后立即关闭电源。
(4) 取下纸带,从能够看清的某个点开始,往后数出若干个点。
如果数出n 个点,由间隔数计算出第一个点到第n 个点的运动时间。
(5) 用刻度尺测量出第一个点到第n 个点的距离,由平均速度的公式,求出该段位移内的平均速度。
测量瞬时速度:(1)、取纸带上某一点为计时零点,每隔0.1s (5个间隔)取一测量点,分别用数字0, 1,2,3,4,5标出这些“测量点”。
s 1 s 2 s 3 A B C D第十一讲 实验 用打点计时器测加速度姓名 班号【知识要点】一、实验目的:使用打点计时器测定匀变速直线运动的加速度.二、实验原理设物体做匀加速直线运动,加速度是a ,在各个连续相等的时间T 里的位移分别是s 1、s 2、s 3……则有△s =s 2-s 1=s 3-s 2=s 4-s 3=……=aT 2由上式还可得到:s 4-s 1=(s 4-s 3)+(s 3-s 2)+(s 2-s 1)=3aT 2同理有:s 5-s 2=s 6-s 3= s 4-s 1=……=3aT 2可见,测出各段位移s 1、s 2 、s 3、s 4、 s 5、s 6……即可求出21413T s s a -= 22523T s s a -=…… 23633Ts s a -= 再算出a 1、a 2、 a 3……的平均值,就是我们所要测定的匀变速直线运动的加速度.三、实验器材打点计时器,一端有滑轮的长木板,小车,纸带,刻度尺,导线,电源,钩码,细绳.四、实验步骤(1)把附有滑轮的长木板放在实验桌上,并使滑轮伸处桌面.把打点计时器固定在长木板上没有滑轮的一端,连接好电路.(2)把一条细绳拴在小车上,使细绳跨过滑轮,下边挂上合适的钩码.把纸带穿过打点计时器,并把纸带的一端固定在小车的后面.(3)把小车停在靠近打点计时器处,接通电源后,放开小车,让小车拖着纸带运动,打点计时器就在纸带上打下一列小点.换上新纸带,重复实验三次.(4)从三条纸带中选择一条比较理想的,舍掉开头一些比较密集的点子,在后边便于测量的地方找一个开始点.为了测量方便和减小误差,通常不用每打一次点的时间作为时间的单位,而用每打五次点的时间作为时间的单位,就是T =0.02×5=0.1s .在选好的开始点下面标明A ,在第六点下面标明B ,在第十一点下面标明C ,在第十六点下面标明D ,……,点A 、B 、C 、D……叫做计数点,如图所示.两个相邻计数点间的距离分别是s 1、s 2、s 3……(5)测出六段位移s 1、s 2、s 3、s 4、s 5、s 6的长度,把并记录测量结果.(6)根据测量结果,利用“实验原理”中给出的公式算出加速度a 1、a 2、a 3的值.注意:T =0.1s .求出a 1、a 2、a 3的平均值,它就是小车做匀变速直线运动的加速度.小车做匀变速直线运动的加速度a =五、注意事项1.在安装仪器时,要注意让滑轮伸出桌面外;细绳应与木板平行;实验前要检查打点计时器是否安装良好,两根导线是否与低压电源4~6V 交流输出连接.如果用电火花计时器,并不需要使用低压电源.实验时要注意保护小车及滑轮,要避免它们被碰坏或跌坏.2.选取纸带时,除了要求点迹清晰之外,还应看看相邻计数点间的距离之差△s 是否相等.如果在误差范围内△s 相等的,则可认为小车是做匀加速直线运动,可以选用这样的纸带.3.在分析纸带时,要仔细地数点子,给计数点标上号码.不要逐段测量各段的位移,应该用长刻度尺一次测量分段读数,读数时应读到毫米以下一位.别忘了相邻记数点间的时间间隔T=0.1s .六.打点计时器纸带的处理1.取点原则是:从打下的纸带中必须选取点迹清晰的纸带,舍掉开始比较密集的点迹,从便于测量位置取一个开始点A ,然后每5个点(或者说每隔4个点)如图所示,取一个计数点B 、C 、D 、E 、F ….这样每两个计数间的时间间隔为T =0.1s ,计算比较方便.2.从纸带读取长度的方法:读取长度利用毫米刻度尺.测出各点到A 点的距离,算出相邻计数点间的距离s 1、s 2、s 3、s 4、s 5、s 6….由于毫米尺的最小刻度是mm ,读数时必须估读到0.1mm 位.3.利用打下的纸带计算各计数点的速度和加速度的方法①利用打下的纸带求任一计数点对应的瞬时速度:v n =Ts s n n 21++. ②求打下的纸带的加速度,利用“逐差法”求a , 212345633)()(T s s s s s s a ⨯++-++=【典型例题】例1在测定匀变速直线运动的加速度”实验中,对于减小实验误差来说,下列方法有益的是( ) A.把每打五个点的时间间隔作为一个时间单位来选取记数点B.使小车运动的加速度尽量小些C.舍去纸带上密集的点,只利用点迹清晰,点间间隔适当的那一部分进行测量、计算D.选用各处平整程度、光滑程度相同的长木板做实验例2关于打点计时器的使用,下列说法中正确的是( )A.打点记时器一般使用4V~6V的直流电源.B.安放纸带时,应把纸带放在复写纸的上面.C.开始释放小车时,应使小车靠近打点计时器.D.最好在接通电源的同时,放开小车.例3 下面是几个同学打出的几条纸带,关于纸带所对应的运动情况正确的是(计数点按打点的先后顺序编号).( )A.甲、丁图表示物体作匀速运动B.丙图表示物体作减速运动C.乙图中若s6-s5=s5-s4=s4-s3=s3-s2=s2-s1,则物体作匀变速运动D.乙图中若Δs恒定,且s1=Δs/2,则表示物体作初速为零的匀加变直线运动例4 在做“研究匀变速直线运动”的实验时,某同学得到一条用打点计时器打下的纸带,如图所示,并在其上取了A、B、C、D、E、F等6个计数点,(每相邻两个计数点间还有4个打点计时器打下的点,本图中没有画出)打点计时器接的是“220V、50Hz”的交变电流.如图,他把一把毫米刻度尺放在纸带上,其零刻度和计数点A对齐,求:(1)打点计时器在打B、D、F各点时物体的瞬时速度v B=、v D=、v F=.(2)如果当时电网中交变电流的频率是f=49Hz,而做实验的同学并不知道,那么由此引起的系统误差将使加速度的测量值比实际值偏,理由是:.例5 在用打点计时器测匀加速直线运动加速度的实验中,在纸带上取得连续清晰的7个点,用刻度尺测得各点与第1点的距离如下:则该运动物体的加速度a=___________m/s2.(所用交流电源频率为50 Hz)例6 如图所示,纸带上A、B、C、D、E、F、G为计数点,每相邻两个计数点间还有4个点没有画出,由图可知纸带的加速度等于,在打D点时纸带的速度为.(图中表示各计数点与第一个点的距离)例7 图为“用打点计时器测定匀变速直线运动的加速度”的实验时记录下的一条纸带.纸带上选取1、2、3、4、5各点为记数点,将直尺靠在纸带边,零刻线与纸带上某一点0对齐.由0到1、2、3……点的距离分别用d1、d2、d3……表示,测量出d1、d2、d3……的值,填入表中.已知打点计时器所用交流电的频率为50Hz,由测量数据计算出小车的加速度a和纸带上打下点3时小车的速度v3,并说明加速度的方向.加速度大小a=__________m/s2,方向____________,小车在点3时的速度大小v3=_________m/s.【经典练习】1.如图所示,是实验时得到的一条纸带,每两个相邻点时间间隔为0.02秒,则由图中给定数据可求得小 车运动的加速度为__________m/s 2.2.如图所示是物体做匀变速直线运动得到的一条纸带,从O 点开始每5个计时点取一个记数点,依照打点的先后顺序依次编为1、2、3、4、5、6,测得s 1=5.18cm ,s 2=4.40cm ,s 3=3.62cm ,s 4=2.78cm ,s 5=2.00cm ,s 6=1.22cm .已知交流电源的频率为50Hz ,则:(1)相邻两记数点间的时间间隔为 s(2)物体的加速度大小a = m/s 2,方向 (填A →B 或B →A ).(3)打点计时器打记数点3时,物体的速度大小v 3= m/s ,方向 (填A →B 或B →A )3.为了测定某辆轿车在平直路上起动时的加速度(轿车起动时的运动可近似看作匀加速运动),某人拍摄了一张在同一底片上多次曝光的照片.如果拍摄时每隔2 s 曝光一次,轿车车身总长为4.5 m ,那么这辆轿车的加速度约为( ).A .1 m /s 2B .2 m /s 2C .3 m /s 2D .4 m /s 24.利用打点计时器研究一个约1.4m 高的商店卷帘窗的运动.将纸带粘在卷帘窗底部,纸带通过打点计时器随帘在竖直面内向上运动.打印后的纸带如图所示,数据如表格所示.纸带中AB 、BC 、CD……每两点之间的时间间隔为0.10s ,根据各间距的长度,可计算出卷帘窗在各间距内的平均速度v 平均.可以将v 平均近似地作为该间距中间时刻的即时速度v .(1)请根据所提供的纸带和数据,绘出卷帘窗运动的v-t 图线.(2)AD 段的加速度为 m/s 2,AK 段的平均速度为 m/s .第十一讲实验用打点计时器测加速度(作业)1.在“测定匀变速直线运动的加速度”的实验中,用打点计时器记录纸带运动的时间.计时器所用电源的频率为50Hz,图为一次实验得到的一条纸带,纸带上每相邻的两计数点间都有四个点未画出,按时间顺序取0、1、2、3、4、5六个计数点,用米尺量出1、2、3、4、5点到0点的距离如图所示(单位:cm).由纸带数据计算可得计数点4所代表时刻的即时速度大小v4=________m/s,小车的加速度大小a=________m/s2.2.如图所示为打点计时器记录的一辆做匀加速直线运动的小车的纸带的一部分,D是任选的第一点,D11和D21是第11点和第21点,若加速度是10cm/s2,则该计时器的打点频率是( )A.10Hz B.20Hz C.30Hz D.40Hz3.由打点计时器打出的纸带,经标出计数点ABC……,并量出连续相等时间间隔的位移SⅠSⅡSⅢ……后,如图所示.其中O为起始点(打点计时器打下的第一个点),由纸带所示数据可计算出以下各量中哪几个量( )A.由A点到G点纸带运动的时间B.由A点到G点纸带运动的平均速度VC.纸带运动的加速度D.纸带通过C点的速度4.下图是“研究匀变速直线运动”实验中,利用打点计时器所得的打点的纸带,A、B、C……是计数点,相邻计数点对应的时间间隔是T,对应的距离依次是s1、s2、s3……(1)下列计算加速度的计算式中正确的有________.(A)223 T ss a -=(B)235 2T ss a -=(C)21 2568Ts sssa--+=(D)21 2434Ts sssa--+=(2)下列计算打D点时的速度的表达式中正确的有________,(A)T ss vD243+=(B)Ts sssvD44 32 1+ ++ =(C)T ss vD1 6-=(D)Ts sssvD45 43 2+ ++ =5.在测定匀变速直线运动的加速度的实验中,使用打点计时器进行相关测量,实验中得到一条纸带如图,0,1,2,…是选用的计数点,每相邻的两计数点间还有3个打出的点未画出.图中还画出了用米尺进行测量的情况.读出图中各测量点的读数.0:________,1:________,3:________,4:________.由图中数据能求出的物体的加速度为________m/s2.6.某小车在做变速直线运动时,(1)在实验纸带上选取若干计数点、其计数周期为T,小车在任意两个连续计数周期里位移差均为 s、则小车做____________运动,加速度a=________.(2)某次实验纸带记录如图所示,根据图中标出的数据,可以判定物体做________运动,图中从A点开始,每打5个点取一个计数点,则物体的加速度为________米/秒2,其中D点对应的速度为________米/秒7.利用打点计时器测定物体做匀加速直线运动的加速度,某次实验取得的纸带记录如图所示.电源频率是50Hz,图中所标的是每隔5个打点间隔所取的计数点,则相邻计数点间的时间间隔是T=________s.由图中给出数据计算加速度的公式是a=________,代入数值求得加速度的计算值为________m/s2.。
实 验 报 告班级 姓名实验课题:用打点计时器测速度实验目的:1认识打点计时器的结构及工作原理2练习使用打点计时器;并根据纸带研究物体的运动3根据纸带上的点迹求平均速度及粗略的测量物体的瞬时速度4能认识、描绘v--t 图象;并根据v--t 图象判断物体的运动情况实验器材:学生电源、导线、打点计时器、纸带、复写纸斜面、小车、钩码刻度尺 实验原理:1、打点计时器的工作原理:打点计时器是利用电磁感应原理制造的;通过打点来计时的一种仪器..当通有交流电4~6V 时;线圈变为一电磁铁N 极;S 极不断变化;与永久磁铁相互作用;造成振片上下振动;带动振针在运动的纸带上打下一系列的点迹..由于交流电为50Hz;故打下的每两个点之间的时间间隔为0.02秒;打下的点不仅记录了物体的位置;也记录了运动所用的时间..2n;×0.02s;利用平均速度的公式求出该位移的平均速度..3、粗略测量瞬时速度:测量某点位置瞬时速度时;在其两侧包含该点取一段小位移;求出其平均速度;可以粗略的代替该点的瞬时速度..实验步骤:1、 认识打点计时器的构造及工作原理:2、 练习使用打点计时器:(1) 将打点计时器固定;熟悉实验仪器..(2) 用导线将学生电源与打点计时器连接学生电源处于关闭状态..(3) 装好复写纸片及纸带;启动电源;用手水平拉动纸带;纸带上就打出一行小点;随后立即关闭电源..(4) 取下纸带;从能够看清的某个点开始;往后数出若干个点..如果数出n 个点;由间隔数计算出第一个点到第n 个点的运动时间..(5) 用刻度尺测量出第一个点到第n 个点的距离;由平均速度的公式;求出该段位移内的平均速度..运动位移 Δx/m平均速度 m/s测量瞬时速度:1、取纸带上某一点为计时零点;每隔0.1s5个间隔取一测量点;分别用数字0;1;2;3;4;5标出这些“测量点”..2用一小段内的平均速度代替瞬时速度的方法;粗略的算出每点的速度;填入下表:位置0 1 2 3 4 5 对应时刻0 0.1s 末 0.2s 末 0.3s 末 0.4s 末 0.5s 末 取小位移Δx/m小位移用时间Δt/s点时刻速度v/ms -13将上表中的瞬时速度在v —t 图中描点连线;画出v —t 图象..注意事项: 1、实验时注意人身安全及仪器安全;打点计时器应使用10V 以下交流电源..2、实验时先接通电源;再拉动纸带;实验完毕立即关闭电源..3、 手拉纸带时;速度应快些;以防点迹太密集..4、 利用小车时;应用手接好小车;防止小车落地损坏实验仪器.. 打点计时器习题集一、 实验题1: 打点计时器是A .测量时间的仪器B .测量加速度的仪器C .测量长度的仪器D .测量速度的仪器:2. 在用打点计时器研究匀变速直线运动时;如测得各连续相等的时间间隔内位移之差不是一个恒量;其主要原因是A .长度测量不精确B .打点计时器打点的间隔不均匀C .运动中受到变化的摩擦力作用D .木板未调成水平v/ms -t/s 03.图示的纸带是由斜面下滑的小车通过打点计时器拉出来的;打点的时间间隔是0.02s;现按每10个点划分纸带;数据已标在图上;则小车运动的加速度为_________.4.做匀变速运动的小车的纸带上被打点计时器打下了一系列的点;纸带的一部分如图所示.按时间先后;依次是A、B、C三个计数点;每两个计数点间另有4个打点计时器打的实际点.若A、B之间距离为45mm;B、C之间距离为35mm;打点计时器所用交流频率为50Hz;则小车运动时加速度大小为__________.5.某次用打点计时器研究匀变速运动的实验中;用打点计时器打出小车带动的纸带如图;电源的频率为50Hz.在纸带上按时间顺序取0、1、2、3、4、5共六个计数点;每相邻的两点间均有四个点未画出.用米尺量出1、2、3、4、5点到0点的距离标在了纸带下面;则小车的加速度大小为________;方向_________.6.用打点计时器测量物体做匀变速直线运动的瞬时速度1测量原理根据的公式V=________________________________.2用打点计时器打出下落重锤带动的纸带如图;电源的频率为50Hz;从纸带上连续取出A、B、C、D四个点;用米尺量出A、B、C、D到计数点0的距离标在纸带下面.则打下B点时重锤的瞬时速度V B=________m/s;打下C点时重锤的瞬时速度V C=__________m/s.7.用打点计时器打出下落物体带动的纸带如图.电源的频率为50Hz;从纸带上连续取出A、B、C、D、E、F六个计数点;用米尺测出A、B两点间距离S1=4.08cm;E、F两点间距离S2=5.64cm;试写出用S1、S2和相邻两点间时间间隔T计算重力加速度的公式g=_______;代入数据求出g=______.8.电磁打点计时器是一种使用交流电源的计时仪器.当电源频率为50Hz时;振针每隔______秒打一次点.现在用打点计时器测定物体的加速度.当电源频率低于50Hz时;如果仍按频率为50Hz的时间间隔打一次点计算;则测出的加速度数值________频率为50Hz时测出的加速度的数值.后一空格填写大于、小于或等于9.如图是某次实验时用打点计时器打出的一条纸带.计时器所用电源的频率为50Hz.图中A、B、C、D、E为按时间顺序所取的五个计数点;A、B、C、D、E各点与O点的距离在图中标出单位是cm;则打B点时纸带的运动速度大小是______________m/s;纸带运动过程中的加速度大小是___________m/s2.10.某次研究匀变速直线运动的实验中;用打点计时器打出小车带动的纸带如图;相邻计数点间的距离分别用S1、S2、S3、S4、S5、S6 表示;计数点间的时间间隔用T表示;则如下计算小车加速度大小的式子中正确的是A.S6S1/5T2 B.S3+S4S1S2/2T2C.S5S2/3T2 D.S4+S5+S6S1S2S3/3T211.在利用打点计时器测量匀变速直线运动的加速度的实验中;1测量原理根据的公式是a=_____________________.2实验中要用到的器材和测量仪器有A.小车B.一端带滑轮的木板C.打点计时器D.低压交流电源E.小钩码F.秒表G.刻度尺H.纸带I.细绳3某学生在实验中操作有如下步骤;试按合理的顺序把步骤序号填在下面的线上:___________.A.把穿过打点计时器的纸带固定在小车后面;B.把打点计时器固定在木板没有滑轮的一端;并与电源相连接;C.换上新纸带;重作两次实验;D.把长木板平放在实验桌上;并使滑轮伸出桌边;E.先让小车停在靠近打点计时器处;接通电源;放开小车;F.把一条跨过滑轮的细绳一端拴在小车上;另一端吊一钩码;G.断开电源;取下纸带;H.求出三次测量加速度的平均值;作为测量的最后结果.12. 1在测定匀变速直线运动的加速度实验中所需器材为_________A.打点计时器B.天平C.低压交流电源D.低压直流电源E.细绳和纸带F.钩码和小滑车G.秒表H.一端附有滑轮的长木板2请在下列步骤中选出必要的;并按顺序填写:_____________A.平衡摩擦力;即将长木板后端适当垫高使下滑力克服摩擦力B.把穿过打点计时器的纸带固定在小车后C.把打点计时器固定在木板无滑轮端并连好电路D.用天平测量小车质量E.换上新的纸带重作两次F.把一端附有滑轮的长木板放在桌上;使滑轮伸出桌面G.在小车开始运动后;按下秒表开始计时H.先使小车放在打点计时器附近;接通电源再放小车;让小车运动I.断开电源;取下纸带J.使秒表停止;记录打点时间K.把一条细绳跨过滑轮一端栓在小车上;另一端吊适当的砝码如果小车在连续相等的时间T里的位移分别为S1、S2、S3、S4、S5、S6……则有a1=____;a2=_____;a3=_____;……;最后a=_________.以下说法正确的就在后面括号里打“√”;否则打“×”:1三条纸带都必须一一进行测量和计算.2记数点的0点就是纸带上的起点.3若两计数点之间还有n个小点;则T=n+1T0;T0=0.02s.用打点计时器测匀变速直线运动的加速度答案1. A 2. C 3. a=75cm/s2 4. 9.75 5. 1.0m/s26.(1)V=S+S2T (2)V=2.19m/s V=2.39m/snn n+1Bc7. 1.50m/s2;与小车运动方向相反 11.8. 0.02;大于9.永久磁铁;调整振针长度或更换复写纸;或调整振针的固有频率使之与50Hz 交变电流产生的策动力共振10. 0.655 1.50 15. A C11. 2A、B、C、D、E、G、H、I 3D、B、A、F、E、G、C、H 12. A、C、E、F、H;F、C、K、B、H、I、ES4S1/3T2;S5S2/3T2 S6S3/3T2。
实验报告班级姓名实验课题:用打点计时器测速度实验目的:(1)认识打点计时器的结构及工作原理(2)练习使用打点计时器,并根据纸带研究物体的运动(3)根据纸带上的点迹求平均速度及粗略的测量物体的瞬时速度(4)能认识、描绘v--t图象,并根据v--t图象判断物体的运动情况实验器材:学生电源、导线、打点计时器、纸带、复写纸(斜面、小车、钩码)刻度尺实验原理:1、打点计时器的工作原理:打点计时器是利用电磁感应原理制造的,通过打点来计时的一种仪器。
当通有交流电(4~6V)时,线圈变为一电磁铁(N极,S极不断变化),与永久磁铁相互作用,造成振片上下振动,带动振针在运动的纸带上打下一系列的点迹。
由于交流电为50Hz,故打下的每两个点之间的时间间隔为0.02秒,打下的点不仅记录了物体的位置,也记录了运动所用的时间。
2距离Δ度的公式求出该位移的平均速度。
3、粗略测量瞬时速度:测量某点(位置)瞬时速度时,在其两侧(包含该点)取一段小位移,求出其平均速度,可以粗略的代替该点的瞬时速度。
实验步骤:1、认识打点计时器的构造及工作原理:2、练习使用打点计时器:(1)将打点计时器固定,熟悉实验仪器。
(2)用导线将学生电源与打点计时器连接(学生电源处于关闭状态)。
(3)装好复写纸片及纸带,启动电源,用手水平拉动纸带,纸带上就打出一行小点,随后立即关闭电源。
(4)取下纸带,从能够看清的某个点开始,往后数出若干个点。
如果数出n个点,由间隔数计算出第一个点到第n个点的运动时间。
(5)用刻度尺测量出第一个点到第n个点的距离,由平均速度的公式,求出该段位移内的平均速度。
测量瞬时速度:(1)、取纸带上某一点为计时零点,每隔0.1s (5个间隔)取一测量点,分别用数字0, 1,2,3,4,5标出这些“测量点”。
(3)将上表中的瞬时速度在v —t 图中描点连线,画出v —t 图象。
注意事项:1、实验时注意人身安全及仪器安全, 打点计时器应使用10V 以下交流电源。
s 1 s 2 s 3 A B C D第十一讲 实验 用打点计时器测加速度姓名 班号【知识要点】一、实验目的:使用打点计时器测定匀变速直线运动的加速度.二、实验原理设物体做匀加速直线运动,加速度是a ,在各个连续相等的时间T 里的位移分别是s 1、s 2、s 3……则有△s =s 2-s 1=s 3-s 2=s 4-s 3=……=aT 2由上式还可得到:s 4-s 1=(s 4-s 3)+(s 3-s 2)+(s 2-s 1)=3aT 2同理有:s 5-s 2=s 6-s 3= s 4-s 1=……=3aT 2可见,测出各段位移s 1、s 2 、s 3、s 4、 s 5、s 6……即可求出21413T s s a -= 22523T s s a -=…… 23633Ts s a -= 再算出a 1、a 2、 a 3……的平均值,就是我们所要测定的匀变速直线运动的加速度.三、实验器材打点计时器,一端有滑轮的长木板,小车,纸带,刻度尺,导线,电源,钩码,细绳.四、实验步骤(1)把附有滑轮的长木板放在实验桌上,并使滑轮伸处桌面.把打点计时器固定在长木板上没有滑轮的一端,连接好电路.(2)把一条细绳拴在小车上,使细绳跨过滑轮,下边挂上合适的钩码.把纸带穿过打点计时器,并把纸带的一端固定在小车的后面.(3)把小车停在靠近打点计时器处,接通电源后,放开小车,让小车拖着纸带运动,打点计时器就在纸带上打下一列小点.换上新纸带,重复实验三次.(4)从三条纸带中选择一条比较理想的,舍掉开头一些比较密集的点子,在后边便于测量的地方找一个开始点.为了测量方便和减小误差,通常不用每打一次点的时间作为时间的单位,而用每打五次点的时间作为时间的单位,就是T =0.02×5=0.1s .在选好的开始点下面标明A ,在第六点下面标明B ,在第十一点下面标明C ,在第十六点下面标明D ,……,点A 、B 、C 、D……叫做计数点,如图所示.两个相邻计数点间的距离分别是s 1、s 2、s 3……(5)测出六段位移s 1、s 2、s 3、s 4、s 5、s 6的长度,把并记录测量结果.(6)根据测量结果,利用“实验原理”中给出的公式算出加速度a 1、a 2、a 3的值.注意:T =0.1s .求出a 1、a 2、a 3的平均值,它就是小车做匀变速直线运动的加速度.小车做匀变速直线运动的加速度a =五、注意事项1.在安装仪器时,要注意让滑轮伸出桌面外;细绳应与木板平行;实验前要检查打点计时器是否安装良好,两根导线是否与低压电源4~6V 交流输出连接.如果用电火花计时器,并不需要使用低压电源.实验时要注意保护小车及滑轮,要避免它们被碰坏或跌坏.2.选取纸带时,除了要求点迹清晰之外,还应看看相邻计数点间的距离之差△s 是否相等.如果在误差范围内△s 相等的,则可认为小车是做匀加速直线运动,可以选用这样的纸带.3.在分析纸带时,要仔细地数点子,给计数点标上号码.不要逐段测量各段的位移,应该用长刻度尺一次测量分段读数,读数时应读到毫米以下一位.别忘了相邻记数点间的时间间隔T=0.1s .六.打点计时器纸带的处理1.取点原则是:从打下的纸带中必须选取点迹清晰的纸带,舍掉开始比较密集的点迹,从便于测量位置取一个开始点A ,然后每5个点(或者说每隔4个点)如图所示,取一个计数点B 、C 、D 、E 、F ….这样每两个计数间的时间间隔为T =0.1s ,计算比较方便.2.从纸带读取长度的方法:读取长度利用毫米刻度尺.测出各点到A 点的距离,算出相邻计数点间的距离s 1、s 2、s 3、s 4、s 5、s 6….由于毫米尺的最小刻度是mm ,读数时必须估读到0.1mm 位.3.利用打下的纸带计算各计数点的速度和加速度的方法①利用打下的纸带求任一计数点对应的瞬时速度:v n =Ts s n n 21++. ②求打下的纸带的加速度,利用“逐差法”求a , 212345633)()(T s s s s s s a ⨯++-++=【典型例题】例1在测定匀变速直线运动的加速度”实验中,对于减小实验误差来说,下列方法有益的是( ) A.把每打五个点的时间间隔作为一个时间单位来选取记数点B.使小车运动的加速度尽量小些C.舍去纸带上密集的点,只利用点迹清晰,点间间隔适当的那一部分进行测量、计算D.选用各处平整程度、光滑程度相同的长木板做实验例2关于打点计时器的使用,下列说法中正确的是( )A.打点记时器一般使用4V~6V的直流电源.B.安放纸带时,应把纸带放在复写纸的上面.C.开始释放小车时,应使小车靠近打点计时器.D.最好在接通电源的同时,放开小车.例3 下面是几个同学打出的几条纸带,关于纸带所对应的运动情况正确的是(计数点按打点的先后顺序编号).( )A.甲、丁图表示物体作匀速运动B.丙图表示物体作减速运动C.乙图中若s6-s5=s5-s4=s4-s3=s3-s2=s2-s1,则物体作匀变速运动D.乙图中若Δs恒定,且s1=Δs/2,则表示物体作初速为零的匀加变直线运动例4 在做“研究匀变速直线运动”的实验时,某同学得到一条用打点计时器打下的纸带,如图所示,并在其上取了A、B、C、D、E、F等6个计数点,(每相邻两个计数点间还有4个打点计时器打下的点,本图中没有画出)打点计时器接的是“220V、50Hz”的交变电流.如图,他把一把毫米刻度尺放在纸带上,其零刻度和计数点A对齐,求:(1)打点计时器在打B、D、F各点时物体的瞬时速度v B=、v D=、v F=.(2)如果当时电网中交变电流的频率是f=49Hz,而做实验的同学并不知道,那么由此引起的系统误差将使加速度的测量值比实际值偏,理由是:.例5 在用打点计时器测匀加速直线运动加速度的实验中,在纸带上取得连续清晰的7个点,用刻度尺测得各点与第1点的距离如下:则该运动物体的加速度a=___________m/s2.(所用交流电源频率为50 Hz)例6 如图所示,纸带上A、B、C、D、E、F、G为计数点,每相邻两个计数点间还有4个点没有画出,由图可知纸带的加速度等于,在打D点时纸带的速度为.(图中表示各计数点与第一个点的距离)例7 图为“用打点计时器测定匀变速直线运动的加速度”的实验时记录下的一条纸带.纸带上选取1、2、3、4、5各点为记数点,将直尺靠在纸带边,零刻线与纸带上某一点0对齐.由0到1、2、3……点的距离分别用d1、d2、d3……表示,测量出d1、d2、d3……的值,填入表中.已知打点计时器所用交流电的频率为50Hz,由测量数据计算出小车的加速度a和纸带上打下点3时小车的速度v3,并说明加速度的方向.加速度大小a=__________m/s2,方向____________,小车在点3时的速度大小v3=_________m/s.【经典练习】1.如图所示,是实验时得到的一条纸带,每两个相邻点时间间隔为0.02秒,则由图中给定数据可求得小 车运动的加速度为__________m/s 2.2.如图所示是物体做匀变速直线运动得到的一条纸带,从O 点开始每5个计时点取一个记数点,依照打点的先后顺序依次编为1、2、3、4、5、6,测得s 1=5.18cm ,s 2=4.40cm ,s 3=3.62cm ,s 4=2.78cm ,s 5=2.00cm ,s 6=1.22cm .已知交流电源的频率为50Hz ,则:(1)相邻两记数点间的时间间隔为 s(2)物体的加速度大小a = m/s 2,方向 (填A →B 或B →A ).(3)打点计时器打记数点3时,物体的速度大小v 3= m/s ,方向 (填A →B 或B →A )3.为了测定某辆轿车在平直路上起动时的加速度(轿车起动时的运动可近似看作匀加速运动),某人拍摄了一张在同一底片上多次曝光的照片.如果拍摄时每隔2 s 曝光一次,轿车车身总长为4.5 m ,那么这辆轿车的加速度约为( ).A .1 m /s 2B .2 m /s 2C .3 m /s 2D .4 m /s 24.利用打点计时器研究一个约1.4m 高的商店卷帘窗的运动.将纸带粘在卷帘窗底部,纸带通过打点计时器随帘在竖直面内向上运动.打印后的纸带如图所示,数据如表格所示.纸带中AB 、BC 、CD……每两点之间的时间间隔为0.10s ,根据各间距的长度,可计算出卷帘窗在各间距内的平均速度v 平均.可以将v 平均近似地作为该间距中间时刻的即时速度v .(1)请根据所提供的纸带和数据,绘出卷帘窗运动的v-t 图线.(2)AD 段的加速度为 m/s 2,AK 段的平均速度为 m/s .第十一讲实验用打点计时器测加速度(作业)1.在“测定匀变速直线运动的加速度”的实验中,用打点计时器记录纸带运动的时间.计时器所用电源的频率为50Hz,图为一次实验得到的一条纸带,纸带上每相邻的两计数点间都有四个点未画出,按时间顺序取0、1、2、3、4、5六个计数点,用米尺量出1、2、3、4、5点到0点的距离如图所示(单位:cm).由纸带数据计算可得计数点4所代表时刻的即时速度大小v4=________m/s,小车的加速度大小a=________m/s2.2.如图所示为打点计时器记录的一辆做匀加速直线运动的小车的纸带的一部分,D是任选的第一点,D11和D21是第11点和第21点,若加速度是10cm/s2,则该计时器的打点频率是( )A.10Hz B.20Hz C.30Hz D.40Hz3.由打点计时器打出的纸带,经标出计数点ABC……,并量出连续相等时间间隔的位移SⅠSⅡSⅢ……后,如图所示.其中O为起始点(打点计时器打下的第一个点),由纸带所示数据可计算出以下各量中哪几个量( )A.由A点到G点纸带运动的时间B.由A点到G点纸带运动的平均速度VC.纸带运动的加速度D.纸带通过C点的速度4.下图是“研究匀变速直线运动”实验中,利用打点计时器所得的打点的纸带,A、B、C……是计数点,相邻计数点对应的时间间隔是T,对应的距离依次是s1、s2、s3……(1)下列计算加速度的计算式中正确的有________.(A)223 T ss a -=(B)235 2T ss a -=(C)21 2568Ts sssa--+=(D)21 2434Ts sssa--+=(2)下列计算打D点时的速度的表达式中正确的有________,(A)T ss vD243+=(B)Ts sssvD44 32 1+ ++ =(C)T ss vD1 6-=(D)Ts sssvD45 43 2+ ++ =5.在测定匀变速直线运动的加速度的实验中,使用打点计时器进行相关测量,实验中得到一条纸带如图,0,1,2,…是选用的计数点,每相邻的两计数点间还有3个打出的点未画出.图中还画出了用米尺进行测量的情况.读出图中各测量点的读数.0:________,1:________,3:________,4:________.由图中数据能求出的物体的加速度为________m/s2.6.某小车在做变速直线运动时,(1)在实验纸带上选取若干计数点、其计数周期为T,小车在任意两个连续计数周期里位移差均为 s、则小车做____________运动,加速度a=________.(2)某次实验纸带记录如图所示,根据图中标出的数据,可以判定物体做________运动,图中从A点开始,每打5个点取一个计数点,则物体的加速度为________米/秒2,其中D点对应的速度为________米/秒7.利用打点计时器测定物体做匀加速直线运动的加速度,某次实验取得的纸带记录如图所示.电源频率是50Hz,图中所标的是每隔5个打点间隔所取的计数点,则相邻计数点间的时间间隔是T=________s.由图中给出数据计算加速度的公式是a=________,代入数值求得加速度的计算值为________m/s2.。
高一物理实验报告班级姓名小组
测定小车的速度随时间变化的规律
2实验操作(1)把带有滑轮的长木板平放在实验桌上。
(2)把打点计时器固定在长木板的一端并连接好电源,将纸带穿过打点计时器限位孔(从墨粉纸下面穿过)。
(3)将小车靠近打点计时器放在长木板上,把纸带的一端固定在小车后端。
(4)将细绳绕过定滑轮,细绳的一端连在小车的前面,另一端挂上适当的钩码。
(5)先接通,计时器打点稳定后再放开小车,让小车拉着纸带运动,打完一条纸带后立即关闭
(6)换上新纸带重复操作三次.。
测定匀变速直线运动的加速度-实验报告
班级_______________ 姓名_______________时间________________
一、实验目的
1、掌握判断物体是否做匀变速直线运动的方法
2、测定匀变速直线运动的加速度和计算打下某点时的瞬时速度。
二、实验原理
1、由纸带判断物体做匀变速直线运动的方法:若x1、x
2、x
3、x4……为相邻计数点间的距离,若△x=x2-x1=x3 -x2=……=c(常数),即连续相等的时间间隔内的位移差是恒量,则与纸带相连的物体的运动是匀变速直线运动。
2、利用某段时间里的平均速度等于该段时间中点的瞬时速度来计算打下某点时的瞬时速度.
3、由纸带求物体加速度的方法:
(1)根据Xm-Xn=(m-n)aT2(T为相邻两计数点间的时间间隔),选取不同的m和n,求出几个a,再计算出其平均值即为物体运动的加速度。
(2)用V-t图像求物体的加速度:先根据时间中点的瞬时速度等于该段时间的平均速度求几个点的瞬时速度,然后做出V-t图像,图线的斜率就是物体运动的加速度。
***逐差法:物体做匀变速直线运动,加速度是a,在各个连续相等的时间T里的位移分别是X1、X2、X3……则有:
三、实验器材
____________ ____________ ____________
____________ ___________
四、实验步骤
五、分析与处理实验数据
1、.纸带采集
2、实验数据记录
计数点0 1 2 3 4 5 6 各计数点速度————位移段——0~1 1~2 2~3 3~4 4~5 5~6 各段位移——
3、计算加速度(用计算和V-T图像两种方法)和某点的瞬时速度
六、实验误差分析。