企业消毒指南及消毒点检表(完整)
- 格式:xlsx
- 大小:24.45 KB
- 文档页数:4
餐饮企业消毒卫生制度表
一、前言
餐饮业是一个重要的服务行业,因此在经营管理中必须严格控制产品的卫生质量。
为了保障顾客的饮食安全,预防食品污染,制定消毒卫生制度表是必不可少的。
二、消毒卫生原则
餐饮企业消毒卫生原则有以下几点:
1.先预防后治疗:以加强餐厅的卫生管理,尽量预防食品污染为主。
2.分开管理:分开设立不同的区域洗手设施,并加强对卫生间、污水、
渣滓的管理。
3.分门别类:灭菌器材用净、脏器具相分别。
4.重在消毒:除用含氯消毒液有效杀灭病原体外,其他消毒液不能完全
杀灭病原体,因此不应使用。
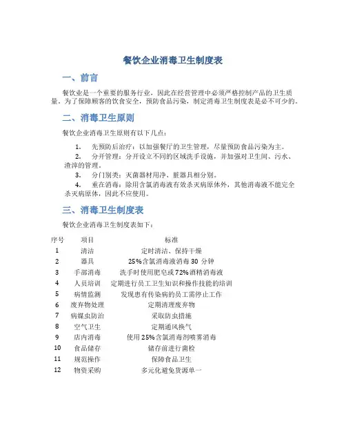
三、消毒卫生制度表
餐饮企业消毒卫生制度表如下:
序号项目标准
1 清洁定时清洁、保持干燥
2 器具25%含氯消毒液消毒30分钟
3 手部消毒洗手时使用肥皂或72%酒精消毒液
4 人员培训定期进行员工卫生知识和操作技能的培训
5 病情监测发现患有传染病的员工需停止工作
6 废弃物处理定期清理废弃物
7 病媒虫防治采取防虫措施
8 空气卫生定期通风换气
9 店内消毒使用25%含氯消毒剂喷雾消毒
10 食品储存储存前进行菌检
11 规范操作保障食品卫生
12 物资采购多元化避免货源单一
四、总结
以上是餐饮企业消毒卫生制度表,制定和实施该制度表对于掌控餐饮卫生、预
防疾病传播具有重要的意义。
我们应当不断深化对食品安全知识的学习和宣传教育,提高消费者的卫生素养,共同维护餐饮行业的繁荣和发展。
公司消毒防疫记录表备注:每日必须全面消毒,人员聚集处等重点区域每日多次消毒!公司单位消毒防疫记录表(标准版)使用说明在当前公共卫生环境日益受到重视的背景下,公司单位的消毒防疫工作显得尤为重要。
为了确保员工健康与安全,以及维持良好的工作环境,特制定此《公司单位消毒防疫记录表(标准版)》。
本记录表旨在规范日常消毒防疫工作,确保每项措施得到有效执行和记录,从而构建起坚实的防疫屏障。
一、表格结构说明本记录表采用标准的表格形式,主要包含以下几个关键字段:日期:用于记录每次消毒防疫活动的具体日期,确保时间的连续性和可追溯性。
消毒时间:详细记录每次消毒作业的开始和结束时间,有助于评估消毒工作的效率和频率。
消毒地点:明确标注消毒的具体区域或场所,特别是人员聚集处等重点区域,需特别关注并增加消毒频次。
消毒防疫人员:记录执行消毒任务的人员姓名,以便在需要时进行责任追溯和表扬激励。
签字:消毒防疫人员完成消毒任务后,需在此处签字确认,以示对工作的认真负责。
二、使用流程日常准备:每日开始前,由专人负责准备消毒所需的器材、药品及防护装备,确保充足可用。
执行任务:按照公司制定的消毒防疫计划,消毒防疫人员在指定时间和地点进行消毒作业。
特别关注人员密集区域、高频接触表面等关键部位的消毒。
记录信息:在执行消毒任务的同时,消毒防疫人员需及时在记录表中填写相关信息,包括日期、时间、地点、人员等。
签字确认:消毒任务完成后,消毒防疫人员需在“签字”栏签字确认,以示工作的完成和责任的承担。
归档保存:每日记录表填写完毕后,需交由专人进行归档保存,以备日后查阅或审计。
三、注意事项全面性:每日必须进行全面消毒,不留死角,确保每个角落都得到有效的清洁和消毒。
重点性:对于人员聚集处、高频接触表面等重点区域,需增加消毒频次,以确保消毒效果。
安全性:在执行消毒任务时,消毒防疫人员需佩戴好防护装备,如口罩、手套等,避免直接接触消毒液或受到伤害。
规范性:填写记录表时,需认真、规范地填写每一项内容,确保信息的准确性和完整性。
消 毒 指 南
Disinfection Guidelines 一,消毒作业
注意事项:
1.84消毒液有
一定刺激性与
腐蚀性,需按
要求配比:1公
斤水兑20毫升
84消毒液(稀
释50倍)
2.消毒人员进
行消毒时,做
好自身防护,
戴口罩,手
套,护目镜,
工作服。
3.消毒前做好
通知并摆放警
示牌,消毒结
束后进行通风
换气候方可进
入,避开人员
活动频繁的工
作时间进行消
毒。
二,消毒标准:
各 区 域
此文只供参考,写作请独立思考,不要人云亦云,本文并不针对某个人(单位),祝您工作愉快!一是主要精力要放在自身专业能力的提升上,二是业余时间坚持写作总结,这是一个长期的积累过程,剩下的,不用过于浮躁,交给时间就好了。
指 南
nfection Guidelines
记录编号
SN_________区 域 消 毒 标 准。
印刷厂消毒记录表一、基本信息名称:XX印刷厂地址:XX市XX区XX路XX号负责人:XXX记录时间:自XXXX年XX月XX日起记录人:XXX二、消毒记录日期消毒项目消毒方法消毒效果备注XXXX年XX月XX日设备表面擦拭消毒剂有效消毒设备表面,无细菌残留无异常情况XXXX年XX月XX日印刷机紫外线照射有效杀灭印刷机内部的细菌和病毒无异常情况XXXX年XX月XX日仓库紫外线照射、空气消毒剂有效消毒仓库环境,降低细菌含量无异常情况XXXX年XX月XX日员工工作服浸泡消毒剂有效消毒工作服,无细菌残留无异常情况三、注意事项1.消毒过程中应确保人员安全,避免消毒剂对人体造成伤害。
2.消毒完成后应进行效果评估,确保消毒效果达到预期。
3.如发现异常情况,应及时报告,并采取相应措施。
4.定期对印刷厂内环境进行检测,确保无细菌残留。
四、总结经过对印刷厂的消毒记录表进行分析,可以看出该印刷厂在消毒方面做得非常到位。
通过对设备表面、印刷机、仓库、员工工作服等重点区域的消毒,以及对空气环境的消毒,有效地消除了印刷厂内的细菌和病毒,保障了员工的健康和生产安全。
同时,该记录表也反映了该印刷厂对消毒工作的重视程度,并采取了多种消毒方法,确保了消毒效果。
在今后的工作中,建议该印刷厂继续加强消毒工作,定期对环境进行检测,确保无细菌残留,为员工的健康和生产安全提供更好的保障。
五、建议1.加强员工培训,提高员工对消毒工作的认识和重视程度。
2.定期对消毒设备进行检查和维护,确保设备正常运行。
3.对新的消毒方法和技术进行研究和应用,提高消毒效果和效率。
4.根据印刷厂实际情况,制定更加具体的消毒方案和措施,确保全面消毒。
5.建立更加完善的消毒管理制度和流程,规范消毒工作,提高工作效率和质量。
总之,通过上述消毒记录表的分析和总结,可以看出该印刷厂在消毒方面已经取得了一定的成绩和经验,但仍需继续加强和完善。
只有不断提高消毒工作的质量和效率,才能更好地保障员工的健康和生产安全,为企业的可持续发展提供更好的保障。
______________检查点消毒记录表
备注:
1、留置区:每天至少清理1次垃圾,必要时及时清理,留观人员转移后,留置区内设施及物品等应进行消毒,物体表面、地面等消毒可采用有效氯含量为1000mg/L 的含氯消毒剂进行喷洒、擦拭,如出现阳性病例和无症状感染者,需进行终末消毒。
2、医疗废物处理:污染区产生的所有垃圾及半污染区工作人员脱卸后的防护用品应作为感染性医疗废物处理使用双层黄色医疗垃圾袋盛装,并贴上“特殊感染”标识,采用鹅颈结式分层封扎,离开前应当用1000mg/L的含氯消毒液喷洒消毒。
3、工作区和生活区:每天进行至少1次消毒,至少清理1次垃圾,必要时及时清理,用500mg/L含氯消毒液进行喷洒、擦拭消毒。
4、体温计:用500mg/L含氯消毒液进行浸泡消毒。