无锡建筑面积与容积率计算规定2010
- 格式:docx
- 大小:15.33 KB
- 文档页数:4
关于规范执行房屋面积测量标准的意见各有关单位:我市从开展房屋面积测量以来,先后执行了国家经委( 82)经基设字 58 号《关于建筑面积计算规则》( 1982年 11月 12 日起执行)、建设部建房 [1995]517 号《商品房销售面积计算及公用建筑面积分摊规则》(试行)( 1995 年 12 月 1 日起执行)和中华人民共和国国家标准GB/T17986.1 —2000《房产测量规范》( 2000 年 8 月 1 日起执行)三种房屋面积测量标准,以致于在房屋登记发证中出现了房屋面积的差异,在一定程度上引起了房屋所有权人和申请人的误解。
为规范执行房屋面积测量标准、保护房屋所有权人的合法权益,提出如下意见:一、房屋面积的测量标准,必须实行同幢房屋同一标准的原则。
各幢房屋面积测量标准一经确定,不再变动。
二、不同时期竣工的房屋面积的测定,原则上执行不同时期的测量标准。
按当时国家规定的标准测量的房屋面积作为房屋产权面积。
三、房屋面积的测量,由房屋权属登记发证机关认定的测量部门(以下简称测量部门)测定,以首次测量所采用的测量标准为准。
今后,无论房屋面积测量标准如何调整,已测定的房屋面积不再变动。
四、同幢房屋的单元面积已用不同标准测量的,由测量部门认定一个测量标准,并对该房屋各单元面积统一调整。
属于该类调整的,已交房款(包括购买公有住房、商品房)不作退补。
无锡市房产管理局二OC一年五月二十五日精品文档收集整理汇总关于印发《无锡市房屋建筑面积计算及共有建筑面积分摊规则》的通知市房产管理局产权监理处,各县(市)、区房产管理局(处):为规范我市房屋建筑面积计算方法,合理分摊房屋共有建筑面积,根据建设部《房屋测量规范》及《商品房销售面积计算及公用建筑面积分摊规则》,结合本市实际情况,制订了《无锡市房屋建筑面积计算及共有建筑面积分摊规则》(以下简称《规则》)。
精品文档收集整理汇总本《规则》下发前已实施面积测绘的房屋,其建筑面积不再调整。
容积率计算规则1总则1.1为规范我市规划管理审批行为,统一执行标准,根据国家和省相关规定,结合我市规划管理实际,制定本规划管理实施细则。
1.2本细则是与《江苏省城市规划管理技术规定(2004年版)》相配套的规范性文件,适用于我市市区范围内的的新建、扩建和改建工程,不适用于私有住房建设工程。
我市其他地区可参照执行。
2建筑面积2.1核定建筑工程设计面积应严格按照国标GB/T50353-2005《建筑工程建筑面积计算规范》执行。
2.2建筑面积指标应分列计容积率建筑面积和不计容积率建筑面积。
2.3住宅90平方米以下是指住宅套型建筑面积,其计算规则按照省标DGJ32/ J26-2006《江苏省住宅设计标准》执行。
3规划容积率3.1容积率指标应精确到小数点后两位数。
3.2在核定建筑容积率指标时,以下情形可不计入:3.2.1架空层并且对公众开放的活动空间或车库,但门厅、楼梯间等为楼层服务的围合空间应计入。
3.2.2两个以上边长不封闭、顶部用透光顶盖遮盖并且对公众开放的活动空间。
3.2.3结构顶板高出室外地坪基准标高不大于1.5米的地下室和半地下室。
3.2.4自然坡地建筑,按坡度方向,以建筑外墙边的最高和最低室外地坪的连线为基准,建筑楼层顶板高出该基准线不大于1.5米的平面范围。
3.2.5住宅楼底层层高不大于2.4米的配套车库。
3.2.6住宅建筑在两个自然层高度范围内没有永久性顶盖的露台。
3.2.7配建的配电房、公共卫生间、燃气调压房、垃圾房等市政配套用房和廊、亭等景观建筑。
3.2.8利用坡屋顶内空间时,顶板下表面与楼面的净高不足2.10米部分的面积以及坡屋顶内所有不上人闷顶。
3.2.9窗台面抬高200mm以上的飘窗或层高不大于2.2米的落地飘窗。
3.2.10建筑内消防部门确认的避难层;层高不大于2.2米的设备层。
3.3在核定建筑容积率指标时,以下情形应计入:3.3.1建筑外墙保温层所占的建筑面积。
3.3.2满足以下条件的阳台和空中花园,按其水平投影面积的1/2计入容积率:阳台,进深尺寸不大于2米;空中花园,每户只设置一处且每处面积不大于10平方米。
建筑面积与容积率计算暂行规定之宇文皓月创作第一条为进一步明确建设项目审批阶段有关建筑面积与容积率计算的规则,根据《建设工程建筑面积计算规范》、《梧州市城市规划管理技术规定》和有关技术尺度,结合本市实际,制定本规定。
第二条在梧州市城市规划区内,审批建设项目,应当执行《建设工程建筑面积计算规范》、《梧州市城市规划管理技术规定》和本规定。
第三条建设项目的建筑面积计算分为计容建筑面积计算及可建建筑面积计算。
计容建筑面积是指建设项目中,根据容积率计算出的建筑面积。
可建建筑面积是指按相关规范计算建设项目的实际建筑面积。
计容建筑面积=可建设用地面积×容积率。
可建建筑面积=计容建筑面积(扣除按高度折算部分)+奖励建筑面积+不计入容积率计算的其它建筑面积。
奖励建筑面积范围详《梧州市城市规划管理技术规定》相关规定。
第四条建筑基地内的以下建筑面积,不计入可建建筑面积:(一)建筑底层设架空层用作通道、绿化等公共活动部分(架空层应以柱、剪力墙落地,不设围护结构,视线通透、空间开敞)。
(二)建筑飘窗挑出外墙宽度一般不得大于0.6米,飘窗高度一般不得超出2.2米,符合上述要求的飘窗不计算建筑面积。
(三)沿街建筑沿公共空间部分设置的骑楼或过街楼底层。
(四)设备管道夹层(专用于设备及管道布设的空间,一般除检修口外不得设置其他出入口)高度不超出2.2米时。
第五条建筑基地内的以下建筑面积,不计入该项目的计容建筑面积,但须计入可建建筑面积:(一)出亡层中的出亡空间。
(二)建筑底层设架空层用作停车、居民设施等用途部分按1/2计算建筑面积。
(三)地下层或半地下层,如仅用作公共停车、公共设备用房、人防用途时。
(四)在建筑内部(包含首层、其他楼层及地下层)或外部提供全天候对外开放的步行空间或通道,将周边建筑物与城市街道、广场、游园、购物中心等公共空间体系联系在一起且其有效宽度不小于4米的空间。
第六条建设项目的计容建筑面积按以下规定计算:(一)屋顶层设备用房(含公共楼梯间、电梯机房等)面积计入计容建筑面积。
无锡容积率计算一、引言容积率是指建筑物所占地面积与建筑物总体积之比,是衡量城市建筑密度的重要指标。
无锡作为中国东部地区的重要城市,容积率的计算对于城市规划和土地利用具有重要意义。
本文将介绍无锡容积率的计算方法及其影响因素,以便更好地了解和应用于城市规划中。
二、容积率的计算方法无锡容积率的计算方法如下:容积率=建筑物总体积/建筑物所占地面积。
在实际计算中,建筑物总体积是指建筑物的总建筑面积与层数的乘积,而建筑物所占地面积是指建筑物占地面积的总和。
因此,无锡容积率的计算需要先确定建筑物的总建筑面积和层数,然后计算建筑物所占地面积,最后将两者相除得到容积率。
三、影响无锡容积率的因素1. 地块面积:地块面积是影响容积率的重要因素之一。
地块面积越大,建筑物所占地面积相对较小,容积率就相对较低;反之,地块面积越小,建筑物所占地面积相对较大,容积率就相对较高。
2. 建筑物高度:建筑物高度也是影响容积率的重要因素之一。
建筑物高度越高,建筑物总体积相对较大,容积率就相对较高;反之,建筑物高度越低,建筑物总体积相对较小,容积率就相对较低。
3. 绿地比例:绿地比例是指建筑物周围的绿地面积与建筑物所占地面积之比。
绿地比例越高,建筑物所占地面积相对较小,容积率就相对较低;反之,绿地比例越低,建筑物所占地面积相对较大,容积率就相对较高。
4. 建筑用途:不同的建筑用途对容积率也有一定的影响。
例如,商业用地的容积率通常较高,而居住用地的容积率通常较低。
四、无锡容积率的应用无锡容积率的计算结果可以用于城市规划和土地利用中的决策和指导。
在城市规划中,合理控制容积率可以实现城市建筑密度的合理布局,提高土地利用效率,改善城市居住环境。
在土地利用中,容积率的计算可以帮助规划者确定建筑物的规模和高度,合理分配土地资源,确保城市的可持续发展。
五、结论无锡容积率的计算是城市规划和土地利用中的重要工作。
通过合理控制容积率,可以实现城市建筑密度和土地利用的优化,提高城市居住环境和生活质量。
《建筑面积与容积率计算规定》的补充规定一、住宅(含酒店式公寓)户内入户花园、空中花园、花台、设备平台等有永久性顶盖的开敞、半开敞空间视同阳台,以套为单位,对应的“套内阳台进深小于2.5米部分的底板水平投影面积总和”与“套内水平投影面积”的比值小于12%的,按照《建筑面积与容积率计算规定》第八条第(八)项规定计算建筑面积;大于等于12%的,超出部分按“实际计算的套内阳台进深小于2.5米部分的底板水平投影面积总和”与“套内水平投影面积的12%”的差值,计入核定建筑面积。
套内水平投影面积是指套内建筑面积与套内阳台所对应的底板水平投影面积的总和。
二、建筑设计含有飘窗的,须在申报图纸中提供飘窗大样,明确其构造形式及窗台高度。
出挑平均进深(建筑外墙至飘窗结构外沿的水平距离)超过0.9米的,按其底板水平投影面积全部计入核定建筑面积;出挑平均进深小于等于0.9米,且窗台与室内地面的高差大于等于0.45米,不计算建筑面积。
窗台与室内地面的高差小于0.45米的,视同户内建筑空间,按规定计入核定建筑面积。
三、低层住宅建筑底层层高大于3.6米的,以3.6米为基准高度,按高度折算建筑面积后,计入核定建筑面积;二、三层层高大于3.3米的,以3.3米为基准高度,按高度折算建筑面积后,计入核定建筑面积。
四、《建筑面积与容积率计算规定》中部分条款内容修订如下:第七条第(二)项修订为:“在室外地面以上部分的高度不超过1.5米的地下室或半地下室。
”第八条第(二)项修订为:“地下室及半地下室,其室外地面以上部分的高度大于1.5米小于2.2米的,按A’=KA折算核定建筑面积(A’—折算的核定建筑面积,K—地下室及半地下室地面以上的高度与其层高之比,A—地下室及半地下室建筑面积);其室外地面以上高度超过2.2米的,全部计入核定建筑面积。
”第八条第(三)项修订为:“处于自然或人造坡地中的建筑,其地下室或半地下室有一边在室外地面以上的部分大于1.5米小于2 .2米的(其地面以上高度超过2.2米的,全部计入核定建筑面积),按照A’=KA计入核定建筑面积与容积率(地下室或半地下室超出室外地面部分按最大值计算,车库入口部分除外)。
容积率计算规则一、容积率是指一定用地范围内,地上总建筑面积计算值(即计入容积率的总建筑面积)与建设用地面积的比值。
地上总建筑面积为建设用地内各栋建筑物地上建筑面积计算值之和。
建设用地面积以各地城乡规划主管部门审批的建设用地红线图的面积为准(不包括城市道路用地、河道用地、绿地)。
一般情况下,建筑面积计算值按照《建筑工程建筑面积计算规范》(GB/T50353-2005)的规定执行;遇以下特殊情况,按照本规则的规定执行。
二、建筑底层架空作为通道、公共停车、布臵绿化小品、居民休闲、配套设施等公共用途的,架空层层高宜在2.8米至3.6米之间,其建筑面积不计入容积率。
三、建筑物顶部有围护结构的楼梯间、水箱间、电梯机房,结构(设备管道)转换层,底层车库、杂物间等。
当层高在2.2米及以上的按全面积计入容积率,若层高不足2.2米的按1/2面积计入容积率。
四、建筑物的阳台,不论是凹阳台、挑阳台、封闭阳台、不封闭阳台均按其水平投影面积的一半计算,当进深超过1.8米的各类阳台,均按全面积计入容积率。
五、半地下室凡顶板标高超出室外地坪标高1.0米以上的建筑部分应计入地上建筑面积计算值;不足1.0米的,不计入容积率。
如建筑室外地坪标高不一致时,以周边最近的城市道路标高为准加上0.2米作为室外地坪,之后再按上述规定核准。
六、建筑设计单位应在建筑方案总平面图上分别注明建筑面积和计入容积率的建筑面积计算值详细清单。
七、该规则仅限于城乡规划主管部门和建筑设计单位计算容积率指标时使用。
关于印发《南通市市区经营性用地规划容积率调整管理办法》的通知江苏省南通市人民政府办公室关于印发《南通市市区经营性用地规划容积率调整管理办法》的通知通政办发〔2010〕74号崇川区、港闸区人民政府,市经济技术开发区管委会,市各委、办、局,市各直属单位:经市政府同意,现将《南通市市区经营性用地规划容积率调整管理办法》印发给你们,请认真贯彻执行。
二○一○年五月六日南通市市区经营性用地规划容积率调整管理办法第一条为进一步规范经营性用地容积率的调整管理,维护房地产市场的公开、公平、公正,防止国有土地资产流失,根据《中华人民共和国城乡规划法》,住房和城乡建设部、监察部《关于加强建设用地容积率管理和监督检查的通知》(建规〔2008〕227号)和省建设厅、监察厅《关于切实加强经营性用地容积率规划管理和监督检查的通知》(苏建规〔2007〕150号)等有关规定,结合本市实际,制定本办法。
建设项目容积率及建筑面积计算方法第一条为加强城乡规划管理,进一步规范建设项目容积率及建筑面积计算,根据《建筑工程建筑面积计算规范》(GB/T50353-2013)及相关标准,结合本市实际情况,制定本规定。
第二条除按照国家现行的有关标准规范计算建筑面积外,以下部分的建筑面积应按下列规则计算并计入容积率。
(一)地下室、半地下室地下室、半地下室应按其结构外围水平面积计算。
报审方案文本中应明确标注底板结构层标高,不得按照垫层标注标高。
当建筑物地下室、半地下室的顶板标高高出室外地坪标高1.50米及以上时,其建筑面积应计入容积率;当建筑物地下室、半地下室的顶板标高高出室外地坪标高不足1.50米的,其建筑面积不计入容积率;当建筑物地下室、半地下室周边室外地坪标高不一致时,其建筑面积应按顶板标高超出室外地坪标高1.50米及以上部分的结构外围长度占结构外围周长的比例计入容积率。
其中地下室功能为单一性的(如地下车库、地下商场)应整体计算,有明确功能分区的,按照功能分区实际情况计算。
住宅地下室、半地下室周边利用通风采光井或下沉空间以改善地下室室内环境的,围护结构外围至地下室主墙面的最大垂直距离不应超过4.50米,并应南侧设置(附图一)。
通风采光井或下沉空间双向设置的,地下室面积计入容积率(附图二)。
(二)住宅住宅结构层高宜为2.80米不应超过3.30米。
当住宅结构层高大于等于3.30米且小于4.50米时,不论层内有无隔层,建筑面积计算值按该层水平投影面积的1.5倍计算;当住宅建筑结构层高大于等于4.50米时,不论层内有无隔层,建筑面积计算值应按层高与2.2的整数倍数与该层水平投影面积的乘积计算。
当住宅起居室(厅)层高在户内通高时不计入超高范围,但该部分面积不得超出本层建筑面积的20%,超过20%按照上述规定计算建筑面积。
住宅公共门厅、大堂等不计入超高范围。
(三)办公建筑1、办公建筑的公共用房、服务用房、设备用房可根据需要进行设置,但应满足《办公建筑设计规范》的相关要求。
无锡市建设项目日照分析技术管理规定第一条为规范建设项目日照分析工作,根据《城市居住区规划设计规范(2002年版)》(以下简称《规范》)、《江苏省城市规划管理技术规定(2004年版)》(以下简称《省规》)、《无锡市城市规划条例》(以下简称《条例》)和《无锡市城市规划条例实施办法》,结合本市规划管理实际情况,制定本规定。
第二条日照分析是指相关专业技术部门利用计算机采用分析软件,在特定日期进行模拟计算拟建高层建筑群内部的日照情况或高层建筑(群)对北侧(含东北侧、西北侧)保留地块或已规划地块建筑的日照影响情况,并编制《日照分析报告》。
日照分析结果作为规划管理部门进行建筑管理(审核方案、核发建设工程规划许可证)时的依据之一。
建设工程规划设计方案除符合日照要求以外,还应符合《省规》的其他规定。
第三条本规定适用于拟建高层建筑或多、高层建筑群及其周边受影响建筑,其中的建筑是指《省规》第3.1条规定的居住建筑和医院病房楼、休(疗)养院住宿楼、幼儿园、托儿所生活用房和大中小学教学楼等建筑。
多层住宅建筑不作日照分析要求,其建筑间距根据《省规》要求控制。
第四条调整建筑设计方案导致场地标高、建筑高度、位置、外轮廓、户型、窗户等改变的,应随调整方案重新报送日照分析报告。
第五条日照分析应采用建设部或江苏省建设厅评估或鉴定通过的分析软件。
第六条日照分析应保证受遮挡建筑主要朝向受阳面的窗户的日照有效时间满足《规范》,次要朝向按规定的建筑间距控制,不作日照分析。
第七条日照分析参数为:(一)地理位置:无锡市区,东经120°18′,北纬31°35′。
(二)有效日照时间带指大寒日北京时间8时至16时,冬至日北京时间9时至15时。
(三)时间统计采用累计日照时间方法进行分析,但小于30分钟的时间段不得累计。
(四)采样时间间隔可为1-5分钟。
总平面分析时,可采用5分钟采样时间间隔;局部放大分析时,可采用1分钟采样时间间隔。
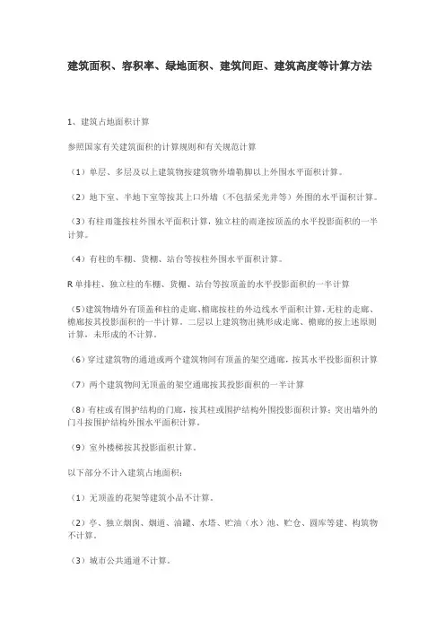
建筑面积、容积率、绿地面积、建筑间距、建筑高度等计算方法1、建筑占地面积计算参照国家有关建筑面积的计算规则和有关规范计算(1)单层、多层及以上建筑物按建筑物外墙勒脚以上外围水平面积计算。
(2)地下室、半地下室等按其上口外墙(不包括采光井等)外围的水平面积计算。
(3)有柱雨篷按柱外围水平面积计算,独立柱的雨逢按顶盖的水平投影面积的一半计算。
(4)有柱的车棚、货棚、站台等按柱外围水平面积计算。
R单排柱、独立柱的车棚、货棚、站台等按顶盖的水平投影面积的一半计算(5)建筑物墙外有顶盖和柱的走廊、檐廊按柱的外边线水平面积计算,无柱的走廊、檐廊按其投影面积的一半计算。
二层以上建筑物出挑形成走廊、檐廊的按上述原则计算,未形成的不计算。
(6)穿过建筑物的通道或两个建筑物间有顶盖的架空通廊,按其水平投影面积计算(7)两个建筑物间无顶盖的架空通廊按其投影面积的一半计算(8)有柱或有围护结构的门廊,按其柱或围护结构外围投影面积计算;突出墙外的门斗按围护结构外围水平面积计算。
(9)室外楼梯按其投影面积计算。
以下部分不计入建筑占地面积:(1)无顶盖的花架等建筑小品不计算。
(2)亭、独立烟囱、烟道、油罐、水塔、贮油(水)池、贮仓、圆库等建、构筑物不计算。
(3)城市公共通道不计算。
(4)骑楼不计算。
2、建筑面积计算按国家有关建筑面积的计算规划计算:(1)对高度为2.2m以下(含2.2m)的设备层不计算建筑面积。
对设备层兼作避难层的,其高度可适当放宽,由福州市城市规划局核定(2)根据福州市实际情况,参照国家有关建筑面积的计算规则,高度为2.5m以下(含2.5m)的架空层(作为停车库等用途的),可不计算建筑面积。
(3)封闭阳台、挑廊按其水平投影面积计算建筑面积;凹阳台、挑阳台按其水平投影面积的一半计算建筑面积。
3、建筑容积率计算(1)在计算容积率时,地下室的建筑面积不计;但地下室作为商场或其他营业性公共场所的,应计算建筑面积,并计入容积率。
无锡市建筑面积与容积率计算规定及补充规定建筑面积与容积率计算规定第一条为进一步明确建设项目审批阶段有关建筑面积与容积率计算的规则,根据《建设工程建筑面积计算规范》、《江苏省城市规划管理技术规定》和有关技术标准,结合实际,制定本规定。
第二条审批建设项目,应当执行《建设工程建筑面积计算规范》、《江苏省城市规划管理技术规定》和本规定。
第三条建设项目的建筑面积计算分为核定建筑面积计算及可建建筑面积计算。
核定建筑面积是指建设项目中,根据容积率计算出的建筑面积。
可建建筑面积是指建设项目中,根据容积率计算出的建筑面积、奖励建筑面积及不计入容积率计算的其他建筑面积之和。
核定建筑面积计算公式为:核定建筑面积=可建设用地面积×容积率。
第四条可建建筑面积计算公式为:可建建筑面积=核定建筑面积+奖励建筑面积+不计入容积率计算的其它建筑面积。
第五条容积率计算公式为:容积率=核定建筑面积/可建设用地面积。
第六条实施公共开放空间奖励面积,在符合消防、抗震、卫生、交通等有关规定的前提下,在自身功能需要以外为社会公众提供全天候开放空间的,可奖励建筑面积,但奖励的建筑面积总计不得超过该建筑基地核定建筑面积的10%;住宅建设项目的奖励建筑面积不得超过5000 平方米,公共建筑建设项目的奖励建筑面积不得超过10000 平方米。
开放空间条件和计算方法及开放空间增加建筑面积指标按《江苏省城市规划管理技术规定》执行。
第七条建筑基地内的以下建筑面积,不计入该项目的核定建筑面积,但须计入可建建筑面积:(一)避难层中的避难空间。
(二)在室外地面以上部分的高度不超过1.2米的地下室或半地下室。
废除(四)设计作为交通、绿化、居民休闲健身等公共用途的非沿街建筑底层的架空部分的面积(架空层应以柱、剪力墙落地,视线通透、空间开敞)。
(五)多层及高层建筑与其它空间不连通设计上无实际使用功能无通风采光窗的坡屋顶。
(六)居住区内独立建设的地上停车库当其提供的停车位(不含地面室外停车位)小于等于居住区应配建停车位总量的30%时,独立停车库的面积不计入核定建筑面积。
[房地产知识]建筑面积、用地面积和容积率下面就用一个简单的方式来给大家讲解:
在面积为100平方米的地块上建房,每层建筑面积100平方米,建2层,总建筑面积200平方米,容积率就是2.0;
如果建3层,每层建筑面积50平方米,总建筑面积150平方米,容积率就是1.5,依次类推
总用地面积10万平方米,总建筑面积10万平方米,容积率为1
总用地面积10万平方米,总建筑面积15万平方米,容积率为1.5
总用地面积10万平方米,总建筑面积8万平方米,容积率为0.8
在建筑层数相同的情况下,容积率越小,居住密度越小,相对舒服。
容积率越大则相反。
容积率超过5就不建议购买
•规划用地面积是指项目用地红线范围内的土地面积;
•建设用地面积是指城市规划行政主管部门确定的建设用地界线所围合的用地水平投影面积,不包括代征地的面积。
•土地出让面积指的也是用地红线范围内的土地面积。
•从房产开发的角度来讲,这三个面积数据应该是一样的。
但不同时期叫法不同。
1、一块土地要想开发,首先要符合城市总体规划,这就需要规划部门核发《用地规划许可证》,上面登记的面积就是规划用地面积,这个数据与后期的土地出让面积可能有所不同,大于、等于后期的土地出让面积是正常的,但后期的土地出让面积要是大于规划用地面积那就麻烦了,属于超规须重新规划;2、土地局根据规划意见对该宗土地进行出让,出让面积以土地部门的实测宗地图为准,这也就是土地出让面积;3、开发公司取得土地所有权对该宗土地进行规划建设,用地红线内的面积就是建设用地面积,一般包括建筑区内的道路面积、绿地面积、建筑物所占面积、运动场地等等。
无锡市规划局二○○八年一月三十一日无锡市建设项目日照分析技术管理规定第一条为规范建设项目日照分析工作,根据《城市居住区规划设计规范(2002年版)》(以下简称《规范》)、《江苏省城市规划管理技术规定(2004年版)》(以下简称《省规》)、《无锡市城市规划条例》(以下简称《条例》)和《无锡市城市规划条例实施办法》,结合本市规划管理实际情况,制定本规定。
第二条日照分析是指相关专业技术部门利用计算机采用分析软件,在特定日期进行模拟计算拟建高层建筑群内部的日照情况或高层建筑(群)对北侧(含东北侧、西北侧)保留地块或已规划地块建筑的日照影响情况,并编制《日照分析报告》。
日照分析结果作为规划管理部门进行建筑管理(审核方案、核发建设工程规划许可证)时的依据之一。
建设工程规划设计方案除符合日照要求以外,还应符合《省规》的其他规定。
第三条本规定适用于拟建高层建筑或多、高层建筑群及其周边受影响建筑,其中的建筑是指《省规》第3.1条规定的居住建筑和医院病房楼、休(疗)养院住宿楼、幼儿园、托儿所生活用房和大中小学教学楼等建筑。
多层住宅建筑不作日照分析要求,其建筑间距根据《省规》要求控制。
第四条调整建筑设计方案导致场地标高、建筑高度、位置、外轮廓、户型、窗户等改变的,应随调整方案重新报送日照分析报告。
第五条日照分析应采用建设部或江苏省建设厅评估或鉴定通过的分析软件。
第六条日照分析应保证受遮挡建筑主要朝向受阳面的窗户的日照有效时间满足《规范》,次要朝向按规定的建筑间距控制,不作日照分析。
第七条日照分析参数为:(一)地理位置:无锡市区,东经120°18′,北纬31°35′。
(二)有效日照时间带指大寒日北京时间8时至16时,冬至日北京时间9时至15时。
(三)时间统计采用累计日照时间方法进行分析,但小于30分钟的时间段不得累计。
(四)采样时间间隔可为1-5分钟。
总平面分析时,可采用5分钟采样时间间隔;局部放大分析时,可采用1分钟采样时间间隔。
建筑面积、容积率、绿地面积的计算方法!建筑面积、容积率、绿地面积的计算方法!1、建筑占地面积计算:参照国家有关建筑面积的计算规则和有关规范计算(1)单层、多层及以上建筑物按建筑物外墙勒脚以上外围水平面积计算。
(2)地下室、半地下室等按其上口外墙(不包括采光井等)外围的水平面积计算。
(3)有柱雨篷按柱外围水平面积计算,独立柱的雨逢按顶盖的水平投影面积的一半计算。
(4)有柱的车棚、货棚、站台等按柱外围水平面积计算。
R单排柱、独立柱的车棚、货棚、站台等按顶盖的水平投影面积的一半计算(5)建筑物墙外有顶盖和柱的走廊、檐廊按柱的外边线水平面积计算,无柱的走廊、檐廊按其投影面积的一半计算。
二层以上建筑物出挑形成走廊、檐廊的按上述原则计算,未形成的不计算。
(6)穿过建筑物的通道或两个建筑物间有顶盖的架空通廊,按其水平投影面积计算(7)两个建筑物间无顶盖的架空通廊按其投影面积的一半计算(8)有柱或有围护结构的门廊,按其柱或围护结构外围投影面积计算;突出墙外的门斗按围护结构外围水平面积计算。
(9)室外楼梯按其投影面积计算。
以下部分不计入建筑占地面积:(1)无顶盖的花架等建筑小品不计算。
(2)亭、独立烟囱、烟道、油罐、水塔、贮油(水)池、贮仓、圆库等建、构筑物不计算。
(3)城市公共通道不计算。
(4)骑楼不计算。
2、建筑面积计算:按国家有关建筑面积的计算规划计算:(1)对高度为2.2m以下(含2.2m)的设备层不计算建筑面积。
对设备层兼作避难层的,其高度可适当放宽,由福州市城市规划局核定(2)根据福州市实际情况,参照国家有关建筑面积的计算规则,高度为2.5m以下(含2.5m)的架空层(作为停车库等用途的),可不计算建筑面积。
(3)封闭阳台、挑廊按其水平投影面积计算建筑面积;凹阳台、挑阳台按其水平投影面积的一半计算建筑面积。
3、建筑容积率计算:(1)在计算容积率时,地下室的建筑面积不计;但地下室作为商场或其他营业性公共场所的,应计算建筑面积,并计入容积率。
关于施行《建筑工程建筑面积、容积率计算规则(修订)》的通知洪规字[2012]152号各设计单位、建设单位:为正确引导城乡规划管理,规范规划管理中建筑工程的建筑面积及容积率的计算方法,我局根据国家相关标准及设计规范的要求,借鉴外地经验,结合本市实践,对原《建筑工程建筑面积、容积率计算规则》(洪规技字[2007] 第1号)进行了修订。
自2012年5月1日起施行,请各设计单位、建设单位遵照执行。
二○一二年四月一日建筑工程建筑面积、容积率计算规则(修订)为正确引导城乡规划管理,规范规划管理中建设工程的建筑面积计算方法,现依照《建筑工程建筑面积计算规范》(GB/T50353-2005),结合本市实践,对原《建筑工程建筑面积、容积率计算规则》(洪规技字[2007] 第1号)进行修订:第一条各项建设工程设计应符合国家和本市的相关建筑设计规范和标准,不得随意虚构设计平面用途及性质。
第二条建设单位(个人)、设计单位应当按照诚信原则,规范建筑面积计算,如实申报送审材料。
第三条以下各点按《建筑工程建筑面积计算规范》计算建筑面积并计入容积率(一)地上建筑物层高在2.2米及以上者按全面积计入容积率;层高小于2.2米者按1/2面积计入容积率(含建筑物顶部的楼梯间、电梯机房,及有围护结构的结构转换层、设备管道层、底层车库、杂物间等)。
(二)在室外地坪以上部分的高度超过1.5米(含覆土)的集中地下室,其建筑面积计入容积率。
场地地坪标高不一致时,室外地坪以周边城市道路标高加上0.3米计算(周边城市道路标高不一致,以低的城市道路标高为标准)。
(三)临街建筑底层架空层、底层临街商业的后半部分架空层应当计入容积率。
(四)超高层建筑的其他非避难空间(如楼梯间、电梯井、其他功能性用房)应当计入容积率。
第四条以下各点按《建筑工程建筑面积计算规范》计算建筑面积但不计入容积率(一)因特殊原因(人防、地质、管线等)地下室整体抬高作为大空间停车使用的,应进行竖向设计并组织好排水并与相邻地块平接,抬高不超过2.6米。
关于印发《无锡市建设项目日照分析技术管理规定》和《建筑面积与容积率计算规定》的通知各处室、各分局:《无锡市建设项目日照分析技术管理规定》、《建筑面积与容积率计算规定》已重新修订,自2008年2月1日起执行。
原《关于印发〈无锡市建设项目日照分析技术管理暂行规定〉的通知》(锡规总〔2007〕21号)、《关于印发〈建筑面积与容积率计算暂行规定〉的通知》(锡规总〔2007〕22号)同时废止。
此前已办理规划设计方案审查的建设项目,按原规定执行。
无锡市规划局二○○八年一月三十一日无锡市建设项目日照分析技术管理规定第一条为规范建设项目日照分析工作,根据《城市居住区规划设计规范(2002年版)》(以下简称《规范》)、《江苏省城市规划管理技术规定(2004年版)》(以下简称《省规》)、《无锡市城市规划条例》(以下简称《条例》)和《无锡市城市规划条例实施办法》,结合本市规划管理实际情况,制定本规定。
第二条日照分析是指相关专业技术部门利用计算机采用分析软件,在特定日期进行模拟计算拟建高层建筑群内部的日照情况或高层建筑(群)对北侧(含东北侧、西北侧)保留地块或已规划地块建筑的日照影响情况,并编制《日照分析报告》。
日照分析结果作为规划管理部门进行建筑管理(审核方案、核发建设工程规划许可证)时的依据之一。
建设工程规划设计方案除符合日照要求以外,还应符合《省规》的其他规定。
第三条本规定适用于拟建高层建筑或多、高层建筑群及其周边受影响建筑,其中的建筑是指《省规》第3.1条规定的居住建筑和医院病房楼、休(疗)养院住宿楼、幼儿园、托儿所生活用房和大中小学教学楼等建筑。
多层住宅建筑不作日照分析要求,其建筑间距根据《省规》要求控制。
第四条调整建筑设计方案导致场地标高、建筑高度、位置、外轮廓、户型、窗户等改变的,应随调整方案重新报送日照分析报告。
第五条日照分析应采用建设部或江苏省建设厅评估或鉴定通过的分析软件。
第六条日照分析应保证受遮挡建筑主要朝向受阳面的窗户的日照有效时间满足《规范》,次要朝向按规定的建筑间距控制,不作日照分析。
容积率计算公式举例容积率是指建筑物在规定的地块范围内所占用的建筑面积与地块面积的比例。
它是城市规划和土地利用管理中的重要指标,能够反映土地使用效益和城市发展水平。
容积率的计算公式是建筑物总建筑面积除以地块面积。
为了更好地理解容积率的计算公式,我们可以通过一个具体的例子来说明。
假设有一个地块的面积为1000平方米,上面规划建设一栋建筑物,该建筑物共有5层,每层面积为200平方米。
那么这栋建筑物的总建筑面积就是5层面积的总和,即5层*200平方米/层=1000平方米。
将这个数据代入容积率计算公式,容积率=建筑物总建筑面积/地块面积。
在这个例子中,容积率=1000平方米/1000平方米= 1。
这个例子中的容积率为1,意味着这栋建筑物的总建筑面积和地块面积相等,也就是说这个建筑物占据了整个地块的面积。
容积率越大,表示建筑物占用的面积相对较大,土地利用效益较高;反之,容积率越小,则表示建筑物占用的面积较小,土地利用效益较低。
容积率的大小对城市的发展产生重要影响。
在城市规划中,容积率是一个重要的指导性参数,它能够直接反映出城市土地利用的紧张程度和高度。
较高的容积率可以提高土地使用效益,增加建筑物的容纳人口数量,同时也能够增加城市基础设施的投资回报率。
然而,如果容积率过高,可能会造成城市交通压力增大、环境污染严重等问题。
因此,在确定容积率时,需要充分考虑土地资源的可持续利用和城市发展的合理性。
同时,容积率计算也需要结合具体的城市规划要求和建筑物设计标准,确保建筑物的安全和舒适性。
总结起来,容积率是城市规划和土地利用管理中的重要指标,通过建筑物总建筑面积除以地块面积来计算。
通过具体的例子,我们可以更好地理解容积率计算公式。
容积率的大小直接影响城市的发展,因此在确定容积率时需要综合考虑土地资源可持续利用、城市发展的合理性和建筑物的安全性。
只有合理利用容积率,才能实现城市规划的科学和可持续发展。
规范建筑工程建筑面积、容积率计算规则(修正)2011年3月22日版本随着城市建设和房地产市场的蓬勃发展,新建筑结构形式和设计风格不断涌现,房屋建筑面积的计算成为共同关注的焦点,这对房屋面积计算工作提出了新的更高的要求。
目前,建设部《建筑工程建筑面积计算规范》(GB/T50353-2005)以及《建筑工程建筑面积、容积率计算规则》(洪规技字[2007]第1号)使用已多年,为我市的规划管理面积计算的规范化起到积极的作用。
但还存在着诸多不足:一是原有的条款是原则性的,不够细化;二是专业术语较多,难以理解;三是有些新出现的建筑形式,比如阳光屋、入户花园、飘窗等如何计算,未予以明确,导致实际操作中出现各种计算方法进而引发纠纷。
为统一规范房屋建筑面积计算方法,做到有章可循,参考无锡、深圳、福州等城市制定的有关操作办法和规则,并结合我市实际情况,对原《建筑工程建筑面积、容积率计算规则》(洪规技字[2007]第1号)》进行了修正。
具体如下:一、建筑物按《建筑工程建筑面积计算规范》计算各层建筑面积并计入容积率。
1、建筑物顶部的楼梯间、电梯机房;结构(设备管道)转换层、底层(半地下)车库、杂物间等,均按建筑面积计入容积率。
2、地上建筑物层高在2.2米及以上者按全面积计入容积率;层高不足2.2米者按1/2面积计入容积率。
3、坡顶建筑净高在2.1米及以上的部位应按全面积计入容积率;4、在室外地坪以上部分的高度超过1.5米的地下室,其建筑面积计入容积率。
场地地坪标高不一致时,室外地坪以周边城市道路标高加上0.3米计算。
因特殊原因(人防、地质、管线等)地下室整体抬高作为停车使用的,经规划部门认定,可按规定计算建筑面积、不计入容积率。
但应进行竖向设计并组织好排水并与相邻地块平接5、主体建筑物周边地下室下沉庭院及采光井的面积不得大于地下室除停车部分的可利用面积的30%;临下沉庭院及采光井的周长不得大于地下室除停车部分的可利用部分的周长的30%;实际开窗的窗地比不得大于1/7。
无锡市建筑面积与容积率计算规定
第一条为进一步明确建设项目审批阶段有关建筑面积与容积率计算的规则,根据《建设工程建筑面积计算规范》、《江苏省城市规划管理技术规定》和有关技术标准,结合实际,制定本规定。
第二条审批建设项目,应当执行《建设工程建筑面积计算规范》、《江苏省城市规划管理技术规定》和本规定。
第三条建设项目的建筑面积计算分为核定建筑面积计算及可建建筑面积计算。
核定建筑面积是指建设项目中,根据容积率计算出的建筑面积。
可建建筑面积是指建设项目中,根据容积率计算出的建筑面积、奖励建筑面积及不计入容积率计算的其他建筑面积之和。
核定建筑面积计算公式为:核定建筑面积=可建设用地面积×容积率。
第四条可建建筑面积计算公式为:可建建筑面积=核定建筑面积+奖励建筑面积+不计入容积率计算的其它建筑面积。
第五条容积率计算公式为:容积率=核定建筑面积/可建设用地面积。
第六条实施公共开放空间奖励面积,在符合消防、抗震、卫生、交通等有关规定的前提下,在自身功能需要以外为社会公众提供全天候开放空间的,可奖励建筑面积,但奖励的建筑面积总计不得超过该建筑基地核定建筑面积的10%;住宅建设项目的奖励建筑面积不得超过5000 平方米,公共建筑建设项目的奖励建筑面积不得超过10000 平方米。
开放空间条件和计算方法及开放空间增加建筑面积指标按《江苏省城市规划管理技术规定》执行。
第七条建筑基地内的以下建筑面积,不计入该项目的核定建筑面积,但须计入可建建筑面积:
(一)避难层中的避难空间。
(二)在室外地面以上部分的高度不超过1.2米的地下室或半地下室。
(三)沿街建筑沿公共空间部分设置的骑楼或过街楼底层;
(四)设计作为交通、绿化、居民休闲健身等公共用途的非沿街建筑底层的架空部分的面积(架空层应以柱、剪力墙落地,视线通透、空间开敞)。
(五)多层及高层建筑与其它空间不连通设计上无实际使用功能无通风采光窗的坡屋顶。
(六)居住区内独立建设的地上停车库当其提供的停车位(不含地面室外停车位)小于等于居住区应配建停车位总量的30%时,独立停车库的面积不计入核定建筑面积。
独立建设的停车库不得改做其它功能使用。
第八条建设项目的核定建筑面积按以下规定计算:
(一)超高层建筑避难层中的非避难空间(如设备间、楼梯间、其它功能性用房)按国家有关面积计算规范计算后计入核定建筑面积。
(二)地下室及半地下室,其室外地面以上部分的高度大于1.2米小于2.2米的,按A’=KA折算核定建筑面积(A’—折算的核定建筑面积,K—地下室及半地下室地面以上的高度与其层高之比,A—地下室及半地下室建筑面积);其室外地面以上高度超过2.2米的,全部计入核定建筑面积。
(三)处于自然或人造坡地中的建筑,其地下室或半地下室有一边在室外
地面以上的部分大于1.2米小于2 .2米的(其地面以上高度超过2.2米的,全部计入核定建筑面积),按照A’=KA计入核定建筑面积与容积率(地下室或半地下室超出室外地面部分按最大值计算,车库入口部分除外)(如图,请点击这里)。
(四)设计作为商业、娱乐等经营性功能用途的地下室、半地下室按其使用面积计入核定建筑面积。
(五)居住建筑,设置下沉天井或以大开挖形式改善地下室室内环境时,当天井面积大于15平方米/户或开挖长度累计超过8米/户时,天井地坪或开挖后形成的地坪标高视同该建筑的室外地坪标高,参照坡地建筑折算地下室面积计入核定建筑面积。
(六)居住区内独立建设的地上停车库当其提供的停车位(不含地面室外停车位)大于30%时,超出部分面积应按国家有关面积计算规范计算后计入核定建筑面积。
(七)非沿街建筑底层的架空层中的电梯井、门厅等使用空间须计算实际面积计入核定建筑面积。
(八)住宅建筑的阳台(含入户有顶花园、空中花园)进深小于2.5米的部分计算1/2面积;大于等于2.5米的部分,其沿外墙进深大于2.5米部分的面积应计算全面积。
(九)住宅建筑当层高大于3米时,以3米为基准高度,按高度折算建筑面积后,计入核定建筑面积(如图);当户型设计(如跃层式住宅)有特殊需要时,住宅中的公共部位如起居室、餐厅可适当调整层高,形成户内挑高空间,按一层计算建筑面积,但该部分面积不得超过该户型建筑面积的10%。
(如图,请点击这里)。
(十)标准层层高大于4.6米或裙房部分层高大于6米的办公、酒店建筑,不论层内是否有隔层,均按该层面积的2倍计算建筑面积后,计入核定建筑面积。
(八)一层层高大于6米,二层以上层高大于5.4米时的商业建筑,均按该层面积的2倍计算建筑面积后,计入核定建筑面积;单层面积达到5000平方米以上的大型仓储式商业用房,建筑层高可根据功能要求适当提高,其建筑面积按国家面积计算规范计算后,计入核定建筑面积与容积率;沿街商业建筑进深小于25米的,当层高大于4.5米时,以3.6米为基准高度,按高度折算建筑面积后,计入核定建筑面积。
(十一)公共建筑中的门厅、大堂、中庭、内廊、采光厅等可按其实际建筑面积计入核定建筑面积。
(十二)建筑外墙外侧的保温隔热层,按保温隔热层外边线计算建筑面积,并在报审方案中单独注明保温隔热层面积。
第九条本规定自2008年7月1日起施行。