江西省建筑工程施工许可申请表
- 格式:doc
- 大小:49.00 KB
- 文档页数:4
建筑工程施工许可申请表范本随着城市的发展和人口的增长,建筑工程变得愈发重要。
无论是新建房屋、道路,还是维修和改建现有建筑,都需要申请施工许可。
建筑工程施工许可申请表是一个非常关键的文件,它提供了申请人所需的各种信息,并在申请获得施工许可前,确保相关主管部门对建筑工程的合法性及可行性有所了解。
在本文中,我们将介绍一份建筑工程施工许可申请表的范本,以帮助读者更好地理解并准确填写该表。
1. 申请人信息在申请表的第一部分,申请人需要提供与个人或公司相关的基本信息。
这些信息包括姓名、联系地址、电话号码等。
如果是公司申请,还需要提供公司名称、注册号码以及法定代表人的信息。
透明地提供这些基本信息将有助于主管部门与申请人进行联络和沟通。
2. 工程基本情况接下来,在申请表的第二部分,申请人需要提供有关工程的基本信息。
这包括工程名称、位置和规模等。
工程名称应准确反映工程的性质,例如“住宅楼建设项目”或“道路改建项目”。
位置信息应提供详细地址,以便主管部门能够准确定位工程所在地。
规模信息可能包括建筑物的总平方米数、楼层数、道路长度等。
3. 施工方案第三部分是关于施工方案的详细说明。
这一部分需要提供工程的技术方案、施工方法、设备使用情况等。
技术方案应清晰地描述工程的整体构造以及所采用的建筑材料和工艺。
施工方法应说明建筑师将如何在工地上开展施工活动,包括安装脚手架、运输材料等。
此外,申请人还需要列出可能使用的设备和工具,以及配备工作人员的情况。
4. 工期和人员安排在第四部分,申请人需要详细说明工程的预计工期以及涉及的人员安排。
工期信息应包括开始日期和结束日期,以及每个阶段的时间安排。
人员安排应提供相关职位的名称和数量,例如项目经理、施工人员和安全人员等。
5. 安全保障措施在本部分,申请人应详细说明针对施工过程中的安全问题所采取的措施。
这可能包括施工现场的安全围栏、安全警示标志、应急疏散通道等。
申请人还应提供应急预案,以应对工地事故或突发事件。
个人申请建设工程施工许可您好!我是XXX建筑设计工程有限公司的申请人,现函申请我公司在XX市XX区开展建设工程施工,特向贵局提交《建设工程施工许可申请书》,请批准我公司进行相关工程施工。
具体内容如下:一、公司基本情况我公司成立于2010年,注册资本1000万元,拥有建筑工程设计乙级资质,主要经营建筑设计和施工管理服务。
公司员工60人,其中工程师和技术人员占比50%,具有丰富的工程施工经验和专业技术能力。
二、工程项目概况我公司申请在XX市XX区开展一座综合商业综合体的建设工程,项目总建筑面积为20000平方米,包括商业楼、写字楼、住宅楼和地下停车场。
项目地点位于市中心繁华地段,是一个重要的商业中心,对于促进当地经济发展和提升城市形象具有重要意义。
三、施工许可申请为确保工程的质量和安全,我公司在施工前已经准备了详细的工程施工方案,并配备了专业的施工团队和先进的施工设备。
我们承诺严格按照相关法规和标准进行施工,确保工程质量和安全。
同时,我们也会积极配合相关部门的监督和检查,保证工程施工过程的透明和规范。
四、公司优势和经验我公司在建筑设计和施工管理方面拥有丰富的经验和优势,曾经承担过多个重大工程项目,其中包括XX大厦、XX广场等知名建筑。
我们的设计团队和施工队伍都是由具有多年实践经验的专业人士组成,对于工程的施工流程和质量控制有着较高的认识和要求,能够确保工程质量和进度的同时,同时保持项目成本的合理。
五、项目可持续性和社会效益本工程项目是一处商业综合体,将会吸引大量商家和消费者,促进当地商业繁荣和就业增长,对于带动周边商业发展和提升城市形象具有重要的意义。
同时,我们也将充分考虑环保和节能性问题,在工程施工中采取一系列措施,减少对当地环境的影响,做到“绿色施工”。
最后,我们再次重申了公司的施工能力和信誉,恳请贵局批准我们的建设工程施工许可申请,并愿意接受相关的检查和监督。
我们将竭诚为该工程项目的顺利实施做出努力,确保工程的质量和安全。
建筑工程施工许可申请表范本申请单位:______________________申请单位地址:______________________施工单位:______________________施工单位所在地:______________________建设单位:______________________建设单位地址:______________________项目名称:______________________建设地点:______________________建设规模:______________________现有建筑面积:______________________拟增加建筑面积:______________________建设用地面积:______________________项目总投资额:______________________一、工程概况1.项目所处阶段:______________________2.建设性质:______________________3.建筑总层数:______________________4.地上层数:______________________5.地下层数:______________________6.拟施工周期:______________________7.施工工期:______________________8.施工起止时间:______________________9.是否存在施工影响周边环境的情况:______________________二、人员安排1.项目经理:______________________2.施工队长:______________________3.技术负责人:______________________4.安全负责人:______________________5.施工人数:______________________6.专业工种及配备人数:______________________三、实施措施1.施工组织设计方案是否编制:______________________2.施工总进度计划是否制定:______________________3.是否编制作业指导书:______________________4.安全技术措施是否制定:______________________5.材料及设备运输方案是否制定:______________________四、施工条件及设备1.施工现场平面布置图:______________________2.施工场地:______________________3.用电及照明设备:______________________4.通讯设备:______________________5.周边环境保护设施:______________________五、安全措施1.安全防护网是否设置:______________________2.高处作业安全措施:______________________3.施工机具设备安全使用措施:______________________4.施工现场安全防范措施:______________________六、危险源及应对措施1.施工现场危险源辨识及作业风险评价:______________________2.应急救援预案:______________________七、环保措施1.施工过程中的环境保护措施:______________________2.施工期间的噪音、扬尘、废水、废气治理措施:______________________八、申请材料清单1.建设项目规划许可证明复印件:______________________2.施工组织设计方案及复印件:______________________3.工程总平面布置图及复印件:______________________4.建设单位承诺书:______________________以上所填信息属实无误,并承诺按照相关法律法规要求进行建筑工程施工。
建筑工程施工许可申请表甲方(建设单位):名称:__________地址:__________联系人:__________联系电话:__________乙方(施工单位):名称:__________法定代表人:__________地址:__________联系人:__________联系电话:__________经甲、乙双方友好协商,就_______项目(以下简称“工程”)的施工工作达成如下协议:一、工程基本情况1. 工程名称:__________2. 工程地点:__________3. 总建筑面积:__________4. 工程性质:新建/改建/扩建/装修5. 工程概况:__________6. 工程总投资:__________二、施工单位承诺1. 乙方作为本工程的承建单位,保证具有相应的施工资质和人员配备,承诺按照国家相关法律法规和标准进行工程施工,确保工程质量和安全。
2. 乙方承诺按照工程开工许可证和建设项目竣工验收规定的要求,制定施工组织设计和施工方案,提交相关部门审批,并严格执行。
3. 乙方按照《建筑工程质量管理条例》的要求,保证施工过程中的质量控制和施工技术管理,确保工程质量达到国家标准。
4. 乙方承诺对工程施工过程中产生的施工垃圾、建筑废弃物等进行合理处理并达到环保标准要求。
5. 乙方承诺在施工期间关注和保护周边环境,确保不对周边环境造成污染和破坏。
6. 乙方承诺按照工程施工合同的要求,保证按时完工,并接受甲方的监督和检查。
三、甲方承诺1. 甲方保证提供完整的工程设计文件,包括建筑施工图、结构设计图、给排水设计图等,保证设计文件合法有效。
2. 甲方承诺在施工期间配合乙方施工,提供必要的协助和支持,确保工程能够顺利进行。
3. 甲方承诺按照合同约定按时支付工程款,确保乙方施工的正常进行。
四、工程质量监督1. 工程质量监督部门:__________2. 工程监理单位:__________3. 工程验收标准:__________4. 工程质量验收标准:__________五、其他事项1. 本协议自双方签字盖章后生效,同时双方应当各自遵守并执行协议约定内容。
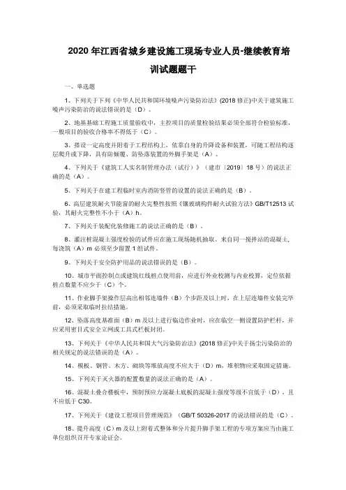
2020年江西省城乡建设施工现场专业人员-继续教育培训试题题干一、单选题1、下列关于下列《中华人民共和国环境噪声污染防治法》(2018修正)中关于建筑施工噪声污染防治的说法错误的是(D)。
2、地基基础工程施工质量验收中,主控项目的质量检验结果必须全部符合检验标准,一般项目的验收合格率不得低于(C)。
3、搭设一定高度并附着于工程结构上,依靠自身的升降设备和装置,可随工程结构逐层爬升或下降,具有防倾覆、防坠落装置的外脚手架是(A)。
4、下列关于《建筑工人实名制管理办法(试行)》(建市〔2019〕18号)的说法正确的是(A)。
5、下列关于在建工程临时室内消防竖管的设置的说法正确的是(B)。
6、高层建筑耐火节能窗的耐火完整性按照《镶玻璃构件耐火试验方法》GB/T12513试验,其耐火完整性不小于(A)h。
7、下列关于装配化装修施工的说法正确的是(B)。
8、灌注桩混凝土强度检验的试件应在施工现场随机抽取。
来自同一搅拌站的混凝土,每浇筑(A)m³必须至少留置1组试件。
9、下列关于安全防护用品的说法错误的是(B)。
10、城市平面控制点或建筑红线桩点使用前,应进行外业校测与内业校算,定位依据桩点数量不应少于(C)个。
11、作业脚手架操作层高出相邻连墙件(B)个步距及以上时,在上层连墙件安装完毕前,必须采取临时拉结措施。
12、坠落高度基准面(B)m及以上进行临边作业时,应在临空一侧设置防护栏杆,并应采用密目式安全立网或工具式栏板封闭。
13、下列关于《中华人民共和国大气污染防治法》(2018修正)中关于扬尘污染防治的相关规定的说法错误的是(A)。
14、模板、钢管、木方、砌块等堆放高度不应大于(D)m,堆积物应采取固定措施。
15、下列关于灭火器的配置数量的说法正确的是(A)。
16、混凝土叠合楼板中,预制预应力混凝土底板的混凝土强度等级不宜低于(D),且不应低于C30。
17、下列关于《建设工程项目管理规范》(GB/T 50326-2017的说法错误的是(C)。
发文单位:江西省建设厅文号:赣建发[2000]6号发布日期:2000-4-26执行日期:2000-4-26各地(市)、县(市、区)建设(建管、建工建材)局、省直有关厅(局、总公司)、中央驻赣有关单位:为了加强对建筑活动的监督管理,维护建筑市场秩序,保证建筑工程的质量和安全,根据中华人民共和国建设部令第71号《建筑工程施工许可管理办法》和《中华人民共和国建筑法》、中华人民共和国国务院令第279号《建设工程质量管理条例》和《江西省建筑管理条例》的有关规定,并结合实际,我厅制定了《江西省建筑工程施工许可管理实施细则》,现予印发,请认真贯彻执行。
江西省建设厅二○○○年四月二十六日江西省建筑工程施工许可管理实施细则(试行)第一条为了加强对建筑活动的监督管理,维护建筑市场秩序,保证建筑工程的质量和安全,根据《建筑工程施工许可管理办法》等法律、法规的规定,结合本省实际,特制定本实施细则。
第二条凡在本省行政区域内从事各类房屋建筑及其附属设施的建造、装修装饰和与其配套的线路、管道、设备的安装,以及城镇市政基础的施工,建设单位在开工前应当依照本实施细则的规定,向工程所在地的县级以上人民政府建设行政主管部门(以下简称发证机关)申请领取施工许可证。
工程投资额在20万元以下或者建筑面积在300平方米以下的建筑工程,可以不申请办理施工许可证。
各级发证机关可以根据本地的实际情况将可不办理施工许可证的小型工程限额适当调低。
按照国务院规定的权限和程序批准开工报告的建筑工程,不再领取施工许可证。
第三条施工许可按下列规定实行分级管理。
(一)国家和省人民政府及所属部门(包括省直部门的直属单位)总造价400万元以上或建筑总面积8000平方米以上的建筑工程,中外合资、中外合作、外商独资企业投资建设的涉及社会公共利益、公众安全的总造价1000万元以上的建筑工程(指在建和续建各单项工程累计的总造价,下同),300万元以上的建筑装饰项目,向省人民政府建设行政主管部门申请领取施工许可证;(二)设区的市人民政府(包括地区行政公署,下同)及所属部门(包括其所属部门的直属单位)的建筑工程,国家和省人民政府及所属部门(包括省直部门的直属单位)总造价400万元以下或建筑总面积8000平方米以下的建筑工程,中外合资、中外合作、外商独资企业投资建设的涉及社会公共利益、公众安全的总造价400万元以上1000万元以下的建筑工程,100万元以上300万元以下的建筑装饰项目,向设区的市人民政府建设行政主管部门申请领取施工许可证;(三)县(市、区)人民政府及所属部门(包括所属部门的直属单位)的建筑工程,中外合资、中外合作、外商独资企业投资建设的涉及社会公共利益、公众安全的总造价400万元以下的建筑工程,100万元以下的建筑装饰项目,向县级人民政府建设行政主管部门申请领取施工许可证。
建筑工程施工许可申请表范本一、申请单位信息申请单位名称:_________________________法定代表人/负责人姓名:_________________联系地址:____________________________联系电话:____________________________电子邮件:____________________________工程名称:____________________________建设地址:____________________________二、工程概况1. 建筑物用途:_________________________2. 建筑规模:_________________________3. 建筑面积:_________________________4. 建筑高度:_________________________5. 建筑层数:_________________________6. 主要结构形式:______________________7. 施工起止日期:______________________8. 施工面积:_________________________9. 施工内容:_________________________三、施工单位信息施工单位名称:_________________________法定代表人/负责人姓名:_________________联系地址:____________________________联系电话:____________________________电子邮件:____________________________施工资质证书编号:_____________________四、设计单位信息设计单位名称:_________________________法定代表人/负责人姓名:_________________联系地址:____________________________联系电话:____________________________电子邮件:____________________________设计资质证书编号:_____________________五、施工人员组织机构与管理1. 施工人员配备情况:___________________2. 安全生产管理措施:___________________3. 质量验收管理措施:___________________六、安全生产及环境保护措施1. 安全生产责任制度:___________________2. 安全技术措施:______________________3. 劳动防护设施:______________________4. 施工现场环境保护措施:_______________七、施工资金及资金来源1. 施工总投资:_______________________2. 资金来源及金额:____________________八、其他需要说明的事项:_____________________以上是建筑工程施工许可申请表的范本,申请人在填写时,应详尽、真实地提供所需信息,并保证申请书内容的合法性和准确性。
工程概况工程项目施工管理人员名单施工现场质量管理检查记录开工日期:施工组织设计、施工方案审批表见证取样送检见证人授权书试验单位资质等级计量认证报审表编号:开工报告竣工报告图纸会审记录编号:洽商记录编号:工地现场协调(例)会记录编号:设计交底记录编号:设计变更编号:设计核定单编号:技术交底记录编号:工程定位高程测量记录编号:基槽开挖测量记录编号:楼层平面放线记录编号:导线点、水准点测量复核记录工程轴线、定位桩、高程测量复核记录编号:钢材出厂合格证书和复试报告汇总表日期:第页共页水泥出厂合格证书、复试报告汇总表日期:第页共页砖(砌块)出厂合格证书、复试报告汇总表日期:第页共页外加剂产品合格证书、复试报告汇总表日期:第页共页装饰材料合格证书、复试报告汇总表日期:第页共页防水材料合格证书、复试报告汇总表日期:第页共页砂、石出厂合格证书及试验报告汇总表日期:第页共页混凝土试块见证取样记录编号:混凝土强度评定表编号:结构实体混凝土强度评定表编号:砂浆试块见证取样记录编号:砌筑砂浆试块强度统计、评定记录编号:钢筋连接试验报告、焊条(剂)合格证汇总表日期:土壤试验记录汇总表日期:隐蔽验收记录编号:桩基工程隐蔽验收记录编号:钢筋工程隐蔽验收记录编号:预应力钢筋隐蔽验收记录编号:地下防水转角处、变形缝、穿墙管道、后浇带、埋设件、施工缝等细部做法隐蔽验收记录编号:穿墙管止水环与主管或翼环与套管隐蔽验收记录编号:地下连续墙槽段接缝及墙体与内衬结构接缝隐蔽验收记录编号:屋面防水构造隐蔽验收记录编号:门窗预埋件和锚固件的隐蔽验收记录编号:桩基工程隐蔽验收记录编号:门窗隐蔽部位的防腐、填嵌处理隐蔽验收记录编号:吊顶工程隐蔽验收记录编号:。
施工申请书范文申请项目信息•项目名称:XX建筑项目•项目地点:XX市XX区XX街道XX号•申请单位:申请单位名称•联系人:联系人姓名•联系电话:联系人电话申请内容本申请书旨在申请施工许可,详细说明施工计划、安全措施、环境保护措施等相关信息,确保施工过程安全、高效进行。
1. 项目概述本项目位于XX市的XX区,用地面积约XX平方米,总建筑面积约XX平方米。
项目计划建设一座多层办公楼,主要用于XX用途。
预计施工周期为XX个月。
2. 施工方案2.1 施工流程本项目的施工流程如下:1.建设前期准备:包括场地清理、施工用地规划等。
2.地基工程:包括地基处理、地基桩基础施工等。
3.主体结构施工:包括搭建钢结构、砌筑墙体、浇筑混凝土等。
4.室内装修:包括电气安装、水暖安装、室内装修等。
5.竣工验收:包括工程质量验收、竣工图纸备案等。
2.2 施工管理为保证施工过程的安全、高效进行,本项目将实施以下施工管理措施:1.确定专职施工经理,负责整个施工过程的协调和管理。
2.每日召开工作例会,安排施工进度、解决施工过程中的问题。
3.拟定详细的施工进度计划,并定期检查和调整施工进度。
4.严格遵守建筑施工相关法律法规,确保施工安全。
5.对施工现场进行临时围挡,确保施工现场的安全和秩序。
3. 安全措施本项目将严格按照相关建筑施工安全规范制定以下安全措施:1.确认施工现场的周边环境,做好施工现场的交通管控措施,确保施工现场安全。
2.采取必要的安全防护措施,包括施工现场的围挡、警示标识等。
3.建立健全的安全管理机制,制定安全操作规程,进行安全教育培训。
4.加强施工现场巡查,及时发现和处理施工现场的安全隐患。
5.配备完善的消防设施,确保施工现场的消防安全。
4. 环境保护措施为保护施工过程中的环境,减少对周边环境的影响,本项目将采取以下环境保护措施:1.对水、土壤、空气等环境要素进行合理的保护和监测。
2.合理选择和使用施工材料,减少对环境的污染。
附录B工程资料记录表格及编号目录1.工程概况表(A0.1)2.工程项目管理机构(A0.2)3.工程质量监督注册登记表(A6.1)4.工程质量监督书(A6.2)5.工程质量整改通知(A6.3)6.工程质量整改情况报告(A6.4)7.工程竣工验收报告(A8.2)8.工程勘察质量检查报告(A8.3)9.工程设计质量检查报告(A8.4)10.房屋建筑工程和市政基础设施工程舅公验收备案表(A8.6)11.项目监理机构及监理人员名单(B1.1)12.检测取样送检见证人授权书(B1.2)13.监理会议纪要(B1.7)14.监理工作联系单(B1.9)15.监理日记(B1.11)16.分包单位资格报审表(B2.1)17.检测机构资格报审表(B2.2)18.施工组织设计、施工(调试)方案报审表(B3.1)19.主要施工机械设备报审表(B3.2)20.主要材料、构配件、设备报验表(B3.3)21.施工测量放线报验表(B3.4)22.工程报验表(B3.5)23.检测取样送检送检记录表(B3.6)24.旁站监理记录(B3.7)25.监理通知(B3.8)26.监理通知回复单(B3.9)27.工程质量事故处理方案报审表(B3.10)28.工程竣工预验收报验表(B3.11)29.工程质量监理评估报告(B3.12)30.工程开工/复工报审表(B4.1)31.工程暂停令(B4.2)32.施工进度计划报审表(B4.3)33.工程临时延期报审表(B4.4)34.工程最终延期审批表(B4.5)35.工程款支付申请表(B5.1)36.工程款支付证书(B5.2)37.费用索赔报审表(B5.3)38.合同变更单(B6.1)39.开工报告(C1.1)40.施工香米经理部及管理人员名单(C1.3)41.特种作业人员名单(C1.4)42.施工现场质量管理检查记录(C1.6)43.新材料、新产品、新工艺、新技术施工记录(C1.8)44.工程质量事故报告(C1.9)45.工程质量事故处理记录(C1.10)46.施工技术交底记录(C1.11)47.施工日志(C1.12)283.单位工程施工竣工报告(C3.1)284.单位(子单位)工程施工竣工验收记录(C3.2)285.单位(子单位)工程质量控制资料核查记录(C3.3)286.单位(子单位)工程安全和功能检验资料核查及主要功能抽查记录(C3.4)287.单位(子单位)工程观感质量检查记录(C3.5)288.分部(子分部)工程质量验收记录(C3.6)289.分项工程质量验收记录(C3.7)290.检验批质量验收记录(C3.8)291.案卷封面式样(D1)292.案卷背脊式样(D2)293.卷内目录(D3)294.卷内备考表(D4)295.工程资料移交书(D5)296.江西省建设工程档案预验收申请表(D6)297.建设工程文件归档目录(D7)298.江西省建设工程档案预验收意见书(D8)299.江西省建设工程档案移交证(D9)工程概况表A0.1工程名称工程曾用名称工程地址工程决算万元规划用地许可证号规划许可证号施工许可证号工程档案登记号开工日期竣工日期建筑高度m 建筑面积㎡人防面积㎡建筑层数层地上层数层地下层数层结构类型基础形式工程类别建设单位建设项目负责人勘察单位勘察项目负责人设计单位设计项目负责人施工单位项目经理监理单位总监工程师建筑特征地基与基础主体结构建筑装饰装修建筑屋面建筑节能建筑给水排水及采暖建筑电气通风与空调电梯智能建筑制表人:日期:工程项目管理机构及管理人员名单A0.2编号:单位名称联系电话法定代表人单位技术负责人项目负责人项目技术负责人姓名职务职称专业分工备注建设单位法定代表人:(公章)日期:另附:建设单位对项目法定代表人或负责人的任命书。
江西省建筑工程施工许可证是江西省建筑市场中不可或缺的一个环节。
本文将详细介绍江西省建筑工程施工许可证的相关内容,包括申请条件、申请流程、施工许可证的作用以及监督管理等方面。
一、申请条件根据江西省建筑工程施工许可管理实施细则,凡是在江西省行政区域内从事各类房屋建筑及其附属设施的建造、装修装饰和与其配套的线路、管道、设备的安装,以及城镇市政基础的施工,建设单位在开工前应当向工程所在地的县级以上人民政府建设行政主管部门申请领取施工许可证。
需要注意的是,工程投资额在20万元以下或者建筑面积在300平方米以下的建筑工程,可以不申请办理施工许可证。
各级发证机关可以根据本地的实际情况将可不办理施工许可证的小型工程限额适当调低。
二、申请流程江西省建筑工程施工许可证的申请流程分为以下几个步骤:1. 准备材料:申请人需要准备包括但不限于营业执照、资质证书、项目批准文件、施工图纸及技术资料、施工单位资质证明、施工合同、安全施工措施等材料。
2. 提交申请:申请人将准备好的材料提交至工程所在地的县级以上人民政府建设行政主管部门。
3. 审核材料:建设行政主管部门对申请人提交的的材料进行审核,审核通过后,颁发施工许可证。
4. 领取施工许可证:申请人按照通知的时间和地点领取施工许可证。
三、施工许可证的作用江西省建筑工程施工许可证是施工单位进行建筑施工的合法依据,是建设行政主管部门对建筑施工活动进行监督管理的重要手段。
施工许可证的颁发,标志着建筑工程的合法性和合规性,是施工单位进行施工的必要条件。
四、监督管理江西省建筑工程施工许可证的监督管理主要包括以下几个方面:1. 建设行政主管部门对施工许可证的申请材料进行审核,确保申请材料的真实、完整、准确。
2. 建设行政主管部门对施工单位的资质进行审查,确保施工单位具备相应的施工能力。
3. 建设行政主管部门对施工现场进行监督检查,确保施工活动符合施工许可证的规定。
4. 施工单位应当建立健全施工许可证管理制度,加强对施工许可证的管理和使用。