前景与范围文档 (2)
- 格式:doc
- 大小:524.49 KB
- 文档页数:12
组长成员XXX系统软件需求文档年月日修改记录目录1前景和范围文档 (4)1.1业务需求 (4)1.2解决方案的前景 (5)1.3范围和局限性 (6)1.4业务上下文 (6)2用例描述文档 (9)3需求规格说明书 (13)3.1引言 (13)3.2综合描述 (13)3.3外部接口需求 (15)3.4系统特性 (16)3.5其他非功能性需求 (19)3.6其他需求 (20)附录A 词汇表 (20)附录B 分析模型 (22)附录C 待确定问题的列表 (23)该附录通过“自助食堂订餐系统(Cafeteria Ordering System,COS)”这样一个假想的小型项目,阐述了本书所描述的某些需求文档和图。
这里包括如下这些内容:⏹前景和范围文档。
⏹用例列表和若干用例描述。
⏹部分软件需求规格说明。
⏹某些分析模型。
⏹部分数据字典。
⏹若干业务规则。
因为这仅仅是一个范例,所以我们并不打算完善这些需求元素。
我们的目标只是提供一种思想,各种类型的需求信息之间彼此是如何关联的,并演示我们可能如何编写文档每一部分的内容。
在一个小型项目中,将不同的需求信息综合到单一的文档中,常常是有意义的,因此我们可能没有单独的前景和范围文档、用例文档和软件需求规格说明。
这些文档中的信息能够以多种其他合理的方式来组织。
基本的目标是确保需求文档清晰明了、完整和易使用。
这些文档总的来说都遵循照前面章节所描述的模板,但是,因为这只是一个小型项目,所以对这些模板稍微作了一些简化。
有时,会将几个部分合并起来,这是为了避免信息重复。
每一个项目都应该考虑如何适应组织的标准模板,以尽量适合于项目的规模和本质。
1前景和范围文档1.1业务需求1.背景、业务机会和客户需要目前,Process Impact公司的大多数员工平均每天要花费60分钟去自助食堂选择、购买并用午餐,其中大约有20分钟要花在公司和自助食堂之间的往返路程、选择自己喜欢的午餐、以及以现金方式或以信用卡方式结算餐费上。
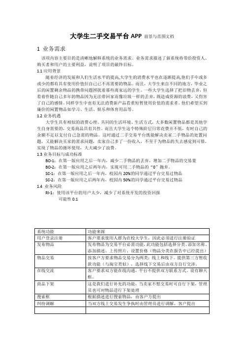
大学生二手交易平台APP前景与范围文档1 业务需求该项内容主要目的是清晰地解释系统的业务需求。
业务需求描述了新系统将带给投资人、购买者和用户的主要利益,说明了项目的最终目标。
1.1应用背景随着经济的发展和人们生活水平的提高,大学生的消费水平也在逐渐提高,他们手中或多或少的都有具有使用价值但自己已不再需要的物品。
而且,大学生来自不同的地方,毕业之后的闲置剩余物品的携带问题困扰着那些离家远的学生。
一些大学生选择了把旧物丢弃,但看着伴随自己多年的物品因为无法带回家而像垃圾一样的丢弃,既造成资源的浪费,又伤害了自己的感情。
同样学生中也有无法消费新产品看重短暂使用价值的需求者。
他们希望买到廉价的闲置物品如学习、生活、娱乐和体育用品等。
1.2业务机遇大学生具有相似的消费心理、共同的生活环境、生活方式,大多数闲置物品都是其他学生自身需要的,交易商品具有共性。
而且大学生这个特殊阶层日常花费并不低,有时自己的余额不足以支付自己急需的物品。
这时通过二手交易平台既能解决卖家二手物品的处置问题,又能解决买家的需求问题,卖家自己多了一份收入,不至于为物品的失去感觉到可惜,实现了物品的循环使用,大大减少了浪费。
1.3业务目标与成功标准BO-1:在第一版应用之后一年内,减少二手物品的丢弃,增加二手物品的交易量BO-2:在第一版应用之后两年内,实现可用二手物品的“0”抛弃。
SC-1:在第一版应用之后一年内,校园内20%的同学通过平台交易过物品SC-2:在第一版应用之后两年内,校园内50%的同学通过平台交易过物品1.4 业务风险RI-1:使用该平台的用户太少,减少了对系统开发的投资回报可能性0.1。
辽宁工程技术大学前景与范围文档Project Scope and Perspective Document邢少强(PM)、江国辉、顾岩2014/10/25目录1.业务需求 (2)1.1应用背景 (2)1.2业务机遇 (2)1.3业务目标 (2)1.4业务风险 (2)2.项目背景 (3)2.1前景概述 (3)2.2主要特征 (3)2.3假设与依赖 (4)3.项目范围 (4)3.1版本范围 (4)3.2限制与排除 (4)4.项目环境 (5)4.1操作环境 (5)4.2涉众 (5)4.3项目属性.........................................1.业务需求1.1应用背景XX学校的图书馆目前还是人力管理系统,借书记录、书本检查、活动通知都是人工完成,而且借阅者通常借书还十分方便,尤其是查阅是否有自己想要借阅的图书时效率十分低。
而且,每过一段时间图书管理者就需要处理大量的历史数据,和新产生的借书情况记录。
因此,XX学校为了节省人工成本、时间成本欲对本学校的图书馆系统建立网上管理系统,提高管理效率,为学生和老师提供更加高效的便利服务。
为满足学校学生的服务和管理,该图书馆需要开发一款管理系统软件。
1.2业务机遇借阅用户都可以通过图书馆管理系统去查看自己的信息。
当图书馆推出新的活动或有新的通知的时候,通过这样一个系统用户们可以很方便的查看一些信息,方便借阅图书的用户。
更为重要的是,可以提高图书馆的工作质量,也提高了图书馆的管理效率。
1.3业务目标业务目标:BO-1:在第一个版本应用之后的星期,图书馆借阅用户可以通过这个系统查看自己的信息,了解图书馆的最新动态。
BO-2:在第一版本应用之后的三个月,持有图书馆的图书卡的借阅用户人数增加5%;BO-3:在第一个版本应用六个月之后,持有图书馆的图书卡的借阅用户人数增加20%,实际借阅图书的用户增加10%;成功标准:SC-1:在第一个版本应用之后的两个星期内,用户反应良好,图书馆管理系统在用户查询时运行流畅。
第5章.确定项目的前景与范围5.1.引言在开始一个项目之初,首先要考虑的一个问题是——为什么要启动该项目?也就是说项目的目标是什么?项目的目标就是系统的业务需求。
在很多情况下,涉众可以清晰地表达出系统的业务需求,但这种情况并不多见。
在更多的情况下,需要进行一些分析工作,才能得到系统的业务需求,如图5-1所示。
图5-1 确定项目前景与范围过程为得到业务需求,简单情况下可以进行问题分析,复杂的情况下考虑进行目标分析,必要的时候辅以业务过程分析。
在进行问题分析、目标分析、业务过程分析时,还可以为目标的达成设计相应的高层解决方案,探索解决方案的基本功能特性。
系统的高层解决方案及其功能特性可以帮助回答项目启动之初的第二个问题——“项目打算做些什么”。
根据系统的高层解决方案和系统特性,可以定义系统的上下文环境,建立系统的边界,这将是需求后期阶段需求分析活动的起点。
业务需求、高层解决方案及系统特性都应该被记录下来,定义为项目前景与范围文档。
前景与范围文档中还会包含部分涉众分析的结果——涉众特征描述。
前景(Vision)描述了产品用来干什么以及最终将是个什么样子。
范围(Scope)则指出了当前项目是要解决的产品长远规划中的哪一部分。
前景声明将所有涉众都统一到一个方向上来。
范围声明为项目划定了需求的界线。
5.2.问题分析涉众在现实世界当中遇到问题时,才会试图引入软件系统,因此他们对问题是感触颇深的。
这样,当涉众无法清晰地表达业务需求时,就可以转为从对问题的了解和分析开始,逐步得到业务需求及其解决方案,如图5-2所示。
图5-2 问题分析过程为发现业务需求而需要探讨的问题是指一些高层次的问题,是和组织的战略目标、利益分配、政策规划、业务流程等内容相关的问题。
那些和具体业务的细节相关的问题不属于高层次问题。
下面就逐一描述问题分析的各个步骤。
5.2.1.获取问题问题分析的前提是获取问题,这可以通过收集背景资料或者与涉众沟通来实现。
软件需求分析文档——实验评语管理系统(SYPY)专业:计算机科学与技术班级:小组成员:目录第一部分:前景和范围文档1业务需求1.1背景与分工1.2业务目标1.3业务风险2解决方案前景2.1前景陈述2.2主要特性2.3假定和依赖3范围和局限性3.1初始版本和后续版本的范围3.2局限性和排斥性4业务和上下文4.1涉众和概览4.2项目优先级第二部分:u ml图4.3主要参与者4.4系统uml图主要如下第三部分:软件需求规格说明5介绍5.1目标5.2项目范围和产品特性6总体描述6.1产品远景和规划6.2设计和实现的约束条件6.3用户文档7系统特性7.1学生下载文件7.1.1描述和优先级7.1.2刺激/响应序列7.1.3功能性需求8外部接口需求8.1用户界面8.2硬件接口8.3软件接口8.4通信接口9其他非功能性需求9.1性能需求9.1.1精度9.1.2吞吐量、9.2健壮性9.3灵活性9.4完整性10附录A11附录B第四部分:业务规则第一部分:前景和范围文档1业务需求1.1 背景与分工说明:⑴该系统为管理在线实验评语的系统;⑵该系统供学生、教师、管理员共同使用:①学生可以查看评语、实验管理、成绩查看、实验报告提交、提问问题等。
②教师可以进行管理、实验报告批改、提问回复、学习资源上传、期末评分等。
③系统管理员可以进行实验管理、留言板管理、公告管理、考勤管理等。
在静态建模中,每个人负责两个子系统和类图的建立。
分工如下:负责登录管理子系统,实验管理子系统;郑璐璐负责个人信息管理子系统和实验评语管理子系统;负责留言板管理子系统和公告管理子系统。
1.2 业务目标典型的实验室管理系统,可使广大的师生都参与到实验室管理中来,减少实验室管理人员的工作量,降低实验室管理的难度,解决师资不足、设备不足、场地不足等问题,最大化的给学生提供创新空间。
1.3 业务风险1:在线交流时,人员过多会可能会导致卡顿。
2:在实验人员增多的情况下,管理员管理起来有可能会困难。
微信前景与范围⽂档微信前景与范围⽂档⽂档状态:[ ]草稿[ ]正式发布[ √]正在修改当前版本:版本1作者:张秀林完成⽇期:2013年11⽉3⽇1. 业务需求1.1 应⽤背景由于现在的独⽣⼦⼥较多和社会的多元化发展,维持社会关系变得格外重要。
同学毕业后⼤多各奔东西,平时如何保持联系成了问题,虽然市⾯上有各种各样的聊天软件但都有⼀些不⽅便或者⼤家接受的少,难以⼤家都统⼀。
1.2 业务机遇微信正在和⼀批合作伙伴测试公众平台的⾃定义接⼝功能,这个接⼝可以让第三⽅公司的CRM系统⾃主接⼊。
公众账号背后的商家将能通过这个接⼝为⽤户提供更个性化的服务。
有了这个接⼝,基于微信为⽤户提供服务的创新应⽤也不断涌现,⽐如微信查路况、查信⽤卡、订酒店、订外卖、买门票、在美肤汇购物、微团购等。
随着越来越多的应⽤加⼊微信平台,探讨微信营销的机构和⽂章越来越多,微信导航⽹站也顺势⽽起。
未来微信还将成为⼀个商户⾃助管理的开放平台,商户可以⾃由接⼊、⾃主管理⽤户体系。
“腾讯微信会员卡负责⼈耿志军说:商家原有的CRM系统都可以对接到微信会员卡系统中,从⽽优化其CRM系统,让原有CRM也具备拉新和营销能⼒。
”在实物电商⽅⾯,微信已经联合美肤汇进⾏了不少的⽀付尝试,耿志军称:“实物电商进到移动互联⽹时代应该是什么样⼦?我们觉得⾄少不是PC互联⽹时代的样⼦,⾄少更轻⼀点,更便捷⼀点。
我们先做⽣活电商,实物电商接下来也会加速做。
”当然,乐观地讲,微信的商业化也有机会带来更多种可能性,尤其是对第三⽅⽽⾔—游戏开发商、数字出版⽅、优质⾃媒体、企业、营销公司等。
1.3 业务⽬标业务⽬标的例⼦如下:1、跨平台⽀持多平台,沟通⽆障碍微信⽀持主流的智能操作系统,不同系统间互发畅通⽆阻。
2、轻松聊天不透露信息是否已读,降低收信压⼒3、图⽚压缩传输,节省流量,4、输⼊状态实时显⽰带给您⼿机聊天极速新体验微信为您显⽰对⽅实时打字状态,5、移动即时通信,楼层式消息对话更是让你们的聊天简洁⽅便。
实验报告□实践报告□课程名称:软件需求工程实验名称:订餐系统项目前景与范围文档实验地点:太原理工大学虎峪校区专业班级:软件工程1417学号:2014005993 学生姓名:曹旭清指导教师:王建珍2017年5月3日1.业务需求1.1应用背景××是某个大学城的一家餐厅,经营几年,已经初具规模,但是一直以来,该店收益都不能令人满意,经营规模也没有得到提升。
从餐厅开始营业以来,该店在经营管理方面一直存在诸多问题,而且都没有得到很好解决;比如顾客的订餐电话杂乱,导致接线员工作繁忙,不能很好的完成工作;同时需要一位会计需要对顾客顾客的订餐时间、地址等信息都要进行手动排序,来达到优化送货员的服务的目的。
该餐厅对于顾客的资料信息没有储存,甚至连每次的订单以及用户信息记录都被随意抛弃;导致接线员在接到“老客户”时候每次都要重新记录有关信息,这样很不利于增加本店的回头客的迫切需要,另外当顾客向接线员询问一些建议时,接线员不知道如何去推荐也不知道该推荐些什么食物;送货员在送货完成进行交易时需要顾客使用现金支付,而且没有其他任何更加方便的支付手段,所以送货员身边还要带零钱,导致送货员工作效率不高;对于账单结算,本店只能通过会计的手工进行,这样不仅容易出错而且又费时间;现在,经理想要扩大经营范围,但是一番实施之后,发现愿意加盟连锁的并不多;经理自己也不能很好的解释原因;最近一段时间,该店顾客数量在逐渐减少,这是一个令人担忧的状况,员工们也讨论过,但是都不能给出具体的原因,有可能是宣传力度不够,也有可能是食物质量问题,还有可能是本店的服务不到位,或者其他原因;甚至每种问题都存在。
前段时间,经理了解到现代企业都有着自己的软件管理系统,能大幅度提高企业管理效率和质量;于是经理借鉴和参考这样的模式,决定为为该餐厅添加一个管理系统,希望能通过这样的软件系统,尽可能多的解决餐厅面临的问题,同时帮助提高餐厅的管理水平,获得更多的收益。
1获取需求活动的展开只要保证项I I范伍.可以有需求遗漏。
<P68 应该为不允许需求遗漏〉错心2涉众是指所有能够影响软件系统的实现或者是会被实现后的软件系统所影响的个人和团体是固定不变的。
CP93 P95应该为不是固定不变的)错“3面对面的会见被认为是最貝丰富内容的交淤方式.是实践中应用最为广泛的需求获取的方法之一。
P113对卍4原型是一个系统.它内化了一个更迟的本质特征•原型系统通常被构造为完整的系统口倒数第八行应该为不完整的系统)错亠1.需求分析与系统设计之间的界限是什么?何时从分析阶段进入设计阶段?需求分析关注系统“做什么”,系统设计关注“如何做”。
当分析阶段完成后才能进入到设计阶段2.需求处理要注意哪些非技术因素?为什么?要注意的非技术因素:组织机构文化、社会背景、商业目标、利益协商等。
二________________________因为利用建模与分析技术构建的解决方案一定要和具体的应用环境相关,不存在不依赖具体应用环境的解决方案,因此,在利用建模分析技术进行要求处理是不能忽视具体应用环境的相关因素3.需求分析与需求工程之间的关系那就是需求工程含义更广,包括需求获取、需求分析、需求定义第二章:1.解释名词:问题域,解系统和共享现象,并结合他们的含义说明软件系统如何与现实世界形成互动的问题域:现实的状况与人们期望的状况产生差异就产生问题。
解系统:软件系统通过影响问题域,能够帮助人们解决问题称为解系统通过共存现象仅仅是问题域和姐系统的一个部分。
而不是他们的全部。
软件系统仅仅是现实世界的一种抽象。
所以问题除了共享现象之外。
还有很多在进行模型抽象时忽略的其他现实因素。
2.解释下列名词,需求,规格说明,问题域特性和约束,并结合他们的含义说明需求工程的主要任务是什么?需求是用户对问题域中的实体状态或事件的期望描述规格说明:规格说明是解系统为满足用户需求而提供的解决方案,规定了解系统的行为特征。
问题域的特性:在和解系统相互影响的同时,问题域是自治的,它有自己的运行规律,而且这些规律不会因解系统的引入而发生改变,这种自治的规律性称为问题域特性,当这些特性非常明确时称之为约束。
软件工程10-03社团管理系统项目前景与范围文档辽宁工程技术大学软件学院2012/11/18社团管理通过本系统会在原有的传统管理上更进一步发展,本系统实现了提高工作效率,增进交流,减少开销进行了,规范化办公进行。
本文档对本系统进行了前景与范围分析。
目录1.业务需求 (2)1.1应用背景 (2)1.2业务机遇 (2)1.3业务目标 (2)1.4业务风险 (2)2.项目前景 (3)2.1前景概述 (3)2.2主要特性 (3)2.3假设与依赖 (3)3.项目范围 (1)3.1第一版范围 (4)3.2后续版本范围 (4)3.3限制与排除 (4)4.项目环境 (4)4.1操作环境 (4)4.2涉众 (5)4.3项目属性 (5)词汇表 (5)参考资料 (5)附录 (5)1.业务需求1.1应用背景目前,社团管理还是停留在传统管理方式上,因为课业的原因大家时间很难统一时间因此工作效率降低,并且因为沟通需要花费大量的话费,增加了开支。
因为没有严格的工作流程,大家工作起来会有很大的差别,会造成没必要的纠纷,麻烦。
信息不能及时通知到每个人,在紧急情况下,大家不能主动获得信息。
因此社团在工作效率和执行力上面都有所限制。
1.2业务机遇社团成员平时因为时间,见面时间少,社团信息不能及时让大家知道。
社团成员通过自己的账号登陆,会在线查阅近期的活动信息,以及自己要完成的任务,会及时了解近期的社团工作信息。
在系统中大家通过统一的系统流程工作,完成自己的工作前期准备。
通过在线查阅,大家可以及时了解到社团即时信息的发布。
这样大家可以及时的了解到自己的工作。
通过本系统大家统一了工作流程,办公规范化。
大家可以更方便的交流工作。
减少了电话沟通,节约了费用支出。
1.3业务目标BO—1:在第一版本应用之后社团人员能够通过本系统及时了解活动信息,减少联系花费。
度量标准(Scale):社团人员能够在活动开展两天前,通过本系统了解到活动的信息。
计量方法(Meter):通过社团内个体的调查统计。
一、前景和范围文档1.1业务需求1.背景、业务机会与客户需要在当今,各行各业之间的竞争日益激烈,各超市间的竞争也进入到了一个全新的领域,对于一个超市来说,竞争已不再是某个单方面的竞争,而是技术的竞争、管理的竞争、人才的竞争。
技术的提升和管理的升级是超市业的竞争核心。
如何在激烈的竞争中扩大销售额、降低经营成本、扩大经营规模,成为超市营业者努力追求的目标。
针对这一系列的问题,需要在超市运行管理等方面使用信息技术的趋势成为必然,于是POS系统应运而生,解决了超市管理的需求以及运行发展的前景问题,使一个超市能够在激烈的市场竞争下站稳一席之地。
2.业务目标与成功标准●建立一个界面友好,简单易用的超市POS系统;●实现对超市的各业务进行简单高效的管理。
3.业务风险主要风险评估系统之间各模块的整合存在一定的技术难度;在系统开发过程中,由于各个模块是独自开发完成,最后的系统调试和测试需要详细规划,存在一定的技术风险;风险处理策略在系统详细设计时尽可能考虑到将来系统整合的技术问题,或者选择有相关系统开发经验的人员进行指导性的工作。
1.2解决方案的前景1.前景陈述对于每一个超市而言,不论是超市的管理者还是超市的员工来说都希望能够省时省事的进行业务经营,希望借助一个信息系统来处理业务经营,且这个系统是简单而易于操作的,能够方便的对超市所有的相关业务进行操作,对于超市管理者来说,这个系统能够提高工作效率,减少人力资源使用,实现盈利最大化,对于超市员工来说这个系统是简单的、易操作的,以便自己进行业务操作,而他们所需要的正是POS系统。
2.主要特性FE-1收银业务:通过扫描商品条码或者手动输入商品编码,结算交易的金额,支持刷卡(银行卡、信用卡)付款方式,支持代金券抵押付等多种方式付款。
顾客付款后,自动计算找零,同时打印交易清单(包括交易的流水账号、商品名、数量、单价、总金额、交易时间、负责本次收银的员工)。
FE-2退/换货业务:录入退/换商品信息,将信息更新至POS系统数据库FE-3商品管理:浏览商品条码、进货价,销售价,库存等信息;可以添加、修改、删除、搜索商品信息。
《软件需求分析》习题集《软件需求分析》课程组编2012年4月目录一、单项选择题 (2)二、填空题 (5)三、判断题 (9)《软件需求分析》习题集一、单项选择题1、软件生产中产生需求问题的最大原因在于对应用软件的()理解不透彻或应用不坚决。
(A)复杂性(B)目的性(C)模拟性(D)正确性2、需求分析的目的是保证需求的()。
(A)目的性和一致性(B)完整性和一致性(C)正确性和目的性(D)完整性和目的性3、系统需求开发的结果最终会写入()。
(A)可行性研究报告(C)用户需求说明4、现实世界中的((B)前景和范围文档(D)系统需求规格说明)构成了问题解决的基本范围,称为该问题的问题域。
(A)属性和状态(B)实体和状态(C)实体和操作(D)状态和操作5、功能需求通常分为三个层次,即业务需求、用户需求和()。
(A)硬件需求(B)软件需求(C)质量属性(D)系统需求6、比较容易发现的涉众称为初始涉众,又称为(),通常包括客户、管理者和相关的投资者。
(A)关键涉众(B)涉众基线(C)普通涉众(D)一般涉众7、如果在最终的物件(Final Artifact)产生之前,一个中间物件(Mediate Artifact)被用来在一定广度和深度范围内表现这个最终物件,那么这个中间物件就被认为是最终物件在该广度和深度上的()。
(A)模拟(B)构造(C)原型(D)模型8、按照使用方式进行分类,原型可分为:演示原型、()、试验原型和引示系统原型。
(A)非操作原型(B)系列首发原型(C)选定特征原型(D)严格意义上的原型9、按照功能特征进行分类,原型可分为:()、非操作原型、系列首发原型和选定特征原型。
(A)拼凑原型(B)样板原型(C)纸上向导原型(D)严格意义上的原型10、按照开发方法进行分类,原型可分为:演化式原型和抛弃式原型,其中抛弃式原型又被细分为()。
(A)演示原型和试验原型(C)探索式原型和实验式原型(B)系列首发原型和选定特征原型(D)样板原型和纸上向导原型11、原型的需求内容可以从三个纬度上分析:即()。
辽宁工程技术大学前景与范围文档Project Scope and Perspective Document邢少强(PM)、江国辉、顾岩2014/10/25目录1.业务需求 (2)1.1应用背景 (2)1.2业务机遇 (2)1.3业务目标 (2)1.4业务风险 (2)2.项目背景 (3)2.1前景概述 (3)2.2主要特征 (3)2.3假设与依赖 (4)3.项目范围 (4)3.1版本范围 (4)3.2限制与排除 (4)4.项目环境 (5)4.1操作环境 (5)4.2涉众 (5)4.3项目属性.........................................1.业务需求1.1应用背景XX学校的图书馆目前还是人力管理系统,借书记录、书本检查、活动通知都是人工完成,而且借阅者通常借书还十分方便,尤其是查阅是否有自己想要借阅的图书时效率十分低。
而且,每过一段时间图书管理者就需要处理大量的历史数据,和新产生的借书情况记录。
因此,XX学校为了节省人工成本、时间成本欲对本学校的图书馆系统建立网上管理系统,提高管理效率,为学生和老师提供更加高效的便利服务。
为满足学校学生的服务和管理,该图书馆需要开发一款管理系统软件。
1.2业务机遇借阅用户都可以通过图书馆管理系统去查看自己的信息。
当图书馆推出新的活动或有新的通知的时候,通过这样一个系统用户们可以很方便的查看一些信息,方便借阅图书的用户。
更为重要的是,可以提高图书馆的工作质量,也提高了图书馆的管理效率。
1.3业务目标业务目标:BO-1:在第一个版本应用之后的星期,图书馆借阅用户可以通过这个系统查看自己的信息,了解图书馆的最新动态。
BO-2:在第一版本应用之后的三个月,持有图书馆的图书卡的借阅用户人数增加5%;BO-3:在第一个版本应用六个月之后,持有图书馆的图书卡的借阅用户人数增加20%,实际借阅图书的用户增加10%;成功标准:SC-1:在第一个版本应用之后的两个星期内,用户反应良好,图书馆管理系统在用户查询时运行流畅。
南京大学软件学院NJUSE
“爱健身”项目前景与范围文档
目录
开发人员及变更表 (3)
开发小组人员 (3)
变更表 (3)
1.引言 (4)
1.1编写目的 (4)
1.2对象与范围 (4)
1.3参考文献 (4)
2.业务需求 (4)
2.1应用背景 (4)
2.2业务机遇 (4)
2.3业务目标 (5)
2.4业务风险 (5)
3.项目前景 (6)
3.1 前景概述 (6)
3.2主要特性 (6)
3.3假设与依赖 (7)
4.项目范围 (7)
4.1 第一版以及后续版本范围 (7)
4.2限制与排除 (8)
5.项目环境 (8)
5.1 操作环境 (8)
5.2涉众 (9)
5.2.1涉众范围 (9)
5.2.2涉众特征 (10)
5.2.3涉众扩展特征 (11)
5.3项目属性 (12)
开发人员及变更表开发小组人员
●杨松121250190 ●杨涛121250191 ●杨文斌 121250192 ●于林锋121250194
变更表
1.引言
1.1编写目的
本文档详细描述“爱健身”的前景与范围,达到分析项目前景、机遇、风险的目的,同时实现客户与项目组的沟通。
1.2对象与范围
本文档面向开发人员,测试人员,管理人员及最终用户而编写,是了解系统的导航。
参考了南京大学软件学院的《需求工程——软件建模与分析》,用于指导下一循环的需求获取工作。
1.3参考文献
[1] 骆斌&丁二玉《需求工程——软件建模与分析》北京:高等教育出版社,2009
[2] 王宇华.基于本体的流程类业务需求建模方法研究[D].哈尔滨工程大学,2011.
[3] Wiegers,K.Software Requirements, second edition. Redmond, WA: Microsoft press,2003
2.业务需求
2.1应用背景
随着社会的不断发展,人们的生活速度不断加快,却因此而减少了出门健身运动的机会,导致大量的人群运动不足。
目前,很多热爱健身或想要健身的群众在想去健身锻炼的时候常常会遇到诸如以下的问题:人们不知道自己周边的健身场所的分布,不知道各个健身场所里各有什么器材以及当前开放与否、收费与否。
有些时候人们只有在到达健身场所之后才发现场地或器材已经没有剩余只好等待或回家。
人们也无法得知某个健身场所的设备、环境等具体情况。
人们往往在想健身锻炼身体的同时,自己却没有能力制定出一套适合自己身体素质情况的健身方法,常常无法坚持,也不能找到合适的教练。
与此同时,健身场所也想增加来健身运动的人数。
健身场所的器材有时无法被充分利用有时却有人等待使用。
健身场所有时举办一些活动却没有办法让广大健身爱好者得知。
2.2业务机遇
广大健身爱好者通过在线预订健身场所及器材,要求健身场所为其预留的系统,可以使健身爱好者不必再担心到达健身场所之后才发现场地或器材已经没有剩余只好等待或回家的问题。
并通过这个系统,人们可以实时得知各个健身场所
的地理位置,是否有活动,收费情况等情况,使他们在健身时有更多选择。
这增加了他们健身的积极性,也令他们的健身更有效率,能选择到最适合自己的健身方式。
人们也有了一个评价与讨论健身场所的平台。
通过一个这样的系统,广大健身爱好者可以根据自己的身高、体重等身体素质,获得一个适合自己的健身方案,能够与适合的健身教练取得联系。
可以帮助用户更好的到达他们想要健身的效果。
健身场所也能让自己的活动与场地情况实时更新,吸引到更多客人,增加场地与健身器材的使用率。
健身场所也可以看到健身爱好者对他们的场馆的评价,从而不断改良更新。
不断吸引新顾客。
相对于其他软件,我们将与健身场所进行合作,配合健身场所提供的场地、器材、教练等信息,为每个想要健身的人提供周边的健身场所的分布,各个健身场所里的器材以及当前开放与否、收费与否的信息。
通知人们某个健身场所的设备、环境等具体情况。
根据个人实际情况制定出一套适合自己身体素质情况的健身方法,寻找合适的教练。
2.3业务目标
BO-1:在第一版应用之后的3个月内,平均每个登记在线的健身场所的客人人数增加50%。
BO-2:在第一版应用之后的3个月内,平均每个登记在线的健身场所的器材利用率增加50%。
BO-3:在第一版应用之后的3个月内,每天人们对每个登记在线的健身场所的平均评价数达到20条。
BO-4:在第一版应用之后的6个月后,人们对在每个登记在线的健身场所的平均评分(满分10分)要比在第一版应用发布之后的3个月后的评价评
分增加50%。
BO-5:在第一版应用之后的6个月后,系统登记的健身场所的数量要比在第一版应用发布之后的3个月后的数量增加20%。
SC-1:在第一版应用之后的3个月内,目前在每个登记在线的健身场所中健身运动的客人中,50%的人使用本系统预定。
SC-2:在第一版应用之后的6个月内,人们对本系统的满意度平均评分在8分(满分10分)以上。
SC-3:在第一版应用之后的3个月内,人们对预定的赴约率在达到95%以上。
2.4业务风险
RI-1:使用该系统的人太少,减少了对开发商的投资回报。
可能性0.3,影响为9。
RI-2:使用预定系统的人认为系统操作复或其他原因降低人们对系统满意度并减少使用人数。
可能性0.4,影响为3。
RI-3:健身场所的管理者不愿意合作并提供相应的信息,使系统登记的健身场所数量不足。
可能性0.4,影响为7。
RI-4:健身场所的管理者无法实时更新信息,导致系统中的信息错误。
可能性0.2,影响为2。
RI-5:系统的宣传力度不够,导致使用的人数以及登记的体育馆数不够可能性0.4,影响为6。
RI-6:用户对于预定的赴约率无法达到标准导致体育馆对本系统的不信任,影响合作
可能性0.3,影响为5。
RI-7:体育馆本身已有预定系统导致不愿与本方进行合作
可能性0.4,影响为5。
3.项目前景
3.1 前景概述
对那些健身爱好者来说。
“爱健身”是一个同时具有网页版与手机版的应用程序,它为广大健身爱好者提供了制定个人健身计划、选择合适的健身场所、预定健身场所与器材、评价健身场所的途径。
他们可以实时得知各个健身场所的地理位置,是否有活动,收费情况等情况,使他们在健身时有更多选择。
这增加了他们健身的积极性,也令他们的健身更有效率,能选择到最适合自己的健身方式。
而对于健身场所而言,他们多了一个向广大健身爱好者介绍自己的途径,吸引到更多的客人。
3.2主要特性
FE-1:登陆、注册、注销
FE-2:填写、完善、修改个人信息
FE-3:选择、变更健身目标
FE-4:查看健身场所的信息
FE-5:根据健身场所提供的器材与场地使用信息来预定器材与场地。
FE-6:查看已选健身场所的健身教练信息
FE-7:选择、修改健身教练
FE-8:根据地图导航提供的路线前往目标健身场所。
FE-9:支付、退还订金。
FE-10:根据预定信息在健身场所使用相应的器材与场地。
FE-11:创建、浏览、修改、删除器材与场地的预订。
FE-12:评价健身场所。
FE-13:评价系统。
FE-14:根据健身场所实际情况创建、浏览、修改、删除健身场所信息。
FE-15:系统处理预订信息
FE-16:系统推荐健身教练
FE-17:系统根据用户个人信息提供健身计划
FE-18:系统提供健身技巧
3.3假设与依赖
AS-1:健身场所内有可以访问服务器的计算机。
DE-1:如果健身场所有自己的预订系统,那么“爱健身”必须能与这一系统进行双向通信。
4.项目范围
4.1 第一版以及后续版本范围
4.2限制与排除
LI-1:健身场所的器材由商家决定是否开放预订,因此“爱健身”的顾客使用的预订列表由各自健身场所的商家提供。
LI-2:健身场所的教练由商家决定是否开放选择,因此“爱健身”的顾客可选的健身教练列表由各自健身场所的商家提供。
LI-3:“爱健身”系统客户使用时要求为Internet接入状态。
LI-4:“爱健身”系统中的支付和地图导航服务由第三方提供,本系统负责第三方处理信息的整合和显示。
LI-5:“爱健身”只能用于在本系统中注册的体育场馆和健身者。
LI-6:“爱健身”只提供体育场馆的预订以及价格范围的提示,不包含健身项目的支付功能。
5.项目环境
5.1 操作环境
表3
5.2涉众
5.2.1涉众范围
“爱健身”所面向的客户有健身场所相关人员、健身客户和要求开发项目的公司管理层,健身场所相关人员包括:健身场馆管理者,健身教练,器材管理员,健身场馆收银部门。
5.2.2涉众特征
5.2.3涉众扩展特征
5.3项目属性。