马克思主义哲学复习资料
- 格式:doc
- 大小:38.50 KB
- 文档页数:3
马哲期末复习资料
马哲是指中国马克思主义哲学,是中国特色社会主义理论体系
的重要组成部分。
作为中国共产党的指导思想和理论基石,马哲对
于广大中国学子来说具有极其重要的意义。
下面是一份关于马哲期
末复习资料,旨在帮助同学们更好地理解和掌握马哲的核心内容。
第一部分:马哲概述
1. 马哲的起源和发展:简要介绍马哲的起源、发展和演变过程,包括马克思主义在中国的传播和发展。
2. 马哲的基本原理:阐述马哲的基本原理,包括辩证法唯物论、历史唯物论、实践论等。
第二部分:马哲研究重点
1. 马哲的社会主义本质:深入解析社会主义本质的内涵和特点,介绍社会主义与资本主义的区别。
2. 马哲对共产主义的构想:介绍共产主义的概念、特点以及实
现条件,分析马克思主义与共产主义的关系。
3. 马哲的人民群众观:阐述人民群众在马哲中的重要地位和作用,强调人民群众是历史的创造者。
4. 马哲的实践论:详细阐述实践在马哲中的地位和作用,强调
实践是认识和改造世界的基础。
5. 马哲的科学社会主义:介绍科学社会主义的内涵和主要特点,分析科学社会主义与乌托邦社会主义的区别。
第三部分:马哲研究方法
1. 马哲的辩证法:详细介绍马哲的辩证法思想和方法,包括矛
盾的普遍性、特殊性和个别性。
2. 马哲的历史唯物主义:深入解析历史唯物主义的基本原理和
方法,包括历史的连续性和阶段性。
3. 马哲的实证研究:分析实证研究在马哲中的重要意义和价值,介绍实证研究的基本流程和方法。
第四部分:马哲的当代价值
1. 马哲与中国特色社会主义:阐述马哲在中国特色社会主义理
论体系中的地位和作用。
马克思主义哲学(一)绪论1.马克思主义的含义从广义上说,马克思主义不仅指马克思恩格斯创立的起基本原理、基本观点和学说的体系,也包括继承者对它的发展.从它的创造者、继承者的认识成果讲,马克思主义是由马克思恩格斯创立的,而由其后各个时代、各个民族的马克思主义者不断丰富和发展的观点和学说的体系。
从它的阶级属性讲,马克思主义是无产阶级争取自身解放和整个人类解放的科学理论,是关于斗争的性质、目的和解放条件的学说。
从它的研究对象和主要内容讲,马克思主义是无产阶级的科学世界观和方法论,是关于自然、社会和思维发展的普遍规律的学说,是关于资本主义发展和转变为社会主义以及社会主义和共产主义发展的普遍规律的学说。
2。
德国古典哲学家的代表人物有黑格尔、费尔巴哈。
资产阶级古典政治经济学的代表人物是亚当·斯密。
空想社会主义的主要代表是法国的圣西门、沙尔·傅立叶和英国的欧文。
3.如何理解马克思主义是科学性与革命性的统一(1)辩证唯物主义和历史唯物主义是马克思主义最根本的世界观和方法论。
(2)实现以劳动人民为主体的最广大人民的根本利益,是马克思主义最鲜明的政治立场. (3)坚持一切从实际出发,理论联系实际,实事求是,在实践中检验真理和发展真理,是马克思主义最重要的理论品质。
(4)实现物质财富极大丰富、人民精神境界极大提高、每个人自由而全面发展的共产主义以社会,是马克思主义最崇高的社会理想。
(二)第一章1。
哲学基本问题包括两个方面的内容:(1)物质和精神何者是第一性、何者是第二性。
针对此,哲学可分为唯物主义和唯心主义两个对立的基本派别。
唯物主义把世界的本原归结为物质,主张物质是第一性,意识是第一性,事实是物质的产物;唯心主义则相反.(2)思维能否认识或正确认识存在的问题。
针对此,哲学又可以划分为可知论和不可知论。
可知论认为世界是可以被认识的,不可知论则相反。
2.物质的概念物质是标志客观实在的哲学范畴,这种客观实在是人通过感觉感知的,它不依赖于我们的感觉而存在,为我们的感觉所复写、摄影、反映.物质的唯一特性是客观实在性.3.如何理解马克思主义的物质观具有丰富而深刻的理论意义(1)坚持了物质的客观实在性原则,坚持了唯物主义一元论,同唯心主义一元论和二元论划清了界限。
马克思主义哲学复习资料第一章哲学及其发展规律1.什么是哲学?哲学是一种从总体上把握世界的人类智慧,是通过一系列概念、范畴、命题和理论论证而形成的关于世界总体的思想体系,是理论化系统化的世界观,是对人和历史、人和自然、人和人本身的总体理解和把握。
2.哲学的基本问题(描述):思维和存在的关系问题哲学的基本问题,是贯穿于全部哲学问题之中并统帅和制约其他一切问题的根本问题,也是各种哲学学派、思潮争论的根本问题。
①恩格斯明确提出,全部哲学,特别是近代哲学的重大的基本问题,是思维和存在的关系问题。
关于思维与存在、精神与物质谁为本原的问题,也就是思维与存在、精神与物质谁是第一性、谁产生谁的问题。
这是哲学中的唯物论与唯心论之争,通常被称作“本体论”问题。
②哲学基本问题的另一个方面,是关于思维与存在“有无同一性”的问题,也就是思维能否认识存在的问题。
用哲学语言来说,这个问题叫做“思维和存在的同一性问题”,这是哲学中的可知论与不可知论之分,通常被称作“认识论”问题。
在哲学基本问题中,本体论是认识论的前提和基础,只有回答本体论问题才能回答认识论问题。
3.哲学基本派别①古代朴素唯物主义(万物生于水,五行说等)特征:以自然原因去解释自然现象,肯定世界的物质本原性和统一性。
缺陷:把某种具体的物质形态看作世界的物质本原和统一的物质基础。
古代唯物主义具有明显的“猜测”性质。
②近代机械唯物主义(人是机器)以近代科学对自然现象的实证研究为基础,以新的实证知识和科学方法论证世界的物质统一性,确认了唯物主义的反映论和可知论原则。
局限:一是把自然界中各种现象和过程最终归结为机械运动,用力学规律加以解释;二是用孤立、静止、片面的观点解释世界,是一种形而上学的思维方式;三是唯物主义的不彻底性,即自然观的唯物主义而历史观的唯心主义。
③辩证唯物主义哲学唯物主义的最高形态,实现了唯物论与辩证法、唯物主义的自然观与历史观的统一。
④主观唯心主义(贝克莱,“存在就是被感知”“物是观念的集合”)把个人的感觉、心灵、意识、观念夸大为第一性的东西,否认物质世界和客观规律不依赖于人的意识而存在。
简答题1.人和人之间的基本关系是什么?什么是“人”和“人”之间的基本关系?它就是人的“物质属性”、“精神属性”、“意识属性”相互之间的对应关系。
“人”和“人”之间的基本关系是形成人类的一切社会关系的基础,所有的人际关系都体现在人的物质属性、精神属性和意识属性之间的相互作用中。
2.世间是否有真理?何为真理?人对客观事物的正确认识或可谓之“人的真理”。
抛开人,客观事物尤其自身的存在和规律,这可称之为“客观的真理”,即“绝对的真理”。
“绝对的真理”若不为人所知,则对生而为人的我们而言毫无意义。
但是,人的认识基于其本身的局限性,总有局限,而无法完全认识客观事物。
所以,对我们“人”而言,只有“相对真理”。
——基于哲学的思考。
为什么说实践是检验认识真理性的唯一标准?(P66-67)答:1、所谓真理的检验标准,就是检验人的主观认识同客观实际是否相符合及符合的程度。
2、从真理的本性看,真理是人们对客观事物及其发展规律的正确反映,它的本性在于主观与客观相符合。
要检验一种认识是否是真理,只能将主观与客观联系起来,而能够联系主客观的桥梁,只有实践。
3、从实践的特点看,实践是人们改造世界的客观物质活动,具有直接现实性的特点。
正是实践这一直接现实性的特点,使人们的主观观念可以在现实中得到印证,是否符合客观实在,是否取得预想的向良性方向发展的结果,使它成为检验真理标准的主要依据。
3.房价过高是否违背价值规律?从目前形势来看下跌是不可能的,如果需求不能平抑等政策过去了,还是报复性上涨,地产商为什么敢捂盘惜售?说到底还是奇货可居,东西太少了,买的人太多。
超市里买苹果的他们敢捂盘惜售吗?别人家也卖苹果,而且过期苹果会烂掉,而房子不会。
现在买的人这么多,卖的数量这么少。
凭什么这么便宜卖给你?价值规律在这里呢。
如果国家一味的打压房价对地产商也是不公平的,黄金除了首饰用途之外没有什么实用的工业,日常生活用途,但是为什么这么贵,还不是稀有程度使然...如果房屋供应量不提升,需求不降,而房价不上涨。
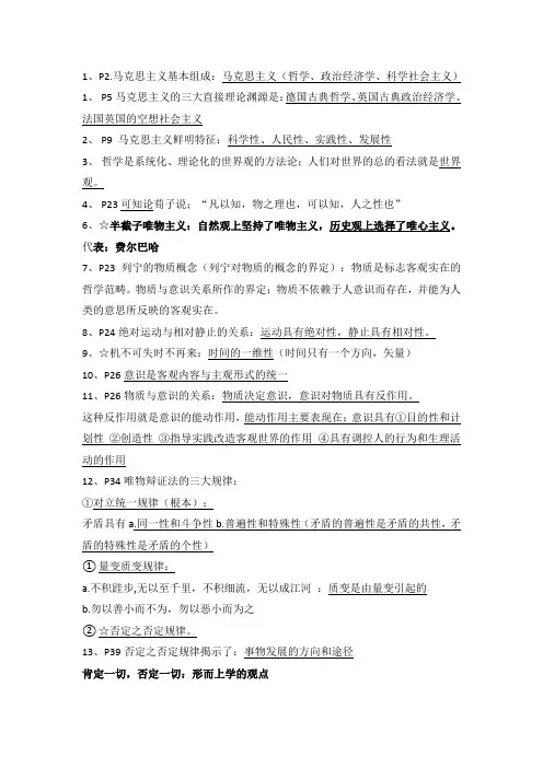
1、P2.马克思主义基本组成:马克思主义(哲学、政治经济学、科学社会主义)1、P5马克思主义的三大直接理论渊源是:德国古典哲学、英国古典政治经济学、法国英国的空想社会主义2、P9 马克思主义鲜明特征:科学性、人民性、实践性、发展性3、哲学是系统化、理论化的世界观的方法论;人们对世界的总的看法就是世界观。
4、P23可知论荀子说;“凡以知,物之理也,可以知,人之性也”6、☆半截子唯物主义:自然观上坚持了唯物主义,历史观上选择了唯心主义。
代表:费尔巴哈7、P23列宁的物质概念(列宁对物质的概念的界定):物质是标志客观实在的哲学范畴。
物质与意识关系所作的界定:物质不依赖于人意识而存在,并能为人类的意思所反映的客观实在。
8、P24绝对运动与相对静止的关系:运动具有绝对性,静止具有相对性。
9、☆机不可失时不再来:时间的一维性(时间只有一个方向,矢量)10、P26意识是客观内容与主观形式的统一11、P26物质与意识的关系:物质决定意识,意识对物质具有反作用。
这种反作用就是意识的能动作用,能动作用主要表现在:意识具有①目的性和计划性②创造性③指导实践改造客观世界的作用④具有调控人的行为和生理活动的作用12、P34唯物辩证法的三大规律:①对立统一规律(根本):矛盾具有a.同一性和斗争性b.普遍性和特殊性(矛盾的普遍性是矛盾的共性,矛盾的特殊性是矛盾的个性)①量变质变规律:a.不积跬步,无以至千里,不积细流,无以成江河:质变是由量变引起的b.勿以善小而不为,勿以恶小而为之②☆否定之否定规律。
13、P39否定之否定规律揭示了:事物发展的方向和途径肯定一切,否定一切:形而上学的观点14、P62实践的本质:实践是人类能动地改造世界的社会性的物质活动,具有客观实在性、自觉能动性和社会历史性三个基本特征15、P67实践对认识的决定作用4方面:①实践是认识的来源②实践是发展的动力③实践是认识的目的④实践是检验认识真理性的唯一标准。
马克思主义哲学期末复习第一章 哲学及其发展规律哲学的含义:哲学是通过一系列概念、范畴、命题和理论论证而形成的关于世界总体的思想体系,是理论化、系统化的世界观。
世界观:人们对整个世界的根本看法,根本观点。
人生观:人生观是关于人生问题的根本观点。
方法论:方法论就是关于方法的理论。
方法论主要解决人在现实生活中面对事物和问题须“怎么办”这个问题,世界观主要解决世界“是什么”问题。
哲学与宗教的关系:哲学和宗教的区别就在于哲学是“理论化、系统化”的世界观,就是说“理论化、系统化”这一点,可以把哲学和宗教区别开来。
哲学与科学的关系:哲学是关于整个世界最普遍本质和规律的学科。
(1)哲学和具体科学是普遍和特殊、共性和个性的关系。
(2)哲学和具体科学相互依赖、相互作用一方面,哲学以具体科学为基础。
另一方面,具体科学以哲学为指导。
哲学的基本问题:全部哲学,特别是近代哲学的重大的基本问题题哲学基本问题的内容:1.思维和存在何者为第一性,何者为第二性问题。
——本体论2.思维能不能正确地反映存在的问题。
——认识论3.思维怎样反映存在的问题。
——方法论基本派别:唯心主义哲学形态:凡认为万物的最大共相和本质是精神的哲学家及其哲学理论都叫唯心主义哲学。
唯物主义哲学形态凡认为万物的最大共相和本质是物质的哲学家及其哲学理论都叫唯物主义哲学。
1.古代朴素唯物主义 把万物的本源看作是某种物质具体形态2.近代形而上学唯物主义(机械唯物主义) 把构成事物的最小单位原子(或分子)等同于物3.马克思主义的实践唯物主义(辩证唯物主义和历史唯物主义) 把从包括“黑马”在内的世界万物中抽象出来最大共性的本质视为物质,即认为世界的统一性在于其物质性形而上学:一是指研究超感觉的、经验之外对象的哲学。
二是指与辩证法对立的思维方式,即用孤立的、静止的、片面的观点观察世界和解释世界的世界观和方法论。
客观唯心主义(万物共相、本质是“客观精神”)主观唯心主义(万物共相、本质是“主观精神”或万 物共相、本质为人心所造) 唯心主义辩证法:进行谈话论辩、在辩论中揭露对话议论中的矛盾并通过克服这些矛盾以求得真理的方法。
一、马克思主义哲学原理(一)马克思主义哲学是科学的世界观和方法论1.哲学和哲学基本问题哲学与世界观和方法论世界观是人们对生活于其中的世界以及人与世界关系的根本观点。
哲学是系统化理论化的世界观,是世界观的理论形态。
哲学是一种知识体系,又是一种意识形态。
哲学既是世界观又是方法论,是世界观和方法论的统一。
哲学是人类把握世界的一种特殊方式,为人们的认识和实践提供根本准则和一般方法论。
哲学基本问题的内容和意义恩格斯总结哲学发展的历史,明确提出思维和存在的关系问题是哲学的基本问题,指出哲学基本问题包含两个方面的内容,即思维和存在何者是第一性及有无同一性。
思维和存在的关系问题:一是任何哲学派别都不能回避的问题,二是解决其他哲学问题的前提,三是划分哲学中基本派别的依据,四是指导人们实际生活的基本问题。
哲学基本问题原理为哲学研究提供了一条基本的指导线索,也是指导我们认识和改造世界的一个根本原则。
唯物主义和唯心主义及其历史形态唯物主义和唯心主义是对哲学基本问题第一个方面的不同回答而形成的哲学中的两个基本派别,它们只能在哲学意义上,即在回答思维和存在、精神和物质何者是第一性上使用,而不能在别的意义上使用。
一切哲学都不能超越或调和唯物主义和唯心主义两大基本派别,这是哲学的党性或党派性。
唯物主义主张物质第一性、精神第二性。
唯物主义坚持按世界的本来面目去说明世界,而不附加任何外来成分,唯物主义精神也就是科学精神。
坚持唯物主义,必然坚持无神论,反对有神论。
要把作为一般世界观的唯物主义与它在各个时代的具体形态区别开来,唯物主义在其发展过程中经历了三种形态:( 1 )古代朴素唯物主义;(2 )近代形而上学唯物主义;(3)现代辩证唯物主义和历史唯物主义。
唯心主义主张精神第一性、物质第二性。
唯心主义的基本类型有主观唯心主义和客观唯心主义。
主观唯心主义把人的感觉、观念作为惟一真实的存在和世界的本原,其荒谬之处在于必然导致“唯我论”;客观唯心主义把某种脱离任何个人的精神变为独立的存在,并把它作为世界本原和万物的创造者,其荒谬之处在于以某种方式承认“宗教创世说”。
马克思主义哲学复习资料第一章马克思主义哲学是科学的世界观和方法论三、辨析题。
1、哲学等于世界观。
(P9)2、唯物主义就是重物轻人的物本主义,唯心主义就是重人轻物的理想主义。
(P9)3、辩证法和形而上学是两个独立的哲学派别。
(P9)4、真正的哲学是时代精神的精华。
(P10)5、哲学具有民族性,所以,不同民族的哲学是绝对排斥的。
(P10)6、马克思主义哲学是“全人类”的哲学。
(P10)四、简答题。
1、简述哲学与世界观的关系。
(P11)2、什么是哲学?哲学与具体科学的关系怎样?(P11)3、简述哲学基本问题的二个方面及其关系。
(P12)4、简要说明哲学基本问题的理论和实践意义。
(P12)5、怎样理解哲学的阶级性?(P12)6、简述哲学与文化的关系。
(P13)7、简述马克思主义哲学产生的必然性。
(P13)8、什么是马克思主义哲学?马克思主义哲学有哪些特点?(P13)9、为什么说实践观点是马克思主义哲学首要的基本观点?(P14)10、怎样理解马克思主义哲学的产生是哲学中的伟大变革?(P14)11、为什么说马克思主义哲学是科学的世界观和方法论?(P15)12、简要回答马克思主义哲学是建设有中国特色社会主义理论的哲学基础。
(P15)13、简述马克思主义哲学与现代科学技术的关系。
(P15)五、论述题。
1、什么是马克思主义哲学?学习马克思主义哲学对我国社会主义现代化建设有何重大意义?(P16)2、当代西方哲学主要存在哪两种思潮?马克思主义哲学应如何正确对待它?(P17)3、试述坚持马克思主义哲学和发展马克思主义哲学的统一。
(P17)4、试述马克思主义哲学的特点和与时俱进的理论品质。
(P18)第二章世界的物质性和人的实践活动三、辨析题。
1、物质就是看得见、摸得着的物体。
(P35)2、人类世界就是人类社会。
(P35)3、实践是自在世界和人类世界分化和统一的基础。
(P35)4、人脑是思维的物质器官,因此有了人脑就会自动产生意识。
马克思主义哲学复习知识点大全马克思主义哲学第一章1 .哲学的定义哲学是通过一系列概念、范畴、命题和理论论证而形成的关于世界总体的思想体系,是理论化、系统化的世界观2 •世界观的定义自己对世界观的看法3 .世界观和人生观的关系A.世界观理论的根本意义,就是在于它从总体上揭示人与世界的复杂多样的关系,论证人在世界中的地位和作用,阐发人的生命的意义与价值, 激发人的理想与追求B.哲学的世界观理论不是凭空产生的,而是人在自己的生活实践中形成的,人对自身的理解直接关系到对世界以及人与世界关系到理解4 .人生观点核心问题最核心问题是个人与社会的关系问题,其中包括个人与他人、个人与群体、个人与人类等关系5 .哲学是世界观的认识论价值论方法论的统6 .基本问题A.思维和存在谁者为第一性的问题B.思维和存在有无同一性的问题7 .基本派别唯物主义和唯心主义第二章1 .马克思主义哲学创立的社会基础A.英国工业革命的开展B.人类社会历史开始由地域性的历史转向世界历史C.资本主义生产方式的确立极大地解放了社会生产力D.社会日益分裂为两大对立的阶级:资产阶级和无产阶级E.无产阶级作为一支独立的政治力量登上了历史舞台2 .马克思主义哲学创立的科学前提自然科学:细胞学说、能量守恒和转化定律社会科学:英国古典政治经济学、法国复辟时期的历史学和英法空想社会主义学说3 .马克思主义哲学创立的理论来源直接来源是德国古典哲学,其中包括康德到黑格尔的唯心主义辩证法, 又包括费尔巴哈的人本学唯物主义4 .马克思主义哲学的主题无产阶级和人类的解放5 .马克思主义哲学的理论前提现实的个人--第二早1 .世界是物质的2 .物质的定义标准客观存在的哲学范畴,指不依赖于人的意识,并能为人的意识所反映的客观实在3,物质的存在方式:运动4 .时间和空间是运动着的物质的基本存在形式5 .运动是决定的,静止是相对的,运动是在一定时间和空间内实现的6 .社会存在定义:社会存在是指为物质生产方式所决定的人类社会的物质生活过程包括:物质生产方式以及自然环境、人口因素7 .自然存在定义:自然存在是指自然界各种事物的存在包括:无机界和生物界8 .意识的定义意识是物质世界发展到一定阶段的产物,是客观世界的主观映象9 ,社会意识定义:是以观念的形式反映出来的社会存在形式:社会心里、科学10 .世界的物质统一I生原理A.物质与意识是统一的B.自然界和人类社会是统一的C.体现在世界物质多样性的统第四章L实践的定义实践是人特有的存在方式,是人为解决自身需要与外部世界的矛盾而进行的能动地改造世界的物质活动2 .实践的本质实践是人能动地改造世界的社会性的物质活动3 .实践是人存在方式的原因A.实践是人的生存基础B.实践是人的意识活动的基础C.实践是人的社会关系的基础4 .实践的内在矛盾A.规律的客观性与活动的目的性的矛盾B.个别性与普遍性的矛盾C.有限性与无限性的矛盾5 .实践的基本类型A.物质生活资料的生产实践一物质生产实践B.社会关系的生产实践一社会政治实践C.精神文化产品的生产实践一科学文化实践6 .实践的结构实践的主体、客体和中介三者相互关系构成了实践的基本结构主体一人客体一物中介一物质工具和文化7 .实践的过程A.实践目的的确立8 .主体通过中介或手段作用于客体c.实践结果的检验和评价8.实践与世界的二重化A.客观世界与主观世界B.自在世界与属人世界C.人化自然与人类世界第五章1 .联系概括了事物之间以及事物内部诸要素之间的相互影响和相互作用2 .联系是客观的,联系是事物本身所固有的、不以人的意志为转移的3 .联系是普遍的,一切都是经过中介,连成一体,通过过渡而联系的A.指任何事物都同其他事物相互联系着,世界是一个相互联系的统一整体B.指事物内部的各个部分,要素、环节相互联系,任何事物本身都是许多规定的综合和多样性的统一4.发展是新事物的产生和旧事物的产生5 ,规律的含义规律就是事物及其发展过程中所固有的本质的、必然的、稳定的联系6 .辩证法的实质和核心对立统一规律弟八早1 .矛盾概念反映的是事物内部或事物之间对立和统一的关系2 .矛盾的同一性和斗争性的定义同一性:指矛盾着的对立面之间相互依存、相互吸引、相互转化的性质斗争性:指矛盾着的对立面之间相互限制、相互排斥、相互否定的属性,体现着矛盾双方相互分离的趋势3 .矛盾的普遍性和特殊性的定义普遍性:A.矛盾存在于一切事物中,处处有矛盾B.每一事物的发展过程自始至终都存在着矛盾,时时有矛盾特殊性:A.每一种运动形式中的矛盾都具有特殊性B.每一个事物发展过程中的矛盾都具有特殊性C.每一个事物中的矛盾及其不同方面的地位都具有特殊性4 .两点论: 在工作、生活中,既要把握主要矛盾,又要注意次要矛盾;既要把握矛盾的主要方面,有要注意矛盾的次要方面5 .重点论:在工作、生活中要着重地把握主要矛盾、矛盾的主要方面6 .质、量、度质:是指一事物成为自身并区别于他事物的内部固有的规定量:是事物存在和发展的规模、程度、速度等可以用数量表示的规定性,以及事物构成因素在空间上的排列组合方式度:是一定事物保持自己质的量的限度7 .质变和量变的关系A.量变是质变的必要前提8 .质变是量变的必然结果C.质变体现并保存量变的成果,并为新的量变开辟道路9 .肯定、否定、扬弃的含义肯定:是事物保持自身存在的方面,既肯定这一事物为它自身的方面否定:是促使该事物灭亡的方面,既促使它转化为其他事物的方面扬弃:发扬旧事物中的积极因素,抛弃旧事物中的消极因素10 否定之否定的含义辩证的否定不仅包含肯定的否定,而且包含对否定的否定,既否定之否定11 .否定之否定的规律:否定要辩证的否定三个环节:矛盾的开始、展开和解决两度否定:矛盾的展开对开始的否定,以及矛盾的解决对矛盾展开的在否定第七章1 .现实的个人是历史的前提2 .现实的人的五个方面A.物质生活资料的生产B.由新的需要引起的再生产C.人类自身的生产D.社会关系E.人是有意识的人第八章1 .生产力、生产关系、上层建筑、经济基础的含义生产力:人们改造自然,使之适应人的需要的物质力量,标志着人类改造自然的实际能力和水平生产关系:是生产力诸要素相结合的社会形式,是人们在物质生产和再生产过程中所形成的经济关系上层建筑: 建立在一定经济基础之上的制度、设施以及思想体系,主要是政治、法律制度和设施的总和以及政治法律思想、道德、艺术、宗教、哲学等观点经济基础:同生产力的一定状况相适应的生产关系的总和2 .生产力的核心:劳动者劳动工具是生产力发展水平的标准3 .生产力与生产关系的矛盾运动生产力决定生产关系:A.生产力的性质决定生产关系的性质B.生产力的发展决定生产关系的变革生产关系对生产力具有反作用:A.当生产关系适合生产力状况时,生产关系就会促进和推动生产力的发展,成为生产力发展的有效形式B.当生产关系不适合生产力状况时,就会阻碍甚至破坏生产力的发展分工是生产力与生产关系相互作用的重要中间环节:A.分工和生产力相联结,具有生产力的属性B.分工和生产关系相联结,具有生产关系的属性4 .生产关系一定要适合生产力的状况:A.生产力决定生产关系B.生产关系对生产力具有反作用5 .上层建筑:A.政治上层建筑,指在经济基础之上的政治法律设施、政治法律制度以及相关联的方式,核心是国家B.观念上层建筑,指政治法律思想、道德、艺术、宗教、哲学等意识形Hi'c.经济基础和上层建筑的统是社会形态6 .阶级A.阶级是一个历史范畴,阶级的存在同生产发展的一定历史阶段相联系, 它是特定时代生产方式的产物B.阶级本质上是一个经济范畴,阶级的划分是由人们在特定的社会经济结构中所处的不同地位和结成的不同关系决定的C.阶级又是一个政治范畴,阶级首先是一个经济实体,但是阶级一旦形成又必然在价值观念、思维方式、生活方式,尤其是政治地位上有所表现7 .工人出卖的劳动力,工人不能独立完成某项劳动8 .阶级斗争是阶级社会发展的直接动力1 .生产力是社会发展的决定力量,是社会发展的主要标准2 .生产力的产生和发展是由人的需要与自然的矛盾引起的3 ,科学技术是第一生产力,只有与具体劳动相结合,才能成为现实的存在,科学技术不是社会存在,是社会意识4 .创新的含义生产要素的重新调配第十章1 .英雄史观的含义历史是由少数英雄人物创造的,唯心史观2 .群主史观的含义历史是由人民群众创造的,唯物史观3 .群众路线的含义一切为了群主,一切依靠群主,从群主中来,到群众中去1 .文化的含义广义文化:指人所创造的不同于自在自然和自身生物本能的东西,包括物质文化、行为文化和观念文化三种基本形态狭义文化: 指文化观念,包括风俗习惯、社会心理等自发形态的文化,也包括艺术、科学、哲学等直觉形态的文化2 .文化的概念是中性的,文明的概念是褒义的3 •唯物主义者不都会具有群众史观4 .文明的概念指文化的进步方面,特指人类文化活动都积极成果5 .文化的作用对人:A.对人的行为的规范B.对人的活动的调控c.对人的能力的培养D.对人的境界的提升对社会:A.为社会提供思想保证B.为社会发展提供精神动力C.为社会发展提供智力支持D.为社会发展提供凝聚力量6 .先进文化与落后文化的划分标准A.是否具有科学性B.是否具有时代性C.是否具有创新性第十二章1 .认识活动:主体在观念上能到地把握客体的活动2,认识的本质:主体对客体的能动反映3 .认识的基础是实践A.实践是认识的来源B.实践是认识发展的动力实践是认识的目的C.实践是检验认识的真理性的标准4 .主观与客观的统一是认识的根本任务5 .认识的运动过程A.从实践到认识B.从认识到实践C.认识和运动的循环和发展6.人作为认识的主体是有意志的、有情感的、有认知能力的统一整体,人的知、情、意等各要素都对在观念中实现主观与客观的统一起作用A. 〃知〃主要是指主体的理性思维等能力,属于人的理性因素B."情"和"意"主要是指情感和意志,被称为非理性因素7 .认识的思维方式A.归纳与演绎8 .分析与综合C.抽象与具体D.逻辑与历史第十三章1.真理是一种认识2•真理的含义:真理是人的认识活动的产物,是标志主观与客观相符合的哲学范畴3 .实践是检验真理的唯一标准的原因由真理的本性和实践的特点共同决定本性:真理是对客观事物及其规律的正确反映,它的本性就在于主观认识与客观事物相符合特点:A.客观物质性B.主观能动性C.社会历史性D.直接现实性4.真理发展规律:A.在实践活动中发展真理B.在同谬误斗争中发展真理C.在解放中发展真理5.主观与客观的统一是认识的根本任务第十四章1 ,价值的本质(对需要的满足)主体总是根据自己的需要直觉地掌握和占有客体,利用客体的属性和功能满足主体对需要,以实现主体的目的2 .价值的基本特性:A.价值的主体性B.价值的相对性C.价值的客观性3 .价值的形态:A.物质价值,指客体满足人的物质需要的价值B.精神价值,指客体满足人的精神需要的价值C.交往价值,指客体满足人交往需要的价值4 .评价的含义:评价是一种特殊的观念活动,人们通过评价来揭示和把握价值5 .价值观点含义:价值观是人们关于价值的根本观点6 .价值观的作用:A.导向功能,具有引导和定向作用B.规范功能,价值观规定和约束着主体的行为和活动,协调着人们之间的关系,使社会保持一定的秩序C.凝聚功能,价值观是人的社会认同的核心内容,是社会、群体或组织等共同体的黏合剂D.激励功能,价值观不仅在理智方面个人以引导,而且能够激发主体的情感和意志,是人们活动的精神动力7 .价值观的内容:A价值原则,它是关于什么是价值,为什么有价值,以及价值秩序的基本观点B.价值规范,价值原则总是渗透在一定的价值规范中C.价值理想,它是人们所追求的、具有现实可能性和乎自己愿望的价值目标8 .价值观的社会功能A凝聚功能,价值观是人的社会认同的核心内容,是社会、群体或组织等共同体的黏合剂B.规范功能,价值观规定和约束着主体的行为和活动,协调着人们之间的关系,使社会保持一定的秩序9 .如何选择价值观A.坚持价值与真理的统一B.坚持自我价值与社会价值的统一C.坚持物质价值与精神价值的统一第十五章1.社会发展A.社会发展是人的自我创造活动B.社会发展是一种由低级到高级的前进性、上升性运动C.社会发展是包含着价值理想的历史运动D.社会发展的实质是人的发展2.人的发展A.内涵:人的素质的提高B.人的发展状况是社会发展的重要标志3•人的全面发展:人的素质的全面提高4•人的全面发展的途径和条件A.社会生产力的巨大增长B.社会关系的合理建构C.社会交往的普遍发展5启由:标示人的活动状态的范畴6 .必然:指不依赖于人的意识而存在的自然和社会发展所固有的规律7 .自由是对必然的认识:人不能摆脱必然性的制约,超出必然性所限定的范围去寻求自由8 .为什么无产阶级解放和人类解放是一致的:A.无产阶级只有解放全人类,才能最后解放自己8 .无产阶级没有自己的特殊利益更不是狭隘的利益集团C.要实现无产阶级解放和全人类的解放,必须变革资本主义旧制度,建立社会主义和共产主义新制度9 .人类解放的内容:自然、社会和人自身10 .共产主义社会:代替那存在着阶级和阶级对立的资产阶级旧社会的,将是这样一个联合体,在那里,每个人的自由发展是一切人的自由发展。
马克思主义哲学复习重点马克思主义哲学复习重点名词解释1、哲学的基本问题(3)即思维和存在的关系问题,包含本体论与认识论两方面。
本体论:思维和存在或者精神与物质何者是本原,即何者是第一性的问题,它区分唯物主义和唯心主义;认识论:思维和存在的同一性问题,它区分可知论和不可知论。
2、物质(103)是标志客观实在的哲学范畴,这种客观实在是人通过感觉感知的,它不依赖于我们的感觉而存在,为我们的感觉所复写、摄影、反映。
3、相对静止(111)是标志物质运动在一定条件下、一定范围内处于暂时稳定和平衡状态的哲学范畴。
4、规律(120)指物质本身固有的、本质的、必然的联系。
5、意识(130)意识是人脑的机能,是对客观存在的反映。
6、联系(143)指事物、现象、过程之间以及它们内部诸要素、成分、阶段之间的相互影响、相互制约和相互作用。
7、发展(147)指一种特殊的运动变化——前进性、上升性运动,即由简单到复杂、由低级到高级的运动变化。
其实质是新事物的产生和旧事物的灭亡,新事物不断取代旧事物的前进的过程。
8、矛盾(150)指事物内部两方面之间既对立又统一的关系,也就是事物内部两方面之间既相互排斥又相互联系的关系。
9、量变(159)指事物量的规定性的变化,即事物数量的增减和场所的变更。
10、质变(159)指事物质的规定性的变化,即事物由一种质态到另一种质态的飞跃。
11、否定之否定(164)事物的发展经过两次辩证的否定,由肯定阶段到否定阶段,再到否定之否定阶段,从而使事物的发展表现为螺旋式上升和波浪式前进的过程。
12、客观真理(236)第一,真理的内容是客观的,真理中包含着不以人的意志为转移的客观内容。
第二,检验真理的标准是客观的社会实践。
13、人口(248)是一个包括人口数量、质量、构成、人口的发展、人口分布和迁移、人口的自然变动和社会变动等各种因素的综合范畴。
14、生产力(254)指人类利用自然、改造自然、从自然界获取物质资料的能力。
公共基础知识马克思主义哲学复习重点一、哲学1.基本问题:思维和存在的关系问题。
2.基本派别:唯心主义、唯物主义。
划分标准:思维和存在何者为第一性。
3.划分哲学可知论的标准是:思维和存在是否具有同一性。
4.哲学常见三种形态:①古代朴素唯物主义、②近代形而上学唯物主义、③现代辩证唯物主义和历史唯物主义。
5.世界观决定方法论、方法论体现世界观。
6.具体科学是哲学的基础、哲学为具体科学提供世界观和方法论的指导。
二、马克思主义哲学7.马克思主义的组成:①马克思主义哲学、②马克思主义政治经济学、③科学社会主义。
8.马克思主义哲学理论来源:19世纪德国古典哲学(黑格尔辩证法、费尔巴哈唯物主义)9.科学社会主义的理论基础:唯物史观、剩余价值学说。
10.马克思最伟大的发现:唯物史观、剩余价值学说。
11.马克思主义的理论来源:德国古典哲学、英国古典政治经济学、英法空想社会主义。
12.马克思主义政治经济学理论基础:辩证唯物主义、历史唯物主义。
13.马克思主义诞生的标志:共产党宣言的发表。
14.马克思主义的生命力:以实践为基础的科学性和革命性的统一。
15.马克思主义的世界观和方法论:辩证唯物主义和历史唯物主义。
16.马克思主义的精髓是:实事求是。
三、唯物论17.客观实在性是物质的唯一特性。
18.运动是物质的根本属性和存在方式。
19.运动是绝对的、无条件的、永恒的;静止是相对的、有条件的、暂时的。
20.意识是人脑对客观存在的主观映像。
21.正确发挥意识能动作用的前提和基础是尊重客观规律。
22.时间和空间是物质运动存在的形式。
23.时间和空间既是相对的又是绝对的。
无限存在于有限之中,有限包含着无限。
24.意识在形式上是主观的,在内容上是客观的。
25.意识可以能动地认识和改造世界。
根本途径是实践26.物质决定意识,意识反作用于物质。
27.意识可以通过实践转化为物质。
28.意识和物质具有同一性。
意识和物质可以相互转化。
四、辩证法29.辩证法承认事物的内部矛盾,是正确的观点。
马克思主义哲学核心要点复习马克思主义哲学是一门博大精深的学科,对于我们理解世界、认识社会和指导实践都具有极其重要的意义。
下面我们来对其核心要点进行一次系统的复习。
一、唯物论唯物论是马克思主义哲学的重要组成部分,它强调物质是世界的本原,意识是物质的产物和反映。
物质的客观实在性是唯物论的基石。
世界是物质的,物质不以人的意志为转移,它具有客观存在性和规律性。
这就要求我们在认识世界和处理问题时,必须从客观实际出发,遵循客观规律,而不能主观臆断。
意识对物质具有能动的反作用。
意识不是被动地反映物质,而是能够主动地认识和改造世界。
正确的意识能够促进事物的发展,错误的意识则会阻碍事物的发展。
因此,我们要树立正确的思想观念,用科学的理论武装头脑,以更好地指导实践。
二、辩证法辩证法是关于联系和发展的科学。
联系具有普遍性、客观性和多样性。
世界上的一切事物都处在普遍联系之中,没有孤立存在的事物。
这种联系是客观存在的,不以人的意志为转移。
同时,联系的形式又是多种多样的,有直接联系和间接联系、内部联系和外部联系、本质联系和非本质联系等等。
我们要用联系的观点看问题,不能孤立地看待事物。
发展是永恒的主题。
事物的发展是前进性和曲折性的统一,新事物必然战胜旧事物,但这一过程往往不是一帆风顺的。
发展的原因在于事物的内部矛盾,即内因是事物发展的根据,外因是事物发展的条件,外因通过内因起作用。
我们要善于把握事物发展的趋势,在困难和挫折面前坚定信心,不断推动事物向前发展。
质量互变规律揭示了事物发展的状态。
量变是质变的必要准备,质变是量变的必然结果。
我们要重视量的积累,同时又要抓住时机,促成质变,实现事物的飞跃。
否定之否定规律则表明了事物发展的道路是曲折的,但总的趋势是前进上升的。
新事物对旧事物的否定不是全盘否定,而是“扬弃”,即既克服又保留。
三、认识论实践是认识的基础。
实践是认识的来源、动力、检验标准和目的。
人们通过实践获得认识,实践的需要推动认识的发展,实践是检验认识真理性的唯一标准,认识最终要回到实践中去指导实践。
一、名词解释马克思主义哲学马克思主义哲学是关于自然、社会、和思维发展最一般规律规律的科学,它在科学实践观的基础上实现了唯物主义和辩证法的统一、唯物辩证的自然观和历史观的统一,它是以实践为基础的革命性和科学性相统一的无产阶级哲学。
物质物质是标志客观实在的哲学范畴,是指一切可以从感觉上感知的事,这种客观实在独立于我们的意识而存在,为我们的意识所反映。
静止相对静止,是指一事物对于其他事物来说没有发生位置的变化,或者是指事物的性质没有发生根本变化,任何事物的存在和发展都是绝对运动和相对静止的统一,运动是永恒的,绝对的,无条件的,静止是暂时的,相对的,有条件的。
联系联系是指一切事物之间和事物内部各要素之间的相互影响、相互作用和相互制约.任何联系都是客观事物本身所固有的,反对唯心主义和诡辩论用主观臆想的联系代替事物的真实联系.事物之间的联系是以承认事物之间的确定界限为前提的。
规律规律是事物及其发展过程中的本质的、必然的、稳定的联系,既不能人为创造,也不能人为消灭;人们可以通过改变、创造规律发生作用的具体条件改变规律发生作用的形式。
矛盾的共性矛盾的普通性是指矛盾存在于一切事物的发展过程中,每一事物的发展过程自始至终存在着矛盾运动。
矛盾普通性与特殊性这种“互相联结”的关系就是矛盾的共性与个性的关系。
共性是不同事物中共同的、本质的东西。
现象现象是事物的表面特征和外部联系,它是个别的、多变的东西,能够为人的感觉器官所感知。
抽象抽象既是思维成果,又是思维方法。
作为思维成果,抽象是指经过分析抽取出来的思维规定,它是客观对象某种因素、关系在思维中的反映;作为思维方法,抽象通常是指在思维中把对象的某种因素、关系抽取出来,而暂时舍弃其他因素、关系的逻辑方法.真理的相对性绝对性和相对是真理的两个属性,真理的相对性有两方面的涵义:一是指任何真理都有依赖于主体、依赖于人或人类的主观形式,都是运用语言和逻辑对客观对象所做的正确反映,而不是客观事物及其规律本身.这就使人们实际把握到的每一个真理总是有条件的、相对的。
马克思主义哲学原理一.单选题(共18题)1“人的智力是按照人如何学会改造自然界而发展的。
”这句话说明( )。
A实践是认识的来源B实践是认识发展的动力C实践是认识的目的D实践是检验认识正确与否的标准正确答案: B 我的答案:2“人的本质不是单个人所固有的抽象物,在其现实性上,它是一切社会关系的总和。
”这句话说明( )。
A自然属性是人的本质属性B自然属性和社会属性都是人的本质属性C社会属性是人的本质属性D自然属性和社会属性都不是人的本质属性正确答案: C 我的答案:3“从群众中来,到群众中去”的工作方法和领导方法同辩证唯物主义认识论的哪个原理完全一致?( )A从感性认识上升到理性认识B从实践到认识,从认识到实践C从理性认识到实践D从认识到实践,从实践到认识正确答案: B 我的答案:4“物必先腐,而后虫生”所体现的哲理是( )。
A必然性与偶然性的辩证关系B内因与外因的辩证关系C可能性与现实性的辩证关系D现象与本质的辩证关系正确答案: B 我的答案:“真理可以变成谬误,谬误也可以变成真理。
”这是因为( )。
A真理是具体的、有条件的,有一定的适用范围B真理和谬误可以任意转化C真理和谬误之间的界限是不确定的D真理和谬误的区别具有主观随意性正确答案: A 我的答案:6“天不变,道亦不变”的观点是( )。
A唯物辩证法B唯心辩证法C形而上学D唯心论正确答案: C 我的答案:7马克思主义哲学认为,物质范畴是( )。
A一切哲学的基石B唯物主义哲学大厦的基石C辩证发展观的基石D世界观和方法论的基石正确答案: B 我的答案:8在事物发展的过程中,对事物的发展过程起到决定作用的矛盾称之为()。
A重要矛盾B主要矛盾C次要矛盾D矛盾的次要方面正确答案: B 我的答案:9医学科学冢证明,如果人的大脑皮层受损,就会丧失思维能力,没有意识。
这说明( )。
A人脑是意识的源泉B人脑是意识的物质器官C人脑健康自然会有正确的意识D意识是对外界事物的正确反映正确答案: B 我的答案:10“实践、认识、再实践、再认识”这一辩证的认识运动,充分体现了( )、认识和实践的具体的历史的统一。
《马克思主义哲学原理》复习提纲《第一章》【1】哲学——是系统化理论化的世界观,是自然知识、社会知识、思维知识的概括和总结,是世界观和方法论的统一。
(注意:哲学不一定都是科学的。
)【2】哲学研究的对象:自然、社会、思维知识【3】世界观——是人们对整个世界(包括自然界、人类社会和人类思维)总的看法和根本观点。
【4】马哲是科学的世界观和方法论。
【5】哲学的基本问题:思维和存在的关系问题。
(恩格斯首次提出)【6】回答世界“是什么”,分为唯物主义和唯心主义【7【8方面的不同回答,是划分唯物主义和唯心主义的唯一标准。
二是思维和存在是否存在同一性的问题,对这一方面的不同回答可以划分可知论和不可知论(注:唯物主义都是可知论,唯心主义有可知论,也有不可知论)【9】唯物主义——主张物质第一性、意识第二性,物质决定意识,认为物质是世界的本原。
【10】唯心主义——主张意识第一性、物质第二性,意识决定物质,物质是意识的派生物的哲学派别。
【11】唯物主义的历史形态:古代朴素唯物主义(金木水火土);近代形而上学唯物主义;辩证唯物主义(马哲)【12】唯心主义的形式:主观唯心主义;客观唯心主义【13具体科学是哲学的基础,哲学对具体科学的发展具有世界观和方法论的意义。
【14】哲学上的两个对子:辩证法和形而上学(两种对立的发展观),回答世界“怎么样”的问题,是从属于唯心和唯物主义的。
【15】辩证法就是用普遍联系、运动和发展的观点看世界,认为世界是不断变化发展的。
形而上学,就是用孤立、静止、片面的观点看世界。
(注:不存在辩证法和形而上学两个独立的基本派别)【16】细胞学说、能量守恒和转化定律、达尔文生物进化论是马哲产生的自然科学基础。
【17】德国古典哲学(直接来源、批判继承)、黑格尔的唯心辩证法、费尔巴哈的形而上学唯物主义思想是马哲的理论来源。
【18】实践性(最显著、首要的、基本的)、革命性和科学性是马哲的基本特征。
【19】学习马哲的方法是理论联系实际。
马克思主义哲学复习资料名词解释:哲学:通过一系列概念、范畴、命题和理论论证而形成的关于世界总体的思想体系,是理论化、系统化的世界观。
唯物主义:主张物质是本原,物质第一性、精神第二性唯心主义:断言精神对自然界来说是本原,精神第一性,物质第二性。
机械唯物主义:亦称近代形而上学唯物主义,有广义和狭义之分,广义指用形而上学观点解释宇宙的唯物主义哲学;狭义指唯物主义哲学的第二种历史形态(课本为狭义)。
它以近代科学对自然现象的实证研究为基础,以新的实证知识和科学方法论证世界的物质统一性,摆脱了古代唯物主义的朴素性;自觉提出和探讨思维和存在的关系问题,主要研究了认识内容的来源等问题,确认了唯物主义的反映论和可知性原则。
局限性在于把自然界中各种现象归结为机械运动,用力学规律加以解释(机械性);用孤立的片面的观点解释世界,具有形而上学性;唯物主义的不彻底性(历史观上的唯心主义)等。
客观唯心主义:唯心主义哲学基本形式之一,把某种“客观精神”说成是先于并独立于物质世界的存在,并把物质世界说成是“客观精神”的产物、表现或附属品。
主观唯心主义:唯心主义哲学基本形式之一,把个人的感觉、心灵、意识、观念夸大为第一性的东西,否认物质世界和客观规律不依赖于人的意识而存在。
形而上学:作为一个哲学范畴,在哲学史上通常有两种含义:一是指研究超感觉的、经验之外对象的哲学。
二是指与辩证法相对立的思维方式,即指用孤立的、静止的、片面的观点观察世界和解释世界的世界观和方法论。
物质:标志客观实在的哲学范畴,是对一切可从感觉上直接或借助中介间接地感知的事物的共同本质的抽象;这种客观实在独立于我们的意识,能为我们的意志所反映,并能为我们的实践活动所改变和确证。
实践:是人特有的存在方式,是人为了解决自身需要与外部世界的矛盾而进行的能动地改造世界的物质性活动。
它包括物质生产实践、社会政治实践和科学文化实践三种基本类型。
自在世界:属人世界产生之前的自然界,人类活动尚未涉及的自然界。
《马克思主义哲学》辅导资料第一部分一、贯穿马克思主义哲学的两条主线马克思主义哲学的构成辩证唯物主义和历史唯物主义1、世界是什么是物质(唯物)还是精神(唯心主义)的2、世界是怎样的是联系和发展的(辩证法);还是孤立、静止、片面、不动的(形而上学)二、书的整体结构世界构成的两个部分:自然、人类社会书的整体结构:自然一、世界是什么二、世界是怎样的第二章人类社会一、世界是什么第五章第六章二、世界是怎样的第七章辩证法第三章认识论第四章人的问题第八章第二部分马克思主义哲学的总的特征和辩证唯物自然观第一章第二章:一、什么是哲学二、哲学基本问题思维与存在关系问题1、思维与存在何者第一性问题唯物与唯心主义区分唯物:古代朴素唯物主义、近代形而上学唯物主义、辩证唯物主义唯心主义:客观唯心主义、主观唯心主义2、思维与存在同一性问题可知论不可知论三、世界的物质统一性原理1、物质A、什么是物质B、物质的属性运动是物质的根本属性运动与静止的关系时间和空间的物质的存在方式(物质与时间和空间是密不可分的)2、意识A、什么是意识B、意识的本质内容形式3、方法论一切从实际出发一、单项选择题(在每小题的4个备选答案中,选出1个正确的答案)1、思维与存在的关系问题是A 全部哲学的基本问题B 旧哲学的基本问题C 唯心主义哲学的基本问D 唯物主义哲学的基本问2、马克思主义哲学同具体科学的关系是A.一般和个别的关系B.整体和部分的关系C.内容和形式的关系D.必然和偶然的关系3、物质的唯一的特性是A、前后相继性B、客观实在性C、可知性D、运动变化性4、古希腊哲学家克拉底鲁指出,万物瞬息万变,不可捉摸,人连一次也不能踏进同一条河流。
这是一种A、唯心主义的观点B、唯物主义的观点C、形而上学的观点D、相对主义诡辩论的观点5、爱因斯坦的相对论揭示A、时间和空间的无限性B、时间和空间相对性C、时间和空间的有限性D、时间和空间的连续性84、古诗云:“王子去求仙,丹成入九天,洞中方七日,世上已千年。
马克思主义哲学复习资料
第一章哲学及其历史演变
1、哲学及其特点:
哲学是理论化、系统化的世界观。
哲学具有高度的抽象性和概括性;哲学具有深刻的批判性和反思性;哲学具有广泛的普遍性和总体性;哲学具有鲜明的现实性和时代性。
2、哲学与具体科学的关系。
(3-4页)
3、关于哲学的基本问题。
什么是哲学的基本问题?基本问题两个方面的内容是什么?两方
面内容之间的关系。
为什么它是哲学的基本问题?(9-11)
4、哲学的党派:唯物主义和唯心主义。
什么是唯物主义?什么是唯心主义?它们的区分标
准是什么?唯物主义有哪几种历史形态?唯心主义的两种形态是什么?(12-13)
5、什么是经验论和唯理论?它们的主要区别是什么?(16-17)
第二章马克思主义哲学的创立及其基本特征
1、马克思主义哲学的理论来源有哪些?(27)
2、如何理解马克思主义哲学对旧唯物主义和唯心主义哲学的批判?如何理解马克思主义
哲学是以科学的实践观为基础的辩证唯物主义和历史唯物主义的统一?如何理解马克思主义哲学是哲学史上的革命变革?(第三节的内容。
这三个问题实际上是同一个问题。
)
答题思路:马克思对旧唯物主义的批判:马克思与旧唯物主义哲学一样承认外部自然界的“优先地位”,但是他指出旧唯物主义哲学“只是”从客体的或者直观的形式去理解对象、现实、感性,而“没有”从实践的方面去理解。
马克思对唯心主义哲学的批判:马克思与唯心主义哲学一样承认人的能动方面,但是他指出:唯心主义只是抽象地发展了人的能动方面,它与旧唯物主义哲学一样,也不知道现实的实践活动本身。
马克思在批判旧哲学的基础上,创立了马克思主义哲学,发动了一场哲学史上的革命变革:在马克思看来,实践首先是人以自身的活动来引起、调整和控制人与自然之间物质变换的过程;在这个过程中,人与人之间要互换其活动并结成一定的社会关系;而实践结束时得到的结果,在这个过程的开始时就已经在实践者的头脑中作为目的以观念形式存在,并通过实践转化为现实。
实践犹如一个转换器,通过实践,社会的人在自然中贯注了自己的目的,使之成为社会的自然;同时自然又进入社会,转化为社会中的一个恒定的因素,使社会成为自然的社会。
换言之,在人的实践活动中,自然与社会“一体化”,构成了人们生活于其中的现实世界,即感性世界。
人类实践活动构成了现实世界得以存在与发展的基础和根据。
因此,马克思主义哲学本质上一门历史科学,它既是辩证的唯物主义又是历史的唯物主义。
因为,现实的人类历史既是唯物的,又是辩证的,而理解辩证唯物的历史的关键是人类实践。
所以说,马克思主义哲学是以科学的实践以为基础的辩证唯物主义和历史唯物主义的统一。
3、如何理解马克思主义哲学的批判性?(40-41)
4、如何理解马克思主义哲学的科学性与革命性的统一?(39-40)
第三章物质与世界
1、列宁的物质定义。
物质的惟一特性。
2、物质与运动的关系。
物质运动与时间、空间的关系。
时间、空间及其特点。
3、马克思主义物质观的当代意义。
(简答)
4、如何理解“外部自然的优先地位”?(61-62)
5、自然的人化和“人化自然”。
(62)
6、生产方式及其对历史的决定作用。
(67)
7、如何理解意识是物质世界的主观映象?(70-71)
8、意识的能动性及其表现。
意识能动性原理的意义。
(72-73)
第四章实践与世界
1、什么是实践?如何理解实践的科学内涵?(81)
2、如何理解实践的世界观意义?(第七节)
第五章社会与实践
1、为什么说社会生活本质上实践的?(分两个方面讲:一是实践是人和人类社会的真正发源地;二是实践构成了人和人类社会存在和发展的基础。
)
2、什么是社会经济结构。
3、生产力及其构成。
4、生产关系及其静态构成。
5、什么是社会政治结构(政治上层建筑)?
6、社会政治结构的特征。
国家政权是政治结构的核心。
7、什么是国家?
8、什么是社会文化结构?(社会意识形态)社会文化结构诸要素及其相互关系。
9、社会文化结构的相对独立性。
第六章个人与社会
1、如何理解马克思主义哲学关于人的本质的理论?
2、如何理解“人的本质在其现实性上是一切社会关系的总和”?
3、如何理解人的类本质是劳动?
4、如何理解人的本质是一切社会关系的总和和人的本质是劳动之间的关系?
第七章联系与发展
1、什么是联系?
2、发展、新事物、旧事物。
3、什么是规律?
4、如何理解辩证决定论?
5、必然性、偶然性及其相互关系。
6、质、量、度。
7、质量互变规律及其指导意义。
8、为什么对立统一规律是辩证法的实质和核心?
9、辩证否定观及其指导意义。
第八章社会发展的规律及其特殊性
1、生产关系适合生产力状况的规律。
(生产力决定生产关系,生产关系对生产力的反作用,
生产力和生产关系的矛盾运动。
)
2、经济基础和上层建筑的矛盾运动及其规律。
3、人民群众是历史的创造者。
4、如何理解历史人物的历史作用。
(时势造英雄)
第九章认识发生的过程及其规律
1、认识的本质:实践基础上主体对客体的能动反映。
2、马克思主义认识论认为反映是摹写与创造的统一。
3、如何看待“语言的界限就是世界的界限”?
4、感性认识、理性认识及其辩证关系。
5、如何实现感性认为向理性认识的飞跃?
6、为什么实现理性认识向实践的飞跃更为重要?
第十一章真理与价值
1、真理及其客观性。
2、如何看待实用主义真理观。
3、真理的绝对性、相对性。
真理绝对性、相对性辩证关系原理对于我们正确对待马克思主
义的意义。
4、为什么实践是检验真理的惟一标准?
5、什么是价值?如何理解价值的客观性和主体性?
第十二章必然王国与自由王国
1、如何理解自由是必然的认识和世界的改造?
2、必然王国、自由王国。
3、简述马克思的人的发展的“三种历史形态”。