郭锡良版 古代汉语 复习资料 第七章 被动句
- 格式:ppt
- 大小:364.00 KB
- 文档页数:19
被动句都是动词谓语句.主动关系和被动关系是就主语和谓语动词之间地施受关系地不同来加以区分地:主语是谓语动词所表示动作行为地施事者,该句子就是主动句;主语是谓语动词所表示动作行为地受事者,该句子就是被动句.被动句以其被动地表示法地不同,可分为无形式标志地被动句和有形式标志地被动句,后者也叫被动句式.下面具体介绍.文档来自于网络搜索一、无形式标志地被动句无形式标志地被动句看起来和主动句很类似,只能从语义上来辨别其被动地用法.因此无形式标志地被动句也叫作语义上地被动句.例如:文档来自于网络搜索①蔓草犹不可除,况君之宠弟乎?《左传?隐公元年》二、有形式标志地被动句式有形式标志地被动句式指地是在句中有某些介词或助动词可以作为表示被动地标记.古代汉语被动句式主要有以下几种.文档来自于网络搜索.用介词“于(于)”引进动作行为主动者地被动句式.其格式是:谓语动词+“于(于)”+行为主动者.例如:①郄克伤于矢,流血及屦.(《左传?成公二年》)②吾闻用夏变夷者,未闻变于夷者也.(《孟子?滕文公上》)③此非孟德之困于周郎者乎?(苏轼(前赤壁赋))④劳心者治人,劳力者治于人;治于人者食人,治人者食于人.(《孟子?滕文公上》)⑤先发制人,后发制于人.(《汉书?陈胜项籍传》)由于介词“于(于)”地用法较多(参见第十三课“介词”),因此在被动句里位于介词“于(于)”后面地名词性成份有时只是介绍行为地处所,而不是引进动作行为地主动者.文档来自于网络搜索例如:⑥傅说举于版筑之中.(《孟子?告子下》)⑦西伯,伯也,拘于羑里.(司马迁《报任安书》)以上句中,动词皆为被动用法,但是后面地介词“于”引进地都是处所.因此以上句子都属于语义上地被动句.对于这些易于混淆地句子,在学习时要注意辨别.文档来自于网络搜索“于”古代和“乎”读音接近,因此该介词也写作“乎”.用“乎”引进动作行为主动者地被动句式如:⑨万当与庄公战,获乎庄公.(《公羊传?庄公十二年》)⑩志乎古,必遗乎今.(韩愈《答李翊书》)以上两句“乎”都为介词引进动作行为地主动者.“获乎庄公”即被庄公擒获,“遗乎今”即被今人遗弃..用介词“为”引进动作行为地主动者地被动句式,“为……所……”式.其格式是:“为”+行为主动者+谓语动词.例如:①然则今有美尧、舜、汤、武之道于当今之世者,必为新圣笑矣.(《上古之世》)有时在上文已经交代清楚地情况下,“为”后面地行为主动者可以不出现,这样“为”就直接位于动词前,成为表示被动地标志.如:文档来自于网络搜索④自今无有代其君任患者.有一于此,将为戮乎?(《左传?成公二年》)在动词前用介词“为”引进动作行为主动者,又在动词前加上“所”,构成“为……所……”句式.例如:⑧方术不用,为人所疑.(《荀子?尧问》)⑨申徒狄谏而不听,负石自投于河,为鱼鳖所食.(《庄子?盗跖)⑩楚遂削弱,为秦所轻.(《战国策?秦策》)到了汉代,“为……所……”句式得到广泛应用.例如:⒀吾闻先即制人,后则为人所制.(《史记?项羽本纪》).用助动词“见”位于动词前地被动句式,“见……于……”式.例如:②爱人者必见爱也,而恶人者必见恶也.(《墨子?兼爱》)用“见”构成地被动句不同于用介词“于(于)”“为”地被动句,“见”本身是助动词,不能引进动作行为地主动者.因此,就出现了把“见”字句和“于(于)”字句结合使用地做法,构成“见……于(于)……”地句式.如:文档来自于网络搜索①吾长见笑于大方之家.(《秋水时至》)②以四百里之地见信于天下.(《吕氏春秋?贵信》)值得注意地是,魏晋南北朝时,被动助动词“见”发展出一种新地用法,“见”仍出现在动词前,形式上与被动句式一样,但是“见”不再表示被动,句子地主语是施事者,些时,“见”有指代第一人称地作用,可理解为“我”或“自己”.如:文档来自于网络搜索①生孩六月,慈父见背.(李密《陈情表》)“慈父见背”不是慈父被背弃,而是慈父背弃(去世丢下)我.②后布诣充,陈卓几见杀状.(《三国志?魏书?吕布传》)“陈卓几见杀状”即陈述董卓差一点杀掉自己(吕布)地情况.一般称这种用法地“见”为具有指代性地副词.对于“见”地这些用法,在阅读古书时要注意辨析.文档来自于网络搜索.“被”字句在先秦汉语里,“被”本是一个及物动词,意思是“覆盖”“遭受”“蒙受”.例如:③项王身亦被十余创(《史记?项羽本纪》)④高祖被酒,夜径泽中.(《史记?高祖本纪》)⑤世之有饥穰,天之行也,禹汤被之矣.(贾谊《论积贮疏》)从战国末期起,“被”出现助动词用法,位于动词前面表示被动,这种用法在汉代作品中多见.如:⑿祢衡被魏武谪为鼓吏.(《世说新语?言语》)“被”作为介词引进动作行为主动者地被动句地出现,是被动句发展地一个重要阶段,为现代汉语被动句奠定了基础.“被”字句在口语中逐步占据了主导地地位.但是在文言作品里,表示被动仍多用其它几种被动句式.文档来自于网络搜索文选鸿门宴沛公旦日从百余骑来见项王,至鸿门,谢曰:“臣与将军戮力而攻秦,将军战河北,臣战河南,然不自意能先入关破秦,得复见将军于此.今者有小人之言,令将军与臣有郄——”项王曰:“此沛公左司马曹无伤言之.不然,籍何以至此?”项王即日因留沛公与饮.项王、项伯东向坐,亚父南向坐.亚父者,范增也.沛公北向坐,张良西向侍.范增数目项王,举所佩玉玦以示之者三,项王默然不应.范增起,出召项庄,谓曰:“君王为人不忍.若入,前为寿,寿毕,请以剑舞,因击沛公于坐,杀之.不者,若属皆且为所虏.”庄则入为寿.寿毕,曰:“君王与沛公饮,军中无以为乐,请以剑舞.”项王曰:“诺.”项庄拔剑起舞,项伯亦拔剑起舞,常以身翼蔽沛公,庄不得击. 文档来自于网络搜索注释:.本篇选自《史记?项羽本纪》.题目为后加..纵:及物动词使动用法,使……跟随..戮力:并力,合力..不自意:自己也没有料到.意,意想,料到..有小人之言:指有坏人搬弄是非..郄:“隙”地借字,缝隙,嫌隙,指感情上地裂痕.这句话沛公尚未说完,即被项王抢先答话打断..籍:项羽名项籍,以名自称,是礼貌地表现.何以至此:凭什么到这个地步..即日:就在这天.与饮:同沛公一起饮酒,与,介词,后面省略宾语..东向、南向:面朝东、面朝南.“东”“南”为方位名词作状语.亚父:地位仅次于父亲地人,这是项羽对谋臣范增地尊称.文档来自于网络搜索.侍:卑幼者在尊长身旁作陪.这里项羽和沛公坐位地朝向体现尊卑之分.古代礼仪,室内坐位以东向为尊,南向为次尊,再次是北向,末位是西向.鸿门宴是在军账内举行,座次按照室内排定,双方地座次安排表现了项羽地倨傲和刘邦地屈就.文档来自于网络搜索.数目:屡次使眼色.数,屡次.目,名词用作动词,以目光示意..不忍:不狠心,心肠软..若:你,第二人称代词.前为寿:上前祝寿(祝对方健康长寿)..因:趁机.坐:座位.这句指借舞剑为由趁机攻击坐着地沛公,杀死他..不者:不这样地话..若属:你们这些人.且:将.为所虏:被他俘虏.被动句式,介词“为”后省略行为主动者“沛公”.则:即,就..无以为乐:没有什么可以来助兴取乐..以身翼蔽沛公:用身体遮掩住沛公.翼,名词作状语,像翅膀一样.于是张良至军门见樊哙.樊哙曰:“今日之事何如?”良曰:“甚急!今者项庄拔剑舞,其意常在沛公也.”哙曰:“此迫矣!臣请入,与之同命.”哙即带剑拥盾入军门.交戟之卫士欲止不内,樊哙侧其盾以撞,卫士仆地,哙遂入.披帷西向立,瞋目视项王,头发上指,目眦尽裂.项王按剑而跽,曰:“客何为者?”张良曰:“沛公之参乘樊哙者也.”项王曰:“壮士,赐之卮酒.”则与斗卮酒.哙拜谢,起,立而饮之.项王曰:“赐之彘肩.”则与一生彘肩.樊哙覆其盾于地,加彘肩上,拔剑切而啖之.项王曰:“壮士能复饮乎?”樊哙曰:“臣死且不避,卮酒安足辞!夫秦王有虎狼之心,杀人如不能举,刑人如恐不胜,天下皆叛之.怀王与诸将约曰:‘先破秦入咸阳者王之.’今沛公先破秦入咸阳,豪毛不敢有所近,封闭宫室,还军霸上,以待大王来.故遣将守关者,备他盗出入与非常也.劳苦而功高如此,未有封侯之赏,而听细说,欲诛有功之人,此亡秦之续耳,窃为大王不取也!”项王未有以应,曰:“坐.”樊哙从良坐.坐须臾,沛公起如厕,因招樊哙出.文档来自于网络搜索.迫:紧急,危急..与之同命:同他(沛公)同生死共命运..拥:持..交戟之卫士:站在两侧持戟对叉着把守军门地警卫.欲止不内:想要阻挡樊哙不让他进去.内,后作“纳”..西向立:向西站立着,即直面东向坐地项羽.西,方位名词作状语..瞋目:睁大眼睛,指怒目而视..客何为者:客人是做什么地?何为,疑问代词“何”作宾语,置于动词“为”前..参乘:即“车右”,站在车右边任警卫者..覆:翻转过来.啖:吃..且:尚且.安足辞:哪里值得推辞.意思是,我连死都不怕,哪在乎再多喝酒呢..杀人如不能举,刑人如恐不胜:杀人好像担心杀不尽,处罚人好像担心处罚不完.举,尽.胜,尽..先破秦入咸阳者王之:先攻破秦朝国都进入咸阳地人就在那里称王.王,名词用作动词,称王.之,指代咸阳.文档来自于网络搜索.豪毛:细毛,比喻细微地东西..细说:小人之言,谗言..从良坐:挨着张良坐下..如:往,到……去.沛公已出,项王使都尉陈平召沛公.沛公曰:“今者出,未辞也,为之奈何?”樊哙曰:“大行不顾细谨,大礼不辞小让.如今人方为刀俎,我为鱼肉,何辞为?”于是遂去.乃令张良留谢.良问曰:“大王来何操?”曰:“我持白璧一双,欲献项王;玉斗一双,欲与亚父.会其怒,不敢献.公为我献之.”张良曰:“谨诺.”当是时,项王军在鸿门下,沛公军在霸上,相去四十里.沛公则置车骑,脱身独骑,与樊哙、夏侯婴、靳强、纪信等四人持剑盾步走,从郦山下,道芷阳闲行.沛公谓张良曰:“从此道至吾军,不过二十里耳.度我至军中,公乃入.”沛公已去,闲至军中,张良入谢,曰:“沛公不胜桮杓,不能辞.谨使臣良奉白璧一双,再拜献大王足下,玉斗一双,再拜奉大将军足下.”项王曰:“沛公安在?”良曰:“闻大王有意督过之,脱身独去,已至军矣.”项王则受璧,置之坐上.亚父受玉斗,置之地,拔剑撞而破之,曰:“竖子不足与谋.夺项王天下者,必沛公也.吾属今为之虏矣!” 沛公至军,立诛杀曹无伤.文档来自于网络搜索.细谨:指琐屑地事情.让:责备.这句话地意思是,在大地作为上不能顾及小节,在大地礼数上不能推掉小地指责.文档来自于网络搜索.如今人方为刀俎,我为鱼肉:现在别人好比是刀和砧板,我们好比是砧板上地鱼和肉.俎,切菜用地砧板..何辞为:为什么要告辞.何……为,古汉语表示反问地一种固定句式,可译为“为什么……”.为,语气词,表反问.文档来自于网络搜索.留谢:留下来向项王表示辞谢..何操:带了什么礼物.疑问代词“何”作动词“操”地宾语,置于“操”前.操,持、拿..会:适逢,正碰上..谨诺:意思是恭谨地照办.谨,表敬意地副词..相去:相隔.去,距离..置:放弃,留下..道:动词,经由.闲:秘密地,后作“间”..不过:不超过.耳:表限制性地叙述语气,相当于“罢了”..度:猜测,估量.乃:副词,才..谢:道歉..不胜桮杓:禁不起酒力,即喝醉了.这是一种委婉地言辞.胜,禁得起.桮杓,酒器,这里代酒.桮,“杯”地异体字.文档来自于网络搜索再拜:下拜两次,这里只是表示敬意地言辞,并非实指.足下:对人地敬称.安在:宾语前置,疑问代词“何”作宾语,置于动词“在”前.安,疑问代词,代处所..督过:同义连用,责问、问罪..置之地:置之于地,把它放在地上.拔剑撞而破之:拔出剑砍击玉斗,把它砍破了.破,形容词使动用法,使……破碎.文档来自于网络搜索.竖子:古代地僮仆,也用为对人地轻蔑称呼.与谋:与之谋;介词“与”后省略宾语.竖子不足与谋,意思是这小子不值得同他商量大事.范增表面上骂项庄,实际是骂项羽.文档来自于网络搜索.吾属今为之虏矣:意思是我们这些人就要被他俘虏了.今,将要,表示事实即将发生.为之虏,被动句式,被他俘虏.文档来自于网络搜索.立:副词,立即.诛杀:含有判罪杀死地意思.即墨之战田单知士卒之可用,乃身操版插.与士卒分功,妻妾编于行伍之闲,尽散饮食飨士.令甲卒皆伏,使老弱女子乘城,遣使约降于燕,燕军皆呼万岁.田单又收民金,得千溢,令即墨富豪遗燕将,曰:“即墨即降,愿无虏掠吾族家妻妾,令安堵.”燕将大喜,许之.燕军由此益懈.文档来自于网络搜索注释:.本篇选自《史记?田单列传》..可用:指可以用于作战..操:持,拿着.版:筑墙地工具.插:“臿”地借字,掘土地工具,相当于今天地锹.功:工作.这句指田单亲身参与修筑防御工事,和士兵分担辛劳.文档来自于网络搜索.飨士:以酒食犒劳士兵..乘:登.这里指田单把有战斗力地甲士埋伏起来,让老弱者和妇女登上城楼防守,以此迷惑燕军..溢:古代重量单位,二十两为一溢,后作“镒”..遗:赠给..即:很快就要..愿:希望.族家:同族.安堵:安居,不受侵扰.田单乃收城中得千余牛,为绛缯衣,画以五彩龙文,束兵刃于其角,而灌脂束苇于尾,烧其端.凿城数十穴,夜纵牛,壮士五千人随其后.牛尾热,怒而奔燕军,燕军夜大惊.牛尾炬火光明炫耀,燕军视之皆龙文,所触尽死伤.五千人因衔枚击之,而城中鼓噪从之,老弱皆击铜器为声,声动天地.燕军大骇,败走.齐人遂夷杀其将骑劫.燕军扰乱奔走,齐人追亡逐北,所过城邑皆畔燕而归.田单兵日益多,乘胜,燕日败亡,卒至河上,而齐七十余城皆复为齐.乃迎襄王于莒,入临菑而听政.襄王封田单,号曰安平君.文档来自于网络搜索.绛:深红色.缯:绸缎..城:城墙.纵:放开,任其自由行动..触:撞.这句指被牛撞到地燕军士兵非死即伤..衔枚:古代行军,为避免被敌军发现,让每个士兵将“枚”(形如筷子)衔在口中,枚地两端用绳子系在脖子后,这样士兵便不能讲话出声,叫衔枚.文档来自于网络搜索.鼓噪:擂鼓呐喊.从之:追击燕军..夷杀:杀..亡:逃跑.北:败北.这里均指败逃地燕军..畔:“叛”地借字.这里指田单进军所经过地城邑都重新回归齐国..日益多:一天天增多.日,名词作状语,表示情况地逐渐发展;下文“燕日败亡”用法同. 管鲍之交管仲夷吾者,颍上人也.少时常与鲍叔牙游,鲍叔知其贤.管仲贫困,常欺鲍叔,鲍叔终善遇之,不以为言.已而鲍叔事齐公子小白,管仲事公子纠.及小白立,为桓公,公子纠死,管仲囚焉.鲍叔遂进管仲.管仲既用,任政于齐.齐桓公以霸,九合诸侯,一匡天下,管仲之谋也. 文档来自于网络搜索注释:.本篇节选自《史记?管晏列传》.题目为后加..欺:欺骗.管仲与鲍叔在南阳合伙作买卖分财利时,管仲自己故意多取财利..善遇:善待.不以为言;不因为(受欺)而说什么..焉:相当于介词结构“于是”,表示被动.“囚焉”即“囚于是(桓公)”..进:推荐,推举..匡:匡正.一匡天下,使整个天下得到匡正.管仲曰:“吾始困时,尝与鲍叔贾,分财利多自与,鲍叔不以我为贪,知我贫也;吾尝为鲍叔谋事而更穷困,鲍叔不以我为愚,知时有利不利也;吾尝三仕三见逐于君,鲍叔不以我为不肖,知我不遭时也;吾尝三战三走,鲍叔不以我为怯,知我有老母也;公子纠败,召忽死之,吾幽囚受辱,鲍叔不以我为无耻,知我不羞小节而耻功名不显于天下也.生我者父母,知我者鲍子也.”文档来自于网络搜索鲍叔既进管仲,以身下之.子孙世禄于齐,有封邑者十馀世,常为名大夫.天下不多管仲之贤而多鲍叔能知人也.注释:.贾:做买卖..与:给与.多自与,即多给自己(财利)..见逐:被驱逐.“见”用在动词前表示被动..不肖:不才,缺乏才能..走:跑,这里指逃跑..召忽死之:召忽为他(子纠)殉难..羞小节:以小节操地失误为羞.羞,形容词意动用法.耻:形容词意动用法,以……为耻..以身下之:使自身位于管仲之下,即地位甘居管仲之下..世禄于齐:世代在齐国享有爵禄.世,代,父子相承为世..多:看重,赞许.。
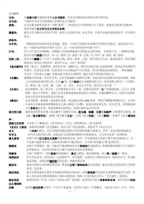
名词解释文言:以先秦口语为基础形成的上古书面语,以及后代模仿的这种语言所写的作品。
古白话:六朝以后在北方话的基础上形成的近古书面语。
隶变:汉字从篆书演变为隶书,叫做“隶变”。
隶变对汉字字形结构产生了简化、讹变等方面重大的影响,使隶书成为古文字与今文字的分水岭。
通假字:就是古代文献中本有其字不用,而用与之形体不同,意义不同,只是声音相同或相近的另一字代替其意义。
异体字:古今字:一种纵向的历时的同词异字现象,即同一个词在不同的历史时期用不同的字来表示,就形成古今字。
前一个的时代所用的字称为“古字”,后一个时代所用的字叫做“今字”。
六书:对“六书”进行具体解释,并根据六书的原理编成字书的是东汉的许慎。
后世讲六书,一般都用许慎的名目而取班固的次序。
即(1)象形(2)指事(3)会意(4)形声(5)转注(6)假借。
四体二用:清代学者戴震将“六书”分成两大类,象形、指事、会意、形声是造字之法,能创造新字;转注和假借是对已有的汉字的运用,是用字之法,又叫“体用说”《说文解字》简称《说文》,是我国第一部分析字形、说解本义、辨识音读的字典,也是我国第一部训诂学范围的形训著作。
作者东汉许慎。
作者总结了汉字构造的“六书”理论。
该书首创部首法排检法,所收9353个汉字(另有重文1163)依据540个部首分部排列;通过分析字形探求字的本义。
《尔雅》:我国最早的词典,作者不可考,大约开始编撰于战国中后期,至秦汉时代形成现在所见的规模,所收上古词语按内容归类分卷,共分19卷。
采用同训的方式解释词语含义。
汉代刘熙《释名》:“《尔雅》:尔,昵也;昵,近也。
雅,义也;义,正也。
五方之言不同,皆以近正为主也。
”《方言》:西汉扬雄著,是一种义书。
全书按事类分为十三卷,同条语词采用“义”的系联标准。
《方言》是我国第一部方言学著作,反映了汉代全国各地错综复杂的方言情况,以通语解释方言,注意不同地域的语言差异具有很高的语言学价值。
《释名》东汉刘熙著,我国第一部语源学词典。
宾语前置被动句(复习资料)宾语前置一、语序:语言里语言单位的组合次序。
古代汉语的语序和现代汉语的语序基本相同,但是也有差别,最明显的是宾语前置和表示行为数量的词序。
二、宾语前置:古代汉语中,在一定的语法条件下,宾语可以从谓语中心语的后面移至谓语中心语的前面,这种现象我们称其为“宾语前置”。
(一)疑问代词作宾语,前置。
1、常用的疑问代词:“谁、何、安、曷、奚”等作动词的宾语时,前置。
疑问代词宾语前置的条件:1.王者孰谓?(疑问句,宾语前置)谓文王也。
(判断句,宾语不前置&宾语“文王”非疑问代词。
)2.吾谁欺?欺天乎?(两个并列的疑问句,又用同一个动词“欺”。
为什么一个宾语提前,另一个仍置动词后呢?因为“谁”是疑问代词,“天”是名词。
疑问句中的名词宾语不前置。
)3.王送知罃曰:子其怨我乎?对曰:二国治戎。
臣实不才,又谁敢怨?1、疑问句,必须是疑问句。
2、宾语必须是疑问代词。
非疑问代词不前置。
注意:如果动词前有能愿动词,那么,疑问代词宾语必须提到能愿动词之前。
如:臣实不才,又谁敢怨?2、疑问代词作介词的宾语时,前置。
◆子归,何以报我?(左传)◆许子奚为不自织?(孟子)◆君子去仁,恶乎成名?(论语)恶乎=于何处◆微斯人,吾谁与归?◆一旦山陵崩,长安君何以自托于赵?◆先生何以幸教寡人?(先生您用什么来教诲我呢?)(战国策)与不谷同好,如何?(左传)以五十步笑百步,则何如?(孟子)如〈介词〉+宾语+何〈疑问代词〉如之何=如何二、否定句中代词作宾语,前置居则曰:不吾知也。
(论语)至诚而不动者,未之有也。
(孟子)今予惟不尔杀。
(尚书)否定句代词宾语前置,必须具备两个条件。
1、全句必须是否定句,即必须有否定副词或否定性无定代词。
2、宾语必须是代词。
两个条件缺一不可,否则不提前。
(如果动词前有助动词,代词宾语也应放在助动词之前;先秦汉语中前置不前置两种格式都有出现,因而不像疑问代词宾语前置的规则那样严格。
)◆古汉语的否定副词常见的有:不、弗、勿、毋、未、非、否、匪、微。
练习二一下列各组句子中加△的词哪一个是本义,哪一个不是?请说明理由(教材引文下加△处,本书改为下加点)。
1.“鄙”在第二句中义为“边邑”,是本义。
从字形看,其意符为“邑”,旧注训为“边”,字义与字形相合。
在第一句中义为“浅陋”、“见识短”,为引申义。
2.“共”是“供”的古字,在第一句中义为“供给”,是本义。
在第二句中用的是副词“共同”义,是引申义。
3.从字形看,“及”的甲骨文和金文字形都像一只手抓住了一个人。
《说文解字》:“及,逮也。
”“及”在第一句中义为“赶上”,字形与字义相合,与《说文》释义相合,是本义;在第二句中义为“到”、“至”,是引申义。
4.《说文解字》:“疾,病也。
”“疾”字在第二句中义为“病”,与字形以及《说文解字》释义相合,是本义;而在第一句中义为“快”、“急速”,是引申义。
5.“乡”字甲骨文像两人对食之状,上古时代同一氏族部落的人在一起共食,故其本义是在一起生活的人或地方,即今所谓“家乡、乡里”。
“乡”在第一句中义为“乡里”、“同乡”,是本义;在第二句中义为“朝向”,是“向”的通假字,不是本义。
二什么叫词类活用?使动用法和意动用法有什么区别?举例说明。
在古代汉语中,某些词可以按照一定的语言习惯灵活运用,在句中临时改变它的基本功能,而使其具有另一类词的功能。
这就叫做词类活用。
例如:《公羊传〃庄公十三年》:“曹子手剑而从之。
”“手”本是名词,句中是动词“拿”的意思,还带了宾语“剑”,临时具有了动词的意义和语法特点,就是词类活用。
使动用法和意动用法的区别是:1.两者表达的含义不同。
使动用法所表达的含义是“(主语)使宾语怎么样”,而意动用法所表达的含义是“(主语)认为宾语怎么样”。
2.两者的使用范围不同。
能够有使动含义的词有动词与活用为动词的名词、形容词等,而意动用法只限于形容词、名词的活用。
三举例说明古代汉语的几种被动句式。
1.“于”字被动句式2.“为”字被动句式3.“为……所”被动句式4.“见”字被动句式5.“见……于”被动句式6.“被”字被动句式四古代汉语判断句中的“乃”、“即”、“维”、“惟”、“非”是不是判断词,为什么?古代汉语判断句中的“乃”、“即”、“维”、“惟”、“非”都不是判断词。
古代汉语(郭锡良版)考研复习要点古代汉语复习要点(郭锡良版)一、文选部分复习要点:1.重点篇目:第一册:《精卫填海》、《夸父逐日》、《女娲补天》、《蝜蝂传》、《巫山、巫峡》《王子坊》、《庐山草堂记》、《传是楼记》、《郑伯克段于鄢》、《齐桓公伐楚》、《鞌之战》、《触龙说赵太后》、《孙膑》第二册:《谏逐客书》、《报任安书》、《答李翊书》、《逍遥游》、《秋水》、《许行》、《天论》第三册:《登大雷岸与妹书》、《哀郢》、《风赋》、《氓》、《七月》2.复习办法:A.熟悉课文,每一句话都要会翻译,每一个字都要会解释;B.注意特殊句型,如宾语前置、被动句等;C.注意字词的特殊用法,如名词作动词,名词作状语,使动用法,意动用法等等;D.注意关键词语的古义、本义、特殊意义,尤其是不同于现代汉语的意义。
二、常用词部分复习要点:1.复习范围:第一册:(一)古今词义不同辨析例(二)词的本义探求例第二册(三)引申义分析例(上)(四)引申义分析例(下)第三册(五)同义词辨析例2.复习办法:A.注意每个词的本义、古义;B.注意古今意义的不同;C.注意同义、近义词的相同点和不同点。
三、通论部分复习要点:复习通论部分的基本原则是,掌握基本知识、基本理论,在记住知识的要点的同时,一定要掌握书上举出的例子,回答问题的时候,尽量结合例子。
上册(一)怎样查字典辞书:1.字典排列方法:A.按音序排列;B.按部首和笔画排列;C.按号码排列。
2.《康熙字典》作者,成书年代,214个部首,先注音,后释义。
3.《康熙字典》的注音方法:反切法、直音法、叶(xié)音法;掌握每种注音方法的概念。
认识到“叶音法”是一种不科学的注音方法,应当批判和否定。
4.《助字辨略》的作者是( ),收字( )个,按( )分卷,依( )排列。
5.《经传释词》的作者是( ),收字( )个,全书分( )卷,按( )排列。
6.《词诠》作者是( ),其他虚词著作有裴学海的《》,对唐以后汉语词汇进行研究的著作有张相的《》。
郭锡良《古代汉语》练习题参考答案(此答案来自网上。
今改爲繁体,加以校订,稍作改动。
若发现错误,请及时告知)[可作考研或期末考试参考之用]练习一(P123)一查阅下列各字在《康熙字典》(或《辞源》修订本)中所属的部首:丹(丶部)之(丿部)亚(二部)常(巾部)卍(十部)受(又部)严(口部)隣(邑部)巡(巛部)希(巾部)幽(幺部)胡(肉部)怡(心部)攻(攴部)书(曰部)民(氏部)煎(火部)者(老部)茁(艹部)贰(贝部)郊(邑部)望(月部)平(干部)术(行部)[按:繁体字“隣”与“邻”爲异体字,都简化作“邻”。
《康熙字典》“隣”字在阜部,“邻”字在邑部。
《辞源》修订本不收“隣”字,只收“邻”字,在邑部。
]二“行”字在《康熙字典》和《辞源》中各有几种读音两者是否一致“行窳(yǔ)”的“行”读什麽音“行”字在《康熙字典》中有5种读音,在《辞源》中有4种读音。
其中xíng、xìng、háng 、hàng是一致的。
《康熙字典》还引了《集韵》的一条注音“乎监切”(读音爲xián)。
“行窳”的“行”读xíng。
三从《词诠》中查出下列各句中加△的虚词在句中的意义(教材引文下加△处,本答案改爲加粗,下同):1.以残年余力,曾不能毁山之一毛。
(《列子·汤问》)曾,副词,乃、竟。
2.居庙堂之高,则忧其民,处江湖之远,则忧其君。
(范仲淹《岳阳楼记》)则……则……,承接连词,表文中对举关系,就、那麽。
3.既出,得其船,便扶向路。
(陶渊明《桃花源记》)既,时间副词,表过去,已经。
4.或圆如箪,或方似笥。
(《水经注·巫山、巫峡》)或,无定代词,有的。
5.自非亭午夜分,不见曦月。
(《水经注·巫山、巫峡》)自,假设连词,苟、如果。
常“自非”连用。
6.广袤丰杀,一称心力。
(白居易《庐山草堂记》)一,副词,皆、都。
四什麽是六书每类主要特点是什麽分别列举象形、指事、会意、形声字各五例。
古代汉语笔记第一部分古代汉语基础知识一、古代汉语常用工具书1字典辞书的编排:1)按部首和笔画排列。
2)按音序排列。
3)按号码排列。
2注音方式:1)直音:即用同音字注音。
2)反切:用两个汉字拼注一个汉字读音的注音方法。
其方法是:反切上字与被切字声母相同,下字与被切字韵母、声调相同。
如:“呼报反”,即用“呼”的声母h和“报”的韵母ao声调(ˋ)相拼,是“号”或“爱好”的“好”。
3)注音字母和拼音字母注音。
3释义方式:1)直训:也叫语词式。
它用一个词去解释另一个词。
如:元,始也。
2)描写:对被释对象的特征、形状、位置、作用等给予解释。
如:缶,瓦器,所以盛酒浆、秦人鼓之以节歌。
3)义界:也称为定义式。
如:斗,十升也。
4)譬况:即用人们熟知的事物去比方不熟悉的或难以解说的事物。
如:黑,火所熏之色也。
4常用工具书:1)《说文解字》简称《说文》,东汉许慎著。
是我国规存最早的字典。
全书分汉字为540部,开创了以部首统率汉字的字典编纂法,收字以小篆为主。
2)《康熙字典》:是清朝康熙49看开始编写的,参加编写的有张玉书、陈廷敬等三十人,于康熙55看编成。
这部字典按部首笔画的多少,把214个部首分别归入十二集中。
十二集以子丑寅卯等十二地支命名。
3)《汉语大字典》:是一部解释汉字形、音、义的大型语文工具书。
这部大字典是目前我国搜集汉字单字最多的字典,共收单字五万六千个左右。
4)《古汉语常用字字典》:北京大学中文系汉语专业等单位联合编写,1979年出版。
收古汉语常用字三千七百多个。
修订版于1993年问世。
5)《辞源》:专门为阅读古籍和古代文史研究使用的工具书。
6)《辞海》:是一部综合性的辞书。
所收对象除单字外,主要是语词、人物、著作、历史事件、古今地名、团体组织以及各学科名词术语等。
古语今语、古义今义并收。
7)《汉语大辞典》:由《汉语大辞典》编辑委员会、《汉语大辞典》编纂处编纂。
1986年第一卷出版,1994年出版最后一卷。
郭锡良《古代汉语》练习题参考答案(此答案来自网上。
今改爲繁体,加以校订,稍作改动。
若发现错误,请及时告知)[可作考研或期末考试参考之用]练习一(P123)一查阅下列各字在《康熙字典》(或《辞源》修订本)中所属的部首:丹(丶部)之(丿部)亚(二部)常(巾部)卍(十部)受(又部)严(口部)隣(邑部)巡(巛部)希(巾部)幽(幺部)胡(肉部)怡(心部)攻(攴部)书(曰部)民(氏部)煎(火部)者(老部)茁(艹部)贰(贝部)郊(邑部)望(月部)平(干部)术(行部)[按:繁体字“隣”与“邻”爲异体字,都简化作“邻”。
《康熙字典》“隣”字在阜部,“邻”字在邑部。
《辞源》修订本不收“隣”字,只收“邻”字,在邑部。
]二“行”字在《康熙字典》和《辞源》中各有几种读音两者是否一致“行窳(yǔ)”的“行”读什麽音“行”字在《康熙字典》中有5种读音,在《辞源》中有4种读音。
其中xíng、xìng、háng 、hàng是一致的。
《康熙字典》还引了《集韵》的一条注音“乎监切”(读音爲xián)。
“行窳”的“行”读xíng。
三从《词诠》中查出下列各句中加△的虚词在句中的意义(教材引文下加△处,本答案改爲加粗,下同):1.以残年余力,曾不能毁山之一毛。
(《列子·汤问》)曾,副词,乃、竟。
2.居庙堂之高,则忧其民,处江湖之远,则忧其君。
(范仲淹《岳阳楼记》)则……则……,承接连词,表文中对举关系,就、那麽。
3.既出,得其船,便扶向路。
(陶渊明《桃花源记》)既,时间副词,表过去,已经。
4.或圆如箪,或方似笥。
(《水经注·巫山、巫峡》)或,无定代词,有的。
5.自非亭午夜分,不见曦月。
(《水经注·巫山、巫峡》)自,假设连词,苟、如果。
常“自非”连用。
6.广袤丰杀,一称心力。
(白居易《庐山草堂记》)一,副词,皆、都。
四什麽是六书每类主要特点是什麽分别列举象形、指事、会意、形声字各五例。
《古代汉语》(郭锡良本)参考答案《古代汉语》(郭锡良本)参考答案(网络收集,仅供参考)练习一一查阅下列各字在《康熙字典》(或《辞源》修订本)中所属的部首:丹(丶部)之(丿部)亚(二部)常(巾部)卍(十部)受(又部)严(口部) 隣(邑部)巡(巛部) 希(巾部)幽(幺部) 胡(肉部)怡(心部)攻(攴部)书(曰部)民(氏部)煎(火部)者(老部)茁(艸部)贰(贝部)郊(邑部)望(月部)平(干部)术(行部)按:繁体字“隣"与“鄰"为异体字,都简化作“邻”。
《康熙字典》“隣”字在阜部,“鄰”字在邑部.《辞源》修订本不收“隣”字,只收“鄰”字,在邑部.二“行”字在《康熙字典》和《辞源》中各有几种读音?两者是否一致?“行窳"的“行”读什么音?“行”字在《康熙字典》中有5种读音,在《辞源》中有4种读音。
其中xíng、xìng、háng、hàng是一致的。
《康熙字典》还引了《集韵》的一条注音“乎监切”(读音为xián)。
“行窳"的“行”读xíng.三从《词诠》中查出下列各句中加点的虚词在句中的意义:1.以残年余力,曾不能毁山之一毛.(《列子?汤问》)曾,副词,乃、竟。
2.居庙堂之高,则忧其民,处江湖之远,则忧其君。
(范仲淹《岳阳楼记》)则……则……,承接连词,表文中对举关系,就、那么。
3.既出,得其船,便扶向路。
(陶渊明《桃花源记》)既,时间副词,表过去,已经。
4.或圆如箪,或方似笥。
(《水经注·巫山、巫峡》)或,无定代词,有的。
5.自非亭午夜分,不见曦月。
(《水经注·巫山、巫峡》)自,假设连词,苟、如果。
常“自非”连用。
6.广袤丰杀,一称心力。
(白居易《庐山草堂记》)一,副词,皆、都.四什么是六书?每类主要特点是什么?分别列举象形、指事、会意、形声字各五例。
六书,即象形、指事、会意、形声、转注、假借,是古人对汉字的形体构造与使用规律所作的理论总结.象形的主要特点是字形像它所表达的事物之形,是以简单的线条把事物的轮廓或具有特征的部分描画出来。
1、左右欲兵之。
名词活用为一般动词2、天下不多管仲之贤而多鲍叔能知人。
形容词活用为一般动词3、先生举手出狼。
动词作使动,使狼出来4、管仲,世所谓贤臣,然孔子小之。
形容词作意动,认为...小5、刺史颜证奇之,留为小吏,不肯形容词作意动,认为...奇特动词作使动,使之留6、假舟楫者,非能水也,而绝江河。
名词活用为一般动词,游水7、今弃是州也,农夫渔父过而陋之。
形容词作意动,认为...陋8、杀鸡为黍而食之,见其二子焉。
动词作使动,使...吃动词作使动,使...拜见9、远人不服,而不能来也。
一般动词作使动,归顺10、齐将田忌善而客待之。
形容词作意动,对...友好名词作状语,像对待客人一样1、词的本义和引申义词的本义,即词最初的含义,也是词的本源意义。
“道”的本义是“道路”,如“会天大雨,道不通”,这里的“道”就是指道路。
“文”的本义是“花纹、纹理”,如“文首,白喙”,这里的“文”指的就是精卫鸟头上的花纹。
词的引申义是在词的本义基础上,按照语言习惯发展、派生出来的意义。
根据与本义关系的亲疏远近,引申义可分为直接引申义和间接引申义。
直接引申义:直接由本义派生出来的意义。
“道”由“道路”引申为“途径、方法”,如“一张一弛,文武之道也”,这里的“道”即指方法、规律。
“文”由“花纹、纹理”引申为“华丽有文采”,如“丧言不文”,这里的“文”即指华丽有文采。
间接引申义:由本义辗转再引申而来的意义。
“道”由“道路”引申为“规律、法则”,再由“规律、法则”引申为“封建社会认为好的政治局面或措施”,如的“伐无道,诛暴秦”,这里的“道”即指封建社会认为好的政治局面或措施。
“文”由“花纹、纹理”引申为“刺画花纹”,再由“刺画花纹”引申为“文章、文字”,如“衡少善属文”,这里的“文”即指文章、文辞。
2、举例说明古今字和异体字的异同。
古今字是指文献中记录同一个词项,但在不同时代使用了不同字符的“历时同词异字”现象。
“莫(暮)”的本意是太阳落在草丛中,表示日暮、傍晚。
古代汉语笔记第一局部古代汉语根底知识一、古代汉语常用工具书1字典辞书的编排:1〕按部首和笔画排列。
2〕按音序排列。
3〕按排列。
2注音方式:1〕直音:即用同音字注音。
2〕反切:用两个汉字拼注一个汉字读音的注音方法。
其方法是:反切上字与被切字声母一样,下字与被切字韵母、声调一样。
口:“呼报反",即用“呼"的声母h和“报"的韵母ao声调(、)相拼,是“号'’或“爱好"的“好"。
3〕注音字母和拼音字母注音。
3释义方式:1〕直训:也叫语词式。
它用一个词去解释另一个词。
如:元,始也。
2〕描写:对被释对象的特征、形状、位置、作用等给予解释。
如:缶,瓦器,所以盛酒浆、人鼓之以节歌。
3〕义界:也称为定义式。
如:斗,十升也。
4〕譬况:即用人们熟知的事物去比方不熟悉的或难以解说的事物。
如:黑,火所熏之色也。
4常用工具书:1〕《说文解字》简称《说文》,东汉许慎著。
是我国规存最早的字典。
全书分汉字为540部,开创了以部首统率汉字的字典编纂法,收字以小篆为主。
2〕《康熙字典》:是清朝康熙49看开始编写的,参加编写的有玉书、廷敬等三十人,于康熙55看编成。
这部字典按部首笔画的多少,把214个部首分别归入十二集中。
十二集以子丑寅卯等十二地支命名。
3〕《汉语大字典》:是一部解释汉字形、音、义的大型语文工具书。
这部大字典是目前我国搜集汉字单字最多的字典,共收单字五万六千个左右。
4〕《古汉语常用字字典》:大学中文系汉语专业等单位联合编写,1979年出版。
收古汉语常用字三千七百多个。
修订版于1993年问世。
5〕《辞源》:专门为阅读古籍和古代文史研究使用的工具书。
6〕《辞海》:是一部综合性的辞书。
所收对象除单字外,主要是语词、人物、著作、历史事件、古今地名、团体组织以与各学科名词术语等。
古语今语、古义今义并收。
7〕《汉语大辞典》:由《汉语大辞典》编辑委员会、《汉语大辞典》编纂处编纂。
郭锡良[古代汉语] 考研笔完整复习知识点(可打印)古代汉语知识点总结一、文选部分复习要点: 1. 重点篇目:第一册:《精卫填海》、《夸父逐日》、《女娲补天》、《蝜蝂传》、《巫山、巫峡》《王子坊》、《庐山草堂记》、《传是楼记》、《郑伯克段于鄢》、《齐桓公伐楚》、《鞌之战》、《触龙说赵太后》、《孙膑》第二册:《谏逐客书》、《报任安书》、《答李翊书》、《逍遥游》、《秋水》、《许行》、《天论》第三册:《登大雷岸与妹书》、《哀郢》、《风赋》、《氓》、《七月》 2.复习办法: A. 熟悉课文,每一句话都要会翻译,每一个字都要会解释; B. 注意特殊句型,如宾语前置、被动句等;C. 注意字词的特殊用法,如名词作动词,名词作状语,使动用法,意动用法等等;D. 注意关键词语的古义、本义、特殊意义,尤其是不同于现代汉语的意义。
二、常用词部分复习要点: 1. 复习范围:第一册:(一)古今词义不同辨析例(二)词的本义探求例第二册(三)引申义分析例(上)(四)引申义分析例(下)第三册(五)同义词辨析例 2. 复习办法:A. 注意每个词的本义、古义;B. 注意古今意义的不同;C. 注意同义、近义词的相同点和不同点。
三、通论部分复习要点:复习通论部分的基本原则是,掌握基本知识、基本理论,在记住知识的要点的同时,一定要掌握书上举出的例子,回答问题的时候,尽量结合例子。
一、怎样查字典辞书:1.字典排列方法:A.按音序排列;B.按部首和笔画排列;C.按号码排列。
2•《康熙字典》作者张玉书,成书于清代康熙五十五年,按部首排列,共214 个部首,先注音,后释义。
3.《康熙字典》的注音方法:反切法、直音法、叶音法;反切法:是用两个汉字合注一个汉字的音,上字取声母,下字取韵母和声调,合成被注字的音。
直音法:是用同音字来注音。
叶音法:认为为了押韵可以暂时改变读音。
掌握每种注音方法的概念。
认识到“叶音法”是一种不科学的注音方法,应当批判和否定。
郭锡良古代汉语复习要点古代汉语复习要点一、文选部分复习要点:1.重点篇目:第一册:《精卫填海》、《夸父逐日》、《女娲补天》、《蝜蝂传》、《巫山、巫峡》《王子坊》、《庐山草堂记》、《传是楼记》、《郑伯克段于鄢》、《齐桓公伐楚》、《鞌之战》、《触龙说赵太后》、《孙膑》第二册:《谏逐客书》、《报任安书》、《答李翊书》、《逍遥游》、《秋水》、《许行》、《天论》第三册:《登大雷岸与妹书》、《哀郢》、《风赋》、《氓》、《七月》2.复习办法:A.熟悉课文,每一句话都要会翻译,每一个字都要会解释;B.注意特殊句型,如宾语前置、被动句等;C.注意字词的特殊用法,如名词作动词,名词作状语,使动用法,意动用法等等;D.注意关键词语的古义、本义、特殊意义,尤其是不同于现代汉语的意义。
二、常用词部分复习要点:1.复习范围:第一册:(一)古今词义不同辨析例(二)词的本义探求例第二册(三)引申义分析例(上)(四)引申义分析例(下)第三册(五)同义词辨析例2.复习办法:A.注意每个词的本义、古义;B.注意古今意义的不同;C.注意同义、近义词的相同点和不同点。
三、通论部分复习要点:复习通论部分的基本原则是,掌握基本知识、基本理论,在记住知识的要点的同时,一定要掌握书上举出的例子,回答问题的时候,尽量结合例子。
上册(一)怎样查字典辞书:1.字典排列方法:A.按音序排列;B.按部首和笔画排列;C.按号码排列。
2.《康熙字典》作者,成书年代,214个部首,先注音,后释义。
3.《康熙字典》的注音方法:反切法、直音法、叶(xié)音法;掌握每种注音方法的概念。
认识到“叶音法”是一种不科学的注音方法,应当批判和否定。
4.《助字辨略》的作者是(),收字()个,按()分卷,依()排列。
5.《经传释词》的作者是(),收字()个,全书分()卷,按()排列。
6.《词诠》作者是(),其他虚词著作有裴学海的《》,对唐以后汉语词汇进行研究的著作有张相的《》。
王力《古代汉语》一、古代汉语常用工具书1字典辞书的编排:1)按部首和笔画排列。
2)按音序排列。
3)按号码排列。
2注音方式:1)直音:即用同音字注音。
2)反切:用两个汉字拼注一个汉字读音的注音方法。
其方法是:反切上字与被切字声母相同,下字与被切字韵母、声调相同。
如:“呼报反”,即用“呼”的声母h和“报”的韵母ao声调(ˋ)相拼,是“号”或“爱好”的“好”。
3)注音字母和拼音字母注音。
3释义方式:1)直训:也叫语词式。
它用一个词去解释另一个词。
如:元,始也。
2)描写:对被释对象的特征、形状、位置、作用等给予解释。
如:缶,瓦器,所以盛酒浆、秦人鼓之以节歌。
3)义界:也称为定义式。
如:斗,十升也。
4)譬况:即用人们熟知的事物去比方不熟悉的或难以解说的事物。
如:黑,火所熏之色也。
4常用工具书:1)《说文解字》简称《说文》,东汉许慎著。
是我国规存最早的字典。
全书分汉字为540部,开创了以部首统率汉字的字典编纂法,收字以小篆为主。
2)《康熙字典》:是清朝康熙49看开始编写的,参加编写的有张玉书、陈廷敬等三十人,于康熙55看编成。
这部字典按部首笔画的多少,把214个部首分别归入十二集中。
十二集以子丑寅卯等十二地支命名。
3)《汉语大字典》:是一部解释汉字形、音、义的大型语文工具书。
这部大字典是目前我国搜集汉字单字最多的字典,共收单字五万六千个左右。
4)《古汉语常用字字典》:北京大学中文系汉语专业等单位联合编写,1979年出版。
收古汉语常用字三千七百多个。
修订版于1993年问世。
5)《辞源》:专门为阅读古籍和古代文史研究使用的工具书。
6)《辞海》:是一部综合性的辞书。
所收对象除单字外,主要是语词、人物、著作、历史事件、古今地名、团体组织以及各学科名词术语等。
古语今语、古义今义并收。
7)《汉语大辞典》:由《汉语大辞典》编辑委员会、《汉语大辞典》编纂处编纂。
1986年第一卷出版,1994年出版最后一卷。
全书十二卷,共收单字二1万二千个左右,词目约三十七万条,五千余万字。