形态分析精要—青木
- 格式:doc
- 大小:119.00 KB
- 文档页数:16
青木投资心法50条01:华尔街名言:不论做多,做空都有可能赚钱,唯有贪心者例外.02:华尔街名言:逆势操作是失败的开始.03:华尔街名言:失败起因于资本不足和智慧不足. 04:培养常赚比大赚更重要的观念.05:短胜不如长胜,长胜不如永胜,永胜就是稳赚不赔.06:挑选自己熟悉的股票进行操作.07:与群众相反的操作方式.众人抢进时,卖出持股,市场人稀时,买进股票.08:决定要理性,进出股票切忌冲动.09:老手多等待,股市心法中最难的就是就是等待. 10:忍耐是至胜的关键,离场是避免手痒的最好方法. 11:看不准,看不懂,没有把握时不进场.12:真理不一定站在多数人一边,众人皆看好,则行情未必继续好,众人皆看坏,行情未必就坏下去,高明的技术操作者必须做独行侠,须对行情保持独立的判断,注意反市场操不能跟随别人,不要有从众心理.13:长期操作的发展方向,永远是周而复始的公式中进行,股价的变化并非毫无规律的,如果你能找到这些规律,并依法去做,想不赚都难.14:大家都知道的利空,就不再是利空.15:证券部不要排队时,才是买股票的好时机.16:在股市低迷时,股价显现出偏低的现象,浮动的筹码才能得到真正的安定归宿.17:股市获利的两大要点,一为技术,一为资金.18:股市中三种基本材料为资金,股票和利多利空消息.19:光靠画线无法知悉股市变化的虚实,唯有价量配合才能真正洞悉股价变化的方向.20:投资的基本建立在详细的风险计算与投资报酬率的掌握之上.21:要有风险意识,任何时刻均不可对股价持过分乐观的态度.22:切忌频繁换股,犹豫不定时,勿采取行动.23:买卖股票的五项要决是:忍,等,稳,准,狠.24:创天价不买,创地价不卖.25:人弃我取,人取我弃.26:牛市进场,熊市放假,免得手痒乱动.27:股市中投资投机皆可获利,但不可过分迷恋它,以免判断迷失方向.28:股市获利的两宝是介入的时机要恰当,选股要正确.29:抱着没有指望的股票并期望它回到原位,是最愚蠢不过的事,不如赶快脱手,换一只有希望的股票. 30:盈利最大的敌人就是贪婪,知足是股市中获利的要诀.知足常胜,贪就是贫.31:股潮涨落,唯我静观,判断必须保持中立,勿受他人影响.32:投资勿心急,要能等能忍,凡是股市中的老手都是精于等待的人,精于投资的人都是等待的老手. 33:细心选择出来的好股票,不必贪图眼前的小利就急于抛出.34:短线是银,长线是金,真正的投资家,是能看准股市的长期趋势,掌握先机,长抱等待的人.只图短利而没有长远眼光的人是不算投资高手.35:上升最快最猛的股票就是好股票,因为投资的目的就是为了获利.36:买绩优股并不是无条件的去买,熊市的时候,绩优股照样下跌.因为,投资者应该顺势而为,低价时买进好股票长抱不放,而不是高价时大肆采购. 37:要战胜股潮,须先克服自己在技术上及修养上的弱点.精明的投资者克制自己,培养出冷静沉着的功夫,静观股潮涨落.38:只有见识而无胆量的人是赚不到大钱的.39:不要把精挑细选的股票在开始上涨时就卖了.这种被轻易洗掉的人是赚不到大钱的.40:成交量是股市的元气,股价只不过是量的表现而已.成交量通常比股价先行.41:股市的末升段,就象流水席一样,任你吃喝,来者不拒,但一刹那间,大门关上,一举成擒,被逮住的人,要把前面吃喝的人所欠的账全部还清.42:优秀的技术分析者应学会孤独.43:暴跌是大赚的开始,大涨是大赔的开始.44:不要太相信多头市场末期的好消息,不要太相信空头市场末期的坏消息.45:不要和市场作对,市场永远是对的.46:天价不买,地价不卖,不要企图抓到最高价和最低价,吃中间一段已经很好了.47:作股票切忌不分春夏秋冬,晴天下雨,天天进场,等待良好的时机进场才是稳赚不赔的法则.作股票要以不赔为原则,因为重挫一次要很长时间才能复原,而且既费时又破坏心态.所以唯有稳赚不赔的操作策略才是打持久战的方法.48:股市有风险,要有风险意识,进出务必谨慎. 49:多头一定要有获利了结的观念,空头一定要有回补的观念,帐面利润是不能算数的.50:股票无绩优绩差股之分,只有强势弱势股之分。
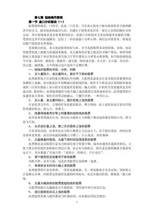
青木文章熊市反弹复杂震荡【2002.02.04 11:11】青木从1994年7月到2001年6月从325点到2245点,A股市场已经在大牛市状态中连续运行了7年,其间市场经历了三次大规模的上升。
其中,从1996年初到1997年5月的那轮上升最为波澜壮阔,也最具备牛市第三浪的本质特征。
在采用对数坐标的上证指数长期走势图上,我们可以清晰地划分出这个大牛市的五浪结构(见图)。
2001年,大牛市进入了尾声。
8月底明确形成顶部,9月底跌破长期上升趋势线,标志着牛市的结束,从此市场进入了针对325点以来全部上升的总调整。
这次调整将是漫长而深刻的,在调整过程中,1997—1999年的整理区域和2000—2001年的顶部区域有着十分重要的指导意义。
图中低位的方框显示的是基本价值区,上证指数曾在这个区域中反复震荡了两年,其价值中枢大约为1300点。
在宏观经济稳步发展、利率处于历史低位的大环境下,一旦股价进入这个区域,将吸引大量长期投资性资本进入,对股价形成强烈支撑。
高位的方框显示的是机构博弈区,其价值中枢在2000点附近,当时场内违规资金较多,金融风险较大。
顶部形成以后,它已经转化为重大阻力区,一旦股价进入这个区域,市场将面临较大的解套压力。
结合证券市场所处的宏观环境分析,2002年A股市场很可能运行在上述大型支撑区和压力区之间,表现为复杂的震荡走势。
以上是今年股市所处的长线背景,下面做一些中短线分析。
2001年7月以来,上证指数形成了一个强烈的中线下跌趋势,目前这个趋势的有效下轨在1300点附近,这与我们上面分析的长期支撑区非常接近。
接近趋势的下轨意味着趋势内抛售能量衰竭,接近长期支撑区意味着长线资金开始踊跃进场。
因此,当上证指数接近1300点时,多空双方的力量对比已经发生了重大改变,在此基础上将产生一轮中线反弹。
元旦以后的半个月中,股指遭到了猛烈打压,但与此同时,我们却在数十只股票上看到了主力暗中吸纳的迹象。
青木的书籍
股票
转载树叶上的蜗牛最后发布于2015-01-16 08:04:21
青木先生---炒股传奇人物的智慧结晶
青木先生是股市中的传奇人物.1992年他只身携一万元下深圳炒股,一年之后获利
五十万,晋升大户阶层.93年7月由于透支爆仓,一夜之间一无所有,遂返回家乡湖南闭
门思过,潜心钻研股市理论及古典哲学.94年6月重出江湖,向亲友筹集十万元勇抄深
沪股市大底,获巨额利润.随后他纵横股市,于大振荡中越战越勇,资金迅速增长到300
万以上.从94年底至今,他一直担任南方某大机构主任操盘手.
青木先生操盘经验丰富,做庄期间曾一手制造许多成功的庄股,目前著有<<战胜庄
家 >>,<<选股绝招>>,<<形态分析精要>>,<<股市心法>>等书《战胜庄家》是他最早的一本书,内容较少,现在大家也差不多都知道那些手法了。
《形态分析精要》形态分析无论什么时候都重要。
《生财有道》感觉应该是他在那种水平时的一套交易体系,比较好。
这前几本书中大约都能看出他是受到杰西。
利弗莫尔的影响,书中有很多是重复利弗莫尔的一些交易原则。
《登峰之路》应该是他水平又上了一个台阶的作品吧,他自己的东西多了许多细节。
哪本好坏真不好说,每本书都有他的好处。
我想一本书如果不能反复看上100多遍,估计也学不到什么东西应用到实际中的。
青木先生作品
复杂的事情简单做,简单的事情认真做,认真的事情重复做,重复的事情创造性地做。
坚持不断的做下去,你会成为高手,你就会得到财富,而且不仅仅是物资上的财富。
登峰之路青木2012年11月28日15:27——青木股票投资技术实战课程著名证券分析家青木先生首次全面讲解其股票操作方法前言股票操作的方法和技巧,是否可以完全通过系统的学习和训练来得到?对此我并无十足的把握。
但是有一点可以肯定,几乎没有人能够仅仅依靠天才的灵感或者直觉在股市中长期获利。
偶尔我们会听说,身边某些对股票市场知之甚少的投资者有一次竟然赚了大钱,但一年以后,他们基本上已经把赢利还给了市场,更糟糕的可能是,那一次轻松的获利使他们变得盲目乐观,于是草率交易,其后果常常不只是退回赢利那么简单。
就我自己的经验而言,我觉得良好的策略比一两次莫名其妙的暴利要可靠得多,我们需要的是高成功率的可以重复的获利操作。
显然,天才和灵感是靠不住的,我们必须具备了解和运用这种良好策略所需的所有基础知识,必须克服许多阻碍我们执行策略的心理障碍。
这就是说,虽然系统的学习不一定能解决股票操作中的所有问题,但是如果缺乏这种学习,那一定会很有问题。
正是基于上述理由,我一直不太愿意公开发表对具体市场的预测,我们实在难以在短小精悍的篇幅内把一个判断的前因后果和各种变化都讲清楚,更加不了解听我预测的人们是否已经具有了运用这些策略所必须的知识,就这样简单地说明天看涨或看跌,是不是太草率了?所以我想,不如做一些踏实的事情。
过去一年中,我每周一次给一些很想认真学习股票市场分析方法的投资者授课,尽管他们中有的人资金量只有区区几万元,但同样怀着强烈的求知精神和自信心,给他们授课是我做过的最有意义的事情。
我的每一节课都包含四部分内容:“看山是山”谈当时的市场走势,“登峰之路”系统地讲解股票市场的分析方法,“云海闲情”谈与成功投资有关的人生修养,“剖石见玉”是结合课程进度讲解的个股实例。
我常对同学们说,不要羡慕别人抓到了涨停板的黑马,只要你通过学习掌握了足够的基础知识并终于找到了好的策略,只要你的人生修养让你能够从容面对所有的风风雨雨,那么你自己就是那匹最大的黑马。
形态分析精要青木形态分析是语言学中的一种研究方法,通过对语言形式的分析,揭示其中的规律和特征,从而更好地理解和研究语言。
形态分析可以从不同的角度出发,对语言的形态结构、词汇变化和组合等进行研究。
下面是关于形态分析的精要介绍。
形态分析主要涉及词的构成和变化。
词是语言中的最小独立单位,可以单独使用,同时也可以结合其他词构成更长的短语和句子。
形态分析研究的是词的形态特征,即词的内部结构或者词的形态变化规律。
形态结构是词的内部结构或构成方式。
一个词可以由一个或多个词素(最小的、具有独立语法功能的语素)构成。
词素可以是单词的形态单位,如"跑"、"走"等,也可以是具有语法功能的语素,如"了"、"得"等。
形态结构的分析方法主要有自底向上和自顶向下两种。
自底向上的形态结构分析方法是从词素开始,逐步构建一个完整的词。
这种方法的优势在于可以分析词的构成方式,揭示词素之间的关系。
例如,单词"运动员"可以分析为"运动"词素和"员"词素的组合。
通过形态结构分析,我们可以得知"运动员"是一个复合词。
自顶向下的形态结构分析方法是从一个完整的词开始,逐级分析其内部结构。
这种方法的优势在于能够揭示词素的变化和词的形态规律。
例如,单词"跑"可以分析为"跑"词素,而在"跑"的基础上添加"过"后,就可以得到"跑过"这个新的词。
形态变化是词的形态特征之一,指的是词在不同语法功能和意义下的变化。
形态变化分为词形变化和词义变化两个层面。
词形变化是指词的形态结构在不同语法功能或语义下的变化。
这种变化可以通过词缀的添加或改变来实现。
例如,动词"run"通过添加过去时词缀"-ed"变成过去时形式"ran"。
会计专业书籍,用于读懂年报;K线基本知识;刘姝威《教你读财报》郑朝晖《IPO 40大财务迷局》Mary buffett 《warren buffett andthe interpretation of financial statements》格雷厄姆《证券分析》及英文版格雷厄姆《聪明的投资者》James Pardoe 《how doesbuffett does it》菲利普.费舍《怎样选择成长股》白云山《民间股神》4~7冷眼《新冷眼分享集>冷眼《冷眼分享集》索罗斯《金融炼金术》邓普顿《邓普顿教你逆势投资》,我读了三次;彼得*纳瓦罗《巴西下雨可以买星巴克股票》,经济信息推理;威廉*欧奈尔《笑傲股市》,比较适合美国股市;威廉*欧奈尔《股市买卖原则》威廉*欧奈尔《股票投资的24堂必修课》威廉*欧奈尔《如何在卖空中获利》,吉尔.莫拉雷斯《像欧内尔信徒一样交易》菲儿.汤恩《教散户赚大钱》菲儿.汤恩《股票投资一号法则》杰西.利弗莫尔《股票大作手操盘术》有缺陷;乔尔.格林布拉特《股市天才》安德烈.科斯托拉尼《股市神猎手》傅海棠《一个农民的亿万传奇》,如何进行基本面分析;彼得.林奇《彼得.林奇的成功投资》彼得.林奇《战胜华尔街》谭河业,倪献才著《庖丁投资法则》青木《战胜庄家》青木《形态分析精要》山上定也《信息推理术》信息推理;《berkshire hathaway 》年报;每日阅读,获得上市公司公告以及政策、时事、趋势信息:《华尔街日报the wall street journal》英文报纸《Bloomberg markets》英文杂志《business week》英文杂志《Fortune》英文杂志每日发生政策、时事新闻;中国上市公司官方来源:巨潮资讯;香港上市公司官方来源:hkexnews;美国上市公司官方来源;以上是比较重要的书,以下对股票操作有借鉴:亚当.斯密《国富论》了解经济运行规律威廉.戈梓曼《价值起源》查理*芒格《穷查理年鉴》开阔思路;佐藤可士和《佐藤可士和的超整理术》柳井正《一胜九败》拿破仑.希尔《思考致富》戴尔.卡耐基《人性的弱点》用于调研;刘向《黄帝内经》大前研一《思考的技术》沃顿商学院最受欢迎的谈判课约翰.怀斯曼《生存手册》没有身体,钱没有用;萧夏《30天让你年轻10岁》里克汉森《冥想5分钟等于熟睡一小时》克里斯.安德森《免费》维克托.迈尔《大数据时代》唐纳.芬恩《阿尔法狗》保罗.卡罗尔《亿万美元的教训课》赫尔曼.西蒙《隐形冠军》王伟《看懂世界格局的第一本书》帕特里克.赖利《一页纸的商业计划》沃尔特.艾萨克森《斯蒂夫.乔布斯传》托马斯.弗里德曼《世界是平的》纳西姆《黑天鹅》理查德《明星企业的法则》张化桥《一个证券分析师的自白》张化桥《避开股市的地雷》马克.墨比乌斯《利润通行证》卫威《股王之道-巴菲特》艾丽斯.施罗德《滚雪球》及英文版富兰克林.霍布斯《财富的秘密》李弛《中国式价值投资》吕叔春《李嘉诚最有价值的投资策略》约翰.斯蒂芬森《期货获利手册》迈克尔.威廉斯《期权市场基础》迈克尔舒尔曼《卖空》叶童《金融教父-格兰姆全传》红霞《港股投资全攻略》万资姿《投资奇人沈南鹏》玛丽.巴菲特《新巴菲特法则》克里斯托弗.布朗《投资的头号法则》迈克尔.莫《下一只大牛股》约翰.邓普顿《金砖》忻海《解读量化投资》陈智峰《道破港股天机》肯.费雪《小心这是投资圈套》维克多.尼德霍夫《投机教父尼德霍夫回忆录》迈克尔.卡沃尔《趋势跟踪》沈良《投资高手访谈录》阿瑟.辛普森《华尔街幽灵》伍朝晖《道破选股天机》巴顿.比格斯《对冲基金风云录》杰克.斯瓦格《金融怪杰》斯蒂芬.韦恩斯《恐慌与机会》康锐斯《投资狂人-沙特王子》乔治.索罗斯《复制奇才》曹仁超《论势》其他蔡康永《艺术里的金钱游戏-蔡康永建议你艺术投资之道》唐骏、胡腾著《我的成功可以复制》郎咸平《谁在谋杀中国经济》罗杰斯的书,可以看旅游冷风树《经典指标操练大全》看盘方法与技巧大全道破选股天机邱立波《K线技术分析》邱立波《均线技术分析》。
青⽊_《战胜庄家》完整PDF版战胜庄家作者:青⽊⽬录⼀、庄家与散户 (3)1.股票+智慧=财富2.庄家的优势与困难3.庄家担⼼怎样的散户4.九九新编:谁是真正的庄家⼆、进庄前的准备(5)1.进庄时机的选择2.挖掘炒作题作3.试盘4.九九新编:控股,给股票炒作更多内涵三、吸货(7)1.吸货的基本⼿法2.吸货表现的K线形态3.吸货时成交量的微妙变化4.消息及舆论的配合5.实战要诀⼀⼀捕捉有坚实底部的⿊马股6.九九新编:吸货完后挖个井四、洗盘(12)1.庄家洗盘的⽬的2.洗盘的常⽤⼿法及K线形态3.如何区分洗盘与出货4.庄家测试盘⾯强弱的⽅法5.实战要诀⼀⼀牢牢抓住均线系统多头排列的⽜股6.九九新编:假放量真骗线五、拉升(18)1.⼤幅拉升前的盘⾯特征2.制造突破⼀⼀⼀庄家如何利⽤各种技术形态3.如何看待传闻与舆论4.实战要诀⼀⼀寻找包赚不赔的突破形态5.九九新编:涨跌停板助涨助跌六、出货(24)1.庄家出货的⼏种主要⼿法2.出货形成的K线形态及特征3.识破多头陷阱4.实战要诀⼀⼀识别顶部的实⽤功夫5.九九新编:舍不得出货的长庄七、庄股实例剖析(28)--⼟海⽯化从2.4元升到5.5元的过程1.吸货阶段2.洗盘兼吸货3.整理阶段4.拉抬阶段5.出货阶段⼋、涨跌停板制度下的庄股(32)结语:战胜⾃⼰(32)第⼀章.庄家与散户1.股票+智慧=财富苍天待⼈⼀直是公平的,成败荣辱的根源在于我们⾃⼰。
笔者亲眼见过爆仓的⼤户⼏个⼩时之内从百万富翁变得⼀⽆所有,⽽同时有⼈因⼀夜暴富⽽欣喜若狂。
中国股市的波动之巨烈,令全世界的同⾏⽬瞪⼝呆。
但这种⼤起⼤落之间,却蕴含着⽆限的机会。
股市是个开放的聚宝盆,智慧者可以从中尽情拾取财富;但它同时⼜是魔⿁的藏宝洞,平庸者总是被关在其中永远不能解脱。
在这个瞬息万变的市场上,形形⾊⾊的庄家们起着举⾜轻重的作⽤,他们凭借巨⼤的资⾦实⼒,翻云覆⾬,引导潮流,成为活跃市场的重要⼒时。
对于千千万万散户投资者来讲,掌握庄家操盘⼿法,跟踪主⼒进出动向,才是最现实最有效的致胜法宝。
平面设计构成研究青木正夫(原创实用版)目录1.青木正夫的背景和贡献2.平面设计构成的基本概念3.青木正夫的平面设计构成理论4.青木正夫的平面设计构成理论的应用5.青木正夫的平面设计构成理论的影响和启示正文青木正夫是日本著名的平面设计师,他的设计理论和实践对现代平面设计产生了深远的影响。
他提出了一套独特的平面设计构成理论,这套理论不仅影响了日本平面设计,也影响了全球的设计行业。
平面设计构成是指设计师通过视觉元素的组合,创造出一种既有视觉冲击力,又能传达信息的视觉效果。
这是平面设计的基本概念,也是青木正夫的平面设计构成理论的核心。
青木正夫的平面设计构成理论主要包括三个部分:形状、颜色和排版。
他认为,形状是设计的基础,颜色是设计的情感表达,排版则是设计的骨骼。
他强调,设计师需要通过合理地运用这三个元素,来创造出既有美感,又能传达信息的设计作品。
青木正夫的平面设计构成理论在实践中得到了广泛的应用。
他设计的作品,无论是海报、书籍封面,还是广告,都能看到他对形状、颜色和排版的精心运用。
这些作品不仅视觉效果出色,而且能够准确地传达信息,深受人们的喜爱。
青木正夫的平面设计构成理论对现代平面设计产生了深远的影响。
他的理论不仅提供了一种新的设计思路,也为设计师提供了一种新的设计工具。
他的理论被广泛地应用于各种设计中,推动了平面设计的发展。
同时,青木正夫的平面设计构成理论也给我们带来了很多启示。
他让我们明白,设计不仅是一种艺术,也是一种科学。
设计师需要通过理性地运用设计元素,来创造出既有美感,又能传达信息的设计作品。
总的来说,青木正夫的平面设计构成理论不仅对平面设计的发展做出了重要贡献,也为我们提供了很多设计启示。
战胜庄家作者:青木目录一、庄家与散户 (3)1.股票+智慧=财富2.庄家的优势与困难3.庄家担心怎样的散户4.九九新编:谁是真正的庄家二、进庄前的准备(5)1.进庄时机的选择2.挖掘炒作题作3.试盘4.九九新编:控股,给股票炒作更多内涵三、吸货(7)1.吸货的基本手法2.吸货表现的K线形态3.吸货时成交量的微妙变化4.消息及舆论的配合5.实战要诀一一捕捉有坚实底部的黑马股6.九九新编:吸货完后挖个井四、洗盘(12)1.庄家洗盘的目的2.洗盘的常用手法及K线形态3.如何区分洗盘与出货4.庄家测试盘面强弱的方法5.实战要诀一一牢牢抓住均线系统多头排列的牛股6.九九新编:假放量真骗线五、拉升(18)1.大幅拉升前的盘面特征2.制造突破一一一庄家如何利用各种技术形态3.如何看待传闻与舆论4.实战要诀一一寻找包赚不赔的突破形态5.九九新编:涨跌停板助涨助跌六、出货(24)1.庄家出货的几种主要手法2.出货形成的K线形态及特征3.识破多头陷阱4.实战要诀一一识别顶部的实用功夫5.九九新编:舍不得出货的长庄七、庄股实例剖析(28)--土海石化从2.4元升到5.5元的过程1.吸货阶段2.洗盘兼吸货3.整理阶段4.拉抬阶段5.出货阶段八、涨跌停板制度下的庄股(32)结语:战胜自己(32)第一章.庄家与散户1.股票+智慧=财富苍天待人一直是公平的,成败荣辱的根源在于我们自己。
笔者亲眼见过爆仓的大户几个小时之内从百万富翁变得一无所有,而同时有人因一夜暴富而欣喜若狂。
中国股市的波动之巨烈,令全世界的同行目瞪口呆。
但这种大起大落之间,却蕴含着无限的机会。
股市是个开放的聚宝盆,智慧者可以从中尽情拾取财富;但它同时又是魔鬼的藏宝洞,平庸者总是被关在其中永远不能解脱。
在这个瞬息万变的市场上,形形色色的庄家们起着举足轻重的作用,他们凭借巨大的资金实力,翻云覆雨,引导潮流,成为活跃市场的重要力时。
对于千千万万散户投资者来讲,掌握庄家操盘手法,跟踪主力进出动向,才是最现实最有效的致胜法宝。
《战胜庄家》青木《战胜庄家》青木一. 庄家与散户1.股票智慧=财富苍天待人一直是公平的)成败荣辱的根源在于我们自己。
笔者亲眼见过爆仓的大户几个小时之内从百万富翁变得一无所有)而同时有人因一夜暴富而欣喜若狂。
中国股市的波动之巨烈)令全世界的同行信目瞪口呆。
但这种大起大落之间)却蕴含着无限的机会。
股市是个开放的聚宝盆)智慧者可以从中尽情拾取财富,但它同时又是魔鬼的藏宝洞)平庸者总是被关在其中永远不能解脱。
在这个瞬息万变的市场上)形形色色的庄家们起着举足轻重的作用)他们凭借巨大的资金实力)翻云覆雨)引导潮流)成为活跃市场的重要力时。
对于千千万万散户投资者来讲)掌握庄家操盘手法)跟踪主力进出动向)才是最现实最有效的致胜法宝。
2.庄家的优势与困难人们对庄家的感情可以说是又爱又恨。
没有庄家的股市如一潭死水)波澜不兴,但庄家所赚的每一点利润十有八九实实在在来自散户的亏损。
庄家与散户的关系)犹如汹涌的海浪与千千万万义无反顾的冲浪者的关系)无数散户被无情巨浪吞食)但总有少数勇敢而智慧的冲浪者)凭高超的技艺始终屹立浪尖)获得无比的快感和不尽的财富。
然而在更加广阔的大海陆空)庄家们又何尝不是一批同样渺小而勇敢的冲浪者呢。
庄家最大的优势在于资金巨大。
许多实力机构坐拥数十亿元巨资)完全可以彻底操纵茉些股票的价格。
但是)操纵价格并不意味着成功) 1/16页顶多只表示丰厚的财面盈利。
如何将股票高价兑现才是庄家最大的难题。
由于资金太大)正所谓“船大掉头难”)大庄家们要进出股市的目的)庄家们不得不动用传闻、舆论或股评的影响力)制造某种市场气氛。
可以想象)巨额资金在给庄家带来的优势的同时)也使他们非常辛苦。
庄家的另一大优势在分析能力方面。
他们能更快更全面地掌握市场信息)及时察觉政策动向)能了解到许多普通投资者难以及时了解的内幕消息)而有些所谓消息甚至正是庄家与上市公司一手泡制出来的。
庄家的操盘手往往是经验丰富的市场老手)他们无论在分析技巧上还是操作心态上都远比一般投资者成熟。
青木炒股方略青木著第一篇谋略篇-洞析趋势第一章走势图说明一切请相信我,与股价有关的一切信息都已经反映在走势图上,包括该股的所有利好与利淡因素。
万千的盈利预测或公司发展的前景,在股价走势图面前都显得毫无意义。
你可以去看看毫无投资价值可言的垃圾股们在96年的表现,便完全明白了“走势包含一切”这句话的意义.我们完全不必在资讯的海洋里毫无目的地寻找,最可靠的资料每天都在电脑屏幕上展现,那就是股价走势图。
我们要做的只是学习如何听懂市场的语言。
现在你即将开始学习如何解读市场,使得它对你来说不再神秘。
参照图1—1-1,这是一张股价发展的阶段图。
如果说一张图胜过千言万语的说法是正确的,这便是一个很好的例子。
请凝视图1-1—1一会儿,记住这张图,它也许是你投资生涯中一个全新的开始。
一旦你完全了解了这张图的意义,你将能够快速翻阅所有个股的走势图,从中立刻认出那些值得进一步研究的个股,同时,立即删除那些不值得再考虑的个股,不论报刊股评对该股如何推崇.记住,任何股票必定会处于市场四个阶段之一,关键在于如何识别它们。
如图所示,一个主要股价循环有四个阶段,它们分别是:1.底部区域2.上升阶段3.顶部区域4.下降阶段1。
底部区域某股票在长时间下跌(常常超过数月)之后,它终于丧失了下跌的能量而开始趋于横向发展。
实际上所发生的是买卖双方开始步入平衡状态。
在此之前,卖方力量强大得多,那是该股下跌的原因。
底部形成之时,成交量通常会趋于萎缩。
但成交量在第一阶段末期开始放大,股价几乎维持不变.这是一个信号,显示最后的斩仓盘已无法迫使股价进一步下跌,同时,也有一些眼光独到的长线投资者进场吸纳该股.总之,这是个有利的信号。
在均线系统方面,我们比较看重10日和30日均线。
在这一阶段,30日均线的下降速度趋缓,而且开始水平发展.股价上下波动往往围绕均线运行,时上时下.在整个打底过程之中,价格通常会在交易区间底部的支撑区与顶部的压力区间波动。
这种底部有时可以持续几个月甚至几年。
战胜庄家作者:青木目录一、庄家与散户 (3)1.股票+智慧=财富2.庄家的优势与困难3.庄家担心怎样的散户4.九九新编:谁是真正的庄家二、进庄前的准备(5)1.进庄时机的选择2.挖掘炒作题作3.试盘4.九九新编:控股,给股票炒作更多内涵三、吸货(7)1.吸货的基本手法2.吸货表现的K线形态3.吸货时成交量的微妙变化4.消息及舆论的配合5.实战要诀一一捕捉有坚实底部的黑马股6.九九新编:吸货完后挖个井四、洗盘(12)1.庄家洗盘的目的2.洗盘的常用手法及K线形态3.如何区分洗盘与出货4.庄家测试盘面强弱的方法5.实战要诀一一牢牢抓住均线系统多头排列的牛股6.九九新编:假放量真骗线五、拉升(18)1.大幅拉升前的盘面特征2.制造突破一一一庄家如何利用各种技术形态3.如何看待传闻与舆论4.实战要诀一一寻找包赚不赔的突破形态5.九九新编:涨跌停板助涨助跌六、出货(24)1.庄家出货的几种主要手法2.出货形成的K线形态及特征3.识破多头陷阱4.实战要诀一一识别顶部的实用功夫5.九九新编:舍不得出货的长庄七、庄股实例剖析(28)--土海石化从2.4元升到5.5元的过程1.吸货阶段2.洗盘兼吸货3.整理阶段4.拉抬阶段5.出货阶段八、涨跌停板制度下的庄股(32)结语:战胜自己(32)第一章.庄家与散户1.股票+智慧=财富苍天待人一直是公平的,成败荣辱的根源在于我们自己。
笔者亲眼见过爆仓的大户几个小时之内从百万富翁变得一无所有,而同时有人因一夜暴富而欣喜若狂。
中国股市的波动之巨烈,令全世界的同行目瞪口呆。
但这种大起大落之间,却蕴含着无限的机会。
股市是个开放的聚宝盆,智慧者可以从中尽情拾取财富;但它同时又是魔鬼的藏宝洞,平庸者总是被关在其中永远不能解脱。
在这个瞬息万变的市场上,形形色色的庄家们起着举足轻重的作用,他们凭借巨大的资金实力,翻云覆雨,引导潮流,成为活跃市场的重要力时。
对于千千万万散户投资者来讲,掌握庄家操盘手法,跟踪主力进出动向,才是最现实最有效的致胜法宝。
写给新手--经典书目推荐,少走弯路了炒股是一种介于艺术与技能之间的行业,自认为对于新手而言,最佳的途径就是大量参阅成功者的成功经验与技术,并坚定不移地将这种经验运用于实际操作中,再逐渐形成自己的风格。
对新手而言,完全自己摸索的代价太过昂贵,而错误的指导更是饴祸万年,因此一个合理的阅读书目的价值重于那些荐股百万倍(如果还在相信荐股,那只能说你真的是个新新手,捂紧你的钱包了)。
这个书目是在别处看到的,自认是个比较合理的推荐,一个炒股新手,如果能够认认真真地将这些书目读完,并终于意识到要将资金管理与风险控制置于技术操作之前,那我想就已经脱离新手的范畴了。
永远实践如下原则:“保本”是第一考虑,“稳定”其次,“最大获利”是终极目标(摘自刀疤老二语录)。
给想由浅入深学习的人——读书进阶这个书目早在两年前就答允要写,可一直懒,更或者怕误人子弟,所以拖到今日。
惭愧惭愧。
当然,现在写出来的,不代表就不会误人子弟了,至多表示自己变得勤快些吧,这是可喜的:)书单的模式,我的预想是列出从入门,进阶,提高,直到综合,各个阶段需要读的书,并作相应的注解。
我当年读书时跑了不少冤枉路,如今列一张书单,或许可使后来人走些捷径,不至于浪费了时间。
我是做股票的,所以是从一个想做股票的新手的角度出发来考虑列书目。
不过,因为我是技术分析者,技术分析是相通的,希望此书目对其他交易者,例如期货,外汇等,也有启发。
——未济 2004.05(1)作为一个没有做过股票的朋友,如果现在开始准备做股票了,我觉得第一步要知道做股票的游戏规则,就是怎么玩。
记得《专业投机原理》的开篇讲了一个很生动的故事“赌博例”,乔是扑克好手,但他却在一次和农民玩的扑克赌局中输的身无分文,不是农民的技巧有多高,一切只因为乔不了解当地扑克的游戏规则。
那么,做股票也是同样的道理,你首先要充分了解整个股票的操作流程和交易规则,越详细越具体越好。
例如,怎么买入怎么卖出怎么参与配股,st和非st有什么区别,代星号的st又代表什么意思,具体的成交顺序,交易时间,买入最小单位是1手,卖出可以零碎,1手表示多少股,怎么参与新股配售,各项交易费用,交易者的权利,证券公司对你应尽的义务……还有很多很多的必备知识,我不再一一举例,反正个人认为,最好能做到象营业部大厅里的咨询小姐那样的了解程度就可以了。
关于成交量青木老师的一段答问问:成交量在分析技术分析中起什么作用?答:成交量值是一种供需表现,代表股票市场投资人购买股票欲望的强弱的循环过程。
这种循环过程反映人气的聚或散。
这种人气聚散需要一段时间,如波涛一样,大浪过去后,尚有余波和浪花,兴风作浪前亦有明显的征兆。
将人潮加以数字化便是成交量值。
一段行情初起,成交量值开始增加,是渐进的,直至无法再增加,行情便告一段落,进入整理阶段,成交量值渐减少。
另一段上升行情再起,股价继续上升、成交量值再度逐渐增加,股价创新高峰而维持不坠,必须有大成交量值做基础,也就是表示换手积极,维持股价。
股价下跌时,人气四散,成交量值开始迅速或缓慢萎缩,无法再减少时,下跌行情告一段落,股价反弹后进入整理阶段,成交量值增加。
另一段下跌行情再起,股价继续下跌,成交量值再度萎缩,股价创新低谷而无力翻升,就是由于买气不断削弱,形成供大于需的现象。
成交量值多寡亦充分表现人性。
股市投资人性格可分三种,即是先知先觉、不知不觉与后知后觉。
第一类是煸火者亦是熄火者,他们在股市萎靡不振或稍露转机时买进股票,人弃我取,你丢我捡,使供需关系逐渐转变,在股市掀起买进热潮;这类投资者占少数。
第二类是实践者,即股市呈现好景时买进股票,大势转坏时卖出股票,这类投资者也并不多。
第三类是悲剧角色,股市达到最高潮时抢进股票,最低潮时卖出股票。
成交量值可以说是股市的一面镜子。
在长期寂静的行情中突然出现大成交量,表示大户、做手已因炒做材料徐缓形成,先行进场买进,但是股价不一定立即上涨。
这也许是试探买进的多头先锋部队,成交量稳定扩大而萎缩时不明显。
股价不断向上窜,换手积极,就如接力赛跑一样。
由于股性及不同实力的大户与做手集团的操作,即使出现大成交量,有些股票也呈缓慢上升形态,有些股票则以“轧空”为由,展开筹码战,快速调升股价。
当股市买气被激发至最高点,实力派大户与做手集团买进股票数量减少,卖力增加,调节市场供需不平衡现象。
形态分析精要形态分析概要一.形态分析的目的:利润来源于一段不同级别的上涨趋势,一段利润波段一定处于两个形态中间。
研究形态的原理就是一定级别的形态完成意味着一定级别的利润波段的产生。
二.形态分析的要点:1.形态级别的大小以及随后可能产生利润的评估2.反转和整理形态的严格区分以及真假辨别三.形态分析的层次:1.静态形态的图形特征和识别要领。
2.明白形态形成的原因和过程,透过现象看本质。
3.动态形态的正确识别和推演。
4.形态分析的前瞻性和实战运用的娴熟性。
四.形态分析的分类:反转形态和中继形态,反转形态是指底部或顶部形态,包括头肩形、多重顶底形和圆弧形,常见的有头肩顶、头肩底,圆底、圆顶,单双三顶及单双三底等;中继形态是指在股价的运行趋势里的中场休息过程,在这些形态之后,股价运动趋势会持续,方向不会发生改变。
常见的中继形态有:矩形、三角形等,其他形态包括喇叭形、菱形、旗形和楔形,前两种常出现在顶部,后两种为持续整理形态。
头肩底形态分析1.形态分析和头肩顶的形状一样,只是整个形态倒转过来而已,又称"倒转头肩式"。
形成左肩时,股价下跌,成交量相对增加,接着为一次成交量较小的次级上升。
接着股价又再下跌且跌破上次的最低点,成交量再次随着下跌而增加,较左肩反弹阶段时的交投为多--形成头部;从头部最低点回升时,成交量有可能增加。
头部成交量比左肩多。
当股价回升到上次的反弹高点时,出现第三次的回落,这时的成交量很明显少于左肩和头部,股价在跌至左肩的水平,跌势便稳定下来,形成右肩。
右肩成交量最少。
最后,股价正式策动一次升势,且伴随成交大量增加,当其颈线阻力冲破时,成交更显著上升,整个形态便告成立。
放量突破颈线。
2.市场含义头肩底的分析意义和头肩顶没有两样,它告诉我们过去的长期性趋势已扭转过来,股价一次再一次的下跌,第二次的低点(头部)显然较先前的一个低点为低,但很快地掉头反弹,接下来的一次下跌股价末跌到上次的低点水平已获得支持而回升,反映出看好的力量正逐步改变市场过去向淡的形势。
当两次反弹的高点阻力线(颈线)打破后,显示看好的一方已完全把卖方击倒,买方代替卖方完全控制整个市场。
颈线是两次反弹高点的连线。
3.要点提示(1)头肩顶和头肩底的形状差不多,主要的区别在于成交量方面。
(2)当头肩底颈线位被有效突破时,就是一个真正的买入信号,虽然股价和最低点比较,已上升一段幅度,但升势只是刚刚开始,投资者应该继续买入。
其最少升幅的量度方法是--从头部的最低点画一条垂直线相交于颈线位,然后在右肩突破颈线位的一点开始,向上量度出同样的高度,所量出的价格就是该股将会上升的最小幅度。
等比最小拉升幅度。
(3)另外,当颈线位被有效突破时,必须要有成交量激增的配合,否则这可能是一个错误的突破。
不过,如果在突破后成交逐渐增加,形态也可确认。
(4)在股价上升破颈线位后,可能会出现暂时性的回跌,但回跌不应低于颈线位。
如果回跌低于颈线位,又或是股价在颈线位水平回落,无法突破颈线位的阻力,而且下跌低于头部,这可能是一个失败的头肩底形态。
突破颈线之后应该回踩确认。
(5)头肩底是极具预测威力的形态之一,一旦获得确认,升幅大多会多于其最少升幅的。
(6)一般来说,头肩底形态较为平坦,因此需要较长的时间来完成。
头肩顶形态分析1.形态分析头肩顶是股价在上升趋势末端出现的类似人的头顶和双肩相并的价格反转形态。
它是股市对多头威胁最大的走势形态之一。
头肩顶走势,可以划分为以下不同的部分:(1)左肩部分──持续一段上升的时间,成交量很大,过去在任何时间买进的人都有利可图,于是开始获利沽出,令股价出现短期的回落,成交较上升到其顶点时有显著的减少。
上升左肩成交量巨大。
(2)头部──股价经过短暂的回落后,又有一次强力的上升,成交亦随之增加。
不过,成交量的最高点较之于左肩部分,明显减退。
股价升破上次的高点后再一次回落。
成交量在这回落期间亦同样减少。
上升头部成交量少于左肩。
(3)右肩部分──股价下跌到接近上次的回落低点又再获得支持回升,可是,市场投资的情绪显著减弱,成交较左肩和头部明显减少,股价没法抵达头部的高点便告回落,于是形成右肩部分。
右肩上升成交量最少。
(4)突破──从右肩顶下跌穿破由左肩底和头部底所连接的底部颈线,其突破颈线的幅度要超过市价的3%以上。
简单来说,头肩顶的形状呈现三个明显的高峰,其中位于中间的一个高峰较其他两个高峰的高点略高。
至于成交量方面,则出现梯级型的下降。
2.市场含义头肩顶是一个不容忽视的技术性走势,我们从这种形态可以观察到多空双方的激烈争夺情况。
初时,看好的力量不断推动股价上升,市场投资情绪高涨,出现大量成交,经过一次短期的回落调整后,那些错过上次升势的人在调整期间买进,股价继续上升,而且攀越过上次的高点,表面看来市场仍然健康和乐观,但成交已大不如前,反映出买方的力量在减弱中。
那些对前景没有信心和错过了上次高点获利回吐的人,或是在回落低点买进作短线投机的人纷纷沽出,于是股价再次回落。
第三次的上升,为那些后知后觉错过了上次上升机会的投资者提供了机会,但股价无力升越上次的高点,而成交量进一步下降时,差不多可以肯定过去看好的乐观情绪已完全扭转过来。
未来的市场将是疲弱无力,一次大幅的下跌即将来临。
对此形态的分析是:(1)这是一个长期性趋势的转向形态,通常会在牛市的尽头出现。
(2)当最近的一个高点的成交量较前一个高点为低时,就暗示了头肩顶出现的可能性;当第三次回升股价没法超越上次的高点,成交量继续下降时,有经验的投资者就会把握机会沽出。
(3)当头肩顶的颈线被击破时,就是一个真正的卖出信号,虽然股价和最高点比较,已回落了相当的幅度,但跌势只是刚刚开始,未出货的投资者继续卖出。
(4)当股票价格跌破颈线位后,根据这种形态的最少跌幅量度方法预测股价会跌至哪一水平。
这量度的方法是--从头部的最高点画一条垂直线到颈线,然后在完成右肩突破颈线的一点开始,向下量出同样的长度,由此量出的价格就是该股将下跌的最小幅度。
3.要点提示(1)一般来说左肩和右肩的高点大致相等,部分头肩顶的右肩较左肩低。
但如果右肩的高点较头部还要高,形态便不能成立。
(2)如果其颈线位向下倾斜,显示市场非常疲乏无力。
(3)成交量方面,左肩最大,头部次之,而右肩最少。
不过,根据有些统计所得,大约有三分之一的头肩顶左肩成交量较头部为多,三分之一的成交量大致相等,其余的三分之一是头部的成交大于左肩的。
(4)当颈线位被有效跌破时,不一定需要伴随大的成交量;倘若成交量激增,显示市场的抛售力量十分庞大,股价会在成交量增加的情形下加速下跌。
(5)在跌破颈线位后可能会出现暂时性的回升(回抽),这情形通常会在低成交量的跌破时出现。
不过,暂时回升应该不超越颈线水平。
(6)头肩顶是一个杀伤力十分强大的形态,通常其跌幅大于量度出来的最少跌幅。
(7)假如股价最后在颈线水平回升,而且高于头部,或是股价在跌破颈线位后回升高于颈线,这可能是一个失败的头肩顶,不宜信赖。
双重底形态分析1.形态分析W底型,又称双重底,是M头的倒转图形,是股价下跌趋势结束前出现反弹,然后再度下跌,跌势趋于缓和,在前次低点处止跌,并开始向上涨升。
伴随大成交量突破前期高点(即颈线位),继续盘升,W底就可确认。
2.市场含义双重底走势的情形则完全相反。
股价持续的下跌令到持货的投资者觉得价太低而惜售,而另一些的投资者则因为新低价的吸引尝试买入,于是股价呈现回升,当上升至某水平时,较早前短线投机买入者获利回吐,那些在跌市中持股者亦趁回升时抛出股票,因此股价又再一次下挫。
但对后市充满信心的投资者觉得他们错过了上次低点买入的良机,所以这次股价回落到上次低点时便立即跟进,当愈来愈多的投资者买入时,求多供少的力量便推动股价扬升,而且还突破上次回升的高点(即颈线),扭转了过去下跌的趋势。
3.要点提示(1)一般双重底的第二个低点都较第一个低点稍高,原因是先知先觉的投资者在第二次回落时已开始买入,令股价无法再次跌回上次的低点。
第二个低点高于第一个低点。
(2)双重底第二个底部成交量十分低沉,但在突破颈线时,必须得到成交量激增的配合方可确认。
突破颈线要放量。
(3)形成第一个底部时,其底部回升的幅度是最低点10%-20%。
颈线比底高十几个点。
(4)双重底不一定都是反转信号,有时也会是整理形态,这要视二个波谷的时间差决定,通常两个低点形成的时间相隔超过一个月为常见。
底的形成时间比较长,否则是调整。
(5)双重底的颈线位被有效冲破时,则是一个入货的最佳信号。
(6)通常突破颈线位后,会出现短暂的反方向移动,称之为反抽,只要双重底的反抽不低于颈线位,形态依然有效。
反抽不破颈线。
(7)双重底最少涨幅的量度方法是,双重底之最低点和颈线位之间的距离,股价在突破颈线位后至少会上升相当长度。
双重顶或双重底形态是一个转向形态。
当出现双重顶时,即表示股价的升势已经终结,当出现双重底时,即表示跌势告一段落。
通常这些形态现在长期性趋势的顶部或底部,所以当双重顶形成时,我们可以肯定双重顶的最高点就是该股的顶点;而双重底的最低点就是该股的底部了。
无论是"双重顶"还是"双重底",都必须突破颈线(双重顶的颈线是第一次从高峰回落的最低点;双重底之颈线就是第一次从低点反弹之最高点),形态才算完成。
双重顶形态分析1.形态分析M头型,又称双重顶,是指当一种股票价格上升到某一价格水平时,出现大成交量,股价随之下跌,成交量跟着减少,随后股价又上升至和前一价位几乎相等的顶点,此时成交量也因股价上升而增加,但无法达到前一次的最高量,然后出现第二次下跌,并突破前一次下跌的低点,股价的移动轨迹就象M字。
这就是双重顶,又称M头走势。
2.市场含义股价持续上升为投资者带来了相当的利润,于是他们抛售,这一股抛售力量令上升的行情转为下跌。
当股价回落到某水平,吸引了短期投资者的兴趣,另外较早前卖出的获利者亦可能在这水平再次买入补回,于是行情开始回复上升。
但与此同时,对该股信心不足的投资者会因觉得错过了在第一次的高点出货的机会而马上在市场出货,加上在低水平获利回补的投资者亦同样在这水平再度卖出,强大的抛售压力量令股价再次下跌。
由于高点二次都受阻而回,令投资者感到该股没法再继续上升(至少短期该是如此),假如愈来愈多的投资者卖出手中持有的股票,从而导致股价不断下跌,直至跌破上次回落的低点(即颈线),于是整个双重顶形态便告形成。
3.要点提示(1)双重顶的两个最高点并不一定在同一水平,二者相差少于3%是可接受的。
通常来说,第二个头可能较第一个头高出一些,原因是看好的力量企图推动股价继续再升,可是却没法使股价上升超逾百分之三的差距。
(2)形成第一个头部时,其回落的低点约是最高点的10%--20%。