三步七环节高效课堂教学模式
- 格式:docx
- 大小:25.74 KB
- 文档页数:12
三阶段七环节模式的理解
三阶段七环节模式是一种教学模式,通常用于课堂教学。
它将教学过程分为三个阶段:准备阶段、实施阶段和评价阶段。
每个阶段又包含若干个环节,具体如下:
1. 准备阶段:
- 明确教学目标:确定学生需要掌握的知识、技能和态度。
- 分析学习者特征:了解学生的年龄、性别、兴趣爱好、学习风格等。
- 设计教学策略:选择适合学生的教学方法和手段,如讲授、讨论、实践等。
- 准备教学资源:编写教案、制作课件、准备教具等。
2. 实施阶段:
- 导入:通过提问、故事、案例等方式引起学生的兴趣,引入本节课的主题。
- 讲解:讲解新知识,让学生理解和掌握。
- 练习:让学生通过练习巩固所学知识。
- 拓展:引导学生将所学知识应用到实际生活中,拓展思维。
- 总结:对本节课的内容进行总结,强化重点。
3. 评价阶段:
- 评价学习效果:通过测验、作业、小组讨论等方式,了解学生对知识的掌握程度。
- 反馈与调整:根据评价结果,对教学策略进行调整,提高教学效果。
三阶段七环节模式的优点在于它将教学过程分解为明确的步骤和环节,使教学更加系统、有条理。
同时,它强调了学生的主体地位,注重培养学生的学习能力和创新精神。
然而,在实际应用中,教师需要根据具体情况灵活运用,以达到最佳的教学效果。
“BCA”先学后教高效课堂教学模式
一、“七环节”教学模式:
情境导入自主学习合作探究基础过关课堂小结当堂检测课后作业
二、环节阐述:
1、情境导入,通过联系生活进行创设情境,贴近学生的生活,学生比较感兴趣,会有事半功倍的效果。
2、自主学习,在对概念感性认识的基础上,学生结合教师或教科书提供的材料,进行自主学习,对存在的疑惑在小组内讨论,然后再课堂上表述自己对概念的理解和认识,教师根据情况进行点拨,补充升华。
然后学生对概念进一步完善深化,最终形成概念。
3、合作探究,在学生自主学习,研究探索的基础上,指导学生运用刚通过分析、探究得到的数学思想与数学方法,对教师精心设计的巩固型的问题进行分析、综合、抽象、概括、判断、推理、归纳等得出结论,这样学生在从提出问题、分析问题、到解决问题的过程中,思维得到发展、能力得到提升,认知的任务也得以完成。
4、课堂练习,是学生掌握知识、形成技能、发展智力的重要手段和必要途径。
教师精心设计题型,可以减轻学生负担,提高教学质量的重要手段。
5、课堂小结,对知识的总结和概括。
6、当堂检测,对学生当堂知识的学习进行检测,并及时做好反馈。
7、课后作业,通过布置课后作业,可以让学生巩固当堂所学的基础
知识,而且也起到了课后复习的作用。
三步七环节高效课堂教学模式关于推行“三步七环节”高效课堂教学模式的实施办法(试行)为实现“低进高出第一校,高进优出特色校,重点中学示范校”的办学目标,认真贯彻学校提出的“学会知识,掌握知识、学会考试,掌握考试”,构建“先学后教,当堂训练”的教学模式,使我校教育教学质量有新的跨越,拟在全校推行“三步七环节”高效课堂,为更好的开展工作,特制定实施方案如下:一、领导小组组长:彭小军副组长:曾称生、谢月明、刘地洋、黄招喜、钟秋生、张海金、严霞组员:各处室主任、各年级主任执行机构:教科研处、教务处二、阶段安排第一阶段:试验阶段(2013年9月1日~2014年7月1日)学校在分层教学的基础上,从各年级第二层次挑选出两个班级进行试点,实验班尽量在保证相同教师配置的前提下完成推选,教师要选择思想过硬,能吃苦,富有创新精神,做到老中青搭配。
第二阶段:推广阶段(2014年9月1日~ )在全校推广三、实施办法(一)“三步七环节”教学过程(新授课)【设定目标】制定学年目标→制定学期目标→制定单元(章节)→制定课堂目标——教学过程与环节——【课前预习】学生在前一天要完成课堂预习,初步完成课本知识的构建。
【教学环节】一、教师导学(8分钟)根据教材内容和学生实际,出示明确的教学目标,并就教学目标设计引导学生自学的问题(以基础知识和基本能力为主)并就解决问题的方法时行指导,其流程如下:1.目标引领(2分钟)(1)提出目标:根据总体安排,提出本节课的课堂目标。
(2)提出问题:针对课堂目标,提出本节课要解决的问题。
2.方法引领(6分钟)(3)示范演练:针对本节课内容,通过典型例题或设置典型问题,教师进行示范演练,规范答题步骤。
(4)提炼方法:针对演练例题,提炼解决问题的步骤及方法。
二、合作探究(25分钟)3.分组自学(6分钟)(1)分解任务,提高效率(1分钟):根据问题多寡,把本节课要解决的问题分解到各小组。
(2)学生自学,自我思考(2分钟):学生根据分解的任务,结合老师提示的分析步骤和方法寻找答案(3)小组交流,推选代表(3分钟):学生带着各自找到的答案进行小组交流,每个小组一般为前后排四人,以核心发言人为主,其它学生补充,发言代表负责记录,记下本组对所分配问题的分析思路与问题答案。
“三步七环”英语课堂教学模式按照英语新课程标准,我校英语课堂教学的基本模式是“三步七环教学”:我型我秀——我的导航——我的畅游之行。
一、我型我秀我型我秀环节的目的是:激活大脑和激活已学知识。
把学生们的积极性调动起来,使他们积极参与到课堂学习中。
热身活动的形式主要包括:1、Sing some English songs(歌曲).2、Say the poem or chant(歌谣).3、Play some games(游戏).4、TPR活动 5、Do the actions.(角色扮演)6、Greetings (问候)7、Free talk(问答交流或日常交流)8、Repeat the text(复述课文)等等。
注意活动的互动形式应为师生互动或生生互动。
二、我的导航小主持人宣读本节课学习目标,使学生在学前明确一节课要学什么,做到心中有数,为教师的教和学生的学起到方向导航作用。
提出活动奖惩制度,激发学生学习积极性。
三、我的畅游之行这一模块分为六小部分:1.我的课堂我做主(1)、学生自学,或检查布置的自学作业效果,可独立自学、分组自学、分组检查,分组展示。
这一步骤应遵循循序渐进原则,逐步指导自学,培养自学能力。
采用方式可听录音跟读、根据上下文、插图猜测词义、句意。
(2)、检查自学效果。
2.我学习我快乐这一部分属于新知呈现阶段,是学生语言输入的最初阶段,是一节课的重点教学环节。
这阶段的教学原则是:(1)设置真实语境。
(2)聚焦重点语言。
(3)优选呈现方式。
(4)体现短时高效。
新学习项目的呈现方式是非常重要的,呈现方式应当直观、生动有趣,能让学生一目了然,了解这堂课所要学习的语言知识。
呈现方式主要有:实物、图片、简笔画、挂图、课件、录音、游戏、歌曲、歌谣、表演、TPR等等。
3.师友互助高效操练学生通过新知呈现阶段的学习,还需要大量的语言操练,以达到真正的语言输入,并且为语言输出奠定坚实的基础。
在师友互助环节中,教师应激发学生的练习兴趣,避免枯燥无味的练习,同时注意纠正发音错误。
榆林一中分校“三模块七环节”教学模式教学模式是教学思想、教学原理、教学方法、教学形式等诸因素的高度概括,是从整体上思考教学过程的一种工具和方法。
“三模三块七环节”教学模式,是在总结我校2012级实施的“三环节教学法”的基础上,遵循教学模式构建的一般规律,借鉴外地先进经验而形成的。
“三模块”,即导学案由预习案、探究案、训练案三个模块组成:“七环节”,即课堂教学的七个基本环节。
七环节教学模式的驱动,离不开导学案的统领;“三模块”导学案的编写,要适用于教学模式的运行。
在一定的意义上讲,模式是课堂的框架,学案是学习的内容,二者要形成有效对接。
如果只有模式没有学案,教学就没有抓手;如果只有学案没有模式,学案的作用就不可能真正发挥出来,课堂教学的改革也落不到实处。
一、“三模块”导学案(一)“三模块”的内涵1、预习案,整体服务于七个环节,直接作用于第一环节,整体服务于七个环节,是说导学案是整个课堂教学的基础,学生拿到导学案,不可能只看“预习案”,其余两部分也会研读。
这样,便会获得对本节课的整体感知。
直接作用于第一环节,是说预习案的重点是解决基础知识的问题,而七环节中的第一环节“预习检测”正是检测学生预习所掌握的知识技能。
预习案中,一般要有以下内容:预习任务、方法指导、课本助读(必要的知识背景,必要概念原理等知识的剖析)、问题设置(通过预习自己能解决的)、预习自测、我的疑惑。
预习案的自测题要紧扣基础知识,不宜过难、过多、书写量不宜过大,要尽量少用选择题、填空题,防止学生只动手,不动脑。
2、探究案。
探究案是导学案的核心部分,充分体现导学、导思的功能。
探究案主要作用于2—5环节。
教师要将对教材的解读和感悟化解为具体问题,呈阶梯式地分散于“独学”、“对学”、“群学”、“展示”等环节中,学生解决问题的过程,即是完成学习的过程。
在执行上是让学生阅读课本几页至几页,而后解决问题。
探究案的设置要体现“两化”:知识问题化、问题层次化。
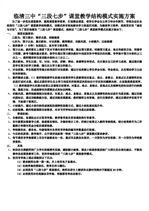
临清三中“三段七步”课堂教学结构模式实施方案为了进一步优化课堂教学,提高课堂教学效率,打造精品课堂,使学生学会自主学习和合作探究。
学校决定在全校推行“三段七步”课堂教学结构模式,该模式将有效地解决学习效益的问题,为提高学习效率,找到更好的“途径与方法”。
为了更好地落实“三段七步”课堂模式,现制定“三段七步”课堂教学模式实施方案如下:一、课堂实施要求:三段为:预习展示,精讲点拨,训练提高七步为:预习认知、展示新知、讨论质疑、教师精讲、训练巩固、小结提升、达标检测1、组织教学(1分钟)包括起立、宣布学习要求等。
2、预习认知。
教师要在上课前下发本节课内容的导学案,提出预习要求,明确预习重点、难点突破的方法,明确学习范围、参考书籍和基本要求。
使学生通过预习解决教材中浅层次和中等层次的问题。
导学案中预习内容约占三分之一,教师精讲和当堂训练内容约占三分之二。
3、展示新知。
学生以读、写、讨论、对抗、讲解、辩论、表演等各种形式,充分展示自己的学习成果,通过展示激发学生预习的学习热情,强化自主学习意识和能力。
4、讨论质疑。
学生根据同学展示结果进行讨论质疑,通过讨论质疑让学生学会交流,学会表达,从而调动学习主动性和积极性。
5、教师精讲点拨。
(1)教师则根据学生的展示结果和学生质疑情况对重点、难点、易错点、易混点以及规律性的知识进行适时点拨。
通过点拨把学生自主学习浅层次和较深层次的知识中存在的问题解决掉,从而提高课堂效率。
(2)教师根据学生的展示结果以及课程目标要求,对重点、难点、易错点、易混点以及规律性的知识进行归纳整理,提炼方法,形成规律性的逻辑定式和知识网络。
6、训练巩固。
教师根据课程目标要求,对重点、难点、易错点、易混点以及规律性的知识进行当堂训练。
通过训练巩固知识,通过训练熟练方法,通过训练实现提高,教师随即公布答案,进行反馈讲评。
通过反馈讲评实现节节清,不给课下留尾巴。
7、小结提升。
通过小结归纳形成规范的规律性思维方式。
更新理念创新课堂摘要:在新课标要求下,全体师生要更新观念、不断学习、实践、深入探索,构建出具有特色的“三段七环节”的高效课堂教学模式,在教改中使师生同成长。
关键词:三段七环节;课前学习;互学互助;总结内化《义务教育英语课程标准》以推进素质教育为出发点,强调英语课程要为有效促进学生的全面发展,推进以学生为主体的教育思想,面向全体学生,关注个体差异。
让学生主动参与,培养学生的自主学习能力;激发学生学习英语的兴趣,使他们树立自信心,养成良好的学习习惯和形成有效的学习策略;让学生掌握一定的英语基础知识和听、说、读、写的技能,在有限的时间内用科学方法获取更多的知识,提高学习效率,拓展视野,为他们的终身学习和发展打下良好的基础。
《义务教育英语课程标准》要求教师务必更新观念,注重自身素质的提高,具有过硬的业务知识,不断创新和尝试,在实践与反思中加深对课程价值的认识。
优化教学方式,建立起先进理念与自身教学行为之间的联系,做到知行合一。
在新课改中,我校全体师生不断学习、实践、深入探索,在学习先进教学模式和教学理念基础上总结提炼出具有我校特色的“三段七环节”的高效课堂教学模式。
三个阶段:(预习、展示、反馈)、七个环节:(课前自学、明确目标、互学探究、课堂展示、总结内化、当堂训练、布置任务)实施过程具体如下。
一、课前学习,明确目标,自学为主上课伊始,以导学提纲(老师自编)的形式先向学生提出本节课的学习目标、学习方法与要求,让学生带着任务和问题去自学。
学生可以借助课本等学习工具自行去完成。
在自学的基础上,鼓励学生主动去发现问题,产生疑问,记下自己的问题,为下一步的学习做准备。
这样锻炼了学生的自学能力,激发了学习动机,养成一种自主学习的好习惯。
二、互学互助,展示,合作中求突破学生的学习是一个持续不断的同化新知、构建新知的过程。
学生只有通过自身的学习活动和主动参与才可能是有效的;学习只有通过自身的情感体验,树立坚定的信心才可能是成功的;课堂教学不仅关注学生知识、技能的掌握,还应该关注学生人格的发展,更应关注学生是否学会学习。
“自学·释疑·达标”课堂教学模式遵循循序渐进的教学原则,其基本结构分为课前预习和课堂教学两大部分;分为自学、释疑、达标三大板块;分为学案导学、合作探究、小组展示、纠错互评、点拨拓展、提炼总结和诊断评价七个环节。
其中,合作探究为课前预习和课堂教学的“对接链”,使二者合为一体。
自学包括学案导学、合作探究、小组展示和纠错互评四个环节;释疑包括合作探究、小组展示、纠错互评、点拨拓展和提炼总结五个环节;达标包括提炼总结和诊断评价两个环节(如下图,包含教学内容的时间分配)。
三大板块相互兼顾、相互关联。
1、学案导学“学案导学”为课前预习部分,是学生利用“教学案”进行的自主学习活动,其目的在于让学生熟悉教材,发现问题,为后续学习打下基础。
应以学生独立学习为主,要求学生精力集中,快速高效。
“教学案”应至少在上课前一天发给学生。
“教学案”应为“精品”,其功能在于“导学”,应能对学生自学起到较好的引导和指导作用,利于启迪学生思维,激发学生兴趣。
但切忌把“教学案”做成“习题集”。
2、合作探究“合作探究”是学生课前预习中一个必不可少的过程,同时又作为课堂的开始,使课前预习与课堂教学加以对接。
当然“合作探究”是当今初中教学的重要方法,理当贯穿于教学的全过程。
在这里,应让学生最大限度找出自学中普遍存在的疑难问题,或针对教师设计的高层次目标(理解、应用、综合等) 任务,采取小组合作探究的的方法,形成统一的意见和认识。
仍然不能解决的问题,要作好记录,以便在下面的环节中提出问题。
3、小组展示展示的内容:小组承担的展示任务,或小组合作学习形成的共识,即学习成果,包括方法、经验、教训及困惑等。
展示的方式:口述、板书、板画、实验操作、作品张贴、集体表演等。
展示的要求:(1)根据小组分工,小组代表以各种形式向全班汇报学习成果,发表本组观点和向其他小组或同学提出问题。
(2)学生通过与他人各种展示的对比与思考,发现自己的错误或者与自己不同的见解。
“三步七环节”教学打造高效课堂我们知道,实施素质教育,提高教育教学质量,课堂教学是主渠道。
我们经过近几年不断向先进学校的学习和本校不断探索,我校对旧的课堂教学模式进行了改革,实行了“三步七环节”教学,把突破口放在改革课堂教学、提高课堂效率上,实现了课堂结构的全面变革,提升了我校的教育教学质量。
现就这一模式的具体做法略述如下,以供同仁指教。
第一步:预习探索阶段第一环节:创境激趣,明确学习目标。
上课开始后,教师先把本课的学习目标通过小黑板、口述、多媒体、学案等形式,展示给学生。
让学生明确本节课要学习的内容及完成的任务,从整体上知道这节课的学习目标,并带着目标进入课堂,尝试知识建构,整体把握,做到心中有数。
第二环节:自主探索,发现提出新问题。
这是学生自主探索新知、发现并提出问题的中心环节。
定向目标后,教师根据学生的认知规律和知识结构,让学生围绕学习目标阅读相关学习素材进行自主学习,为每位同学创设参与学习过程的机会,给学生提供尽可能多的信息、材料,留足思维的空间,组织学生依据导读提示,对教材进行自主研读,每个学生独立思考老师提出的问题,也可以自己从中找出问题,进而提出一些新问题。
这样就确立了学生的主体地位,充分发挥学生的主体作用,激发了学生学习的积极性、主动性和创造性。
这时候,教师悄悄巡视,个别了解,察言观色,了解学生情况。
其间教师一般不说话,或少说话,以免打扰学生思路。
第二步:交流创新阶段第三环节:合作探究,共同内化知识。
在自主探索的基础上,组织、引导学生通过以小组为单位,进行生生互议,交流预习成果,解决老师提出的问题,探讨不懂的问题,并收集小组内不能解决的问题,准备班级交流。
这时学生可以在组内、班内充分表达自己的见解,阐述自己的结论、探究过程和疑难问题。
教师在班级内巡视,检查小组活动情况并适时给予指导。
第四环节:交流展示,成果共享。
对在合作探究中小组形成的成果,在教师地指导下,进行小组间的成果展示,老师把提出的问题展示出来,让小组选派代表回答,也可以搞竞答,都会的问题,不必细讲,个别小组会的,就让这个小组选出代表给全班讲,都不会的,老师进行引导,开展学生讨论,进而解决问题。
高效课堂“七环节”作者:王华来源:《新课程·教师》2013年第10期摘要:归纳出了从课前学生的预习开始到将要下课布置作业而结束进行的“七环节”,以期让课堂成为实效性很强的教学空间。
关键词:高效课堂;“七环节”;教学实践新课改的春风吹过,作为教育一线的工作者,我从内心很支持课程改革,虽然探索的路程很坎坷、很辛苦,但是我们真心希望课改后的教育能给社会培养出实践能力强、理论水平高的工作者,培养出高素质的人才。
在我校经过三年多导学稿教学模式、探究式高效课堂的实践,我归纳出课堂要高效的七个基本环节,与大家分享。
有不妥不当之处,欢迎批评指正。
第一环节:导学稿式课前预习探究式教学需要学生自己主动参与到课堂中来,在探究活动中学生各有分工,各有任务。
学生必须课前先自主预习,才有足够的知识基础来完成课堂的探究、展示、点评,直到最后的检测。
我们现在的学生多数是从小就听教师的话,教师说干啥就干啥,突然教师放手让他们自主学习,他们很想学好,但是不知道如何预习,不知道要预习到什么程度。
在有限的时间里各门功课都要预习,为了有效地预习好每门课程,现在大多数学校都在使用导学稿,给学生一个预设的平台,精妙设疑,步步逼近地达到学习目标。
所以我认为,第一环就是掌握学情,根据课程目标精心编写一份合适的导学稿,在课前提前分发给学生,让他们完成导学稿的预习内容、合作探究内容。
第二环节:情境激趣,引人入胜课堂的铃声响起,教师站在了讲台上,面对着一双双求知的眼睛,我们最开始的几句话如何让他们激情满怀、兴致勃发、跃跃欲试呢?那就要看教师的情境创设了。
情境的创设可以联系生活生产、科学技术,也可以是化学发展史上的迷人故事,也可以是扣人心弦的问题设疑,也可以是魔术般的演示实验,也可以借助多媒体播放五彩斑斓的图片、视频……通过这些手法激发学生的学习兴趣,使他们急不可待、奋勇向前、全力以赴地完成教学目标。
第三环节:目标展示在学生热情四溢的氛围里水到渠成地顺手展示本节课的教学目标,让他们的心里有了目标,让我们师生力往一起使,心往一起想。
XX学校语文“七步教学法”教学模式实施方案实施“七步教学法”的主要目的是全面推进素质教育,着力打造高效课堂,努力增强教师的课堂教学创新能力,进而培养学生创新精神和实践能力。
一、“七步教学法”的设计说明“目标定向———前置自学——小组合作——展示交流——反馈总结————拓展应用——课堂作业”七环节。
二、具体的实施步骤1、激趣导入、目标定向。
教师要根据课程标准和单元教学要求,在准确把握教材的基础上,根据学生的学习现状科学确立教学目标,学习目标要准确具体、层次清楚、简明扼要、操作性强,注重三维目标整合,力戒空泛。
操作:课上通过投影或小黑板给学生看。
目的:让学生从总体上了解本节课的学习任务和要求。
从而激发学生的学习动机,调动学生学习的积极性,促进学生在以后的各个环节里主动地围绕目标进行探究学习。
2、前置自学,个体学。
教师根据教学目标往往把学习内容分成2~3个自主学习的模块。
依次出示自学指导,自学指导要明确自学内容和方法,规定学习时间和要求,在内容上由浅入深,层层深入。
操作:自学指导可通过投影或小黑板出示给学生。
目的:让学生知道自学什么,怎么学,用多长时间,应该达到什么要求,如何检测等。
学生自学,教师巡视。
操作:学生根据自学指导,通过反复读书、查阅相关工具书等,对问题进行分析、归纳和总结。
在经过独立学习之后,还有解决不了的问题,可与同学讨论或请教老师。
教师则通过巡视观察,了解学生自学的情况,及时表扬自学速度快,效果好的学生,激励他们更加认真地学习;对态度不太认真的中差学生,要重点关注,甚至可以说几句悄悄话,帮助其端正自学态度,使他们变得认真起来。
在学生自学期间,教师不要在黑板上书写,或从事其他与教学无关的事情,以免分散学生的注意力。
目的:充分调动学生的学习积极性和主动性,挖掘每个学生的潜能,展开个性化、创造性的学习实践活动。
3、小组合作,小组学。
小组合作是在学生自主学习的基础上进行的探索活动,通过小组的交流合作,形成解决问题的基本思路;在小组交流过程中,对组内成员做了具体分工:1号组员负责提出问题,其他组员轮流讲出自己的见解;2号组员对于不同的见解,组织成员共同讨论,形成小组方案;3号组员及时记录下小组成员的独到见解、小组内有价值的问题;组长及时帮助学困生,使其尽快理解,掌握所讨论的问题。
三段七步教学法一、“三段七步”教学模式的提出背景由于笔者所在的城市教育发展环境发生变化,使笔者所在学校面临着学生基础知识差的学情,即学生缺乏行之有效的学习方法,学习过程中自信心严重不足。
同时,在学校教学发展中,大多数教师囿于传统的束缚,忽视学生主体作用的发挥,存在着教学模式陈旧、课堂效率不高、教学效果不明显的诸多问题,制约着教学质量的提高。
二、“三段七步”教学模式的基本内涵“三段七步”教学模式,是指“教学三段”,即“课前,编制学案、自主学习;课中,师生互动、合作探究;课后,跟踪辅导、夯实巩固。
”“课堂七步”,即“创设情境、目标引领、展示交流、师生质疑、精讲点拨、拓展训练和总结提升”。
“教学三段”的具体内容包括:“课前,编制学案、自主学习”是根据学生的认识水平和知识经验,为帮助学生进行主动知识建构而精心设计的学习方案。
教师及时检查“两批”学案:课前预批、课后复批,及时掌握学生的学习情况。
“课中,师生互动、合作探究”是指课堂由师生互动完成,教师是课堂的组织者,是学生思维的启发者、引导者。
学生是学习的主人,分工合作、主动参与、乐于探究、深度交流。
“课后,跟踪辅导、夯实巩固”是指教师及时进行解题指导和学法交流,加大训练力度,充分挖掘学优生的学习潜能,帮助学困生及时消除学习障碍,关注全体学生的进步,切实提高学习成绩。
“课堂七步”的具体内容包括:“创设情境”是通过生动有趣的情境架设起现实生活与学科学习之间的桥梁。
在开放性、探究性的问题情境中激发学生探究的欲望。
“目标引领”是根据课程标准的内容设计学习目标,新课开始呈现学习目标,结尾总结、回味目标。
“展示交流”是学生主动参与,在课堂上展示自己的学习成果,打破了教师压抑学生学习天性的课堂霸权,学生是课堂教学的主体。
“师生质疑”是指当学生展示不到位或者发现错误时,或学生对重点规律未总结出时,教师要及时追问质疑。
当学生展示完毕时,教师可以及时拓展,教师还要及时把握课堂的生成资源。
如何打造地理高效课堂教学模式如何打造地理高效课堂是老师需要考虑的一个问题,下面是店铺整理的,希望对您有用。
地理高效课堂模式一1 充分了解学生需要,科学运用教学方法新课程特别强调学生在教学中的主体地位,教师作为教学的组织者、指导者和合作者,其最主要的目标就是使学生掌握知识,提高能力。
学生由于每个个体的不同,他们的思维方式和思维能力也大不一样,他们的行为是不以教师的意识而转移的,这就需要教师在充分了解学生的特点和需要的基础上,对症下药,采取有针对性的教学方法,促进教学质量的提升。
当前,地理教师一般都需要同时教学几个班,每一个班级都有每一个班级的特点,每一个学生间也都存在着差异性,如果教师在教学过程中没有注意这种差异,只是单纯的按照教案在每个教学班重复教学,那么地理课堂就会逐渐成为“一潭死水”,不仅教师的教学失去了激情,学生也慢慢失去了听课的兴趣。
因此,教师在地理课堂教学中首要的就是要了解学生需要,科学运用教学方法。
例如,在讲授“多民族的家庭”这一课之前,笔者就针对不同的班级采取了不同的方法。
对于所教的一个总体成绩较好、学生较活跃的班级,笔者利用课下的一点时间,直接与学生展开对话,了解学生们对少数民族的熟悉程度,从而根据交流情况了解学生对这一课的学习有哪些额外的需求,进而有针对性地进行课前准备。
而对于所任教的另一个班级,由于这个班的学生在上课时较为沉闷,于是笔者采取了问卷调查的方式,设计了诸如你所属的民族是哪个?你对你所属的民族有哪些认识?你还对哪些少数民族有了解等问题。
通过学生的反馈笔者很好地掌握了学生的情况,从而为有效教学打下了坚实的基础。
2 合理整合教材内容,促进学生对知识认识的深化初中地理教材没有采用传统的面面俱到的叙述方法,而采用的是专题式的表述,突出了区域特征,这种编排方式有一定的优点,但同时又让知识点显得有些支离破碎,缺乏系统性,并不利于学生形成学科知识体系。
因此,这就要求我们教师在教学过程中,对教材内容进行合理的整合,既要突出专题所体现的区域特征,又要能挖掘出知识点间的内在联系,帮助学生构建完整紧密的学科知识体系。
归义中学语文试卷讲评“三步七环节”模式(讨论稿)语文试卷讲评的过程按照“三步七环节”进行。
其中的“三步”指:课前准备、课堂教学、课后巩固;“七环节”指课堂教学中依次设计为七个环节:明确目标、成绩分析、问题展示、合作交流、疑难解析、补偿练习、作业设置。
具体流程如下:第一步:课前准备1、教师:(1)批阅试卷。
(2)分析成绩。
(3)归纳错题原因,做好错题归类。
(4)备好解决措施。
(5)设计补偿练习。
2、学生:(1)以学习小组为单位,交流本次考试的得失。
(2)组长汇总本组的主要成绩和存在问题,准备上课汇报。
第二步:课堂教学1、明确目标:(以教师为主)(1)明确本次考试的目的。
(2)明确本节课学生和学习小组的任务。
(3)明确本节课的达成目标。
2、成绩分析:(以教师为主)(1)分析考试的总体情况。
(2)表扬学生:成绩优异的、进步的……这个环节的目的:让学生了解自己的考试情况,有利于学生对自己的客观分析,并起到激励先进、鞭策后进的作用。
3、问题展示:(以组长为主)(1)组内汇报。
(2)班中展示(有代表性的组):主要成绩、存在问题。
4、合作解疑:(以小组为主)(1)对简单的、出错率低的问题,通过查课本、资料,自主解决。
(2)对稍有些难度的组内讨论来解决。
(3)分析错题原因,找到做题的技巧。
(4)对解决不了的问题,组长汇总上报。
这个环节的目的:培养学生生教生、生帮生的能力,培养学生分析问题、解决问题的能力,并让学生养成自主学习和合作交流相结合的学习习惯。
5、疑难解析:(师生共同完成)(1)对出错率较高的题目和小组反映上来的问题进行分析讲解,归纳需要补缺的知识点。
(2)教师展现学生解题过程中的典型错例和解题规范的正确例子,让学生形成正确的解题方法,加强规范性的训练。
(3)教师引导学生进行解题思路、技巧、方法和规律的分析和总结,加强对学生解题的指导。
这个环节的目的:不仅要诊断整体上知识的漏洞与能力缺陷,还能指出不同层次学生的主要错因,重点聚焦一些重要试题的答题亮点以及常见错误的解剖分析上,让每个学生清楚自己的问题所在,要能给学生进行规律总结和方法指导。
展特色之羽翼强课堂之效益————龙泉中学课堂教学改革推进方案根据2012年教育局和教研室工作要点和工作计划,我校立足实际,在总结前面“三步七环节”高效课堂教学模式实施探索的基础上,集思广益,大力创新,形成了以提高效益为核心、以发展特色为羽翼的“特色教学助推课堂效益提高”的课堂教学改革推进方案。
现向各位领导汇报如下:一、推进目标课堂教学改革推进方案,以“人人有特色,学科有特色,学校有特色,全面提高课堂教学效益”为总体目标,继续扎实推进和完善我校“三步七环节”课堂教学模式,在学校原有的十几位特色教师的基础上,争取两年内全体教师初步形成各具特色的课堂教学模式,三年内打造出学校品牌学科特色教学模式,五年内学校形成独具特色的完善的教学模式,教师形成相对成熟的特色教学风格,全面形成优质高效课堂。
二、推进措施(一)扎实开展课堂教学竞赛以备课组、教研组、学校组织等多种形式,每学期举行一次全员特色教学模式竞赛活动。
活动分三个阶段:第一阶段(上学期3月上旬,下学期9月下旬):以备课组为单位组织进行磨课,同组教师互相听课,交流研讨,不断完善。
第二阶段(上学期4月上旬,下学期10月中旬):以教研组为单位组织,要求教师人人上课,人人听课打分,最后算出成绩。
第三阶段(上学期5月中旬,下学期11月下旬):由学校统一组织评委,分组进行。
根据学校高效课堂教学评价标准进行打分,最后算出成绩,评选出学校特色骨干教师。
(二)注重典型示范、骨干引领学校每学期都安排名师、特色教师、学科带头人、骨干教师在学期开始、学期中、学期末分别提供三节公开课,为教师做示范。
(三)举行高效课堂论坛研讨每学期(4月底、10月底)分科举行一次“提高课堂教学效益”论坛研讨活动。
基本模式是首先听取特色骨干教师公开课,然后组织同科教师进行评课研讨,每位教师都发表讲演,谈自己在提高课堂效益、探索教学特色中的做法、收获、认识、困惑、建议等,以便使教师及时总结,集思广益,不断提升,拓展提高。
高效课堂教学七步法及最新解读一、检测导入。
1、预习检测。
从检查内容和检查对象上要注意分层次,并重点关注 C 层次学生 ( 即潜能生 ) 。
是否需要检查,或者检查哪些内容和哪些学生,可依照上节课导学案整理过程中和达标测评过程中暴露的问题或学习组长反馈上来的情况而定。
2、课题导入。
操作:可以是复习旧知,揭示新课;可以递进导入,引入新课;可以是开门见山,直接揭示课题;也可以是用视频、材料、漫画、动画、活动、问题等方式创设情境,引入本节课学习的内容。
目的:激发学生学习兴趣,让学生愉快、迅速进入学习状态。
二、揭示目标。
1、制定目标。
操作:根据学生的认知水平、学习能力,选择制定学习目标的方式,如:教师直接出示目标;师生共同制定目标;学生讨论制定目标。
目标要体现本节课的重难点;要落实“三维目标”要求,即知识与技能,过程与方法,情感态度与价值观感。
目的:将学习的主动权交给学生,让学生逐步学会学习。
2、明确目标。
操作:师生总结归纳学习目标,目标明确具体,高度概括,要具有可测性和可操作性。
表达简练、准确、直观,如:问题式、概括式、习题式。
学习目标的表述最好不要用模糊性动词,如:了解,理解等,可多用具体性动词,如:记忆,背诵等进行直观表述。
目的:让学生明确学习任务,紧紧围绕学习目标进行下一步的学习。
3、出示目标。
操作:可用投影、张贴、板书等方式完成,但务求学生能够牢记于心;可用学生齐读或教师口述的方式进行学习目标强化感知,加深印象。
.也可在教学过程中,根据教学内容和进度分步出示学习目标,从而让学生明确各个阶段应达成的学习目标。
三、自主学习 ( 独学 ) 。
要求:学生在学习目标的指引下,通过自学要让学生对本节课的学习内容有一个大致的了解,并逐步培养学生自学习惯,不断提高学生的自学能力。
自主学习要有自学指导或自学提纲,自学指导或自学提纲须具有自学指导作用,它包括学习内容、学习方法、学习时间、自学后应做的自学效果检测题等。
高效课堂须合理设计临朐县龙泉中学孙强高效课堂须合理设计语文教育轰轰烈烈,语文教育名师辈出,洋思的“先学后教,当堂训练”、杜郎口的“336教学模式”、天津的“画知识树”,语文教改百花齐放,语文教学被注入了新精神、新活力。
不论学习哪一种教学模式,我们要牢牢记住一点:那就是语文课堂教学必须是务实高效的。
那么如何打造初中语文高效课堂呢?我主要是认真实践我校提出的“三步七环节”课堂教学模式,合理设计,精心备课。
一、合理设计教学环节就语文阅读教学课来说,教学环节的设计基本采用“展示目标——预习检测——自主学习——合作探究——精讲点拨——有效训练——拓展提高”的模式。
第一步,多样导入引兴趣。
导语是一堂课的切入点。
设计优美生动的导语,创设一种与教学内容相关的美的情境,叩开学生的心灵,是很重要的,可使学生或悄然动容,或神思飞扬,或跃跃欲试,或期待盼望,从而很快进入“共振”的境界。
如学习《鼎湖山听泉》一课,导入时课件出示有关鼎湖山风光的短片,让学生初步感知鼎湖山的神奇和美丽,产生走进文本的欲望,达到一种“未成曲调先有情”的效果,从而激发学生的兴趣。
第二步,明确学习目标后,先简单检测预习效果,再让学生根据学案自主学习感知课文内容,然后在老师指导下学生精读课文,合作探究,品评课文。
老师根据学生自主学习、小组合作探究中发现的问题,对重点、难点、易错点进行重点讲解,帮助学生解难答疑,总结答题规律,点拨答题方法与思路。
第三步,在老师辅导下学生进行针对本节课所学内容的综合达标训练,有效巩固所学知识,联系现实生活拓展提升,学会运用。
在这个过程中,学生的阅读实践活动始终处于课堂教学的中心地位,教师的一切启发引导都是为训练学生创造性地进行阅读提供服务。
老师的“导”与学生的“读”相互渗透、相得益彰,充分体现了师生间、生生间、师生及教材之间的双向多边的互动反馈。
当然,对于不同类型的课文也可以根据实际情况对这七个环节适当调整或删减,形成灵活的教学风格。
关于推行“三步七环节”高效课堂教学模式的实施办法(试行)为实现“低进高出第一校,高进优出特色校,重点中学示范校”的办学目标,认真贯彻学校提出的“学会知识,掌握知识、学会考试,掌握考试” ,构建“先学后教,当堂训练” 的教学模式,使我校教育教学质量有新的跨越,拟在全校推行“三步七环节”高效课堂,为更好的开展工作,特制定实施方案如下:一、领导小组组长:彭小军副组长:曾称生、谢月明、刘地洋、黄招喜、钟秋生、张海金、严霞组员:各处室主任、各年级主任执行机构:教科研处、教务处二、阶段安排第一阶段:试验阶段(2013 年9 月1 日~2014 年7 月1 日)学校在分层教学的基础上,从各年级第二层次挑选出两个班级进行试点,实验班尽量在保证相同教师配置的前提下完成推选,教师要选择思想过硬,能吃苦,富有创新精神,做到老中青搭配。
第二阶段:推广阶段(2014 年9 月1 日~ )在全校推广三、实施办法(一)“三步七环节”教学过程(新授课)设定目标】制定学年目标制定学期目标制定单元(章节)制定课堂目标——教学过程与环节——【课前预习】学生在前一天要完成课堂预习,初步完成课本知识的构建。
【教学环节】一、教师导学(8 分钟)根据教材内容和学生实际,出示明确的教学目标,并就教学目标设计引导学生自学的问题(以基础知识和基本能力为主)并就解决问题的方法时行指导,其流程如下:1.目标引领(2 分钟)(1)提出目标:根据总体安排,提出本节课的课堂目标。
(2)提出问题:针对课堂目标,提出本节课要解决的问题。
2.方法引领(6 分钟)(3)示范演练:针对本节课内容,通过典型例题或设置典型问题,教师进行示范演练,规范答题步骤。
(4)提炼方法:针对演练例题,提炼解决问题的步骤及方法。
二、合作探究(25 分钟)3.分组自学(6 分钟)(1)分解任务,提高效率(1 分钟):根据问题多寡,把本节课要解决的问题分解到各小组。
(2)学生自学,自我思考(2 分钟):学生根据分解的任务,结合老师提示的分析步骤和方法寻找答案(3)小组交流,推选代表(3 分钟):学生带着各自找到的答案进行小组交流,每个小组一般为前后排四人,以核心发言人为主,其它学生补充,发言代表负责记录,记下本组对所分配问题的分析思路与问题答案。
4.成果展示(6 分钟)易题可述,难题板演(同时进行)5.合作探究(13 分钟)(1)分析点评(立足对题):从各组发言代言的分析思路与问题答案(答题要点,答题顺序)的方面进行即时分析,指出优点与不足,并给予表扬与鼓励。
(2)归结错点(立足错题):主要从解题思路,答题思路两方面从正确思路和答案中概括出其共性的东西,从错误的思路和答案中找出学生在分析此类问题时的误区,并通过廓清误区概括出解此类问题的正确思路及答题模式。
(3)找出节点(比较正反):从正反两面的分析中,找出解决此类问题的关键点。
(4)总结归纳:①更快捷的解题思路(亮点);②解决此类问题的误区(错点);③解决问题的关键(节点)三、检测提高(10 分钟)6.当堂检测(1)检测实施(6 分钟):教师根据本节课学习目标,教学内容设计当堂检测,检查学生学习效果,通过巡视,了解哪些同学真正做到了“堂堂清” 。
(2)检测分析(4 分钟):深化合作探究中关于“三点”的认识。
7.课后提高(2 分钟)①作业一:针对错点布置作业。
②作业二:梳理解和答的思路。
注:可根据学生知识掌握的熟练程度,分别将新授划分为示范演练课,合作探究课,检测提高课三种课型。
(二)“三步七环节”教学过程(复习课)第一步:总结梳理——教师指导学生梳理“解和答”的过程(一)回顾总结(简洁明了)1.专题知识点(图示,形成知识网络体系,了解知识的交汇与纵向联系)2.题型类型(板书,以重点考题题型为主,穿插轮换考题题型,做到以点带面)(二)题型解析(实用快捷)从“解”(解题步骤及每个步骤的解题方法)和“答” (答题要点及顺序)两个方面去把握。
第二步:合作探究——师生合作,自我思考、消化、总结,归纳解和答思路的过程(一)示范演练(代表性强)精选针对性强、入口宽、发散性强,易于变式的例题,原则上一类题型一道例题。
通过分析标准答案,结合“题型解析” ,进一步提炼解和答的规律及应用,要求讲深讲透。
(如讲清命题意图、知识迁移过程、易错点、易混点等)(二)课堂训练(针对性强)布置课堂练习,原则上一类题型一道题目。
按题目分组,同步结合题型解析做题。
一般简单的或容易的题目让学生口头回答解题过程和答题要点及顺序,复杂的或较难的题目让学生板演。
(三)合作探究(适用性强)闪光点(更快捷的解题思路和方法——从做对的题目中发掘)易错点(运用题型解析方法存在的误区——从做错的题中发掘)关键点(每种题型解和答的关键是什么)第三步:检测提高——学生验证强化解和答思路的过程(一)当堂检测(针对性强)补充合作探究中关于“三点”的认识。
(二)课后巩固(及时有效)1.针对学生易错的问题题型布置作业;2.要求学生结合自己的理解进一步梳理解答方法。
上述课题从第二步根据题型的难易度和所需时间来划分课时.(三)“三步七环节”教学过程(试卷讲评课)第一步:情况分析——教师评析学生答题情况(5 分钟)(一)回顾总结(简洁明了)1.考试情况:含优秀率、及格率、平均分等;2.答题情况:每题正答率与错答率,得分情况等;(二)考点分析:分析试卷考点,易错、易混点;第二步:合作探究——师生合作,自我思考、消化、总结,归纳解和答思路的过程(30 分钟)(一)学生讨论(10 分钟)1.分析错题,针对错答率(一般50%以上)情况,课堂讨论易错、易混点,并深入分析错误原因,在此基础上,引导学生按基础性错误、思维性错误、习惯性错误时行归类,并找出解决此三类错误的方法;2.找出新题,找出前面没有做过的题型,探究其解答规律。
(二)示范演练(针对性强)(10 分钟)教师主要针对思维性错误题目及新题,有针对性地选择相关典型题目,通过示范演练,引导学生从标准答案中提炼或从以往经验中升华解答规律。
(三)合作探究(适用性强)(10 分钟)闪光点(更快捷的解题思路和方法——从做对的题目中发掘)易错点(运用题型解析方法存在的误区——从做错的题中发掘)关键点(每种题型解和答的关键是什么)第三步:检测提高——学生验证强化解和答思路的过程(10 分钟)(一)当堂检测(针对性强)补充拓展合作探究中关于“三点”的认识。
(二)课后巩固(及时有效)1.针对学生易错的问题及新题题型布置作业;2.要求学生结合自己的理解进一步梳理每道试题的解答方法。
(四)教学要求——备课——(主要以高(考)考考点在本单元的分布为依据确定目标)1.备课原则:将一个单元(或章节)的教学目标合理分解到每节课,根据统筹安排的原则,有所侧重地分配课堂环节和时间。
(例语文一个单元有三篇同体裁的课文,第一篇课文可上成示范演练课,第二篇课文可上成合作探究课,第三篇课文可上成检测提高课,再根据课型合理安排教学环节和时间)2.备课步骤:把握本单元的教学目标阅读和深究教材翻看相关材料,同时了解学生确定教学目标,选定教学内容,研究教学方法编写课时教案。
3.备课要求:即备课标、备教材、备教具、备学生、备教法、备板书、备作业、备资源。
上课依照教学环节,结合本学科特点,进行补充与完善各环节,逐步从课堂中找出本学科的高效课堂教学模式,使每位教师都成为高效课堂的课改标兵。
——课后——课后要完成的工作有:1.批改课堂测试卷与课后练习,记录学生存在的问题;2.精心备课,预设课堂;3.结合三年高(中)考考点,编写导练案、课堂测试卷,要将上次学生存在的问题进行回头考。
4.心理辅导。
——查补问题采用的方式——教师在认真批阅课堂测试卷(课后练习)时,对学生普遍存在的问题,做好标记,记录于纠错本,并在下节次备课时将存在问题写入教案,或点评、或让学生讨论以达到知识廓清;二是在下堂测试时进行回头考。
——一学期期未要求——每位教师在期未要完成以下任务:1.完成教案(学案)汇编;2.写一篇相关课改论文;3.精炼出本学科的教学模式。
四、过程管理1.老师要认真按照教学环节进行实施教学,在实施过程中存在疑问,及时与学校教科研处沟通,学校会尽最大可能解决在实施过程遇到的问题,并提供有力帮助;2.每天应小结一天来的工作情况,并简单作好记录,这些记录可以写在备课本上,也可以用记事本记录,要学会记录实施过程的快乐与遗憾;3.每周教科研处将对教案、测试卷、导练案进行抽查。
4.班主任要及时在学生中分好小组,老师要执行“堂堂清”过关验收、同时做好小组合作管理,兵教兵管理,为此学校领导、教科研处、教务处会分小组深入课堂大量听课,相互探讨;5.落实定期学习制度,学校会根据实验开展情况,适时组织老师样本培训或外出学习,老师也可以上网学习;6.教师可以充分利用高(中)考资源网,但不得网上下载后不进行整合,敷衍对待测试案、导练案、教案等;7.学校为了检测实验效果,会在适当时候进行学情考、学科竞赛、问卷调查等活动;同时,每学期对全校教师进行1~2 次围绕“三步七环节”的理念、方法、过程及高效课堂相关理论进行业务考试,对不及格的教师进行补考,直到通过为止。
8.对以上做的好的个人与班级,学校将给予表扬与奖励。
五、考核办法以是否更新观念,是否认真实施教学模式,是否以利于学生发展,是否有利于学校发展,是否有利于提高学生成绩为衡量点做好考核工作。
同时,这两个实验班的开展情况,将列入学校绩效考核,作为年级教学成绩评定的一个重要依据。
六、奖罚规定为鼓励教师更好的实施该项工作,学校对围绕我校“三步七环节” 高效课堂,实施以下方面实施奖励与处罚(1)论文奖励:①发表:在国家级刊物发表,奖200 元/篇;省级100 元/篇;市级50 元/篇;②获奖:国家级一等奖100 元/篇,二等奖90 元/篇,三等奖80 元/篇;省级一等奖60 元/篇,二等奖50 元/篇,三等奖40 元/篇;市级一等奖40/篇;二等奖30 元/篇。
(2)课题:在国家级立项1 项奖1000 元,结题奖2000 元,共计3000 元;省级立项奖600 元,结题奖800 元,共计1400 元;市级立项奖200 元,结题奖400 元,共计600 元。
(3)优质课:省级一等奖500 元;二等奖300 元,三等奖100 元;市级一等奖300 元,二等奖100 元;市级三等奖、县级及县级以下不设奖(学校组织活动的另行奖励);于都二中O 一四年四月六日备注1:解答概括模式该模式分为解与答两模式:解各学科的解题模式不尽相同,实验班老师在总结解某类题模式时,要结合本学科特点进行,但每个学科都具有共性之处,都要经过以下步骤:1.审题要点:读题时,圈点出题干中的有效信息点,并将这些信息点串联起来,为下一步联想提供素材。