iprdaily:著作权法(修订草案送审稿)于2014年6月6日起公开
- 格式:doc
- 大小:27.00 KB
- 文档页数:2
关于《中华人民共和国著作权法》(修改草案第二稿)修改和完善的简要说明(国家版权局 2012年7月)一、征求意见的基本情况2012年3月31日,国家版权局通过国家版权局和新闻出版总署官方网站公布《中华人民共和国著作权法》(修改草案),公开征求社会各界意见和建议。
4月初,国家版权局修法工作领导小组组长、新闻出版总署署长、国家版权局局长柳斌杰和修法工作领导小组副组长、副署长、副局长阎晓宏同志分别以个人名义致函35位有关部门负责同志征求意见;国家版权局办公厅致函国务院48家相关部委征求意见。
草案引起了社会各界的广泛关注和热烈讨论,中外政府相关部门、权利人组织、产业界以及教学科研机构等通过各种途径和方式表达对修法工作的关注。
在征求意见期限届满(2012年4月30日)之后,国家版权局仍不断收到各方面关于修法的意见和建议。
据统计,截至2012年5月31日,国家版权局已经收到社会各界的意见和建议1600余份。
2012年5月11日,国家版权局召集修法工作专家委员会成员以及相关立法和司法部门举行专家委员会第三次会议,通报草案征求意见的基本情况,就草案有关条款特别是争议条款听取专家的具体意见。
国家版权局在对社会各界的意见和建议进行全面认真梳理和分类、仔细分析其合理性以及反复论证其可行性后,结合专家委员会成员的具体意见,对草案作了进一步的修改和完善,形成了目前的文本。
二、本次修改和完善的主要内容本次修改,对原草案删除三条(第三十九条、第四十六条、第四十七条),增加三条(第十二条、第三十五条和第六十二条),对四十八个条文进行了改动,其中对二十七个条文进行了内容改动,对二十一个条文进行了文字改动。
为便于社会各界理解相关调整,现将本次修改和完善的主要内容简要说明如下:(一)关于著作权内容本次修改从进一步简化权利内容、廓清权利边界以及减少权利交叉重合的角度出发,对著作权内容进行了下列调整:(1)参考世界多数国家和地区的立法实践,取消放映权,将其并入表演权;(2)考虑到原草案关于广播权和信息网络传播权的设定以传播介质而非传播方式为基础,不能完全符合科技发展特别是“三网融合”的现状和趋势,因此将播放权适用于非交互式传播、信息网络传播权适用于交互式传播,以解决实践中的定时播放、网络直播以及转播等问题;(3)考虑到草案将修改权并入保护作品完整权后又在财产权部分增加了计算机程序的修改权,因此将计算机程序的修改权并入改编权,以免引起混淆和误解;(4)考虑到追续权本质上属于获酬权,因此将追续权单列一条规定(第十二条),同时参考世界其他国家和地区立法,增加可操作性,将追续权的权利范围限定为通过拍卖方式的转售行为。
关于《中华人民共和国著作权法》(修订草案送审稿)的说明为顺利推进著作权法修订工作,国家版权局专门成立了“国家版权局著作权法修订工作领导小组”和“国家版权局著作权法修订工作专家委员会”,广泛征求社会各界对修法工作的意见和建议,委托国内著作权领域影响较大的三家教学科研单位分别起草著作权法修订专家建议稿。
著作权法修订草案初稿形成后,国家版权局通过官方网站和专函方式,分别向社会公众和立法、司法、行政部门以及相关社会团体征求意见,组织或参与了针对特定领域、特定行业和特定部门的定向征求意见专题会议,面对面听取相关利益主体的意见和建议。
一年多来,在广泛听取社会公众和国内外有关机构意见基础上,经过反复研究和分析论证,形成了《中华人民共和国著作权法》(修订草案送审稿)(以下简称“送审稿”)。
现就送审稿的有关内容说明如下:一、关于修订的必要性著作权法是中国特色社会主义法律体系的重要组成部分,是调整作品创作、传播和使用过程中财产关系和人身关系的基本规范。
我国现行著作权法自1991年6月1日起施行以来,对鼓励智力创作、保护作者权利、促进文化产业的发展、满足人民群众的精神文化需求发挥了积极作用,总的来看是一部好的法律。
但是,著作权法实施二十二年来,我国所处的国际国内形势发生了深刻变化,一是我国成功实现经济转型社会转轨,确立了社会主义市场经济制度,社会利益多元化格局基本形成,著作权得到进一步尊重;二是全球科学技术迅猛发展,数字和网络技术的快速发展和广泛运用,改变了作品创作和传播方式,著作权传统保护制度面临新的挑战;三是经济全球化进一步深入,包括著作权在内的知识产权已经成为国际贸易的重要载体,我国作为世界贸易组织的成员,在处理国际经贸关系中,著作权保护已经成为不可回避的重要问题;四是改革开放以来,特别进入新世纪以来,我国的发展理念发生了根本改变,作出了坚持科学发展观、建设创新型国家和推进文化大发展大繁荣等战略决策,包括著作权在内的知识产权在转变经济发展方式、提高国家的核心竞争力、促进文化繁荣发展的作用日益凸显。
关于《中华人民共和国著作权法修正案(草案)》的说明文章属性•【公布机关】国家新闻出版总署•【公布日期】2000.12.22•【分类】立法草案及其说明正文关于《中华人民共和国著作权法修正案(草案)》的说明——2000年12月22日在九届全国人民代表大会常务委员会第十九次会议上国家新闻出版署署长、国家版权局局长石宗源我受国务院的委托,现就《中华人民共和国著作权法修正案(草案)》作说明。
《中华人民共和国著作权法》(以下简称现行著作权法)自1991年6月1日施行以来,对保护著作权人的合法权益,激发其创作积极性,促进经济、科技的发展和文化、艺术的繁荣,发挥了积极的作用。
同时,经济、科技、文化的发展和改革的深化,对著作权保护制度也提出了一些新问题、新要求。
因此,国务院于1998年11月28日提请全国人大常委会审议《中华人民共和国著作权法修正案(草案)》的议案(以下简称原议案)。
原议案经同年12月下旬九届全国人大常委会第六次会议初步审议后,全国人大法律委员会、教科文卫委员会和全国人大常委会法工委进一步广泛征求意见,深入调查研究,反复进行协调,做了大量工作,提出了许多好的意见;同时,也有一些重要的不同意见,几经商量,仍一时难以达成一致,需要进一步研究、论证。
国务院于1999年6月经全国人大常委会委员长会议同意,撤回了原议案。
原议案撤回后,国务院法制办、国家版权局对现行著作权法继续抓紧研究修改。
目前,我国加入世界贸易组织的谈判已进入最后阶段。
现行著作权法的一些规定与世界贸易组织规则主要是《与贸易有关的知识产权协议》(以下简称知识产权协议)还存在一些差距。
我国已对外承诺我国在正式加入世界贸易组织时将全面实施知识产权协议。
为了进一步完善我国的著作权保护制度,促进经济、科技和文化的发展繁荣,并适应我国加入世界贸易组织的进程,对现行著作权法作适当修改,是迫切需要的。
国务院法制办、国家版权局会同外经贸部、外交部、广电总局等有关部门及有关专家、学者进一步研究、论证,并征求了全国人大教科文卫委员会、全国人大常委会法工委的意见,重新拟订了《中华人民共和国著作权法修正案(草案)》(以下简称草案)。
六套题总有你想要的。
2014年公需科目:知识产权、著作权、专利权、商标权考试题一一、判断题(每题2分)1.普通百姓只消费版权,不创造版权。
正确错误2.版权是对人们的精神需求的一种满足。
正确错误3。
版权在我国也称作著作权,是人们对文学艺术作品依法享有的专有权利。
正确错误4.在知识产权制度下,智慧要远远重于知识。
正确错误5。
知识产权文化应该以尊重知识、崇尚创新为目标。
正确错误6.在知晓所购买、使用的商品为盗版物的前提下,仍然购买、使用就构成了侵犯版权。
正确错误7。
获得专利权以后,技术开发者与投资者能否真正收回成本或者获得利润,专利制度无能为力。
正确错误8。
技术秘密专有权受保护时间非常明确。
正确错误9.在保护与研发进入恶性循环的情况下,除了政府之外,没有人愿意再投资于技术开发,将导致技术开发市场枯竭。
正确错误10。
在计划经济条件下,商标具有极其重要的作用,尤其是驰名商标。
正确错误11。
商标是标识商品或者服务来源的一种标记。
正确错误12.不具有显著性的标记仍然可以用作商标,只是不能被核准注册。
正确错误13。
所有商标都可作为商品质量的保证。
正确错误14.循环经济型发展方式不存在损耗。
正确错误15。
国外企业的专利质量远远高于中国企业的专利质量。
正确错误16。
国际对我国知识产权的打压快速减少。
正确错误17。
中国保护知识产权的手段很充足.正确错误18.知识产权管理需要尊重人的心理需求。
正确错误19。
知识产权文化发展需也要良好的文化环境。
正确错误20.道家、佛家和儒家的思想文化不利于企业树立竞争意识。
正确错误二、单项选择(每题2分)21.据统计,截止2012年9月我国已经有近()亿网民.A、3B、4C、5D、622.不属于创造版权的行为是().A、看电视B、写日记C、写论文D、画图画23.版权最重要的的产生条件是()。
A、利他性B、独创性C、稀有性D、共有性24.知识产权不是知识的产权化,知识产权更为准确的翻译是()。
关于《中华人民共和国著作权法修正案(草案)》的说明文章属性•【公布机关】国家新闻出版总署•【公布日期】2010.02.24•【分类】立法草案及其说明正文关于《中华人民共和国著作权法修正案(草案)》的说明--2010年2月24日在第十一届全国人民代表大会常务委员会第十三次会议上国家版权局局长柳斌杰全国人民代表大会常务委员会:现行著作权法于1991年6月1日实施以来,对保护著作权人合法权益,鼓励作品的创作和传播,促进经济社会全面、协调、可持续发展,发挥了积极的作用。
但是,目前形势发生了一些变化:一是国务院制定了《国家知识产权战略纲要》,对著作权的保护、运用提出了新的更高的要求,需要对现行著作权法的个别条款进行修改。
二是现行著作权法施行后,我国有关作品出版、传播的监督管理立法相继出台,著作权保护的法律环境发生了一定变化,需要对现行著作权法中有关作品出版、传播监督管理的原则规定作必要的修改。
国家版权局、国务院法制办在认真调查研究、总结实践经验的基础上,征求了有关中央单位和各省、自治区、直辖市人民政府,新疆生产建设兵团以及部分相关组织、专家、学者的意见,并邀请部分专家、学者召开了著作权法修改论证会。
2010年1月19日、20日,国务院法制办、国家版权局、商务部就现行著作权法修改专门向全国人大常委会法工委、全国人大教科文卫委员会作了汇报。
在此基础上,国务院法制办会同国家版权局经过认真研究、反复修改,形成了《中华人民共和国著作权法修正案(草案)》(以下称草案)。
草案已经国务院第101次常务会议讨论通过。
受国务院委托,我现就草案的内容说明如下:一、关于作品登记作品登记是指著作权权利人自愿将其享有著作权的作品向登记机构办理登记,以此作为对作品享有著作权证明的制度。
根据现行著作权法规定,著作权自作品创作完成之日起自动产生,不要求作品发表,也无须履行任何手续。
然而,为了对作品权利归属提供证明,方便公众了解作品权利归属情况,世界上90多个国家和地区建立了作品登记制度。
特别关注回应时代关切激发创新活力——2020年修正著作权法评述编者按:即将过去的2020年,对版权界而言是十分重要的一年。
4月280,《视听表演北京条约》正式生效。
同月,全国人大常委会发布《著作权法修正案(草案)》,向社会广泛征集意见。
8月,修正案二审稿发布,继续向各界征求意见。
11月11EJ,经全国人大常委会第二十三次会议审议,《著作权法修正案》正式通过。
继之,11月16日至17EJ,中央全面依法治国工作会议在京召开,强调以习近平法治思想引领中国法治建设。
著作权法第三次修订,正是贯彻习近平法治思想、完善中国特色社会主义法律体系的具体体现。
11月300,习近平总书记在主持中央政治局第二十五次集体学习时,全面系统阐述了关于加强知识产权保护、激发创新活力、推动构建新发展格局的理念,为版权工作指明了方向,对依法推进知识产权改革和创新发展具有重大意艾。
法律的生命在于实践。
在新修订的著作权法即将实施之际,本期特别关注栏目刊发《回应时代关切激发创新活力——2()2()年修正著作权法评述》一文,特对本次著作权法修订的主要内容作出导读性阐释。
后续本刊将继续关注我国著作权法实施中的有关问题。
□张红斌引言2020年11月110.第十三届全国人大常委会第二十三次会议通过《全国人民代表大会常务委员会关于修改<中华人民共和国著作权法〉的决定》(第三次修订后的《中华人民共和国著作权法》以下称《2020年著作权法》.第二次修订后的《中华人民共和国著作权法》以下称《2010年著作权法》)。
《2020年著作权法》自2021年6月1日起施行。
《2020年著作权法》历经十年终于出台.正可谓"十年磨一剑"。
本轮著作权法的修改其实早在《2010年著作权法》颁布后不久就启动了。
国家版权局分别于2012年3月31曰和2012年7月6日.就《2010年著作权法》的修改草案两次公开征集意见.而国务院法制办也曾于2014年6月6日就《中华人民共和国著作权法(修订草案送审稿)》(以下称《送审稿》)公开征集意见。
著作权法修正案(草案二次审议稿)征求意见文章属性•【公布机关】全国人大常委会•【公布日期】2020.08.17•【分类】征求意见稿正文著作权法修正案(草案二次审议稿)征求意见第十三届全国人大常委会第二十一次会议对《中华人民共和国著作权法修正案(草案二次审议稿)》进行了审议。
现将《中华人民共和国著作权法修正案(草案二次审议稿)》在中国人大网公布,社会公众可以直接登录中国人大网()提出意见,也可以将意见寄送全国人大常委会法制工作委员会(北京市西城区前门西大街1号,邮编:100805。
信封上请注明著作权法修正案草案二次审议稿征求意见)。
征求意见截止日期:2020年9月30日。
中华人民共和国著作权法修正案(草案)(二次审议稿)一、将第二条、第九条、第十一条、第十六条、第十九条、第二十二条中“其他组织”修改为“非法人组织”。
将第九条、第十一条、第十六条、第十九条、第二十一条中的“公民”修改为“自然人”。
二、将第三条中的“包括以下列形式创作的文学、艺术和自然科学、社会科学、工程技术等作品”修改为“是指文学、艺术和科学等领域内具有独创性并能以一定形式表现的智力成果,包括”。
将第六项修改为:“(六)电影作品、电视剧作品及其他视听作品”。
将第九项修改为:“(九)符合作品特征的其他智力成果”。
三、将第四条修改为:“著作权人和与著作权有关的权利人行使权利,不得违反宪法和法律,不得损害公共利益。
国家对作品的出版、传播依法进行监督管理。
”四、将第五条第二项修改为:“(二)单纯事实消息”。
五、将第七条、第二十八条中的“国务院著作权行政管理部门”修改为“国家著作权主管部门”。
将第七条中的“主管”修改为“负责”,“各省、自治区、直辖市人民政府的著作权行政管理部门”修改为“县级以上地方主管著作权的部门”。
六、将第八条中的“著作权集体管理组织被授权后,可以以自己的名义为著作权人和与著作权有关的权利人主张权利”修改为“依法设立的著作权集体管理组织是非营利法人,被授权后可以以自己的名义为著作权人和与著作权有关的权利人主张权利”。
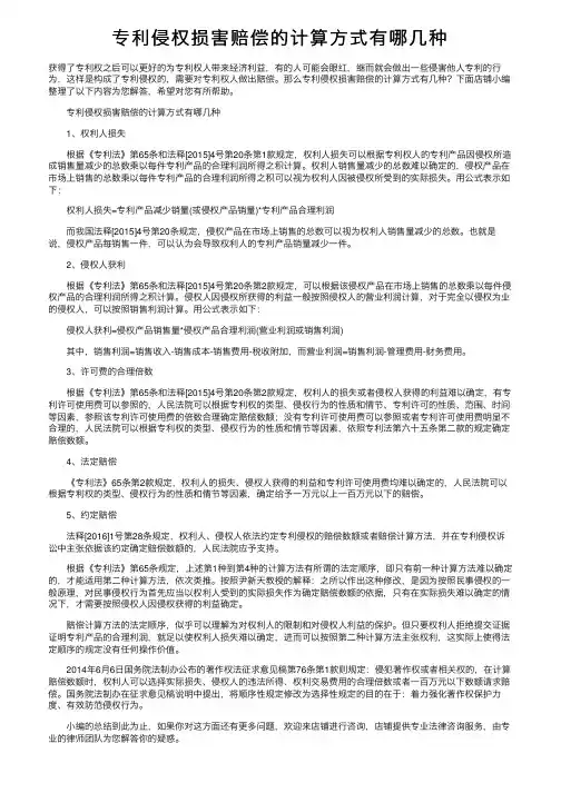
专利侵权损害赔偿的计算⽅式有哪⼏种获得了专利权之后可以更好的为专利权⼈带来经济利益,有的⼈可能会眼红,继⽽就会做出⼀些侵害他⼈专利的⾏为,这样是构成了专利侵权的,需要对专利权⼈做出赔偿。
那么专利侵权损害赔偿的计算⽅式有⼏种?下⾯店铺⼩编整理了以下内容为您解答,希望对您有所帮助。
专利侵权损害赔偿的计算⽅式有哪⼏种1、权利⼈损失根据《专利法》第65条和法释[2015]4号第20条第1款规定,权利⼈损失可以根据专利权⼈的专利产品因侵权所造成销售量减少的总数乘以每件专利产品的合理利润所得之积计算。
权利⼈销售量减少的总数难以确定的,侵权产品在市场上销售的总数乘以每件专利产品的合理利润所得之积可以视为权利⼈因被侵权所受到的实际损失。
⽤公式表⽰如下:权利⼈损失=专利产品减少销量(或侵权产品销量)*专利产品合理利润⽽我国法释[2015]4号第20条规定,侵权产品在市场上销售的总数可以视为权利⼈销售量减少的总数。
也就是说,侵权产品每销售⼀件,可以认为会导致权利⼈的专利产品销量减少⼀件。
2、侵权⼈获利根据《专利法》第65条和法释[2015]4号第20条第2款规定,可以根据该侵权产品在市场上销售的总数乘以每件侵权产品的合理利润所得之积计算。
侵权⼈因侵权所获得的利益⼀般按照侵权⼈的营业利润计算,对于完全以侵权为业的侵权⼈,可以按照销售利润计算。
⽤公式表⽰如下:侵权⼈获利=侵权产品销售量*侵权产品合理利润(营业利润或销售利润)其中,销售利润=销售收⼊-销售成本-销售费⽤-税收附加,⽽营业利润=销售利润-管理费⽤-财务费⽤。
3、许可费的合理倍数根据《专利法》第65条和法释[2015]4号第20条第2款规定,权利⼈的损失或者侵权⼈获得的利益难以确定,有专利许可使⽤费可以参照的,⼈民法院可以根据专利权的类型、侵权⾏为的性质和情节、专利许可的性质、范围、时间等因素,参照该专利许可使⽤费的倍数合理确定赔偿数额;没有专利许可使⽤费可以参照或者专利许可使⽤费明显不合理的,⼈民法院可以根据专利权的类型、侵权⾏为的性质和情节等因素,依照专利法第六⼗五条第⼆款的规定确定赔偿数额。
【精品】《著作权法》练习题及答案1.未经合作作者许可,将与他人合作创作的作品当作自己单独创作的作品发表的,应当根据情况,承担停止侵害、消除影响、赔礼道歉、赔偿损失等民事责任。
【】A.正确B.错误正确答案:A2.为实施义务教育和国家教育规划而编写出版教科书,可以不经著作权人许可,在教科书中汇编已经发表的作品片段。
【】A.正确B.错误正确答案:A3.广播电台、电视台播放他人已发表的作品,可以不经著作权人许可,但应当按照规定支付报酬。
【】A.正确B.错误正确答案:A4.图书出版者可以不经作者许可,对作品修改、删节。
【】A.正确B.错误正确答案:B5.作者将未发表的美术、摄影作品的原件所有权转让给他人,受让人展览该原件【】对作者发表权的侵犯。
A.构成B.不构成正确答案:B6.《*****著作权法》规定,依法设立的著作权集体管理组织是【】,被授权后可以以自己的名义为著作权人和于著作权有关的权利人主张权利,并可以作为当事人进行涉及著作权或者与著作权有关的权利的诉讼、仲裁、调解活动。
A.营利法人B.非营利法人正确答案:B7.著作权人向报社、期刊社投稿的,自稿件发出之日起【】内未收到报社通知决定刊登的,或者自稿件发出之日起三十日内未收到期刊社通知决定刊登的,可以将同一作品向其他报社、期刊社投稿。
双方另有约定的除外。
A.十日B.十五日正确答案:B8.《*****著作权法》规定,权利人的实际损失、侵权人的违法所得、权利使用费难以计算的,由人民法院根据侵权行为的情节,判决给予【】的赔偿。
A.五百万元以上B.五百元以上五百万元以下正确答案:B9.视听作品中的电影作品、电视剧作品的著作权由【】享有。
A.导演B.编剧C.制作者正确答案:C10.将录音制品用于有线或者无线公开传播,或者通过传送声音的技术设备向公众公开播送的,应当向【】支付报酬。
A.词作者B.曲作者C.录音制作者正确答案:C11.两人以上合作创作的作品,著作权由【】享有。
关于《中华人民共和国著作权法(草案)》的说明文章属性•【公布机关】国家版权局•【公布日期】1989.12.20•【分类】立法草案及其说明正文关于《中华人民共和国著作权法(草案)》的说明--1989年12月20日在第七届全国人民代表大会常务委员会第十一次会议上国家版权局局长宋木文我受国务院的委托,现就《中华人民共和国著作权法(草案)》作如下说明。
《中华人民共和国宪法》第四十七条规定:“中华人民共和国公民有进行科学研究、文学艺术创作和其他文化活动的自由。
国家对于从事教育、科学、技术、文学、艺术和其他文化事业的公民的有益于人民的创造性工作,给以鼓励和帮助。
”制定著作权法律,建立著作权制度,保护作者因创作文学、艺术和科学作品而产生的正当权益,正是鼓励公民积极参加各种文化活动,鼓励从事教育、科学、技术、文学、艺术和其他文化事业的公民进行有益于人民的创造性工作的重要手段,是促进优秀作品的创作与传播,提高全民族的科学文化水平,建设社会主义物质文明和精神文明的需要,也是尊重知识、尊重人才、执行知识分子政策和健全社会主义法制的一项重要工作。
我国是文明古国,是传播知识的重要媒介--纸XXX印刷术的发明者,曾对人类文明的发展作出了杰出贡献。
但是,在建立现代著作权制度方面,即保护知识的创造者--作者的权益方面,则起步较晚。
中华人民共和国成立以来,随着国家建设的发展,我国文化出版部门制订过一些保护作者权益的规章(如书籍稿酬办法),但现在已经不能适应教育、科学和文化建设进一步发展的需要。
由于没有著作权法,对内对外著作权关系出现了一些问题,侵犯著作权的行为相当普遍,因著作权问题而影响我国与外国科学文化交流与合作的事情也时有发生。
这种状况如不迅速改变,对内则挫伤作者的创作积极性,挫伤新闻出版、文化教育等部门传播作品的积极性,妨碍科学文化事业的发展;对外则影响扩大国际科学文化交流,妨碍对外开放政策的贯彻执行。
因此,制定著作权法律,建立著作权制度,已是摆在我们面前一项十分紧迫的任务。
大学生知识产权知识竞赛试题库(著作权法)附全部答案著作权法(一)判断题1、根据我国现行著作权法的规定,中国公民的作品发表后依照著作权法享有著作权。
()第1题答案错。
2、通用表格和公式不适用我国现行著作权法的规定。
第2题答案对。
3、根据我国现行著作权法的规定,署名权即表明作者身份,在作品上署名的权利。
()第3题答案对。
4、根据我国现行著作权法的规定,汇编权即改变作品,创作出具有独创性的新作品的权利。
()第4题答案错。
5、根据我国现行著作权法的规定,著作权人可以全部或者部分转让放映权,并依照约定或者著作权法有关规定获得报酬。
()第5题答案对。
6、根据我国现行著作权法的规定,如无相反证明,在作品上署名的公民、法人或者其他组织为作者。
()第6题答案对。
7、根据我国现行著作权法的规定,整理已有作品而产生的作品,其著作权由原作品的著作权人享有。
()第7题答案错。
8、根据我国现行著作权法的规定,合作作品可以分割使用的,作者对各自创作的部分不可以单独享有著作权。
()第8题答案错。
9、根据我国现行著作权法的规定,汇编作品的著作权由汇编人和原作品的著作权人共同享有。
()第9题答案错。
10、根据我国现行著作权法的规定,电影作品中的音乐作品的作者有权单独行使其著作权。
()第10题答案对。
11、根据我国现行著作权法的规定,职务作品的著作权均由作者享有。
()第11题答案错。
12、根据我国现行著作权法的规定,委托合同未作明确约定或者没有订立委托合同的,受委托创作的作品的著作权属于委托人。
()第12题答案错。
13、根据我国现行著作权法的规定,美术作品原件所有权的转移,视为作品著作权的转移。
()第13题答案错。
14、根据我国现行著作权法的规定,作者的发表权、署名权、修改权、保护作品完整权的保护期不受限制。
()第14题答案错。
15、根据我国现行著作权法的规定,为报道时事新闻,在报纸、期刊、广播电台、电视台等媒体中不可避免地再现或者引用已经发表的作品,可以不经著作权人许可,但应当支付报酬。
中华人民共和国著作权法中华人民共和国著作权法是1990年9月7日第七届全国人民代表大会常务委员会第十一次会议通过的法律。
全称为《中华人民共和国著作权法》。
该法的公布实施,为保护知识财产权、增强社会创造力、维护公平竞争、促进文化产业发展等方面起到了相当重要的作用。
该法一共有共计十章56条,下面我们重点来看其中的一些条款。
第一章总则第1条规定了“本法调整作品的版权和与作品有关的邻接权等”方面的问题,明确了作品的范围和著作权的保护对象。
著作权是自然人、法人和其他组织依法对其所创作的文学、艺术和科学作品享有的专有权益。
作品的种类包括文字、口头作品、音乐、戏剧、美术、摄影、电影、电视、录音、录像、软件等。
第2条规定了著作权作为知识产权的地位,并重申了保护知识产权的重要性。
强调了保护知识产权不仅是社会责任,同时也是维护企业的创新和发展的重要保证。
第二章著作权信息管理第6条规定了著作权人可以通过申请向著作权局登记作品的相关信息,使其更容易被公众所知和认可。
著作权登记是著作权保护的基础,也是维护著作权人权益的重要手段。
第三章作品的著作权第10条规定了著作权人对其作品的权利,包括:署名权、修改权、公开发表权、复制权、发行权、出租权、展览权等等。
这些权利是著作权人合法权益的重要体现。
第四章作品的保护期限第21条规定了著作权的保护期限,包括了不同类型的作品和不同形式上的发表/创作。
总体情况是,在作品创作完成之后,依照不同情况分别给予保护。
第五章邻接权第40条规定了邻接权与著作权的不同,邻接权主要是对那些和表演相似且为公众所知的表演活动,如音乐、诗歌、舞蹈等等。
邻接权由表演者或制作人拥有。
第六章转让和许可使用著作权第45条规定了对著作权的转让,著作权人可以将部分或全部著作权转让给他人。
在合同书面签订时,应当明确相关权益的转让、许可等细节问题。
以上是该法草案的主要条款,该法通过明确知识产权保护机制、保护著作人的著作权、规范作品的保护期限,并通过转让和许可使用著作权的相关手段,有力地保护了创作者和知识产权所有者的权益和利益,这对于文化和经济的发展,催化社会的创新极其重要。
【法规标题】国务院法制办公室关于公布《中华人民共和国著作权法(修订草案送审稿)》公开征求意见的通知(2014年发布)【发布部门】国务院法制办公【发文字号】【适用区域】全国适用室【发布时间】2014-06-06【生效时间】2014-06-06【关键词】商业道德【有效性】有效【更替信息】【注:此文档于2018年12月由一点通平台导出】国务院法制办公室关于公布《中华人民共和国著作权法(修订草案送审稿)》公开征求意见的通知为了进一步广泛、深入听取各方面的意见,增强立法的公开性和透明度,提高立法质量,国务院法制办公室决定将国家版权局报请国务院审议的《中华人民共和国著作权法(修订草案送审稿)》(以下称送审稿)及其修订说明全文公布,征求社会各界意见。
现将有关事项通知如下: 有关单位和各界人士可以在2014年7月5日前,通过以下三种方式提出意见: (一)登录中国政府法制信息网(网址:),通过网站首页左侧的“法规规章草案意见征集系统”,对送审稿提出意见。
(二)通过信函方式将意见寄至:北京市2067信箱(邮政编码:100035),并请在信封上注明“著作权法修订征求意见”字样。
(三)通过电子邮件方式将意见发送至:zzqf@。
国务院法制办公室 2014年6月6日中华人民共和国著作权法(修订草案送审稿)目 录第一章 总则第二章 著作权第一节 著作权人及其权利第二节 著作权的归属第三节 著作权的保护期第三章 相关权第一节 出版者第二节 表演者第三节 录音制作者第四节 广播电台、电视台第四章 权利的限制第五章 权利的行使第一节 著作权和相关权合同第二节 著作权集体管理第六章 技术保护措施和权利管理信息第七章 权利的保护第八章 附则第一章 总则第一条 为保护文学、艺术和科学作品作者的著作权,以及传播者的相关权,鼓励有益于社会主义精神文明、物质文明建设的作品的创作和传播,促进社会主义文化、科学和经济的发展与繁荣,根据宪法制定本法。
《著作权法》修改_关键条款的解读与分析(上)《著作权法》修改:关键条款的解读与分析(上)近日,中国国家知识产权局发布了《中华人民共和国著作权法修正案(草案)》的征求意见稿,这是自1990年颁布以来的首次大修订。
新修订草案对著作权法的核心条款进行了全面修订,引起了广泛的关注和热议。
本文将对其中的关键条款进行解读与分析,以期帮助读者更全面地了解新修订草案的内容。
第一,关于著作权的对象范围。
修订草案将删去“作品”一词,改为“表达人类思想的作品”以确保知识的广泛涵盖。
这一修改体现了法律对知识输出和创新的保护,充分满足了社会对知识创造的需求。
第二,关于著作权的保护期限。
修订草案对著作权的保护期进行了全面调整,将原有的作者终身加70年的保护期限缩短为作者终身加50年。
这一调整使得著作权保护期更加合理,既满足了作品创作者的利益,又有利于社会的知识传播和利用。
第三,关于网络著作权的规定。
修订草案明确了网络环境下的著作权保护规定,对于网络传播、转载、翻译等行为进行了明确规定和加强保护,为网络文化创作和传播提供了更加健康、有序的环境。
第四,关于著作权行使方式的规定。
修订草案鼓励多元化的著作权行使方式,明确了著作权人可以通过出版、发行、公开表演等多种形式来行使自己的著作权。
这一修改旨在促进著作权人的利益最大化,同时也增加了著作权行使的灵活性和多样性。
第五,关于著作权的许可和转让制度。
修订草案明确了著作权的许可和转让制度,强调了合同自由原则,明确了许可使用和转让著作权的双方权利义务。
这一修改旨在加强合同的保障作用,增加了著作权人和使用人之间的交流和协商空间,保护了各方的权益。
第六,关于著作权侵权责任的规定。
修订草案加强了对著作权侵权行为的打击力度,明确了侵权者的行政处罚和民事赔偿责任。
这一修改体现了法律对知识产权的重视和保护,促进了创作环境的健康和良性发展。
综上所述,新修订草案对著作权法的核心条款进行了全面修订,为保护知识创造和创新提供了更加完善的法律保障。
知识产权知识竞赛个人赛试题标准答案一、判断题1.我国著作权法所称的作品,是指文学、艺术和科学领域内具有独创性并能以某种有形形式复制的智力成果。
(Y)2.中国公民、法人或者其他组织完成的作品,在没有公开发表前,依照我国著作权法的规定不享有著作权。
(N)3.中华人民共和国国家版权局主管全国的著作权管理工作;各省、自治区、直辖市人民政府的版权行政管理部门主管本行政区域的著作权管理工作。
(Y)4.改编已有作品而产生的新作品,其著作权由改编人享有,改编人在行使改编作品著作权时不受原作品的著作权的约束。
(N)5.公民为完成法人或者其他组织工作任务所创作的作品是职务作品。
职务作品的著作权均归其所在单位所有。
(N)6.根据我国《计算机软件保护条例》的规定,受保护的计算机软件既包括计算机程序,也包括该程序的有关文档。
(Y)7.王某自己将《中华人民共和国植物新品种保护条例》翻译成了西班牙文并已出版,但是王某对他的这一西班牙文译本并不享有著作权。
(N)8.表演权与表演者权是两个不同的概念。
表演权是著作权人享有的权利,属于著作财产权的一项内容;表演者权是表演者对其表演享有的权利,属于邻接权的一种。
(Y)9.委托开发完成的计算机软件,其著作权的归属可以由委托人与受托人签订书面合同约定;无书面合同或者合同未作明确约定的,其著作权由受托人享有。
(Y)10.东方美术学院的研究生江山在他画的一幅山水画《江南春韵》上擅自冒用他导师李教授的署名,并以此作品参加一比赛,获得大奖。
江山的这一行为提升了李教授的知名度,故不构成侵权行为。
(N)11.甲侵犯了乙的著作权,在乙的实际损失和甲的违法所得都无法确定时,受理此案的人民法院可以根据侵权行为的情节,判决甲给予乙人民币五十万元以下的赔偿。
(Y)12.著作权是民事权利的一种,所以侵犯著作权的行为仅仅属于民事侵权行为,无论侵权情节是否严重,侵权人要负的也只是民事法律责任,不必承担任何行政法律责任和刑事法律责任。
关于《中华人民共和国著作权法修正案(草案)》的说明文章属性•【公布机关】全国人大常委会•【公布日期】2020.04.26•【分类】立法草案及其说明正文关于《中华人民共和国著作权法修正案(草案)》的说明——2020年4月26日在第十三届全国人民代表大会常务委员会第十七次会议上司法部党组书记、副部长袁曙宏委员长、各位副委员长、秘书长、各位委员:我受国务院委托,现对《中华人民共和国著作权法修正案(草案)》作说明。
一、修改的必要性加强知识产权保护是推动科技创新和文化繁荣发展的重要举措。
党中央、国务院始终高度重视知识产权保护。
习近平总书记指出,“要加大知识产权保护力度,提高侵权代价和违法成本,震慑违法侵权行为”,“要完善知识产权保护相关法律法规”。
李克强总理强调,“知识产权是发展的重要资源和竞争力的核心要素”,“要强化知识产权保护,鼓励创新创造”。
著作权是知识产权的重要组成部分。
现行著作权法规定了我国著作权保护领域的基本制度,于1991年施行,经2001年、2010年两次修改,对鼓励作品的创作和传播,保护创作者、传播者、使用者等的合法权益,促进我国文化和科学事业的发展与繁荣,发挥了重要作用。
近年来,随着我国经济社会发展,著作权保护领域出现了一些新情况、新问题,亟待通过修改完善著作权法予以解决:一是随着以网络化、数字化等为代表的新技术的高速发展和应用,一些现有规定已经无法适应实践需要。
二是著作权维权成本高、侵权赔偿数额低,执法手段不足,著作权侵权行为难以得到有效遏制,权利保护的实际效果与权利人的期待还有一定差距。
三是现行著作权法部分规定有必要与我国近年来加入的国际条约以及出台的民法总则等法律进一步做好衔接。
二、修改工作过程2012年12月,国家版权局报请国务院审议《中华人民共和国著作权法(修订草案送审稿)》。
收到此件后,原国务院法制办立即送有关中央国家机关、部分地方政府、企事业单位和专家学者等征求意见,并通过互联网向社会公开征求意见。
著作权法(修订草案送审稿)于2014年6月6日起公开
【小D导读】
国家版权局报请国务院审议的《中华人民共和国著作权法》(修订草案送审稿)6日起在中国政府法制信息网公布并向社会各界公开征求意见。
这是著作权法实施22年来的第三次修改。
国家版权局在修订说明中指出,现行著作权法对著作权的保护不够,难以有效遏制侵权行为,不足以激励创作者的积极性;著作权授权机制和交易规则不畅,难以保障使用者合法、便捷、有效地取得授权和传播使用作品。
此次修改整合了权利体系,调整了授权机制和市场交易规则,完善了救济措施。
《中华人民共和国著作权法(修订草案送审稿)》重要变化:
5
送审稿在《著作权法实施条例》规定的基础上提高了罚款的数额,将罚款的倍数由非法经营额的3倍提高为5倍,将10万元提高为25万元,并增加了著作权行政管理部门的执法手段,特别是查封扣押权。
25
为解决实践中著作权的确定性问题,送审稿对著作权保护的权利客体、权利内容、权利归属和权利保护期等方面进行了修改。
送审稿将《著作权法实施条例》中关于作品的定义上升为法律规定;将“电影作品和以类似摄制电影的方法创作的作品”更名为“视听作品”,取消相关权客体“录像制品”的规定;增加“实用艺术作品”,赋予其二十五年的保护期;将“计算机软件”修改为“计算机程序”,以文字作品保护计算机文档。
送审稿对权利内容进行了重新整合,主要修改有:将现行著作权法规定的十七项权利重新整合为十三项,取消修改权、放映权、摄制权、汇编权等四项权利,其权能分别由保护作品完整权、表演权、改编权和复制权涵盖;将广播权修改为播放权,适用于非交互式传播作品,以解决实践中网络的定时播放和直播等问题,将信息网络传播权适用于交互式传播作品;相关权部分,增加表演者的出租权以及其对视听表演的获酬权,增加录音制作者对他人以表演和播放的方式使用其录音制品的获酬权,将广播电台电视台享有的权利由“禁止权”修改为“许可权”等。
送审稿体现了当事人“意思自治”原则,主要修改有:将现行著作权法关于视听作品的权利法定归属制片者调整为当事人约定优先,同时增加了视听作品作者的利益分享机制;确立职务作品的权利归属当事人约定优先的原则,同时针对不同的法定情形规定了相对方的权利;
为解决在原件是作品的唯一载体的特定情况下,原件的灭失将影响著作权行使的问题,增加
关于载体唯一性的美术作品的著作权保护规定。
此外,根据国内相关团体的要求和相关国际公约的规定,送审稿将摄影作品的保护期修
改为作者终身及死后五十年。
送审稿保持保护著作权人权利与促进作品广泛传播的一致性,建立科学、合理、规范的著作权授权机制和交易规则,主要修改有:增加关于著作权和相关权登记的规定,为降低版权交易风险、避免权属争议提供制度保障。
为有效解决著作权交易过程中“一权二卖”的问题,切实保护合同相对方的合法权益,增加关于专有许可合同与转让合同缔约过程中权利登记的规定,确保著作权交易安全。
根据相关国际公约和社会各界意见,将现行著作权法五类著作权法定许可进行调整,保
留教科书和报刊转载法定许可,将广播电台电视台的两项法定许可合并为一项,取消录音法
定许可。
同时明确规定法定许可的适用条件以及违反法定义务的法律责任。
为适应数字网络环境下海量使用作品的需要,为解决特定情况下,著作权人查找无果但
仍需使用作品的实际,增加相关规定,允许使用者在向有关机构申请并提存使用费后以数字
化形式使用作品。
为充分发挥著作权集体管理制度的作用,既最大限度地保护数量最大但自身却又“无维
权意识、无立法话语权、无维权能力”的广大著作权人权利,又破解使用者“愿意遵守法律、愿意通过合法途径获得作品授权、愿意承担付酬义务”但又不可能从“分布广、数量大”的权利人手中获得海量作品授权的困境,送审稿优化了著作权集体管理制度的设计,强化了社会监督和政府监管。
(单玉秋编辑整理)
CNIPR根据/live/2014-06/07/content_27018096.htm(作者:周洪双)、/2014-06/09/content_32608930.htm(作者:张维)以及/article/cazjgg/201406/20140600396188.shtml编辑整理了以上内容
来源:中国知识产权网
编辑:iprdaily
网站:/。