人体十二经络快速记忆法
- 格式:docx
- 大小:10.17 KB
- 文档页数:4
12经络简单记忆法十二经络又称为“正经”,指人体十二经及其脉络,那么,对于这些经络我们要如何去记忆呢?下面店铺整理了12经络简单记忆法,欢迎大家的阅读!12经络简介十二经络,经络分类名,指十二经及其脉络。
《灵枢·本输》:“凡刺之道,必通十二经络之所终始。
”十二经脉是经络系统的主体,具有表里经脉相合,与相应脏腑络属的主要特征。
包括手三阴经(手太阴肺经、手厥阴心包经、手少阴心经)、手三阳经(手阳明大肠经、手少阳三焦经、手太阳小肠经)、足三阳经(足阳明胃经、足少阳胆经、足太阳膀胱经)、足三阴经(足太阴脾经、足厥阴肝经、足少阴肾经),也称为“正经”。
12经络简单记忆法一首先记住,十二经脉为;手三阴经,手三阳经。
足三阴经,足三阳经。
二伸出左手掌,掌心朝面。
指尖朝上 ;食指,中指,无名指,小指,依次代表手三阴经。
手三阳经,足三阳经,足三阴经。
三每个手指的三个指节分别代表三条经脉,从指尖往指根数,食指---手太阴肺经《第一指节》,手少阴心经〈第二指节〉,手厥阴心包经〈第三指节〉;中指--手阳明大肠经〈第一指节〉,手太阳小肠经〈第二指节〉,手少阳三焦经〈第三指节〉;无名指--- 足阳明胃经〈第一指节〉,足抬阳膀胱经〈第二指节〉,足少阳胆经〈第三指节〉;小指---足太阴脾经〈第一指节〉,足少阴肾经〈第二指节〉,足蕨阴肝经〈第三指节〉肝经。
四十二经脉的走向次序为;从食指的第一指节到中指的第一指节到无名指第一指节到小指第一指节;再到食指第二指节---到中指第二指节---到无名指第二指节---到小指第二指节;再到食指第三指节---中指第三指节---无名指第三指节---小指第三指节,又到食指第一指十二经脉走向速记歌肺大胃脾心小肠胱肾包焦胆肝连手起太阴走阳明两阳相连续两阴诸阳汇头阴胸腹阴阳交接手足端12经络主治病症肝经肝脏、眼、生殖器、神经、筋膜肾经生殖、泌尿系统、腰、脑、耳、骨骼系统脾经免疫、内分泌、肿瘤、结石肺经呼吸系统、甲状腺、皮肤胃经胃、乳腺、膝关节胆经胆囊、胆道、神经、微血管、呼吸膀胱经脊椎、泌尿、生殖系统、关节大肠经结肠、直肠、上呼吸道(副鼻窦、咽喉为主) 颜面下部皮肤、口腔三焦经淋巴系统、炎症小肠经十二指肠、空肠、回肠、肩关节心包经心脏、血管心经心脏、血管、大脑、神志。
十二经络快速记忆的方法口诀
首先,我们来了解一下十二经络的名称和位置。
十二经络分别是手太阴肺经、手阳明大肠经、手少阴心经、手厥阴心包经、手少阳小肠经、手太阳小肠经、足太阴脾经、足阳明胃经、足少阴肝经、足厥阴肾经、足少阳胆经、足太阳膀胱经。
这些经络分布在人体的各个部位,沿着特定的走向。
接下来,我们将介绍十二经络快速记忆的方法口诀。
这个口诀是根据经络的名称和位置特点设计的,通过简单的语言和韵律感强的句子,帮助大家更容易地记忆十二经络的名称和走向。
手太阴肺经,从大拇指上延,至鱼际下端藏。
手阳明大肠经,从食指上延,至鼻翼两侧藏。
手少阴心经,从小指上延,至腋下藏。
手厥阴心包经,从中指上延,至心下藏。
手少阳小肠经,从小指外侧延,至耳后藏。
手太阳小肠经,从小指内侧延,至耳前藏。
足太阴脾经,从大脚趾上延,至脐下藏。
足阳明胃经,从第二趾上延,至鼻孔两侧藏。
足少阴肝经,从第四趾上延,至阴器藏。
足厥阴肾经,从大脚趾下延,至心下藏。
足少阳胆经,从小脚趾上延,至眉头藏。
足太阳膀胱经,从小脚趾下延,至头顶藏。
通过这个口诀,我们可以轻松地记忆十二经络的名称和走向,而且这种记忆方法具有鲜明的特色,容易让人记住。
当然,记忆只是第一步,更重要的是要理解经络的作用和相互关系,这样才能更好地运用中医知识。
总之,十二经络是中医学习的基础,掌握好经络的名称和走向对于学习中医理论和临床实践都非常重要。
希望通过本文介绍的十二经络快速记忆的方法口诀,能够帮助大家更轻松地掌握这一知识点,为将来的学习和实践打下坚实的基础。
十二经络快速记忆的方法十二经络快速记忆的方法1、任脉位于正前胸,心脏脾胃行不通;上连乳腺下子宫,万一不通变老翁。
2、督脉立于脊椎中,监督气血来运行;五脏六腑督脉宫,对应区域弯曲痛。
3、胆经裤线重叠行,分泌紊乱变神经;嗜睡液汗疲倦态,腋窝肿胀后脑痛; 淋巴发炎局部胖,眼花目黄有增生。
4、肝经对应胆经行,循环分泌掌控中;肤色发青腰疼痛,眼圈发黑有痛经;眼球发干眼屎多,肝火旺盛有罪行。
5、肝经后面是肾经,距离不远两指空;分泌系统掌控中,尿量稀少还尿频;眼袋眼皱足下冷,下肢肿胀善惊恐;经前腰酸背又痛,脸上出斑心发惊;记忆下降无睡梦,症状不通慢慢通。
6、肾经对应膀胱经,泌尿骨骼掌控中;小便发黄膀胱痛,尿路发炎讲卫生; 四肢无力后背痛,痔疮难坐肩颈痛。
7、胃经位于胆经前,三指距离到经中;口腔糜乱牙肿痛,口干口臭腹胀痛;体热打嗝喜食冷,大便干燥且不通。
8、胃经对应是脾经,免疫神经掌控中;胃胀打嗝排气空,呕吐难耐肋下痛; 曲张平血低血压,风湿还有关节痛。
9、食指腋窝大肠经,手臂外侧属阳经;消化神经掌控中,它要不痛腹胀痛;便秘口干肩颈痛,体热痔疮加头痛。
10、胸到拇指为肺经,手臂内侧属阴经;呼吸免疫掌控中,缺水敏感鼻不通; 体热出汗背有痘,干燥痰多下咽痛;感冒发冷体内空。
11、心到小指为心经,手臂内侧属阴经;循环系统掌控中,胸口沉闷与头痛;心烦失眠也多梦,肩与前胸多疼痛;目赤颧红口干燥,血液不良喜安静;心事过多压力重。
12、小指肩窝小肠经,手臂外侧属阳经;消化神经掌控中,太阳耳部会疼痛;经前腹胀后脑痛,后背肩胛至背痛。
13、胸到中指心胞经,手臂内侧属阴经;分泌循环掌控中,循环差异血管病;心跳过快还便秘,心烦目赤上肢痛。
14、无名至肩三焦经,手臂外侧属阳经;分泌循环掌控中,免疫下降忧郁症;疲倦易得慢性病。
十二经络快速记忆的口诀 1.【手太阴肺经】寅时—肺经旺。
寅时睡得熟,色红精气足;“肺朝百脉。
”肝在丑时把血液推陈出新之后,将新鲜血液提供给肺,通过肺送往全身。
十二经络快速记忆的方法口诀十二经脉是人体经络系统的主体,具有表里经脉相合、与相应脏腑络属的主要特征,你了解自己的十二经络吗?下面由给你带来关于十二经络快速记忆的方法口诀,希望对你有帮助!十二经络快速记忆的方法1、任脉位于正前胸,心脏脾胃行不通;上连乳腺下子宫,万一不通变老翁。
2、督脉立于脊椎中,监督气血来运行;五脏六腑督脉宫,对应区域弯曲痛。
3、胆经裤线重叠行,分泌紊乱变神经;嗜睡液汗疲倦态,腋窝肿胀后脑痛; 淋巴发炎局部胖,眼花目黄有增生。
4、肝经对应胆经行,循环分泌掌控中;肤色发青腰疼痛,眼圈发黑有痛经;眼球发干眼屎多,肝火旺盛有罪行。
5、肝经后面是肾经,距离不远两指空;分泌系统掌控中,尿量稀少还尿频;眼袋眼皱足下冷,下肢肿胀善惊恐;经前腰酸背又痛,脸上出斑心发惊;记忆下降无睡梦,症状不通慢慢通。
6、肾经对应膀胱经,泌尿骨骼掌控中;小便发黄膀胱痛,尿路发炎讲卫生; 四肢无力后背痛,痔疮难坐肩颈痛。
7、胃经位于胆经前,三指距离到经中;口腔糜乱牙肿痛,口干口臭腹胀痛;体热打嗝喜食冷,大便干燥且不通。
8、胃经对应是脾经,免疫神经掌控中;胃胀打嗝排气空,呕吐难耐肋下痛; 曲张平血低血压,风湿还有关节痛。
9、食指腋窝大肠经,手臂外侧属阳经;消化神经掌控中,它要不痛腹胀痛;便秘口干肩颈痛,体热痔疮加头痛。
10、胸到拇指为肺经,手臂内侧属阴经;呼吸免疫掌控中,缺水敏感鼻不通; 体热出汗背有痘,干燥痰多下咽痛;感冒发冷体内空。
11、心到小指为心经,手臂内侧属阴经;循环系统掌控中,胸口沉闷与头痛;心烦失眠也多梦,肩与前胸多疼痛;目赤颧红口干燥,血液不良喜安静;心事过多压力重。
12、小指肩窝小肠经,手臂外侧属阳经;消化神经掌控中,太阳耳部会疼痛;经前腹胀后脑痛,后背肩胛至背痛。
13、胸到中指心胞经,手臂内侧属阴经;分泌循环掌控中,循环差异血管病;心跳过快还便秘,心烦目赤上肢痛。
14、无名至肩三焦经,手臂外侧属阳经;分泌循环掌控中,免疫下降忧郁症;疲倦易得慢性病。
十二经络快速记忆法人体的学位很多,穴位名词之间看起来又毫无关联,如果靠强背硬记来记忆,没几天可能又忘记了。
下面由小编给你带来关于十二经络快速记忆法,希望对你有帮助!十二经络快速记忆法1、经络穴位数传统针灸学的核心理论为“经络学说”。
“经络学说”的主要内容是“经络”和“腧穴”理论。
十二经脉和奇经八脉是经络系统的主要组成部分(不是全部)。
经穴是指分布于十二经脉及任、督两脉上的腧穴,共有361个。
尽管我一再反复向大家灌输我的“人身无处是穴,人身处处是穴”观念,但我认为一个从事针灸的人若能记住传统针灸里每一个腧穴所在的经脉、其所处的位置、作用等等,对我们肯定是大有好处的,至少你不会找错地方。
遗憾的是,无论是大学里还是民间的很多针灸人,不仅无法记住这些,甚至于连这十四条经上各自有多少个穴的数也记不住。
但我深信,假如你看过此文后,不消十分钟,对每一条经上的穴位数你一定会终生不忘。
请先记住人有十二经脉和奇经八脉,也就是二十(20) 的概念。
任脉的穴位很好记,一年有十二个月,二十四个节气,任脉有24个穴;督脉的穴位更好记,你联想一下天上的二十八星宿,故督脉有28个穴;这样的话:任脉有:24个穴;督脉有:28个穴。
现在我们来看看手上的六条经脉:手三阴经为:手少阴心经、手厥阴心包经和手太阴肺经。
其中两个和心有关的经脉的穴位数是个位数里最大的一个数,也是古时的至尊数,就是9。
另一个是手太阴肺经的穴位数为20-9=11。
这样的话:手少阴心经有:9个穴;手厥阴心包经有:9个穴;手太阴肺经有:11个穴。
手三阳经为:手阳明大肠经、手太阳小肠经、手少阳三焦经。
其中大肠经有20个穴位;小肠是大肠的弟弟,少一个,就是19个;三焦经既然有一个“三”字,就是23个穴位。
这样的话:手阳明大肠经有:20个穴;手太阳小肠经有:19个穴;手少阳三焦经有:23个穴。
再来看看足上的六条经脉:足三阳经为:足阳明胃经、足太阳膀胱经、足少阳胆经。
你只要记住4567就行了。
经络简单记忆方法_十二经络快速记忆的方法口诀十二经脉是人体经络系统的主体,具有表里经脉相合、与相应脏腑络属的主要特征,你了解自己的十二经络吗?下面由小编给你带来关于十二经络快速记忆的方法口诀,希望对你有帮助!十二经络快速记忆的方法1、任脉位于正前胸,心脏脾胃行不通;上连乳腺下子宫,万一不通变老翁。
2、督脉立于脊椎中,监督气血来运行;五脏六腑督脉宫,对应区域弯曲痛。
3、胆经裤线重叠行,分泌紊乱变神经;嗜睡液汗疲倦态,腋窝肿胀后脑痛;淋巴发炎局部胖,眼花目黄有增生。
4、肝经对应胆经行,循环分泌掌控由肤色发青腰疼痛,眼圈发黑有痛经眼球发干眼屎多,肝火旺盛有罪行。
5、肝经后面是肾经,距离不远两指空分泌系统掌控中,尿量稀少还尿频眼袋眼皱足下冷,下肢肿胀善惊恐;经前腰酸背又痛,脸上出斑心发惊;记忆下降无睡梦,症状不通慢慢通。
6、肾经对应膀胱经,泌尿骨骼掌控中;小便发黄膀胱痛,尿路发炎讲卫生;四肢无力后背痛,痔疮难坐肩颈痛。
7、胃经位于胆经前,三指距离到经由口腔糜乱牙肿痛,口干口臭腹胀痛体热打嗝喜食冷,大便干燥且不通。
8、胃经对应是脾经,免疫神经掌控中;胃胀打嗝排气空,呕吐难耐肋下痛;曲张平血低血压,风湿还有关节痛。
9、食指腋窝大肠经,手臂外侧属阳经消化神经掌控中,它要不痛腹胀痛便秘口干肩颈痛,体热痔疮加头痛。
10、胸到拇指为肺经,手臂内侧属阴经呼吸免疫掌控中,缺水敏感鼻不通体热出汗背有痘,干燥痰多下咽痛;感冒发冷体内空。
11、心到小指为心经,手臂内侧属阴经;循环系统掌控中,胸口沉闷与头痛;心烦失眠也多梦,肩与前胸多疼痛;目赤颧红口干燥,血液不良喜安静;心事过多压力重。
12、小指肩窝小肠经,手臂外侧属阳经;消化神经掌控中,太阳耳部会疼痛;经前腹胀后脑痛,后背肩胛至背痛。
13、胸到中指心胞经,手臂内侧属阴经;分泌循环掌控中,循环差异血管病;心跳过快还便秘,心烦目赤上肢痛。
14、无名至肩三焦经,手臂外侧属阳经;分泌循环掌控中,免疫下降忧郁症;疲倦易得慢性病。
十二经络快速记忆的方法经络学说是中医理论的重要组成部分,其中十二经络更是基础中的基础。
对于初学者来说,记住十二经络的名称、走向和相关穴位可能会感到有些困难。
但别担心,下面我将为您介绍一些快速记忆十二经络的方法,帮助您轻松掌握这一重要的中医知识。
我们先来了解一下十二经络都有哪些。
十二经络包括手三阴经(手太阴肺经、手厥阴心包经、手少阴心经)、手三阳经(手阳明大肠经、手少阳三焦经、手太阳小肠经)、足三阴经(足太阴脾经、足厥阴肝经、足少阴肾经)、足三阳经(足阳明胃经、足少阳胆经、足太阳膀胱经)。
为了更好地记忆,我们可以将十二经络分为三组来进行。
第一组是手三阴经。
想象一下,我们的手就像一个小花园,而这三条经络就是花园里的三条小路。
手太阴肺经就像是一条通往肺部的宽阔大道,它从胸部沿着上肢内侧前缘一直走到大拇指。
手厥阴心包经则像是一条曲折的小路,从胸部沿着上肢内侧中间走到中指。
手少阴心经就像是一条幽静的小径,从胸部沿着上肢内侧后缘走到小指。
记忆这一组经络时,可以结合一些简单的动作。
比如,用右手从胸部开始,沿着左手的内侧前缘轻轻滑动,同时嘴里念着“手太阴肺经”,这样多重复几次,就能加深记忆。
第二组是手三阳经。
手阳明大肠经就像是一条热闹的街道,从食指沿着上肢外侧前缘走到肩部,再到面部。
手少阳三焦经像是一条充满活力的通道,从无名指沿着上肢外侧中间走到肩部,再到耳部。
手太阳小肠经则像是一条温暖的阳光之路,从小指沿着上肢外侧后缘走到肩部,再到耳部。
对于这一组经络,我们可以通过联想日常生活中的场景来记忆。
比如,想象自己正在逛集市,沿着街道(手阳明大肠经)走,看到各种热闹的摊位;然后转到一条充满新奇事物的通道(手少阳三焦经);最后沿着洒满阳光的道路(手太阳小肠经)回家。
第三组是足三阴经。
足太阴脾经就像一条滋养身体的河流,从足部大趾内侧沿着下肢内侧前缘上行到腹部。
足厥阴肝经如同一条神秘的小径,从足部大趾外侧沿着下肢内侧中间上行到腹部。
人体十二经络快速记忆法学习针灸,经络的学习至关重要,对于初学者来说,穴位的记忆是让人头疼的事!学习讲究方法,才能事半功倍。
下面由店铺给你带来关于人体十二经络快速记忆法,希望对你有帮助!人体十二经络快速记忆法足太阳膀胱经穴歌足太阳经六十七,睛明攒竹曲差参,眉头直上眉冲位,五处承光接通天,络却玉枕天柱边,大杼风门引肺俞,厥阴心督膈肝胆,脾胃三焦肾俞次,气大关小膀中白,上髎次髎中后下,会阳须下尻旁取还有附分在三行,魄户膏肓与神堂,yixi膈关魂门当,阳纲意舍及胃仓,肓门志室连胞肓,秩边承扶殷门穴,浮郄相临是委阳,委中在下合阳去,承筋承山相次长,飞扬跗阳达昆仑,仆参申脉过金门,京骨束骨近通谷,小趾外侧寻至阴。
足少阴肾经穴歌足少阴肾二十七,涌泉然乖徽海出,太溪大钟连水泉,复溜交信筑宾立,阴谷横骨趋大赫,气穴四满中注得,肓俞商曲石关蹲,阴都通谷幽门直,步廊神封出灵墟,神藏彧中俞府毕手厥阴心包经穴歌心包九穴天池近,天泉曲泽郄门认,间使内关输大陵,劳宫中冲中指尽。
手少阳三焦经穴歌少阳三焦所从经,二十三穴起关冲,液门中渚阳池立,外关支沟会宗逢,三阳络入四渎内,注入天井清冷中,消泺臑会肩髎穴,天髎天牖经翳风,瘛脉颅息角耳门,和髎上行丝竹空。
足少阳胆经穴歌足少阳经瞳子髎,四十四穴行迢迢,听会上关颔厌集,悬颅悬厘曲鬓翘,率谷天冲浮白次,窍阴完骨本神至,阳白临泣开目窗,正营承灵脑空是,风池肩井渊腋长,辄筋曰月京门乡,带脉五枢维道续,居髎环跳市中渎,阳关阳陵复阳交,外丘光明阳辅高,悬钟丘墟足临泣,地五侠溪窍阴闭。
足厥阴肝经穴歌足厥阴经一十四,大敦行间太冲是,中封蠡沟伴中都,膝关曲泉阴包次,五里阴廉上急脉,章门过后期门至。
任脉穴歌任脉中行二十四,会阴潜伏二阴间,曲骨之前中极在,关元石门气海边,阴交神阙水分处,下脘建里中脘前,上脘巨阙连鸠尾,中庭膻中玉堂联,紫宫华盖循璇玑,天突廉泉承浆端。
督脉穴歌督脉行脉之中行,二十八穴始长强,腰俞阳关入命门,悬枢脊中中枢长,筋缩至阳归灵台,神道身柱陶道开,大椎哑门连风府,脑户强间后顶排,百会前顶通囟会,上星神庭素髎对,水沟兑端在唇上,龈交上齿缝之内。
十二经络快速记忆的方法口诀十二经络快速记忆的方法1、任脉位于正前胸,心脏脾胃行不通;上连乳腺下子宫,万一不通变老翁。
2、督脉立于脊椎中,监督气血来运行;五脏六腑督脉宫,对应区域弯曲痛。
3、胆经裤线重叠行,分泌紊乱变神经;嗜睡液汗疲倦态,腋窝肿胀后脑痛; 淋巴发炎局部胖,眼花目黄有增生。
4、肝经对应胆经行,循环分泌掌控中;肤色发青腰疼痛,眼圈发黑有痛经;眼球发干眼屎多,肝火旺盛有罪行。
5、肝经后面是肾经,距离不远两指空;分泌系统掌控中,尿量稀少还尿频;眼袋眼皱足下冷,下肢肿胀善惊恐;经前腰酸背又痛,脸上出斑心发惊;记忆下降无睡梦,症状不通慢慢通。
6、肾经对应膀胱经,泌尿骨骼掌控中;小便发黄膀胱痛,尿路发炎讲卫生; 四肢无力后背痛,痔疮难坐肩颈痛。
7、胃经位于胆经前,三指距离到经中;口腔糜乱牙肿痛,口干口臭腹胀痛;体热打嗝喜食冷,大便干燥且不通。
8、胃经对应是脾经,免疫神经掌控中;胃胀打嗝排气空,呕吐难耐肋下痛; 曲张平血低血压,风湿还有关节痛。
9、食指腋窝大肠经,手臂外侧属阳经;消化神经掌控中,它要不痛腹胀痛;便秘口干肩颈痛,体热痔疮加头痛。
10、胸到拇指为肺经,手臂内侧属阴经;呼吸免疫掌控中,缺水敏感鼻不通; 体热出汗背有痘,干燥痰多下咽痛;感冒发冷体内空。
11、心到小指为心经,手臂内侧属阴经;循环系统掌控中,胸口沉闷与头痛;心烦失眠也多梦,肩与前胸多疼痛;目赤颧红口干燥,血液不良喜安静;心事过多压力重。
12、小指肩窝小肠经,手臂外侧属阳经;消化神经掌控中,太阳耳部会疼痛;经前腹胀后脑痛,后背肩胛至背痛。
13、胸到中指心胞经,手臂内侧属阴经;分泌循环掌控中,循环差异血管病;心跳过快还便秘,心烦目赤上肢痛。
14、无名至肩三焦经,手臂外侧属阳经;分泌循环掌控中,免疫下降忧郁症;疲倦易得慢性病。
十二经络快速记忆的口诀1.【手太阴肺经】寅时—肺经旺。
寅时睡得熟,色红精气足;“肺朝百脉。
”肝在丑时把血液推陈出新之后,将新鲜血液提供给肺,通过肺送往全身。
人体的十二经络有手太阴肺经、手厥阴心包经、手少阴心经、手阳明大肠经、手少阳三焦经、手太阳小肠经、足阳明胃经、足少阳胆经、足太阳膀胱经、足太阴脾经、足厥阴肝经、足少阴肾经。
可分为四类:
手三阴经:手太阴肺经、手厥阴心包经、手少阴心经
手三阳经:手阳明大肠经、手少阳三焦经、手太阳小肠经
足三阳经:足阳明胃经、足少阳胆经、足太阳膀胱经
足三阴经:足太阴脾经、足厥阴肝经、足少阴肾经
十二经脉的循行走向总的规律是:
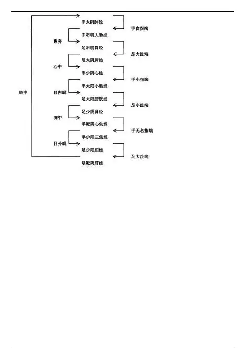
手三阴经从胸走手,手三阳经从手走头,足三阳经从头走足,足三阴经从足走腹胸。
十二经脉循行交接规律是: ①相表里的阴经与阳经在手足末端交接。
如手太阴肺经与手阳明大肠经交接于食指端。
②同名的阳经与阳经在头面部交接。
如手阳明大肠经与足阳明胃经交接于鼻旁。
③相互衔接的阴经与阴经在胸中交接。
十二经络歌诀为:
寅时气血注于肺,卯时大肠辰时胃,巳脾午心未小肠,申属膀胱酉肾位,戌时
心包亥三焦,子胆丑肝各定位。
十二经络大脑快速记忆的方法
以下是十二经络大脑快速记忆的方法:
1. 了解十二经络的顺序:十二经络按照手三阴经、手三阳经、足三阳经、足三阴经的顺序排列。
记住这个顺序对于记忆经络的名称和走向非常有帮助。
2. 口诀记忆:可以借助口诀来记忆经络的顺序和名称。
例如,“肺大胃脾心小肠,膀肾包焦胆肝乡”可以帮助记忆手太阴肺经、手阳明大肠经、足太阴脾经、足阳明胃经等经络的名称。
3. 图像记忆:将经络的走向画成图像,然后通过图像来记忆。
可以将每个经络想象成一个简单的图形,然后将这些图形组合在一起形成一幅完整的图像。
4. 关联记忆:将经络与一些相关的词语或图像联系起来,以便更好地记忆。
例如,手少阳三焦经可以与“水壶”联系起来,因为三焦经与水液代谢有关,而水壶是用来盛水的。
5. 重复练习:重复练习是记忆的关键。
经常重复练习十二经络的名称和走向,直到它们自然而然地出现在脑海中。
以上方法仅供参考,可以根据自己的喜好和实际情况选择适合自己的方法来记忆十二经络。
十二经络快速记忆的方法口诀十二经络快速记忆的方法1、任脉位于正前胸,心脏脾胃行不通; 上连乳腺下子宫,万一不通变老翁。
2、督脉立于脊椎中,监督气血来运行; 五脏六腑督脉宫,对应区域弯曲痛。
3、胆经裤线重叠行,分泌紊乱变神经; 嗜睡液汗疲倦态,腋窝肿胀后脑痛; 淋巴发炎局部胖,眼花目黄有增生。
4、肝经对应胆经行,循环分泌掌控中; 肤色发青腰疼痛,眼圈发黑有痛经; 眼球发干眼屎多,肝火旺盛有罪行。
5、肝经后面是肾经,距离不远两指空; 分泌系统掌控中,尿量稀少还尿频;眼袋眼皱足下冷,下肢肿胀善惊恐; 经前腰酸背又痛,脸上出斑心发惊; 记忆下降无睡梦,症状不通慢慢通。
6、肾经对应膀胱经,泌尿骨骼掌控中; 小便发黄膀胱痛,尿路发炎讲卫生; 四肢无力后背痛,痔疮难坐肩颈痛。
7、胃经位于胆经前,三指距离到经中; 口腔糜乱牙肿痛,口干口臭腹胀痛; 体热打嗝喜食冷,大便干燥且不通。
8、胃经对应是脾经,免疫神经掌控中; 胃胀打嗝排气空,呕吐难耐肋下痛; 曲张平血低血压,风湿还有关节痛。
9、食指腋窝大肠经,手臂外侧属阳经; 消化神经掌控中,它要不痛腹胀痛; 便秘口干肩颈痛,体热痔疮加头痛。
10、胸到拇指为肺经,手臂内侧属阴经; 呼吸免疫掌控中,缺水敏感鼻不通; 体热出汗背有痘,干燥痰多下咽痛; 感冒发冷体内空。
11、心到小指为心经,手臂内侧属阴经; 循环系统掌控中,胸口沉闷与头痛; 心烦失眠也多梦,肩与前胸多疼痛; 目赤颧红口干燥,血液不良喜安静; 心事过多压力重。
12、小指肩窝小肠经,手臂外侧属阳经; 消化神经掌控中,太阳耳部会疼痛; 经前腹胀后脑痛,后背肩胛至背痛。
13、胸到中指心胞经,手臂内侧属阴经; 分泌循环掌控中,循环差异血管病; 心跳过快还便秘,心烦目赤上肢痛。
14、无名至肩三焦经,手臂外侧属阳经; 分泌循环掌控中,免疫下降忧郁症; 疲倦易得慢性病。
十二经络快速记忆的口诀1. 【手太阴肺经】寅时—肺经旺。
十二经络快速记忆口诀以下是五个符合要求的口诀:口诀一:十二经络要记清,一肺二大肠先行。
三胃四脾接着来,五心六小肠跟紧。
七膀八肾不能忘,九心包十三焦靓。
十一胆来十二肝,顺序记牢不混乱。
想象经络像小火车,一节一节有次序,这样记来很轻松,小朋友们都能懂。
口诀二:小朋友们听我言,十二经络记心间。
一是那肺经最前,二为大肠来相连。
胃经就是第三位,脾经随后紧相连。
心经五号别忘掉,小肠六号在后面。
膀胱七号肾八号,九号心包别弄乱。
三焦十号要记好,十一胆经十二肝。
每天念上好多遍,经络知识记全全。
口诀三:来跟我学十二经,一肺开始记分明。
二大肠像小卫兵,三胃能把食物盛。
四脾帮忙运化精,五心重要像红星。
六小肠工作忙不停,七膀如同储水亭。
八肾好似过滤器,九心包像保护衣。
十三焦道路通,十一胆勇敢行,十二肝要常安宁。
口诀四:十二经络不难记,一先有肺来呼吸。
二是大肠排垃圾,三胃消化靠自己。
四脾让咱有力气,五心活力在这里。
六小肠营养吸,七膀储存水液里。
八肾精力它给予,九心包护心没问题。
十三焦通全身,十一胆经有勇气,十二肝来要珍惜。
口诀五:小朋友们快快来,十二经络记心怀。
一呀就是肺经在,二呢大肠跑出来。
三是胃经别发呆,四是脾经跟上来。
五颗心呀闪闪亮,六小肠呀也很棒。
七是膀胱装水忙,八肾健康身体强。
九心包呀护心脏,十是三焦路通畅。
十一胆经有胆量,十二肝经保健康。
十二经络快速记忆的方法中医里的十二经络,就像是身体内部的一套精密交通网络,负责运输气血、调节身体机能。
对于想要深入了解中医或者从事相关健康工作的朋友来说,记住这十二经络可不是一件容易的事。
不过别担心,接下来我就给您分享一些快速记忆十二经络的实用方法。
咱们先来了解一下十二经络都有哪些。
它们分别是手太阴肺经、手阳明大肠经、足阳明胃经、足太阴脾经、手少阴心经、手太阳小肠经、足太阳膀胱经、足少阴肾经、手厥阴心包经、手少阳三焦经、足少阳胆经和足厥阴肝经。
为了方便记忆,咱们可以把这十二经络分成三组。
第一组是手三阴经(手太阴肺经、手少阴心经、手厥阴心包经)、手三阳经(手阳明大肠经、手太阳小肠经、手少阳三焦经);第二组是足三阴经(足太阴脾经、足少阴肾经、足厥阴肝经)、足三阳经(足阳明胃经、足太阳膀胱经、足少阳胆经);第三组是阴经与阳经的表里对应关系,比如手太阴肺经与手阳明大肠经相表里,足太阴脾经与足阳明胃经相表里,以此类推。
那具体怎么记呢?咱们先说第一组。
想象一下,您的双手就像是两条交通主干道,气血在上面流动。
手三阴经从胸部走向手部,您可以这样想:“阴”就像夜晚,夜晚人要休息,所以手三阴经从身体内部(胸部)走向外部(手部),是往回收的。
手三阳经则从手部走向头部,“阳”就像白天,充满活力,向外发散,所以从手部走向头部。
再看第二组,您的双脚就像是大地的根基。
足三阴经从足部走向腹部和胸部,因为足部在下面,就像根基要给上面的身体提供养分,所以气血从足部往身体内部走。
足三阳经从头部走向足部,这就好像阳光从天空洒向大地,是往下走的。
对于第三组的表里对应关系,您可以这样记:肺与大肠相表里,想象一下呼吸和排泄的关系,呼吸不好可能会影响肠道的蠕动;心与小肠相表里,心主血脉,小肠负责吸收营养,营养通过血脉运输;脾与胃相表里,脾胃一家亲,共同完成消化和吸收的工作;肾与膀胱相表里,肾主水,膀胱储存尿液,二者相互配合调节水液代谢;心包与三焦相表里,心包保护心脏,三焦通行元气和水液。
十二经络快速记忆法!
2016-09-06 并不hy摘自红杏林学院阅 185 转 37
转藏到我的图书馆微信分享:
QQ空间QQ好友新浪微博腾讯微博推荐给朋友
十二经络原穴络穴输血表
十二经络走向口诀
非大胃,比心小,光剩包,三单干(故事:包青天非大胃,胃比心还小,因其铁面无私,最后光剩下了他
一个人,展昭、王朝、马汉三个都单干去了)
(肺大胃脾心小胱肾包三胆肝)
十二经络原穴、络穴、输穴记忆口诀
●大合偏三渊缺肺(故事:大河偏了三米,导致深渊缺了肺)
(大肠经:合谷、偏历、三间;肺经:太渊、列缺、太渊)
●冲丰陷胃脾白公(故事:冲锋陷阵,饿了胃脾,白攻了)
(胃经:冲阳、丰隆、陷谷;脾经:太白、公孙、太白)
●小腕正后神通心(故事:上官小腕在皇后武则天正后面,神奇的通了她的心思)
(小肠经:腕骨、支正、后溪;心经:神门、通里、神门)
●京飞束膀肾溪钟(故事:鲸鱼飞到树旁边,肾太大,吸住了钟表)
(膀胱经:京骨、飞扬、束骨;肾经:太溪、大钟、太溪)
●焦阳外渚包陵内(故事:骄阳在外面煮包子,包子里面熟了)
(三焦经:阳池、外关、中渚;心包经:大陵、内关、大陵)
●胆墟光临肝冲蠡(故事:勾践卧薪尝胆,虚度光阴,临了,肝胆想照冲了范蠡)
(胆经:丘墟、光明、足临泣;肝经:太冲、蠡沟、太冲)
如有侵权请联系告知删除,感谢你们的配合!。
十二经络顺口溜快速记忆口诀
十二经络,是指十二经及其脉络,是经络系统的主体,具有表里经脉相合,与相应脏腑络属的主要特征。
下面是店铺整理的十二经络顺口溜,大家一起来看看吧。
十二经络顺口溜
疲劳透支找脾经
精力不足找肾经
容易感冒拍肺经
人要无病肠要净
求生必须通胃经
心烦心痛找心经
吸收不好小肠经
颈肩腰背膀胱经
失眠多梦找心包
奇难杂症找三焦
废物积滞找胆经
情志抑郁找肝经
人生关键任督通
三焦通,百脉通
经络通,全身通!
十二经络歌诀背诵
手太阴肺十一穴,中府云门天府列,次则侠白下尺泽,又次孔最与列缺,经渠太渊下鱼际,抵指少商如韭叶.
手阳明穴起商阳,二间三间合谷藏,阳溪偏历历温溜,下廉上廉三里长,曲池肘髎迎五里,臂臑肩髎巨骨起,天鼎浮突接禾髎,终以迎香二十止.
四十五穴足阳明,承泣四白巨髎经,地仓大迎下颊车,下关头维对人迎,水突气舍连缺盆,气户库房屋翳寻,膺窗乳中下乳根,不容承满出梁门,关门太乙滑肉起,天枢外陵大巨里,水道归来达气冲,
髀关伏兔走阴市,梁丘犊鼻足三里,上巨虚连条口底,下巨虚下有丰隆,解溪冲阳陷谷同,内庭厉兑阳明穴,大趾次趾之端终。
足太阴脾由足拇,隐白先从内侧起,大都太白继公孙,商丘直上三阴交,漏谷地机阴陵泉,血海箕门冲门前,府舍腹结大横上,腹哀食窦天溪连,胸乡周荣大包尽,二十一穴太阴全。
手少阴心起极泉,青灵少海灵道全,通里阴郄神门下,少府少冲小指边。
手太阳经小肠穴,少泽先行小指末,前谷后溪腕骨间,阳谷须同养老列,支正小海上肩贞,臑俞天宗秉风合,曲垣肩外复肩中 ......。
12条经络300多穴位记忆法!简单易学,治病不求人!(收藏)经络是人体天然药库,而要控制这个天赐的宝藏,只需要明白12经络的运行原理就足够了,这就是中医整个经络学说的要素。
12经络上面有三百多个穴位,我们没必要都去记住,只需跟著我一步步地往下学,就容易多了。
一、.先熟悉一下12经络的名称:手少阴心经足少阴肾经手厥阴心包经足厥阴肝经手太阴肺经足太阴脾经手太阳小肠经足太阳膀胱经手少阳三焦经足少阳胆经手阳明大肠经足阳明胃经二、.搞清楚它们为什么要这样称呼?这12条经络分别连著人体12个脏器,所以这些经络都是用相连的脏器命名。
其中,三焦是指人的整个胸腹,心包是保护心脏的一块区域,是心的屏障,其余的都比较容易理解。
记住这12个脏器名称是很重要的,如果身上哪里不舒服,就看是哪条经络经过此地,一对应就出来了。
从12经络的排列上看,是分为两组,一组是按手足分,另一组是按阴阳分。
按手足分是告诉你手及手臂上有6条经络,足、腿上有6条经络。
按阴阳分是告诉你手臂的内侧、腿的内侧各有3条阴经;手臂的外侧、腿的外侧也各有3条阳经。
少阴、厥阴、太阴、太阳、少阳、阳明又是代表什么呢?它们是代表阴气的重与轻,阳气的足与弱。
1.少阴阴气最重,所以它就排在手臂和腿内侧的最里面。
2.厥阴的阴气比少阴轻,但又比太阴重,所以它就排在中间。
3.太阴的阴气最轻,就排在最外面。
4.太阳是阳气最足的,就像中午的阳光,所以它排在手臂、腿外侧的最外面。
5.少阳比太阳的阳气要弱一些,就像早晨八九点钟的太阳,所以排在外侧的中间。
6.阳明又比少阳的阳气要弱,就像黎明初现的阳光,就排在了外侧最里面了。
我们的祖先为什么将阴、阳细分到这样的程度呢?就是让你在使用经络时随时注意阴阳的平衡。
这个阴阳的平衡既包括经络与经络之问的阴阳平衡,也包括身体与经络的阴阳平衡,还包括经络与大自然的阴阳平衡。
身体与经络的阴阳平衡是要你根据身体的强弱去选择经络。
比如身体弱的,最好先选择阳经按摩以补足正气为主,阴经要等正气补上了,再去碰它;身体好的,则阴经、阳经都可以按摩。
人体十二经络快速记忆法
人体十二经络快速记忆法
足太阳膀胱经穴歌
足太阳经六十七,睛明攒竹曲差参,眉头直上眉冲位,五处承光接通天,络却玉枕天柱边,大杼风门引肺俞,厥阴心督膈肝胆,脾胃三焦肾俞次,气大关小膀中白,上髎次髎中后下,会阳须下尻旁取
还有附分在三行,魄户膏肓与神堂,yixi 膈关魂门当,阳纲意舍及胃仓,肓门志室连胞肓,秩边承扶殷门穴,浮郄相临是委阳,委中在下合阳去,承筋承山相次长,飞扬跗阳达昆仑,仆参申脉过金门,京骨束骨近通谷,小趾外侧寻至阴。
足少阴肾经穴歌足少阴肾二十七,涌泉然乖徽海出,太溪大钟连水泉,复溜交信筑宾立,阴谷横骨趋大赫,气穴四满中注得,肓俞商曲石关蹲,阴都通谷幽门直,步廊神封出灵墟,神藏彧中俞府毕
手厥阴心包经穴歌心包九穴天池近,天泉曲泽郄门认,间使内关输大陵,劳宫中冲中指尽。
手少阳三焦经穴歌少阳三焦所从经,二十三穴起关冲,液门中渚阳池立,外关支沟会宗逢,三阳络入四渎内,注入天井清冷中,消泺臑会肩髎穴,天髎天牖经翳风,瘛脉颅息角耳门,和髎上行丝竹空。
足少阳胆经穴歌
足少阳经瞳子髎,四十四穴行迢迢,听会上关颔厌集,悬颅悬厘曲鬓翘,率谷天冲浮白次,窍阴完骨本神至,阳白临泣开目窗,正营承灵脑空是,风池肩井渊腋长,辄筋曰月京门乡,带脉五枢维道续,居髎环跳市中渎,阳关阳陵复阳交,外丘光明阳辅高,悬钟丘墟足临泣,地五侠溪窍阴闭。
足厥阴肝经穴歌
足厥阴经一十四,大敦行间太冲是,中封蠡沟伴中都,膝关曲泉阴包次,五里阴廉上急脉,章门过后期门至。
任脉穴歌
任脉中行二十四,会阴潜伏二阴间,曲骨之前中极在,关元石门气海边,阴交神阙水分处,下脘建里中脘前,上脘巨阙连鸠尾,中庭膻中玉堂联,紫宫华盖循璇玑,天突廉泉承浆端。
督脉穴歌
督脉行脉之中行,二十八穴始长强,腰俞阳关入命门,悬枢脊中中枢长,筋缩至阳归灵台,神道身柱陶道开,大椎哑门连风府,脑户强间后顶排,百会前顶通囟会,上星神庭素髎对,水沟兑端在唇上,龈交上齿缝之内。
走向
手太阴肺经--> 手阳明大肠经--> 足阳明胃经--> 足太阴脾经;
手少阴心经--> 手太阳小肠经--> 足太阳膀胱经--> 足少阴肾经;
手厥阴心包经--> 手少阳三焦经--> 足少阳胆经--> 足厥阴肝经; 手三阳三阴,足三阳三阴。
太阴对阳明,少阴对太阳,厥阴对少阳。
阴配脏,阳配腑。
三个大循环。
经的走向:如果你将双手上举,阳经是从上往下,而阴经是从下往上走。
你可以想象为太阳光(阳)从上照下来; 地气(阴)从地下升上来。
十二经脉的循行走向:手三阴经从胸向上走手,手三阳经从手向下走头,足三阳经从头向下走足,足三阴经从足向上走腹(胸)。
【二经脉的交接规律:阴经与阳经(互为表里)在手足末端相交,阳经与阳经(同名经)在头面部相交,阴经与阴经在胸部相交。
十二经脉的交接规律:十二经脉的流注是从手太阴肺经开始,阴阳相贯,首尾相接,逐经相传,到肝经为止,从而构成了周而复始、如环无休的流注系统。
将气血周流全身,起到濡养的作用。
中医针灸穴位速记歌诀
头面颈项部病症- 面口针合谷,眩晕配太冲; 风池清头
目,颞痛太阳攻。
鼻塞迎香穴,印堂眉额中
牙关面颊症,下关与
翳风
阳白羽四白,面痛治亦
同
落枕成斜颈,外关或悬
钟
耳聋取耳穴,耳门透听
宫
廉泉主喉舌,治哑先治
聋胸腹部病症心胸内
关取,肚腹三里求下腹
三阴交,关元气海由泌
尿生殖症,上穴一般优
腹痛背俞穴,夹脊相应
投
; 目疾睛明取,承泣球后同; 口眼歪斜疾,颊车地仓从; 牙痛咽喉痛,合谷透劳宫; 急性项背强,均可取人中; 中渚外关配,哑门与翳风; 新穴供选用,听会及聋中; 胃痛刺中脘,天枢治脐周; 中极阴陵伍,能导尿潴留
; 胁痛刺夹脊,阳陵与支沟; 若遇阑尾炎,阑尾穴针留。