步进电机脉冲计算
- 格式:xlsx
- 大小:9.77 KB
- 文档页数:2
步进电机每转脉冲计算公式步进电机是一种将电脉冲信号转换为机械运动的电机,它的运动是以步进角为单位的。
步进电机每转脉冲计算公式是用来计算步进电机在接收到一定数量的脉冲信号后所转过的角度,这个公式对于控制步进电机的运动非常重要。
步进电机的工作原理是通过控制电流来使得电机的转子按照一定的步进角度旋转,这个步进角度通常是1.8度或者0.9度。
步进电机接收到的脉冲信号的数量决定了电机所转过的角度,而这个数量可以通过计算公式来确定。
步进电机每转脉冲计算公式可以表示为:步进角度 = 360 / (步进电机每转脉冲数)。
其中,步进电机每转脉冲数是指步进电机在接收到一定数量的脉冲信号后所转过的角度。
步进角度则是表示电机在接收到一定数量的脉冲信号后所转过的角度。
举个例子来说,如果一个步进电机的每转脉冲数为200,那么根据上面的公式,这个步进电机在接收到200个脉冲信号后所转过的角度就是360/200=1.8度。
同样的道理,如果一个步进电机的每转脉冲数为400,那么它在接收到400个脉冲信号后所转过的角度就是360/400=0.9度。
步进电机每转脉冲计算公式的应用非常广泛,特别是在需要精确控制步进电机运动的场合。
比如在机械加工、印刷设备、纺织设备、医疗设备等领域,步进电机都是非常重要的驱动元件。
而步进电机每转脉冲计算公式可以帮助工程师们精确地控制步进电机的运动,从而实现精密的加工和控制。
除了步进电机每转脉冲计算公式,还有一些其他因素也会影响步进电机的运动精度,比如步进电机的细分驱动、控制脉冲频率、负载惯性等。
在实际应用中,工程师们需要综合考虑这些因素,才能够实现对步进电机的精确控制。
总之,步进电机每转脉冲计算公式是控制步进电机运动的重要工具,它可以帮助工程师们精确地计算步进电机在接收到一定数量的脉冲信号后所转过的角度,从而实现对步进电机的精确控制。
在未来,随着科技的不断发展,步进电机的应用领域将会更加广泛,而步进电机每转脉冲计算公式也将会变得更加重要。
步进电机脉冲数量与运动距离的计算步进电机是一种特殊的电动机,它通过接收电脉冲信号来进行准确的定量运动。
在实际应用中,计算步进电机的脉冲数量与运动距离是非常重要的。
首先,我们需要了解步进电机的基本工作原理。
步进电机是通过输入一定的脉冲信号来驱动电机转动的,每个脉冲信号让电机转动一定的角度,这个角度也称为步距角。
步距角可以通过电机的步距角度表给出,一般为1.8°或者0.9°。
脉冲数量与运动距离之间的关系可以通过以下公式计算:运动距离=步距角×脉冲数量例如,如果步距角为1.8°,脉冲数量为2000,则运动距离=1.8°×2000=3600°。
需要注意的是,上述公式适用于整步模式下的步进电机,即每次脉冲都使电机转动一个步距角。
然而,在实际应用中,常常使用细分驱动技术来使步进电机实现更高分辨率的运动。
细分驱动技术是通过在每个脉冲周期内增加更多的微小步距角来实现的。
例如,对于1.8°的步进电机,如果使用微细步驱动技术将每个步距角细分为10个微步距角,那么脉冲数量和运动距离的计算公式将变为:运动距离=(步距角/微步数)×脉冲数量例如,如果步距角为1.8°,微步数为10,脉冲数量为2000,则运动距离=(1.8°/10)×2000=360°。
这样,通过细分驱动技术,可以使步进电机的运动更加平滑和精确。
除了步距角和脉冲数量,还有其他因素也会影响步进电机的运动距离。
例如,电机的齿轮传动比例、导程以及驱动信号的频率等都会对运动距离产生影响。
一般来说,我们需要根据实际情况对步进电机的运动进行精确的建模和计算。
总结起来,计算步进电机的脉冲数量与运动距离是一个重要的工程问题。
通过了解步进电机的步距角和细分驱动技术,可以根据所需的运动距离来计算脉冲数量,并根据实际情况进行适当的调整和精确建模。
步进电机的驱动参数设置1.设置步进驱动器的细分数,通常细分数越高,控制分辨率越高。
但细分数太高则影响到最大进给速度。
一般来说,对于模具机用户可考虑脉冲当量为0.001mm/P(此时最大进给速度为9600mm/min)或者0.0005mm/P(此时最大进给速度为4800mm/min);对于精度要求不高的用户,脉冲当量可设置的大一些,如0.002mm/P(此时最大进给速度为19200mm/min)或0.005mm/P(此时最大进给速度为48000mm/min)。
对于两相步进电机,脉冲当量计算方法如下:脉冲当量=丝杠螺距÷细分数÷200。
2.起跳速度:该参数对应步进电机的起跳频率。
所谓起跳频率是步进电机不经过加速,能够直接启动工作的最高频率。
合理地选取该参数能够提高加工效率,并且能避开步进电机运动特性不好的低速段;但是如果该参数选取大了,就会造成闷车,所以一定要留有余量。
在电机的出厂参数中,一般包含起跳频率参数。
但是在机床装配好后,该值可能发生变化,一般要下降,特别是在做带负载运动时。
所以,该设定参数最好是在参考电机出厂参数后,再实际测量决定。
.单轴加速度:用以描述单个进给轴的加减速能力,单位是毫米/秒平方。
这个指标由机床的物理特性决定,如运动部分的质量、进给电机的扭矩、阻力、切削负载等。
这个值越大,在运动过程中花在加减速过程中的时间越小,效率越高。
通常,对于步进电机,该值在100 ~ 500之间,对于伺服电机系统,可以设置在400 ~ 1200之间。
在设置过程中,开始设置小一点,运行一段时间,重复做各种典型运动,注意观察,如果没有异常情况,然后逐步增加。
如果发现异常情况,则降低该值,并留50%~100%的保险余量。
4.弯道加速度:用以描述多个进给轴联动时的加减速能力,单位是毫米/秒平方。
它决定了机床在做圆弧运动时的最高速度。
这个值越大,机床在做圆弧运动时的最大允许速度越大。
通常,对于步进电机系统组成的机床,该值在400~1000之间,对于伺服电机系统,可以设置在1000 ~ 5000之间。
1、步进电机的步距角,比如说,1.8度,则一个圆周360/1.8=200,也就是说200个脉冲,电机旋转一周。
2、驱动器设了几个细分,请查阅相关资料,比如说4细分,则承上所述,200*4=800,等于说800个脉冲电机才旋转一周。
3、一周的导程:如果是丝杠,螺距*螺纹头数=导程,如果是齿轮齿条传动,分度圆直径(m*z)即为导程,导程/800=一个脉冲的线位移。
有关步进电动机驱动系统的基本知识1、系统常识:步进电动机和步进电动机驱动器构成步进电机驱动系统。
步进电动机驱动系统的性能,不但取决于步进电动机自身的性能,也取决于步进电动机驱动器的优劣。
对步进电动机驱动器的研究几乎是与步进电动机的研究同步进行的。
2、系统概述:步进电动机是一种将电脉冲转化为角位移的执行元件。
当步进电动机驱动器接收到一个脉冲信号(来自控制器),它就驱动步进电动机按设定的方向转动一个固定的角度(称为“步距角”),它的旋转是以固定的角度一步一步运行的。
3、系统控制:步进电动机不能直接接到直流或交流电源上工作,必须使用专用的驱动电源(步进电动机驱动器)。
控制器(脉冲信号发生器)可以通过控制脉冲的个数来控制角位移量,从而达到准确定位的目的;同时可以通过控制脉冲频率来控制电机转动的速度和加速度,从而达到调速的目的。
4、用途:步进电动机是一种控制用的特种电机,作为执行元件,是机电一体化的关键产品之一,随着微电子和计算机技术的发展(步进电动机驱动器性能提高),步进电动机的需求量与日俱增。
步进电动机在运行中精度没有积累误差的特点,使其广泛应用于各种自动化控制系统,特别是开环控制系统。
5、步进电机按结构分类:步进电动机也叫脉冲电机,包括反应式步进电动机(VR)、永磁式步进电动机(PM)、混合式步进电动机(HB)等。
(1)反应式步进电动机:也叫感应式、磁滞式或磁阻式步进电动机。
其定子和转子均由软磁材料制成,定子上均匀分布的大磁极上装有多相励磁绕组,定、转子周边均匀分布小齿和槽,通电后利用磁导的变化产生转矩。
步进电机的脉冲数的计算-12009-06-28 09:38步进电机——步进电机选型的计算方法步进电机——步进电机选型的计算方法步进电机选型表中有部分参数需要计算来得到。
但是实际计算中许多情况我们都无法得到确切的机械参数,因此,这里只给出比较简单的计算方法。
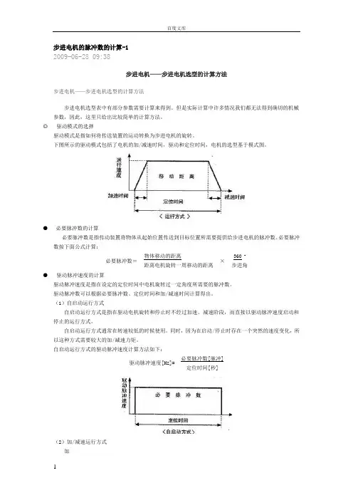
◎驱动模式的选择驱动模式是指如何将传送装置的运动转换为步进电机的旋转。
下图所示的驱动模式包括了电机的加/减速时间,驱动和定位时间,电机的选型基于模式图。
●必要脉冲数的计算必要脉冲数是指传动装置将物体从起始位置传送到目标位置所需要提供给步进电机的脉冲数。
必要脉冲数按下面公式计算:必要脉冲数=物体移动的距离距离电机旋转一周移动的距离×360 o步进角●驱动脉冲速度的计算驱动脉冲速度是指在设定的定位时间中电机旋转过一定角度所需要的脉冲数。
驱动脉冲数可以根据必要脉冲数、定位时间和加/减速时间计算得出。
(1)自启动运行方式自启动运行方式是指在驱动电机旋转和停止时不经过加速、减速阶段,而直接以驱动脉冲速度启动和停止的运行方式。
自启动运行方式通常在转速较低的时候使用。
同时,因为在启动/停止时存在一个突然的速度变化,所以这种方式需要较大的加/减速力矩。
自启动运行方式的驱动脉冲速度计算方法如下:驱动脉冲速度[Hz]=必要脉冲数[脉冲]定位时间[秒](2)加/减速运行方式加号接口:CP+ 步进脉冲信号正端CP- 步进脉冲信号负端DIR+ 方向电平信号正端DIR- 方向电平信号负端EN+ 使能电平信号正端EN- 使能电平信号负端CW+ 正向步进脉冲信号正端CW- 正向步进脉冲信号负端CCW+ 反向步进脉冲信号正端 CCW- 反向步进脉冲信号负端指示灯: Power 电源指示灯(绿灯) No ready 未准备好指示灯(红灯)拨位开关设定: 1-4位 设定电机每转步数(细分数) 5位 设定步进脉冲信号方式,0-单脉冲,1-双脉冲 6位 设定是否允许半电流,0-不允许,1-允许 7-10位 设定输出电流值电机接口: U V W 连接三相混合式步进电机电源接口: AC110V-220V 交流电源功率不小于600W ,50~60Hz 请勿直接接入电网,应使用隔离变压器供电接地保护端 PE 如果供电电源无隔离变压器,必须使驱动器和电机可靠接地,但要求使用隔离变压器供电未准备好输出:为一继电器的触点,准备好为闭合 未准备好为打开1P1三.细分数及相电流设定:本驱动器是用驱动器上的拔盘开关来设定细分数及相电流的,根据面板的标注设定即可;请您在控制器频率允许的情况下,尽量选用高细分数这样电机运行更加平稳;具体设置方法请参考下表:(ON=0,OFF=1) 步数设定1 2 3 4位 每转步数步距角0 0 0 0 400 0.9° 0 0 0 1 500 0.72° 0 0 1 0 600 0.6° 0 0 1 1 800 0.45° 0 1 0 0 1000 0.36° 0 1 0 1 1200 0.3° 0 1 1 0 1600 0.225° 0 1 1 1 2000 0.18° 1 0 0 0 2400 0.15° 1 0 0 1 3000 0.12° 1 0 1 0 4000 0.09° 1 0 1 1 5000 0.072° 1 1 0 0 6000 0.06° 1 1 0 1 6400 0.05625° 1 1 1 0 8000 0.045° 1 1 1 1100000.036°电流设定 (设定在OFF 位置有效) 7位 2.8A 8位 1.4A 9位 0.7A 10位0.3A所有拨盘7-10位都在OFF 位置时电流为最大电流。
步进电机脉冲数计算步进电机参数脉冲当量等的计算方法步进电机的脉冲数计算是通过电机参数和脉冲当量来进行的。
下面将详细介绍步进电机脉冲数的计算方法。
步进电机参数包括:步数、步距角和步数误差等。
其中,步数是指电机每转一圈所需的步数,也称为步进角度或步距角。
步距角指的是电机转动一步所需转动角度。
步数误差是指步进电机转动一定步数后实际转过的角度与理论转过的角度之间的误差。
脉冲当量是指每个脉冲信号对应的步数。
脉冲当量与电机的步数和步距角有关。
1.确定步数和步距角:步数通常可以在步进电机的规格书或技术资料中找到。
步距角可以通过360度除以步数来计算,也可以通过2π除以步数来计算。
例如,步进电机的步数为200步,计算步距角:步距角=360度/200步=1.8度/步2.确定电机的脉冲当量:脉冲当量通常由驱动器或控制器设置。
脉冲当量的设定值决定了每个脉冲信号所对应的步数。
例如,设定脉冲当量为5:脉冲当量=53.计算脉冲数:脉冲数是指完成指定的角度转动所需的脉冲信号数量。
脉冲数的计算公式为:脉冲数=角度/步距角*脉冲当量例如,要转动步进电机180度:脉冲数=180度/1.8度/步*5=500脉冲4.考虑步数误差:在实际应用中,步进电机的步数误差也需要考虑进去。
步数误差通常在电机的规格书或技术资料中给出。
例如,步进电机的步数误差为±5%:脉冲数=脉冲数*(1+步数误差)=500脉冲*(1+5%)=525脉冲通过以上计算方法,可以得到步进电机完成指定角度转动所需的脉冲数。
根据实际应用需求,可以设置相应的脉冲当量以及考虑步数误差来进行精确控制。
步进电机一个脉冲运动距离怎么算?步进电机一个脉冲运动距离怎么算?能不能给个公式在举个例子?答案:用360度去除以步距角,就是电机转一圈的脉冲数,当然如果细分的话,还要乘以细分倍数。
电机转一圈丝杠前进一个导程,用导程除以一圈的脉冲数就是脉冲运动距离。
第一步确定步进电机的步距角,这个电机上会标明的。
比如说,1.8度,则一个圆周360/1.8=200,也就是说电机旋转一周需要200个脉冲。
第二步确定电机驱动器设了细分细分没有,查清细分数,可以看驱动器上的拨码。
比如说4细分,则承上所述,200*4=800,等于说800个脉冲电机才旋转一周。
第三步确定电机轴一周的长度或者说导程:如果是丝杠,螺距*螺纹头数=导程,如果是齿轮齿条传动,分度圆直径(m*z)即为导程,导程/脉冲个数=一个脉冲的线位移。
什么是细分呢?和几相是一个意思吗?和几相没关系吗?细分和相数没关系。
以1.8度为例,原来一个脉冲走1.8度,现在改为4细分,那么现在一个脉冲只能走1.8/4度了。
细分越多,每个脉冲的步进长度越短。
细分的多少可由驱动器设置。
控制步进电机转多少最主要你得通过步进电机步距角度计算出电机转一圈需要多少脉冲,比如步距角度为0.9°则电机转一圈需要给步进电机驱动器360/0.9=400个脉冲,转半圈就是200个脉冲。
步进电机驱动器资料你先了解下!步进电机转速则通过改变脉冲频率来控制,用plc的pwm输出控制是比较方便的,速度的快慢不影响步进电机的行程,行程多少取决于脉冲数量。
注意一点步进电机速度越快转矩越小,请根据你的应用调节速度以防失步,造成走位不准确。
步进电机是接收步进驱动器给过来的脉冲信号,比如两相的步进,AB相分别轮流输出正反脉冲(按一定顺序),步进电机就可以运行了,相当于一定的脉冲步进马达对应走一定旋转角度。
而PLC也可以发出脉冲,但脉冲电压不够,所以需要把PLC输出的脉冲给步进驱动器放大来驱动步进驱动器,相当于PLC的脉冲就是指令脉冲。
步进电机脉冲当量计算公式步进电机是一种特殊的电机,它通过不断地输入脉冲信号来驱动转子进行步进运动。
步进电机的脉冲当量是指每输入一个脉冲信号,转子转动的角度或距离。
在实际应用中,计算步进电机的脉冲当量是非常重要的,可以帮助我们准确控制电机的运动。
步进电机的脉冲当量计算公式如下:脉冲当量 = 360 / (步进角度× 步进电机驱动器的细分数)其中,步进角度是指步进电机每次接收到一个脉冲信号后转动的角度,通常为1.8度或0.9度。
细分数是指步进电机驱动器将每个步进角度细分的份数,通常为1、2、4、8、16等。
以一个1.8度步进角度、细分数为8的步进电机为例,我们来计算一下其脉冲当量:脉冲当量 = 360 / (1.8 × 8)= 25这意味着每输入25个脉冲信号,步进电机转动一周。
如果我们只想让步进电机转动半周,那么只需输入12.5个脉冲信号即可。
通过控制脉冲信号的输入数量,我们可以实现精确的步进电机控制。
步进电机的脉冲当量对于一些需要精确定位和控制的应用非常重要。
例如,机床和自动化设备中常常使用步进电机来控制工作台和刀具的移动,通过控制脉冲信号数量来实现精确定位和加工。
在3D打印机中,步进电机也被广泛应用于控制打印头的移动,通过控制脉冲信号数量来实现精确的打印。
除了步进角度和细分数,步进电机的脉冲当量还受到其他因素的影响。
例如,步进电机的驱动方式和驱动器的性能都会对脉冲当量产生影响。
驱动方式主要有全步进和半步进两种,全步进模式下,脉冲当量为步进角度乘以细分数;半步进模式下,脉冲当量为步进角度除以2再乘以细分数。
驱动器的性能则体现在其对脉冲信号的响应速度和精度上,高性能的驱动器可以提高步进电机的运动精度和稳定性。
在实际应用中,我们可以根据具体需求选择合适的步进电机和驱动器,并根据实际情况计算出脉冲当量。
同时,还需要注意控制系统的信号传输和处理的稳定性,以确保脉冲信号的准确性和可靠性。
步进电机一个脉冲运动距离怎么算?步进电机一个脉冲运动距离怎么算?能不能给个公式在举个例子?答案:用360度去除以步距角,就是电机转一圈的脉冲数,当然如果细分的话,还要乘以细分倍数。
电机转一圈丝杠前进一个导程,用导程除以一圈的脉冲数就是脉冲运动距离。
第一步确定步进电机的步距角,这个电机上会标明的。
比如说,1.8度,则一个圆周360/1.8=200,也就是说电机旋转一周需要200个脉冲。
第二步确定电机驱动器设了细分细分没有,查清细分数,可以看驱动器上的拨码。
比如说4细分,则承上所述,200*4=800,等于说800个脉冲电机才旋转一周。
第三步确定电机轴一周的长度或者说导程:如果是丝杠,螺距*螺纹头数=导程,如果是齿轮齿条传动,分度圆直径(m*z)即为导程,导程/脉冲个数=一个脉冲的线位移。
什么是细分呢?和几相是一个意思吗?和几相没关系吗?细分和相数没关系。
以1.8度为例,原来一个脉冲走1.8度,现在改为4细分,那么现在一个脉冲只能走1.8/4度了。
细分越多,每个脉冲的步进长度越短。
细分的多少可由驱动器设置。
控制步进电机转多少最主要你得通过步进电机步距角度计算出电机转一圈需要多少脉冲,比如步距角度为0.9°则电机转一圈需要给步进电机驱动器360/0.9=400个脉冲,转半圈就是200个脉冲。
步进电机驱动器资料你先了解下!步进电机转速则通过改变脉冲频率来控制,用plc的pwm输出控制是比较方便的,速度的快慢不影响步进电机的行程,行程多少取决于脉冲数量。
注意一点步进电机速度越快转矩越小,请根据你的应用调节速度以防失步,造成走位不准确。
步进电机是接收步进驱动器给过来的脉冲信号,比如两相的步进,AB相分别轮流输出正反脉冲(按一定顺序),步进电机就可以运行了,相当于一定的脉冲步进马达对应走一定旋转角度。
而PLC也可以发出脉冲,但脉冲电压不够,所以需要把PLC输出的脉冲给步进驱动器放大来驱动步进驱动器,相当于PLC的脉冲就是指令脉冲。
步进电机脉冲当量计算公式步进电机是一种特殊的电动机,它通过脉冲信号控制转动角度,具有精准定位、紧凑结构和高效能的特点,广泛应用于各种自动化设备中。
而脉冲当量则是步进电机运动的基本单位,它决定了步进电机每接收一个脉冲信号时转动的角度。
本文将介绍步进电机脉冲当量的计算公式以及相关知识。
步进电机脉冲当量计算公式为:脉冲当量 = 步进角度 / 步进电机每转的脉冲数其中,步进角度指的是步进电机每转动一步所转过的角度,通常以度或弧度表示;步进电机每转的脉冲数是指步进电机转一圈所需要接收的脉冲信号数量。
在实际应用中,步进电机的脉冲当量需要根据具体的需求进行计算和调整。
以下是一些常见的计算步骤和注意事项:1. 确定步进角度:步进电机的步进角度由其结构和设计决定,可以从电机的技术参数或说明书中查找到。
常见的步进角度有 1.8度(全步进)和0.9度(半步进)。
2. 确定步进电机每转的脉冲数:步进电机每转的脉冲数是根据电机的细分方式决定的。
细分方式是指将一个完整脉冲周期分成若干个小步进的方式,常见的细分方式有1/2、1/4、1/8、1/16等。
细分方式越高,步进电机每转的脉冲数就越多,精度也就越高。
3. 计算脉冲当量:根据上述公式,将步进角度和步进电机每转的脉冲数代入,即可得到脉冲当量的数值。
例如,对于步进角度为 1.8度、细分方式为1/8的步进电机,脉冲当量为1.8度 / (360度× 8) = 0.00625度。
在实际应用中,脉冲当量的计算对于步进电机的精确控制至关重要。
如果脉冲当量计算不准确,步进电机的运动就会出现误差,导致无法实现预期的位置和速度控制。
因此,在设计和调试步进电机系统时,需要仔细计算脉冲当量,并根据实际情况进行调整和优化。
除了脉冲当量,步进电机的精度还受到其他因素的影响,如步进电机驱动器的性能、电机的机械结构、负载情况等。
为了提高步进电机的运动精度,还需要综合考虑这些因素,并进行系统性的优化和调整。
步进电机速率计算公式
步进电机速率计算公式为:转速(RPM)= f θb /6°。
其中,f表示电源频率,θb表示步距角。
步距角θb由动行拍数m和电动机相数m决定,通常等于相数或相数的整数倍。
此外,步进电机的运动可由角速度w、步距角α、运行速度n和持续转矩T 等参数表示,具体公式如下:
1. 角速度w = 2πf/Ns
2. 步距角α = 360/Ns
3. 运行速度n= fNs/60
4. 持续转矩T = KtI
其中,w表示角速度,f表示脉冲频率,Ns表示步数,α表示步距角,n表示运行速度,T表示持续转矩,Kt为电机的扭矩系数,I为电机的电流。
这些公式和参数是进行步进电机控制与应用的前提。
更多详细信息建议查阅电机相关书籍或咨询电机领域技术人员获取。
步进电机选型的计算示例一、必要脉冲数和驱动脉冲数速度计算的示例下面给出的是一个3相步进电机必要脉冲数和驱动脉冲速度的计算示例。
这是一个实际应用例子,可以更好的理解电机选型的计算方法。
1.1 驱动滚轴丝杆如下图,3相步进电机(1.2°/步)驱动物体运动1秒钟,则必要脉冲数和驱动脉冲速度的计算方法如下:必要脉冲数=10010×360°1.2°=3000[脉冲]如果采用自启动方式驱动1秒钟,则驱动脉冲速度应该这样计算:3000[Pulse]/1[sec]=3[kHz]但是,自启动速度不可能是5kHz,应该采用加/减速运行方式来驱动。
如果加/减速时间设置为定位时间的25%,启动脉冲速度为500[Hz],则计算方法如下:驱动脉冲速度[Hz]=3000[脉冲]-500[Hz]×0.25[秒]1[秒]-0.25[秒]=3.8 [kHz]如图所示:1.2驱动传动带如下图,3相步进电机(1.2°/步)驱动物体运动1秒钟。
驱动轮的周长即旋转一圈移动的距离大约为50[mm]。
因此,所需要的必要脉冲数为:必要脉冲数=110050×360°1.2°=6600 [脉冲]所需参数同上例驱动滚轴丝杆,采用加/减速运行模式,则驱动脉冲速度为:驱动脉冲速度[Hz]=6600[脉冲]-500[Hz]×0.25[秒]1[秒]-0.25[秒]=8.7 [kHz]如图所示:二、负载力矩的计算示例(T L)下面给出的是一个3相步进电机负载力矩的计算示例。
这是一个实际应用例子,其中的数字公式有助于更好的理解电机选型的应用。
2.1滚轴丝杆驱动水平负载如下图,滚轴丝杆驱动水平负载,效率为90%,负载重量为40千克,则负载力矩的计算方法如下:T L=m·P B2πη×1i[kgf·cm]T L=40[kg]×1[cm]2π×0.9×11=7.07 [kgf·cm]2.2传送带驱动水平负载传送带驱动水平负载,效率为90%,驱动轮直径16毫米,负载重量是9千克,则负载力矩的计算方法如下:T L=D2×m ×1η×1i[kgf·cm]T L=1.6 [cm]2×9 [kg] ×10.9×11=8 [kgf·cm]2.3滚轴丝杆和减速器驱动水平负载如下图,滚轴丝杆螺距为5毫米,效率为90%,负载重量为250千克,则负载力矩的计算方法如下:T L=m·P B2πη×1i[kgf·cm]T L=250[kg]×0.5[cm]2π×0.9×110=2.21 [kgf·cm]这是水平方向负载的计算结果,如果是垂直方向的负载,则力矩应该是此结果的2倍,而且此结果仅包括负载力矩,电机的总负载还应该包括加/减速力矩,但是,计算中很难得到准确的负载惯性惯量,因此,为了解决这个问题,在实际计算负载力矩的时候,特别是自启动或需要迅速加/减速的情况,我们应该在此基础上再乘以一个安全系数。
步进电机脉冲频率计算步进电机,这东西可真是个宝贝,简直就是现代科技的小精灵。
它把我们的生活弄得越来越方便,真是让人拍手叫好。
说到步进电机,大家都知道它的脉冲频率可得好好算一算,不然这玩意儿可就难以发挥它的威力。
脉冲频率,听上去像个高深莫测的东西,其实简单得很,咱们今天就来聊聊这事儿,保证你听完之后能摇身一变,成为小专家。
步进电机嘛,简单来说,就是那种能够一步一步走的电机。
它的工作原理其实挺简单的,就是靠脉冲信号来控制转动的。
想象一下,你在玩游戏,要一步一步地走,而每一步都是由一个个小脉冲来推动的。
这个频率一高,电机转得可就快了;频率一低,嘿,慢慢来,悠着点儿。
脉冲频率决定了电机的速度,这可是个关键因素哦!真是“慢工出细活”,也得“快刀斩乱麻”,这两者之间的平衡,就靠这脉冲频率来掌控。
说到脉冲频率的计算,这个可得用点儿小聪明。
公式就是,频率等于步进电机每转一圈所需的脉冲数乘以每分钟的转速。
听起来像是数学题,其实只要你用心琢磨,就能搞明白。
比如说,你的电机需要200个脉冲才能转一圈,而你希望它每分钟转60圈,哇,那就是200乘以60,得出来的就是12000个脉冲每分钟。
想想看,12000这个数字,是不是有点儿让人瞠目结舌?就像在听一场快节奏的音乐,真是让人热血沸腾!咱们再聊聊那些步进电机的种类。
你可别以为只有一种步进电机。
咱们的步进电机可以分为几种类型,常见的有混合式和分步式。
混合式的电机,像个调皮的孩子,能够在速度和精度之间自由切换;分步式电机呢,就像个稳重的老者,专注于精确的位置控制,确保每一步都踏得稳稳当当。
选择哪种电机,得看你的具体需求。
这就像选鞋子,得合脚才行。
哦,对了,咱们还得提一提步进电机的驱动器。
没有这个小伙伴,步进电机也无法发挥它的强大威力。
驱动器就像是电机的“指挥官”,它负责给电机发送脉冲信号。
你得选个好的驱动器,才能让电机发挥出色。
这就像打球,得有个默契的队友,才能在场上大显身手。
步进电机脉冲单量计算公式步进电机是一种特殊的电机,它是通过控制电流的方向和大小来控制转子的位置。
步进电机的运动是通过一系列的脉冲来实现的,每个脉冲使电机转动一个固定的角度,这个固定的角度就是步进角。
在实际应用中,我们经常需要计算步进电机的脉冲单量,以便精确控制电机的运动。
本文将介绍步进电机脉冲单量的计算公式及其应用。
步进电机脉冲单量的定义。
步进电机的脉冲单量是指每个脉冲对应的角度大小,通常用度/脉冲或者弧度/脉冲来表示。
脉冲单量的大小取决于步进电机的结构和驱动方式,通常是由步进电机的步进角和驱动器的细分数来决定的。
步进角是步进电机的一个重要参数,它表示电机每接收一个脉冲时转动的角度。
步进角的大小取决于电机的结构,通常是由电机的定子和转子的齿数以及电机的步数决定的。
例如,一个200步的步进电机,其步进角就是360°/200=1.8°。
驱动器的细分数是指驱动器将一个完整的脉冲细分成多少个微步,细分数越大,脉冲单量就越小,步进电机的分辨率也就越高。
通常步进电机的驱动器都支持1/2、1/4、1/8、1/16等细分模式,以提高步进电机的精度和平滑性。
步进电机脉冲单量的计算公式。
步进电机的脉冲单量可以通过以下公式来计算:步进电机脉冲单量 = 步进角 / 细分数。
其中,步进角是步进电机的步进角,细分数是驱动器的细分数。
举个例子,假设一个步进电机的步进角为1.8°,驱动器的细分数为8,那么该步进电机的脉冲单量就是1.8°/8=0.225°/脉冲。
步进电机脉冲单量的应用。
步进电机脉冲单量的计算对于步进电机的控制和应用非常重要。
在实际应用中,我们可以根据步进电机的脉冲单量来确定电机的运动方式和控制精度。
首先,步进电机的脉冲单量可以用来确定电机的运动方式。
根据脉冲单量,我们可以确定电机每接收一个脉冲时转动的角度大小,从而确定电机的运动方式是相对运动还是绝对运动。
如果脉冲单量较小,可以实现较高的控制精度,适合用于需要精确定位和控制的场合;如果脉冲单量较大,可以实现较高的速度和加速度,适合用于需要快速运动和高效率的场合。
步距角:一般两相步进电机步距角为1.8度(即一个整步),即在驱动器设置为 1细分的状态下,驱动器的细分技术:就是将步距角分的更细,比如 2 细分状态下,步距角变为 1.8 ÷2 = 0.9度细分后的步距角=一整步步距角/细分数,单位:度转一圈所需的脉冲数:=360/步距角(细分后),单位:脉冲/1转,如1细分时,360/1.8=20电机转数:V=脉冲频率/(360/步距角)=转/秒,控制器发出脉冲频率,单位为Hz,即脉冲机械速度:=(电机转数/减速比)×(2πR/360),单位mm/秒。
角位移:当控制器发出1个脉冲时,机械实际转过的角度=步距角(整步)÷(减脉冲当量线位移:当控制器发出1个脉冲时,机械实际行走的直线距离=[步距角(整步)÷电子齿轮:分子(n):电机单向转动一周所需的脉冲数=360/步距角(细分后),单位分母(m):电机单向转动一周所移动的距离=2πR÷减速比,单位:μm/1转直齿轮分度圆直径=模数×齿数模数=1齿数=18分度圆直径=18mm电机转一圈机械行程=18*3.14=56.52mm电机额定转速:360360转/分钟时,56.52*360=20347.2mm/min40000P/n脉冲当量=56.52/40000=0.001413mm/P=0.000001413μm/P电子齿轮比=1.143=770/545 1.412844置为 1细分的状态下,控制器每发一个脉冲到驱动器,电机转过1.8度,这样,步进电机转过360度,一共需要200个角变为 1.8 ÷2 = 0.9度,控制器每发一个脉冲到驱动器,电机转过0.9度,这样,步进电机转过360度,一共需要(20,360/1.8=200个脉冲/转,也就是200步/转。
率,单位为Hz,即脉冲/秒,是为控制器能控制的电机最大转数,而非电机的本身的最大转数。
步距角(整步)÷(减速比×细分数)=步距角(细分后)÷减速比,单位:度/脉冲。
步进电机脉冲当量计算公式步进电机是一种将电脉冲信号转化为角位移的特殊电机。
为了实现精确的控制,我们需要了解步进电机的脉冲当量。
脉冲当量是指每个脉冲信号所对应的角度或长度。
在本文中,我们将介绍步进电机脉冲当量的计算公式及其应用。
步进电机脉冲当量计算的基本公式如下:脉冲当量 = 360度 / 步进电机每转的脉冲数其中,步进电机每转的脉冲数是指步进电机在一圈内接收到的脉冲信号的数量。
脉冲当量的单位可以是度、弧度或毫米等,具体取决于步进电机的应用场景。
步进电机脉冲当量的计算公式可以帮助我们确定每个脉冲信号所对应的角度或长度。
在实际应用中,我们可以通过设定不同的脉冲当量来实现不同的控制精度。
例如,如果我们需要步进电机旋转1度,而步进电机每转接收到200个脉冲信号,那么我们可以通过计算得出脉冲当量为0.005度。
步进电机脉冲当量的计算公式在很多领域都有广泛的应用。
例如,机械加工中的数控机床,通过控制步进电机的脉冲当量,可以实现高精度的切削。
另外,步进电机也广泛应用于印刷、纺织、自动化设备等领域。
通过调节脉冲当量,可以实现不同精度要求下的运动控制。
在实际应用中,我们需要根据具体的步进电机参数来计算脉冲当量。
步进电机的参数包括步距角、步进电机每转的脉冲数等。
步距角是指步进电机每接收到一个脉冲信号所转过的角度。
通过结合步距角和每转脉冲数,可以计算出步进电机的脉冲当量。
需要注意的是,步进电机脉冲当量的计算公式是一个理论值,在实际应用中可能会存在误差。
这是由于步进电机本身存在步进角误差、负载影响等因素导致的。
因此,在实际应用中,我们需要根据具体情况进行实验验证,调整脉冲当量以达到所需的控制精度。
步进电机脉冲当量的计算公式是实现步进电机精确控制的重要工具。
通过计算脉冲当量,我们可以确定每个脉冲信号所对应的角度或长度,从而实现不同精度要求下的运动控制。
然而,需要注意的是,在实际应用中可能会存在误差,因此我们需要根据具体情况进行实验验证和调整。