柳工装载机---故障分析与排除教程文件
- 格式:ppt
- 大小:43.24 MB
- 文档页数:94
柳工CLG856-Ⅲ型装载机动臂举升速度慢的故障排除摘要:研究了柳工CLG856-Ⅲ型装载机工作液压系统的工作原理,针对动臂举升速度慢的问题进行了分析诊断,最终找到故障点解决了问题。
关键词:柳工装载机、CLG856-Ⅲ、动臂举升慢、分析、排除一、情况介绍我队的一台柳工CLG856-Ⅲ型装载机,司机反映动臂举升速度慢无法正常作业,经过技术人员测试该装载机在满载时全油门情况下动臂从地面举升至最高位置时间为11s,远远高于了出厂标准6.5s,确实需要维修。
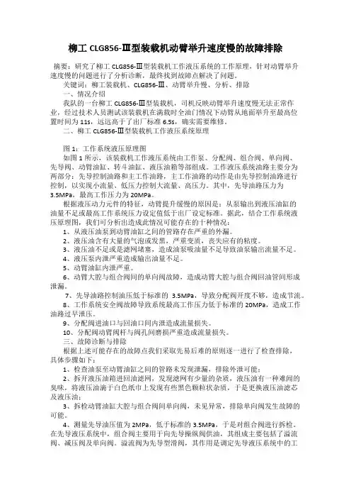
二、柳工CLG856-Ⅲ型装载机工作液压系统原理图1:工作系统液压原理图如图1所示,该装载机工作液压系统由工作泵、分配阀、组合阀、单向阀、先导阀、动臂油缸、转斗油缸、液压油箱等部组成。
工作液压系统油路主要分为两部分:先导控制油路和主工作油路,主工作油路的动作是由先导控制油路进行控制,以实现小流量、低压力控制大流量、高压力。
其中,先导油路压力为3.5MPa,最高工作压力为20MPa。
根据液压动力元件的特征,动臂提升缓慢的原因是:从泵输出到液压油缸的油量不足或最高工作系统压力设定值低于出厂设定标准。
据此,结合工作系统液压原理图,我们可分析出造成此情况可能存在的十种情况:1、从液压油泵到动臂油缸之间的管路存在严重的外漏。
2、液压油含有大量的气泡或发黑,严重变质,丧失应有的粘度。
3、液压油不足或是滤网堵塞,造成油泵吸油量不足导致油泵输出流量不足。
4、液压泵内泄严重造成输出油量不足。
5、动臂油缸内泄严重。
6、动臂大腔与组合阀间的单向阀故障,造成动臂大腔与组合阀回油管间形成泄漏。
7、先导油路控制油压低于标准的3.5MPa,导致分配阀开度不够,造成节流。
8、工作系统安全阀故障导致系统最高工作压力低于标准的20MPa,造成工作油路过早泄压。
9、分配阀进油口与回油口间内泄造成流量损失。
10、分配阀动臂阀杆与阀孔间磨损严重造成流量损失。
三、故障诊断与排除根据上述可能存在的故障点我们采取先易后难的原则逐一进行了检查排除,具体步骤如下:1、检查油泵至动臂油缸之间的管路未发现泄漏,排除外泄可能;2、拆开液压油箱进回油滤网,发现滤网有少量的杂质,液压油有一种难闻的臭味,将液压油滴于白色纸巾上发现有些黑色颗粒状杂质,于是更换液压油滤芯及液压油;3、拆检动臂油缸大腔与组合阀间单向阀,未见异常,排除单向阀发生故障的可能。
柳工CLG856(高配)装载机制动无力的故障排除发布时间:2021-03-25T15:40:59.503Z 来源:《基层建设》2020年第29期作者:曹文儒[导读] 摘要:本文介绍的是全液压制动系统的制动无力的故障排除。
中铁隧道股份有限公司河南郑州 450000摘要:本文介绍的是全液压制动系统的制动无力的故障排除。
全液压制动系统与传统的气顶油制动不同,全液压制动采用了全封闭的湿式轮边制动,避免了外界不确定因素的影响,如沙土的侵入,摩擦盘沾油打滑等;摩擦盘浸泡在油中,避免摩擦盘温升过高使摩擦材料产生热衰退而降低了制动能力。
由于取消了气路,简化了系统。
同时避免了气路系统中因含水而造成的管路及制动元件的锈蚀,从而提高了系统的可靠性;同时也提高了制动系统的响应速度;由于采用了双回路制动系统,前后桥制动管路相互独立,使制动更安全可靠。
当系统出现制动无力时,其蓄能器的氮气预充压力,充液阀的内漏等都是造成其的原因之一。
关键词:制动;磨损极限;蓄能器;充液阀一、维修案例:全液压制动,故障排除故障现象:中铁隧道股份有限公司2012年购买的一台CLG856(高配)装载机,在工作3156小时时,出现行车制动疲软无力的现象。
经现场检查整机停车及紧急制动正常;整机行走和工作转向等均正常。
1.1故障检测整机各项仪表参数检测经检查上述各项参数正常制动性能及参数检测制动距离:在平直干燥的水泥路面上以32公里/小时速度行驶,用脚制动时其制动距离应不大于15米。
实测制动距离约25米;以32公里/小时速度行驶,点试制动,应迅速出现制动现象,且不跑偏。
实测点试制动,制动现象不明显。
制动参数测量制动压力检测:在脚制动阀的测压接口接上量程为10MPa的油压表,测量制动油压。
测得压力前桥4.9MPa,后桥1.8MPa;蓄能器氮气预充压力检测:Ⅰ号蓄能器为9.15MPa;Ⅱ号蓄能器为5.3 MPa,Ⅲ号蓄能器为1.9MPa;检查结果:前轮制动压力正常,后轮制动压力低;Ⅲ号蓄能器的氮气预充压力低。
装载机常见故障与解决方案分析摘要:随着社会不断地进步,工程机械行业也有了前所未有的发展。
装载机则是其中应用最为广泛的设备,能够满足装载、起重以及破拆等多重功能的需要。
本文分析了装载机的驱动桥、工作装置、发动机的相关故障问题。
关键词:装载机、故障、驱动桥引言装载机以作业速度快、工作效率高、设备机动性好、操作轻便等优点,在工程建设中具有重要作用。
装载机在矿山、水电、建筑等施工现场有着广泛地应用,散装物料的装卸、场地物料搬运及清理都依赖于装载机得以实现。
不仅如此,装载机还承担了轻度土方挖掘、吊装等工作基于装载机工作环境的复杂性,再加上设备仪器的精密性,经过长时间应用会发生一定的损耗,因此定期维修及保障是确保装载机正常工作的必要前提。
装载机发动机结构复杂,是最易出现故障的部位,对常见故障的分析及解决有着重要的意义。
1驱动桥故障1.1异响驱动桥声音异常主要出现在作业时主减速器伴有异常噪音,过程中金属碰撞声音清晰,作业越快噪音越大。
差速器半轴齿轮与行星齿轮背后垫有衬垫,衬垫磨损导致差速器齿轮啮合合间隙增大,运行时出现异常啮合而发出响声。
异常声音故障成因判断:首先,主从动锥齿的缝隙过大导致传动失衡发生异常声音。
其次,主从动锥齿轮啮合不合理、齿面受损。
应用时磨损影响齿轮齿形导致传动不稳定发生噪音、震动。
齿轮轮齿受损碰撞影响传动。
再次,主从动锥齿齿轮的支撑锥轴承摩擦松旷,作业时轴承因为磨损导致轴承缝隙过大,作业过程中由于松旷而发生摆动导致主从动锥齿轮齿和不均匀导致异常声音。
最后,螺栓脱落,齿轮润滑油不足导致传动不稳定引发噪音。
如发生该种情况则可以拆解主传动器,检查主传动器齿轮啮合间隙以及轴承间隙,如果发现间隙过大或过小,应重新调整齿轮啮合间隙和轴承间隙;检查差速器行星齿轮、行星齿轮垫片、行星轮滚针轴承的磨损情况,行星齿轮与十字轴的卡滞,并进行相应的调整与更换。
1.2漏油驱动桥渗油主要出现在桥包与轮边减速器位置,密封和结合面位置外渗。
毕业设计(论文)_柳工ZL50装载机液压系统常见故障分析提供全套毕业设计,欢迎咨询河北工业职业技术学院毕业论文论文题目:柳工ZL50装载机液压系统常见故障分析系别机电工程系专业年级学生姓名学号校内指导教师职称企业指导教师职称日期 2011年9月20日河北工业职业技术学院学生顶岗实习专项任务书(毕业论文任务书)专项任务名称柳工ZL50装载机液压系统常见故障分析一、任务情况描述:本论文主要内容是装载机的液压系统常见故障分析。
首先论述液压技术的发展及历史和工程机械的行业前景,因为它代表了市场的需求,以及长远的发展。
其次是列举了液压系统的常见故障及危害和处理措施等,装载机上的液压系统相对来说还是比较复杂的,因而其的液压系统也容易出现各种各样的问题,而液压系统的发热是在液压机械很容易发生的故障,所以也难免会在装载机上出现。
二、任务完成计划:通过对装载机的液压系统常见故障分析,来深入了解液压的系统和液压系统的升温故障、防护措施等。
(1)2012年8月收集相关材料;(2)2012年9月资料进行整理;(3)2012年10月撰写论文、修改和完善,完成终稿。
三、计划答辩时间:2012年10月下旬实习指导教师(签字): 系学生顶岗实习领导小组组长(签字):年月日年月日目录一、引言...................................................................................................1 二、液压发展.............................................................................................1 (一)现代工程机械服务前景........................................................................1 (二)液压传动的发展 (1)三、装载机液压系统的常见故障.....................................................................2 四、液压系统的温度过高有哪些不良影响.........................................................5 五、造成温度过高的原因..............................................................................5 六、防止温度过高的措施..............................................................................6 七、液压系统的温度控制装置........................................................................7 (一)温度测量装置 (7)(二)冷却降温装置....................................................................................7 八、结论...................................................................................................9 参考文献 (10)河北工业职业技术学院毕业论文柳工ZL50装载机液压系统常见故障分析机械制造与自动化(1)班姓名:许景通学号:18摘要:现代工程机械的广泛使用大大减少了人们的体力劳动,那么该如何使用好工程机械,提高它的工作效率呢,当然是尽量减少出现故障,保证机械的正常运转,提供充足的工作时间。
装载机制动系统故障处理方法范文一、故障现象描述装载机在工作过程中,制动系统出现故障。
具体表现为制动效果不佳、制动失灵或制动过程中出现异常噪音等现象。
对于这些故障,我们应该采取相应的处理方法来解决。
二、故障处理方法1. 检查制动液首先,检查装载机的制动液是否充足。
如果制动液不足,可能会导致制动效果不佳或制动失灵。
因此,及时检查并充注制动液是解决制动系统故障的第一步。
在检查和充注制动液时,要确保制动液没有污染或混入空气。
2. 检查制动系统管路其次,需要检查制动系统的管路是否存在漏油或损坏的情况。
漏油可能会导致制动效果不佳或制动失灵。
因此,我们应该仔细检查制动系统的管路,如果发现漏油或管路损坏,应及时修复或更换。
3. 检查制动器片如果制动效果不佳或制动失灵,可能是由于制动器片磨损严重导致的。
因此,我们需要检查制动器片的磨损情况。
如果磨损严重,应及时更换制动器片。
4. 检查制动器缸制动器缸是制动系统中重要的组成部分,如果出现故障,可能会导致制动效果不佳或制动失灵。
因此,我们应该检查制动器缸是否存在漏油、损坏或松动的情况。
如果发现故障,应及时修复或更换。
5. 检查制动系统连接件制动系统的连接件对于制动效果起着重要作用。
如果连接件松动或损坏,可能会导致制动失灵。
因此,我们应该仔细检查制动系统的连接件,确保其牢固可靠,如果发现松动或损坏,应及时紧固或更换。
6. 检查制动辅助装置除了上述几个方面,我们还应该检查制动辅助装置,比如制动助力器和制动阀。
这些装置可能会出现故障,导致制动效果不佳或制动失灵。
因此,我们应该仔细检查这些装置,如果发现故障,应及时修复或更换。
7. 检查制动系统调整最后,我们应该检查制动系统的调整情况。
如果制动系统调整不当,可能会导致制动失灵。
因此,我们应该确保制动系统调整到位,制动器片与制动盘之间的间隙适当,并且制动器片接触制动盘的面积均匀。
如有必要,应重新调整制动系统。
三、故障预防措施除了以上的故障处理方法,我们还应该进行故障预防措施,以避免制动系统故障的发生。
装载机原理技术及常见故障处理。
机电⼯程系湖南交通职业技术学院毕业设计(论⽂)审核设计(论⽂)题⽬:柳⼯ZL50C⼯作原理与⽇常故障分析及解决⽅法作者⼼亮专业机电⼯程系班级机0806班成绩校内指导教师校外指导2010年11⽉12⽇指导⽼师审阅意见及成绩毕业设计(论⽂)评审意见及成绩论⽂答辩记录及成绩答辩委员会决议答辩委员会组成随着国内装载机⾏业和建设机械租赁业务的快速发展,施⼯规模和范围的扩⼤及国家在⾼速公路,⾼铁的⼤⼒投⼊⼯程机械得到了⾼速发展,装载机的市场空间进⼀步扩⼤。
除了对设备的设计、制造等有了长⾜的发展外,设备的使⽤与维护⽔平也急需得到相应的提⾼,⼴⼤设备⼈员对装载机的原理、结构、操作、⽇常维护及常见故障排除也需要越来越熟悉,使设备在施⼯过程中使⽤起来得⼼应⼿,发挥的作⽤越来越⼤。
随着我国的经济建设步伐的加快,许多⼤的⼯程建设项⽬相继上马,市场对装载机的需求呈猛增势态。
正确使⽤和深⼊了解装载机,是⼴⼤装载机设备拥有者的渴求。
本论⽂对柳⼯装载机结构、原理及调试过程做了详细的介绍,对常见的故障进⾏了分析并给了具体的排除⽅法……。
关键词:柳⼯装载机,操作技巧,故障论断,排除⽅法第⼀章柳⼯50C装载机基本概况 (1)1.1柳⼯50C装载机的主要结构及组成部分 (1)1.2柳⼯50C装载机主要性能参数 (1)第⼆章柳⼯50C装载机变速箱的结构原理及装配拆卸 (4)2.1柳⼯50C装载机变速箱的结构原理 (4)2.2柳⼯50C装载机装配拆卸 (5)第三章电⽓系统故障的分析与判断 (11)3.1电⽓系统故障特点 (11)3.2电⽓系统故障的排除 (11)第四章柳⼯50C装载机的常见故障处理 (15)4.1某挡位⾏⾛⽆⼒或不⾏⾛,其余挡位⾏⾛正常 (15)4.2发动机正常,挂任⼀挡位,均不⾏⾛或⾏⾛⽆⼒ (15)4.3空挡⾃动前进,挂前进挡也可正常⾏驶,挂后退挡时装载机不能⾏⾛,但各挡⼯作压⼒均正常 (16)4.4作业时突然停⽌⾏驶,所有挡位均不能前进后退,但⼯作压⼒正常 (16)4.5各挡⾏⾛正常,但负载作业时感到动⼒不⾜ (17)4.6变矩器有异响 (17)4.7整机⼯作正常,但油温⾼、输出动⼒不⾜且变速油液中有铝末 (17)4.8低速或⾼速⾃⾏脱挡 (18)4.9变速箱内液压油增多,液压油箱内液压油减少 (18)4.10变速箱内液压油减少,⼯作液压油箱内液压油增多 (18)第五章⽇常保养及维护 (20)第六章结束语 (21)参考⽂献 (22)致谢 (23)第⼀章柳⼯50C装载机基本概况1.1柳⼯ZL50C装载机的结构及主要组成部分本装载机是主要由发动机,⼯作装置,液压系统,电器系统,底盘五⼤部分组成,底盘⼜包括有传动系统,⾏⾛系统,⼯作装置,制动系统,车架,驾驶室,转向系统,1.2柳⼯ZL50C装载机整车性能参数(⼀)⽃容量:2.0-3.0⽴⽅⽶(⼆)额定负荷:5000KG(三)车速:I档:0-10KM/HII档:0-34KM/H倒档:0-13KM/H(四)最⼤牵引⼒:160±5KN(五)最⼤爬坡度:30°(六)⼏何尺⼨:车长(⽃放平地⾯)8034±100MM车宽(车轮外侧)2750±50MM⽃宽 2976±30MM车⾼(驾驶室顶部)3483±50MM轴距 3427±30MM轮距 2150±10MM最⼩离地间隙(桥包处)485±20MM卸载⾼度 2970±50MM- 7 -(七)整机⼯作质量 16500±200KG (⼋)发动机柴油机潍柴WD615G.220型柴油机汽缸数-内径-⾏程 6126×130总排⽓量 9.726L额定转速 2200r/min最⼤扭矩843N.M/1400r/min标定⼯况燃油消耗率(台架实验)231g/KW.h 燃油 0号轻柴油风扇直径(排风) 762 mm(九)传动系统1液⼒变矩器型号双涡轮变矩系数 4冷却⽅式风冷压⼒循环式变矩器进⼝油压 0.56MPA变矩器出油压 0.28~0.45MPA2变速箱型式⾏星式液压动⼒换挡变速挡位两挡前进⼀挡后退变速油泵(齿轮泵)⼯作压⼒ 1.6~1.8MPA 3主动及轮边减速主传动型式螺旋锥齿轮⼀级减速减速⽐ 4.625:1轮边减速型式直齿圆柱齿轮⾏星减速减速⽐ 4.875:14驱动轮与车轮型式四轮驱动轮胎 23.5-25轮胎⽓压 0.28~0.32MPA(⼗)制动系统1⾏动制动型式单管路⽓顶油四轮钳盘式制动系统压⼒ 0.71~0.784MPA制动盘直径 450MM制动分泵直径 70MM摩擦⽚尺⼨(长×宽×厚) 182×72×15MM (⼗⼀)转向液压系统型式铰接车架、全液压流量放⼤转向系统转向缸数-内径×⾏程 2-φ100×342MM 转向泵 CGB2080A型齿轮泵系统⼯作压⼒ 12MPA流量 125L/1680r/min转向⾓左右各35°±1°(⼗⼆)⼯作装置动臂油缸数内径×⾏程 2-φ165×757MM转⽃油缸数内径×⾏程 1-φ200×540MM分配阀双联阀杆串-并联结构⼯作泵型号齿轮泵流量 327L/2200r/min系统⼯作压⼒ 17MPA⼯作装置单摇臂反转六连杆机构(⼗三)电器系统系统电压 24V蓄电池 26-QW-120T灯泡电压 24V柴油机启动 24V电动机(⼗四)加油容量燃油 300L液压油 300L曲轴箱 42L变速箱系统 45L前桥(主传动及轮边减速器) 36L后桥(主传动及轮边减速器) 36L前后加⼒器 3.5L (⼗五)空调系统1 冷风⼯作介质氟⾥昂F12(R12)制冷量 4000千卡2 暖风⼯作介质发动机冷却液制热量 5000千卡3系统电压 24V第⼆章柳⼯ZL50C装载机变速箱的结构原理及装配拆卸2.1柳⼯ZL50C装载机变速箱的结构原理(⼀)变速箱概述ZL50C变速箱采⽤⾏星式动⼒换档,由两个前进档和⼀个后退档组成,具有结构简单,紧凑、刚性⼤,传动效率⾼,操作简便可靠,齿轮及摩擦⽚离合器寿命长等优点。