家庭经济困难学生缓交学费申请表
- 格式:doc
- 大小:39.00 KB
- 文档页数:2
学费缓交申请书
尊敬的学校领导:
您好!我是贵校XX专业的一名本科生,我在此申请学费缓交。
我家庭的经济状况并不宽裕,父母平时的工资收入仅够维持基本的生活开支,无法承担我在学校的全部学费。
近期家里遇到了一些突发的支出,需要大笔资金来处理。
由于家庭的困难情况,目前无法按时缴纳学费。
我十分珍惜在贵校接受的教育机会,深知学业的重要性。
在校期间,我努力学习,积极参加社会实践活动,也通过助学金等方式减轻了家庭的负担。
但是在当前困难的情况下,无法独立承担学费。
我诚恳地请求学校能够给予我学费缓交的帮助,延长缴费期限,让我有更多的时间筹集资金来解决家庭问题,并继续完成我的学业。
我保证会在尽快解决家庭困难后按时缴清学费,并不会因此耽误学业。
希望贵校能够理解我的困难,给予我支持与理解。
谢谢!
此致
敬礼
XX学生
日期。
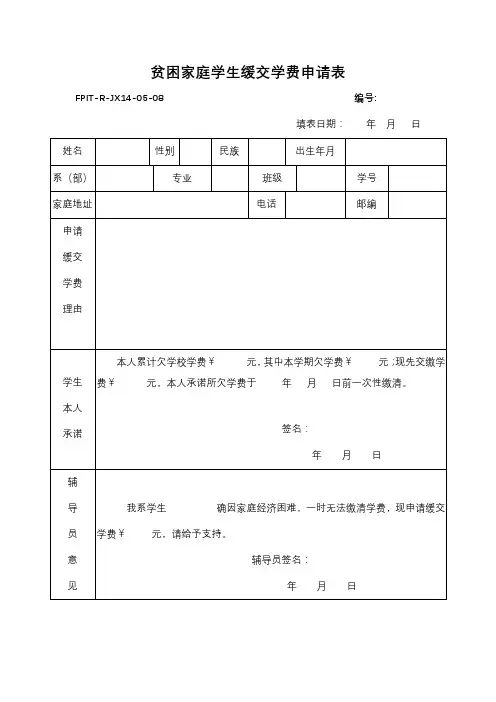
深圳职业技术学院学生缓缴学费申请表
年月日姓名性别民族学号本人电话单位
家庭地址邮政编码
申请缓交理由尊敬的领导、老师:
您好!我是2009级的学生,由于家庭无力筹得本学年学费,本人提出缓缴申请。
我来自农村,家庭主要经济来源是农业收入,多年来,我家的生活状况一直很贫穷,年年都是入不敷出,负债累累,现在家里生活更是不如从前,我不想在看着父母为了我的学费东拼西凑,弯下腰找人借,我不想再给家里添任何负担,我想通过我自己的努力工作来为家里减轻些负担,故本人暂时无法交清学费,本人在此诚诺学费能于2012年7月份交清,故申请缓交学费,望院领导和老师批准。
申请缓缴金额 7350 元缴费时间:2012年7月
本人保证上述内容真实无误。
本人签名:
学
院
意
见
负责人签名:(盖公章)
年月日
学
生
处
意见负责人签名:(盖公章)
年月日
学
校意见
负责人签名:(盖公章)
年月日
备注:缓交学费的期限每次不得超过一个学期,原则上每学年一位学生只能申请一次缓缴。
我是贵校XX级XX专业的一名学生,学号:XXXXXXXX。
在此,我因家庭经济困难,特向贵校申请学费缓交。
以下是我申请缓交学费的具体原因和情况:一、家庭经济困难我来自我国一个偏远农村家庭,家庭成员仅靠父亲务农和母亲打零工维持生计。
近年来,家庭经济状况一直较为紧张。
在上一学年,我父亲不幸遭遇车祸,导致腿部残疾,丧失了劳动能力。
这一变故使家庭经济雪上加霜,原本微薄的收入难以维持家庭开支。
母亲为了照顾父亲,不得不辞去工作,这使得家庭经济更加困难。
二、学费压力贵校的学费标准较高,对于家庭经济困难的我来说,负担较重。
虽然我在学校努力学习,争取获得奖学金,但目前的奖学金只能覆盖部分学费。
为了减轻家庭负担,我不得不申请学费缓交,以便在家庭经济状况好转后,尽快偿还学费。
三、积极应对困难面对家庭经济困难,我并没有放弃学业。
我积极参加学校组织的勤工俭学活动,努力赚取生活费用。
同时,我利用课余时间兼职,以减轻家庭负担。
此外,我还申请了国家助学贷款,用以支付部分学费。
然而,这些措施仍然无法完全解决学费问题,因此我特向贵校申请学费缓交。
四、申请缓交的承诺若贵校批准我的学费缓交申请,我将严格遵守以下承诺:1. 在缓交期间,我会更加努力学习,争取取得优异成绩,为将来回报社会做好准备。
2. 我会积极寻找兼职机会,努力赚取生活费用,减轻家庭负担。
3. 我会按时向学校汇报家庭经济状况,如家庭经济状况有所改善,我会及时告知学校,并尽快偿还学费。
4. 我会珍惜学习机会,严守校规校纪,为学校争光。
恳请贵校领导审批我的学费缓交申请,给予我关爱和支持。
我将不负众望,努力学习,为实现自己的人生目标而努力拼搏。
敬礼!申请人:XXX联系电话:XXXXXXXX申请日期:XXXX年XX月XX日。
第1篇尊敬的幼儿园领导:您好!我是贵园XX班XX小朋友的家长,首先感谢贵园为孩子们提供了一个良好的学习环境,让孩子们在快乐中成长。
在此,我衷心地为孩子们能在贵园学习表示由衷的感谢。
然而,由于家庭经济原因,我目前面临一定的经济困难,特向贵园提出缓交学费的申请,恳请领导予以批准。
以下是我详细的经济状况和申请理由:一、家庭基本情况1. 家庭成员:我夫妇二人,共有子女二人,分别是女儿(XX)和儿子(XX)。
女儿XX正在贵园就读,儿子XX正在上小学。
2. 家庭收入:我夫妇均为普通职工,月收入合计约XX元。
除去日常生活开销、子女教育费用、房贷、车贷等固定支出,每月实际可支配收入仅约XX元。
3. 家庭支出:家庭主要支出包括房贷、车贷、日常生活费用、子女教育费用等。
其中,子女教育费用是家庭支出的大头,每月需承担XX元。
二、经济困难原因1. 健康原因:近年来,我妻子因身体原因需长期服药,每月医疗费用约XX元。
此外,我本人也因工作原因时常需要参加体检,医疗费用支出较大。
2. 车贷压力:我夫妇于两年前购置了一辆家用轿车,目前尚有XX元车贷未还清。
每月需偿还车贷XX元,给家庭经济带来较大压力。
3. 房贷压力:我夫妇于五年前购买了一套住房,目前尚有XX元房贷未还清。
每月需偿还房贷XX元,占家庭收入的比例较高。
4. 子女教育费用:我夫妇非常重视子女教育,希望他们能在贵园接受优质的教育。
然而,学费支出较高,给家庭经济带来一定压力。
三、申请缓交学费的必要性1. 保证子女正常学习:我深知教育的重要性,希望通过贵园的教育,让孩子们在快乐中成长,培养他们的综合素质。
因此,恳请贵园能批准我的缓交学费申请,让我的孩子能继续在贵园学习。
2. 缓解家庭经济压力:面对家庭经济困难,我迫切希望能够缓解一部分经济压力。
缓交学费将有助于我更好地应对家庭支出,确保子女教育不受影响。
3. 展现诚信态度:我深知诚信的重要性,在申请缓交学费时,我如实反映了家庭经济状况,希望能得到贵园的理解和批准。
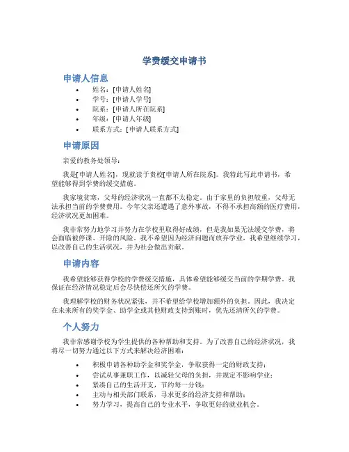
学费缓交申请书申请人信息•姓名:[申请人姓名]•学号:[申请人学号]•院系:[申请人所在院系]•年级:[申请人年级]•联系方式:[申请人联系方式]申请原因亲爱的教务处领导:我是[申请人姓名],现就读于贵校[申请人所在院系]。
我特此写此申请书,希望能够得到学费的缓交措施。
我家境贫寒,父母的经济状况一直都不太稳定。
由于家里的负担较重,父母无法承担当前的学费费用。
今年父亲还遭遇了意外事故,不得不承担高额的医疗费用,经济状况更加困难。
我非常努力地学习并努力在学校里取得好成绩,但是我如果无法缓交学费,将会面临被停课、开除的风险。
我不希望因为经济问题而放弃学业,我希望继续学习,以改善自己的生活状况,并为社会做出贡献。
申请内容我希望能够获得学校的学费缓交措施,具体希望能够缓交当前的学期学费。
我保证在经济情况稳定后会尽快偿还所欠的学费。
我理解学校的财务状况紧张,并不希望给学校增加额外的负担。
因此,我决定在未来所有的奖学金、助学金或其他财政支持到账时,优先还清所欠的学费。
个人努力我非常感谢学校为学生提供的各种帮助和支持。
为了改善自己的经济状况,我将尽一切努力通过以下方式来解决经济困难:•积极申请各种助学金和奖学金,争取获得一定的财政支持;•尝试从事兼职工作,以减轻父母的负担,并规定不影响学业;•紧凑自己的生活开支,节约每一分钱;•主动与相关部门联系,寻求更多的经济支持和帮助;•努力学习,提高自己的专业水平,争取更好的就业机会。
结语尊敬的教务处领导,我在此诚恳地申请学校的学费缓交措施。
我希望能够继续学习,为自己的未来打下坚实的基础。
如果获得学费缓交的机会,我将更加珍惜学习机会,通过自己的努力和付出来回报学校和社会。
我衷心希望教务处能够理解我的困难,并能够审慎考虑我的申请。
我相信贵校一定会做出公正公平的决定。
无论结果如何,我都会感激贵校对我的关心和支持。
再次感谢教务处领导的审阅,请您予以批准。
申请人:[申请人姓名]日期:[申请日期]以上是申请学费缓交的申请书范例,在实际情况中,申请人可根据自己的实际情况和需要进行修改和补充。
您好!我是贵校【学院/专业】的一名学生,学号【您的学号】,因个人特殊情况,特向贵校申请缓交学费。
在此,我衷心希望贵校能够理解我的困境,并批准我的缓交申请。
一、申请缓交的原因1. 家庭经济困难:近年来,我国经济形势严峻,家庭收入受到很大影响。
我父母均为普通工人,收入微薄,难以承担我的学费。
同时,家中还有其他亲属需要照顾,经济压力较大。
2. 突发疾病:近期,我因身体原因住院治疗,产生了高额的医疗费用。
在治疗期间,我无法外出打工赚取生活费,导致家庭经济状况进一步恶化。
3. 就业压力:当前就业形势严峻,毕业生就业难度较大。
为了提高自己的就业竞争力,我正在参加各类职业培训和实习,以期在毕业后顺利找到理想的工作。
4. 教育投资:我深知教育的重要性,愿意为提高自身素质而投入。
然而,由于上述原因,我目前无力一次性支付学费。
二、缓交学费的期限及还款计划鉴于我目前的实际情况,我恳请贵校批准我将学费缓交【具体期限】,具体如下:1. 缓交期限:从【缓交开始日期】至【缓交结束日期】。
2. 还款计划:在缓交期间,我将努力提高自己的综合素质,争取早日找到稳定的工作。
一旦工作稳定,我将按照以下还款计划逐步偿还学费:(1)每月从工资中扣除一定比例的资金,用于偿还学费;(2)在毕业前,将学费全部结清。
三、保证措施为确保还款计划的顺利实施,我郑重承诺以下几点:1. 严格遵守学校的各项规章制度,努力学习,争取取得优异的成绩;2. 积极参加各类社会实践活动,提高自己的综合素质;3. 主动与学校保持联系,及时汇报自己的还款情况;4. 如因个人原因导致还款计划无法按时完成,将主动向学校说明情况,并寻求解决方案。
总之,我深知学费缓交会给学校带来一定的经济压力,但鉴于我目前的特殊情况,恳请贵校能够理解并批准我的缓交申请。
在今后的学习和生活中,我将全力以赴,用实际行动回报学校的关爱和培养。
再次感谢贵校对我的关心与支持!此致敬礼!申请人:【您的姓名】申请日期:【申请日期】联系电话:【您的联系电话】电子邮箱:【您的电子邮箱】附件:相关证明材料(如家庭经济困难证明、医疗费用证明等)。
大学生缓交学费申请书
尊敬的学校领导:
我是贵校大学生XXX,写此信是想向学校申请缓交学费。
由于家庭经济困难和各种突发事件的影响,我暂时无法按时交清学费。
我父母是务农的农民,收入有限,远远无法承担我在学校的学费。
去年家里遭遇了一些不幸的事情,导致家庭经济负担更加沉重。
我本人也尽力打工减轻家庭负担,但仍无法达到学费的支付标准。
我深知学校的规定和规章制度,也理解学校对学费的重视。
但我希望学校能够理解我的困境,并给予我一些时间和帮助,让我有机会继续完成学业。
我保证在缓交学费后,会努力学习,争取取得更好的成绩,做一个优秀的学生,回报学校和社会。
希望学校领导能够审慎考虑我的申请,给予支持和帮助。
感谢学校一直以来对我的关心和帮助。
最后,再次感谢学校领导的理解与支持!
此致
敬礼!。
缓交学费申请书1. 申请原因尊敬的学校管理部门:我是XXX(申请人姓名),就读于贵校XXX专业,学号为XXX。
首先,我要非常感谢学校为我们提供的优质教育资源和良好的学习环境。
在过去的学期中,我努力学习,积极参加各项活动,并取得了一定的学术成绩。
然而,我在最近遇到了一些困难。
因家庭经济状况发生变化,暂时无法按时缴纳学费。
我深感抱歉并意识到自己的责任,因此,我写下这份申请,希望能够获得学校的理解和支持,暂时缓交学费。
2. 家庭经济情况变化我家庭的经济状况发生了一些变化,导致我目前无法支付完整的学费。
具体情况如下:•父亲工作不稳定:我父亲是一名建筑工人,由于项目不稳定和市场行情波动,他的工作收入有所减少。
这使得他无法承担原本应该支付的学费。
•家庭开支增加:随着生活成本的上升,我们家庭的开支也在逐渐增加。
包括房租、水电费、生活费等,这些开支的增加使得我们无法从其他方面筹措到学费。
•突发意外事件:最近,我们家发生了一起突发意外事件,需要支付较大的医疗费用,这进一步削减了我们家庭的可支配收入。
3. 学习成绩和努力情况尽管我面临经济困境,但我一直致力于学业并取得了一定的成绩。
我积极参加各项课程,按时完成作业,并参与到学校的学术和社团活动中。
我相信学习是我的责任和义务,我将继续为自己的未来努力奋斗。
以下是我过去学期的主要学习成绩:•专业课成绩:在各门专业课程中,我努力学习并取得了不错的成绩。
我始终保持对学习的热情,并以积极的态度对待每一门课程。
•课外活动参与:我积极参与学校组织的丰富多彩的课外活动,包括学术比赛、志愿者服务等。
这些活动不仅丰富了我的课余生活,也培养了我的领导能力和团队协作精神。
4. 缓交学费的承诺和解决方案为了解决目前的经济困难,我已经采取了一些积极的措施,并愿意承担下列责任:•寻求其他资助机会:我将积极寻找各种资助机会,包括奖学金、助学贷款等,以减轻家庭的经济负担。
•努力打工:我将通过打工来为学费筹集资金。
姓名
XXX 学籍号家庭住址
XXX 电话
年收入XXX XXX
备注:此表一式四联,分别存学生本人、班主任、系部、财务处。
家庭主要成员概况
个人承诺备注
系部审批意见:
1.待补充填写......
2.待补充填写......
3.待补充填写......
系部领导签名: 年 月 日
班长签名:团支部书记签名:
签名: 年 月 日
本人因家庭暂时经济困难,已经累计欠学院各项费用xxxxx 元,特申请缓交,并承诺于xxxx 年xx 月xx 日之前付清欠款。
本人保证恪守承诺,按
时交款,若不能在规定时间内付清欠款,本人同意学校按银行同期贷款利
息收取滞纳金。
申请人签名:xxxx xxxx年xx月xx日
班委会/团支部意见:
班主任意见:
待补充填写
待补充填写
父亲XXX XX XXXXXXXXXXXXXXXX 母亲
XXX
XX
XXXXXXXXXXXXXXXX
XXX
邮编
XXX 称谓姓名年龄工作单位
申请缓交学费审批表
XXX
性别XX
班级XXX。
我是贵校XX学院XX专业的一名学生,学号:XXXXXXX。
在此,我怀着诚挚的心情向您提出缓交学费的申请。
以下是我申请缓交学费的具体原因和理由,恳请您予以审批。
首先,我想说明的是,我之所以提出缓交学费的申请,并非有意拖欠学费,而是由于以下特殊情况:一、家庭经济困难我来自我国西部一个偏远山区,家庭经济条件一直较为困难。
近年来,随着物价上涨和生活成本的增加,家庭负担日益加重。
我父母均为普通农民,收入微薄,且年事已高,体弱多病。
在这种情况下,我每年所缴纳的学费和生活费对于家庭来说都是一个不小的负担。
为了减轻家庭经济压力,我不得不提出缓交学费的申请。
二、突发意外事件在我上大学期间,家中突遭意外事件,导致家庭经济状况进一步恶化。
具体来说,我父亲不幸患上了一种罕见疾病,需要长期治疗和护理。
为了给父亲治病,家中积蓄已告罄,目前正面临着巨大的经济压力。
在这种情况下,我无法按时缴纳学费,特向贵校申请缓交。
三、奖学金申请为了减轻家庭经济负担,我一直在积极申请各类奖学金。
虽然我已获得一些奖学金,但仍有部分学费需要自己承担。
在申请缓交学费期间,我将更加努力地学习,争取获得更多的奖学金,以减轻家庭经济压力。
四、学业规划作为一名大学生,我深知学业的重要性。
为了在学业上取得更好的成绩,我计划在课余时间参加各类学术竞赛和实践活动,提升自己的综合素质。
然而,由于家庭经济困难,我担心无法参加这些活动,从而影响我的学业发展。
因此,我请求贵校批准我的缓交学费申请,以便我全身心地投入到学业中。
综上所述,我真诚地希望贵校能够理解我的处境,批准我的缓交学费申请。
在此期间,我将尽最大努力减轻家庭经济负担,争取早日还清学费。
同时,我将以更加优异的成绩回报贵校的培养和关爱。
再次感谢您的关注与支持,期待您的批准!敬礼!申请人:XXX申请日期:XXXX年XX月XX日。
武汉音乐学院家庭经济困难学生缓交学费申请表
申请人须知
1、申请人须于开学报到日在各系(院)领取或从学工网上下载此表填写,依次交各系(院)党总支书记、学工处、计财处审批。
2、此表一式四份,签字方各持一份。
申请人办完申请手续,各系(院)、学工处方可为其注册。
3、申请人须如实写明缓交原因、交款金额、缓交金额及缓交款付清的具体时间。
4、申请缓交金额不得超过本学年应交学费总额的50%,并于当年12月10日前付清缓交学费。
5、申请人应遵守承诺主动交款,各系(院)、学工处、计财处均有催交义务。
对无故拖欠学费者,学院有权采取措施追缴。
学工处制。
【申请书】缓交学费的申请书三篇申请书。
尊敬的学校财务处:
我是来自XX专业的大三学生XX,我在此向学校申请缓交学费
的特殊情况。
由于家庭经济困难,我父母的工作收入无法覆盖我的
学费支出,我在此请求学校能够给予我一定的缓交学费的机会。
我深知学校对学费的管理严格,但我希望学校能够理解我的困难。
我在学校期间一直努力学习,取得了不错的成绩,并且积极参
加各项社会实践活动,树立了良好的校园形象。
我相信自己的能力,我会在毕业后用自己的知识和技能回报社会,为学校争光。
我承诺一旦家庭经济状况有所改善,我会立即还清欠费,并且
会在学校规定的时间内完成学费的缴纳。
我真诚地希望学校能够给
予我这次机会,让我继续完成学业,实现自己的梦想。
最后,我再次向学校表示诚挚的感谢,希望学校能够审慎考虑
我的申请,给我一次缓交学费的机会。
谢谢!
此致。
XX 敬上。