(江苏专用)2020高考语文二轮复习练习6语言文字运用名句名篇默写小说阅读(含解析)
- 格式:docx
- 大小:149.15 KB
- 文档页数:5
语言文字运用+名篇名句默写+论述类文本阅读一、语言文字运用(20分)阅读下面的文字,完成1~3题。
当前,网络文学作品的确存在质量参差不齐的现象。
虽然有些作品具有独特的价值,但也不乏粗制滥造之作。
如何________作者不会出于功利目的一味地迎合读者口味而________,并在创作过程中力求创新,________向大众提供思想性、艺术性、知识性俱佳的优质网络文学作品,成了当下亟须解决的问题。
我们的社会、公众以及传统的文学界,需要对十多年来中国网络文学的发展予以高度重视,也需要对它的未来发展持续关注,________。
它尚不成熟,(),为其健康发展提供更多的空间,应当是整个社会所关切的。
2017年,国内网络文学市场规模达到130.2亿元,比2016年增长44.2%,并进一步规范化、精品化。
同时,2018年知识付费迎来从高潮迈向洗牌的拐点,倒逼知识产品内容服务加速升级,也进一步加剧网络文学作品在竞争中的优胜劣汰。
一些领先网站正在面临活跃用户增长瓶颈,这将催生更多围绕网络文学的变现为目标的新尝试,知识付费的概念将不断提高,将从知识付费迈向知识服务的更广层面。
中文在线集团在2016年就提出了“超级IP”战略,以作品为驱动力,打通“原创平台+IP运营+影视+游戏”的垂直内部生态体系的搭建,来保证网络文学的IP项目高效落地,实现IP一体化衍生开发。
1.依次填入文中横线上的词语,全都恰当的一项(3分)(A)A.鼓励随波逐流从而因势利导B.蛊惑随波逐流进而因势利导C.蛊惑趋之若鹜从而顺水推舟D.鼓励趋之若鹜进而顺水推舟解析:第一处,鼓励:激发、勉励。
蛊惑:迷惑、诱惑。
此处应用“鼓励”。
第二处,随波逐流:比喻没有坚定的立场,只能随着潮流走。
趋之若鹜:像野鸭子一样成群地跑过去。
比喻很多人争着去追逐(不好的事物)。
此处是说如何鼓励作者不出于功利目的而一味地去迎合读者,用“趋之若鹜”语意过重,故选“随波逐流”。
第三处,从而:连词,表目的关系和因果关系。
名句名篇默写专题卷(对应学生用书第115页)(建议用时:40分钟)1.补写出下列名句名篇中的空缺部分。
(8分)(1)纷吾既有此内美兮,________________。
(屈原《离骚》)(2)________________,前月浮梁买茶去。
(白居易《琵琶行并序》)(3)复道行空,________________?(杜牧《阿房宫赋》)(4)闻道有先后,________________,如是而已。
(韩愈《师说》)(5)高山仰止,________________。
(《诗经·小雅》)(6)贫而无怨难,________________。
(《论语·宪问》)(7)政通人和,________________。
(范仲淹《岳阳楼记》)(8)东隅已逝,________________。
(王勃《滕王阁序并诗》) 【答案】(1)又重之以修能(2)商人重利轻别离(3)不霁何虹(4)术业有专攻(5)景行行止(6)富而无骄易(7)百废具兴(8)桑榆非晚2.补写出下列名句名篇中的空缺部分。
(8分)(屈原《离骚》)(2)剑阁峥嵘而崔嵬,________________,万夫莫开。
(李白《蜀道难》)(3)________________,作《师说》以贻之。
(韩愈《师说》)(4)________________,用之如泥沙?(杜牧《阿房宫赋》)(5)醉能同其乐,________________,太守也。
(欧阳修《醉翁亭记》)(6)________________,何似在人间。
(苏轼《水调歌头》)(7)我知言,________________。
(《孟子·公孙丑上》)(8)满招损,________________。
(《尚书》) 【答案】(1)扈江离与辟芷兮(2)一夫当关(3)余嘉其能行古道(4)奈何取之尽锱铢(5)醒能述以文者(6)起舞弄清影(7)我善养吾浩然之气(8)谦受益3.补写出下列名句名篇中的空缺部分。
语言文字运用+名句名篇默写+作文板块一语言文字运用(新题型精要练习,非选择题,共20题)1、材料: (一) 一般体重不同姿势腰部受力图表(单位:千克)(二)腰椎负荷主要来自体重、肌肉收缩力、韧带产生的预应力和体外的负重,而躯体的不同姿态对腰椎的负荷影响甚大。
非标准的站姿或坐姿,易罹患各类腰椎疾病(如腰肌劳损、腰椎间盘突出等)。
此类疾病对神经系统的刺激至为敏感,损害尤重,且会引发其他肢体严重功能障碍病症。
阅读上面材料,根据要求回答问题。
(5分)(1)向因患腰椎疾病正卧床休养的病人当面提出建议。
(不超30字)(2分)(2)向日常站姿和坐姿都不正确的同学当面提出忠告。
(不超40字)(3分)1.(1)请您多仰卧休息,尽量避免侧卧,以免加重腰椎负担。
(2分,“多仰卧休息”“尽量避免侧卧”,每减少-一个信息减1分,不符合口语特点减1分)2、下列各句中,引号里的内容均存在表达不当之处,请找出并加以修改。
①故宫博物院文物失窃案被警方侦破后,故宫方面向北京警方赠送了一面锦旗,内容为“撼祖国强盛,卫京都泰安”。
②就学术风波一事,翟天临在微博道歉说:“参演一系列影视作品后,我开始飘飘然。
这种不良心态被我带入到论文写作过程中,促使我内心始终心存侥幸。
”③热播剧《知否知否应是绿肥红瘦》第一集中,盛纮嫁女,客人对其说:“恭喜啊,小女嫁了个好人家呀!”④李国文先生的散文《草间偷活沉吟不断》,说的是明末清初诗人吴伟业的经历,其中写道:“他的连捷高中,他的翰林高就,他的讲学东宫,使得满朝文武惊诧,艺苑杏林艳羡。
”⑤摇滚歌手何勇的《钟鼓楼》歌词中,有这样两句:“这里的人们有着那么多的时间,他们正在说着谁家的三长两短。
”⑥雅虎官方发言人说,“雅虎工具条集合了雅虎360度全能搜索、一站式登录服务、动态提醒等”。
2.【答案】①将"撼"改为"捍";②将"内心"删去或将"心存"改为"存有";③将"小女"改为"令爱"或"令嫒";④将"杏林"改为"杏坛";⑤将"三长两短"改为"家长里短"。
2020年普通高等学校招生全国统一考试语文(江苏卷,解析版)一、语言文字运用(15分)⒈下列词语中加点的字,读音完全正确的一组是()(3分)A.调.度/宏观调.控降.解/降.龙伏虎搪塞./敷衍塞.责B.省.视/省.吃俭用拓.本/落拓.不羁纤.绳/纤.尘不染C.圈.养/可圈.可点喷薄./厚古薄.今重.申/老成持重.D.臧否./否.极泰来乐.府/乐.不思蜀屏.蔽/屏.气凝神【参考答案】B项“省视/省吃俭用,拓本/落拓不羁,纤绳/纤尘不染”。
【考点】识记现代汉语普通话常用字的字音,考查要求识记字音,不要求拼写,重点考查声母和韵母,注意读音与意义的相关性。
【解析】延续近两年命题思路,完全落实在多音多义词的辨读上,应当说没有难度。
各组每对读音分别是A.diào/tiáo jiàng/xiáng sè B.xǐng/shěng tà/tuò qiàn/xiānC.juàn/quān bó chóng/zhòngD.pǐ yuè/lè píng/bǐng⒉下列各句中,没有语病的一句是()(3分)A.随着全球气温升高,飓风、洪水、干旱等极端气象事件的频率和强度正在增加,气候变暖已成为全人类必须共同面对的挑战B.对“80后”作家来说,存在的最大问题就是要克服彼此间的同质化倾向,张扬自己的艺术个性才是他们的发展之路。
C.尽管国际金融危机的影响还在蔓延,但随着一系列经济刺激计划的逐步落实,中国经济出现回暖迹象,人们对经济复苏的信心开始回升。
D.由于青少年心智尚未成熟,好奇心又强,对事物缺乏分辨力,容易被大众媒介中的不良信息诱导,从而产生思想上、行为上的偏差。
【参考答案】C A项“极端气象事件”后缺少成分“发生”致搭配不当;B项不合逻辑,“存在的最大问题就是要克服彼此间的同质化倾向”表意费解;D项为滥用介词“由于”致使主语缺少。
限时规范练六语言文字运用+名句名篇默写+实用类文本阅读(时间:35分钟分值:32分)一、语言文字运用(12分)1.在下面一段话的空缺处依次填入词语,最恰当的一组是(3分)( )流水不仅倒映着山,也在修改着山。
一座山在水的倒影中变得朦胧,________,变得柔软,仿佛随波荡漾。
水也因山的存在而越发幽深,越发纯净。
山与水互为镜像,使彼此的美学特征越发凸显。
山水是中国绘画艺术中不可分割的两种________,成为一个画种的名称,也成为一种审美________。
A.模模糊糊成分原形B.影影绰绰元素原型C.模模糊糊成分原型D.影影绰绰元素原形答案 B解析影影绰绰:状态词,模模糊糊;不真切。
模模糊糊:看不清事物的状态或意志不清醒。
元素:要素。
成分:构成事物的各种不同的物质或因素;个人早先的主要经历或职业。
原型:原来的类型或模型,特指叙事性文学作品中塑造人物形象所依据的现实生活中的人。
原形:原来的形状;本来面目(含贬义)。
2.在下面一段文字横线处填入语句,衔接最恰当的一项是(3分)( )我们停止说话,且看那瞬息万变的落照,迤逦行来,已到水边,水已成冰。
________。
________。
________。
________。
________。
但也有浅淡的光,照在框外的冰上,使人想起月色的清冷。
①冰中透出枝枝荷梗,枯梗上漾着绮辉②岸边几株枯树,恰为夕阳做了画框③框外娇红的西山,这时却全呈黛青色,鲜嫩润泽④一派雨后初晴的模样,似与这黄昏全不相干⑤远山凹处,红日正沉,照得天边山顶一片通红A.①④②⑤③B.①⑤②③④C.②①⑤③④D.②①③④⑤答案 B解析由“水已成冰”可知,下句应为①,排除C、D两项;“枯梗上漾着绮辉”,“绮辉”二字暗示后面应为⑤,排除A项。
3.“雨意欲晴山鸟乐”“浮萍破处见山影”“黄叶拥篱埋药草”“声拂琴床生雅趣”分别为四首律诗的颔联或颈联的上句。
依次对应下句,排序正确的一项是(3分)( )①影侵棋局助清欢②青灯煨芋话桑麻③寒声初到井梧知④小艇归时闻棹声A.①③②④B.③④②①C.③②①④D.④①③②答案 B解析解答此题,首先要明确律诗的对仗和平仄的规则,然后再组合诗句进行排列。
特色专项训练(六)语言文字运用+论述类、实用类+名句语言文字运用+论述类、实用类+名句(时间:45分钟,分数:35分)一、语言文字运用(15分)1.在下面一段话的空缺处依次填入词语,最恰当的一组是(3分)()小说写一个________的小角色凭借自己的努力,一步步成长为戏班台柱子的故事,以其浓郁的地域色彩和深刻的文化反思________国内最高级别大奖。
作者多年创作,成果丰硕,影响广泛,获此殊荣,可谓________。
A.跑江湖问鼎名副其实B.跑龙套染指名副其实C.跑江湖染指实至名归D.跑龙套问鼎实至名归2.下列各项中使用的修辞手法与其他三项不.同的一项是(3分)()A.山很高,山顶没有树,只有青灰色冰冷的岩石和一根巨大的木杆,从山下遥望犹如一枚羽箭。
B.登上土坛,只见两棵二百年的槐树,枝叶葱茏。
远望四围一片苍翠,仿佛是绿色屏障。
C.我的心沉重得很,也轻松得很。
我像在两小时里经历了一世纪。
感谢上天降福于我不幸的母亲!D.两个人在一起,人家就要造谣言,正如两根树枝相接近,蜘蛛就要挂网。
3.(2019·镇江质检)对下面一段文字主要意思的提炼,最准确的一项是(3分)()社会难免会有阴暗面,我们常常喜欢放大黑暗,然后站在道德的制高点上义愤填膺地谴责和鞭挞黑暗。
其实,我们更应该去做那束光,那束在黑暗来临的时候照亮他人的光。
谴责和鞭挞让我们高尚,但没有后续行动,高尚也仅仅是口头上的。
A.客观公正地对待阴暗面。
B.用积极的行动影响世界。
C.用大爱之心去温暖世界。
D.要做名副其实的高尚者。
4.(2019·常熟市抽测)下列诗文引用不.恰当的一项是(3分)()A.“宜未雨而绸缪,毋临渴而掘井”,青少年的安全教育应及早进行,而不能等险情出现后再补课,这一点已成为人们的共识。
B.当下有些人看不到事物的发展进步,一味地抱怨、不满,对此,我们要善意地提醒一句:“牢骚太盛防肠断,风物长宜放眼量。
”C.竹林七贤之一的刘伶才华横溢而又狂放不羁,宣传道家思想,蔑视世俗礼法,正所谓“大行不顾细谨,大礼不辞小让”。
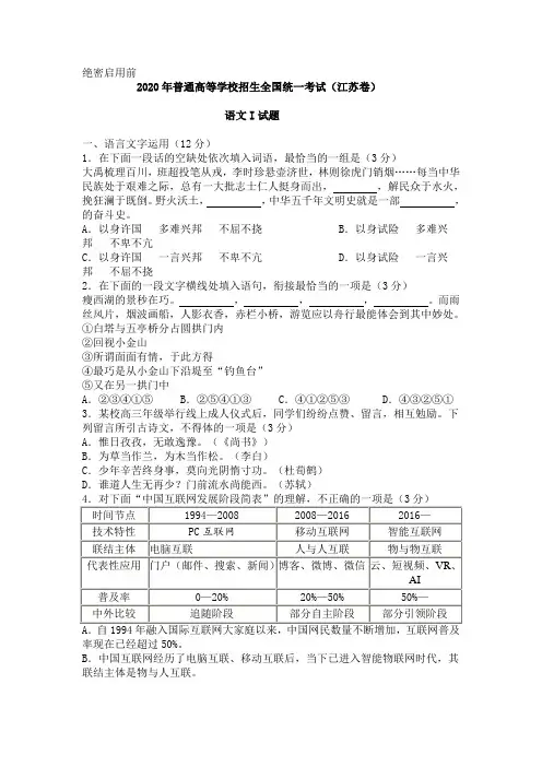
2020年全国普通高考江苏卷语文试题及答案解析一、语言文字运用(12分)1.在下面一段话的空缺处依次填入词语,最恰当的一组是(3分)大禹梳理百川,班超投笔从戎,李时珍悬壶济世,林则徐虎门销烟……每当中华民族处于艰难之际,总有一大批志士仁人挺身而出,,解民众于水火,挽狂澜于既倒。
野火沃土,,中华五千年文明史就是一部,的奋斗史。
A.以身许国多难兴邦不屈不挠B.以身试险多难兴邦不卑不亢C.以身许国一言兴邦不卑不亢D.以身试险一言兴邦不屈不挠2.在下面的一段文字横线处填入语句,衔接最恰当的一项是(3分)瘦西湖的景秒在巧。
,,,。
而雨丝风片,烟波画船,人影衣香,赤栏小桥,游览应以舟行最能体会到其中妙处。
①白塔与五亭桥分占圆拱门内②回视小金山③所谓面面有情,于此方得④最巧是从小金山下沿堤至“钓鱼台”⑤又在另一拱门中A.②③④①⑤ B.②⑤④①③ C.④①②⑤③ D.④③②⑤①3.某校高三年级举行线上成人仪式后,同学们纷纷点赞、留言,相互勉励。
下列留言所引古诗文,不得体的一项是(3分)A.惟日孜孜,无敢逸豫。
(《尚书》)B.为草当作兰,为木当作松。
(李白)C.少年辛苦终身事,莫向光阴惰寸功。
(杜荀鹤)D.谁道人生无再少?门前流水尚能西。
(苏轼)4.对下面“中国互联网发展阶段简表”的理解,不正确的一项是(3分)A.自1994年融入国际互联网大家庭以来,中国网民数量不断增加,互联网普及率现在已经超过50%。
B.中国互联网经历了电脑互联、移动互联后,当下已进入智能物联网时代,其联结主体是物与人互联。
C.伴随技术的不断进步,中国互联网的应用形式日趋丰富,目前的代表性应用有云、短视频、VR、AI等。
D.中国互联网从模仿与追随起步,同步多年努力,如今已在一些领域实现自主创新,甚至有所超越。
二、文言文阅读(20分)阅读下面的文言文,完成5—8题。
外大母赵太夫人行状袁宗道天乎,天乎!何乃遽以吾外大母逝耶!悲哉!不肖宗道,稚年丧母,外大母每见不肖,辄泪涔涔下,且泣且拊曰:“儿饥否?将无寒乎?”辄取衣食衣食之。
练习6 语言文字运用+名句名篇默写+小说阅读一、语言文字运用(12分)1.在下面一段话的空缺处依次填入词语,最恰当的一组是(3分)( )当宋代诗人登上诗坛时,他们仰望唐诗,犹如一座巨大的山峰,宋代诗人可以从中发现无穷的宝藏作为学习的。
但这座山峰同时也给宋人造成沉重的心理压力,他们必须,才能走出唐诗的阴影。
宋人的可贵之处,在于他们对唐诗并未,而是有因有革,从而创造出与唐诗双峰并峙的宋诗。
A.典范另辟蹊径亦步亦趋B.典型独辟蹊径邯郸学步C.典型另辟蹊径邯郸学步D.典范独辟蹊径亦步亦趋答案 A 典范:可以作为学习、仿效标准的人或事物。
典型:具有代表性的人物和事件;具有代表性的。
“典型”是中性词,即可指典型的犯罪事实,也可指典型的好人好事;而“典范”是个褒义词,只能形容某人某事为他人之表率,而不能把坏事拿出来当作典范。
另辟蹊径:另外开辟一条路,比喻另创一种风格或方法。
独辟蹊径:自己开辟一条路。
比喻独创一种新风格或者新方法。
亦步亦趋:比喻自己没有主张,或为了讨好,每件事都效仿或依从别人。
邯郸学步:比喻模仿别人不成,反而丧失了原有的技能。
2.下列熟语中,没有使用....借代手法的一项是(3分)( )A.无事不登三宝殿B.不为五斗米折腰C.老鼠过街,人人喊打D.庆父不死,鲁难未已答案 C C.比喻,“老鼠”比喻丑恶害人的东西。
A.“三宝殿”个别代整体,代指门。
B.“五斗米”代指微薄的俸禄。
D.“庆父”代指祸乱的罪魁,“鲁难”代指国家的灾难。
3.(2019无锡期末)下面诗句描写的景色,最适合用传统水墨画来表现的一项是(3分)( )A.平桥小陌雨初收,淡日穿云翠霭浮。
(陆游《马上作》)B.最爱东山晴后雪,软红光里涌银山。
(杨万里《雪后晚晴,四山皆青,惟东山全白》)C.晒网炊烟起,停舟月影斜。
(马朴臣《渔》)D.乱点碎红山杏发,平铺新绿水生。
(白居易《南湖早春》)答案 C “传统水墨画”多用黑白两色,因此应排除所写内容色彩鲜艳的诗句。
2020年普通高等学校招生全国统一考试语文试题(江苏卷,含答案)一、语言文字运用(15分)1.下列加点的字,每对读音都不相同的一组是(3分)A.弹.劾/弹.丸之地哽咽./狼吞虎咽.责难./多难.兴邦B.鲜.活/寡廉鲜.耻泊.位/淡泊.明志叶.韵/一叶.知秋C.大度./审时度.势长.进/身无长.物解.救/浑身解.数D.参.差/扪参.历井披靡./风靡.一时畜.牧/六畜.兴旺【答案】C【解析】A.弹劾(tán) 弹丸之地(dàn) ,哽咽(gěng) 狼吞虎咽(yàn ), 责难(nàn)多难兴邦(nàn)。
B.鲜活(xiān)寡廉鲜耻(xiǎn),泊位(bó)淡泊明志(bó),叶韵(xié)一叶知秋(yè )。
C.大度(dù)审时度势(duó),长进(zhǎng)身无长物(cháng), 解救(jiě)浑身解数(xiè)。
D.参差(cēn)扪参历井(shēn),披靡(mǐ)风靡一时(mǐ),畜牧(xù)六畜兴旺(chù)2.下列各句中,加点的成语使用恰当的一句是(3分)A.司机张师傅冒着生命危险解救乘客的事迹,一经新闻媒体报道,就被传得满城风雨....,感动了无数市民。
B.近年来,在种种灾害面前,各级政府防患未然....,及时启动应急预案,力争把人民的生命财产损失将到最低限度。
C.这些“环保老人”利用晨练的机会,但游客丢弃在景点的垃圾信手拈来....,集中带到山下,分类处理。
D.“生命的价值在于厚度而不在于长度,在于奉献而不在于获取……院士的一番话入木三分....,让我们深受教育。
【答案】D【解析】A.满城风雨:城里到处刮风下雨。
原形容重阳节前的雨景。
后比喻某一事件传播很广,到处议论纷纷。
误在贬词褒用。
B.防患未然:防止事故或祸害于尚未发生之前。
与已然语境相违。
绝密启用前2020年普通高等学校招生全国统一考试(江苏卷)语文I试题一、语言文字运用(12分)1.在下面一段话的空缺处依次填入词语,最恰当的一组是(3分)大禹梳理百川,班超投笔从戎,李时珍悬壶济世,林则徐虎门销烟……每当中华民族处于艰难之际,总有一大批志士仁人挺身而出,,解民众于水火,挽狂澜于既倒。
野火沃土,,中华五千年文明史就是一部,的奋斗史。
A.以身许国多难兴邦不屈不挠B.以身试险多难兴邦不卑不亢C.以身许国一言兴邦不卑不亢D.以身试险一言兴邦不屈不挠2.在下面的一段文字横线处填入语句,衔接最恰当的一项是(3分)瘦西湖的景秒在巧。
,,,。
而雨丝风片,烟波画船,人影衣香,赤栏小桥,游览应以舟行最能体会到其中妙处。
①白塔与五亭桥分占圆拱门内②回视小金山③所谓面面有情,于此方得④最巧是从小金山下沿堤至“钓鱼台”⑤又在另一拱门中A.②③④①⑤B.②⑤④①③C.④①②⑤③ D.④③②⑤①3.某校高三年级举行线上成人仪式后,同学们纷纷点赞、留言,相互勉励。
下列留言所引古诗文,不得体的一项是(3分)A.惟日孜孜,无敢逸豫。
(《尚书》)B.为草当作兰,为木当作松。
(李白)C.少年辛苦终身事,莫向光阴惰寸功。
(杜荀鹤)D.谁道人生无再少?门前流水尚能西。
(苏轼)率现在已经超过50%。
B.中国互联网经历了电脑互联、移动互联后,当下已进入智能物联网时代,其联结主体是物与人互联。
C.伴随技术的不断进步,中国互联网的应用形式日趋丰富,目前的代表性应用有云、短视频、VR、AI等。
D.中国互联网从模仿与追随起步,同步多年努力,如今已在一些领域实现自主创新,甚至有所超越。
二、文言文阅读(20分)阅读下面的文言文,完成5—8题。
外大母赵太夫人行状袁宗道天乎,天乎!何乃遽以吾外大母逝耶!悲哉!不肖宗道,稚年丧母,外大母每见不肖,辄泪涔涔下,且泣且拊曰:“儿饥否?将无寒乎?”辄取衣食衣食之。
故不肖即茕然弱子乎,无殊乎在母膝下也。
周六组合练——语言文字运用+名句名篇默写+文学类阅读一、语言文字运用1.在下面一段话的空缺处依次填入词语,最恰当的一组是( )“这种‘优美的心灵’对于人生的真正有价值的道德方面的旨趣是________的,他只孤坐默想,像蜘蛛吐丝一样,从自己的肚子里织出他的主观的宗教和道德的幻想,一点________的事情就可以使这种人的心情陷于极端绝望的境界。
这就产生了永无止境的忧伤抑郁,愤愤不平,悲观失望。
”这段话对于资产阶级没落时期颓废主义文艺的病根是________的。
A.置若罔闻不足为奇一针见血B.漠不关心微不足道一针见血C.置若罔闻微不足道一语中的D.漠不关心不足为奇一语中的2.在下面一段文字横线处填入语句,衔接最恰当的一项是( )在那高大绵延的群山深处,不时会有一口口泉眼将自己饱含眷念的深情吐露,________,________。
________,________,________,________。
看到这秀美而又壮丽的景色,谁都会陶醉其中。
①一条条飞跃的俊龙②化作一条条小溪从山石上一跃而下③在山间勾勒出一弯弯绚丽的鸿弧④深情地去拥抱下面的山岩⑤形成一片片清秀的瀑布A.②①⑤③④B.②⑤①④③C.⑤②①③④D.⑤②①④③3.从修辞手法的角度看,下列各项与其他三项不同的一项是( )A.一对菩提树谦逊地生长在都市的盲点。
B.淡褐色的树身被穿过大厦间隙的阳光照得黄金般闪烁不已。
C.在路灯清冷的探照下表皮仍然显出有如月球表面的凹凸纹理和绝对寂静。
D.台风中两株菩提树直直地把千枝万叶如同伞般撑起。
4.书院是中国古代民间教育机构,下列对联中,不适合悬挂在书院的一项是( )A.东林讲学以来必有名世南方豪杰之士于兹为群B.考古证今致用要关天下事先忧后乐存心须在秀才时C.千百年楚材导源于此近世纪湘学与日争光D.人至上圣贤书可耕可读德为绳祖宗恩可报可酬5.某同学准备写一篇“弘扬传统文化”的演讲稿。
下列说法不符合要求的一项是( ) A.演说儒道释在中国当下的影响,倡导儒家先进思想的传承与发展。
专题06 名句名篇默写(精讲精炼)复习风向标:1.以理解性默写为主要考查题型,注重名篇全篇的背诵,尤其重视对必背篇目的全面理解和对名句的准确理解之后的识记。
此种考查方式与以往以上下句填空式默写的方式相比,更加注重考查学生的理解识记能力,而非单纯识记能力。
2.从考查的倾向来看,主要是富有教育意义和警策作用的哲理句:抒发爱国情怀、崇高理想的句子,描写优美意境的句子,反映传统美德的句子。
解题技巧:四种方法帮你选准句:(一)意义还原法:某些名句填写的情境提示就是对名句的意义解释或翻译,我们把语句的意义或翻译还原到“古文”或诗句即可。
(二)位置检索法:部分名句填写的情境给出了所填名句在原文中的位置,根据提示检索原文,就可快速找到切入点,以此确定所填名句。
(三)意象定位法:一些名句填写的情境列出了所填名句中的重点意象(人、事、物等),根据这些意象可准确定位所填名句。
(四)技巧推断法:部分名句填写的情境点明了所填名句运用的表现手法,比如“侧面烘托”“正面描写”“反衬”等,我们借助这些手法加以推断联想,就可找到所填名句。
在默写名句名篇时,要做到“三清”“三不”:“三清”就是卷面清洁,字迹清楚,笔画清晰;“三不”就是不添字,不漏字,不误写。
高考所选择的名句大多出自课内所学篇目,只有少数来自课外,该如何识记这些课内的名句,需要一定的技巧。
高考所考的名句,字不一定有多复杂,但一定很有迷惑性,考生经常在这些“浅水滩”“翻船”,原因是光背不写,光记不辨,不知道联系句意和古文的特性来区分。
所以在平时对名句记忆时要立足于对诗句的理解,在理解的基础上记忆既准确还不容易写错字,然后要立足于“写”,不要背下来但得不到分数。
高考真题:1.(2019·全国Ⅱ卷)补写出下列句子中的空缺部分。
(1)《邹忌讽齐王纳谏》中“____________,____________”,表现了主人公的形象之美。
(2)杜牧《阿房宫赋》中“____________,____________”两句,写阿房宫占地极广且极为高大,以表现其雄壮之美。
2020年普通高等学校招生全国统一考试(江苏卷)语文语文I试题一、语言文字运用(15分)1.在下面一段话的空缺处依次填入词语,最恰当的一组是()(3分)中国古代的儒家经典,莫不是古圣人深思熟虑、_____的结晶。
如果把经典仅仅当作一场_____的说教,那你永远进不了圣学大门。
必得躬亲实践,才能切实______圣人的心得,如此我们的修为才能日有所进。
A.特立独行耳提面命顿悟B.特立独行耳濡目染领悟C.身体力行耳提面命领悟D.身体力行耳濡目染顿悟解析:本题考查词语的理解和运用能力。
首先要理解各词语的含义,然后再结合具体语境分析。
“特立独行”意思是有操守、有见识,不随波逐流。
“身体力行”多用来表示努力实践,亲身体验。
用作褒义。
中国古代的儒家经典应该是经过古圣人亲身体验,努力实行的,所以“身体力行”合适,这样就排除了A、B项。
“耳提面命”用以形容对人教诲恳切,要求严格。
“耳濡目染”是不知不觉受到影响。
因为后面有“说教”一词,所以第二个空应该填“耳提面命”,这样就可以排除D,答案选C。
答案:C2.在下面一段文字横线处填入语句,衔接最恰当的一项是()(3分)“理性经济人”,把利己看作人的天性,只追求个人利益的最大化,这是西方经济学的基本假设之一。
________,________。
________,________,________,________,更倾向于暂时获得产品或服务,或与他人分享产品或服务。
使用但不占有,是分享经济最简洁的表述。
①反而更多地采取一种合作分享的思维方式②不再注重购买、拥有产品或服务③但在分享经济这一催化剂的作用下④人们不再把所有权看作获得产品的最佳方式⑤在新兴的互联网平台上⑥这个利己主义的假设发生了变化A.③⑥⑤①④②B.③⑥⑤④②①C.⑤⑥③①④②D.⑤⑥③④②①解析:了解句意,注意上下句的衔接、呼应,做到话题统一,句序合理,衔接和呼应自然。
第一句谈的是理性经济,追求的是个人经济最大化,是西方经济学的基本假设之一,是利己主义的假设,它要向分享经济转变必须有条件,所以③⑥排在前面,所以排除C、D项。
模块二语言文字运用+名句默写+文言文阅读专题组合练(五) 语言文字运用+名句默写+文言文阅读(Ⅰ)一、语言文字运用1.下列各句中加点成语的使用,全都正确的一项是( )①与散文家林非先生聊天是一件很幸福的事,他语气随和,娓娓而谈....,我感到无拘无束,心情非常愉快。
②打击盗版软件、保护知识产权无可非议....,但采取黑屏这一方式就过了头,这样做不利于软件事业的发展。
③在世界经济徘徊不前、企业间竞争异常激烈的情形下,没有什么企业联盟颠扑不破....,所谓的价格联盟也不例外。
④王旭明做客杭州的行程排得很满,记者的采访只能见缝插针....地安排在他从宾馆前往浙江人文大讲堂的路上。
⑤为了建设和谐社会,城市学校应主动和乡镇学校结对子,鼎力相助....薄弱学校。
⑥私立学校虽然缺乏教学管理经验,但可以向公办学校学习,可以在亦步亦趋....的基础上,渐渐走出自己的路来。
A.①②④B.②④⑥C.③④⑥D.①③⑤解析:①娓娓而谈:不倦地、生动地谈论。
②无可非议:没有什么可以批评、指责的。
③颠扑不破:比喻理论学说完全正确,不会被驳倒推翻。
使用对象有误。
④见缝插针:比喻尽量利用一切可以利用的空间、时间或机会。
⑤“鼎力”是敬辞,大力的意思。
⑥亦步亦趋:由于缺乏主张,或为了讨好,事事模仿或追随别人。
答案:A2.下列各句中,没有语病的一句是( )A.经过56天的顽强作战,新疆警方打掉一个境外极端组织直接指挥的暴恐团伙,除1人投降自首外,其余28名暴徒全部被歼灭。
B.日前,交通管理部门就媒体对酒驾事故的连续报道做出了积极回应,表示要进一步加大对交通违法行为的查处。
C.近10年来,新加坡成为中国留学生选择出国深造的热门之地,毕业后也选择留在新加坡,成为中新友好交往的民间使者。
D.俄罗斯总统下令要求俄政府采取措施,禁止土耳其包机往来于俄土航线,禁止土耳其的任何船只不准在俄罗斯海港水域逗留或者航行。
解析:本题考查辨析并修改病句的能力。
2020年江苏省六市高考二模语文试卷一、语言文字运用(12分)1.(3分)在下面一段话的空缺处依次填入词语,最恰当的一组是()新冠肺炎疫情是全人类面临的共同挑战,需要世界各国__ 。
疫情发生后,我们用中国速度为世界防疫争取了宝贵时间,用中国力量筑牢了控制疫情的防线,用中国实践为世界抗疫树立了新标杆。
中国在这场没有硝烟的战“疫”中的努力将为全人类最终战胜疫情作出巨大贡献A.破釜沉舟蔓延卓尔不群B.风雨同舟漫延卓尔不群C.风雨同舟蔓延卓有成效D.破釜沉舟漫延卓有成效2.(3分)在下面一段文字横线处填入语句,衔接最恰当的组是()芭蕾是世界通用的艺术语汇。
,,。
,,,拓展中国芭蕾的艺术想象与表现空间,形成了芭蕾艺术的中国风格。
①不断借鉴戏曲以及国外的芭蕾文化精髓②找到属于中国的芭蕾语汇③几十年来中国芭蕾继承和发扬民族舞蹈传统④不仅使故事题材本土化⑤丰富创新自身的舞蹈与舞台语汇⑥也使舞蹈风格和舞台表现民族化A.②④①⑥③⑤B.②④⑥③①⑤C.④③②⑤⑥①D.④⑤②⑥③①3.(3分)下列交际用语使用得体的一项是()A.希望贵公司提供更高效的在线办公软件,特来电垂询。
B.今日高朋在座,满室生辉,感谢各位光临家父寿筵!C.拜读完大作,深感佩服,斗胆稍作斧正,请多包涵!D.今日叨扰老师多时,请您留步,足下改日再来求教。
4.(3分)对下面这段文字语意的提炼,最准确的一项是()常有人这样表述:西塞罗是这样说的,柏拉图如此认为,亚里士多德说……然而我们自己的呢?我们有什么样的判断?一位罗马富翁网罗来一大批饱学之士,让他们随时陪伴。
在跟朋友聚会时,一旦谈到什么问题,他就让这些人替代他。
各人根据自己的特长,随时给他提供材料,这人给他一段发言稿,那人告诉他荷马的某一首诗。
富翁认为,学问装在他手下人的脑袋里,也就变成自己的了。
A.虚心吸取优秀人才的智慧可快速提升自我。
B.知人善任才能充分发挥手下人的全部特长。
C.别人的思想和言论并不能成为自己的学问。
【精选】(江苏专)高考语文大二轮第六章小练20语言基础知识+名句名篇默写+论述类文本阅读【精选】(江苏专)高考语文大二轮第六章小练20语言基础知识+名句名篇默写+论述类文本阅读(用时:50分钟)一、语言基础知识1.下列词语中加点的字,读音都不相同的一组是( )A.脾.脏睥.睨奴婢.无裨.于事筚.路蓝缕B.沮.丧举觞啮..噬含英咀.华觥.筹交错C.削.弱刀鞘稍..息惟妙惟肖悄..然无声D.摒.弃骈.文禀.性大腹便.便秉.烛待旦答案 C解析A项“脾〞读pí,“睥〞读pì,其余读bì.B项“沮〞“咀〞读jǔ,“觞〞读shān ɡ,“啮〞读niè,“觥〞读ɡōnɡ。
C项“削〞读xuē,“鞘〞读qiào,“稍〞读shào,“肖〞读xiào,“悄〞读qiǎo.D项“摒〞读bìnɡ,“禀〞“秉〞读bǐnɡ,“骈〞“便〞读pián。
2.在下面一段话横线处依次填入成语,最恰当的一组是()这是一次里程碑式的会议,其重要性在于________。
在这次会议上,他强调如果没有善于创新,敢于创新就会成为________,创新就很可能失败。
然而,要善于创新,必须先敢于创新。
只有矢志不渝、________,努力创新,才能为推动社会发展作出自己应有的贡献。
A.承前启后胡思乱想呕心沥血B.承上启下胡思乱想处心积虑C.承前启后痴心妄想处心积虑D.承上启下痴心妄想呕心沥血答案 A解析承前启后:继承前代的并启发后代的(多用于事业、学问等).亦作“承先启后〞.承上启下:接续上面的并引起下面的(多用于写作等)。
胡思乱想:没有根据或不切实际地瞎想。
痴心妄想:一心想着不可能实现的事。
呕心沥血:形容费尽心思,褒义。
处心积虑:千方百计地盘算,多含贬义。
二、名句名篇默写3.补写出下列名句名篇中的空缺部分。
(1)________________,幽咽泉流冰下难。
(白居易《琵琶行》)(2)亲小人,远贤臣,________________.(诸葛亮《出师表》)(3)闻道有先后,________________,如是而已.(韩愈《师说》)(4)见贤思齐焉,________________。
练习6 语言文字运用+名句名篇默写+小说阅读一、语言文字运用(12分)1.在下面一段话的空缺处依次填入词语,最恰当的一组是(3分)( )当宋代诗人登上诗坛时,他们仰望唐诗,犹如一座巨大的山峰,宋代诗人可以从中发现无穷的宝藏作为学习的。
但这座山峰同时也给宋人造成沉重的心理压力,他们必须,才能走出唐诗的阴影。
宋人的可贵之处,在于他们对唐诗并未,而是有因有革,从而创造出与唐诗双峰并峙的宋诗。
A.典范另辟蹊径亦步亦趋B.典型独辟蹊径邯郸学步C.典型另辟蹊径邯郸学步D.典范独辟蹊径亦步亦趋答案 A 典范:可以作为学习、仿效标准的人或事物。
典型:具有代表性的人物和事件;具有代表性的。
“典型”是中性词,即可指典型的犯罪事实,也可指典型的好人好事;而“典范”是个褒义词,只能形容某人某事为他人之表率,而不能把坏事拿出来当作典范。
另辟蹊径:另外开辟一条路,比喻另创一种风格或方法。
独辟蹊径:自己开辟一条路。
比喻独创一种新风格或者新方法。
亦步亦趋:比喻自己没有主张,或为了讨好,每件事都效仿或依从别人。
邯郸学步:比喻模仿别人不成,反而丧失了原有的技能。
2.下列熟语中,没有使用....借代手法的一项是(3分)( )A.无事不登三宝殿B.不为五斗米折腰C.老鼠过街,人人喊打D.庆父不死,鲁难未已答案 C C.比喻,“老鼠”比喻丑恶害人的东西。
A.“三宝殿”个别代整体,代指门。
B.“五斗米”代指微薄的俸禄。
D.“庆父”代指祸乱的罪魁,“鲁难”代指国家的灾难。
3.(2019无锡期末)下面诗句描写的景色,最适合用传统水墨画来表现的一项是(3分)( )A.平桥小陌雨初收,淡日穿云翠霭浮。
(陆游《马上作》)B.最爱东山晴后雪,软红光里涌银山。
(杨万里《雪后晚晴,四山皆青,惟东山全白》)C.晒网炊烟起,停舟月影斜。
(马朴臣《渔》)D.乱点碎红山杏发,平铺新绿水生。
(白居易《南湖早春》)答案 C “传统水墨画”多用黑白两色,因此应排除所写内容色彩鲜艳的诗句。
所给选项中,A.“淡日穿云翠霭浮”,红日和翠霭,构成明丽的画面;B.“软红光里涌银山”,红光和银山,画面艳丽;C.“炊烟”“舟”“月影”,画面淡雅;D.“碎红”“新绿”,色彩鲜明,画面艳丽。
4.(2019扬州期中)下列选项中,对漫画寓意的理解最贴切的一项是(3分)( )A.人们往往不辨真假拒绝思考。
B.人们往往更愿意去相信谎言。
C.人们往往喜欢随大流少主见。
D.人们往往更喜欢听动听的话。
答案 D 漫画中,有两个会场和两条标语,一条是“动听的谎言”,一条是“难听的真相”。
“动听的谎言”前面排队人数众多,而“难听的真相”前面门庭冷落。
此漫画寓意人们往往更喜欢听动听的话。
A.没有紧扣漫画寓意。
B.没有抓住漫画的重点“动听”二字。
C.脱离漫画主要内容。
二、名句名篇默写(8分)5.(2018前黄中学、姜堰中学等十校联考)补写出下列名句名篇中的空缺部分。
(8分)(1)荡胸生曾云, 。
(杜甫《望岳》)(2)假舆马者,非利足也, 。
(荀子《劝学》)(3) ,多于在庾之粟粒。
(杜牧《阿房宫赋》)(4)然后知生于忧患, 。
(孟子《生于忧患,死于安乐》)(5)朝搴阰之木兰兮, 。
(屈原《离骚》)(6)兄弟不知, 。
(《氓》)(7)岂无山歌与村笛? 。
[(白居易《琵琶行(并序)》](8) ,遁世无闷。
(《周易》)答案(1)决眦入归鸟(2)而致千里(3)钉头磷磷(4)而死于安乐也(5)夕揽洲之宿莽(6)咥其笑矣(7)呕哑嘲哳难为听(8)君子以独立不惧三、现代文阅读(小说阅读)(15分)(2019苏锡常镇一调)阅读下面的作品,完成问题。
(15分)试菜黄丽群①好几个月才忽然从学校回家一次的老二皱眉头:“爸,怎么搞的。
”老二啪一声关上冰箱门,气味已经非常不行。
“家里还好吗?”②“冰箱里都是什么呀,看起来都放太久了,要不要整理一下啊,妈最受不了这样子吧。
”老二最后只在滤水器接杯冷水喝下,喝完,无意识抓抓脸。
“真的没事吗?”他摇摇头。
这对兄弟差八岁,大的宁静小的轻快,从小就凡事不像,谁知现在小的一举一动,竟和大的二十几岁时候一模一样。
他看了,心里喜欢,也不免有点儿慌。
③“你吃过饭没有?晚上,”他犹豫着,“晚上我跟你妈出去吃饭。
你不出门吧?我们会打包回来,最近和你妈两个人常出去吃饭。
”“喔。
”老二倒在沙发上弄他的手机。
“那我也要去。
我难得回来,你们居然二人世界出门吃饭不邀请我,还叫我吃你们打包回来的剩菜!还是今天是你们什么纪念日?是的话我就算了。
”④“也不是……不是啦,不是要给你吃剩菜……不知道怎么讲。
”他是真的不知道怎么跟老二讲,也不知道现在怎么跟妻讲。
只好一直吃吧。
⑤十年前他奔去妻的医院,把她从营养室叫出来,让她坐在走廊长椅上。
“老大出事了。
”他压住她肩膀,当时他以为自己控制得非常好,几天后强押妻入浴室帮她洗澡,才发现她双胛都是冒紫血点的青指印。
⑥他多希望大儿子是个绝顶聪明、七窍玲珑心的孩子。
这样的话,他想,也算有个说法。
可是他这老大,只是最一般每科考六十五分到七十分的男孩,温柔迟慢、在点心房里当着副手的一个最像海绵蛋糕的孩子啊。
他都记得,那时有人告诉他们说,大殓之际,父母得拿一根拐棍狠打老大的棺材。
妻说,我不要,我不怪我的孩子,我为什么要打他?他的死是很不孝,连原因也不说,他真的是不要我这个妈妈了,可是我还是不怪他,我不打他。
⑦“咦,到家啦。
”老二和他叽叽咕咕,午睡的妻醒了。
“刚好,去洗洗澡,晚上跟我和你爸爸去试菜。
”⑧“试菜?什么东西。
”⑨“吃吃看哪里有好餐厅好饭店啊,你哥都几岁了,万一哪天忽然冒出一句说‘妈,我要结婚,要请几桌’我掐指一算就知道订什么地方最好。
今天我们要去那个上个月才开张的五星级饭店。
”⑩“这样啊,那我去洗个澡。
”他招招手,“爸,来房间一下。
”他听见妻在客厅里打开电视。
新闻播报的声音,连续剧的声音,流行歌曲的声音,新闻播报的声音,西洋电影的声音,普通话电影配音,又是新闻播报的声音,新闻播报的声音,新闻播报的声音。
老二走出房间,在母亲身旁坐下,关闭电视。
“妈妈,今天晚上不出去吃饭好不好?”“不行,我订位了,你不想去没关系啊。
”“不是这样,我想去,可是你要看医生,等你看好医生我们马上去。
”“看什么医生,我不要。
”“我已经在网上挂好号了,是我以前的一位老师,他人很好。
”“不要。
”“不行,你看看你,胖这么多,衣服紧成这样,今天晚上不可以去吃了。
”听见胖,妻紧紧抿嘴,不讲话,瞳子里幽幽闪烁,许久许久。
“那,你晚上去买肯德基给我吃。
”“好,”老二说,“给你吃肯德基,就要去看医生喔。
”老大走后,整整一年,妻才停止夜里哭泣。
他自己,十年来,从未在老二面前稍露悲伤,只是老二出外读研究生后,他每日必按照早中晚三餐时间打他手机。
此时他才忽然意识到,这个孩子每天接他三通来电,从没有一声不耐烦。
那晚他拿来大黑垃圾袋,把剩菜全部丢掉。
挤了一颗柠檬,加在一盆热水里,把冰箱里外擦洗一遍。
他关上厨房门准备洗澡睡觉的时候,冰箱里只有一盒葡萄、一株花椰菜、五颗鸡蛋,以及纸桶里的两块他们没吃完的肯德基。
(有删改) 6.本文是一篇小说的节选,第段中有关肯德基的细节因为缺少铺垫而显得突兀。
请为这处细节补充合理的解释。
(4分)7.第④段和第⑦段中“他”和妻都对老二说了外出吃饭的事。
请比较“他”和妻话语背后的不同心理。
(5分)8.本文从父亲的视角来叙事,把回忆和现实交织起来,这种叙述方式有哪些好处?请结合作品简要分析。
(6分)6.答案大儿子爱吃肯德基,作为营养师的妈妈,曾经以不健康为由拒绝或很少满足儿子的要求,这让妈妈内心充满了歉疚。
解析根据文章内容,我们知道母亲是因为大儿子的事情受到了刺激,通过母亲为大儿子“试菜”这件事,可以看出母亲现在只能记起大儿子的事情,所以母亲要求买“肯德基”,肯定与大儿子有关系。
从这里我们就可以联想到是大儿子爱吃肯德基,作为营养师的妈妈,曾经以不健康为由拒绝或很少满足儿子的要求,这让妈妈内心充满了歉疚。
7.答案在“他”看来,外出吃饭有难言之隐,“他”小心呵护着脆弱的妻子,不想让老二担心家里的状况;在妻看来,为长子试菜理所当然,是为人母应尽的职责,因为她受刺激而失忆,认为长子并未离她而去。
解析作答此题,要结合文本分析,第④段中说“他是真的不知道怎么跟老二讲,也不知道现在怎么跟妻讲。
只好一直吃吧”,从这里可以看出父亲有难言之隐,不想让老二担心家里的状况。
后文第⑨段中有“吃吃看哪里有好餐厅好饭店啊,你哥都几岁了,万一哪天忽然冒出一句说‘妈,我要结婚,要请几桌’我掐指一算就知道订什么地方最好。
今天我们要去那个上个月才开张的五星级饭店”,从这里可以看出在妻看来,为长子试菜理所当然,是为人母应尽的职责。
8.答案①使小说的叙述聚焦于一个生活场景,通过父亲的回忆交代事件的原委,结构紧凑精巧;②重点描写父亲的言行和心理,细致入微地呈现其心理变化过程,在情节内容和人物塑造上有主有宾、浓淡得宜。
解析本题考查赏析小说叙事技巧的能力。
解答这类题目,首先要辨析出文章运用了什么样的叙述方法,然后明确该叙述方法的作用,最后结合文章内容进行分析。
本题父亲的回忆部分是插叙,根据父亲回忆的“十年前他奔去妻的医院,把她从营养室叫出来,让她坐在走廊长椅上。
‘老大出事了。
’”我们知道了母亲是因为大儿子的事情而生病,文章结构清晰。
“他多希望大儿子是个绝顶聪明、七窍玲珑心的孩子……一个最像海绵蛋糕的孩子啊。
”此句通过对父亲心理的描写,可以看出父亲对儿子的爱以及父亲失去儿子的痛苦,丰富了父亲的形象。