什么是DAC的转换精度和转换速度.
- 格式:doc
- 大小:24.00 KB
- 文档页数:1
dac转换原理DAC转换原理DAC转换器(Digital-to-Analog Converter)是一种将数字信号转换为模拟信号的电子器件。
它将数字信号以一定的精度和速度转换为模拟电压或电流输出,被广泛应用于各种电子设备中,如音频设备、通信设备、仪器仪表等。
DAC转换原理基于数模转换(Digital-to-Analog Conversion)技术,通过将离散的数字信号转换为连续的模拟信号实现。
数模转换的过程可以分为两个主要步骤:采样和保持(Sampling and Holding)以及量化和编码(Quantization and Encoding)。
在采样和保持阶段,DAC转换器接收到输入的数字信号,并将其转换为模拟信号。
这个过程涉及到采样器和保持器的工作,采样器负责按照一定的频率对输入信号进行采样,而保持器则用于在采样的瞬间将采样到的信号保持住,以便后续的处理。
在量化和编码阶段,DAC转换器将经过采样和保持的信号进行量化和编码,将离散的数字信号转换为模拟信号。
量化是将连续的信号离散化,将其划分为一系列离散的电平,用来表示输入信号的幅度。
编码则是将离散的电平映射为模拟信号的幅度,通常采用二进制编码方式。
在DAC转换原理中,一个重要的参数是分辨率(Resolution),它表示DAC转换器能够分辨的电平数量。
分辨率越高,表示DAC转换器能够输出更精确的模拟信号,但同时也需要更复杂的电路设计和更高的成本。
另一个重要的参数是采样率(Sampling Rate),它表示DAC转换器每秒对输入信号进行采样的次数。
采样率越高,表示DAC转换器能够更快地将数字信号转换为模拟信号,从而提高信号的还原度和准确性。
DAC转换器的实现方式有很多种,常见的包括串行式DAC、并行式DAC和Σ-Δ调制式DAC等。
串行式DAC通过串行输入方式将数字信号转换为模拟信号,适用于低速和低分辨率的应用。
并行式DAC通过并行输入方式将数字信号转换为模拟信号,适用于高速和高分辨率的应用。
dac模块选型方法和规则DAC(数字到模拟转换器)模块选型方法和规则如下:1. 确定转换精度:首先,根据系统的需求,确定DAC模块的转换精度。
常见的转换精度有8位、12位、16位等。
转换精度越高,输出电压信号的分辨率越高,但同时也会带来更高的成本和功耗。
2. 确定输出电压范围:根据系统需求,确定DAC模块的输出电压范围。
这将有助于选择合适的电源电压和电阻网络。
3. 选择接口类型:根据系统硬件接口需求,选择合适的DAC接口类型。
常见的接口类型有并行接口、串行接口(如SPI、I2C等)。
4. 考虑速度和稳定性:根据系统对DAC模块的实时性和稳定性的要求,选择合适的器件。
一般来说,转换速度越快,响应时间越短,但也会带来更高的成本。
稳定性方面,要考虑温度稳定性、电源稳定性等因素。
5. 确定封装和功率:根据系统板的空间要求和功耗要求,选择合适的封装和功率等级的DAC模块。
6. 考虑外围元器件:DAC模块通常需要一些外围元器件,如电阻、电容等,以实现电压调整、滤波等功能。
在选型时,要考虑这些外围元器件的匹配性。
7. 参考设计和应用手册:查阅DAC模块的生产商提供的参考设计和应用手册,了解模块的实际性能参数,以确保其符合系统需求。
8. 考虑成本和可靠性:在满足性能要求的基础上,综合考虑成本和可靠性因素,选择合适的DAC模块。
9. 测试和验证:在选型过程中,可以通过仿真、测试等方法,验证DAC模块是否满足系统需求。
如有必要,可以进行实际测试,以确保其在实际应用中的性能。
10. 考虑供应商支持:选择具有良好技术支持和售后服务的DAC模块供应商,以便在后续使用过程中遇到问题时能得到及时解决。
综上所述,在DAC模块选型过程中,要综合考虑性能、成本、可靠性等多方面因素,选择合适的模块。
同时,密切关注行业新技术和发展趋势,以便及时了解并引入更先进的DAC解决方案。
2、AD转换器的主要技术指标1)分辨率(Resolution)指数字量变化一个最小量时模拟信号的变化量,定义为满刻度与2的比值.分辩率又称精度,通常以数字信号的位数来表示。
2)转换速率(Conversion Rate)是指完成一次从模拟转换到数字的AD转换所需要的时间的倒数.积分型AD的转换时间是毫秒级属低速AD,逐次比较型AD是微秒级属中速AD,全并行/串并行型AD可达到纳秒级。
采样时间则是另外一个概念,是指两次转换的间隔.为了保证转换的正确完成,采样速率(Sample Rate)必须小于或等于转换速率.因此有人习惯上将转换速率在数值上等同于采样速率也是可以接受的.常用单位是Ksps和Msps,表示每秒采样千/百万次(kilo/Million Samples per Second)3)量化误差(Quantizing Error)由于AD的有限分辩率而引起的误差,即有限分辩率AD 的阶梯状转移特性曲线与无限分辩率AD(理想AD)的转移特性曲线(直线)之间的最大偏差。
通常是1个或半个最小数字量的模拟变化量,表示为1LSB、1/2LSB.4)偏移误差(Offset Error)输入信号为零时输出信号不为零的值,可外接电位器调至最小. 5)满刻度误差(Full Scale Error)满度输出时对应的输入信号与理想输入信号值之差。
6)线性度(Linearity)实际转换器的转移函数与理想直线的最大偏移,不包括以上三种误差.其它指标有:绝对精度(Absolute Accuracy),相对精度(Relative Accuracy),微分非线性,单调性和无错码,总谐波失真(Total Harmonic Distortion缩写THD)和积分非线性。
3、DA转换器DA转换器的内部电路构成无太大差异,一般按输出是电流还是电压、能否作乘法运算等进行分类。
大多数DA转换器由电阻阵列和N个电流开关(或电压开关)构成。
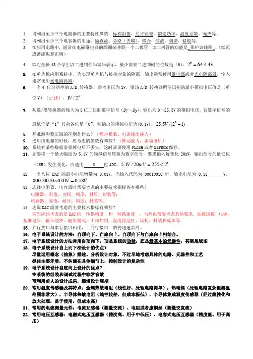
1. 请列出至少三个电阻器的主要特性参数:标称阻值、允许误差、额定功率、温度系数、噪声等。
2. 请列出至少三个电容器的用途:隔直流、旁路(去耦)、耦合、滤波、调谐、储能等。
3. 在应用电路中,通常在电磁继电器的线圈端并联一个二极管,该二极管的功能是_保护该线圈_。
(续流或蓄流也算正确)4. 欲对全班43个学生以二进制代码编码表示,最少需要二进制码的位数是(6)。
436426≥=5. 在单片机应用系统中,为实现单片机与被控对象的隔离,输出通常使用继电器或者光电隔离器,输入通常使用光电隔离器。
6. 一个4 位分辨率的A/D 转换器,参考电压为1V ,则该A/D 转换器所能识别的最小模拟电压值是(单位V )(1/16)。
42/1V7. 某数/模转换器的输入为8位二进制数字信号(D 7~D 0),输出为0~25.5V 的模拟电压。
若数字信号的最低位是“1”其余各位是“0”,则输出的模拟电压为(0.1V)。
)12/(5.258-V8. 基准源和稳压源的区别是什么?(噪声系数、电流输出能力)9. 选用继电器的时候,要考虑的参数有哪些?(推动能力,驱动电压)10. 系统有某些数据需要掉电后不丢失,这时需要使用FLASH 或者EEPROM 保存。
11. 如要将一个最大幅度为5.1V 的模拟信号转换为数字信号,要求输入每变化20mV ,输出信号的最低位(LSB )发生变化,应选用 8 位ADC 。
8225520/1.5<=mV V 12. 一个八位DAC 的最小电压增量为0.01V ,当输入代码为 00010010 时,输出电压为0.18 V 。
V V 18.001.000010010=⨯13. 选择电阻器、电容器时需要考虑的主要技术指标各有哪些?电阻器:阻值,功耗,精度,材质,封装等;电容器:容值,耐压,精度,封装等。
14. 选取DAC 需要考虑的主要技术指标有哪些?首先应该考虑的是DAC 的 转换精度 和 转换速度 。
如何正确使用数字与模拟转换器(DAC)数字与模拟转换器(DAC)是一种将数字信号转换为模拟信号的设备,广泛应用于通信、音频、视频等领域。
正确使用DAC可以确保信号质量和性能的稳定。
本文将介绍如何正确使用数字与模拟转换器(DAC),包括选型、连接和调试等方面。
一、选型在选择DAC时,需要考虑以下几个关键因素:1. 分辨率:DAC的分辨率决定了其精度和信号重建能力。
一般而言,分辨率越高,转换的模拟信号越精确。
根据应用需求,选择合适的分辨率。
2. 速度:DAC的速度决定了其输出信号的更新速率。
对于需要高速信号转换的应用,需要选择速度较快的DAC。
同时注意速度与精度的平衡。
3. 输出电压范围:DAC的输出电压范围需满足应用需求。
根据具体应用要求选择合适的输出电压范围。
4. 其他特性:还需考虑DAC的功耗、抗干扰能力以及接口等特性,确保与系统的兼容性。
二、连接正确的连接是保证DAC正常工作的前提条件。
以下为正确连接DAC的步骤:1. 将DAC与主控设备相连:根据DAC与主控设备的通信接口(如SPI、I2C等),正确连接DAC的通信引脚。
2. 连接模拟输出:将DAC的模拟输出引脚与目标设备的输入端相连。
确保连接稳定可靠,避免信号损耗和干扰。
3. 供电连接:按照DAC的供电需求,将其电源引脚与电源正负极相连。
注意供电稳定性,避免电源噪声对DAC的影响。
三、调试与优化在使用DAC之前,需要对其进行调试和优化,以确保信号的准确性和稳定性。
1. 配置DAC参数:根据具体需求,配置DAC的工作模式、采样率等参数。
检查参数设置是否正确,确保与应用要求相符。
2. 校准DAC:通过校准过程,对DAC的偏差进行修正,提高其准确性。
校准时需遵循厂家提供的具体方法和建议。
3. 设计滤波器:为了去除DAC输出中的噪声和杂散信号,可以设计合适的滤波器。
根据应用需求选择低通滤波器或其他类型的滤波器。
4. 进行测试与验证:在连接完成后,通过特定的测试方法验证DAC的性能和输出信号质量。
DAC的定义及工作原理详解一、DAC定义数模转换器,又称D/A转换器,简称DAC,它是把数字量转变成模拟的器件。
D/A转换器基本上由4个部分组成,即权电阻网络、运算放大器、基准电源和模拟开关。
模数转换器中一般都要用到数模转换器,模数转换器即A/D转换器,简称ADC,它是把连续的模拟信号转变为离散的数字信号的器件。
按照二进制数字量的位数划分,有8 位、10 位、12 位、16位D/A转换器;按照数字量的数码形式划分,有二进制码和BCD码D/A转换器;按照D/A转换器输出方式划分,有电流输出型和电压输出型D/A转换器。
在实际应用中,对于电流输出的D/A转换器,如需要模拟电压输出,可在其输出端加一个由运算放大器构成的I/V转换电路,将电流输出转换为电压输出。
单片机与D/A转换器的连接,早期多采用8位数字量并行传输的并行接口,现在除并行接口外,带有串行口的D/A转换器品种也不断增多。
除了通用的UART串行口外,目前较为流行的还有IIC串行口和SPI串行口等。
所以在选择单片D/A转换器时,要考虑单片机与D/A 转换器的接口形式。
目前部分单片机芯片中集成的D/A转换器位数一般在10位左右,且转换速度很快,所以单片的DAC开始向高位数和高转换速度上转变。
低端的产品,如8位的D/A转换器,开始面临被淘汰的危险,但是在实验室或涉及某些工业控制方面的应用,低端的8位DAC以其优异性价比还是具有相当大的应用空间的。
二、DAC性能指标1)分辨率分辨率是指输入数字量的最低有效位(LSB)发生变化时,所对应的输出模拟量(常为电压)的变化量。
它反映了输出模拟量的最小变化值。
分辨率与输入数字量的位数有确定的关系,可以表示成FS/2n。
FS表示满量程输入值,n为二进制位数。
对于5V的满量程,采用8位的DAC 时,分辨率为5V/28=19.5mV;当采用12位的DAC时,分辨率则为5V/212=1.22mV。
显然,位数越多,分辨率就越高。
什么是DAC(数模转换器)什么是DAC(数模转换器)随着数字技术,特别是计算机技术的飞速发展与普及,在现代控制、通信及检测等领域,为了提高系统的性能指标,对信号的处理广泛采用了数字计算机技术。
由于系统的实际对象往往都是一些模拟量(如温度、压力、位移、图像等),要使计算机或数字仪表能识别、处理这些信号,必须首先将这些模拟信号转换成数字信号;而经计算机分析、处理后输出的数字量也往往需要将其转换为相应模拟信号才能为执行机构所接受。
这样,就需要一种能在模拟信号与数字信号之间起桥梁作用的电路--模数和数模转换器。
将模拟信号转换成数字信号的电路,称为模数转换器(简称A/D 转换器或ADC,Analog to DigitalConverter);将数字信号转换为模拟信号的电路称为数模转换器(简称D/A 转换器或DAC,Digital toAnalog Converter);A/D 转换器和D/A 转换器已成为计算机系统中不可缺少的接口电路。
为确保系统处理结果的精确度,A/D 转换器和D/A 转换器必须具有足够的转换精度;如果要实现快速变化信号的实时控制与检测,A/D 与D/A 转换器还要求具有较高的转换速度。
转换精度与转换速度是衡量A/D 与D/A 转换器的重要技术指标。
随着集成技术的发展,现已研制和生产出许多单片的和混合集成型的A/D 和D/A 转换器,它们具有愈来愈先进的技术指标。
本章将介绍几种常用A/D 与D/A 转换器的电路结构、工作原理及其应用。
数模(D/A)转换器转换原理数字量是用代码按数位组合起来表示的,对于有权码,每位代码都有一定的位权。
为了将数字量转换成模拟量,必须将每1 位的代码按其位权的大小转换成相应的模拟量,然后将这些模拟量相加,即可得到与数字量成正比的总模拟量,从而实现了数字—模拟转换。
这就是组成D/A 转换器的基本指导思想。
图11.1.1 表示了4 位二进制数字量与经过D/A 转换后输出的电压模拟量之间的对应关系。
什么是DAC_adc是什么意思adc: Analog-to-Digital Converter的缩写,意思是模/数转换器。
实现把模拟信号转变为数字量的设备称为模—数(A/D)转换器,简称ADC实现把把数字量转变为模拟量的设备称为数—模(D/A)转换器,DAC(Digital to Analog Convertor)简称DACDAC(D/A转换器)DAC可以把二进制码或BCD码表示的数字量转换为与其成正比的模拟量输出。
DAC核心部分是由R-2R电阻网络(也称倒T型电阻网络)、模拟开关和运算放大器所组成的。
通常输入数字量有8位、10位、12位或16位。
例如DAC0800系列包括DAC0800,0801,0802等产品,数字输入量为8位即8位分辨率,16线双列直插式封装。
DAC0830系列包括DAC0830,0831,0832等为20线双列直插封装、8位分辨率D/A。
D7~D0:数据量输入脚;UREF:基准电压接线脚,可为正(如+5 V)也可为负(如-5 V);UCC:接主电源引脚;IOUT1和IOUT2:电流输出脚;ILE:数据锁存允许信号;CS?:输入寄存器选择信号,低电平有效;WR1:输入寄存器写选通信号;WR2:D/A寄存器写选通信号;XFER:数据传送信号线;Rfb:反馈信号输入线,芯片内已有反馈电阻;AGND:模拟信号地;DGND:数字地。
DAC转换器的主要技术参数(1)分辨率分辨率是说明D/A分辨最小输出电压能力的参数。
它可用输入数字量的位数来表示,如8位D/A的分辨力分别为8位;也可以用最小输出电压(最低有效位1即1LSB对应的输出电压)与最大输出电压(输入数字信号全部对应的输出电压)即满度值之比,如8位D/A的分辨力为1/255≈0.003 9(2)转换精度转换精度是输出模拟电压的实际值与理想值之差,即最大静态转换误差。
误差是由参考电压偏离标准值、运算放大器的零漂、模拟开关的压降及电阻阻值的偏差等原因引起。
2、AD转换器的主要技术指标1)分辨率(Resolution)指数字量变化一个最小量时模拟信号的变化量,定义为满刻度与2的比值。
分辩率又称精度,通常以数字信号的位数来表示。
2)转换速率(Conversion Rate)是指完成一次从模拟转换到数字的AD转换所需要的时间的倒数。
积分型AD的转换时间是毫秒级属低速AD,逐次比较型AD是微秒级属中速AD,全并行/串并行型AD可达到纳秒级。
采样时间则是另外一个概念,是指两次转换的间隔。
为了保证转换的正确完成,采样速率(Sample Rate)必须小于或等于转换速率。
因此有人习惯上将转换速率在数值上等同于采样速率也是可以接受的。
常用单位是Ksps和Msps,表示每秒采样千/百万次(kilo/Million Samples per Second)3)量化误差(Quantizing Error)由于AD的有限分辩率而引起的误差,即有限分辩率AD的阶梯状转移特性曲线与无限分辩率AD(理想AD)的转移特性曲线(直线)之间的最大偏差。
通常是1个或半个最小数字量的模拟变化量,表示为1LSB、1/2LSB。
4)偏移误差(Offset Error)输入信号为零时输出信号不为零的值,可外接电位器调至最小。
5)满刻度误差(Full Scale Error)满度输出时对应的输入信号与理想输入信号值之差。
6)线性度(Linearity)实际转换器的转移函数与理想直线的最大偏移,不包括以上三种误差。
其它指标有:绝对精度(Absolute Accuracy),相对精度(Relative Accuracy),微分非线性,单调性和无错码,总谐波失真(Total Harmonic Distortion缩写THD)和积分非线性。
3、DA转换器DA转换器的内部电路构成无太大差异,一般按输出是电流还是电压、能否作乘法运算等进行分类。
大多数DA转换器由电阻阵列和N个电流开关(或电压开关)构成。
按数字输入值切换开关,产生比例于输入的电流(或电压)。
大连理工大学“电力系统自动化技术”《数字电路与系统》23秋期末试题库含答案第1卷一.综合考核(共20题)1.时序图不可以用来描述时序逻辑电路。
()A.错误B.正确2.ADC的分辨率一般用输出的()位数来表示。
A.二进制B.八进制C.十进制D.十六进制3.下列哪项可以影响组合逻辑电路某一时刻的输出?()A.电路的原有状态B.此时刻前的输入C.此时刻前的输出D.此时刻的输入4.时序逻辑电路要想完全描述功能,必须要有下列哪些方程?()A.特性方程B.激励方程C.状态方程D.输出方程5.双积分ADC常应用于数字万用表上。
()A.正确B.错误6.7.下列哪项不属于集成触发器按照触发方式的分类?()A.电平触发器B.脉冲触发器C.时钟触发器D.边沿触发器8.双积分型ADC电路可以用在()的数字系统中。
A.低速低精度B.高速低精度C.高速高精度D.低速高精度9.单稳态触发器何时翻转回稳态取决于哪些因素?()A.输入信号B.输出信号C.电路参数RD.电路参数C10.对于任意一个最小项,只有一组变量的取值使它的值为0,而其他取值都使该最小项为1。
()A.错误B.正确11.DAC的转换精度是指输出模拟电压的实际值与理想值之()。
A.和B.差C.商D.积12.四变量卡诺图共有()个小格。
A.4B.8C.12D.1613.下列哪些是译码器74138的特点?()A.有三个输入端B.有四个输入端C.有八个输出端D.有十六个输出端14.两个二进制数之间的算术运算的实现在数字计算机中都是化成若干步()进行运算的。
A.加法B.减法C.乘法D.除法15.DAC的转换速度主要由DAC转换网络的延迟时间和运算放大器的电压变化速率来决定。
()A.正确B.错误16.转换精度是表征DAC性能的唯一的参数。
()A.正确B.错误17.在有两个输入端A、B的二极管或门电路中,什么条件下输出F为低电平?()A.A=1,B=1B.A=1,B=0C.A=0,B=1D.A=0,B=018.可以用()位二进制数表示一位十六进制数。