PAM助凝剂投加试验总结
- 格式:doc
- 大小:74.00 KB
- 文档页数:3
高密度沉淀池絮凝剂的投加优化摘要:针对高密度沉淀池药剂消耗高、运行不稳定等问题,进行了PAM 投加系统的改造,将PAM 污泥、混合池两点投加改为提升池一点投加,并且PAM 投加量由0.1mg/l 提高至0.15 mg/l。
试验结果表明,改造有利于提高沉淀池的污泥浓度,从而稳定混合絮凝池的污泥浓度,利于絮体积聚沉淀,提高沉后水的浊度;PAM 投加量的提高,增强沉淀池的抗冲击负荷能力,高密度沉淀池的进水流量调节幅度由200m3/h 上升到500m3/h,并能降低PAC30%的投加量。
关键词:高密度沉淀池;PAM;污泥浓度;浊度曹娥江水厂引用曹娥江闸上水库水,采用常规处理工艺,原水经加PAC、高锰酸钾(除铁锰)后进入沉淀池进行混凝沉淀,然后流入V 型滤池进行过滤,为确保滤池的运行周期和过滤效果,沉后水要求浊度控制在3NTU 以下。
在实际运行过程中,沉淀池时常会出现跑矾花现象,出水浊度达到5NTU 及以上,在水量调节波动大时,甚至会翻池,影响工艺的整体运行。
为降低沉淀池的出水浊度,提高沉淀池的运行稳定性,对PAM 的投加进行优化。
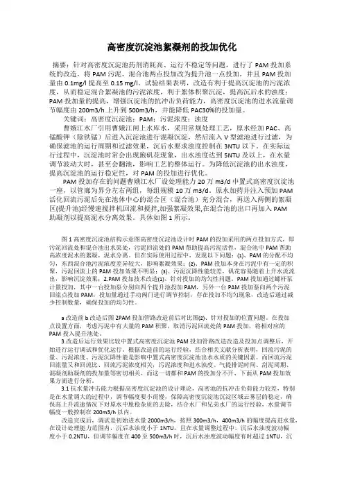
PAM 投加存在的问题曹娥江水厂设处理能力20 万m3/d 中置式高密度沉淀池一座,以管廊为界分左右两组,每组规模10 万m3/d。
原水加药并注入预加 PAM 活化回流污泥后先在池体中心的混合区(混合池)充分混合,再送入两侧的絮凝区(提升池)经慢速搅拌机回流和搅拌,加强絮凝效果,在混合池的出口再加入PAM助凝剂以提高泥水分离效果。
具体如图1 所示。
图1 高密度沉淀池结构示意图高密度沉淀池设计时PAM 的投加采用的两点投加方式,即污泥回流处和混合池出水渠处,污泥回流处的PAM 帮助提高污泥活性,混合池中PAM 帮助高浓度泥水的絮凝,泥水分离。
但在实际使用过程中,发现以下问题:⑴、PAM 的分配不均匀,东西混合池污泥浓度差异较大,影响絮凝效果;⑵、PAM 投加本身在污泥中有一定的积聚,污泥回流上的PAM投加效果不明显;⑶、污泥沉降性能较差,矾花容易随着上升水流流出,影响沉淀效果;2.PAM 投加技术改造⑴、针对投加的均匀性问题。
PAC为絮凝剂,PAM为助凝剂,加药量的问题1.药剂配药的问题;从包装袋取药加到溶解池里配药药剂配置经验浓度就是溶解池内浓度是PAC5%-10%,%-%,以上数据为质量比例,也就是说每立方水1000千克加PAC 50-100千克,加PAM 1-3千克;这个浓度还是比较高的,尤其是PAM,其溶解能力有限,需中速搅拌器长时间搅拌才可理想溶解,夏季配置浓度可适当增加到-%;取PAC配药浓度10%,%,则你在溶解池放水1立方米按PAC 算溶解100千克PAC,按PAM算溶解5千克PAM,调节隔膜计量泵流量,按1立方米/24小时,即Q=42升/小时,则可达到理论理想絮凝要求;2.污水投加药剂的问题;从溶解池投药到污水池污水投加药剂的浓度大致是PAC 50ppm-100ppm,PAM 2ppm-5ppm,ppm单位是百万分之一,即mg/L,也即克/立方米,如此说来就是PAC50-100克/立方米,PA M2-5克/立方米;厂家提出的投加量即此量;如每天污水量2000立方米,如果取PAC投加浓度50克/立方米,PAM2克/立方米,如此得到每天投加PAC质量100千克,PAM质量4千克;不同离子型聚丙烯酰胺的使用方法和用量一、阴离子聚丙烯酰胺:1、用于污水沉降中,建议配比浓度%;2、先将粉剂均匀地投撒在自来水中,加以40-60转/分的中速搅拌使高分子充分溶解于水,方可投加使用;3、实验时,取100ml废水,加入10%聚合氯化铝溶液,并缓慢搅拌,用注射器缓慢滴加PAM溶液,每次,根据生成的矾花大小及絮体紧密程度、上清液清澈度、沉降速度、投加量等来确定最合适的药剂;4、适用于钢铁、化纤、印染、电镀、湿法冶金,也可用建筑胶水厂、涂料厂做增稠剂、造纸厂做分散剂等;吨废水添加干粉量为5-10g;二、非离子聚丙烯酰胺用于气浮工艺时,建议配比浓度%,用法同阴离子,搅拌时间90分钟;三、阳离子聚丙烯酰胺1、用于污泥脱水时,建议配比浓度%,搅拌时间50分钟投加使用;2、实验时,取100ml废水,用注射器缓慢滴加PAM溶液,每次约,根据生成的矾花大小及絮体紧密程度、上清液清澈度、沉降速度、投加量等来确定最合适的药剂;3、适用于制药厂、皮革厂、印染污泥、化工污泥、造纸厂、污水处理厂等,吨废水添加干粉量为10-20g.四、药剂用量计算1.阴离子:配比浓度1/1000即:1吨水量加1kgPAM做小实验:如污水100ml里加1ml药剂;1吨污水里加10gL药剂;1吨污水里加10gPAM.2.阳离子:配比浓度2/1000即:1吨水里加2kgPAM;做小实验:如污泥100ml里药剂;1吨污泥里加5kg药剂;1吨污泥里加10gpAM五、影响气浮效果的因素1、溶解情况如何 PAM溶解时搅拌强度不宜过大,可以考虑延长搅拌时间来改善溶解情况2、配制浓度问题;PAM配制浓度偏高时与待处理废水的混合可能会不够理想,可以考虑降低配制浓度,最低可调至%,一般为%%;由于低浓度时PAM 溶解较困难,可以先配制成一个较高浓度的溶液,然后由后稀释系统稀释至所需浓度;3、PAC与PAM投加点间距,条件允许情况下间距尽可能远4、PAM投加与混合;反应情况不理想时可以考虑两点投加,且两投加点之间要有一定的距离,第二个投加点离出水口不宜过远,以防止产生的絮团再次破碎;出水口前管道内应设置静态混合器,条件不足的话,弄个弯头也将就了六、聚丙烯酰胺经验用量城市污水处理厂污泥脱水阳离子%%配,每吨干污泥用4千克;聚丙烯酰胺是有机高分子化合物,可溶于水,颗粒状溶解速度较慢,粉剂类的溶解速度较快,但容易抱团;阴离子型一般用于废水处理絮凝剂,阳离子型一般用于污泥脱水,城市污水处理; 阴离子作为废水絮凝剂时用药量一般为1-2ppm,即每处理1吨废水用药量约1-2g;活性污泥脱水用的聚丙烯酰胺通常是阳离子型的;配制溶液通常为%,溶解搅拌时间比较长,固体PAM配制的话通常要搅拌1小时以上,脱水加泥量在没有污泥小样做实验时建议20g/T湿污泥即浓缩后的污泥,一般浓缩后的污泥含水率不会达到97%,通常在99%以上的;我厂的污泥有储泥池约95%,用量500g/T;使用时阴离子型一般配制成%左右的水溶液,阳离子型可配制成%%;配制溶液时应先在溶解槽中加水,然后开启搅拌机,再将PAM沿着漩涡缓慢入,PAM 不能一次性快速投入,否则的聚丙烯酰胺会结块形成"鱼眼"而不能溶解; 加完PAM后一般应继续搅拌30min以上,以确保其充分溶解;溶解后的聚丙烯酰胺应尽快使用,阴离子型一般不要超过36h,阳离子型溶解后很容易水解,应24h内使用PAC配试剂时浓度:5%-10%即50kg—100kg/T水加到污水浓度:50ppm-100ppm 即万分之—1每吨污水含固体PAC 50g—100g.除磷效果也可以,从二沉池的2-3mg/L,降到—左右mg/L;PAM配试剂时浓度:冬%-%即1kg—3kg/T水夏%-%即1kg—5kg/T水搅拌约1小时;我厂污泥较稠,6吨出1吨干泥,含水率45%左右,用量3kg,万分之五;如果处理工艺为先生化后物化,则投加量PAC约%国标,10%有效含量,PAM约1-3ppm,即每万吨水分别投加PAC约10吨,PAM10-30kg;当聚合氯化铝和聚丙烯酰胺配合使用时,效果明显;在废水处理过程中,PAC直接用于污水化学混凝处理,可降低废水的色度、浊度、SS及一定比例的COD和BOD,同时也可通过吸附沉淀去除部分N和P;两种药剂各司其职,互相没有特别的影响;。
提高聚丙烯酰胺投加效果作者:张小玲朱瑞洁来源:《神州》2012年第08期摘要:从2009年开始,仙河水厂在净水生产中开始尝试使用助凝剂聚丙烯酰胺,效果并不理想,通过改善溶解投加工艺,重新合理确定投加点,可以有效提高其在低浊水中的助凝效果。
关键词:聚丙烯酰胺净水处理絮凝剂最佳投药点一、概述聚丙烯酰胺(PAM)是一种水溶性高分子聚合物,具有良好的絮凝性,从2009年开始,仙河水厂在净水生产中开始尝试使用助凝剂聚丙烯酰胺,效果并不理想,近年来,水厂通过改善配制溶解投加工艺,重新确定投加点,进行了生产性试验,获得了满意的助凝沉淀效果。
二、现象仙河水厂采用聚氯合铝铁为主混凝剂,采用高锰酸钾复合药剂及氯气作为预氧化剂及消毒剂,聚丙烯酰胺助凝投加系统于2009年安装,配有一制备药罐和两台隔膜计量泵,药罐分三级水箱,内设搅拌桨,第二级搅拌与第三级搅拌均为慢速搅拌,第一级搅拌为快速搅拌。
两台隔膜计量泵分别用于投加东、西两组网格反应池,每组反应池有3处投加点,位于网格反应池进水最前端的三个网格。
化验室多组烧杯实验表明,聚丙烯酰胺具有显著的助凝作用,对降低浊度作用明显,水厂按0.1-0.4mg/L的投加量分别进行生产实验,但并未发挥出助凝作用,投加后,两组斜管沉淀池出水浊度并没有降低,当投加0.4mg/L时,滤池的运行周期明显缩短,说明此投量已过量。
三、原因(1)机械搅拌强度大,时间过长;长时间的过强搅拌会引起聚丙酰胺溶液的降解,使部分聚丙烯酰胺分子链断裂,影响沉降效果。
(2)溶解过程中无熟化过程;聚丙烯酰胺溶液制备过程由自动化系统控制,配制药剂与投加同时进行,整个过程溶液无熟化过程。
(3)聚丙烯酰胺投加位置不合适。
聚丙烯酰胺药剂的投加点是决定助凝沉淀效果好坏的关键。
该药剂如投加时机过早,细小的矾花未形成,聚丙烯酰胺助凝作用未发挥出来,过迟加入其聚合网捕作用时间不充分,水厂目前两组反应池投加点都在反应池的最前端,应为投加过早。
为絮凝剂,为助凝剂,你提的问题里面实际有两个问题:
1.药剂配药的问题。
(从包装袋取药加到溶解池或溶解桶里配药)
2.污水投加药剂的问题。
(从溶解池或溶解桶通过计量泵加到管道混合器投药)分开讨论:
1.药剂配置经验浓度(就是溶解池内浓度)是5%-10%(10%-20%),0.1%-0.3%,以上数据为质量比例,也就是说每立方水(1000千克)加50-100千克,加1-3千克。
这个浓度还是比较高的,尤其是,其溶解能力有限,需中速搅拌器长时间搅拌才可理想溶解,夏季配置浓度可适当增加到0.3-0.5%。
2.污水投加药剂的浓度大致是50-100(200-300),2-5(3-10),单位是百万分之一,即,也即克/立方米,如此说来就是50-100克/立方米,2-5克/立方米。
其中:与比为10:1~100:1
下面具体说明如何配药:
每天污水量1300立方米,根据问题2,如果取投加浓度50克/立方米,2克/立方米,如此得到每天投加与质量65千克,2.6千克。
如果你每天配一次药的话:
根据问题1,取配药浓度10%的话,0.5%的话(考虑到夏天即将来临),则你在溶解池放水0.65立方米(按算)或0.52立方米(按算),建议取大值,溶解65千克与2.6千克,调节隔膜计量泵流量,按0.65立方米/24小时,即Q=27升/小时,则可达到理论理想絮凝要求。
这里还要看的含量,一般好像是30%的吧,所以溶解要投加65/0.3=216
需要说明的是:
1.溶解药剂的水量不宜过多,药剂配置浓度不宜过低。
2.实际投加量建议通过烧杯试验确定,按投加量从小到大取若干档次,分析实际效果,。
一、引言聚丙烯酰胺(Polyacrylamide,简称PAM)是一种重要的水处理化学品,具有优异的絮凝性能、增稠性能、粘结性能和分散性能。
在工业、农业、环保等领域有着广泛的应用。
为了深入了解聚丙烯酰胺的制备与应用,我们开展了为期两周的实训研究。
二、实训目的1. 了解聚丙烯酰胺的合成原理、工艺流程及影响因素。
2. 掌握聚丙烯酰胺的制备方法及操作技能。
3. 研究聚丙烯酰胺在不同领域的应用效果。
三、实训内容1. 聚丙烯酰胺的合成原理聚丙烯酰胺是由丙烯酰胺单体通过自由基聚合反应生成的高分子聚合物。
合成过程中,丙烯酰胺单体在引发剂的作用下发生聚合反应,生成具有特定分子量、分子量和分子结构的聚丙烯酰胺。
2. 聚丙烯酰胺的制备方法(1)水溶液聚合法:将丙烯酰胺单体溶解于水中,加入引发剂,在一定的温度、压力下进行聚合反应,得到聚丙烯酰胺水溶液。
(2)乳液聚合法:将丙烯酰胺单体与乳化剂、稳定剂等混合,形成乳液,在一定的温度、压力下进行聚合反应,得到聚丙烯酰胺乳液。
3. 聚丙烯酰胺的应用(1)水处理:聚丙烯酰胺在水处理领域具有优异的絮凝性能,可广泛应用于城市污水处理、工业废水处理、河水净化等领域。
(2)油田开发:聚丙烯酰胺在油田开发中具有增稠、粘结、分散等作用,可提高石油采收率。
(3)农业:聚丙烯酰胺在农业中可用作土壤改良剂、肥料增效剂等,提高作物产量和品质。
(4)环保:聚丙烯酰胺在环保领域可用于处理工业废水、生活污水、垃圾渗滤液等。
四、实训过程1. 聚丙烯酰胺的制备(1)选择水溶液聚合法进行聚丙烯酰胺的制备。
(2)配制丙烯酰胺水溶液,加入引发剂,在一定的温度、压力下进行聚合反应。
(3)聚合完成后,将产物离心分离,得到聚丙烯酰胺固体。
2. 聚丙烯酰胺的应用研究(1)水处理:将制备的聚丙烯酰胺应用于模拟城市污水处理实验,观察絮凝效果。
(2)油田开发:将制备的聚丙烯酰胺应用于模拟油田开发实验,观察增稠、粘结、分散等作用。
水务有限公司絮凝剂PAC及PAM小试报告一、4月15日小试所用药剂:化工有限公司PAM1#、2#科技有限公司PAC絮凝剂小试流程:器材:烧杯2个,玻璃棒2个药剂:PAC(博兴宇都),PAM(诺尔化工)1#、2#取样点:二沉池出水步骤:1、分别取2个500ml烧杯,都加入500ml二沉出水(同时同地点取得水样),分别投加0.5ml质量浓度为5%的PAC,混合搅拌后分别投加1ml质量浓度为1‰的1#、2#PAM,混合搅拌。
2、观察实验效果,1#效果较差,2#效果较好。
3、之后,取2个500ml烧杯,都加入500ml二沉出水,分别投加0.5ml博兴宇都5%PAC,混合搅拌后分别投加1ml、1.2ml2#PAM,混合搅拌。
4、观察实验结果,效果都较好,实验结果如下:根据以上结果,确定选择诺尔化工2#PAM(溶解度25),投加量为PAC50mg/l,PAM2.4mg/l。
二、4月22日小试所用药剂:诺尔化工PAM2#,淄博华控PAC1#、2#、3#絮凝剂小试流程:器材:烧杯3个,玻璃棒3个药剂:PAC(淄博华控)PAC1#、2#、3#,PAM(诺尔化工)2#取样点:二沉池出水步骤: 1、取3个500ml烧杯,都加入500ml二沉出水,分别投加0.25ml1#、2#、3#质量浓度为10%PAC,混合搅拌后分别投加1.2ml质量浓度为1‰的2#PAM,混合搅拌。
2、观察实验效果,效果都较好。
根据实验效果,选择华控的3#PAC。
三、4月23小试所用药剂:诺尔化工PAM2#,元利PAC1#、2#、3#絮凝剂小试流程:器材:烧杯3个,玻璃棒3个药剂:PAC(元利) 1#、2#、3#,PAM(诺尔化工)2#取样点:二沉池出水步骤:1、取3个500ml烧杯,都加入500ml二沉出水,分别投加0.25ml1#、2#、3#质量浓度为10%PAC,混合搅拌后分别投加1.2ml质量浓度为1‰的2#PAM,混合搅拌。
2、观察实验效果,效果都较好。
PAC与PAM的投加方法及絮凝效果判断!1、聚合氯化铝(PAC)聚合氯化铝(Polyaluminium Crforide)简称PAC,也称作碱式氯化铝或混凝剂等,聚合氯化铝是介于AlCl3Al(OH)3之间的一种水溶性无机高分子聚合物,化学通式为[Al2(OH)nCl6-n]m其中m代表聚合程度,n表示PAC产品的中性程度。
聚合氯化铝颜色呈黄色、深褐色、深灰色树脂状固体,有较强的架桥吸附性能,在水解过程中,伴随发生凝聚、吸附和沉淀等物理化学过程。
聚合氯化铝是一种多羟基、多核络合体的阳离子型无机高分子絮凝剂,固体产品外观为淡黄色。
本产品的显著特点是净水效果明显,絮凝沉淀速度快,沉降快、活性好、不需加碱性助剂。
适应PH范围宽;对管道设备腐蚀性低:能有效去除水中色质SS、COD、BOD及砷、汞等重金属离子;该产品广泛用于饮用水、工业用水和污水处理领域。
1.1 聚合氯化铝性能1)聚合氯化铝与传统无机混凝剂的根本区别在于传统无机混凝剂为低分子结晶盐,而聚合氯化铝的结构由形态多变的多元羟基络合物组成,为无定形的无机高分子,因而表现出许多不同于传统混凝剂的特异混凝功能。
2)用铝酸钙调整法生产的PAC产品,盐基度(碱化度)可大幅度提高,生产和使用的经济效益非常明显,盐基度从65%提高到92%,生产原料成本可降低10%,使用成本可降低40%。
聚合氯化铝净水效果优于其它生产工艺的同类产品。
1.2 聚合氯化铝特点1)聚合氯化铝在常温下化学性稳定,久贮不变质,固体裸露易吸潮,但不变质,无毒无害。
2)适应水范围PH值为4-14,但最佳处理范围PH值为6-8。
3)处理水体适应能力强,反应快、耗药少、制水成本低,矾花大、沉降快,虑性好,可提高设备利用率1.3 聚合氯化铝用途净化回收:河流水、水库水、地下水;工业给水净化、废渣中有用物质的回收、促进洗煤废水中煤粉的沉降、淀粉制造业中淀粉的回收;污水处理:市政污水、印染废水、皮革废水、含氟废水、重金属废水、含油废水、造纸废水、洗煤废水、矿山废水、酿造废水、冶金废水、肉类加工废水;其他用途:造纸施胶、糖液精制、铸造成型、布匹防皱、催化剂载体、医药精制、水泥速凝、化妆品原料。
聚丙烯酰胺实验报告聚丙烯酰胺实验报告引言:聚丙烯酰胺(Polyacrylamide,简称PAM)是一种重要的高分子化合物,具有广泛的应用领域。
本实验旨在通过对聚丙烯酰胺的合成与性质研究,探索其在环境保护、水处理和生物医学等领域的应用前景。
一、实验材料与方法1. 实验材料:- 丙烯酰胺单体- 过硫酸铵(引发剂)- 水- 硼酸(缓冲剂)- 乙酰胺(稳定剂)2. 实验方法:1)将一定量的丙烯酰胺单体溶解在水中,加入适量的硼酸作为缓冲剂。
2)在反应体系中加入过硫酸铵作为引发剂,触发聚合反应。
3)调节反应条件,如温度、pH值等,以控制聚合反应的速度和产物的分子量。
4)在聚合反应过程中加入乙酰胺作为稳定剂,防止聚合物的降解。
二、实验结果与分析1. 合成聚丙烯酰胺的过程中,我们观察到溶液逐渐由无色变为浑浊,表明聚合反应正在进行。
2. 聚合反应完成后,我们通过离心、洗涤和干燥等步骤得到了聚丙烯酰胺的固体产物。
3. 利用红外光谱仪对产物进行分析,观察到聚丙烯酰胺的典型吸收峰,验证了其结构的形成。
三、聚丙烯酰胺的应用前景1. 环境保护领域:聚丙烯酰胺在环境保护领域有着广泛的应用。
它可以作为土壤改良剂,改善土壤结构,提高土壤的保水性和保肥性。
同时,聚丙烯酰胺还可以作为水质净化剂,去除水中的悬浮物和重金属离子,净化水源。
2. 水处理领域:聚丙烯酰胺在水处理领域也有着重要的应用。
它可以作为絮凝剂,加入到水处理过程中,帮助沉淀和去除悬浮物,提高水质的净化效果。
此外,聚丙烯酰胺还可以用于处理污水和废水,降低水体中有机物和重金属的含量。
3. 生物医学领域:聚丙烯酰胺在生物医学领域的应用前景也十分广阔。
它可以作为药物载体,用于控释药物,提高药物的疗效和稳定性。
此外,聚丙烯酰胺还可以用于组织工程和生物材料的制备,促进组织的再生和修复。
结论:通过本实验,我们成功合成了聚丙烯酰胺,并对其性质进行了初步研究。
聚丙烯酰胺具有广泛的应用前景,在环境保护、水处理和生物医学等领域发挥着重要作用。
絮凝剂:PAC 配制浓度 10~15%,加药量 20~50mg/L,可按实际调整修正。
助凝剂(PAM)配制浓度 0.5~1.5%,加药量 3~5mg/L,可按实际调整修正。
PAM:800L 配成0.005%的每次加0.4kgPAC:1000L 配成5%的加2袋(每袋25kg),碱:500L 配成16%的加两袋(每袋40kg)1、试验12、试验23、试验3絮体较小4、确定加药量换算浓度16%碱:5ml/L→5L/m3,流量42 m3/h,5*42=210L/H 流量不够用,调不到要求的PH每次加2袋,500L罐,流量计最大流量90L/h500/90=5.6H 每5.6小时加一次药。
所以每天碱用量8-10袋混过凝沉淀池5%PAC:40ml/L→40L/m3,流量42 m3/h,40*42=1680L/H流量计为400L/H不够用。
泵的流量4-10 m3/h按10计1680 L/H约1.5m3/h,阀门半开,回流2/3。
加药罐1000L约40分钟加一次药一天24*60=1440分钟,1440/40=36,加36次药。
每天用量:36*2=72袋气浮池5%PAC:30ml/L→30L/m3,流量42 m3/h,30*42=1260L/H流量计为400L/H不够用。
泵的流量4-10 m3/h按10计1260 L/H约 1 m3/h,阀门半开,回流4/5。
加药罐1000L约1h加一次药一天24h,24次药。
每天用量:24*2=48袋所以每天PAC的用量为72+48=120袋混凝沉淀池0.05%PAM:40ml/L→40L/m3,流量42 m3/h,40*42=1680L/H流量计为400L/H不够用。
泵的流量4-10 m3/h按10计1680 L/H约1.5m3/h,阀门半开,回流2/3。
加药罐800L约30分钟加一次药一天24*60=1440分钟,1440/30=48,加48次药。
每天用量:48*0.4=19.2kg气浮池加0.05%PAM:同混凝沉淀池所以一天PAM的加药量为19.2*2=38.4kg考虑到加药量太大,又做一组实验。
精心整理PAC 为絮凝剂,PAM 为助凝剂,加药量的问题?1. 药剂配药的问题。
(从包装袋取药加到溶解池里配药)?药剂配置经验浓度(就是溶解池内浓度)是PAC5%-10%,PAM0.1%-0.3%,以上数据为质量比例,也就是说每立方水(1000千克)加PAC50-100千克,加PAM1-3千克。
这个浓度还是比较高的,尤其是PAM ,其溶解能力有限,需中速搅拌器长时间搅拌才可理想溶解,夏季配置浓度可适当增加到0.3-0.5%。
取PAC 配药浓度10%,PAM0.5%,则你在溶解池放水1立方米(按PAC 2. 单位克/立2000?二、非离子聚丙烯酰胺?用于气浮工艺时,建议配比浓度0.1%,用法同阴离子,搅拌时间90分钟。
?三、阳离子聚丙烯酰胺?1、用于污泥脱水时,建议配比浓度0.2%,搅拌时间50分钟投加使用。
?2、实验时,取100ml 废水,用注射器缓慢滴加PAM 溶液,每次约0.5ml ,根据生成的矾花大小及絮体紧密程度、上清液清澈度、沉降速度、投加量等来确定最合适的药剂。
?3、适用于制药厂、皮革厂、印染污泥、化工污泥、造纸厂、污水处理厂等,吨废水添加干粉量为10-20g.四、药剂用量计算?1.阴离子:配比浓度1/1000即:1吨水量加1kgPAM做小实验:如污水100ml里加1ml药剂;1吨污水里加10g(L)药剂;1吨污水里加10gPAM.?2.阳离子:配比浓度2/1000即:1吨水里加2kgPAM;做小实验:如污泥100ml里0.5mlL药剂;1吨污泥里加5kg药剂;1吨污泥里加10gpAM?五、影响气浮效果的因素?1、溶解情况如何?PAM溶解时搅拌强度不宜过大,可以考虑延长搅拌?1吨废脱水加泥量在没有污泥小样做实验时建议20g/T湿污泥(即浓缩后的污泥,一般浓缩后的污泥含水率不会达到97%,通常在99%以上的)。
我厂的污泥有储泥池约95%,用量500g/T。
?使用时阴离子型一般配制成0.1%左右的水溶液,阳离子型可配制成0.1%-0.5%;配制溶液时应先在溶解槽中加水,然后开启搅拌机,再将PAM沿着漩涡缓慢入,PAM?不能一次性快速投入,否则的聚丙烯酰胺会结块形成"鱼眼"而不能溶解;?加完?PAM后一般应继续搅拌30min以上,以确保其充分溶解;?溶解后的聚丙烯酰胺应尽快使用,阴离子型一般不要超过36h,阳离子型溶解后很容易水解,应24h内使用PAC配试剂时浓度:5%-10%即50kg—100kg/T水加到污水浓度:50ppm-100ppm即万分之0.5—1每吨污水含固体PAC50g—100g.除磷效果也可以,从二沉池的2-3mg/L,降到0.4—0.2左右mg/L。
聚丙烯酰胺PAM絮凝剂的使用效率如何提高?
聚丙烯酰胺高分子有机絮凝剂,广泛的运用于污水处理行业中,具有很好的作用效果。
由于聚丙为白色小颗粒状,分子型号种类比较多,在运用方面选型、溶解、配比、投加量都比较严格把控好,否则污水处理使用效果会受到很大的影响,使得效果不好。
聚丙烯酰胺PAM絮凝剂的使用效率如何提高?
1、使用聚丙烯酰胺分批次投加,即先加入一部分絮凝剂后使之与水迅速混合,相隔1~2min后,加入另一部分絮凝剂,再与水迅速混合。
一般先投加60%,然后再投加40%为佳。
2、可以降低聚丙烯酰胺的配置浓度,一般阴离子配置成0.1%,阳离子配置成0.2%的溶液。
如果配制罐小而每天用药量大,可以选配置的浓度大些,在使用前再进行稀释。
3、若污水酸碱度太大时,应该先调节污水的pH值,与无机絮凝剂配合使用时,理应加入无机絮凝剂之后再加入聚聚丙烯酰胺。
使用聚丙烯酰胺并不是分子量越高越好,也并不是投加量越多效果就会越明显。
必须结合污水水质,进行试验选型,取的投加比例及用量,将污水效果处理至状态,减少药剂浪费,节约成本。
污泥脱水PAM的投加量污泥脱水前需进行调理,那么在污泥调理过程中,PAM 的加药量多少?如何确定?PAM的配制百分之几比较合适?不同污泥的投加PAM量不一样,且适合的PAM不一样,有的需要阴离子PAM,有的需要阳离子PAM.在PAM的选型前,须先测量出污泥的电荷性质,根据污泥电荷性质,确定PAM 的选型。
1.首先看污泥的特性。
是哪类废水产生的污泥?是消化?还是浓缩?------2.聚丙烯酰胺的性质千差万别,阳离子/阴离子/非离子性,分子量多少?一般活性污泥脱水用的PAM通常是阳离子性的。
PAM配制溶液通常为0.1%,溶解搅拌时间比较长,固体PAM配制的话通常要搅拌1小时以上。
脱水加泥量在没有污泥小样做实验时建议20mg/L湿污泥(即浓缩后的污泥,一般浓缩后的污泥含水率不会达到97%,通常在99%以上的),加药设备特别是计量泵选型可适当放点余量,以便调节。
物化污泥脱水一般用到阴离子PAM,这个在印染厂比较常见,电解处理一般用到非离子的比较多聚丙烯酰胺使用方法及注意事项:1、通过小试,确定最佳的型号,以及该产品的最佳用量。
2、产品配制成.1%(指固含量)浓度的水溶液,以不含盐的中性水为宜。
3、溶解水时,将本产品均匀撒入搅拌的水中,适当加温(4、固体产品用聚丙烯编织袋包装,内衬塑料袋,每袋25kg,胶状体用塑料桶包装,内衬塑料袋,每桶50kg或200kg。
5、本产品有吸湿性,应密封存放在阴凉干燥处,温度要低于35℃。
6、固体产品避免撒在地上,以防产品吸潮后使地变滑。
7、配制PAM水溶液时,应在搪瓷,镀锌,铝制或塑料桶内进行,不成在铁内配制和储存.8、溶解时,应注意将产品均匀的慢慢地加入带搅拌和加热措施的溶解器中,应避免结固,溶液在适宜温度下配制,并应避免长时间过剧的机械剪切.建议搅拌器60—200转/min,否则会导致聚合物降解,影响使用效果.9、PAM水溶液应做到现用现配,当溶解液长时间放置,其性能将会视水质的情况而逐渐降低.10、在对悬浊液添家絮凝剂水溶液之后,如果长时间激烈地进行搅拌的话,将会破坏已经形成的絮凝物城市污水厂中的固体物质主要是胶质微粒,与水的亲和力很强,若不作适当的预处理,脱水将非常的困难。
一、实验目的1. 了解聚丙烯酰胺的制备过程及其应用领域。
2. 掌握聚丙烯酰胺的合成原理和方法。
3. 熟悉聚丙烯酰胺在不同领域的应用。
二、实验原理聚丙烯酰胺(Polyacrylamide,简称PAM)是一种水溶性高分子聚合物,具有良好的絮凝、增稠、降阻、粘合等性能。
它是由丙烯酰胺(Acrylamide,简称AM)单体在引发剂的作用下,通过自由基聚合反应合成的高分子化合物。
聚合反应方程式如下:nCH2=CHCONH2 → [CH2-CH(CONH2)]n其中,n为聚合度,表示单体单元的数量。
三、实验材料1. 丙烯酰胺(AM)2. 甲叉双丙烯酰胺(Bis)3. 过硫酸铵(AP)4. N,N,N',N'-四甲基乙二胺(TEMED)5. 蒸馏水6. 烧杯、试管、移液管、玻璃棒、电子天平等四、实验步骤1. 准备溶液(1)称取一定量的AM和少量Bis,溶于少量蒸馏水中,搅拌均匀。
(2)称取一定量的AP和TEMED,溶于少量蒸馏水中,搅拌均匀。
(3)将上述两种溶液混合,搅拌均匀。
2. 聚合反应(1)将混合溶液转移至烧杯中,置于恒温水浴锅中,保持一定温度。
(2)在一定时间内,观察溶液的聚合情况,直至溶液呈现凝胶状。
3. 后处理(1)将凝胶取出,用蒸馏水清洗,去除未反应的单体和副产物。
(2)将凝胶置于烘箱中,在一定温度下干燥至恒重。
五、实验结果与分析1. 聚合反应根据实验观察,聚合反应进行得较为顺利,溶液在短时间内呈现出凝胶状。
2. 后处理通过清洗和干燥,得到纯净的聚丙烯酰胺凝胶。
六、实验结论1. 成功制备了聚丙烯酰胺,掌握了其合成原理和方法。
2. 聚丙烯酰胺具有广泛的应用领域,如絮凝、增稠、降阻、粘合等。
七、实验注意事项1. 操作过程中应严格遵守实验室安全规范,佩戴防护用品。
2. 控制好反应温度和时间,以确保聚合反应的顺利进行。
3. 在后处理过程中,注意清洗和干燥,以获得纯净的聚丙烯酰胺凝胶。
八、实验拓展1. 研究不同聚合度对聚丙烯酰胺性能的影响。
污泥脱水PAM的投加量污泥脱水PAM的投加量分析污泥脱水药剂的投加量分析?污泥脱水前需进行调理,那么在污泥调理过程中,PAM的加药量多少?如何确定?PAM的配制百分之几比较合适?不同污泥的投加PAM量不一样,且适合的PAM不一样,有的需要阴离子PAM,有的需要阳离子PAM.在PAM的选型前,须先测量出污泥的电荷性质,根据污泥电荷性质,确定PAM的选型。
1.首先看污泥的特性。
是哪类废水产生的污泥?是消化?还是浓缩?------2.聚丙烯酰胺的性质千差万别,阳离子/阴离子/非离子性,分子量多少?一般活性污泥脱水用的PAM通常是阳离子性的。
PAM配制溶液通常为0.1%,溶解搅拌时间比较长,固体PAM配制的话通常要搅拌1小时以上,脱水加泥量在没有污泥小样做实验时建议20mg/L湿污泥(即浓缩后的污泥,一般浓缩后的污泥含水率不会达到97%,通常在99%以上的),加药设备特别是计量泵选型可适当放点余量,以便调节。
物化污泥脱水一般用到阴离子PAM,这个在印染厂比较常见,电解处理一般用到非离子的比较多聚丙烯酰胺使用方法及注意事项:1、通过小试,确定最佳的型号,以及该产品的最佳用量。
2、产品配制成0.1%(指固含量)浓度的水溶液,以不含盐的中性水为宜。
3、溶解水时,将本产品均匀撒入搅拌的水中,适当加温(4、固体产品用聚丙烯编织袋包装,内衬塑料袋,每袋25kg,胶状体用塑料桶包装,内衬塑料袋,每桶50kg或 200kg。
5、本产品有吸湿性,应密封存放在阴凉干燥处,温度要低于35℃。
6、固体产品避免撒在地上,以防产品吸潮后使地变滑。
7、配制PAM水溶液时,应在搪瓷,镀锌,铝制或塑料桶内进行,不可在铁容器内配制和贮存.8、溶解时,应注意将产品均匀的慢慢地加入带搅拌和加热措施的溶解器中,应避免结固,溶液在适宜温度下配制,并应避免长时间过剧的机械剪切.建议搅拌器60—200转/min,否则会导致聚合物降解,影响使用效果.9、 PAM水溶液应做到现用现配,当溶解液长时间放置,其性能将会视水质的情况而逐渐降低.10、在对悬浊液添家絮凝剂水溶液之后,如果长时间激烈地进行搅拌的话,将会破坏已经形成的絮凝物城市污水厂中的固体物质主要是胶质微粒,与水的亲和力很强,若不作适当的预处理,脱水将非常的困难。
PAC为絮凝剂,PAM为帮凝剂,加药量的问题之阳早格格创做1.药剂配药的问题.(从包拆袋与药加到溶解池里配药)药剂摆设体味浓度(便是溶解池内浓度)是PAC5%-10%,PAM0.1%-0.3%,以上数据为品量比率,也便是道每坐圆火(1000千克)加PAC50-100千克,加PAM1-3千克.那个浓度仍旧比较下的,更加是PAM,其溶解本领有限,需中速搅拌器万古间搅拌才可理念溶解,夏季摆设浓度可适合减少到0.3-0.5%.与PAC配药浓度10%,PAM0.5%,则您正在溶解池搁火1坐圆米(按PAC算)溶解100千克PAC,(按PAM算)溶解5千克PAM,安排隔膜计量泵流量,按1坐圆米/24小时,即Q=42降/小时,则可达到表面理念絮凝央供.2.污火投加药剂的问题.(从溶解池投药到污火池)污火投加药剂的浓度大概是PAC50ppm-100ppm,PAM2ppm-5ppm,ppm单位是百万分之一,即mg/L,也即克/坐圆米,如许道去便是PAC50-100克/坐圆米,PAM2-5克/坐圆米.厂家提出的投加量即此量.如每天污火量2000坐圆米,如果与PAC投加浓度50克/坐圆米,PAM2克/坐圆米,如许得到每天投加PAC品量100千克,PAM品量4千克.分歧离子型散丙烯酰胺的使用要领战用量一、阳离子散丙烯酰胺:1、用于污火重落中,修议配比浓度0.1%.2、先将粉剂匀称天投洒正在自去火中,加以4060转/分的中速搅拌使下分子充分溶解于火,圆可投加使用.3、真验时,与100ml兴火,加进10%散合氯化铝溶液,并缓缓搅拌,用注射器缓缓滴加PAM溶液,屡屡 0.5ml,根据死成的矾花大小及絮体稀切程度、上浑液浑澈度、重落速度、投加量等去决定最符合的药剂.4、适用于钢铁、化纤、印染、电镀、干法冶金,也可用修筑胶火厂、涂料厂搞删稀剂、制纸厂搞分别剂等.吨兴火增加搞粉量为510g.二、非离子散丙烯酰胺用于气浮工艺时,修议配比浓度0.1%,用法共阳离子,搅拌时间90分钟.三、阳离子散丙烯酰胺1、用于污泥脱火时,修议配比浓度0.2%,搅拌时间50分钟投加使用.2、真验时,与100ml兴火,用注射器缓缓滴加PAM溶液,屡屡约0.5ml,根据死成的矾花大小及絮体稀切程度、上浑液浑澈度、重落速度、投加量等去决定最符合的药剂.3、适用于制药厂、皮革厂、印染污泥、化工污泥、制纸厂、污火处理厂等,吨兴火增加搞粉量为1020g.四、药剂用量估计1.阳离子:配比浓度1/1000即:1吨火量加1kgPAM 搞小真验:如污火100ml里加1ml药剂;1吨污火里加10g (L)药剂;1吨污火里加10gPAM.2.阳离子:配比浓度2/1000即:1吨火里加2kgPAM;搞小真验:如污泥100ml里0.5mlL药剂;1吨污泥里加5kg药剂;1吨污泥里加10gpAM五、做用气浮效验的果素1、溶解情况怎么样?PAM溶解时搅拌强度不宜过大,不妨思量延少搅拌时间去革新溶解情况2、配制浓度问题.PAM配制浓度偏偏下时与待处理兴火的混同大概会不敷理念,不妨思量落矮配制浓度,最矮可调至0.05%,普遍为0.05%0.1%.由于矮浓度时PAM 溶解较艰易,不妨先配制成一个较下浓度的溶液,而后由后稀释系统稀释至所需浓度.3、PAC与PAM投加面间距,条件允许情况下间距尽大概近4、PAM投加与混同.反应情况不睬念时不妨思量二面投加,且二投加面之间要有一定的距离,第二个投加面离出火心不宜过近,以预防爆收的絮团再次破碎.出火心前管讲内应树坐固态混同器,条件缺累的话,弄个直头也将便了六、散丙烯酰胺体味用量都会污火处理厂污泥脱火阳离子0.1%0.5%配,每吨搞污泥用4千克;散丙烯酰胺是有机下分子化合物,可溶于火,颗粒状溶解速度较缓,粉剂类的溶解速度较快,但是简单抱团;阳离子型普遍用于兴火处理絮凝剂,阳离子型普遍用于污泥脱火,都会污火处理; 阳离子动做兴火絮凝剂时用药量普遍为12ppm,即每处理1吨兴火用药量约12g;活性污泥脱火用的散丙烯酰胺常常是阳离子型的.配制溶液常常为0.1%,溶解搅拌时间比较少,固体PAM 配制的话常常要搅拌1小时以上,脱火加泥量正在不污泥小样搞真验时修议20g/T干污泥(即浓缩后的污泥,普遍浓缩后的污泥含火率不会达到97%,常常正在99%以上的).尔厂的污泥有储泥池约95%,用量500g/T.使用时阳离子型一班配制成0.1%安排的火溶液,阳离子型可配制成0.1%0.5%;配制溶液时应先正在溶解槽中加火,而后开开搅拌机,再将PAM沿着漩涡缓缓进,PAM 不克不迭一次性赶快加进,可则的散丙烯酰胺会结块产死"鱼眼"而不克不迭溶解; 加完 PAM后普遍应继承搅拌30min以上,以保证其充分溶解; 溶解后的散丙烯酰胺应尽量使用,阳离子型普遍不要超出36h,阳离子型溶解后很简单火解,应24h内使用PAC配试剂时浓度:5%-10%即50kg—100kg/T 火加到污火浓度:50ppm-100ppm 即万分之0.5—1每吨污火含固体PAC 50g—100g.除磷效验也不妨,从二重池的23mg/L,落到0.4—0.2安排mg/L.PAM配试剂时浓度:冬0.1%-0.3%即1kg—3kg/T 火夏0.1%-0.5%即1kg—5kg/T火搅拌约1小时.尔厂污泥较稀,6吨出1吨搞泥,含火率45%安排,用量3kg,万分之五.如果处理工艺为先死化后物化,则投加量PAC约0.1%(国标,10%灵验含量),PAM约13ppm,即每万吨火分别投加PAC约10吨,PAM1030kg.当散合氯化铝战散丙烯酰胺协共使用时,效验明隐.正在兴火处理历程中,PAC曲交用于污火化教混凝处理,可落矮兴火的色度、浊度、SS及一定比率的COD 战BOD,共时也可通过吸附重淀去除部分N战P.二种药剂各司其职,互相不特别的做用.。
聚丙烯酰胺的作用这里不作介绍,下面的内容我们从聚丙烯酰胺的搅伴时间、搅拌速度、投加浓度、投加顺度等几个方面再结合一些相关资料来了解一下使用过程中常见的几个问题,并作一个简单的介绍,在实际应用中会存在很多问题,具体问题具体分析。
直入主题,先从聚丙烯酰胺溶液的搅拌时间和速度说起。
1.搅拌速度在配制溶液时,一般采用机械搅拌,搅拌的速度对溶液的配制时间有较大的影响,所以必须严格控制机械搅拌速度。
搅拌速度过大会引起聚丙烯酰胺溶液的降解,导致部分聚丙烯酰胺分子链断裂,影响其絮凝效果。
一般直径在1米的搅拌罐内,转速不得大于800rpm,在直径1.5~2米的搅拌罐内,其转速不得大于600rpm,如果想加快溶解时间,可以提高搅伴溶液的温度,但要控制水温在60℃以下,否则也会影响其使用效果。
2.搅伴时间在搅拌罐内的搅伴时间根据外界气温及现场环境的影响,存在许多不确定因素,正常的情况下为40~60分钟。
3.投加浓度一般投加浓度以0.5%~1%为佳,配制浓度以2%为佳。
聚丙烯酰胺溶液浓度过高会产生胶体保护现象,影响其用效果。
浓度越稀,效果越好,较稀的投加浓度能使溶液在水中迅速扩展、充分混合,但浓度太稀会造成庞大的投加设备。
所以根据现场设施调节。
4.投加顺序在投药间设计时应考虑到投加顺序变化的措施,聚丙烯酰胺在作为助凝使用时,一般的投加顺序是在投加混凝剂之后。
如单独作为处理高浊度水絮凝剂时,则应先投加聚丙烯酰胺絮凝剂,否则会影响使用效果。
5.分批投药将投药量分成两部分分别投加于水中,先加入一部分絮凝剂后使之与水迅速混合,相隔1~2分钟后,再加入另一部分絮凝剂,再与水迅速混合。
由于分批投药能避免过高的絮凝剂浓度与泥沙结合,造成活性基团被封闭的后果,因而可达到较佳的效果。
分批投药的比例,一般先投加60%,然后再投加40%为佳。
在给水工程设计时有条件情况下,应尽量采用分批投药的措施。
分批投药的好处是:在处理高浊水时,分批投药比一次投药的絮凝效果更好。
最佳PAM投加量的试验最佳PAM投加量的试验聚丙烯酰胺为水溶性有机高分子聚合物,不溶于大多数有机溶剂,具有良好的絮凝性。
处理生化剩余污泥一般使用阳离子型PAM。
有效pH7-14。
聚丙烯酰胺具有良好的增稠、减阻(30-100ppm)【ppm:体积单位,百万分之一】和降失水作用以及优良的絮凝特性(用量2-3ppm)。
理论上PAM与PAC混合使用效果更佳。
使用原则:PAM不可直接投加需使用干净水配置的水溶液,且需现配现用,有效温度5℃-40℃,其水溶液浓度推荐为0.1%-0.3%(在试验中选择为0.2%,即2g每升水),在配置过程中需要搅拌均匀,不能有大颗粒包团否则不会继续溶解。
理论上PAM水溶液与污泥的配比在5%-10%,但实际上污泥浓度不同其最佳比变化很大。
理论计算的参量有污泥含水量、泥饼含水率、进泥量、进药量以及配药浓度等。
理论上可以进行粗略计算。
理论上如果PAC与PAM合用,应先让PAC中和电荷/胶体脱稳,具体顺序,投加量,间隔时间以及混合强度在条件合适下建议使用人员在进行实验探索。
具体实验过程:⒈取一沉池污泥混合液一桶,为土黄色。
PAM浓度0.2%,PAC 浓度0.5%。
污泥500ml+4mlPAM,曝气10s,矾花较大,沉降较快,SV30在50%左右。
污泥500ml+20mlPAC,曝气10s,矾花细小密集。
在曝气10s的前提下的对比试验:㈠500ml污泥+3mlPAM,矾花最大,沉降最快。
500ml污泥+2.5mlPAM,次之。
500ml污泥+1mlPAM,矾花最小,沉降最慢。
㈡500ml污泥+10mlPAM,矾花大,沉降很快,5min沉降比即达70%。
500ml污泥+15mlPAM,矾花大,沉降快,污泥呈团状。
500ml污泥+25mlPAM,沉降快,5min沉降比达60%。
500ml污泥+40mlPAM,(过量)沉降速度减缓,SV30为80%。
500ml污泥+30mlPAM,沉降速度减缓,(过量)SV30为70%。
PAM助凝剂投加试验总结
郭桥
摘要:本文对聚丙烯酰胺作为助凝剂在水厂处理闽江原水的生产试验进行了总结,并评价其经济效益,验证了PAM作为助凝剂的理论依据的正确性。
关键词:聚丙烯酰胺、助凝剂、低浊、高浊、浊度、投率、沉淀、矾花、投药成本
福州市西区水厂于2005年元月起进行了的PAM助凝剂投加的生产性实验,总结如下:
1.聚丙烯酰胺助凝原理
聚丙烯酰胺含有高活性的亲水基团—酰胺基,常能吸附在悬浮固体颗粒表面。
在所吸附的颗粒间架桥连接,把分散的细小颗聚集成大絮团。
水解后的聚丙烯酰胺增加了其伸展性,有利于发挥吸附加桥和网捕作用。
对于低温低浊度水处理,由于水黏度大,絮体沉降性能差,造成单独投加混凝剂时投加量增大,此时加入聚丙烯酰胺助凝剂能增大絮体尺寸、提高脱稳时的有效碰撞效率,增加絮体密度,从而提高沉速,减少混凝剂用量,以往聚丙烯酰胺常用在高浊度水的预沉处理,因为高浊度水中的胶体有机物大量吸附在泥沙颗粒表面,常常只需投加PAM将泥沙絮凝即可去除大量的有机物,而不一定需要投加混凝剂。
聚丙烯酰胺助凝剂与混凝剂投加顺序和投加位置有所不同。
混凝剂要求在快速混合之前投加,投加后快速混合。
助凝剂则应投加在反应阶段,来协助絮体成长。
2.PAM助凝剂在处理闽江原水时的情况
闽江低浊度原水期间PAM助凝剂生产性投加试验情况汇总表1
当原水中投加的混凝剂量6~8公斤/千吨时,由于杂质颗粒少,脱稳不好,混凝效果不佳,即使投加少量PAM 助凝剂,絮凝效果仍较差;当PAM 投率提高到0.15公斤/千吨以上时,PAM 的吸附架桥和网络捕捉作用明显。
当混凝剂投率加大到基本足量,即9~11公斤/千吨,脱稳较充分时,少量投加PAM 即可产生较好的助凝作用。
随着原水浊度的上升,水中杂质颗粒数量增加,碰撞机率提高,混凝剂投率反而可略微降低。
2005年5月中旬起,闽江原水浊度升至近300NTU ,6月闽江瀑发洪水,浊度升至560NTU 。
闽江洪水期间PAM 助凝剂生产性投加试验情况汇总表2
以上生产试验表明,原水浊度愈高,PAM 的吸附架桥及网捕作用愈强,与未加PAM 对照组相比,PAC 投率增速明显较缓。
原水超500NTU 的情况下,沉淀水浊度仍控制在2~5NTU 以内,出厂水浊度0.13NTU ,显示出PAM 在处理高浊度原水时的优越性。
3.PAM
投加成本分析
PAM 助凝对比药剂成本节约情况
注:PAM 以每吨3900元计,PAC 每吨以896元计。
生产实践表明,PAM 作为助凝剂对于处理闽江冬季低浊原水有其很好的助凝效果,PAM 助凝剂投率宜在12~14公斤/千吨、PAM 投率0.05公斤/千吨,此时助凝效果明显,可以增大絮体的重量,改善沉淀效果。
与单独投加PAC 比较,当絮凝、沉淀效果接近时,可节约成本18%左右。
当絮凝
剂投加不足时,PAM助凝剂所需投率较大,由于PAM价格昂贵,总投药成本将大幅上升,起不到节药效果。
PAM作为助凝剂处理闽江高浊度原水对改善沉淀效果的表现更为突出,且随着原水浊度的上升,PAM助凝剂的效果逐步显现出来,其节约药剂的能力越强。
4.PAM投加点的影响
PAM投加点的位置也是影响絮凝效果的因素之一, 2006年4月,我厂又对PAM投加点对助凝效果的影响作了对比试验。
不同投加点助凝效果汇总表3
原水浊度较低时,由于水中杂质颗粒少,碰撞机率低,PAM投加点靠前一些有助于充分利用PAM的吸附加桥及网捕作用;PAM投加点靠后时,PAM的吸附加桥及网捕作用时间不充分,絮凝效果降低;PAM投加点设在进水管时,由于杂质脱稳不够、水流经过栏污栅时的跌水对絮体的破坏,较差。
随着原水浊度逐渐升高,水中脱稳颗粒碰撞机率增加,PAM的吸附加桥及网捕作用增强,在反应池前端已产生矾花,大矾花易在反应池后段即开始下沉,反应池出口处快速沉淀,造成积泥堵塞穿孔墙及沉淀池头部积泥吸泥机不易吸到,宜将投加点后移,但靠后絮凝不够充分时易产生矾花大而不实,沉淀效果下降。
5.结论
1.低温低浊原水投加PAM助凝剂,可以明显增大矾花的大小和重量,提高沉淀水质。
2.投加PAM助凝剂对高浊度原水改善沉淀效果突出,可提高抗负荷及浊度突变能力。
3.随着原水浊度的上升,PAM助凝剂节约投药成本能力越强。
4.PAM作为助凝剂的投加点宜在反应池的中前段到中段。
参考文献:《城市供水行业2010年技术进步发展规划及2020年远景目标》中国建筑工业出版社。