【科学管理】薪酬管理公式及工具表格设计
- 格式:doc
- 大小:43.00 KB
- 文档页数:25
2019年整理【管理精品】现代企业薪资福利设计与操作工具表单1现代企业薪资福利设计与操作工具表单职位体系的建立职位体系是工资系统的基础,建立职位体系对一个企业来说至关重要。
如果你正想创建自己的企业,恭喜你,这是一个非常必要的准备工作。
如果你已经建立了自己的企业,或者你是一家企业的高层管理者,通过填写此表,同样会帮你发现你的职位体系和工资系统的一些不合理因素,这也有利于你企业的进一步发展。
具体职位工资标准设计表使用说明(1) 按照以上步骤制定企业的具体职位工资标准。
(2) 步骤三、四可以根据具体情况单独设计一个表格。
项目奖金规划表(1) 按照以上步骤,为自己企业的项目奖金做一个规划。
(2) 里程碑是指一般项目的阶段,每一个阶段,例如软件系统框架的完成,初审的通过,或者安装成功,都可以作为一个里程碑。
工资管理政策检查表此表用于检查企业现行的工资管理政策,帮助你从宏观角度检查并改进自己企业的工资管理政策。
工资福利市场调查方案设计使用说明(1) 按照以上步骤,设计一个工资福利市场调查方案。
(2) 工资福利的市场调查时间复杂的工作,一些表格要单独设计,需要中介公司帮助操作。
企业员工工资信息表使用说明(1)本表主要目的是为薪资福利的年度预算做准备,要清楚反映员工及工资资料,包括人数、职位、级别与结构、工资结构与工资总额等因素。
(2)如果你的企业情况不同,可以根据实际对本表加以修改。
薪资调整沟通工具表单使用说明按照以上表格内的要求,与你属下的员工进行薪资调整沟通。
工资发放管理检查表使用说明本表用于检查企业的工资发放管理。
填写表格,检查并改进你企业的工资发放。
年度工资调整以外的其他工资调整类型检查表。
薪酬管理制度及表格资料关键信息项:1、薪酬结构2、薪酬计算方式3、薪酬发放时间4、绩效评估与薪酬调整机制5、福利待遇6、保密条款7、违约责任8、协议有效期11 薪酬结构111 本协议所涉及的薪酬包括基本工资、绩效工资、津贴、奖金等部分。
112 基本工资根据员工所在职位和工作经验等因素确定,为员工提供稳定的收入保障。
113 绩效工资根据员工的工作表现和业绩完成情况进行考核发放,以激励员工提高工作效率和质量。
114 津贴包括岗位津贴、交通津贴、通讯津贴等,根据员工的工作性质和实际需求设定。
115 奖金包括年终奖金、特别贡献奖金等,根据公司的盈利状况和员工的突出表现发放。
12 薪酬计算方式121 基本工资按照每月固定金额发放。
122 绩效工资根据绩效考核结果计算,绩效考核得分与绩效工资发放比例挂钩。
123 津贴按照公司规定的标准和员工实际情况发放。
124 奖金的计算方式和发放条件在公司相关制度中有明确规定。
13 薪酬发放时间131 公司每月具体日期发放员工上月的工资,如遇节假日或特殊情况,发放时间顺延。
132 绩效工资和奖金在考核周期结束后的具体时间内发放。
14 绩效评估与薪酬调整机制141 公司定期对员工进行绩效评估,评估周期为具体周期。
142 绩效评估结果作为薪酬调整、晋升、培训等的重要依据。
143 员工表现优秀,符合薪酬晋升条件的,公司将予以晋升;表现不佳的,公司有权进行降薪或其他处理。
15 福利待遇151 公司按照国家法律法规和公司规定,为员工缴纳社会保险和住房公积金。
152 员工享有带薪年假、病假、婚假、产假等法定假期。
153 公司定期组织员工培训和团队建设活动,提升员工的职业技能和团队凝聚力。
16 保密条款161 员工对公司的薪酬管理制度和个人薪酬信息负有保密义务,不得向任何第三方透露。
162 若员工违反保密条款,给公司造成损失的,公司有权追究其法律责任。
17 违约责任171 若公司未按照本协议约定按时足额发放薪酬,应向员工支付逾期利息,并承担相应的法律责任。
薪酬福利管理制度设计与表格大全1 薪酬福利管理制度设计 (1)1.1 员工薪酬管理制度 (1)1.2 员工福利管理制度 (5)1.3 员工津贴管理制度 (7)1.4 员工奖金管理制度 (10)2 薪酬福利管理操作工具 (13)2.1 薪酬调查表 (13)2.2 员工调薪表 (14)2.3 工资汇总表 (14)2.4 奖金核定表 (15)2.5 保险月报表 (15)2.6 住房补贴表 (16)1 薪酬福利管理制度设计1.1 员工薪酬管理制度制受控状态员工薪酬管理制度度编号执行部门监督部门考证部门第1章总则第1条目的为规范集团公司及各成员企业薪酬管理,充分发挥薪酬体系的激励作用,特制定本制度。
第2条制定原则(1)竞争原则:企业保证薪酬水平具有相对市场竞争力。
(2)公平原则:使企业内部不同职务序列、不同部门、不同职位员工之间的薪酬相对公平合理。
(3)激励原则:企业根据员工的贡献,决定员工的薪酬。
第3条适用范围本企业所有员工。
第2章薪酬构成企业薪酬设计按人力资源的不同类别,实行分类管理,着重体现岗位(或职位)价值和个人贡献。
鼓励员工长期为企业服务,共同致力于企业的不断成长和可持续发展,同时共享企业发展所带来的成果。
第4条企业正式员工薪酬构成(1)企业高层薪酬构成=基本年薪+年终效益奖+股权激励+福利(2)员工薪酬构成=岗位工资+绩效工资+工龄工资+各种福利+津贴或补贴+奖金第5条试用期员工薪酬构成企业一般员工试用期为1~6个月不等,具体时间长短根据所在岗位而定。
员工试用期工资为转正后工资的70%~80%,试用期内不享受正式员工所发放的各类补贴。
第3章工资系列第6条企业根据不同职务性质,将企业的工资划分为行政管理、技术、生产、营销、后勤五类工资系列。
员工工资系列适用范围详见下表。
工资系列适用范围表工资系列适用范围??1.企业高层领导行政管理系列 2.各职能部门经理3.行政部(勤务人员除外)人力资源部、财务部、审计部所有职员技术系列?? 产品研发部、技术工程部所有员工(各部门经理除外)生产系列生产部门、质量管理部门、采购部门所有员工(各部门经理除外)营销系列?? 市场部、销售部所有员工后勤系列一般勤务人员如司机、保安、保洁员等第4章高层管理人员薪酬标准的确定第7条基本年薪是高层管理人员的一个稳定的收入来源,它是由个人资历和职位决定的。
薪酬核算excel常用公式薪酬核算是企业管理中非常重要的一部分,它涉及到员工的薪资、福利、奖金等方面,直接关系到企业的人力资源管理和财务管理。
而在薪酬核算中,excel是一种非常常用的工具,因为它能够方便地进行数值计算、数据分析和图表制作等操作。
因此,掌握excel常用的薪酬核算公式,对于企业管理人员和财务人员来说是非常必要的。
一、基础公式1、加法公式:=A1+B1,表示将A1和B1两个单元格中的数值相加。
2、减法公式:=A1-B1,表示将A1和B1两个单元格中的数值相减。
3、乘法公式:=A1*B1,表示将A1和B1两个单元格中的数值相乘。
4、除法公式:=A1/B1,表示将A1和B1两个单元格中的数值相除。
二、函数公式1、求和函数:=SUM(A1:A10),表示将A1到A10这些单元格中的数值相加。
2、平均数函数:=AVERAGE(A1:A10),表示将A1到A10这些单元格中的数值求平均值。
3、最大值函数:=MAX(A1:A10),表示将A1到A10这些单元格中的数值中的最大值求出。
4、最小值函数:=MIN(A1:A10),表示将A1到A10这些单元格中的数值中的最小值求出。
5、计数函数:=COUNT(A1:A10),表示将A1到A10这些单元格中的数值进行计数。
6、计数非空函数:=COUNTA(A1:A10),表示将A1到A10这些单元格中的非空数值进行计数。
7、计算百分比函数:=A1/B1,表示将A1和B1两个单元格中的数值相除,再将结果乘以100,得到百分比值。
8、四舍五入函数:=ROUND(A1,2),表示将A1单元格中的数值四舍五入到小数点后两位。
9、向上取整函数:=CEILING(A1,100),表示将A1单元格中的数值向上取整到最近的100的倍数。
10、向下取整函数:=FLOOR(A1,100),表示将A1单元格中的数值向下取整到最近的100的倍数。
三、高级公式1、IF函数:=IF(A1>60,'及格','不及格'),表示如果A1单元格中的数值大于60,就返回“及格”,否则返回“不及格”。
薪酬设计常用67张表格目录表格 1 技术等级工资标准表 (3)表格 2 工资等级表 (4)表格 3 工资标准表 (5)表格 4 职位、职级对应表 (6)表格 5 岗位工资系数表 (7)表格 6 职位设置表 (8)表格7 单一型岗位工资标准表 (9)表格8 职务分类表 (10)表格9 职能等级分类表 (11)表格10 岗位技能工资结构表 (12)表格11 排列法:岗位评定表 (13)表格12 因素比较法:工作要素评价表 (14)表格13 工作要素与小时工资率表 (15)表格14 不同工种工资率及其要素构成表 (16)表格15 工资要素级别比较表 (17)表格16 计点法:工作评价因素权重表 (18)表格17 细分因素定义及分级表 (19)表格18 公司工资等级表 (20)表格19 因素评分表 (21)表格20 我国企业中常用的奖励指标和奖励条件表 (22)表格21 企业奖励项目分类表 (23)表格22 奖金制度实施效果影响因素分析表 (24)表格23 员工奖金合计表 (25)表格24 加班工资标准表 (26)表格25 加班工资申请表 (27)表格26 计件工资计算表 (28)表格27 津贴申请表 (29)表格28 薪资确定表 (300)表格29 离职工资结算通知书 (311)表格30 离职人员审批表 (32)表格31 员工离职移交核查表 (333)表格32 通用工资说明书 (34)表格33 关于薪酬体系中几个参数设置的经验 (35)表格34 人事考勤表 (36)表格35 人事动态及费用控制表 (37)表格36 出差旅费报销单 (38)表格37 短程出差误餐申领单 (39)表格38 奖惩申报表 (40)表格39 成本计算表 (41)表格40 员工工资表 (42)表格41 销售人员工资提成计算表 (43)表格42 工资分析表 (44)表格43 变更工资申请表 (45)表格44 工作奖金核定表 (46)表格45 员工出勤工薪计算表 (47)表格46 月份福利工作计划 (48)表格47 预支工资申请书 (49)表格48 员工薪资待遇签核单 (50)表格49 生产人员工资提成计算表 (51)表格50 计时工资核定表 (52)表格51 普通员工工资计算表 (53)表格52 员工工资变动申请表 (54)表格53 新员工职务、工资标准表 (55)表格54 员工奖金合计表 (56)表格55 工作奖金核定表 (57)表格56 销售人员工资提成计算表 (58)表格57 员工薪金单 (59)表格58 普通员工工资计算表 (60)表格59 员工薪津计算表 (61)表格60 员工出勤工薪计算表 (62)表格61 员工工资调整表 (63)表格62 新员工工资核定表 (64)表格63 员工工资职级核定表 (65)表格64 职员统一薪金等级表 (66)表格65 工资标准表 (67)表格66 岗位技能工资结构表 (68)表格67 工资计划表 (69)表格 1 技术等级工资标准表技术等级工资标准表表格 2 工资等级表工资等级表表格 3 工资标准表工资标准表(本表根据职员的职位,将工资划分为若干级别,企业可根据职员级别高低来调整工资)表格 4 职位、职级对应表职位、职级对应表表格 5 岗位工资系数表岗位工资系数表表格 6 职位设置表职位设置表表格7 单一型岗位工资标准表单一型岗位工资标准表表格8 职务分类表职务分类表表格9 职能等级分类表职能等级分类表表格10 岗位技能工资结构表岗位技能工资结构表表格11 排列法:岗位评定表排列法:岗位评定表表格12 因素比较法:工作要素评价表因素比较法:工作要素评价表表格13 工作要素与小时工资率表工作要素与小时工资率表表格14 不同工种工资率及其要素构成表不同工种工资率及其要素构成表(单位:美元)注:()内的数字表示要素级别表格15 工资要素级别比较表工资要素级别比较表(单位:美元)表格16 计点法:工作评价因素权重表表格17 细分因素定义及分级表细分因素定义及分级表1. 因素名称:风险控制的责任因素定义:指在不确定的条件下,为保证贸易、投资及其他项目的顺利进行,并维持我方合法权益所担负的责任。
员工薪酬架构管理表
薪酬架构是企业用来管理和激励员工的重要工具之一。
它包括员工薪资、福利和奖励等方面的设计和管理。
以下是一个员工薪酬架构管理表的示例,用于帮助企业进行薪酬管理和决策。
1. 职位层级:
列出企业内各个职位的层级,如高管层、中层管理层、普通员工等。
2. 薪资范围:
每个职位层级的薪资范围,包括最低薪资和最高薪资。
3. 绩效评估:
员工的绩效评估标准和评估方法,用于确定员工在薪资范围内的具体薪资水平。
4. 福利待遇:
列出企业提供的各种福利待遇,如健康保险、带薪年假、员工股票期权等。
5. 奖励制度:
制定奖励制度,包括年终奖、绩效奖金、销售提成等,用于激励员工的工作表现和贡献。
6. 薪酬调整:
制定薪酬调整的规则和流程,如年度薪资调整、晋升加薪等,以确保薪酬与员工表现和市场水平相匹配。
7. 合规性要求:
考虑到法律法规和劳动合同的要求,确保薪酬架构的合规性和公平性。
8. 沟通和解释:
将薪酬架构的设计和管理与员工沟通,并解释薪酬决策的依据和原则,以增加员工对薪酬制度的理解和接受度。
通过有效的员工薪酬架构管理,企业可以合理激励员工,提高员工满意度和工作动力,从而实现组织的目标和发展。
企业薪酬设计常用表格目录表格 1 技术等级工资标准表 (3)表格 2 工资等级表 (4)表格 3 工资标准表 (5)表格 4 职位、职级对应表 (6)表格 5 岗位工资系数表 (7)表格 6 职位设置表 (8)表格 7 单一型岗位工资标准表 (9)表格 8 职务分类表 (10)表格 9 职能等级分类表 (11)表格 10 岗位技能工资结构表 (12)表格 11 排列法:岗位评定表 (13)表格 12 因素比较法:工作要素评价表 (14)表格 13 工作要素与小时工资率表 (15)表格 14 不同工种工资率及其要素构成表 (16)表格 15 工资要素级别比较表 (17)表格 16 计点法:工作评价因素权重表 (18)表格 17 细分因素定义及分级表 (20)表格 18 公司工资等级表 (21)表格 19 因素评分表 (22)表格 20 我国企业中常用的奖励指标和奖励条件表 (23)表格 21 企业奖励项目分类表 (24)表格 22 奖金制度实施效果影响因素分析表 (25)表格 23 员工奖金合计表 (26)表格 24 加班工资标准表 (27)表格 25 加班工资申请表 (28)表格 26 计件工资计算表 (29)表格 27 津贴申请表 (30)表格 28 薪资确定表 (310)表格 29 离职工资结算通知书 (321)表格 30 离职人员审批表 (33)表格 31 员工离职移交核查表 (334)表格 32 通用工资说明书 (36)表格 33 关于薪酬体系中几个参数设置的经验 (37)表格 34 人事考勤表 (38)表格 35 人事动态及费用控制表 (39)表格 36 出差旅费报销单 (40)表格 37 短程出差误餐申领单 (39)表格 38 奖惩申报表 (42)表格 39 成本计算表 (43)表格 40 员工工资表 (44)表格 41 销售人员工资提成计算表 (46)表格 42 工资分析表 (47)表格 43 变更工资申请表 (48)表格 44 工作奖金核定表 (49)表格 45 员工出勤工薪计算表 (50)表格 46 月份福利工作计划 (48)表格 47 预支工资申请书 (49)表格 48 员工薪资待遇签核单 (53)表格 49 生产人员工资提成计算表 (55)表格 50 计时工资核定表 (56)表格 51 普通员工工资计算表 (57)表格 52 员工工资变动申请表 (58)表格 53 新员工职务、工资标准表 (59)表格 54 员工奖金合计表 (60)表格 55 工作奖金核定表 (61)表格 56 销售人员工资提成计算表 (58)表格 57 员工薪金单 (59)表格 58 普通员工工资计算表 (64)表格 59 员工薪津计算表 (65)表格 60 员工出勤工薪计算表 (66)表格 61 员工工资调整表 (67)表格 62 新员工工资核定表 (68)表格 63 员工工资职级核定表 (69)表格 64 职员统一薪金等级表 (70)表格 65 工资标准表 (71)表格 66 岗位技能工资结构表 (68)表格 67 工资计划表 (69)表格 1 技术等级工资标准表技术等级工资标准表表格 2 工资等级表工资等级表...表格 3 工资标准表工资标准表整工资)表格 4 职位、职级对应表职位、职级对应表表格 5 岗位工资系数表岗位工资系数表表格 6 职位设置表职位设置表表格 7 单一型岗位工资标准表单一型岗位工资标准表表格 8 职务分类表职务分类表表格 9 职能等级分类表职能等级分类表表格 10 岗位技能工资结构表岗位技能工资结构表表格 11 排列法:岗位评定表排列法:岗位评定表表格 12 因素比较法:工作要素评价表因素比较法:工作要素评价表表格 13 工作要素与小时工资率表工作要素与小时工资率表表格 14 不同工种工资率及其要素构成表不同工种工资率及其要素构成表(单位:美元)表格 15 工资要素级别比较表工资要素级别比较表(单位:美元)表格 16 计点法:工作评价因素权重表表格 17 细分因素定义及分级表细分因素定义及分级表1. 因素名称:风险控制的责任因素定义:指在不确定的条件下,为保证贸易、投资及其他项目的顺利进行,并维持我方合法权益所担负的责任。
薪酬管理制度(含表格)1.引言2.薪酬管理制度的重要性3.薪酬管理制度的设计4.薪酬管理制度的实施5.薪酬管理制度的评估6.结论引言:薪酬管理制度是企业管理中的一个重要组成部分,它对于企业的发展和员工的激励起着至关重要的作用。
本文将从薪酬管理制度的重要性、设计、实施和评估四个方面进行探讨。
薪酬管理制度的重要性:薪酬管理制度是企业管理中的重要组成部分,它对于企业的发展和员工的激励起着至关重要的作用。
首先,薪酬管理制度可以帮助企业吸引、留住和激励优秀的员工。
其次,薪酬管理制度可以帮助企业提高员工的工作动力和工作效率。
最后,薪酬管理制度可以帮助企业实现人力资源的优化配置,提高企业的竞争力。
薪酬管理制度的设计:薪酬管理制度的设计应该根据企业的特点和员工的需求来进行。
首先,应该根据员工的工作量、工作质量、工作效率等因素来确定薪酬的基本构成。
其次,应该根据员工的职位和工作经验来确定薪酬的差异化。
最后,应该制定合理的绩效考核机制,将绩效考核与薪酬挂钩,以激励员工的工作动力和工作效率。
薪酬管理制度的实施:薪酬管理制度的实施应该注重以下几点。
首先,应该制定明确的薪酬管理制度和流程,确保薪酬的公正、透明和可操作性。
其次,应该注重员工的参与和沟通,让员工理解薪酬管理制度的意义和目的。
最后,应该建立健全的薪酬管理制度的监督和评估机制,及时发现和解决问题。
薪酬管理制度的评估:薪酬管理制度的评估应该注重以下几点。
首先,应该根据薪酬管理制度的目标和指标来进行评估,及时发现和解决问题。
其次,应该注重员工的反馈和意见,了解员工对薪酬管理制度的满意度和不满意度。
最后,应该建立健全的薪酬管理制度的改进机制,不断完善和优化薪酬管理制度。
结论:薪酬管理制度是企业管理中的重要组成部分,它对于企业的发展和员工的激励起着至关重要的作用。
因此,企业应该注重薪酬管理制度的设计、实施和评估,不断完善和优化薪酬管理制度,以提高企业的竞争力和员工的工作动力和工作效率。
企业薪酬设计常用表格目录表格 1 技术等级工资标准表 (3)表格 2 工资等级表 (4)表格 3 工资标准表 (5)表格 4 职位、职级对应表 (6)表格 5 岗位工资系数表 (7)表格 6 职位设置表 (8)表格7 单一型岗位工资标准表 (9)表格8 职务分类表 (10)表格9 职能等级分类表 (11)表格10 岗位技能工资结构表 (12)表格11 排列法:岗位评定表 (13)表格12 因素比较法:工作要素评价表 (14)表格13 工作要素与小时工资率表 (15)表格14 不同工种工资率及其要素构成表 (16)表格15 工资要素级别比较表 (17)表格16 计点法:工作评价因素权重表 (18)表格17 细分因素定义及分级表 (20)表格18 公司工资等级表 (21)表格19 因素评分表 (22)表格20 我国企业中常用的奖励指标和奖励条件表 (23)表格21 企业奖励项目分类表 (25)表格22 奖金制度实施效果影响因素分析表 (26)表格23 员工奖金合计表 (28)表格24 加班工资标准表 (29)表格25 加班工资申请表 (30)表格26 计件工资计算表 (31)表格27 津贴申请表 (32)表格28 薪资确定表 (330)表格29 离职工资结算通知书 (341)表格30 离职人员审批表 (35)表格31 员工离职移交核查表 (336)表格32 通用工资说明书 (38)表格33 关于薪酬体系中几个参数设置的经验 (39)表格34 人事考勤表 (40)表格35 人事动态及费用控制表 (41)表格36 出差旅费报销单 (42)表格37 短程出差误餐申领单 (39)表格38 奖惩申报表 (44)表格39 成本计算表 (45)表格40 员工工资表 (46)表格41 销售人员工资提成计算表 (48)表格42 工资分析表 (49)表格43 变更工资申请表 (50)表格44 工作奖金核定表 (51)表格45 员工出勤工薪计算表 (52)表格46 月份福利工作计划 (48)表格47 预支工资申请书 (49)表格48 员工薪资待遇签核单 (55)表格49 生产人员工资提成计算表 (57)表格50 计时工资核定表 (58)表格51 普通员工工资计算表 (59)表格52 员工工资变动申请表 (60)表格53 新员工职务、工资标准表 (61)表格54 员工奖金合计表 (62)表格55 工作奖金核定表 (63)表格56 销售人员工资提成计算表 (58)表格57 员工薪金单 (59)表格58 普通员工工资计算表 (66)表格59 员工薪津计算表 (67)表格60 员工出勤工薪计算表 (68)表格61 员工工资调整表 (69)表格62 新员工工资核定表 (70)表格63 员工工资职级核定表 (71)表格64 职员统一薪金等级表 (72)表格65 工资标准表 (73)表格66 岗位技能工资结构表 (68)表格67 工资计划表 (69)表格 1 技术等级工资标准表技术等级工资标准表表格 2 工资等级表工资等级表4 / 76表格3 工资标准表工资标准表整工资)表格4 职位、职级对应表职位、职级对应表表格5 岗位工资系数表岗位工资系数表表格6 职位设置表职位设置表表格7 单一型岗位工资标准表单一型岗位工资标准表表格8 职务分类表职务分类表表格9 职能等级分类表职能等级分类表表格10 岗位技能工资结构表岗位技能工资结构表表格11 排列法:岗位评定表排列法:岗位评定表表格12 因素比较法:工作要素评价表因素比较法:工作要素评价表表格13 工作要素与小时工资率表工作要素与小时工资率表表格14 不同工种工资率及其要素构成表不同工种工资率及其要素构成表(单位:美元)表格15 工资要素级别比较表工资要素级别比较表(单位:美元)表格16 计点法:工作评价因素权重表表格17 细分因素定义及分级表细分因素定义及分级表1. 因素名称:风险控制的责任因素定义:指在不确定的条件下,为保证贸易、投资及其他项目的顺利进行,并维持我方合法权益所担负的责任。
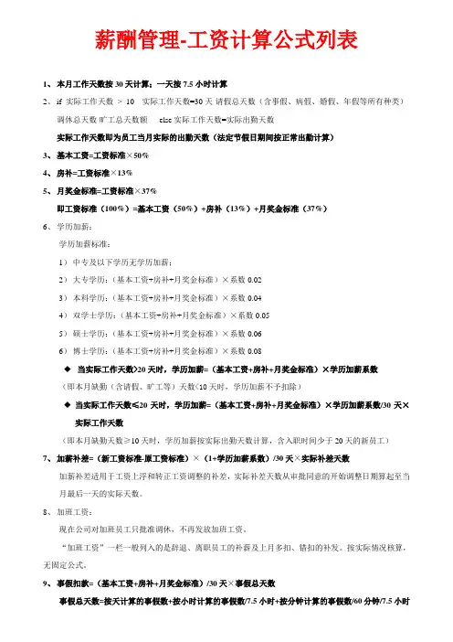
薪酬管理-工资计算公式列表1、本月工作天数按30天计算;一天按7.5小时计算2、if 实际工作天数> 10 实际工作天数=30天-请假总天数(含事假、病假、婚假、年假等所有种类)-调休总天数-旷工总天数额else实际工作天数=实际出勤天数实际工作天数即为员工当月实际的出勤天数(法定节假日期间按正常出勤计算)3、基本工资=工资标准×50%4、房补=工资标准×13%5、月奖金标准=工资标准×37%即工资标准(100%)=基本工资(50%)+房补(13%)+月奖金标准(37%)6、学历加薪:学历加薪标准:1)中专及以下学历无学历加薪;2)大专学历:(基本工资+房补+月奖金标准)×系数0.023)本科学历:(基本工资+房补+月奖金标准)×系数0.044)双学士学历:(基本工资+房补+月奖金标准)×系数0.055)硕士学历:(基本工资+房补+月奖金标准)×系数0.066)博士学历:(基本工资+房补+月奖金标准)×系数0.08◆当实际工作天数>20天时,学历加薪=(基本工资+房补+月奖金标准)×学历加薪系数(即本月缺勤(含请假、旷工等)天数<10天时,学历加薪不予扣除)◆当实际工作天数≤20天时,学历加薪=(基本工资+房补+月奖金标准)×学历加薪系数/30天×实际工作天数(即本月缺勤天数≥10天时,学历加薪按实际出勤天数计算,含入职时间少于20天的新员工)7、加薪补差=(新工资标准-原工资标准)×(1+学历加薪系数)/30天×实际补差天数加薪补差适用于工资上浮和转正工资调整的补差,实际补差天数从审批同意的开始调整日期算起至当月最后一天的实际天数。
8、加班工资:现在公司对加班员工只批准调休,不再发放加班工资。
“加班工资”一栏一般列入的是辞退、离职员工的补薪及上月多扣、错扣的补发。
薪酬管理系统工具表
岗位价值评估表
三、企业薪酬层级表
四、各岗位年底奖金及月薪表
五、月薪五级工资表
六、固定工资、绩效工资表
七、高管人员薪酬
营销副总薪酬
底薪:
月度季度年度目标奖金设置:生产副总薪酬
底薪:
月度季度年度目标奖金设置:八、营销人员薪酬设定
营销人员薪酬(菲尔德一)底薪设定:
营销人员(菲XX)
营销人员薪酬(相对薪酬法)
九、客服人员薪酬设计
十、财务人员薪酬设计
财务人员工资构成:
基本工资—根据财务人员职位及所在城市确定员工的薪资,即等于底薪加特殊补贴。
基本工资表:单位:元
绩效工资—根据绩效考核结果按一定方法确定的工资。
绩效工资职级表
单位:元。
薪酬管理制度第一条目的1.规范公司的薪酬等级和标准。
2.科学、公正地确定员工薪酬,建立和完善以激励为导向的薪酬体系。
3.员工薪酬与公司效益及个人绩效、能力、各方面表现挂钩,最大限度地调动员工的积极性。
为员工提供公平的待遇和均等的机会,促进公司及员工的发展与成长。
第二条适用范围1.本制度适用于公司所有员工。
第三条遵循原则1.根据公司的经营状况,参照当地物价指数、同行业的薪酬水平,确定企业的薪酬标准。
2.公司根据每位员工的能力、职位、岗位,公平公正地确定其个人薪酬,使每位员工薪酬具有可比性。
3.公司依据员工在工作中的贡献、业绩、日常表现及考核结果,对其薪酬做出适当的调整;薪酬的调整既是可以增加,也是可以减少的。
第四条薪等划分标准:1.新录用的员工、公司通过考查本人的学历、工作经验、工作能力等综合资历和所担任的职务,确定其薪酬等级。
2.薪酬等级从高至低划分为三个等级:说明:A薪级为最高薪级,依次排至C级为最低薪级。
3.在员工劳动合同有效期内,公司有权根据员工的表现情况及能力随时晋升或降低员工的薪级。
第五条薪酬结构1.薪酬结构示意图:明细如下:a)基本工资:¥2200元整。
b)保密工资:¥300元整。
c)绩效工资:绩效工资=员工薪酬总额-基本工资-岗位津贴-保密费。
d)岗位津贴:分三个等级分别为,¥500元整、¥1000元整、¥2000元整。
e)其他补贴:根据等级确定补贴金额范围。
第六条薪酬核发1.薪酬发放时间:a)入职员工须第一个月内提供中国银行卡号至财务部。
b)每月10-20日由中国银行计发。
2.职务变动薪酬标准:a)发生职位调动的员工,调动前薪酬按原部门岗位标准计算发放,调动后薪酬按新部门岗位标准计算并发放。
3.根据国家以及公司有关规定,以下费用从每月薪酬中直接扣除:a)个人所得税。
b)社会保险个人承担部分。
c)该月应偿还公司之贷款、预支工资及代垫款项。
d)其他按规定应予以扣除的费用。
4.有薪休假的薪酬规定:a)员工申请特别休假(如婚假、丧假、产假)时的工资按基本工资核发。
薪酬管理系统工具表(示例分享)岗位价值评估表
三、企业薪酬层级表
四、各岗位年底奖金及月薪表
五、月薪五级工资表
六、固定工资、绩效工资表
七、高管人员薪酬营销副总薪酬
底薪:
月度季度年度目标奖金设置:
生产副总薪酬底薪:
月度季度年度目标奖金设置:
八、营销人员薪酬设定
营销人员薪酬设定(菲尔德一)
底薪设定:
营销人员薪酬(菲尔德二)
营销人员薪酬设计(相对薪酬法)
九、客服人员薪酬设计
十、财务人员薪酬设计
财务人员工资构成:
1、基本工资—根据财务人员职位及所在
城市确定员工的薪资,即等于底薪加特殊补
贴。
2、基本工资
表:单位:元
3、绩效工资—根据绩效考核结果按一定方法确定的工资。
4、绩效工资职级表
单位:元。
薪酬管理制度(含表格)
目录
1 薪酬福利管理制度设计 (2)
1.1 员工薪酬管理制度 (2)
1.2 员工福利管理制度 (5)
1.3 员工津贴管理制度 (8)
1.4 员工奖金管理制度 (10)
2 薪酬福利管理操作工具 (13)
2.1 薪酬调查表 (13)
2.2 员工调薪表 (14)
2.3 工资汇总表 (15)
2.4 奖金核定表 (15)
2.5 保险月报表 (16)
2.6 住房补贴表 (16)
1 薪酬福利管理制度设计1.1 员工薪酬管理制度
1.2 员工福利管理制度
1.3 员工津贴管理制度
1.4 员工奖金管理制度
2 薪酬福利管理操作工具2.1 薪酬调查表
调查人:调查日期:年月日至年月日填表说明:本表格用于外部薪酬市场调查。
2.2 员工调薪表
生效日期:年月日
填表说明:本表格用于员工调薪申请,由部门主管与总经理审批。
2.3 工资汇总表
填表日期:年月日填表说明:本表格用于财务部进行各部门员工的工资核算、汇总。
2.4 奖金核定表
总经理审核:制表时间:年月日填表说明:本表格用于部门奖金分配,确定各部门奖金比例。
2.5 保险月报表
部门名称:
审核人:填表日期:年月日填表说明:本表格用于财务部进行每月各部门人员的保险汇总、核算。
2.6 住房补贴表
申请日期:年月日
填表说明:本表格用于员工住房补贴申请,由部门领导与单位负责人共同审批。
薪酬管理常见表格与工具(可以直接使用,可编辑实用优秀文档,欢迎下载)薪酬管理常见表格与工具华恒智信分析员 yana薪酬管理是企业人力资源管理的重要内容之一,薪酬体系的建立、准确核算、及时发放,都直接影响着员工的工作满意度。
一般而言,企业的薪酬模式确定之后,除非出现特殊情况,否则薪酬管理是比较常规性的工作,有一定的标准化操作流程和制度,因此,工具表格的选取在薪酬管理中就显得十分重要了。
华恒智信分析员整理了薪酬管理中常见的表格工具模板,供企业参考。
1.薪酬等级表薪资等级结构表2.工资预算表工资预算表3.工资计算表普遍员工工资计算表月份总经理经理会计填表4.加班工资申请表加班工资申请表5.员工奖金合计表员工奖金合计表6.工资条模板工资条模板7.通用工资说明书8.津贴申请表员工津贴申请表申请人:申请日期:批准人:批准日期:9.调薪申请表员工调薪申请表10.离职人员工资结算清单离职人员工资结算清单日期:年月日注:其它1=其它3:例:津贴;实际出勤里其它2包括请假、矿工、迟到等;制表:财务:施工管理流程与表格工具1.项目工程管理流程112.甲方向承建商发出与工程有关的函件、指令、图纸的流程123.承建商向甲方发出函件的流程124.施工组织设计(方案)报审流程135.工程开工/复工报审流程146.要求项目指令单审批流程157.监理工程师通知单及回复流程168.工程暂停令签发流程169.工程延期报审流程1710.施工组织设计报验申请表1811.施工组织设计(方案)审批表2112.施工组织设计方案审批记录2313.工程开工/复工报审表2414.单位工程开工报告表2615.复工申请表2716.监理工程师通知单2917.监理工程师通知单回复单3018.工程暂停令3219.工程复工令3320.事故报告单3421.进场施工设备报验单3622.施工测量放线报验申请表3723.混凝土浇灌令3924.工作(序)交接单4025.工作联系单4226.要求项目指令单4427.《要求项目指令》单审批表4628.工程技术咨询单4829.工程临时延期申请表4930.工程临时延期要求审批回复单5131.工程最终延期申请表5332.工程最终延期要求回复单5433.工程经济签证报审表5634.费用索赔申请表5835.费用索赔审批表5936.施工图纸会审与设计交底会议纪要6137.会议纪要6238.安全文明施工管理奖/罚通知单6339. 月统计报量审批表651.项目工程管理流程2.甲方向承建商发出与工程有关的函件、指令、图纸的流程3.承建商向甲方发出函件的流程4.施工组织设计(方案)报审流程注:1。
【科学管理】薪酬管理公式及工具表格设计一、薪酬的概念薪酬的内涵可取广义或狭义,有多种不同的界定。
本文将薪酬作为经济性报酬的同义语加以界定,包括一般意义上所言之工资(即以货币形式发放的劳动报酬)和以实物或货币形式发放的福利(可计入―其他工资‖)。
二、工资分类按工资的属性和功能定位将工资的种类划分为如下一级科目:1、基本工资。
下设二级科目:固定性基本工资、适度浮动性基本工资。
上述二级科目是否选用及具体用何名称由企业自定。
2、绩效工资。
下设二级科目:基础性绩效工资、奖励性绩效工资、单项奖。
二级科目下再设置三级科目。
上述二级科目是否选用、二三级科目具体用何名称由企业自定。
3、分享工资。
下按适用对象设置二级科目,按分享项目的不同设置三级科目,名称自定。
4、其他工资。
下设二级科目:工龄工资或工龄补贴、其他津贴、其他补贴、其他奖金、加班工资。
上述二级科目是否选用、放何位置及具体用何名称自定。
三、薪酬管理公式(一)哈尔西(Frederick Arthur Halsey)50%分享比例法计效工资制(1891年)1.当工期提前时:计效工资=实际计时工资+(额定计时工资-实际计时工资)×50%。
2.当工期延误时:计效工资=额定计时工资+(额定计时工资-实际计时工资)×50%。
计效工资的保底值=额定计时工资×保底系数a。
一般可设置成0≤a≤1,特殊也可小于0。
笔者研究该法时,综合参考了刘洪等主编的《薪酬管理》(北京师范大学出版社,2007年)和陈维政等主编的《人力资源管理(第三版)》(高等教育出版社,2011年)等资料。
本文在引用、论及该法时增设了工期提前与延误两种情况,对工期延误的公式相比原公式把工资基数由―实际计时工资‖修改为―额定计时工资‖并增加了保底值。
(二)罗恩节约系数法计效工资制1.当工期提前时:计效工资=实际计时工资+实际计时工资×节约系数=实际计时工资+实际计时工资×(额定工时-实际工时)/额定工时。
2.当工期延误时:公式同(1),但需要设置保底值。
计效工资的保底值=额定计时工资×保底系数a。
一般可设置成0≤a≤1,特殊情况下也可设置使其小于0。
笔者研究该法时,综合参考了刘洪等主编的《薪酬管理》(北京师范大学出版社,2007年)和陈维政等主编的《人力资源管理(第三版)》(高等教育出版社,2011年)等资料。
本文在引用、论及该法时增设了工期提前与延误两种情况。
罗恩法的工期延误公式与工期提前公式完全一样,这点与哈尔西法不同;相同的是,两法的工期延误计算公式相比工期提前的计算公式,员工所获计效工资总额均增加了保底值,且保底值均用同一算法。
(三)泰勒差别计件(或提成)制1.当实际完成任务额低于定额时:计件(或提成)工资=实际完成额×相对较低的计件单价(或提成率)=实际完成额×标准计件单价(或提成率)×较低的工资支付率。
2.当实际完成任务额等于定额时:计件(或提成)工资=实际完成额×标准计件单价(或提成率)×正常的工资支付率100%。
3.当实际完成任务额高于定额时:计件(或提成)工资=实际完成额×相对较高的计件单价(或提成率)=实际完成额×标准计件单价(或提成率)×较高的工资支付率。
该法为享有―科学管理之父‖盛誉的弗雷德里克·温斯洛·泰勒(又译泰罗)(Frederick Winslow Taylor,1856-1915)首创。
截止今天,该法在实践中已得到十分普遍的应用。
(四)甘特的固定工资加超额计件奖励工资制1.实际完成任务额低于或等于定额时,得固定工资。
2.实际完成任务额高于定额时:固定工资+(实际完成额-工作定额)×超额计件单价。
亨利·劳伦斯·甘特(Henry Laurence Gantt,1861-1919)是泰勒创立和推广科学管理制度的亲密合作者,也是科学管理运动的先驱者之一。
甘特所发明的这种奖金制度,截至今天,在实践中的应用已十分普遍。
值得一提的是,像出租车公司对乘客的收费计价方式(行程在M公里以内不限远近,固定收取W元;若行程超过M公里,则对超过部分再按每公里P元标准收取费用)本质上也是应用这种方法进行计算的。
(五)分段计件(或提成)制1.当N0≤实际完成任务额X≤N1时:计件工资W1=基数A1+(实际完成额X–N0)×计件单价(或提成率)P1。
其中:N0≥0;P1≥0。
2.当N1<实际完成任务额X≤N2时:计件工资W2=基数A2+(实际完成额X–N1)×计件单价(或提成率)P2=基数A1+(N1–N0)×P1+(实际完成额X–N1)×P2。
3.当N2<实际完成任务额X≤N3时:计件工资W3=基数A3+(实际完成额X–N2)×计件单价(或提成率)P3=基数A2+(N2–N1)×P2+(实际完成额X–N2)×P3=基数A1+(N1–N0)×P1+(N2–N1)×P2+(实际完成额X–N2)×P3。
4.当N3<实际完成任务额X≤N4时:计件工资W4=基数A4+(实际完成额X–N3)×计件单价(或提成率)P4=基数A3+(N3–N2)×P3+(实际完成额X–N3)×P4=基数A2+(N2–N1)×P2+(N3–N2)×P3+(实际完成额X–N3)×P4=基数A1+(N1–N0)×P1+(N2–N1)×P2+(N3–N2)×P3+(实际完成额X–N3)×P4。
5.当Nn–1<实际完成任务额X≤Nn时:计件工资Wn=基数An+(实际完成额X–Nn–1)×计件单价(或提成率)Pn=基数An–1+(Nn–1–Nn–2)×Pn–1+(实际完成额X–Nn–1)×Pn=...=基数A1+(N1–N0)×P1+(N2–N1)×P2+...+(Nn–1–Nn–2)×Pn–1+(实际完成额X–Nn–1)×Pn。
上述各式中,基数A1为执行某项工作任务所可获得的一定标准的固定报酬。
A1≥0。
若上述各算式的基数A1不为零,且均取算式中第一步算法,则仅从表面看,易把该法误认作甘特的奖金制,但实际上二者有本质上的不同。
应用普及程度:实践中该法应用十分普遍。
常见的如超额累进比例法(如工薪收入个人所得税计算)、超额累退比例法(如企业安全生产费用的提取)等法均属分段算法。
(六)梅里克多级计件制(Merriek’s multiple piece-rate plan)1.绩效等级或岗位级别较低的工人:计件工资=实际完成额×基准计件单价。
2.绩效等级或岗位级别中等的工人:计件工资=实际完成额×[基准计件单价×(1+预定上浮比例10%)]。
3.绩效等级或岗位级别较高的工人:计件工资=实际完成额×[基准计件单价×(1+预定上浮比例20%)]。
实践中该法应用十分普遍。
值得一提的是,像火车票的梯次退票收取比例法(开车前48小时以上退票的,退票费=票价×5%;开车前24小时以上、不足48小时的,退票费=票价×10%;开车前不足24小时的,退票费=票价×20%。
其计算逻辑是根据退票者所退车票在当时对铁路部门而言的变现价值来确定退票费的收取比例)从本质上看即属多级算法,因为我们可以把梯次退票看成是按退票者的―绩效等级‖(绩效指标为―退票及时性‖,注意并非―退票数量‖;指标定额:48小时)来确定差异化的退票费收取上浮比例。
(七)计件兼计时工资制(1)计时单价=计件单价×(正常产量+加班产量)/(正常工时+加班工时)。
(2)正常工资=正常工时×计时单价。
(3)加班工资=加班工时×计时单价×加班系数fn。
与之相对应的计件工资算法是:(1)正常工资=正常产量×计件单价。
(2)加班工资=加班产量×计件单价×加班系数fn。
(八)基础性绩效工资计算公式基础性绩效工资=岗位津贴标准×基础绩效系数+在岗津贴标准×考勤系数(或出勤率)。
(九)综合绩效系数计算公式综合绩效系数=基础绩效系数×权重1+关键绩效系数×权重2+关联绩效系数×权重3;关联绩效系数=公司系数×权重1+部门系数×权重2+科室系数×权重3+周边同事系数×权重4。
(十)企业分享工资总额的计算公式分享工资总额W=净利润×预定薪酬比率%-(基本工资总点数×基本工资点值+绩效工资总点数×绩效工资点值+其他工资总额)。
其中:W≥0。
(十一)宽带薪酬制下一职多薪的不同档工资标准定薪公式(1)第1档工资标准=某职务对应的岗位系数×系数值(或层级基数)×当年工资普调系数fn。
(2)第n档工资标准=[某职务对应的岗位系数×系数值(或层级基数)×当年工资普调系数fn]×[1+2%×(n-1)]。
(十二)斯坎伦(期坎隆)计划之企业人工成本节约奖总额计算公式企业节约奖总额=(销售收入×薪酬比率-实际人工成本)×预定分享比例75%。
(十三)双因素法的应用——以年度均衡性调薪为例分配中的双因素为:岗位价值、绩效价值。
按对分配因素的指标提炼方法及计算中各指标组合方法的不同,可划分为加权法和乘积法两种算法。
在加权法中,岗位价值、绩效价值这两个因素所对应指标为:岗位价值率、绩效价值率。
1、加权法计算步骤及公式(1)年度调薪总额=所有员工的工资标准总和×平均调薪比例%(2)岗位价值率=岗位系数/∑岗位系数岗位价值率公式是岗位系数占比,用岗位系数乘系数值占比也对,因为有些公司在设计中会把不同工资层级的人员的系数值取不同的值,以达到其灵活管理的目标,尽管这种情况很少见,但也的确存在。
岗位系数如何得来?岗位系数=本岗位评价点数(或分数)/企业基准岗位或对比岗位评价点数(或分数),或:岗位系数=本岗位评价点数(或分数)/企业各岗位评价点数(或分数)的平均值。
当然,采取上述做法的前提是假定用海氏法等类似岗位价值评估的量化方法所得到的点数或分数能够恰如其分地反映本企业和人员的实际情况,不会发生偏高或偏低。
但事实往往是,几乎所有岗位量化评估方法都未必能恰当地适合大多数企业,这是因为你使用各种量化方法所采用的指标和标准给规模相近的两个不同企业作评价时实际上很难有效区分开这两个企业内部的两类不同性质岗位的价值评估差别,而实际上由于所有制、文化、地域或其他历史原因,这些岗位的现实的价值评估差别很可能是不可同日而语的。