条形基础、独立基础、筏板基础钢筋绑扎技术交底
- 格式:docx
- 大小:13.58 KB
- 文档页数:5
交底内容:一、施工准备(一)作业条件1、办完验槽记录及地基验槽隐检手续。
2、办完基槽验线预检手续。
3、熟悉图纸。
(二)材质要求钢筋的级别、规格必须符合设计要求,质量符合现行标准要求。
表面无老锈和油污。
(三)工器具钢筋加工机械:调直机、弯曲机、切断机、钢筋钩子、扳手、电焊机等。
二、质量标准1、钢筋加工工程(1)主控项目l)钢筋进场时,应按现行国家标准《钢筋混凝土用热轧带肋钢筋》GB1499等的规定抽取试件作力学性能检验,其质量必须符合标准的规定。
2)对有抗震设防要求的框架结构,其纵向受力钢筋的强度应满足设计要求;当设计无具体要求时,对一、二级抗震等级,检验所得的强度实测值应符合下列规定:①钢筋的抗拉强度实测值与屈服强度实测值的比值不应小于1.25;②钢筋的屈服强度实测值与强度标准值的比值不应大于1.3。
3)当发现钢筋脆断、焊接控能不良或力学性能显著不正常等现象时,应对该批钢筋进行化学成分检验或其他专项检验。
4)受力钢筋的弯钩和弯折应符合下列规定:①HPB235级钢筋末端应作180°弯钩,其弯弧内直径不应小于钢筋直径的2.5倍,弯钩的弯后平直部分长度不应小于钢筋直径的3倍;②当设计要求钢筋末端需作135°弯钩时,HRB335级、HRB400级钢筋的弯弧内直径不应小于钢筋直径的4倍,弯钩的弯后平直部分长度应符合设计要求;③钢筋作不大于90°的弯折时,弯折处的弯弧内直径不应小于钢筋直径的5倍。
5)除焊接封闭环式箍筋外,箍筋的末端应作弯钩,弯钩形式应符合设计要求;当设计无具体要求时,应符合下列规定:①箍筋弯钩的弯弧内直径除应满足第4条的规定外,尚应不小于受力钢筋直径;②箍筋弯构的弯折角度:对一般结构,不应小于90°;对有抗震等要求的结构,应为135°;③箍筋弯后平直部分长度:对一般结构,不宜小于箍筋直径的5倍;对有抗震等要求的结构,不应小于箍筋直径的10倍。
1.施工准备1.1主要材料、机具准备1.1.1施工机具:力矩扳手、钢筋钩子、小撬棍、钢筋扳子、粉笔、钢丝刷子,钢卷尺、塔吊。
1.2材料准备:1.2.1 成型钢筋:必须符合图纸、配料单的型号,规格尺寸、形状数量。
1.2.2 钢筋表面光滑,无锈蚀。
1.2.3 钢筋垫块为水泥垫块,厚30mm。
火烧丝为22#,马凳用C25钢筋料头制作。
1.2劳动力组织安排安排3个班组同时作业,一个班组30人。
1.3作业条件1.3.1 测量放线:在基层上弹好轴线、独立基础线、条基边线。
1.3.2 基层清理:防水保护层已经清理完毕且无破损部分。
1.4运输方式钢筋水平及垂直运输采用塔吊运输的方式2.操作工艺及要求2.1工艺流程2.1 工艺流程;弹钢筋位置线→运钢筋到使用部位→绑扎集水坑钢筋→绑扎独立基础钢筋→绑扎地反梁钢筋→绑扎条形基础→铺底板下铁(先东西向、后南北向)→固定马凳→铺底板上铁(先南北向、后东西向)→检查验收。
2.2操作要点、技术要求2.2.1 钢筋加工:在现场加工完成的成品钢筋按型号分类堆放整齐,挂好标识牌,并且在下边垫好木方。
2.2.2 钢筋运输:箍筋统一装在吊栏内,但箍筋码放不得超过吊栏,用塔吊吊到操作面上的指定地点,长钢筋捆成捆儿用塔吊吊到指定地点,并且在下边垫好木方。
2.3 钢筋绑扎:2.3.1底板钢筋通长筋为C16@150mm、C18@150mm,双层双向,C16采用搭接方式连接,C18采用机械连接直螺纹做法。
搭接接头、直螺纹接头位置为下铁跨中、上铁支座,相邻接头错开50%。
2.3.2 安装顺序:先铺集水坑的钢筋、电梯井的钢筋、独立基础的钢筋、地反梁的钢筋、条形基础的钢筋然后先摆放底板下铁东西向筋,后摆放南北向筋,在摆放上铁南北向筋,后摆放东西向筋。
2.3.3 绑扎底板下铁:底板垫层防水保护层做好后,弹控制轴线,所有暗柱的位置、形状、钢筋根数用粉笔标在垫层上,主要轴线标在槽壁上,以此拉通线校正钢筋,底板钢筋必须满扣绑扎且相邻绑扎为“八”字扣型。
施工技术交底确保暗柱、墙体插筋位置准确,经自检无误后报监理验收。
3)筏板底筋绑扎1.要先把基底清理干净,按图纸设计间距画点、打线;2.按点、线位置,先摆放19轴线方向的筏板筋和附加钢筋,阳角放射筋在钢筋下按放40mm厚的保护层垫层,每平米不少于一个,然后再摆放A轴线方向的筏板筋,最后绑扎宜采用正、反扣交错绑扎。
3.筏板底部纵横钢筋在基础梁位置应按图集04G101-3有关要求布置;4.筏板底部钢筋外伸部位应按设计、规范要求施工;5.筏板底部钢筋接头位置、连接方式,为闪光对焊和电弧焊,严格按设计、规范要求施工。
4)基础梁钢筋绑扎1.按图纸要求先绑扎短方向的基础梁,后绑扎长方向的基础梁;2.绑扎前,需在梁的位置上搭设牢固适用的钢管架子;3.穿钢筋,先放好梁的上部钢筋,按设计间距在上部左右两边钢筋上画点,并套好箍筋(注意箍筋接口,按要求交错布置),在箍筋内放置梁下部钢筋,钢筋穿套完成后应根据所放梁线校好梁位、最后绑扎,绑扎时要把梁主筋、间距、弯勾方向箍筋间距、位置调整到位后,先绑扎上筋左右两角、下筋左右两角,后绑扎中间筋,使箍筋垂直于梁上、下平面及立面,可在梁内加设剪刀撑子钢筋,确保梁整体稳固。
4.梁筋绑扎好后,可用塔吊配合,拆除钢管架子,将梁就位,操作人员紧密配合,确保梁位正确无误。
5.梁筋接头位置,连接方式;锚固长度都要符合设计、规范要求;5)暗柱、墙体插筋绑扎1.为便于施工,确保质量,在基础梁钢筋绑扎完毕后,应先绑扎暗柱,墙体插筋;2.按配料单上的暗柱、墙体插筋的编号,部位和现场钢筋及基础放线位置,必须对号入座,进行确定,准确无误后,方可绑扎;3.绑扎时,暗柱、墙体插筋带锚固钩的一端应放置在筏板底筋或基础梁底筋上面,长、短筋应交错布置,按间距、根数、保护层厚度、放线位,照准位置,并把锚固钩绑扎固定在梁、板底筋上,筏板上、下筋之间应绑扎三道相应的箍筋,或墙体水平筋(水平筋在外侧)。
6)马蹬钢筋绑扎按长短向间距1.2m-1.5m先把马蹬筋固定在筏板底筋上,再在马蹬筋上面长向绑扎一根20的通长筋作为架平筋用于支撑上层筏板筋,架平筋间距随马蹬间距,且要绑在马蹬中间7)筏板上部钢筋绑扎1.马蹬筋布置绑扎好后,在架平筋上按设计间距画点;2.按间距点先摆放19轴方向的钢筋,后放A轴线方向的钢筋,钢筋摆放完毕,间距、根数、接头、锚固均调整好,检查无误后,方可绑扎;3.筏板上部钢筋接头需现场焊接的,要按设计规范要求施工,焊口要同轴。
筏形及条形基础施工技术交底筏形基础:一、施工准备(一)钢筋工程1、作业条件(1)钢筋绑扎前,核对钢筋加工料表是否正确,并检查有无锈蚀现象,除锈后再运至施工部位。
(2)做好放线工作J单出柱、墙的位置线,并弹好钢筋位置线。
2、材料要求(1)钢筋:级别、规格符合设计要求。
质量符合现行标准要求。
(2)20~22#火烧丝、水泥砂浆(塑料)垫块等。
3、机具准备(1)钢筋切断机、钢筋弯曲机、钢筋调直机、钢筋钩子、钢筋扳子、钢丝刷、断火烧丝铡刀等。
(2)墨斗、墨汁、小白线、粉笔等。
(二)模板工程1、作业条件(1)外墙高出300mm部分模板采用竹胶板拼装,拼装完毕后进行编号,并涂刷水性隔离剂,分规格堆放。
(2)放好轴线、模板边线、水平控制标高线。
(3)底板钢筋绑扎完毕,水电管线及预埋件均已安装,钢筋保护层垫块己垫好,并办完隐检手续。
2、材料要求竹胶板(厚度为1Omm)、木方(100×100mm)、穿墙螺栓(外墙一次性使用,内墙下套管周转使用)、架子管、各种规格的钉子等。
3、施工机具(1)电锯、手锯、斧子、电钻、扳手、钳子、线坠、小白线、水性隔离剂等。
(2)砂浆搅拌机、手推车、大铲、托线板、砖夹子、铁抹子、靠尺板等。
(三)混凝土工程(现场搅拌泵送)1、作业条件(1)检查固定模板的铅丝和螺栓是否穿过混凝土墙,如必须穿过时要采取止水措施,特别是管道或预埋件穿过处是否已做好防水处理。
混凝土浇筑层段的模板、钢筋、预埋件及管线等全部安装完毕,模板内的杂物和钢筋油污等要清理干净,模板的缝隙和孔洞已堵严。
完成钢筋、模板的隐检、预检工作。
(2)混凝土泵车调试运转正常,骨料在泵管中流动不得有较大晃动,否则要立即进行加固泵管,浇筑混凝土用的架子及马道已支搭完毕,并经检验合格。
(3)夜间施工配备好足够的夜间照明设备,混凝土浇筑时,要使混凝土浇筑移动方向与泵送方向相反。
(4)有混凝土配合比。
2、材料要求(1)水泥:水泥品种、强度等级应根据设计要求确定。
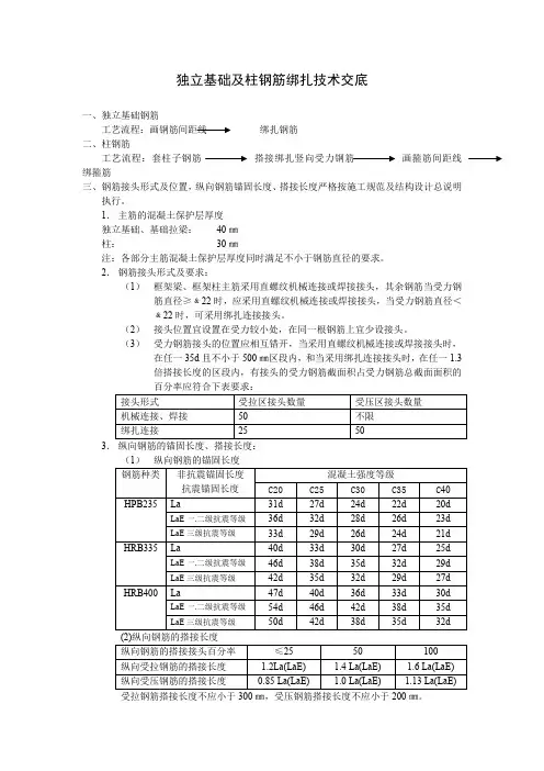
独立基础及柱钢筋绑扎技术交底一、独立基础钢筋工艺流程:画钢筋间距线绑扎钢筋二、柱钢筋工艺流程:套柱子钢筋搭接绑扎竖向受力钢筋画箍筋间距线绑箍筋三、钢筋接头形式及位置,纵向钢筋锚固长度、搭接长度严格按施工规范及结构设计总说明执行。
1.主筋的混凝土保护层厚度独立基础、基础拉梁:40㎜柱:30㎜注:各部分主筋混凝土保护层厚度同时满足不小于钢筋直径的要求。
2.钢筋接头形式及要求:(1)框架梁、框架柱主筋采用直螺纹机械连接或焊接接头,其余钢筋当受力钢筋直径≥﹠22时,应采用直螺纹机械连接或焊接接头,当受力钢筋直径<﹠22时,可采用绑扎连接接头。
(2)接头位置宜设置在受力较小处,在同一根钢筋上宜少设接头。
(3)受力钢筋接头的位置应相互错开,当采用直螺纹机械连接或焊接接头时,在任一35d且不小于500㎜区段内,和当采用绑扎连接接头时,在任一1.3倍搭接长度的区段内,有接头的受力钢筋截面积占受力钢筋总截面面积的3.纵向钢筋的锚固长度、搭接长度:(1)纵向钢筋的锚固长度受拉钢筋搭接长度不应小于300㎜,受压钢筋搭接长度不应小于200㎜。
4.钢筋混凝土柱(1)柱箍筋一般形式见结构总说明图九。
(2)柱子箍筋一般为复合箍,除拉结筋外均采用封闭形式,并作成135度弯钩,直钩长度10d。
(2)柱应按建筑施工图中填充墙的位置预留拉结筋。
(3)柱与现浇过梁、圈梁连接处,在柱内应预留插铁,插铁伸出柱外皮长度1.2La(LaE),锚入柱内长度为La(LaE)。
本工程采用国家标准图《混凝土结构施工图平面整体表示方法制图规则和构造详图03G101-1》的表示方法。
施工图中未注明的构造要求应按照标准图的有关要求执行。
交底人:接受人:2005-11-10。
下面是赠送的合同范本,不需要的可以编辑删除!!!!!!教育机构劳动合同范本为大家整理提供,希望对大家有一定帮助。
一、_________ 培训学校聘请_________ 籍_________ (外文姓名)_________ (中文姓名)先生/女士/小姐为_________ 语教师,双方本着友好合作精神,自愿签订本合同并保证认真履行合同中约定的各项义务。
二、合同期自_________ 年_________ 月_________ 日起_________ 年_________ 月_________ 日止。
三、受聘方的工作任务(另附件1 )四、受聘方的薪金按小时计,全部以人民币支付。
五、社会保险和福利:1.聘方向受聘方提供意外保险。
(另附2 )2.每年聘方向受聘期满的教师提供一张_________ 至_________ 的来回机票(金额不超过人民币_________ 元整)或教师凭机票报销_________ 元人民币。
六、聘方的义务:1.向受聘方介绍中国有关法律、法规和聘方有关工作制度以及有关外国专家的管理规定。
2.对受聘方提供必要的工作条件。
3.对受聘方的工作进行指导、检查和评估。
4.按时支付受聘方的报酬。
七、受聘方的义务:1.遵守中国的法律、法规,不干预中国的内部事务。
2.遵守聘方的工作制度和有关外国专家的管理规定,接受聘方的工作安排、业务指导、检查和评估。
未经聘方同意,不得兼任与聘方无关的其他劳务。
3.按期完成工作任务,保证工作质量。
4.遵守中国的宗教政策,不从事与专家身份不符的活动。
5.遵守中国人民的道德规范和风俗习惯。
八、合同的变更、解除和终止:1.双方应信守合同,未经双方一致同意,任何一方不得擅自更改、解除和终止合同。
2.经当事人双方协商同意后,可以变更、解除和终止合同。
在未达成一致意见前,仍应当严格履行合同。
3.聘放在下述条件下,有权以书面形式通知受聘方解除合同:a 、受聘方不履行合同或者履行合同义务不符合约定条件,经聘方指出后,仍不改正的。
基础筏板钢筋技术交底本技术交底适用于桩承台或独立基础+抗水板的结构钢筋工程施工。
1施工准备 1、材料准备按照工程进度计划进行钢筋采购,严格要求钢筋材质。
钢筋进场时必须提供齐全的材质证明,按炉号及钢筋直径分批对标志和外观进行检查,并按国家标准规定抽样做力学性能测试,合格后方可使用。
对有抗震设防要求的结构,其纵向受力钢筋的性能应满足设计要求;当设计无具体要求时,对按一、二、三级抗震等级设计的框架和斜撑构件(含梯段)中的纵向受力钢筋应采用 HRB335E、 HRB400E、HRB500E、HRBF335E、HRBF400E 或HRBF500E 钢筋,其强度和最大力下总伸长率的实测值应符合下列规定:(1)钢筋的抗拉强度实测值与屈服强度实测值的比值不应小于1.25;(2)钢筋的屈服强度实测值与屈服强度标准值的比值不应大于1.30;(3)钢筋的最大力下总伸长率不应小于9 %。
2、机械设备准备切断机、弯曲机、直螺纹套丝机、钢筋调直机、电焊机、无齿锯、力矩扳手等。
3、劳动力准备钢筋工、普工、直螺纹套丝工,直螺纹操作工人必须持有效操作证上岗,辅助人员必须经过相应的培训后方可上岗。
4、技术准备(1)审图:施工前认真查阅图纸和施工方案、学习相关安全质量规范以及有关建筑物抗震构造图集和构造详图,并对钢筋密集部位放大样,确定施工方法,发现问题及时与设计联系解决。
(2)钢筋翻样:由专业人员进行翻样。
钢筋翻样应严格按施工规范施工图纸、设计变更、施工方案、标准图集、施工手册要求进行下料,核对下料钢筋的级别、规格尺寸及数量与图纸及加工配料单相同后方可进行钢筋的加工。
(3)交底:班组在作业之前必须由工长进行书面的技术交底,交底要有针对性和可操作性,并应结合季节特点。
根据设计对照配料单分清钢筋的规格、成型简图、尺寸、配料及组合,对加工人员进行现场技术交底,做出合格的标准样品示范,按样品下料制作。
(4)钢筋原材复试:成型钢筋进场时,应抽取试件作屈服强度、抗拉强度、伸长率和重量偏差检验,检验结果必须符合相关标准的规定。
筏板基础钢筋施工规范交底
一、施工前的准备工作
1.施工前应仔细检查施工现场,确保满足以下条件:
- 地基已经夯实并平整
- 排水系统已经安装完毕
- 施工区域已经清理干净,无杂物和垃圾
2.准备所需材料和工具:
- 钢筋:按照设计要求准备合适规格和长度的钢筋
- 制作钢筋构件所需的钢筋加工设备
- 粘结剂和混凝土浆料
- 钢筋连接件和锚固件
- 所需施工工具和安全装备
二、钢筋的安装和连接
1.钢筋的安装应按照设计图纸的要求进行,确保准确的布置和定位。
2.钢筋的连接应采用可靠的方式,确保连接处的牢固性和耐久性。
3.钢筋连接件和锚固件应按照规范和设计要求进行选择和安装,确保连接的可靠性。
三、施工过程中的注意事项
1.施工过程中应严格遵守安全操作规程,确保施工人员的身体
安全。
2.在施工过程中,应及时调整和修正钢筋位置和角度,确保符
合设计要求。
3.在钢筋构件交叉连接处,应按照设计要求进行钢筋的交叉连接,确保施工质量。
四、施工后的验收
1.施工完成后,应进行施工质量的验收和检查,确保符合设计要求和规范。
2.检查钢筋连接处的牢固性和可靠性,确保无松动和裂缝。
3.测量和记录钢筋的位置、长度和角度,确保符合设计要求。
结束语
以上为筏板基础钢筋施工规范的交底内容,希望施工人员严格按照规范进行施工,确保施工质量和工程的安全性。
1质量标准及执行规程规范
建筑工程施工质量验收统一标准(GB50300-2013、工程建设标准强制性条文(房屋建筑部分)(2013年版本)、建筑工程施工质量评价标准(GB/T50375-2006)、建筑地基基础
工程施工质量验收规范(GB50202-2002、混凝土结构工程施工质量验收规范
(GB50204-2002 2011版)、混凝土结构工程施工规范(GB50666-2011、建设工程施
工现场供用电安全规范(GB50194-93、钢筋混凝土用热扎带肋钢筋(一2007)、钢筋混凝土用热扎光圆钢筋(—2007 、低碳钢热扎圆盘条(GB/T701-2008 、钢筋焊接及验收规程(JGJ18— 2012)、钢筋机械连接通用技术规程(JGJ107 —2010)、建筑机械使用安全技术规程(JGJ33—2012 、建筑施工安全检查标准(JGJ59—2011 、建筑施工现场环境卫生标准(JGJ146—2004 、施工现场临时用电安全技术规范(JGJ46—2005 、
混凝土结构施工图平面整体表示方法制图规则和构造详图(11G101-1、2、3、
12G101-4 、
G101系列图集常用构造节点三维节点详图(11G902-1)、混凝土结构施工钢筋排布规则
与构造详图(12G901-1、2、3 、《重庆市房屋建筑和市政基础设施工程现场文明施工标准》渝建发[2008]169 号
2安全操作事项
1.生产工人应掌握本工种操做技能,熟悉安全技术操作规程,经考试合格后持证上
4-U
岗。
2.进入施工现场必须戴安全帽,穿平底防滑鞋,不准追逐、打闹。
3.施工现场设立安全生产管理制度牌,在主要施工部位做业点、危险区都必须挂有安全警示牌。
4.中小型施工机具均必须专人使用,专人保养,并挂安全操作牌。
5.夜间施工配备足够的照明,电力线必须有电工人员架设及管理,并按规定设红灯警示。
6.钢筋吊装要严格执行塔吊安全吊装作业要求,捆扎牢固,吊点合理正确。
7.高处作业应有安全操作平台,严禁踩踏箍筋上下。
保持高度警惕,确保安全,要做到场地平整、整洁、脚下无障碍物及易燃物。
8.施工人员听从管理人员的指挥,协调一致,不得擅自行动。
9.施工现场消防用品派专人看护,不得私自挪用。
10.基坑四周临时围栏不得私自拆坏,一米以内不得堆土堆料。
11. 基坑上施工人员不得随便向坑内抛物。
在边坡附近施工时,设专人观察边坡,如有异常情况,及时通知操作工人撤离现场。
12. 施工人员应有高度的安全责任心,做到安全施工,禁止违章作业野蛮施工。
3操作要点及技术措施
施工准备
材料及主要机具
1.钢筋:应有出厂合格证,按规定作力学性能复试。
当加工过程中发生脆断等特殊情况,还需作化学成分检验。
钢筋应无老锈及油污。
2.铁丝:可采用20~22号铁丝(火烧丝)或镀锌铁丝(铅丝)。
铁丝的切断长度要
满足使用要求。
3.控制混凝土保护层用的砂浆垫块、塑料卡、各种挂钩或撑杆等。
4.工具:钢筋钩子、撬棍、扳子、绑扎架、钢丝刷子、手推车、粉笔、尺子等。
作业条件
1.按施工现场平面图规定的位置,将钢筋堆放场地进行清理、平整。
准备好垫木,按钢筋绑扎顺序分类堆放,并将锈蚀进行清理。
2.核对钢筋的级别,型号、形状、尺寸及数量是否与设计图纸及加工配料单相同。
3.当施工现场地下水位较高时,必须有排水及降水措施。
4.熟悉图纸, 确定钢筋穿插就位顺序, 并与有关工种作好配合工作, 如支模、管线、防水施工与绑扎钢筋的关系,确定施工方法,作好技术交底工作。
5.根据地下室防水施工方案(采用内贴法或外贴施工)底板钢筋绑扎前做完底板下防水层及保护层;支完底板四周模板(或砌完保护墙,做好防水层)。
当地下室外墙防水采用内贴法施工时,在绑扎墙体钢筋之前砌完保护墙,做好防水层及保护层。
施工工艺
1. 工艺流程
划钢筋位置线T运钢筋到使用部位T绑底板及梁钢筋T绑墙钢筋
2.划钢筋位置线
按图纸标明的钢筋间距,算出底板实际需用的钢筋根数,一般让靠近底板模板边的那根钢筋离模板边为5 cm,在底板上弹出钢筋位置线(包括基础梁钢筋位置线)。
3.绑基础底板及基础梁钢筋
1)按弹出的钢筋位置线,先铺底板下层钢筋。
根据底板受力情况,确定受力钢
筋绑扎在下层,一般情况下先铺短向钢筋,再铺长向钢筋。
(2)钢筋绑扎时,靠近外围两行的相交点都绑扎,中间部分的相交点可相隔交错 绑扎。
如采用一面顺扣应交错变换方向,也可采用八字扣,但必须保证钢筋不位移。
3)摆放底板混凝土保护层用砂浆垫块,垫块厚度等于保护层厚度,按每 1 米左 右距离梅花型摆放。
如基础底板较厚或基础梁及底板用钢量较大,摆放距离可缩小,甚 至砂浆垫块可改用铁块代替。
4)底板如有基础梁,可分段绑扎成型,然后安装就位或根据梁位置就地绑扎成
型。
(5)基础底板采用双层钢筋时,绑完下层钢筋后,摆放钢筋马镫或钢筋支架(间
距以 1 米左右一个为宜),在马镫上摆放纵横两个方向定位钢筋,钢筋上下次序及绑扣 方法同底板下层钢筋。
6)底板钢筋如有绑扎接头时,钢筋搭接长度及搭接位置应符合施工规范要求,
钢筋搭接处应用铁丝在中心及两端扎牢。
如采用焊接接头,除应按焊接规程规定抽取试 样外,接头位置也应符合施工规范的规定。
7)由于基础底板及基础梁受力的特殊性,上下层钢筋断筋位置应符合设计要求。
(8)根据弹好的墙、柱位置线,将墙、柱伸入基础的插筋绑扎牢固,插入基础深
度要符合设计要求, 甩出长度不宜过, 其上端应采取措施保证甩筋垂直, 不歪斜、倾倒、 变位。
质量标准
保证项目
1. 钢筋的品种和质量、焊剂的牌号、性能及使用的钢板,必须符合设计要求和有关 标准的规定。
进口钢筋焊接前必须进行化学成分检验和焊接试验,符合有关规定后方可 焊接。
带有颗粒状或片状老锈,经除锈后仍有麻点的钢筋,严禁按 原规格使用。
尺寸、数量、间距、锚固长度、接头设置,必须符合设计要 求和施工规范的规定。
基本项目
1. 绑扎钢筋的缺扣、松扣数量不得超过梆扣数的确 10%,且不应集中。
2. 钢筋表面必须清洁,
3. 钢筋的规格、形状、
4. 焊接接头机械性能, 必须符合钢筋焊接规范的专门规定。
2.弯钩的朝向应正确,绑扎接头应符合施工规范的规定,搭接长度不小于规定值。
3.用I级钢筋制作的箍筋,其数量应符合设计要求,弯钩角度和平直长度应符合施工规范的规定。
4.对焊接头无横向裂纹和烧伤,焊包均匀。
接头处弯折不得大于 4 度,接头处钢筋轴线的偏移不得大于0?1d,且不大于2mm
5.电弧焊接头焊缝表面平整,无凹陷、焊瘤,接头处无裂纹、气孔、灰渣及咬边。
6.接头尺寸允许偏差不得超过以下规定
4 度。
(1) 绑条沿接头中心的纵向位移不大于接头处弯折不大于
(2)接头处钢筋混凝土轴线的偏爱移不大于,且不大于3mm。
(3)焊缝厚度不小于。
(4)焊缝宽度不小于。
(5)焊缝长度不小于。
(6) 接头处弯折不大于4 度。
成品保护
1. 成型钢筋应按指定地点堆放,用垫木垫放整齐,防止钢筋变形、锈蚀、油污。
2.绑扎墙筋时应搭临时架子,不准蹬踩钢筋。
3.妥善保护基础四周外露的防水层,以免被钢筋碰破。
4.底板上、下层钢筋绑扎时,支撑马镫要绑牢固,防止操作时踩变形。
5.严禁随意割断钢筋。
4其它注意事项
应注意的质量问题
1.墙、柱预埋钢筋位移:墙、柱主筋的插筋与底板上、下筋要固定绑扎牢固,确保位置准确,底角部位用附加钢筋将主筋顶牢或焊牢,防止钢筋移位,混凝土浇筑前应有专人检查修整。
2.露筋:墙、柱钢筋每隔1 米左右加绑带铁丝的水泥砂浆垫块(或塑料卡)。
3.搭接长度不够:绑扎时应对每个接头进行尺量,检查搭接长度是否符合设计和规范要求。
4.钢筋接头位置错误:梁、柱、墙钢筋接头较多时,翻样配料加工时,应根据图纸预先
画出施工翻样图,注明各号钢筋搭配顺序,并避开受力钢筋的最大弯矩处。
5.绑扎接头与对焊接头未错开:经对焊加工的钢筋,在现场进行绑扎时,对焊接头未错
开搭接位置。
因此加工下料时,凡距钢筋端头搭接长度范围以内不得有对焊接头。