2020届高三化学精准培优专练:二十 原电池的电极方程式 Word版含答案
- 格式:docx
- 大小:413.27 KB
- 文档页数:10
2020届高三化学一轮复习新型原电池选择题专题训练2020届高三化学一轮复习新型原电池选择题专题训练1.锌—空气燃料电池可用作电动车动力电源,电池的电解质溶液为KOH溶液,反应为2Zn+2--。
下列说法正确的是())4OH +2HO===2Zn(OHO+422+向阳极移动K A.充电时,电解质溶液中-)逐渐减小c(OH充电时,电解质溶液中B.2---)===Zn+4OH(-2eOHC.放电时,负极反应为:Zn4D.放电时,电路中通过2 mol电子,消耗氧气22.4 L(标准状况)答案C2镁及其化合物一般无毒(或低毒)、无污染,镁电池放电时电压高且平稳,因此成为人们研制绿色电池所关注的重点。
有一种镁二次电池的反应为x Mg+MoSMgMoS。
下列443x3)说法错误的是(2+向正极移动放电时MgA.2x--===Moe+2x S放电时正极的电极反应式为B.MoS4433C.放电时MoS发生氧化反应432+-===xxx MgeMg+2充电时阴极的电极反应为D.答案C3.一种熔融碳酸盐燃料电池原理示意如图。
下列有关该电池的说法正确的是()催化剂A.反应CH+HO=====3H+CO,每消耗1 mol CH转移12 mol电子4242△--===2HO-2OH上H参与的电极反应为H+2eAB.电极2222-向电极B移动C.电池工作时,CO 32--++O2CO4e===2CO上发生的电极反应为电极D.B322答案D13/ 1届高三化学一轮复习2020新型原电池选择题专题训练+在多孔碳材料电极处生成与Li-空气电池如图所示。
当电池放电时,O4、一种可充电锂2LiO(x=0或1)。
下列说法正确的是()x22-A.放电时,多孔碳材料电极为负极B.放电时,外电路电子由多孔碳材料电极流向锂电极+向多孔碳材料区迁移 C.充电时,电解质溶液中Li x??1-??O===2Li充电时,电池总反应为LiO+ D.2x222-??5.全固态锂硫电池能量密度高、成本低,其工作原理如图所示,其中电极a常用掺有石墨烯的S材料,电池反应为:16Li+x S===8LiS (2≤x≤8)。
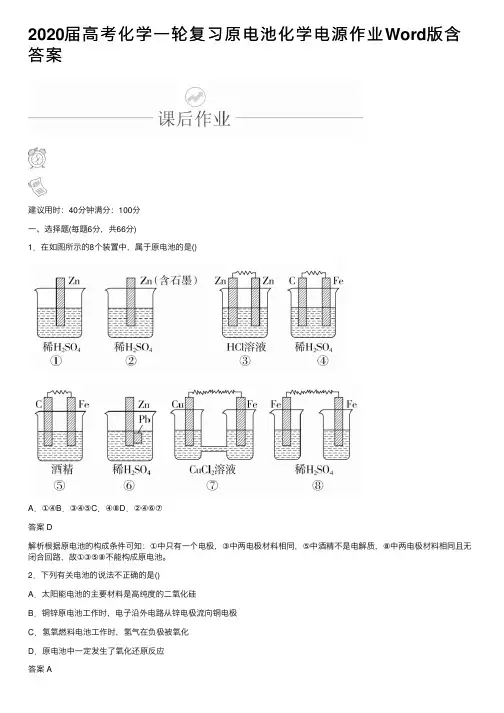
2020届⾼考化学⼀轮复习原电池化学电源作业Word版含答案建议⽤时:40分钟满分:100分⼀、选择题(每题6分,共66分)1.在如图所⽰的8个装置中,属于原电池的是()A.①④B.③④⑤C.④⑧D.②④⑥⑦答案 D解析根据原电池的构成条件可知:①中只有⼀个电极,③中两电极材料相同,⑤中酒精不是电解质,⑧中两电极材料相同且⽆闭合回路,故①③⑤⑧不能构成原电池。
2.下列有关电池的说法不正确的是()A.太阳能电池的主要材料是⾼纯度的⼆氧化硅B.铜锌原电池⼯作时,电⼦沿外电路从锌电极流向铜电极C.氢氧燃料电池⼯作时,氢⽓在负极被氧化D.原电池中⼀定发⽣了氧化还原反应答案 A解析太阳能电池的主要材料是⾼纯硅,A错误;铜锌原电池⼯作时电⼦从锌极流出,沿外电路流⼊铜极,B正确;燃料电池中燃料在负极被氧化,C正确;原电池中⼀定发⽣氧化还原反应,D正确。
3.原电池中,B极逐渐变粗,A极逐渐变细,C为电解质溶液,则A、B、C应是下列各组中的()A.A是Zn,B是Cu,C为稀硫酸B.A是Cu,B是Zn,C为稀硫酸C.A是Fe,B是Ag,C为稀AgNO3溶液D.A是Ag,B是Fe,C为稀AgNO3溶液答案 C解析该原电池中,B极逐渐变粗,A极逐渐变细,A失电⼦作负极,B作正极,所以A的活泼性⼤于B的活泼性,排除B、D;A 极逐渐变粗,说明有⾦属析出,A中析出氢⽓不是⾦属,C中析出⾦属,故C正确。
4.某电池以K2FeO4和Zn为电极材料、KOH溶液为电解质溶液。
下列说法正确的是()A.Zn为电池的负极B.正极反应式为2FeO2-4+10H++6e-===Fe2O3+5H2OC.该电池放电过程中,电⼦流向ZnD.电池⼯作时OH-向正极迁移答案 A解析Zn为负极,失去电⼦,发⽣氧化反应,电⼦从Zn流出,A正确,C 错误;KOH溶液为电解质溶液,则正极电极反应式为2FeO2-4+6e-+8H2O===2Fe(OH)3+10OH-,B错误;电池⼯作时阴离⼦向负极迁移,D错误。
高考化学复习培优练习之一 电极判断及电极反应方程式书写一:课堂例题1、将铜片和铝片用导线相连,分别同时插入浓HNO 中,正极是(填锌片 或铜片) 32、设计出燃料电池使汽油氧化直接产生电流是本世纪最富有挑战性的课题之一,最近有人制 造了一种燃料电池,一个电极通入空气,另一电极通入汽油蒸气,电池的电解质是掺杂了Y O 的ZrO 晶体,它在高温下能传导O 2-,通入汽油是作(填正极或负极)23 、 2 、3、银锌电池是一种常见化学电源,其反应原理:Zn+Ag O + H O===Zn (OH ) +2Ag,其工作示意图如下,负极是(填Zn 电极或Ag 2。
2电极)2。
2工介电极o 豌二口电极I-BBI- KOH 篁3三溶港 第6"题图4、人工光合作用能够借助太阳能,用CO 和H O 制备化学原料。
下图是通过人工光合作 用制备 HCOOH 的原理示意图,血作为正极是。
(填左侧或右侧)5、将铜片和铝片用导线相连,分别同时插入浓 HNO 3中,写出负极的电极反应方程式6、设计出燃料电池使汽油氧化直接产生电流是本世纪最富有挑战性的课题之一,最近有人制 造了一种燃料电池,一个电极通入空气,另一电极通入汽油蒸气,电池的电解质是掺杂了Y O2 一的ZrO 晶体,它在高温下能传导O 2-,若以戊烷代替汽油,写出负极的电极反应方程式 3 27、人工光合作用能够借助太阳能,用CO 和H O 制备化学原料。
下图是通过人工光合作 用制备 HCOOH 的原理示意图如2下图2所示,写出正极的反应方程式8、一种基于酸性燃料电池原理设计的酒精检测仪,其总方程式CH CH OH+O -CH COOH+H O,写出负极的电极反应方程式。
9、电解吸收法处理氮氧化物废气的基本原理是用硝酸吸收氮氧化物生成NO -,同时用石墨电极电解将NO -转化成NO -,电解条件下循环利用NO -来处理氮氧化物。
写出该法处理NO 2总反应的化学方程式。
高中常见的原电池电极反应式的书写练习一、一次电池1、铝镍电池:(负极—Al ,正极—Ni ,电解液——NaCl 溶液) 负极: 正极:总反应化学方程式: 4Al+3O 2+6H 2O==4Al(OH)3 (海洋灯标电池)2、碱性锌锰干电池:(负极——Zn ,正极——碳棒,电解液KOH 糊状物)负极: 正极:总反应化学方程式:Zn +2MnO 2 +2H 2O == Zn(OH)2 + MnO(OH)3、镁、H 2O 2酸性燃料电池正极: 负极:总反应化学方程式:Mg+ H 2SO 4+H 2O 2=MgSO 4+2H 2O二、充电电池4、铅蓄电池:(负极—Pb 正极—PbO 2 电解液— 稀硫酸)负极: 正极:总化学方程式 Pb +PbO 2 + 2H 2SO 4==2PbSO 4+2H 2O5、镍镉电池(负极--Cd 、正极—NiOOH 、电解液: KOH 溶液)放电时负极: 正极:总化学方程式 Cd + 2NiOOH + 2H 2O===Cd(OH)2 + 2Ni(OH)26、高铁电池 (负极--Zn ,正极--碳,电解液KOH 和K 2FeO 4)放电:正极: 负极:充电:阴极: 阳极: 总反应化学方程式:3Zn + 2K 2FeO 4 + 8H 2O 3Zn(OH)2 + 2Fe(OH)3 + 4KOH 三、燃料电池7、乙醇燃料电池(1)碱性电解质(铂为两极、电解液KOH 溶液)正极: 负极:(2)酸性电解质(铂为两极、电解液H 2SO 4溶液)正极: 负极:8、丙烷燃料电池放电充电(1)碱性电解质(铂为两极、电解液KOH溶液)正极:负极:(2)酸性电解质(铂为两极、电解液H2SO4溶液)正极:负极:9、肼(N2H4)燃料电池(电解质溶液是20%~30%的KOH溶液)总反应方程式:N2H4+ O2 === N2 +2H2O正极:负极:四、新型电池10、热激活电池可用作火箭、导弹的工作电。
原电池电极反应式的书写专题训练1、伏打电池:(负极—Zn,正极—Cu,电解液—H2SO4)负极:正极:总反应离子方程式Zn + 2H+ == H2↑+ Zn2+负极:Zn–2e-==Zn2+正极:2H++2e-==H2↑2、铁碳电池(析氢腐蚀):(负极—Fe,正极—C,电解液——酸性)负极:正极:总反应离子方程式Fe+2H+==H2↑+Fe2+负极:Fe–2e-==Fe2+正极:2H++2e-==H2↑3、铁碳电池(吸氧腐蚀):(负极—Fe,正极—C,电解液——中性或碱性)负极:正极:总反应化学方程式:2Fe+O2+2H2O==2Fe(OH)2;(铁锈的生成过程) 负极:2Fe–4e-==2Fe2+正极:O2+2H2O+4e-==4-OH4Fe(OH)2+O2+2H2O==4Fe(OH)3 ;2Fe(OH)3==Fe2O3 +3 H2O4.铝镍电池:(负极—Al,正极—Ni,电解液——NaCl溶液)负极:正极:总反应化学方程式:4Al+3O2+6H2O==4Al(OH)3 (海洋灯标电池)负极:4Al–12e-==4Al3+正极:3O2+6H2O+12e-==12-OH5、普通锌锰干电池:(负极——Zn,正极——碳棒,电解液——NH4Cl糊状物)负极:正极:总反应化学方程式:Zn+2NH4Cl+2MnO2=ZnCl2+Mn2O3+2NH3+H2O负极:Zn–2e-==Zn2+正极:2MnO2+2NH4++2e-==Mn2O3 +2NH3+H2O6、碱性锌锰干电池:(负极——Zn,正极——碳棒,电解液KOH糊状物)负极:正极:总反应化学方程式:Zn +2MnO2 +2H2O == Zn(OH)2 + MnO(OH)负极:Zn + 2OH– 2e-== Zn(OH)2 正极:2MnO2 + 2H2O + 2e-==2MnO(OH) +2OH-7、银锌电池:(负极——Zn,正极--Ag2O,电解液NaOH )负极:正极:总反应化学方程式:Zn + Ag2O == ZnO + 2Ag负极:Zn+2OH-–2e-== ZnO+H2O 正极:Ag2O + H2O + 2e-== 2Ag + 2OH-8、镁铝电池:(负极--Al ,正极--Mg ,电解液KOH )负极(Al): 正极(Mg ):总反应化学方程式: 2Al + 2OH - + 6H 2O = 2【Al (OH )4】-+ 3H 2↑ 负极(Al): 2Al + 8OH -+6e - = 2【Al (OH )4】- 正极(Mg ): 6H 2O + 6e -= 3H 2↑+6OH – 9、高铁电池 (负极--Zn ,正极--碳,电解液KOH 和K 2FeO 4)正极: 负极:总反应化学方程式:3Zn + 2K 2FeO 4 + 8H 2O 3Zn(OH)2 + 2Fe(OH)3 + 4KOH正极:2FeO 42- + 8H 2O +6e -==2Fe(OH)3 + 4OH – 负极: 3Zn + 6OH – 6e -== 3Zn(OH)2 10、镁/H 2O 2酸性燃料电池正极: 负极:总反应化学方程式:Mg+ H 2SO 4+H 2O 2=MgSO 4+2H 2O镁/H 2O 2酸性燃料电池 正极:2H ++H 2O 2=2H 2O 负极:Mg –2e -== Mg 2+ 11、铅蓄电池:(负极—Pb 正极—PbO 2 电解液— 稀硫酸)负极: 正极:总化学方程式 Pb +PbO 2 + 2H 2SO 4==2PbSO 4+2H 2O负极: Pb -2e -+SO 42-==PbSO 4 正极: PbO 2+2e -+4H ++SO 42-==PbSO 4+2H 2O 12、镍镉电池(负极--Cd 、正极—NiOOH 、电解液: KOH 溶液)放电时负极: 正极:总化学方程式 Cd + 2NiOOH + 2H 2O===Cd(OH)2 + 2Ni(OH)2负极: Cd -2e — + 2 OH – == Cd(OH)2 正极: 2NiOOH + 2e — + 2H 2O == 2Ni(OH)2+ 2OH –13、氢氧燃料电池:总反应方程式: 2H 2 + O 2 === 2H 2O(1)电解质是KOH 溶液(碱性电解质)负极: 正极:2H 2 – 4e - + 4OH — === 4H 2O 正极:O 2 + 2H 2O + 4e -=== 4OH — (2)电解质是H 2SO 4溶液(酸性电解质)负极: 正极:负极:2H 2 –4e - === 4H + 正极:O 2 + 4H + + 4e -=== 2H 2O (3)电解质是NaCl 溶液(中性电解质)负极: 正极:放电充电负极:2H2– 4e-=== 4H+正极:O2 + 2H2O + 4e-=== 4OH—14、甲醇燃料电池(注:乙醇燃料电池与甲醇相似)(1)碱性电解质(铂为两极、电解液KOH溶液)正极:负极:总反应化学方程式:2CH3OH + 3O2 + 4KOH=== 2K2CO3 + 6H2O正极:3O2 + 12e-+ 6H2O=== 12OH-负极:2CH3OH – 12e-+ 16OH—=== 2CO32-+12H2O (2)酸性电解质(铂为两极、电解液H2SO4溶液)正极:负极:总反应式2CH3OH + 3O2 === 2CO2 + 4H2O正极:3O2 + 12e-+ 12H+ == 6H2O 负极:2CH3OH –12e-+2H2O==12H++2CO215、CO燃料电池(铂为两极、电解液H2SO4溶液)总反应方程式为:2CO +O2 =2CO2正极:负极:正极:O2 + 4e-+ 4H+ == 2H2O 负极:2CO – 4e-+ 2H2O== 2CO2 +4H+16、甲烷燃料电池(1)碱性电解质(铂为两极、电解液KOH溶液)正极:负极:总反应方程式:CH4 + 2KOH+ 2O2 === K2CO3 + 3H2O正极:2O2 + 4H2O + 8e-== 8OH- 负极:CH4 + 10OH—-8e-== CO32-+ 7H2O(2)酸性电解质(铂为两极、电解液H2SO4溶液)总反应方程式:CH4 + 2O2 === CO2 + 2H2O 正极:负极:正极:2O2 + 8e-+ 8H+ == 4H2O 负极:CH4-8e-+ 2H2O == 8H+ + CO217、肼(N2H4)燃料电池(电解质溶液是20%~30%的KOH溶液)总反应方程式:N2H4+ O2 === N2 +2H2O正极:负极:正极:O2 + 2H2O + 4e-== 4OH- 负极:N2H4+ 4OH—– 4e-=== N2 +2H2O18、H2、Cl2电池(铂为两极,一极为H2,另一极为Cl2,电解质溶液是20%~30%的KOH溶液)正极:负极:总反应方程式:正极:Cl2+ 2e-== 2 Cl-负极:H2+ 2OH—– 2e-===2H2O总反应方程式:Cl2+ H2+ 2OH—==2 Cl-+2H2O19、Ag、Cl2电池(负极—Ag 、正极—铂,通入Cl2,电解液: 1 mol·L-1盐酸)正极:负极:总反应方程式:2Ag+ Cl2==2 Ag Cl正极:Cl2+ 2e-== 2 Cl-负极:2Ag+2 Cl-– 2e ==2 Ag Cl20、H2、N2电池(铂为两极,一极为H2,另一极为N2,电解质溶液是盐酸、氯化铵溶液)正极:负极:总反应方程式:3H2 + N2 +2HCl==2 NH4Cl正极:N2 +8H++ 6e-== 2 NH4+ 负极:3H2– 6e ==6H+21、氢氧电池:一极为H2,另一极为空气与CO2的混合气,电解质为熔融K2CO3(盐)负极:正极:总反应方程式2H2 + O2 === 2H2O负极:2H2– 4e-+2CO32-=== 2CO2↑+2H2O 正极:O2 + 4e-+2CO2 === 2CO32—22、固体酸燃料电池(一极通入空气,另一极通入H2;电解质是CsHSO4固体传递H+)负极:正极:总反应方程式2H2 + O2 === 2H2O负极:2H2–4e-=== 4H+正极:O2 + 4H+ + 4e-=== 2H2O23、新型燃料电池(一极通入空气,另一极通入丁烷气体;电解质是掺杂氧化钇(Y2O3)的氧化锆(ZrO2)晶体)正极:负极:总反应方程式:2C4H10+13O2=8CO2+10H2O正极:13O2+ 52e-==26O2- 负极:2C4H10+26O2- – 52e-==8CO2+10H2O24、CO电池(一极为CO,另一极为空气与CO2的混合气,Li2CO3和Na2CO3的熔融盐作电解质)正极:负极:总反应方程式O2 +2CO==4CO2正极:O2 +4e-+2CO2 =2CO32-负极:2CO+2CO32-– 4e-==4CO225、Li-Al/FeS电池(一级是Li-Al合金,一极是粘有FeS的石墨,电解质是Li2CO3熔融盐)正极:负极:总反应方程式:2Li+FeS=Li2S+Fe正极:2Li++FeS+2e—=Li2S+Fe负极:2Li-2e-=2Li +[练习1] Al和Cu作电极所构成的原电池(1)电解质溶液为稀硫酸:Al作______极, Cu作______极.负极反应____________ 正极反应___________总反应式_____________________(2)电解质溶液为浓硝酸:Al作______极, ②Cu作______极.负极反应____________ 正极反应___________总反应式_____________________(3)电解质溶液为NaOH溶液:①Al作______极, ②Cu作______极,负极反应____________ 正极反应___________总反应式_____________________(4)电解质溶液为NaCl溶液:①Al作______极, ②作Cu ______极.负极反应____________ 正极反应___________总反应式_________________________(5)Al和Mg作电极所构成的原电池, 电解质溶液为NaOH溶液①Al作___极, ②Mg作___极,负极反应____________ 正极反应___________总反应式_________________________[练习2] 丙烷燃料电池(铂为两极、正极通入O2和CO2、负极通入丙烷、电解液有三种)1.电解质是熔融碳酸盐(K2CO3或Na2CO3)负极反应________________ 正极反应________________总电池反应式为2.酸性电解质(电解液H2SO4溶液)负极反应________________ 正极反应________________总电池反应式为3.碱性电解质(铂为两极、电解液KOH溶液)负极反应________________ 正极反应________________总电池反应式为[练习3]乙醇燃料电池(铂为两极、正极通入O2和CO2、负极通入丙烷、电解液有三种)1.酸性电解质(电解液H2SO4溶液)负极反应___________ 正极反应________总电池反应式为2.碱性电解质(铂为两极、电解液KOH溶液)负极反应________________ 正极反应________________总电池反应式为[练习5]铁碳电池(析氢腐蚀):(负极—Fe,正极—C,电解液——酸性)负极反应________________ 正极反应________________总电池反应式为[练习6]铝镍电池:(负极—Al,正极—Ni,电解液——NaCl溶液)负极反应________________ 正极反应________________总电池反应式为[练习7]普通锌锰干电池:(负极——Zn,正极——碳棒,电解液——NH4Cl糊状物)负极反应________________ 正极反应________________总电池反应式为[练习8]肼(N2H4)燃料电池(电解质溶液是硫酸)总反应方程式:N2H4+ O2 === N2 +2H2O 正极:负极:[练习9]H2、N2电池(铂为两极,一极为H2,另一极为N2,电解质溶液是KOH溶液)正极:负极:。
原电池电极反应式的书写练习1.伏打电池:(负极—Zn、正极—Cu、电解液—H2SO4)负极:正极:总:2.铁碳电池:(负极—Fe、正极—C、电解液酸性)负极:正极:总:3.铁碳电池:(负极—Fe、正极—C、电解液中性或碱性)负极:正极:化学方程式4.铝镍电池:(负极—Al、正极—Ni 电解液NaCl溶液、O2)负极:正极:化学方程式5.普通锌锰干电池:(负极—、正极—C 、电解液NH4Cl、MnO2的糊状物)负极:正极:2MnO2+2H++2e-==Mn2O3+H2O (还原反应)化学方程式:Zn+2NH4Cl+2MnO2=ZnCl2+Mn2O3+2NH3↑6.碱性锌锰干电池:(负极—、正极—C、电解液KOH 、MnO2的糊状物)负极:正极:化学方程式:Zn +2MnO2 +2H2O == Zn(OH)2+ MnOOH7.银锌电池:(负极—、正极-- 、电解液NaOH )负极:正极:化学方程式:Zn + Ag2O + H2O == Zn(OH)2 + 2Ag8.铝–空气–海水(负极-- 、正极--石墨、铂网等能导电的惰性材料、电解液--海水)负极:正极:总反应式为:4Al+3O2+6H2O===4Al(OH)3(铂网增大与氧气的接触面)9.镁---铝电池(负极-- 、正极-- 电解液KOH)负极:正极:化学方程式:2Al + 2OH–+ 2H2O =2AlO2–+ 3H210.锂电池一型:(负极--金属锂、正极--石墨、电解液LiAlCl4 -SOCl2)负极:正极:3SOCl2+8e-=SO32-+2S+6Cl-化学方程式:8Li+3SOCl2 === Li2SO3 +6LiCl +2S,放电2PbSO4+2H2O 11.铅蓄电池:总化学方程式:Pb+PbO2 + 2H2SO4充电放电时负极:正极:12. 铅蓄电池充电时阴极:阳极:13.电解质是KOH溶液(碱性电解质)负极:正极:总:2H2 + O2 === 2H2O14.电解质是H2SO4溶液(酸性电解质)负极:正极:总:2H2 + O2 === 2H2O 15.电解质是NaCl溶液(中性电解质)负极:正极:总:2H2 + O2 === 2H2O 16.碱性电解质(铂为两极、电解液KOH溶液)正极:负极:总反应方程式:2CH3OH + 3O2 + 4KOH=== 2K2CO3 + 6H2O 17.酸性电解质(铂为两极、电解液H2SO4溶液)正极:负极:总反应式:2CH3OH + 3O2 === 2CO2 + 4H2O (氧化反应) 18.碱性电解质(铂为两极、电解液KOH溶液)正极:负极:总反应方程式:CH4 + 2KOH+ 2O2 === K2CO3 + 3H2O19.酸性电解质(铂为两极、电解液H2SO4溶液)正极:负极:总反应方程式:CH4 + 2O2 === CO2 + 2H2O20.电解质是熔融碳酸盐(K2CO3或Na2CO3)正极:负极:总反应方程式C3H8 + 5O2 === 3CO2 + 4H2O。
高考化学专题二十原电池的电极方程式精准培优专练典例1.实验发现,298K时,在FeCl3酸性溶液中加少量锌粒后,Fe3立即被还原成Fe2。
某夏令营兴趣小组根据该实验事实设计了如图所示原电池装置。
下列有关说法正确的是()A.该原电池的正极反应是Zn-2e-===Zn2+B.左烧杯中溶液的红色逐渐褪去C.该电池铂电极上有气泡出现D.该电池总反应为3Zn+ 2Fe3===2Fe+ 3Zn2+【解析】该电池的总反应为Zn+ 2Fe3 ===2Fe2+ Zn2,所以左烧杯Pt为正极,电极反应为Fe3+ e-===Fe2,右烧杯Zn为负极,电极反应为Zn-2e-===Zn2。
由于左烧杯中的Fe3被还原为Fe2,所以左烧杯中溶液的红色逐渐褪去。
【答案】B典例2.一种三室微生物燃料电池污水净化系统原理如下图所示,图中有机废水中有机物可用C6H10O5表示。
下列有关说法正确的是()A.b电极为该电池的负极B.b电极附近溶液的pH减小C.a电极反应式:C6H10O5-24e-+ 7H2O===6CO2↑+ 24H+D.中间室:Na+ 移向左室,Cl-移向右室【解析】b电极上硝酸根离子得电子生成N2,发生还原反应,故b 电极应为正极,A错误;b电极反应式:2NO+ 10e-+ 6H2O===N2↑+ 12OH-,故b电极附近溶液的pH 增大,B错误;原电池工作时阳离子向正极移动,阴离子向负极移动,D错误。
【答案】C典例3.一个完整的氧化还原反应方程式可以拆开,写成两个“半反应式”,一个是“氧化反应式”,一个是“还原反应式”。
如2Fe3+ Cu===2Fe2+ Cu2,可拆写为氧化反应式:Cu-2e-===Cu2,还原反应式:2Fe3+2e-===2Fe2。
据此,回答下列问题:(1)将反应3Cu+ 8H+2NO===3Cu2+ 2NO↑+ 4H2O拆写为两个“半反应式”,还原反应式:____________________________________________。
高中常见的原电池、电解池电极反应式的书写练习一、一次电池1、伏打电池:(负极—Zn ,正极—Cu ,电解液—H 2SO 4)负极: 正极:总反应离子方程式 Zn + 2H + == H 2↑+ Zn 2+2、铁碳电池(析氢腐蚀):(负极—Fe ,正极—C ,电解液——酸性)负极: 正极:总反应离子方程式 Fe+2H +==H 2↑+Fe 2+3、铁碳电池(吸氧腐蚀):(负极—Fe ,正极—C ,电解液——中性或碱性)负极: 正极:总反应化学方程式:2Fe+O 2+2H 2O==2Fe(OH)2; (铁锈的生成过程)4.铝镍电池:(负极—Al ,正极—Ni ,电解液——NaCl 溶液)负极: 正极:总反应化学方程式: 4Al+3O 2+6H 2O==4Al(OH)3 (海洋灯标电池)5、普通锌锰干电池:(负极——Zn ,正极——碳棒,电解液——NH 4Cl 糊状物)负极: 正极:总反应化学方程式:Zn+2NH 4Cl+2MnO 2=ZnCl 2+Mn 2O 3+2NH 3+H 2O6、碱性锌锰干电池:(负极——Zn ,正极——碳棒,电解液KOH 糊状物)负极: 正极:总反应化学方程式:Zn +2MnO 2 +2H 2O == Zn(OH)2 + MnO(OH)7、银锌电池:(负极——Zn ,正极--Ag 2O ,电解液NaOH )负极: 正极 :总反应化学方程式: Zn + Ag 2O == ZnO + 2Ag8、镁铝电池:(负极--Al ,正极--Mg ,电解液KOH )负极(Al): 正极(Mg ): 总反应化学方程式: 2Al + 2OH - + 6H 2O = 2【Al (OH )4】-+ 3H 2↑ 9、高铁电池 (负极--Zn ,正极--碳,电解液KOH 和K 2FeO 4)正极: 负极:总反应化学方程式:3Zn + 2K 2FeO 4 + 8H 2O 3Zn(OH)2 + 2Fe(OH)3 + 4KOH放电充电10、镁/H2O2酸性燃料电池正极:负极:总反应化学方程式:Mg+ H2SO4+H2O2=MgSO4+2H2O二、充电电池1、铅蓄电池:(负极—Pb 正极—PbO2 电解液—稀硫酸)负极:正极:总化学方程式Pb+PbO2 + 2H2SO4==2PbSO4+2H2O2、镍镉电池(负极--Cd、正极—NiOOH、电解液: KOH溶液)放电时负极:正极:总化学方程式Cd + 2NiOOH + 2H2O===Cd(OH)2 + 2Ni(OH)2三、燃料电池1、氢氧燃料电池:总反应方程式: 2H2 + O2 === 2H2O(1)电解质是KOH溶液(碱性电解质)负极:正极:(2)电解质是H2SO4溶液(酸性电解质)负极:正极:(3)电解质是NaCl溶液(中性电解质)负极:正极:2、甲醇燃料电池(注:乙醇燃料电池与甲醇相似)(1)碱性电解质(铂为两极、电解液KOH溶液)正极:负极:总反应化学方程式:2CH3OH + 3O2 + 4KOH=== 2K2CO3 + 6H2O(2)酸性电解质(铂为两极、电解液H2SO4溶液)正极:负极:总反应式2CH3OH + 3O2 === 2CO2 + 4H2O3、CO燃料电池(铂为两极、电解液H2SO4溶液)总反应方程式为:2CO +O2 =2CO2正极:负极:4、甲烷燃料电池(1)碱性电解质(铂为两极、电解液KOH溶液)正极:负极:总反应方程式:CH4 + 2KOH+ 2O2 === K2CO3 + 3H2O(2)酸性电解质(铂为两极、电解液H2SO4溶液)总反应方程式:CH4 + 2O2 === CO2 + 2H2O 正极:负极:5、肼(N2H4)燃料电池(电解质溶液是20%~30%的KOH溶液)总反应方程式:N2H4+ O2 === N2 +2H2O正极:负极:6、H2、Cl2电池(铂为两极,一极为H2,另一极为Cl2,电解质溶液是20%~30%的KOH溶液)正极:负极:总反应方程式:7、A g、Cl2电池(负极—Ag 、正极—铂,通入Cl2,电解液: 1 mol·L-1盐酸)正极:负极:总反应方程式:2Ag+ Cl2==2 Ag Cl8、H2、N2电池(铂为两极,一极为H2,另一极为N2,电解质溶液是盐酸、氯化铵溶液)正极:负极:总反应方程式:3H2 + N2 +2HCl==2 NH4Cl四、非水电池1、氢氧电池:一极为H2,另一极为空气与CO2的混合气,电解质为熔融K2CO3(盐)负极:正极:总反应方程式2H2 + O2 === 2H2O2、固体酸燃料电池(一极通入空气,另一极通入H2;电解质是CsHSO4固体传递H+)负极:正极:总反应方程式2H2 + O2 === 2H2O3、新型燃料电池(一极通入空气,另一极通入丁烷气体;电解质是掺杂氧化钇(Y2O3)的氧化锆(ZrO2)晶体)正极:负极:总反应方程式:2C4H10+13O2=8CO2+10H2O4、CO电池(一极为CO,另一极为空气与CO2的混合气,Li2CO3和Na2CO3的熔融盐作电解质)正极:负极:总反应方程式O2 +2CO==4CO25、Li-Al/FeS电池(一级是Li-Al合金,一极是粘有FeS的石墨,电解质是Li2CO3熔融盐)正极:负极:总反应方程式:2Li+FeS=Li2S+Fe五、电解池1、写出下列电解池的电极反应式和总反应式(1)用惰性电极电解硫酸钠溶液:若要恢复到原溶液浓度,加入一定量____________ 阳极: 。
原电池的电极方程式一.原电池的电极方程式典例1.查处酒后驾驶采用的“便携式乙醇测量仪”以燃料电池为工作原理,在酸性环境中,理论上乙醇可以被完全氧化为CO2,但实际乙醇被氧化为CH3CHO,即:2CH3CH2OH+O2=2CH3CHO+2H2O。
下列说法中不正确的是()A.O2发生的反应是还原反应B.正极的电极反应式为O2+4e-+4H+=2H2OC.乙醇在正极发生还原反应D.其中一个电极的反应式为CH3CH2OH-2e-=CH3CHO+2H+典例2.分析如图所示的四个原电池装置,其中结论正确的是()A.①②中Mg作负极,③④中Fe作负极B.②中Mg作正极,正极反应式为6H2O+6e-==6OH-+3H2↑C.③中Fe作负极,电极反应式为Fe-2e-==Fe2+D.④中Cu作正极,电极反应式为2H++2e-==H2↑典例3.一个完整的氧化还原反应方程式可以拆开,写成两个“半反应式”,一个是+++“氧化反应式”,一个是“还原反应式”。
如2Fe3+Cu===2Fe2+Cu2,可拆写为氧化+++反应式:Cu-2e−===Cu2,还原反应式:2Fe3+2e-===2Fe2。
据此,回答下列问题:+-3+(1)将反应3Cu+ 8H+2NO===3Cu2+2NO↑+4H2O拆写为两个“半反应式”,还原反应式:____________________________________________。
(2)此原理可用于电化学。
锌锰碱性电池广泛应用于日常生活,电池的总反应式为Zn(s)+2MnO2(s)+2H2O(l)===Zn(OH)2(s)+2MnOOH(s)。
该电池的正极反应式为_____________ ______________________。
二.对点增分集训1.将反应2Fe3++2I-=2Fe2++I2设计成如图所示的原电池。
下列说法不正确的是()A.盐桥中的K+移向FeCl3溶液B.反应开始时,乙中石墨电极上发生氧化反应C.电流计读数为零时,反应达到化学平衡状态D.电流计读数为零后,在甲中溶入FeCl2固体,乙中石墨电极为负极2.高铁电池是一种新型可充电电池,与普通高能电池相比,该电池能长时间保持稳定的放电电压。
2020届高三化学精准培优专练8:氧化性还原性强弱判断的几种方法(附解析)一.氧化性还原性强弱判断的几种方法1.根据氧化还原反应的方向判断典例1.常温下,在溶液中可发生以下反应:①2Fe2++Br2==2Fe3++2Br-②2Br-+Cl2==Br2+2Cl-③2Fe3++2I-==2Fe2++I2;由此判断下列说法错误的是( ) A.氧化性强弱顺序为:Cl2>Br2>Fe3+>I2B.还原性强弱顺序为:I->Fe2+>Br->Cl-C.②中当有1mol Cl2被还原时,可生成1mol氧化产物D.Br2与I-不能反应2.依据化学反应条件和反应程度进行判断典例2.实验室用下列方法制取氧气①4HCl(浓)+MnO2MnCl2+Cl2↑+2H2O;②4HCl(浓)+O22Cl2+2H2O③2KMnO4 +16HCl=2KCl+2MnCl2 +5Cl2 ↑+8H2O试比较上述反应中氧化剂氧化能力的强弱。
3.根据原电池、电解池的电极反应判断典例3.A、B、C是三种金属,根据下列①、②两个实验:①将A与B浸在稀硫酸中用导线相连,A表面有气泡逸出,B逐渐溶解;②电解物质的量浓度相同的A、C混合盐溶液时,阴极上先析出C(使用惰性电极)。
A、B、C的还原性强弱顺序为()A.A>B>C B.B>C>A C.C>A>B D.B>A>C二.对点增分集训1.下列说法正确的是( )A.阳离子只有氧化性,阴离子只有还原性B.失电子难的原子得电子的能力一定强C.得到电子越多的氧化剂,其氧化性就越强D.要实现Fe2+→Fe3+的转化,必须加入氧化剂2.某小组比较Cl﹣、Br﹣、I﹣的还原性,实验如下:装置A.实验1中,白烟是NH4Cl固体小颗粒B.根据实验1的现象和实验2的现象判断还原性:Br﹣>C1﹣C.根据实验3的现象判断还原性:I﹣>Br﹣D.上述实验中利用了浓H2SO4的强氧化性、难挥发性等性质3.碘在地壳中主要以NaIO3的形式存在,在海水中主要以I﹣的形式存在,几种微粒之间的转化关系如图所示。
罕见原电池电极反应式之答禄夫天创作一、一次电池1、伏打电池:(负极—Zn,正极—Cu,电解液—H2SO4)负极:正极:总反应离子方程式Zn + 2H+ == H2↑+ Zn2+2、铁碳电池(析氢腐蚀):(负极—Fe,正极—C,电解液——酸性)负极:正极:总反应离子方程式Fe+2H+==H2↑+Fe2+3、铁碳电池(吸氧腐蚀):(负极—Fe,正极—C,电解液——中性或碱性)负极:正极:总反应化学方程式:2Fe+O2+2H2O==2Fe(OH)2; (铁锈生成过程)4.铝镍电池:(负极—Al,正极—Ni,电解液——NaCl溶液)负极:正极:总反应化学方程式: 4Al+3O2+6H2O==4Al(OH)3 (海洋灯标电池)5、普通锌锰干电池:(负极——Zn,正极——碳棒,电解液——NH4Cl糊状物)负极:正极:总反应化学方程式:Zn+2NH4Cl+2MnO2=ZnCl2+Mn2O3+2NH3+H2O6、碱性锌锰干电池:(负极——Zn,正极——碳棒,电解液KOH 糊状物)负极:正极:总反应化学方程式:Zn +2MnO2 +2H2O == Zn(OH)2 + MnO(OH) 7、银锌电池:(负极——Zn,正极--Ag2O,电解液NaOH )负极:正极:总反应化学方程式: Zn + Ag2O == ZnO + 2Ag8、镁铝电池:(负极--Al,正极--Mg,电解液KOH)负极(Al):正极(Mg):总反应化学方程式: 2Al + 2OH -+ 2H2O = 2AlO2-+ 3H2↑9、高铁电池(负极--Zn ,正极--碳,电解液KOH 和K2FeO4) 正极:负极: 总反应化学方程式:3Zn + 2K2FeO4 + 8H2O 3Zn(OH)2 +2Fe(OH)3 + 4KOH10、镁/H2O2酸性燃料电池正极:负极:总反应化学方程式:Mg+ H2SO4+H2O2=MgSO4+2H2O二、充电电池1、铅蓄电池:(负极—Pb 正极—PbO2 电解液— 稀硫酸)负极:正极:总化学方程式 Pb +PbO2 + 2H2SO4==2PbSO4+2H2O2、镍镉电池(负极--Cd 、正极—NiOOH 、电解液: KOH 溶液)放电时负极:正极:总化学方程式 Cd + 2NiOOH + 2H2O===Cd(OH)2 + 2Ni(OH)2三、燃料电池1、氢氧燃料电池:总反应方程式: 2H2 + O2 === 2H2O(1)电解质是KOH 溶液(碱性电解质)负极:正极:(2)电解质是H2SO4溶液(酸性电解质)负极:正极:(3)电解质是NaCl 溶液(中性电解质)负极:正极:2、甲醇燃料电池 (注:乙醇燃料电池与甲醇相似)(1)碱性电解质(铂为两极、电解液KOH 溶液)正极:负极:总反应化学方程式:2CH3OH + 3O2 + 4KOH=== 2K2CO3 + 6H2O(2)酸性电解质(铂为两极、电解液H2SO4溶液)正极:负极:总反应式 2CH3OH + 3O2 === 2CO2 + 4H2O3、CO 燃料电池(铂为两极、电解液H2SO4溶液) 放电充电正极:负极:总反应方程式为: 2CO + O2 = 2CO24、甲烷燃料电池(1)碱性电解质(铂为两极、电解液KOH溶液)正极:负极:总反应方程式:CH4 + 2KOH+ 2O2 === K2CO3 + 3H2O (2)酸性电解质(铂为两极、电解液H2SO4溶液)正极:负极:总反应方程式 CH4 + 2O2 === CO2 + 2H2O5、肼(N2H4)燃料电池(电解质溶液是20%~30%的KOH溶液)正极:负极:总反应方程式:N2H4+ O2 === N2 +2H2O四、非水电池1、氢氧电池:一极为H2,另一极为空气与CO2的混合气,电解质为熔融K2CO3(盐)负极:正极:总反应方程式2H2 + O2 === 2H2O2、CO电池(一极为CO,另一极为空气与CO2混合气,Li2CO3和Na2CO3的熔融盐作电解质)正极:负极:3、一次性锂电池:(负极--金属锂,正极--石墨,电解液:LiAlCl4-SOCl2)负极:正极:总反应化学方程式 8Li+ 3SOCl2 === Li2SO3 + 6LiCl + 2S4、Li-Al/FeS电池(一级是Li-Al合金,一极是粘有FeS石墨,电解质是Li2CO3熔融盐)正极:负极:总反应方程式:2Li+FeS=Li2S+Fe5、镁电池(一极是Mg,一极是粘有Mo3S4的石墨,电解质是MgSO4熔融盐)正极:负极:总反应方程式:xMg+Mo3S4=MgxMo3S46、新型燃料电池(一极通入空气,另一极通入丁烷气体;电解质是掺杂氧化钇(Y2O3)的氧化锆(ZrO2)晶体)正极:负极:总反应方程式:2C4H10+13O2=8CO2+10H2O7、固体酸燃料电池(一极通入空气,另一极通入H2;电解质是CsHSO4固体传递H+)负极:正极:总反应方程式2H2 + O2 === 2H2O罕见原电池电极反应式答案一、一次电池1、伏打电池:负极: Zn–2e-==Zn2+正极: 2H++2e-==H2↑2、铁碳电池(析氢腐蚀):负极: Fe–2e-==Fe2+正极:2H++2e-==H2↑3、铁碳电池(吸氧腐蚀):负极: 2Fe–4e-==2Fe2+正极:O2+2H2O+4e-==4-OH4Fe(OH)2+O2+2H2O==4Fe(OH)3 ;2Fe(OH)3==Fe2O3 +3 H2O4.铝镍电池:负极: 4Al–12e-==4Al3+正极:3O2+6H2O+12e-==12-OH5、普通锌锰干电池:负极:Zn–2e-==Zn2+正极:2MnO2+2NH4++2e-==Mn2O3 +2NH3+H2O6、碱性锌锰干电池:负极:Zn + 2OH– 2e-== Zn(OH)2正极:2MnO2 + 2H2O + 2e-==2MnO(OH) +2OH-7、银锌电池:负极:Zn+2OH-–2e-== ZnO+H2O正极:Ag2O + H2O + 2e-== 2Ag + 2OH-8、镁铝电池:负极(Al): 2Al + 8OH-+6e-= 2AlO2-+4H2O 正极(Mg): 6H2O + 6e-=3H2↑+6OH–9、高铁电池正极:2FeO42- + 8H2O +6e-==2Fe(OH)3 + 4OH–负极:3Zn + 6OH–6e-==3Zn(OH)210、镁/H2O2酸性燃料电池正极:2H++H2O2=2H2O负极:Mg–2e-== Mg 2+二、二次电池(蓄电池或充电电池)1、铅蓄电池:放电时:负极: Pb-2e-+SO42-==PbSO4正极: PbO2+2e-+4H++SO42-==PbSO4+2H2O 2、镍镉电池放电时负极: Cd-2e—+ 2 OH– == Cd(OH)2正极: 2NiOOH + 2e—+ 2H2O == 2Ni(OH)2+ 2OH–三、燃料电池1、氢氧燃料电池(1)电解质是KOH溶液(碱性电解质)负极:2H2 – 4e- + 4OH—=== 4H2O正极:O2 + 2H2O + 4e- === 4OH—(2)电解质是H2SO4溶液(酸性电解质)负极:2H2 –4e- === 4H+正极:O2 + 4H+ + 4e- === 2H2O(3)电解质是NaCl溶液(中性电解质)负极:2H2 – 4e- === 4H+正极:O2 + 2H2O + 4e- === 4OH—2、甲醇燃料电池(1)碱性电解质正极:3O2 + 12e- + 6H2O=== 12OH-负极:2CH3OH – 12e- + 16OH—=== 2CO32-+12H2O (2)酸性电解质正极:3O2 + 12e- + 12H+ == 6H2O负极:2CH3OH –12e- +2H2O==12H++2CO23、CO燃料电池正极: O2 + 4e- + 4H+ == 2H2O负极: 2CO – 4e- + 2H2O==2CO2 +4H+4、甲烷燃料电池(1)碱性电解质正极: 2O2 + 4H2O + 8e- == 8OH—负极: CH4 + 10OH—-8e- == CO32- + 7H2O(2)酸性电解质正极: 2O2 + 8e- + 8H+ == 4H2O负极: CH4 - 8e- + 2H2O == 8H+ + CO25、肼(N2H4)燃料电池正极: O2 + 2H2O + 4e- == 4OH—负极: N2H4+ 4OH—– 4e- === N2+2H2O四、非水体系电池1、氢氧燃料电池负极:2H2 – 4e-+2CO32- === 2CO2↑+2H2O正极:O2 + 4e-+2CO2 === 2CO32—2、CO电池(一极为CO,另一极为空气与CO2的混合气,Li2CO3和Na2CO3熔融盐作电解质)正极: O2 + 4e-+ 2CO2 = 2CO32-负极: 2CO+2CO32-– 4e- ==4CO23、一次性锂电池:负极:8Li -8e-=8 Li +正极:3SOCl2+8e-=SO32-+2S+6Cl-4、Li-Al/FeS电池正极:2Li++FeS+2e—=Li2S+Fe负极: 2Li-2e-=2Li +5、镁电池正极:xMg2++Mo3S4+2xe-=== MgxMo3S4负极: xMg-2xe-===xMg2+6、新型燃料电池正极:13O2+ 52e-==26O2-负极:2C4H10+26O2- – 52e-==8CO2+10H2O 7、固体酸燃料电池负极:2H2 –4e- === 4H+正极:O2 + 4H+ + 4e- === 2H2O。
高中常见原电池电极反应式-CAL-FENGHAI-(2020YEAR-YICAI)_JINGBIAN高中常见的原电池电极反应式一、一次电池(列物质,标得失选离子,配电荷巧用水,配个数)1、伏打电池:(负极—Zn,正极—Cu,电解液—H2SO4)负极: Zn–2e-==Zn2+正极: 2H++2e-==H2↑ 总反应离子方程式 Zn + 2H+ == H2↑+ Zn2+2、铁碳电池(析氢腐蚀):(负极—Fe,正极—C,电解液——酸性)负极: Fe–2e-==Fe2+正极:2H++2e-==H2↑ 总反应离子方程式Fe+2H+==H2↑+Fe2+3、铁碳电池(吸氧腐蚀):(负极—Fe,正极—C,电解液——中性或碱性)负极: 2Fe–4e-==2Fe2+正极:O2+2H2O+4e-==4-OH总反应化学方程式:2Fe+O2+2H2O==2Fe(OH)24Fe(OH)2+O2+2H2O==4Fe(OH)3 ;2Fe(OH)3==Fe2O3 +3 H2O (铁锈的生成过程)4.铝镍电池:(负极—Al,正极—Ni,电解液——NaCl溶液)负极: 4Al–12e-==4Al3+正极:3O2+6H2O+12e-==12-OH总反应化学方程式: 4Al+3O2+6H2O==4Al(OH)3 (海洋灯标电池)5、铝–空气–海水(负极--铝,正极--石墨、铂网等能导电的惰性材料,电解液--海水)负极:4Al-12e-==4Al3+ 正极:3O2+6H2O+12e-==12OH-总反应式为: 4Al+3O2+6H2O===4Al(OH)3(铂网增大与氧气的接触面)(海洋灯标电池)6、普通锌锰干电池:(负极——Zn,正极——碳棒,电解液——NH4Cl糊状物)负极:Zn–2e-==Zn2+正极:2MnO2+2NH4++2e-==Mn2O3 +2NH3+H2O总反应化学方程式:Zn+2NH4Cl+2MnO2=ZnCl2+Mn2O3+2NH3+H2O7、碱性锌锰干电池:(负极——Zn,正极——碳棒,电解液KOH糊状物)负极:Zn + 2OH– 2e-== Zn(OH)2正极:2MnO2 + 2H2O + 2e-==2MnO(OH) +2OH-总反应化学方程式:Zn +2MnO2 +2H2O == Zn(OH)2 + MnO(OH)8、银锌电池:(负极——Zn,正极--Ag2O,电解液NaOH )负极:Zn+2OH-–2e-== ZnO+H2O 正极:Ag2O + H2O + 2e-== 2Ag + 2OH-总反应化学方程式: Zn + Ag2O == ZnO + 2Ag9、镁铝电池:(负极--Al,正极--Mg,电解液KOH)负极(Al): 2Al + 8OH-+6e-= 2AlO2-+4H2O 正极(Mg): 6H2O + 6e-=3H2↑+6OH–总反应化学方程式: 2Al + 2OH-+ 2H2O = 2AlO2-+ 3H2↑10、一次性锂电池:(负极--金属锂,正极--石墨,电解液:LiAlCl4-SOCl2)负极:8Li -8e-=8 Li + 正极:3SOCl2+8e-=SO32-+2S+6Cl-总反应化学方程式 8Li+ 3SOCl2 === Li2SO3 + 6LiCl + 2S二、二次电池(又叫蓄电池或充电电池)1、铅蓄电池:(负极—P b正极—PbO2 电解液—稀硫酸)放电时:负极: P b-2e-+SO42-==PbSO4正极: PbO2+2e-+4H++SO42-==PbSO4+2H2O总化学方程式 P b+PbO2 + 2H2SO4==2PbSO4+2H2O2、镍镉电池(负极-C d、正极—N i OOH、电解液: KOH溶液)放电时负极: C d-2e—+ 2 OH– == C d(OH)2正极: 2NiOOH + 2e—+ 2H2O == 2Ni(OH)2+ 2OH–总化学方程式 C d + 2NiOOH + 2H2O===C d(OH)2 + 2Ni(OH)2三、燃料电池燃料电池是原电池中一种比较特殊的电池,它与原电池形成条件有一点相悖,就是不一定两极是两根活动性不同的电极,也可以用相同的两根电极。
典例1.查处酒后驾驶采用的“便携式乙醇测量仪”以燃料电池为工作原理,在酸性环境中,理论上乙醇可以被完全氧化为CO2,但实际乙醇被氧化为CH3CHO,即:2CH3CH2OH+O2=2CH3CHO+2H2O。
下列说法中不正确的是()A.O2发生的反应是还原反应B.正极的电极反应式为O2+4e-+4H+=2H2OC.乙醇在正极发生还原反应D.其中一个电极的反应式为CH3CH2OH-2e-=CH3CHO+2H+典例2.分析如图所示的四个原电池装置,其中结论正确的是()A.①②中Mg作负极,③④中Fe作负极B.②中Mg作正极,正极反应式为6H2O+6e-==6OH-+3H2↑C.③中Fe作负极,电极反应式为Fe-2e-==Fe2+D.④中Cu作正极,电极反应式为2H++2e-==H2↑典例3.一个完整的氧化还原反应方程式可以拆开,写成两个“半反应式”,一个是“氧化反应式”,一个是“还原反应式”。
如2Fe3++Cu===2Fe2++Cu2+,可拆写为氧化反应式:Cu -2e−===Cu2+,还原反应式:2Fe3++2e-===2Fe2+。
据此,回答下列问题:(1)将反应3Cu+ 8H++2NO-3===3Cu2++2NO↑+4H2O拆写为两个“半反应式”,还原反应式:____________________________________________。
(2)此原理可用于电化学。
锌-锰碱性电池广泛应用于日常生活,电池的总反应式为Zn(s)+2MnO2(s)+2H2O(l)===Zn(OH)2(s)+2MnOOH(s)。
该电池的正极反应式为_____________ ______________________。
一.原电池的电极方程式培优点二十原电池的电极方程式二.对点增分集训1.将反应2Fe3++2I-=2Fe2++I2设计成如图所示的原电池。
下列说法不正确的是()A.盐桥中的K+移向FeCl3溶液B.反应开始时,乙中石墨电极上发生氧化反应C.电流计读数为零时,反应达到化学平衡状态D.电流计读数为零后,在甲中溶入FeCl2固体,乙中石墨电极为负极2.高铁电池是一种新型可充电电池,与普通高能电池相比,该电池能长时间保持稳定的放电电压。
高铁电池的总反应为3Zn+2K2FeO4+8H2O3Zn(OH)2+2Fe(OH)3+4KOH,下列叙述不正确的是()A.放电时负极反应式为3Zn-6e−+6OH−=3Zn(OH)2B.充电时阳极反应式为2Fe(OH)3+10OH−-6e−=2FeO2−4+8H2OC.放电时每转移3mol电子,正极有1mol K2FeO4被还原D.放电时正极附近溶液的碱性减弱3.钠离子电池成本低、安全性好,有望在未来取代锂离子电池,某新型可充电钠离子电池放电的工作原理如图所示。
下列分析错误的是()A.出于环保考虑,应尽量避免使用重金属(如Pb)作为钠的合金化元素B.放电时,Na+由右室移向左室C.放电时,正极反应式为:Na0.44MnO2+0.56e−+0.56Na+=NaMnO2D.充电时,阴极质量变化4.6g时,外电路中通过0.1mol e−4.综合如图判断,下列说法正确的是()A. 装置Ⅰ和装置Ⅱ中负极反应均是Fe-2e-=Fe2+B. 装置Ⅰ中正极反应是O2+2H2O+4e-=4OH-C. 装置Ⅰ和装置Ⅱ中盐桥中的阳离子均向右侧烧杯移动D. 放电过程中,装置Ⅰ左侧烧杯和装置Ⅱ右侧烧杯中溶液的pH分别增大和减小5.可以将反应Zn+Br 2ZnBr2设计成蓄电池,有下列四个电极反应:①Br2+2e−==2Br−②2Br−−2e−==Br2 ③Zn−2e−==Zn2+ ④Zn2+ +2e−==Zn,其中表示放电时的正极反应(即充电时的阳极)和放电时的负极反应的分别是()A.②和③B.②和①C.③和①D.④和①6.可充电氟镁动力电池比锂电池具有更高的能量密度和安全性,其电池反应为Mg+2MnF3===2MnF2+MgF2。
下列有关说法不正确的是()A.镁为负极材料B.正极的电极反应式为MnF3+e-===MnF2+F-C.电子从镁极流出,经电解质流向正极D.每生成1mol MnF2时转移1mol电子7.如图为一种微生物燃料电池结构示意图,关于该电池叙述正确的是()A.分子组成为C m(H2O)n的物质一定是糖类B.微生物所在电极区放电时发生还原反应C.放电过程中,H+从正极区移向负极区D.正极反应式为MnO2+4H++2e-=Mn2++2H2O8.铝是地壳中含量最多的金属元素,它性能稳定,供应充足,铝—空气电池具有能量密度高、工作原理简单、成本低、无污染等优点。
铝—空气电池工作原理示意图如图:下列说法错误的是()A.若是碱性电解质溶液中,则电池反应的离子方程式为:4Al+3O2+6H2O+4OH−=4Al(OH)−4B.若是中性电解质溶液中,则电池反应的方程式为:4Al+3O2+6H2O=4Al(OH)3C.如果铝电极纯度不高,在碱性电解质溶液中会产生氢气D.若用该电池电解氯化钠溶液(石墨作电极),当负极减少5.4g时,阳极产生6.72L 气体9.一种微生物燃料电池如图所示,下列关于该电池说法正确的是()A.a电极发生还原反应,作电池的正极B.b电极反应式为2NO-3+10e-+12H+===N2↑+6H2OC.H+由右室通过质子交换膜进入左室D.标准状况下,电路中产生6mol CO2同时产生22.4 L的N210.(1)科研人员设想用如图所示装置生产硫酸。
①上述生产硫酸的总反应方程式为____,b是____极(填“正”或“负”),b电极反应式为_____,a电极发生_____。
(填“氧化反应”或“还原反应”)②生产过程中H+向___(填a或b)电极区域运动。
(2)将两个铂电极插入氢氧化钾溶液中,向两极分别通入甲烷和氧气,可构成甲烷燃料电池,已知通入甲烷的一极,其电极反应式为:_______,该燃料电池总反应式为:_____,电池在放电过程中溶液的pH将______(填“下降”或“上升”、“不变”)。
11.用零价铁(Fe)去除水体中的硝酸盐(NO-3)已成为环境修复研究的热点之一。
的反应原理如图所示。
(1)Fe还原水体中NO-3作负极的物质是________。
正极的电极反应式是______________。
的去除率和pH,结果如下:(2)将足量铁粉投入水体中,经24小时测定NO-3pH=4.5时,NO-3的去除率低,其原因是_________________________。
12.科学家预言,燃料电池将是21世纪获得电能的重要途径。
近几年开发的甲醇燃料电池是采用铂作电极催化剂,电池中的质子交换膜只允许质子(就是H+)和水分子通过。
其工作原理的示意图如下,请回答下列问题:(1)该装置的能量转化形式为________。
(2)Pt(a)电极是电池________(填“正”或“负”)极;(3)电解液中的H+向_____(填“a”或“b”)极移动;(4)如果该电池工作时消耗1mol CH3OH,则电路中通过___ mol电子。
(5)比起直接燃烧燃料产生电力,使用燃料电池有许多优点,其中主要有两点:首先是燃料电池的能量转化率高,其次是________。
参考答案一、原电池的电极方程式典例1.【答案】C【解析】A .电池总反应2CH 3CH 2OH+O 2=2CH 3CHO+2H 2O 中,正极上O 2得电子反应还原反应,故A 正确;B .正极上O 2得电子反应还原反应,电极反应式为O 2+4e -+4H +=2H 2O ,故B 正确;C .乙醇应该在负极上发生氧化反应,正极上是O 2得电子发生还原反应,故C 错误;D .乙醇在负极上发生氧化反应,电极反应式为CH 3CH 2OH-2e -=CH 3CHO+2H +,故D 正确;故答案为C 。
典例2.【答案】B【解析】①中电解质溶液为稀硫酸,Mg 比Al 活泼,Mg 作负极,Al 作正极;②中电解质溶液为NaOH 溶液,Al 失电子,作负极,Mg 作正极;③中Fe 在常温下遇浓硝酸钝 化,作正极,Cu 作负极;④中Fe 发生吸氧腐蚀,作负极,Cu 作正极。
据分析,①中Mg 作负极、②中Mg 作正极,③中Fe 作正极、④中Fe 作负极,故A 项错误;②中Mg 作正极,发生还原反应,电极反应式为226H O 6e 6OH 3H --+=+↑,故B 项正确;③中Fe 作正极,故C 项错误;④中Cu 作正极,电极反应式为22O 2H O 4e 4OH --++=,故D 项错误。
典例3.【答案】(1)8H ++ 2NO -3+6e -===2NO↑+4H 2O(2)2MnO 2+ 2H 2O+2e -===2MnOOH+2OH -【解析】(1)反应3Cu+8H ++2NO -3===3Cu 2+2NO↑+ 4H 2O ,其中Cu 元素的化合价升高,被氧化,N 元素的化合价降低,被还原,还原反应式为8H ++2NO -3+6e -===2NO↑+4H 2O ;(2)电池的总反应式为Zn(s)+2MnO 2(s)+2H 2O(l) ===Zn(OH)2(s)+2MnOOH(s),其中锰元素的化合价降低,发生还原反应,该电池的正极反应式为2MnO 2+2H 2O+2e -===2MnOOH+2OH -二、对点增分集训1. 【答案】D【解析】A 项,甲池中石墨电极为正极,乙池中石墨电极为负极,盐桥中阳离子向正极移动,所以向FeCl 3溶液迁移,正确;B 项,反应开始时,乙中I -失去电子,发生氧化反应,正确;C 项,当电流计为零时,说明没有电子发生转移,反应达到平衡,正确;D 项,当加入Fe 2+,导致平衡逆向移动,则Fe 2+失去电子生成Fe 3+,作为负极,而乙中石墨成为正极,错误。
2. 【答案】D【解析】根据电池反应式知,放电时负极上锌失电子发生氧化反应,所以电极反应式为3Zn-6e−+6OH−=3Zn(OH)2,选项A正确;充电时,阳极电极反应式与放电时正极反应式正好相反,电极反应式为2Fe(OH)3+10OH−-6e−=2FeO2−4+8H2O,选项B正确;放电时,每转移3 mol电子,正极被还原的K2FeO4的物质的量=3mol63=1mol,选项C正确;放电时,正极反应式为2FeO2−4+8H2O+6e−=2Fe(OH)3+10OH−,有氢氧根离子生成,则溶液碱性增强,选项D不正确;答案选D。
3. 【答案】D【解析】Pb是重金属元素有毒,易造成环境污染,A正确;根据图示原电池放电时,左室Mn的化合价降低,得电子,发生还原反应,因此层状晶体做正极,钠合金做负极,Na+向正极移动,即Na+由右室移向左室,B正确;原电池放电时放电时,层状晶体做正极,根据图示,正极反应式为:Na0.44MnO2+0.56e−+0.56Na+=NaMnO2,C正确;充电时,阴极质量变化4.6g时,即有4.6g的钠元素质量发生变化,为0.2mol的钠离子变成钠单质,外电路中通过0.2mol e−,D错误。