郑州科技学院论文格式要求
- 格式:docx
- 大小:107.54 KB
- 文档页数:14
科技论文的排版格式5篇第一篇:科技论文的排版格式1页面设置版面为A4、页边距上3cm,下、左、右均为2cm,页眉1.5cm,页脚为1.5cm。
给整个文章添加页眉,其中第一页无页眉,从第二页开始,页眉内容为论文题目,并居右对齐,字体为楷体,倾斜,大小为小五号,颜色为黑色,同时,在页眉的左边添加有页码。
2标题论文题目为小2号黑体通栏居中。
论文采用三级标题顶格排序。
一级标题为小4号黑体,形如1,2,3, …排序;二级标题为5号黑体,形如1.1,1.2,1.3, …排序;三级标题为5号楷体,形如1.1.1,1.1.2,1.1.3, …排序;引言不排序。
3作者与单位作者姓名用小4号楷体通栏居中排列,如有多个作者需在作者名字后加注数字上标。
单位名称用小4号宋体居中排列,写清作者单位、省市、邮政编码,各项之间用“;”号间隔。
4摘要与关键词中文“摘要”二字为小5号黑体,摘要内容为小5号楷体;中文“关键词”三字为小5号黑体,内容为小5号楷体,各词之间用“;”号间隔。
5英文字体与字号英文论文题目用3号加粗“Arial”体居中排列。
英文作者名用小4号“Times New Roman”斜体(上标序号不用斜体);单位名称用小5号“Times New Roman”体;英文摘要用“Abstract”用小5号加粗“Arial”体,内容用小5号“Times New Roman”体;英文关键词“Key words”用小5号加粗“Arial”体,内容用小5号“Times New Roman”体。
除上述内容外,论文中所有英文字符统一用“Times NewRoman”。
变量用普通斜体,名称与常量用正体。
6正文字体与格式论文中,汉字正文统一用5号宋体。
字符间距为标准,行间距为多倍行距,值为1.15。
7图、表要求图、表中内容使用小5号字体,中文使用宋体,数字、英文使用“Times New Roman”字体。
图题位于图下居中排列,由“图序号、该图名称”组成,使用5号黑体,形如:图1 名称,图2 名称,图3 名称,…排序。
科技论文格式要求及写作技巧科技论文必须是作者本人研究的,并在科学理论、方法或实践上获得的新的进展或突破,应体现与前人不同的新思维、新方法、新成果,以提高国内外学术同行的引文率。
以下是店铺今天为大家精心准备的:科技论文写作的格式要求及相关写作技巧。
内容仅供参考,欢迎阅读!1、什么叫科技论文,基本特征是什么科技论文是在科学研究、科学实验的基础上,对自然科学和专业技术领域里的某些现象或问题进行专题研究,运用概念、判断、推理、证明或反驳等逻辑思维手段,分析和阐述,揭示出这些现象和问题的本质及其规律性而撰写成的论文。
科技论文区别于其他文体的特点,在于创新性科学技术研究工作成果的科学论述,是某些理论性、实验性或观测性新知识的科学记录、是某些已知原理应用于实际中取得新进展、新成果的科学总结。
因此,完备的科技论文应该具有科学性、首创性、逻辑性和有效性,这也就构成了科技论文的基本特征。
科学性——这是科技论文在方法论上的特征,它不仅仅描述的是涉及科学和技术领域的命题,而且更重要的是论述的内容具有科学可信性,是可以复现的成熟理论、技巧或物件,或者是经过多次使用已成熟能够推广应用的技术。
首创性——这是科技论文的灵魂,是有别于其他文献的特征所在。
它要求文章所揭示的事物现象、属性、特点及事物运动时所遵循的规律,或者这些规律的运用必须是前所未见的、首创的或部分首创的,必须有所发现,有所发明,有所创造,有所前进,而不是对前人工作的复述、模仿或解释。
逻辑性——这是文章的结构特点。
它要求科技论文脉络清晰、结构严谨、前提完备、演算正确、符号规范,文字通顺、图表精制、推断合理、前呼后应、自成系统。
有效性——指文章的发表方式。
当今只有经过相关专业的同行专家的审阅,并在一定规格的学术评议会上答辩通过、存档归案;或在正式的科技刊物上发表的科技论文才被承认为是完备和有效的。
这时,不管科技论文采用何种文字发表,它表明科技论文所揭示的事实及其真谛已能方便地为他人所应用,成为人类知识宝库中的一个组成部分。
科技论文写作要求与格式
1.标题页:标题页是论文的第一页,包含论文标题、作者姓名、单位(学校或研究机构)、日期等信息。
2.摘要:摘要是对论文的简要概述,应包括论文的目的、方法、结果
和主要结论。
摘要的字数一般应控制在250-300词左右。
3.引言:引言部分是对论文背景和意义进行阐述,包括相关研究现状
的回顾、研究问题的提出、研究目的和本文的组织结构等。
4.文献综述:文献综述部分是对已有研究成果的总结和评价,可以引
用其他学者的研究成果,并对自己的研究与已有研究成果进行比较和分析。
5.方法:方法部分是对论文所采用的研究方法和实验设计进行详细描述,包括实验对象、实验材料和仪器设备等。
6.结果与讨论:结果与讨论部分是对实验结果进行呈现和分析,可以
采用图表、统计分析等方法进行结果展示,并对实验结果进行解释和讨论。
7.结论:结论部分是对整篇论文的主要研究成果进行总结和归纳,指
出研究的局限性和未来的研究方向。
9.脚注或附注:脚注或附注是对论文中一些内容进行解释补充,可以
标注在相应的位置,以方便读者理解。
10.图表和公式:论文中的图表和公式应有序标号,并配有相应的标
题和说明,以便读者理解和查阅。
此外,还有一些常见的论文写作要求和格式,如行文要简明扼要、句
子结构清晰、段落分明;使用正确的专业术语和符号;注意语法和标点的
正确运用等。
总之,科技论文的写作要求和格式是为了确保文章的逻辑性、严谨性和可读性,以便读者理解和评价论文的质量,同时也是为了遵循学术规范和传统。
因此,写作时需要注意以上的要求和格式,并根据具体的学术期刊或研究机构的要求进行调整和补充。
科技论文的格式和要求
1.标题:论文标题应简明扼要地描述研究内容,并能吸引读者的注意力。
2.摘要:摘要是对整篇论文的简要概述,应包括背景、目的、方法、结果和结论等要点,并限制在150-250字之间。
3.引言:引言部分应介绍研究的背景和目的,讨论前人的研究成果和存在的问题,并明确研究的目标和意义。
4.方法:方法部分应描述研究所采用的方法和实验设计,使读者可以重复实验,并确保研究结果的可靠性。
5.结果:结果部分应以清晰、简洁的方式呈现实验结果,可以使用图表、表格或图像进行辅助说明。
6.讨论:讨论部分应对结果进行解释和分析,并将其与前人研究进行比较和讨论,指出实验中存在的不确定性和局限性,并提出进一步的研究方向。
7.结论:结论部分应总结研究的主要发现,并明确回答研究的目标和问题。
此外,在撰写科技论文时
1.语言要准确清晰:避免使用口头化的、模糊的或暧昧的表达方式,确保用词准确、术语规范。
2.结构合理完整:论文应有明确的结构,各部分之间逻辑性强,内容衔接自然,文中层次分明。
4.图表和数据的有效使用:图表和数据应清晰明了,并与文中所述相符,为读者理解和分析研究结果提供便利。
5.审稿和修改:在论文的撰写过程中,应多次审查和修改,确保论文内容准确、流畅。
总的来说,科技论文的格式和要求应符合学术规范,并具备逻辑性、准确性和可读性,以便于读者理解和重复研究。
郑州科技学院本科毕业设计(论文)撰写规范毕业设计(论文)是学生在校学习成果的综合表现,是本科毕业生申请学士学位的重要依据,为了提高本科毕业设计(论文)质量,做到毕业设计(论文)在内容和格式上的规范化,根据国家相关规定,特制定《郑州科技学院本科毕业设计(论文)撰写规范》。
一、基本要求(一)总体要求1.毕业设计(论文)应中心突出,内容充实,论据充分,论证有力,数据可靠,结构紧凑,层次分明,图表清晰,格式规范,文字流畅,字迹工整,结论正确。
2.毕业设计(论文)中所使用的度量单位一律采用国际标准单位。
3.对论文中的图或表要给予解释,统一标上编号和图(表)名,安排于相应位置。
若同类图表数量过多,也可作为附录列于论文后面。
4.毕业设计说明书或论文一般为20000字左右。
5.毕业设计(论文)一律按学院要求统一用A4纸打印。
具体要求见打印规范。
6.参考文献格式要符合国标。
(二)内容要求1. 毕业设计说明书的内容要求(1)标题:标题应该简短、明确、有概括性。
标题字数要适当,不宜超过20个字,如果有些细节必须放进标题,可以分成主标题和副标题。
(2)摘要:扼要叙述本设计的主要内容、特点,文字要精练。
中文摘要约300汉字;英文摘要约250个实词。
(3)关键词:从说明书标题或正文中挑选3~5个最能表达主要内容的词作为关键词,同时有中、英文对照,分别附于中、英文摘要后。
(4)目录:目录按三级标题编写,要求标题层次清晰。
目录中的标题应与正文中的标题一致。
(5)正文:包括前言、本论、结论三个部分。
①前言(引言):说明本设计的目的、意义、范围及应达到的技术要求;简述本课题在国内外的发展概况及存在的问题;本设计的指导思想;阐述本设计应解决的主要问题,在文字量上要比摘要多。
②本论:a.设计方案论证:说明设计原理并进行方案选择。
说明为什么要选择这个设计方案(包括各种方案的分析、比较);阐述所采用方案的特点(如采用了何种新技术、新措施、提高了什么性能等)。
三、毕业设计(论文)的纸张打印规范(一)总体规范毕业设计(论文)采用A4幅面单面打印。
版面页边距:上2.5cm,下2.5cm,左3cm,右2.5cm;行距:1.5倍行距;字间距:正常;内容采用小四、中文宋体、英文和数字Times New Roman字体;装订线1㎝,位置靠左边;页眉书写毕业设计(论文)题目,页脚书写页码,封皮、目录无页码,摘要和前言采用ⅠⅡⅢⅣ…页码格式,正文采用123…页码格式,页眉页脚内容用小五号字体、居中。
(二)分项规范1.封面内容应填写规范完整,例如学号“2008008005”,不能填写“5号”或“05”等;专业全称“机械制造及其自动化”,不能填写“机制”等,具体格式参照郑州科技学院毕业设计(论文)格式模板。
2.目录目录二字采用三号、黑体、段前0.5行、段后0.5行,目录二字中间空一格;目录内容页码放在行末、右对齐,页码前设置前导符。
3.题目、摘要和关键词毕业设计(论文)题目为小二号、黑体、加粗,可以分为1或2行居中打印,1.5倍行距、段前段后各0.5行,上下各空一行。
[摘要]二字采用三号、黑体、段前0.5行、段后0.5行,[摘要]二字中间空一格,。
英文摘要和题目采用对应字号、Times New Roman字体、加粗,摘要内容均用小四、Times New Roman字体。
[关键词]三字(顶格打印,小四号黑体),其后为关键词内容每两个关键词之间分号间隔。
4.前言前言二字采用三号、黑体、段前0.5行、段后0.5行,前言二字中间空一格。
5.正文(1)层次每章标题顶格书写;一级标题采用三号、黑体、段前0.5行、段后0.5行;二级标题采用小三号、黑体、段前0.5行、段后0.5行;三级标题采用四号、黑体、1.5倍行距、段前0.5行、段后0.5行。
(2)图引用图应在图题的左上角标出文献来源;图号按章顺序编写,编号内容为图1.1、图1.2…等。
如图中含有几个不同部分应将分图号标注在分图的左上角,并在图题下列出各部分内容。
论文正文格式及字体要求在撰写论文时,正确的正文格式和字体要求不仅能使论文看起来规范、整洁,还能提高阅读的舒适度和效率。
下面将详细介绍论文正文的格式及字体方面的要求。
一、页面设置首先,页面的大小和布局对于论文的整体呈现非常重要。
一般来说,使用 A4 纸张大小,页边距通常设置为上下 254 厘米,左右 317 厘米。
页面的方向通常为纵向,但如果图表较宽,也可以在特定部分设置为横向。
二、字体和字号字体的选择应该清晰易读,常见的字体如宋体、黑体、楷体等都可以使用。
对于正文部分,一般使用宋体,字号为小四。
标题部分的字号则根据标题的级别有所不同。
一级标题,通常使用小三号字,加粗。
二级标题使用四号字,加粗。
三级标题使用小四号字,加粗。
三、行间距和段落间距行间距一般设置为 15 倍行距,这样可以使文字排列不显得过于紧凑,方便阅读和批注。
段落间距方面,段前和段后可以分别设置为 05 行,以使段落之间有一定的分隔,增强文章的层次感。
四、段落格式每段开头应该空两个字符的位置,这是中文写作的常见规范。
段落应该保持相对的独立性和完整性,一个段落表达一个相对完整的意思。
五、标点符号标点符号的使用要正确规范。
逗号用于分隔句子中的成分,句号表示句子的结束。
分号用于分隔具有一定逻辑关系的并列分句。
引号用于引用他人的话语或特定的词语。
六、数字和公式数字的书写应该统一,如阿拉伯数字和汉字数字的使用要遵循相应的规则。
对于公式,应该使用公式编辑器进行编辑,使其格式整齐、清晰。
七、图表图表应该有清晰的标题和编号,图表中的文字大小和字体要与正文协调一致。
图表的位置应该根据其与正文的关联程度进行合理安排,可以在文中提及的位置插入,也可以集中放在论文的末尾。
八、引用和参考文献在正文中引用他人的观点、数据或研究成果时,要使用正确的引用格式,如脚注或尾注。
参考文献的罗列应该按照一定的格式,如作者姓名、文献题目、出版信息等,并且要按照字母顺序或出版时间顺序进行排列。
科技学院本科生优秀毕业论文(设计)格式模板一、论文文本构成优秀毕业论文(设计)的格式需在原毕业论文基础上稍作修改,只包括主体部分。
具体构成及顺序如下:中文标题院(系)学生姓名指导教师中文摘要主体部分关键词(中文)英文题目英文摘要关键词(英文)绪论正文结论参考文献二、参考范例×××××××××××××(中文题目,三号黑体居中,单倍行距)院(系):学生姓名指导教师:【摘要】××××××××××××××××××××××××××××××××××××××××××××××××××××××××××××(小四号宋体,单倍行距)【关键词】(小四号黑体)××□□××□□××××□□×××(小四号宋体)××××××××〔外文题目,三号加粗Times New Roman居中,单倍行距)【Abstract】×××××××××××××××××××××××××××××××××××××××××(小四号Times New Roman,单倍行距)【Key words】(Times New Roman小四号加粗)×××□□××□□×××× (小四号Times New Roman)绪论(用四号黑体)□□××××××××××××××××××××××(正文,小四号宋体,固定行距20磅,下同)1□××××××(正文1级标题,用四号黑体,不加粗,段前后均留0.5行距)□□××××××××××××××××××××××××××(小四号宋体,固定行距20磅)1.1□××××××(正文2级标题,用小四号黑体,不加粗)□□×××××××××(小四号宋体)1.1.1□××××(正文3级标题,用小四号黑体,不加粗)□□×××××××××××××××××××××××××××××××××(小四号宋体)结论(用四号黑体)□□××××××××××××××××××××××××××(小四号宋体,固定行距20磅)参考文献:(四号黑体居中,不加粗)[1]□××××××××××××(小四号宋体)[2]□×××××××××××××××××××××××××××××××××××××××××××××××(凡参考文献著录文字转行时,应与上行作者名首字对齐)[3]□××××××××××××××××××××××。
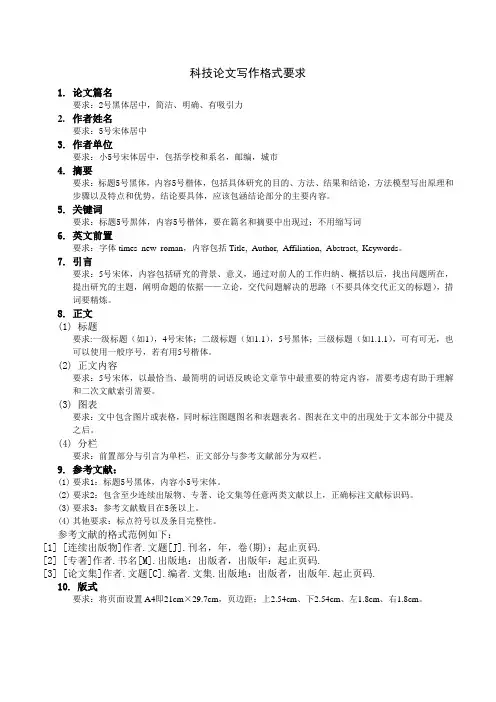
科技论文写作格式要求1.论文篇名要求:2号黑体居中,简洁、明确、有吸引力2.作者姓名要求:5号宋体居中3.作者单位要求:小5号宋体居中,包括学校和系名,邮编,城市4.摘要要求:标题5号黑体,内容5号楷体,包括具体研究的目的、方法、结果和结论,方法模型写出原理和步骤以及特点和优势,结论要具体,应该包涵结论部分的主要内容。
5.关键词要求:标题5号黑体,内容5号楷体,要在篇名和摘要中出现过;不用缩写词6.英文前置要求:字体times new roman,内容包括Title, Author, Affiliation, Abstract, Keywords。
7.引言要求:5号宋体,内容包括研究的背景、意义,通过对前人的工作归纳、概括以后,找出问题所在,提出研究的主题,阐明命题的依据——立论,交代问题解决的思路(不要具体交代正文的标题),措词要精炼。
8.正文(1)标题要求:一级标题(如1),4号宋体;二级标题(如1.1),5号黑体;三级标题(如1.1.1),可有可无,也可以使用一般序号,若有用5号楷体。
(2)正文内容要求:5号宋体,以最恰当、最简明的词语反映论文章节中最重要的特定内容,需要考虑有助于理解和二次文献索引需要。
(3)图表要求:文中包含图片或表格,同时标注图题图名和表题表名。
图表在文中的出现处于文本部分中提及之后。
(4)分栏要求:前置部分与引言为单栏,正文部分与参考文献部分为双栏。
9.参考文献:(1)要求1:标题5号黑体,内容小5号宋体。
(2)要求2:包含至少连续出版物、专著、论文集等任意两类文献以上,正确标注文献标识码。
(3)要求3:参考文献数目在5条以上。
(4)其他要求:标点符号以及条目完整性。
参考文献的格式范例如下:[1] [连续出版物]作者.文题[J].刊名,年,卷(期):起止页码.[2] [专著]作者.书名[M].出版地:出版者,出版年:起止页码.[3] [论文集]作者.文题[C].编者.文集.出版地:出版者,出版年.起止页码.10.版式要求:将页面设置A4即21cm×29.7cm,页边距:上2.54cm、下2.54cm、左1.8cm、右1.8cm。
科技论文的格式科技论文的格式导语:不同的课题需要不同的研究方法。
一个课题往往需要两三种研究方法才能完成。
下面是小编给大家整理的科技论文的格式相关内容,希望能给你带来帮助!【1】科技论文的格式一、科技小论文的一般格式1、课题研究论文题目作者、指导教师综述目的、意义、方法前人工作、自己贡献正文主要观点、论据、论证研究方法、过程、结果结论总结性观点、对研究的反思附录资料来源、参考文献课题组成员结题时间2、科学实验报告题目作者、指导教师实验目的实验用品实验方法过程步骤实验原始数据分析处理数据结论、问题与反思附录资料来源、参考文献实验小组成员完成时间3、调查报告题目作者、指导教师调查目的调查方法调查时间、次数样本抽取情况调查内容调查结果统计分析数据、提出观点和意见对研究的反思附录资料来源、参考文献小组成员完成时间二、探究实验类科技小论文撰写技巧1、发现问题,选题表述,提出假设,设计实验2、注意实验原理的科学性3、注明实验材料、药品和器材4、详细的实验步骤5、详实的实验结果6、实验的结果分析和讨论7、注明参考文献8、必备的原始记录和相片资料三、调查类科技小论文撰写技巧1、切合实际选题2、课题正确表述3、从关键词入手,找到自己的研究方向4、写好研究方案5、不同的课题需要不同的研究方法。
一个课题往往需要两三种研究方法才能完成。
6、实施过程中主动创新和实践四、论文案例一正确处理生态保护、历史文化遗产保护和旅游开发的关系——宏村考察报告【论文摘要】作者通过对最近被评为世界历史文化遗产——黄山市黟县宏村的人工古水系、水系形成的生态条件、古民居及旅游开发现状的考察,探讨了生态保护、历史文化遗产保护和旅游开发利用的关系,经过综合分析得出:世界历史文化遗产的保护和开发必须走可持续发展的道路,必须处理好生态保护、历史文化遗产保护和旅游开发的关系。
在保护生态环境的前提下保护历史文化遗产,在保护历史文化遗产的基础上合理进行旅游开发等观点,并对宏村的发展提出了积极的建议和构想,解决了宏村发展面临的许多问题,对其它历史文化遗产的保护和旅游开发具有参考作用。
科技论文撰写格式和要求科技论文是一种严谨而专业的学术写作形式,以下是一些撰写科技论文的格式和要求:1.标题和摘要:-标题应简明扼要地概括论文内容,避免使用太过晦涩的词汇。
-摘要应包括论文的目的、方法、结果和结论,并尽量限制在250词左右。
2.引言:-初步介绍论文主题以及相关背景。
-阐明研究问题、目的和意义。
-文献综述,回顾已有的相关研究成果并指出现有研究的不足之处。
3.方法:-简要介绍研究的方法和实验设计。
-阐述采样方法、数据收集及分析策略。
-清楚地描述实验设置和流程。
4.结果:-对实验结果进行有条理的呈现,可以通过表格、图表或其他可视化方式展示。
-结果应以客观、准确的方式呈现,同时附上统计学处理和分析结果。
5.讨论:-对实验结果进行全面的解析和解释。
-引用结果与文献背景进行比较和讨论。
-分析实验结果的可靠性,指出研究的局限性。
-提出对进一步研究的建议。
6.结论:-对论文的主要结果进行概括和总结。
-突出论文所做研究的贡献和重要性。
-引用和列出所有在论文中引述的文献。
-使用规定的引用格式(例如APA、MLA等)列出文献。
8.图表和附录:-如有必要,将图表和附录放在正文之后。
-图表应有标题,并在正文文中进行解释和引用。
除了上述的格式要求,还有一些常见的写作技巧和要求:-使用第三人称(例如"研究表明",而非"我认为"),避免主观色彩。
-使用科学和技术术语,确保用词准确。
-采用全文一致的风格,例如使用相同的时态和人称。
-稿件应符合学术道德规范,对他人研究成果进行正确引用,给予适当的署名。
总之,科技论文需要符合严谨的学术写作规范,以确保内容的准确性和可信度。
撰写论文时应遵循以上提到的格式和要求,同时也应参考所在领域的学术期刊对于论文格式和要求的具体规定。
科技论文的写作格式及要求科技论文写作具有一定的格式,主要包括:论文标题、作者工作单位、摘要、关键词、论文正文、参考文献等。
1、论文标题的写作要求——字数一般不超过20字2、作者及工作单位——各作者间以逗号隔开,不同单位的作者用上标表示出来。
3、摘要3.1 摘要的内容(1)研究本课题的前提、目的、任务、范围与重要性,研究对象的特征;(2)研究内容与所用原理、理论、手段和方法;(3)主要结果与成果的意义、实用价值和应用范围;(4)一般结论。
3.2 摘要的特点和要求摘要不用图、表、化学结构式、非公知公用的符号和术语,只用标准科学术语的命名,应用第三人称。
3.3 摘要的种类(1) 指示性摘要:指出论文论述了什么,即简述论文的内容,而不涉及研究方法、过程和讨论,作用是为了点题。
如介绍文章的性质,主要论点、探讨范围,研究对象、结果、结论等,通常不涉及论据、数据等实质性问题。
即只给读者一个指示性的概括了解,字数为100字内,主要用于综述,科研总结、数学论文等。
(2) 报道性的摘要:向读者介绍论文的论点、研究过程和实验结果而写的摘要,是原文最完整的浓缩,可以说是指示性摘要与定量资料的结合体,又称资料性或情报性摘要。
一般介绍:研究的背景、对象、目的、范围;所用的理论、原理、材料、方法、装置、研究过程和条件;所得结果、结论、数据、新的发明和发现、与过去理论相反的观点;其他如对结果的分析、评论,存在问题、今后研究的课题、建议等。
除概括论文主要论点、论据和结论外,还要列举关键性的数据、材料、步骤、方法,一般为200~300字。
(3) 报道-指示性摘要——介于指示性摘要和报道性摘要之间,字数为100~200字之间。
3.4 写作注意事项摘要不分段、尽量不摘图表、公式、方程式、不举例证、不讲经过、不与其他研究工作对比。
3.5 英文摘要的写作英文摘要包括:(1)研究目的;(2)研究方法;(3)研究结果;(4)结论。
英文摘要包括的内容:题目:首字母大写,其余小写作者姓名:遵守《中国人名汉语拼音字母拼写法》的规定书写。
科技论文的撰写格式和要求撰写科技论文时,需要遵守一定的格式和要求,包括以下几个方面:一、格式要求1.论文排版:一般应缩进或者留行,在字数上要求不应过短或者过长,通常在2000到8000字左右。
2.页面设置:由于科技论文大多需要打印和提交,在页面设置方面,需注意以下几点:(1)页边距要求:一般为上下左右均为2.5厘米。
(2)页面布局:论文一般分为封面、目录、正文、参考文献和致谢等几个单独页面,需要设计合理的布局。
(3)字体和字号:正文一般使用宋体,字号为小四,标题字号一般应该大于小四,并且需要加粗或者斜体等进行强调。
3.参考文献的格式:在参考文献的格式上,需要遵守一定的规范,通常以GB/T7714-2015为标准。
参考文献格式一般应当包括作者、文章题目、出版日期、期刊名、出版地点和页码等内容。
4.表格的格式:在论文中,表格是重要的数据呈现方式,需要统一规范,例如表格中行列应当有明确的标注,表格的主题、环境、排列表头等应当清晰明了。
二、内容要求1.综述文献:在撰写科技论文时,需要对相关的文献进行综述,以表明自己的研究目标和研究方向,同时论文内容也需充分反映研究的前沿和热点。
2.实验设计:实验设计是论文的核心部分,需要详细说明实验的设计方法,设计的步骤、工具和数据筛选等方面。
3.数据分析:在论文中,数据分析是最为关键的一环,通过数据的分析可以得出结论,所以需要在论文中逐一分析数据。
4.论文结论:论文结论的部分,需要总结前面的实验和分析结果,提出高质量的结论和归纳。
三、撰写要求1.语言简明扼要:科技论文需要避免过多废话和修饰,讲话要点明确简明易懂。
2.撰写思路合理:在撰写论文时,要合理确定好思路,使论文具有循序渐进的逻辑性和完整性。
3.语言要规范:在撰写论文时,学者需要使用合乎其他同学阅读习惯和商业发展的词汇和语法片段,同时也应该注意不要使用口语化的表述方式。
4.论文的科学性:在撰写论文时,一定要具备科学性,这需要时时刻刻注意细节,注重实证数据的正确性,防止观点片面和偏颇。
三、毕业设计(论文)的纸张打印规范(一)总体规范毕业设计(论文)采用A4幅面单面打印。
版面页边距:上2.5cm,下2.5cm,左3cm,右2.5cm;行距:1.5倍行距;字间距:正常;内容采用小四、中文宋体、英文和数字Times New Roman字体;装订线1㎝,位置靠左边;页眉书写毕业设计(论文)题目,页脚书写页码,封皮、目录无页码,摘要和前言采用ⅠⅡⅢⅣ…页码格式,正文采用123…页码格式,页眉页脚内容用小五号字体、居中。
(二)分项规范1.封面内容应填写规范完整,例如学号“2008008005”,不能填写“5号”或“05”等;专业全称“机械制造及其自动化”,不能填写“机制”等,具体格式参照郑州科技学院毕业设计(论文)格式模板。
2.目录目录二字采用三号、黑体、段前0.5行、段后0.5行,目录二字中间空一格;目录内容页码放在行末、右对齐,页码前设置前导符。
3.题目、摘要和关键词毕业设计(论文)题目为小二号、黑体、加粗,可以分为1或2行居中打印,1.5倍行距、段前段后各0.5行,上下各空一行。
[摘要]二字采用三号、黑体、段前0.5行、段后0.5行,[摘要]二字中间空一格,。
英文摘要和题目采用对应字号、Times New Roman字体、加粗,摘要内容均用小四、Times New Roman字体。
[关键词]三字(顶格打印,小四号黑体),其后为关键词内容每两个关键词之间分号间隔。
4.前言前言二字采用三号、黑体、段前0.5行、段后0.5行,前言二字中间空一格。
5.正文(1)层次每章标题顶格书写;一级标题采用三号、黑体、段前0.5行、段后0.5行;二级标题采用小三号、黑体、段前0.5行、段后0.5行;三级标题采用四号、黑体、1.5倍行距、段前0.5行、段后0.5行。
(2)图引用图应在图题的左上角标出文献来源;图号按章顺序编写,编号内容为图1.1、图1.2…等。
如图中含有几个不同部分应将分图号标注在分图的左上角,并在图题下列出各部分内容。
图题放在图下方,居中,图序号后空一格书写图题,五号宋体、单倍行距、段前后0.5行。
(3)表格表格按章顺序编号,编号内容为表1.1、表1.2…等。
表应有表题,表内必须按规定的符号注明单位。
表中文字可根据需要采用小于小四号字体,表题放在表上方,五号宋体、单倍行距、段前后0.5行。
(4)公式公式书写应在文中另起一行居中。
公式的编号加圆括号,放在公式右边行末,公式和编号之间不加虚线。
公式后应注明编号,该编号按章顺序编排。
6.结论结论二字用三号、黑体、居中、中间空一格、段前0.5行、段后0.5行。
7.致谢致谢二字用三号、黑体、居中、中间空一格、段前0.5行、段后0.5行。
8.参考文献。
参考文献采用三号、黑体、居中;内容用五号字体。
本科毕业设计(论文)题 目 ____________________ 姓 名 专 业 学 号 指导教师郑州科技学院电气工程学院 二〇一五年六月版面页边距:上2.5cm ,下2.5cm ,左3cm ,右2.5cm ;装订线1㎝,位置靠左边;页眉:1.5㎝;页脚1.75㎝。
小初、宋体、加粗。
小三、宋体、1.5倍行距目 录中文摘要 ................................................................................................................. Ⅰ Abstract . (Ⅱ)前 言 ....................................................................................................................... Ⅲ 1 数字式温度测试仪总体设计 ............................................................................... 1 1.1 数字式温度测试仪的设计要求 .. (2)1.1.1 温度测量范围 ..................................................................................... 2 1.1.2 2 1.1.3 2 1.2 总体设计思路 2 1.3 方案总体设计 3 2 系统的硬件设计 ................................................................................................... 3 结 论 ......................................................................................................................... 4 致 谢 ......................................................................................................................... 5 参考文献 ................................................................................................................... 6 附 录 . (7)空行按小四字体、1.5摘 要本文介绍了一种基于MSP430感器DS18B20与单片机之间是采用串口实现数据传输的,整个系统通过单片机MSP430F1121A 控制DS18B20以读取温度A/D 转换数据,从而获得环境温度值,这一数值采用数码管显示。
该设计主要是由两部分组成:单片机MSP430F1121A 和温度传感芯片DS18B20,MSP430系列单片机具有超低功耗和CPU 外围的高度整合性;DS18B20温度传感器芯片则只需一个端口即可实现数据通信,实际应用中不需要外部任何元器件即可实现温度的测量(范围-55℃~+125℃),具有接口电路简单、可靠,易于编程的特点,且传输距离远、抗干扰性好。
实验表明,设计系统的测试结果与实际环境温度一致,这归因于温度传感芯片DS18B20的高精度A/D 转换。
系统的开发成本在百元内,具有测量精度高,的开发价值。
MSP430空行按小四字体、1.5倍行距、段前段后各0.5行Abstracton MSP430 microcontroller, the temperaturemeasurement sensor DS18B20 as the system core adopts serial communication with the micro processor. The system uses microprocessor MSP430F1121A controlling DS18B20 in order to get the temperature data, whichis displayed on the LED. The whole design includes two parts: micro processor MSP430F1121A and the temperature measurement sensor DS18B20, the MSP430 series have ultra-low consumption and high integration, and the temperature measurement sensor only needs one pin to achieve the data communication and the temperature measurement without any other outer instrument, the sensor has circuit simplicity, credibility and easy program compiling. In addition, the sensor ’s communication distance is far and anti-jamming is good.The experiment data are right. Which is due to the sensor ’s high accuracy, The price of the system design is below one hundred Yuan, it has high measurement accuracy, the small error, the low consumption, high data transmission speed, the high credibility, good compatibility, in a word, the design has certain development value.DS18B20 temperature sensor为了保证粮食的存储品质,必须实时检测储存粮食的温度。
过去粮食温度的检测是靠人工手测进行,不但测试速度慢、测试精度低,而且人员劳动强度非常大。
而采用数字温度测试仪更加直观和准确。
1.1 1.1.1 温度测量范围在粮仓、楼宇、机站等场合,测量温度范围一般为周围环境温度的可能变化范围。
测温传感器的测温范围在-55℃~+125℃之间,就可以满足测量需要。
1.1.2 温度数据的采集测温点温度数据的采集[1],处理过程会随着测温传感器的不同而不同。
如果选用模拟的温度传感器,就必须通过放大器、滤波器、A/D 转换电路[2]之后才能得到系统需要的数字信号。
因此,最好的选择是一种自带编码的数字温度传感器。
1.1.3 控制和管理随着微电子技术的不断创新,以及大规模集成电路工艺水平的不断提高,出现了大量的低功耗、高性价比的微处理器[3]。
采用微处理器作为系统控制芯片,结合其相应的特点,使得整个系统设计成本降低,降耗节能,而且测量精度也大大提高,满足便携式温度测量系统的设计要求。
1.2 总体设计思路系统的总体设计思路如图1.1所示:)()(2)(1d N Xe d SN c t T r ---= (1.1)1.1 方案总体设计表1.3 引脚说明引脚 PR35 符号说明1 GND 地2 DQ 单线运用的数据输入/输出引脚:漏极开路3V DD可选V DD 引脚。