圆弧形零件加工方法的选择
- 格式:doc
- 大小:306.50 KB
- 文档页数:7
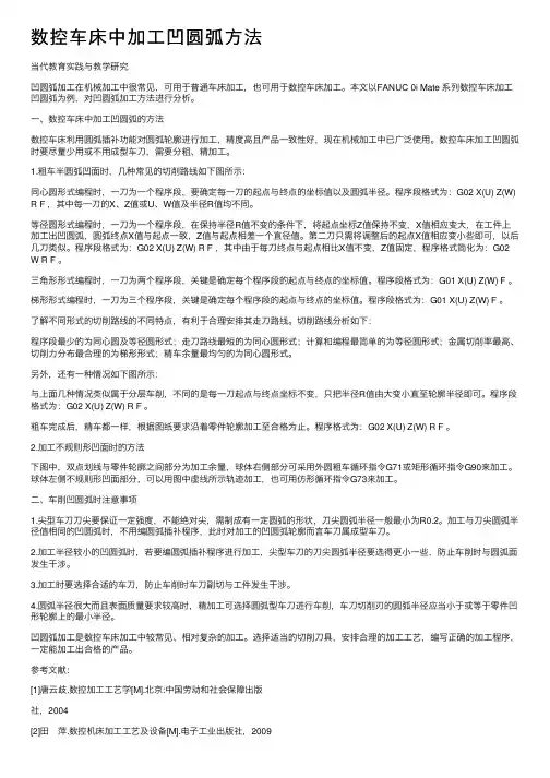
数控车床中加⼯凹圆弧⽅法当代教育实践与教学研究凹圆弧加⼯在机械加⼯中很常见,可⽤于普通车床加⼯,也可⽤于数控车床加⼯。
本⽂以FANUC 0i Mate 系列数控车床加⼯凹圆弧为例,对凹圆弧加⼯⽅法进⾏分析。
⼀、数控车床中加⼯凹圆弧的⽅法数控车床利⽤圆弧插补功能对圆弧轮廓进⾏加⼯,精度⾼且产品⼀致性好,现在机械加⼯中已⼴泛使⽤。
数控车床加⼯凹圆弧时要尽量少⽤或不⽤成型车⼑,需要分粗、精加⼯。
1.粗车半圆弧凹⾯时,⼏种常见的切削路线如下图所⽰:同⼼圆形式编程时,⼀⼑为⼀个程序段,要确定每⼀⼑的起点与终点的坐标值以及圆弧半径。
程序段格式为:G02 X(U) Z(W) R F ,其中每⼀⼑的X、Z值或U、W值及半径R值均不同。
等径圆形式编程时,⼀⼑为⼀个程序段,在保持半径R值不变的条件下,将起点坐标Z值保持不变,X值相应变⼤,在⼯件上加⼯出凹圆弧,圆弧终点X值与起点⼀致,Z值与起点相差⼀个直径值。
第⼆⼑只需将调整后的起点X值相应变⼩些即可,以后⼏⼑类似。
程序段格式为:G02 X(U) Z(W) R F ,其中由于每⼑终点与起点相⽐X值不变,Z值固定,程序格式简化为:G02 W R F 。
三⾓形形式编程时,⼀⼑为两个程序段,关键是确定每个程序段的起点与终点的坐标值。
程序段格式为:G01 X(U) Z(W) F 。
梯形形式编程时,⼀⼑为三个程序段,关键是确定每个程序段的起点与终点的坐标值。
程序段格式为:G01 X(U) Z(W) F 。
了解不同形式的切削路线的不同特点,有利于合理安排其⾛⼑路线。
切削路线分析如下:程序段最少的为同⼼圆及等径圆形式;⾛⼑路线最短的为同⼼圆形式;计算和编程最简单的为等径圆形式;⾦属切削率最⾼、切削⼒分布最合理的为梯形形式;精车余量最均匀的为同⼼圆形式。
另外,还有⼀种情况如下图所⽰:与上⾯⼏种情况类似属于分层车削,不同的是每⼀⼑起点与终点坐标不变,只把半径R值由⼤变⼩直⾄轮廓半径即可。
圆弧螺纹的加工方法
圆弧螺纹的加工方法主要分为以下几种:
1. 刀具切削法:使用螺纹刀具进行切削,一般适用于大直径、粗螺距的螺纹。
根据螺纹的直径和螺距,选择相应的螺纹刀具,然后利用车床等机床进行切削加工。
2. 锥度刀具切削法:适用于小直径、细螺距的螺纹加工。
与传统刀具不同,锥度刀具的刀齿有一定的锥度,并且刀齿形状与螺纹相匹配。
通过调整切削参数和切削方式,可以获得所需的螺纹形状和精度。
3. 精加工法:利用电火花加工、抛光等方法进行螺纹的精加工。
首先通过传统切削法或其他方法加工出初始螺纹,然后利用电火花加工等方法,移除螺纹的残余材料,使螺纹更加光滑和精确。
4. 滚压法:通过滚柱或滚环等滚压工具,将工件上的初始螺纹与滚压工具上的螺纹相互滚压,从而形成螺纹。
滚压法可以提高螺纹的精度和表面质量,并且适用于各种材料的螺纹加工。
以上是一些常见的圆弧螺纹加工方法,具体选择何种方法还需根据工件的要求、材料特性和加工设备等进行综合考虑。
车内圆弧的方法及其夹具的设计摘要:针对本单位某产品中零件球腔的内圆弧加工时所碰到的问题提出一些解决的办法。
并且就本人曾参与的车内圆弧专用夹具的设计,制造,调试到最后应用的工作,在此谨作一总结和探讨。
关键词:夹具车削内圆弧效率精度镜面前言:针对本单位某产品中零件球腔的内圆弧,由于产品的特殊性,内圆弧的要求较高,主要体现在内圆弧的尺寸及表面粗糙度等方面。
具体要求有:尺寸精度要求是SR60±0.06;粗糙度要求是Ra0.2而且每次投产都有一定的批量。
上述要求,在本单位机加工车间现有设备条件下,设计合适的夹具再配合数控车床加工的方法是较为理想的选择。
一、车内圆弧的方法一般情况下,内圆弧的加工方法,根据本人多年的经验,常用的有如下四种:1、成形刀车削法在零件内圆弧尺寸较小的情况下(一般R10以下),可采用刃磨成形刀来一次加工成形,此方法的要点是刀具刃磨一定要达到图纸尺寸要求,同时要考虑加工时达到粗糙度的要求。
成形刀车削的优点是方法简单,效率高,,精度也可基本保证,但加工尺寸不能过大,否则加工时会带来振动,不能顺利保证内圆弧的精度。
所以只适用于加工小批量、尺寸较小的内圆弧产品。
2、双手控制法车内圆弧双手控制法,就是用左手控制车床大滑板,右手控制中滑板,通过双手合成运动,车出所要求的内圆弧面,或者双手控制中、小滑板合成运动来进行车削。
此方法的要点是要求操作者有较熟练的技能。
此方法的优点是所用刀具较简单,容易刃磨,加工灵活,不受车床设备及工件尺寸局限。
缺点是加工精度较难保证,且加工效率较低,对于加工者而言,长时间的采用双手制法亦显得较为疲劳,所以这种方法一般适用于单件或数量较少或精度要求不高的零件加工。
3、数控车床加工内圆弧面数控加工,一直以迅猛的势头发展,毫无疑问,在以后的机加工行业中,数控加工显示更为突出。
因为数控车床加工的优点太明显了,它加工的产品无论从难度,精度及加工效率方面是普通车床无法比拟的。
圆弧切割方法
1.圆弧分层切削法:
•圆弧始点、终点均不变,只改变半径R。
在零件加工一个凸圆弧时,根据过两点作圆弧,半径越小曲率越大的原则,因此在切削凸圆弧时,可以固定始点和终点把半径R由小逐渐变大至规定尺寸。
但需要注意,圆弧半径最小不得小于成品圆弧弦长的一半。
•圆弧始点、终点坐标变化,半径R不变。
在零件上加工一个凹圆弧时,为了合理分配吃刀量,保证加工质量,可以采用等半径圆弧递进切削法。
1.使用专业工具切割:
•画圆弧:以正方形的一个端点为圆心,以正方形的边长或另一条边为半径,旋转一定角度(如90度)即可画出所需的圆弧。
•切圆弧:使用瓷砖切割机或其他专业切割工具进行切割。
在切割过程中,需要用水降温,这样不仅能确保切割的顺利进行,还能使切口更加细腻。
•敲圆弧:使用合适的工具抵住圆心端点,再用小锤轻轻敲击,切割的部分就会滑落。
•打磨圆弧:使用圆弧打磨机或其他工具对边缘处进行打磨,使切面更加光滑,确保能与其他部分更好地贴合。
圆弧钣金件的制作方法通常包括以下步骤:
1. 设计规划:首先,根据需要制作的圆弧钣金件的具体要求,进行设计规划。
这包括确定所需材料的种类和厚度,以及制作工艺的选择。
2. 材料准备:根据设计规划,准备所需的钣金材料。
通常使用的材料包括钢板、铝板等。
确保材料的质量和尺寸符合设计要求。
3. 模具制作:如果需要,制作适合所需圆弧形状的模具。
模具可以帮助加工过程中保持钣金件的形状和尺寸准确。
4. 加工成型:使用适当的设备和工具,如剪板机、冲压机、折弯机等,对钣金材料进行加工成型。
根据设计要求,进行切割、冲压、折弯等工艺操作,将钣金材料加工成所需的圆弧形状。
5. 焊接(如果需要):如果设计需要多个部件进行组合,可以使用焊接工艺将它们连接起来。
确保焊接质量良好,连接牢固。
6. 表面处理:根据需要,对圆弧钣金件的表面进行处理,如打磨、喷漆、镀铬等,以提高其表面光滑度和耐腐蚀性。
7. 质量检验:完成加工后,进行质量检验。
检查圆弧钣金件的尺寸、形状、表面质量等是否符合设计要求,确保产品质量达到标准。
8. 包装运输:最后,将制作完成的圆弧钣金件进行包装,以保护其表面免受损坏,并进行运输或存储。
通过以上步骤,可以制作出符合要求的圆弧钣金件。
在整个制作过程中,需要注意安全操作,确保加工质量和生产效率。
平键两端的圆弧加工方法平键两端的圆弧加工方法有不少呢,咱来好好唠唠。
铣削加工是一种常见的办法。
你得先把平键的毛坯准备好,这毛坯得是那种尺寸大致合适的。
然后把它固定在铣床的工作台上,要固定得稳稳当当的,就像把调皮的小孩按在椅子上一样,可不能让它在加工的时候乱动。
铣床的刀具很关键,得选择那种适合加工圆弧的铣刀。
这种铣刀就像一个小小的魔法棒,在平键的两端挥动,就能把直角变成圆弧。
在铣削的时候,要控制好铣刀的转速和进给量。
转速太快了,铣刀可能会累得受不了,然后就容易坏掉;进给量太大了,加工出来的圆弧可能就不那么光滑,就像你画画的时候手抖了一下,线条就不流畅了。
而且铣削的时候要注意铣刀和平键的角度,要保证加工出来的圆弧是对称的,要是不对称,这平键看起来就怪怪的,就像人的两只眼睛不一样大似的。
还有一种是磨削加工。
这就像是给平键做一次精细的美容。
先把平键的两端大致加工成有圆弧的形状,然后用磨床来进行最后的打磨。
磨床的砂轮就像一个超级细腻的橡皮擦,能把那些不平整的地方都擦掉。
在磨削的时候,要不断地给砂轮浇水,这就像给砂轮降降温,让它能更好地工作。
如果不浇水,砂轮可能会热得发脾气,然后就影响加工的精度。
而且磨削的压力要合适,压力太大了,可能会把平键磨得太多,尺寸就不对了;压力太小了,又达不到想要的效果。
线切割加工也是个不错的选择。
这种方法就像是用线来雕刻平键的两端圆弧。
线切割设备有一根很细的线,这根线带着电,就像一把隐形的小剑。
平键被放在工作台上,那根线按照预先设定好的程序在平键的两端来回穿梭,一点点地把多余的材料切掉,从而形成圆弧。
在进行线切割的时候,要设置好切割的路径,这路径就像导航一样,得准确无误。
如果路径设置错了,那加工出来的圆弧肯定是不对的。
而且线切割的速度也要调整好,速度太快了,可能会切割得不干净;速度太慢了,又太浪费时间了。
我给你讲个例子啊。
有个小机械厂,他们要生产一批带平键的零件。
在加工平键两端圆弧的时候,一开始采用铣削加工。
圆弧板加工方法圆弧板是一种常见的建筑装饰材料,其弯曲的形状和流畅的线条给人以美感。
然而,圆弧板的加工方法一直具有一定的难度,本文旨在介绍一些常见的圆弧板加工方法,帮助读者更好地了解和掌握这方面的知识。
下面是本店铺为大家精心编写的5篇《圆弧板加工方法》,供大家借鉴与参考,希望对大家有所帮助。
《圆弧板加工方法》篇1一、概述圆弧板是一种具有弧线形状的板材,通常用于建筑装饰、家具制造等领域。
由于其形状独特,加工难度较大,需要特殊的设备和技术。
本文将介绍一些常见的圆弧板加工方法,包括手动切割、数控切割、雕刻和磨削等。
二、手动切割手动切割是一种传统的加工方法,它需要工人手持切割工具,沿着圆弧板的曲线进行切割。
这种方法适用于小批量、简单形状的圆弧板加工。
它的优点是设备简单、操作容易,不需要复杂的技术。
但是,手动切割的效率低下,切割质量也难以保证。
三、数控切割数控切割是一种利用计算机控制的切割设备,按照预先设计好的图形和尺寸,对圆弧板进行自动切割的方法。
这种方法适用于大批量、复杂形状的圆弧板加工。
它的优点是效率高、精度高、切割质量好,可以大大提高生产效率和产品质量。
四、雕刻雕刻是一种利用雕刻机对圆弧板进行加工的方法。
它适用于对圆弧板进行浅刻、浮雕等加工。
雕刻机可以根据预设的图形和尺寸,自动进行雕刻。
这种方法的优点是精度高、雕刻质量好,可以制作出精美的圆弧板装饰品。
五、磨削磨削是一种利用磨削机对圆弧板进行加工的方法。
它适用于对圆弧板进行平面磨削、曲面磨削等加工。
磨削机可以根据预设的图形和尺寸,自动进行磨削。
这种方法的优点是效率高、精度高、磨削质量好,可以大大提高生产效率和产品质量。
综上所述,圆弧板加工方法有多种,包括手动切割、数控切割、雕刻和磨削等。
不同的方法适用于不同的场合,需要根据实际情况进行选择。
《圆弧板加工方法》篇2圆弧板是一种常见的建筑材料,通常用于装饰、隔断、吊顶等场合。
加工圆弧板的方法有很多种,以下是一些常见的方法:1. 机械加工:机械加工是利用机械设备对圆弧板进行加工的方法。
一、实习目的通过本次圆弧零件加工实训,了解圆弧零件加工的基本工艺流程、加工方法、设备操作及安全注意事项,提高自身的实践操作能力,为以后从事相关行业打下坚实基础。
二、实习内容1. 实习环境及设备本次实习在机械加工实训室进行,主要设备包括:车床、铣床、磨床、数控机床等。
2. 实习过程(1)圆弧零件加工工艺分析首先,对圆弧零件进行工艺分析,确定加工方法、加工顺序、刀具选择、切削参数等。
(2)圆弧零件加工工艺路线根据工艺分析,制定圆弧零件的加工工艺路线:1)车削:先加工外圆,再加工圆弧;2)铣削:加工圆弧侧面;3)磨削:对圆弧进行精加工。
(3)加工操作1)车削加工①装夹:将毛坯固定在车床主轴上,调整好夹紧力;②调整刀具:根据加工要求,选择合适的刀具,调整刀具位置;③切削:启动车床,缓慢进给,进行车削加工;2)铣削加工①装夹:将毛坯固定在铣床工作台上,调整好夹紧力;②调整刀具:根据加工要求,选择合适的刀具,调整刀具位置;③切削:启动铣床,缓慢进给,进行铣削加工;3)磨削加工①装夹:将毛坯固定在磨床上,调整好夹紧力;②调整刀具:根据加工要求,选择合适的磨头,调整磨头位置;③切削:启动磨床,缓慢进给,进行磨削加工。
(4)加工质量检查加工完成后,对圆弧零件进行质量检查,包括尺寸精度、形状精度、表面粗糙度等。
三、实习总结1. 实习收获通过本次圆弧零件加工实训,掌握了圆弧零件加工的基本工艺流程、加工方法、设备操作及安全注意事项,提高了自身的实践操作能力。
2. 实习体会(1)重视工艺分析:在进行圆弧零件加工前,要对零件进行工艺分析,确定加工方法、加工顺序、刀具选择、切削参数等,确保加工质量。
(2)熟练掌握设备操作:熟练掌握车床、铣床、磨床等设备的操作,提高加工效率。
(3)注重安全操作:在加工过程中,严格遵守安全操作规程,确保人身安全。
(4)提高团队协作能力:在实训过程中,与同学相互配合,共同完成任务,提高团队协作能力。
端面圆弧槽加工方法
端面圆弧槽加工是一种常见的加工方法,通常用于制作机械配件和零部件。
本文将介绍端面圆弧槽加工的方法和步骤,并提供一些实用的技巧和注意事项。
首先,端面圆弧槽加工需要使用特殊的加工工具,如铣刀、卡盘、刀具等。
在加工之前,需要对加工对象进行精确定位和固定,以保证加工精度和安全性。
其次,进行端面圆弧槽加工的步骤如下:
1. 首先,确定加工对象的尺寸和要求,并选择适合的加工工具和加工参数。
2. 将加工对象固定在加工台上,并进行精确定位。
3. 调整加工工具的位置和角度,使其与加工对象的要求相符。
4. 开始加工,按照要求进行切削和加工,注意控制加工深度和速度,以避免损坏加工工具和加工对象。
5. 完成加工后,进行质量检验,并进行必要的后续处理和修整。
在进行端面圆弧槽加工时,还需要注意以下几点:
1. 选择合适的加工工具和加工参数,以保证加工效率和精度。
2. 进行精确定位和固定,以避免加工偏差和安全事故。
3. 控制加工深度和速度,避免过度切削和损坏加工工具。
4. 进行质量检验,以保证加工质量和符合要求。
总之,端面圆弧槽加工是一种常见的加工方法,需要进行精确的加工和质量控制。
通过以上步骤和注意事项,可以提高加工效率和质量,从而满足各种机械配件和零部件的加工要求。
内圆弧面是许多机械零件的重要组成部分,它的加工方法也是机械加工中的重要知识。
一、切削加工
切削加工是最常用的加工方法,它可以利用刀具作用在工件表面上,按照预定的轨迹加工出所需大小和精度的内圆弧面。
圆弧面的切削加工一般采用三角刀、圆柱刀、圆弧刀等刀具,根据加工的要求,刀具的类型也会有所不同。
二、磨削加工
磨削加工是一种以磨料作为加工介质,通过磨料的磨削作用,实现内圆弧面的加工的方法。
一般磨削加工的工艺参数有磨削速度、磨料粒度、磨削液流量等,需要结合工件材料、精度要求等因素,确定最佳的工艺参数。
三、火花加工
火花加工也是一种利用电火花将金属切削掉,加工出内圆弧面的方法。
火花加工的特点是加工效率高,可以实现自动化加工,但是它的精度和表面质量受到较大的影响,因此,在加工精度要求较高的圆弧面时,一般不会采用火花加工。
四、线切削加工
线切削加工是指利用电火花将金属切削掉,加工出内圆弧面的方法。
线切削加工可以利用高速旋转的刀具,沿着预定的轨迹加工出所需大小和精度的内圆弧面,其加工效率比切削加工要高出不少,但其工件表面粗糙度也较高,一般不会用于加工要求精度较高的工件。
五、其他加工方法
除上述加工方法外,将内圆弧面加工出来还可以采用激光切割、水切割、电火花加工等其他加工方法。
这些加工方法都有各自的特点,根据工件的材料、精度要求等因素,选择合适的加工方法,才能实现最佳的加工效果。
圆弧工艺技术圆弧工艺技术是一种通过切削或者磨削的方式,将工件表面形成圆弧形状的加工技术。
它可以用于各种材料的加工,并能够满足不同形状和尺寸的工件加工需求。
圆弧工艺技术在制造业中有着广泛的应用,下面将介绍其原理、优势和应用场景。
圆弧工艺技术的原理是通过切削或者磨削工具的运动,将工件上的材料去除,从而形成圆弧形状。
具体来说,切削工具在工件表面移动的过程中,将工件上的材料逐渐切割下来,直到达到所需的圆弧形状。
而磨削工具则通过磨削的方式,将工件表面的材料慢慢磨掉,从而形成圆弧形状。
圆弧工艺技术相比于其他加工方式具有一些明显的优势。
首先,它可以实现高精度的加工,能够满足对尺寸和形状要求较高的工件加工需求。
其次,圆弧工艺技术对工件的表面质量要求较低,能够加工出平整且光滑的表面。
此外,圆弧工艺技术还能够提高工件的寿命和使用性能,减少疲劳和应力集中,提高工件的耐用性。
圆弧工艺技术在制造业中有着广泛的应用场景。
首先,它可以用于汽车制造业中的传动系统和转向系统的加工。
这些系统中的零部件需要有着高精度的圆弧形状,以确保整个系统的运行稳定性和可靠性。
其次,圆弧工艺技术还可以用于航空航天工业中的零部件加工。
航空航天零部件需要具备高强度和高精度的特点,圆弧工艺技术能够满足这些要求。
此外,圆弧工艺技术还可以用于电子设备和机械设备的加工,以及模具制造等领域。
总的来说,圆弧工艺技术是一种能够实现高精度和高质量加工的技术,具有广泛的应用场景。
它在制造业中起到了重要的作用,能够提高工件的质量和性能,满足不同行业对精密零部件的需求。
随着工艺技术的不断发展和创新,圆弧工艺技术还将不断提高和完善,为制造业的发展做出更大的贡献。
做圆弧角的工艺流程下载温馨提示:该文档是我店铺精心编制而成,希望大家下载以后,能够帮助大家解决实际的问题。
文档下载后可定制随意修改,请根据实际需要进行相应的调整和使用,谢谢!并且,本店铺为大家提供各种各样类型的实用资料,如教育随笔、日记赏析、句子摘抄、古诗大全、经典美文、话题作文、工作总结、词语解析、文案摘录、其他资料等等,如想了解不同资料格式和写法,敬请关注!Download tips: This document is carefully compiled by the editor. I hope that after you download them, they can help yousolve practical problems. The document can be customized and modified after downloading, please adjust and use it according to actual needs, thank you!In addition, our shop provides you with various types of practical materials, such as educational essays, diary appreciation, sentence excerpts, ancient poems, classic articles, topic composition, work summary, word parsing, copy excerpts,other materials and so on, want to know different data formats and writing methods, please pay attention!圆弧角是一种常见的形状特征,广泛应用于各种行业的产品中。
内孔圆弧加工方法1. 嘿,你知道内孔圆弧加工方法有哪些吗?就像我们要雕琢一块美玉一样,得有合适的手段呀!比如说用车床加工,把工件固定好,让刀具慢慢地旋进去,就像给它精心地打磨一个漂亮的弧度,这多神奇啊!2. 哇塞,还有电火花加工呢!这就好比在黑夜中突然绽放的火花,精准地塑造出内孔圆弧。
想象一下,那瞬间的闪烁和雕琢的精细,能创造出多么完美的成果啊!就如同给一件艺术品注入灵魂!3. 嘿,你可别小瞧了镗削加工这个方法哦!它就像一个经验丰富的工匠,一点一点地把内孔圆弧修整出来。
就像我们装修房子,一点点地让它变得精致完美,多厉害呀!比如加工一个机械零件的内孔圆弧,镗削加工就能发挥大作用啦。
4. 哎呀呀,还有磨削加工呢!这就如同用最细腻的笔触去描绘一幅画作,把内孔圆弧打磨得光滑无比。
你能想象到那种触感吗?就如同丝滑的巧克力一般!像打磨那些高精度的仪器内孔圆弧,磨削加工绝对是首选呀。
5. 哈哈,数控加工也不能少呀!它简直就是内孔圆弧加工的高科技武器。
可以精准地按照我们的设定来进行加工,就像有一双神奇的手在掌控一切。
你想啊,如果要加工一个复杂形状的内孔圆弧,数控加工不就大显身手了吗!6. 哇哦,还有手工锉削呢!虽然有点费力,但这可是充满感情的加工方式呀。
就像亲手为心爱的人制作礼物一样,每一下锉削都带着你的心意。
比如说手工制作一个小模型的内孔圆弧,用锉削能感受那种亲手创造的乐趣呢。
7. 瞧,激光加工也很牛呢!那强烈的激光束就像一把锐利的剑,瞬间为内孔圆弧塑形。
是不是超级厉害?就像科幻电影里的高科技武器一样!比如在一些高要求的材料上加工内孔圆弧,激光加工绝对能出色完成任务。
我觉得内孔圆弧加工方法真是多种多样,各有各的厉害之处,我们得根据具体需求和情况来选择最适合的方法,才能加工出最棒的内孔圆弧呀!。
普通车床加工圆弧方法
哇塞,普通车床加工圆弧,这可是个很有意思的事儿呢!
那咱就好好聊聊普通车床加工圆弧的方法哈。
首先呢,得准备好刀具,要根据圆弧的大小和精度要求来选择合适的刀具哦。
然后在车床上安装好工件,调整好车床的转速和进给速度。
接下来就是关键步骤啦!要通过手动或者自动的方式让刀具沿着圆弧的轨迹运动,这就像是让刀具在工件上跳起了优美的舞蹈,可不能马虎哟!在这个过程中,要特别注意刀具的进给速度和切削深度,不能太快也不能太深,不然就可能会出现问题呢,就像走路太快会摔跤一样。
而且还要时刻关注工件的表面质量,一旦发现有问题就得赶紧调整。
说到这儿,你可能会问,那这个过程安全不?稳定不?嘿嘿,放心啦!只要按照正确的操作方法来,那安全性和稳定性都是有保障的。
就好像走在平坦的大路上,只要你小心谨慎,就不会出啥岔子。
当然啦,在操作过程中还是要保持高度的警惕,不能掉以轻心哦。
那普通车床加工圆弧都有啥应用场景和优势呢?哎呀呀,那可多了去啦!比如在制造机械零件的时候,很多零件都需要有圆弧的形状,这时候普通车床加工圆弧就派上大用场啦!它的优势就在于可以加工出各种不同大小和形状的圆弧,而且精度还挺高呢,就像一个万能的小助手,啥都能搞定。
给你说个实际案例哈,之前有个工厂要加工一批带有圆弧的零件,他们就用普通车床加工圆弧的方法,那效果简直太棒啦!加工出来的零件圆弧光滑流畅,尺寸精准,完全符合要求,客户那叫一个满意呀!这就充分说明了普通车床加工圆弧在实际生产中的重要性和实用性。
普通车床加工圆弧真的是个非常棒的技术呀,能让我们制造出各种精美的零件,为我们的生活和工作带来便利,大家一定要好好掌握这个技术哟!。
圆弧形零件加工方法的选择本文介绍了圆弧形零件根据不同的材料、形状要求而采取不同的毛坯、加工方法的选择,分别介绍了加工工艺原理以及适用范围。
标签:圆弧形零件加工方法适用范围1 圆弧形零件的应用范围棉纺产品中,大量使用吸风、除尘、防护类罩壳等零件,此类零件的外形结构要求与风机、辊筒(刺辊类)等旋转体零件外形相匹配,保持各组件气流的稳定,并降低气流阻力,减少功率损失,降低噪音。
因此此类与气流有关的零件多以采用圆弧外形结构为主。
2 加工方法的选择选用那一种加工方法对圆弧形零件进行加工,一般要针对零件在设备中的作用和尺寸精度、配合精度要求,对零件的强度、加工工艺性要求进行分析,并核算加工成本,以确定不同的加工方法。
对于圆弧类零件的加工,除结合本单位自身的加工能力外,采用合适的设备和加工方法,可有效提高生产效率,降低加工成本。
2.1 三辊卷板机卷圆方法2.1.1 零件外形特点在管道零件中,圆形管道加工方便,简单实用,而且圆形管道比较容易保证局部阻力要求尽量小要求,可有效节省能源,降低噪音,因此圆形是管道零件外形的首选。
圆形管道类零件大部分采用三辊卷板机设备进行加工。
2.1.2 卷圆原理三辊卷板机以对称卷板机为主,是在两个下辊筒的中间对称位置上有一个可在垂直方向运动的上辊筒,工作时,置于上、下辊间的板料随着上辊的压下,在支撑点间发生弯曲,当上辊转动时,由于磨擦力的作用使板料跟着移动,从而发生均匀的弯曲变形。
如图一所示:卷板机工作时,只有与上辊接触到的板料部分才能被弯曲,而板料两端头各有一段长度部分由于接触不到上辊而不发生弯曲变形,此段板料称为剩余直边。
2.1.3 卷圆加工方法剩余直边的加工:由于板材卷圆时有剩余直边,在卷圆之前一般要用模具对板料两端进行预弯(槽头),使其圆弧符合卷圆弯曲半径。
是否采用模具进行预弯,除考虑零件精度要求外,板材厚度很关键,一般以1mm料厚为界,大于1mm采用模具预弯,小于1mm采用手工预弯。
在圆形管道加工中,材料选用多以板厚0.75mm的镀锌钢板,考虑到管道外形尺寸精度低,接缝以咬口形式为主,板料强度低容易修正等因素,剩余直边可采用手工拍打等方法进行预弯或合配后修正,并可多件叠加在一起进行预弯。
小于1mm镀锌钢板材料在卷圆之前不采用模具进行预弯(槽头),特别是对于直径尺寸大,宽度尺寸小的管道的加工(例如咬口弯头各节的加工),可有效提高加工效率。
2.1.4 适用范围采用三辊卷板机加工方法,虽然加工方便,效率高,但根据棉纺设备中圆弧零件以薄板类材料冷弯为主情况,存在圆弧卷圆半径受辊体尺寸和卷圆内径应大于40倍料厚的限制,因为在室温下,当卷圆内径小于40倍材料厚度时,普通碳钢的变形大于5%,材料的受拉面会产生龟裂而导致零件报废,因此,只有卷圆内径大于40倍材料厚度零件,才能进行冷卷加工。
钢板在卷圆过程中由于受到上、下辊的挤压作用,会产生塑性变形而使长度增加。
而且圆弧定位精度低,圆弧半径和弧度大小不易控制等缺陷。
所以此加工方法适用于零件尺寸精度要求低,截面为圆形零件的加工,卷圆没有阻碍,方便后期在三辊卷板机上二次修正外圆,若零件圆弧较短,两头直边占总长大部分尺寸,如图二所示,则不适合卷圆加工。
2.2 专用槽压圆弧工装加工方法2.2.1 圆弧形零件的加工特点:现代棉纺设备中,圆弧形撑挡、罩板零件大量采用薄钢板槽压焊接成形结构,此结构有重量轻、加工方便、圆弧表面质量好、生产周期短等优点,加工完成后圆弧表面不再采用车、铣、磨等机加工方法二次加工。
2.2.2 加工方法的选择此类零件对圆弧尺寸精度要求高,部分零件圆弧半径尺寸精度要求控制在0.2mm以内,一般情况下,当圆弧半径标注公差≤0.5mm时,需采用专用槽压模,对于不同圆弧相交的外形结构,若精度要求高,更需要专用整形模。
如图三所示。
2.2.3 分段槽压圆弧时依次槽压的定位问题在许多情况下,零件圆弧弧长较长,若采用整体压模一次压制成形,压模工装外形尺寸大,并仅能加工此圆弧,通用性差,模具制造成本高。
因此在工装设计时多以小弧度槽压模为主,加工时采取分段槽压大弧度圆弧方法。
如图四所示:采用小弧度工装槽压大弧度零件存在的主要问题是如何控制依次槽压的定位问题,因零件是依次分段槽压,一般情况下,第一次槽压(第一刀)能采用定位板定位,槽压后面部分圆弧时,没有定位板定位,存在不易控制槽压定位位置情况,造成园弧扭曲变形,因此分段槽压圆弧加工时,对操作人员技术素质和经验水平要求高。
由于存在槽压定位误差问题,使分次槽压圆弧半径没有一次槽压成形精度高。
2.2.4 槽压工装的选用在槽压工装设计时,应考虑加工零件长度的发展方向,工装长度有一定的宽余,以适应将来零件长度加长时仍能使用,提高工装的通用性要求。
对于圆弧半径尺寸未注公差要求,可以采用相近半径圆弧采用同一套槽压工装加工,一般情况下,大圆弧零件可以采用小圆弧槽压工装进行槽压,槽压后手工用木打板或木榔头放大零件圆弧,校修过程中,用正圆弧样板进行检验。
在某些情况下,当产品改型后的零件加长了,原槽压工装长度不够,或生产周期短,没有时间制造工装的问题。
这时也可采用短圆弧模具分段槽压长零件,在这里需要注意的是:①首先选用足够长的大圆弧模具进行预弯,然后用短圆弧模具分段槽压,而且槽压圆弧时上模逐步下移采用分次浅槽压方式,圆弧槽压不能一次到位;②槽压镜面钢板时,接刀处圆弧表面容易留下槽压痕迹,应采用增加保护膜厚度、分次浅槽压等措施。
2.2.5 零件材料的选用对于外形尺寸精度要求高的零件,采用槽压成形方法,板料的质量控制也很重要,经加工验证选定的板料,一般不随意更换板料供应厂家,因为即使是同一个厂家生产的相同标准的料坯,不同炉次的板料的回弹系数和延伸率都会有所差别,不同厂家的材料差别更大。
2.3 三点折弯机折弯方法2.3.1 三点折弯机工作原理:(如图五所示)三点折弯机是采用下模具凹模入口的圆角与其柱销上的表面组成三点。
由这三点精确地确定折弯角度,若改变可调节的柱销的高度,就可得到不同的折弯角度。
位于凸模和滑块之间的液压垫,是为了补偿滑块和工作台的挠度变形,使板料在折弯过程中沿着凹模全长接触到这三点,液压垫压力在折弯长度均匀分布,使凸模的折弯力在折弯全长上也是均匀分布的。
(三点折弯角度精度可达±15″),整个凸凹模由若干10、20、30、50、100毫米等宽度的分块模具组成,每块凸模为弹性支承,能自动适应凹模的折弯直线度和保证恒定的压力分布,提高了折弯角度的精度和折弯棱边的直线度。
2.3.2 三点折弯机加工方法以上可知,三点折弯机有很高的折弯精度,非常适用于产品试造和小批量圆弧形薄板类零件的加工。
三点折弯机在加工时,把圆弧分成若干个直线段(小弦长)进行折弯,综合外观质量和折弯累积误差精度等因素,并依据圆弧半径大小,折弯直线段长度数值范围一般选定在5~9mm之间,数值的选取并以每段折弯长度(折弯间距)相等为条件。
弧长总长度若不能均分,可以适当增加两头折弯间距长度。
如图六所示:在零件圆弧角度小于180°(半圆形)时,可以由三点折弯机机床定位板来保证定位尺寸精度,若圆弧大于180°,加工方法是先扳压两头最后折弯中间,因圆弧部分折弯不能采用机床定位,须有折弯定位线来定位,采用的划折弯定位线、打折弯定位样冲加工方法中,有划线或打样冲能力的数控冲床(钣金FMS)定位精度高,手工划定位线误差较大。
此加工方法适用于多种复杂圆弧外形结构零件,如图七所示。
2.3.3 三点折弯机加工适用范围:由于三点折弯机加工圆弧工件精度高,适用于加工小直径,短弧长的薄板类零件,采用三点折弯机加工小直径圆弧零件,在小批量、试造产品零件加工中,可以节省大量的模具费用,并大幅缩短生产周期。
但由于圆弧面是多次折弯成形的,比较适用于碳钢材料的零件,经折弯、表面进行喷涂处理后,扳压痕迹不影响圆弧外观质量。
而在扳压镜面钢板材料的圆弧零件时,会造成镜面折弯痕迹过于明显,严重破坏零件表面外观质量。
另外采用三点折弯机折弯圆弧的单件加工时间比采用圆弧模槽压成形方法时间长,大批量加工生产效率低,相对加工成本高。
2.3.4 不同设备的组合加工方法:如图七所示,在多个圆弧相交零件的加工中,采用专用圆弧槽压与三点折弯机折弯相结合是较好加工方法,具体加工步骤:①先利用三点折弯机定位精度高的特点,扳压零件相交(相贯)线;②采用专用圆弧槽压工装分次槽压圆弧成形;③用三点折弯机折弯直边和再次折弯相交线(重刀)。
采用这种方法加工的零件有较高的外形尺寸精度,并可节约整体压制成形模具,有效降低生产成本。
2.4 铸件对于截面台阶多,厚度变化大,外形复杂,而且圆弧半径精度和尖角处直线度要求在0.10mm以下的零件,钣金折弯加工方法一般无法做到,此类零件一般有刚性要求,与其它零件配合间隙小,不允许在开车运转状态下因气流产生的负压造成零件的变形。
此类零件如图八所示,圆弧表面精加工多采用磨削方法进行加工,以获取较高的形位公差和较低的表面粗糙度要求。
2.5 铝型材拉制成形方法纯铝的强度低,不宜用来制作承受载荷的结构零件,向铝中加工适量的硅、铜、镁、锰等合金元素,可制成强度较高的铝合金材料。
铝合金密度低,强度接近或超过优质钢,采用冷变形或热压拉制成形等方法可加工成各种形状的型材,并通过采用淬火、时效、阳极氧化等后处理手段来获得良好的机械性能、物理性能和抗腐蚀性能。
因铝型材零件重量轻、强度高,经阳极氧化后表面质量好,表面光滑不勾挂纤维,抗腐蚀能力强,不必对零件表面采取涂漆、喷粉等防护措施,非常适用于湿热环境下的棉纺厂生产车间,能适用于棉纺产品中大部分罩板类零件,可以避免在纺制长纤维时与零件表面涂层磨擦后损坏涂层而产生的粘连。
国外代表世界先进水平的纺织机械生产企业,在棉纺产品中已经大量采用铝合金材料制造成盖板、吸口类、罩板类零件用于梳理、除尘除杂和防护。
我国近年来随着铝型材加工能力的提高,在棉纺产品中也逐步扩大了应用范围,已经能够加工精度要求相对较高,外形复杂的零件。
现国产工业用铝型材零件加工的主要问题是铝型材拉制后热处理能力与国外先进企业仍有不小差距,在拉制结构复杂零件存在加工精度低,精度保持性差,易变形等问题,如下图九所示,零件尖角处尺寸精度一般控制较好,直线度能达到0.1mm以内,圆弧上部因没有加强筋等结构,圆弧精度相对较低。
圆弧零件圆弧外形尺寸精度一般能控制在0.5mm左右,小于0.3mm以下的零件尺寸精度加工难度大。
参考文献:实用钣金技术手册编写组编.实用钣金技术手册.机械工业出版社.2001.5。