液氯充装安全管理制度
- 格式:doc
- 大小:102.50 KB
- 文档页数:10
液氯充装安全管理制度范本一、概述本制度是为了确保液氯充装作业能够安全高效进行,避免事故的发生,保障员工的生命财产安全,保护环境,制定的液氯充装安全管理制度。
二、充装作业管理要求1. 充装作业前,必须进行必要的检查和准备工作。
充装设备和器材应处于正常工作状态,确保完好并经过检验合格。
操作人员应通过专业培训,并持有相关证书。
2. 充装区域应设立明显的标识牌和警示标识,确保清晰可见。
禁止未经许可的人员进入充装区域。
3. 充装作业前,应进行充分的安全交底和技术交底,确保操作人员了解充装作业的风险和安全要求。
4. 员工必须按照操作规程进行充装作业,严禁超负荷、超标准充装。
充装过程中,必须定期检查设备、器材的工作状态,确保正常运行。
5. 充装作业过程中,应保持作业区域干燥通风,并严禁吸烟或使用明火。
6. 员工必须佩戴个人防护装备,包括防护眼镜、口罩、手套等。
作业区域应配备灭火器和紧急洗眼器等应急设备。
7. 充装完成后,必须对作业区域进行清理和检查,确保无泄漏和残留。
三、应急管理1. 员工必须熟悉液氯泄漏的应急处置措施和方法,并进行相关培训。
2. 作业区域应设有紧急停气按钮和紧急疏散通道,确保在危急情况下能够快速采取措施。
3. 一旦发生液氯泄漏事故,员工必须立即向上级汇报,启动应急预案。
同时,采取必要的措施进行人员疏散,并防止火源接触液氯。
四、设备维护与检修1. 充装设备和器材必须定期进行维护和检修,确保其正常工作状态。
2. 维护和检修过程中,必须采取必要的安全措施,如停气、断电等,避免意外伤害的发生。
3. 检修完毕后,必须进行测试和试运行,并进行记录。
五、安全培训与教育1. 充装作业人员必须定期进行安全培训与教育,提高他们的安全意识和操作技能。
2. 工作经验丰富的员工应对新进人员进行技术交底,确保其掌握充装作业的要点和安全注意事项。
六、安全管理监督和考核1. 充装作业现场设立专职安全管理人员,负责监督和指导充装作业的安全管理工作。
液氯钢瓶的充装和使用安全〔1〕充装前应校准计量衡器;检查台面和计量杠杆。
充装用的衡器每三个月检验一次,保证准确。
〔2〕充装前必须有专人对钢瓶进行全面检查,确认无缺陷和异物,方可充装。
〔3〕充装系数为1.25kg/L。
严禁超装。
〔4〕充装后的钢瓶必须复验充装量。
两次称重误差不得超过充装量的1%。
复磅时应换人换衡器。
〔5〕充装前后的重量均应登记,作为使用期中的跟踪档案。
〔6〕入库前应有产品合格证。
合格证必须注明:瓶号、容量、重量、充装日期、充装人和复磅人姓名或。
〔7〕钢瓶有以下状况时,不得充装:1〕漆色、字样和气体不符合规定或漆色、字样脱落,不易识别气体类别。
2〕钢印标记不全或不能识别。
3〕新瓶无合格证。
4〕超过技术检验期限。
5〕安全附件不全、损坏或不符合规定。
6〕瓶阀和易熔塞上紧后,螺扣外露不够三扣。
7〕瓶体温度超过40C。
〔8〕充装量为50kg钢瓶,使用时应直立装置,并有防倾倒措施;充装量为5kg和10kg的钢瓶,使用时应卧式放置,并牢靠定位。
〔9〕使用钢瓶时,必须有称重衡器,并装有膜片压力表(如采纳一般压力表时,应采用硅油隔离措施)、调节阀等装置。
操作中应坚持钢瓶内压力大于使用侧压力。
〔10〕严禁使用蒸汽、明火直接加热钢瓶。
可采纳45C以下的温水加热。
〔11〕严禁将油类、棉纱等易燃物和与氯气易发生反应的物品放在钢瓶四周。
〔12〕钢瓶与反应器之间应设置逆止阀和足够容积的缓冲罐,防止物料倒灌,并定期检查以防失效。
〔13〕应采纳经过退火处理的紫铜管连接钢瓶。
紫钢管应经耐压试验合格。
〔14〕不得将钢瓶设置在楼梯、人行道和通风系统吸气等场所。
〔15〕应有专用钢瓶开启扳手,不得挪作它用。
〔16〕开启瓶阀要缓慢操作,并闭时亦不能用力过猛或强力关闭。
〔17〕钢瓶出端应设置针型阀调节氯流量,不同意使用瓶阀直接调节。
〔18〕瓶内液氯不能用尽,必须留有余压。
充装量为50kg 的钢瓶应保留2kg以上的余氯,充装量为5kg和10kg的钢瓶应保留5kg以上的余氯。
液氯充装安全管理制度1. 引言液氯是一种非常危险的化学品,它具有强烈的氧化性和腐蚀性,一旦泄漏可能会对人员和环境造成严重的伤害和危害。
因此,对于液氯充装的安全管理非常重要。
本文提出了液氯充装安全管理制度的规定,以确保液氯充装过程中的安全。
2. 液氯充装现状液氯广泛应用于化工、半导体、制药等领域,其充装主要包括制备、贮存、运输、使用等环节。
在充装过程中,液氯由高压液氯瓶或储罐通过充装管道流入充装设备,经过加热、冷却等处理后,充装到其他设备或容器中。
但是,由于液氯的危险性和特殊性,液氯充装必须严格按照相关安全规定进行,如国家标准和企业内部管理规定,以确保充装过程的安全。
3. 液氯充装安全管理制度为了确保液氯充装过程的安全和稳定,必须制定一套完整的液氯充装安全管理制度。
该制度涵盖了液氯充装前、中、后等各个环节的安全管理规定和措施,包括如下内容:3.1 液氯充装前的安全管理在液氯充装前,必须对液氯充装设备进行检查和维护,确保设备完好无损。
并且,充装设备和周边环境必须符合安全要求和环保要求。
同时,必须确保充装人员具备液氯充装的相应知识和安全技能,必须持有相关的资格证书和操作经验。
3.2 液氯充装中的安全管理在液氯充装过程中,必须保证液氯充装设备和操作符合安全规定。
操作人员必须注意操作步骤,确保充装过程的安全。
同时,要定期对充装设备和相关部件进行维护和检修,确保设备的稳定性和安全性。
如果在充装过程中发现液氯泄漏或其他危险情况,必须立即停止操作,采取相应的应急措施,确保安全。
3.3 液氯充装后的安全管理在液氯充装完成后,必须对充装设备进行清洁、排放或回收液氯,确保充装设备的清洁和安全。
充装设备必须定期进行维护和检修,确保设备的完好无损和正常运行。
4. 液氯充装安全管理制度实施方案为了确保液氯充装安全管理制度的有效实施,必须建立一套完整的实施方案。
该方案包括如下内容:4.1 领导责任企业领导必须高度重视液氯充装的安全管理,制定并落实相关规定。
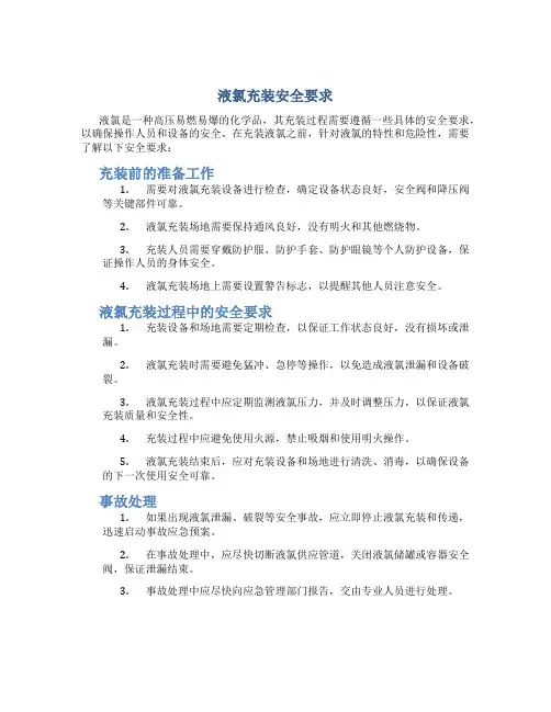
液氯充装安全要求
液氯是一种高压易燃易爆的化学品,其充装过程需要遵循一些具体的安全要求,以确保操作人员和设备的安全。
在充装液氯之前,针对液氯的特性和危险性,需要了解以下安全要求:
充装前的准备工作
1.需要对液氯充装设备进行检查,确定设备状态良好,安全阀和降压阀
等关键部件可靠。
2.液氯充装场地需要保持通风良好,没有明火和其他燃烧物。
3.充装人员需要穿戴防护服、防护手套、防护眼镜等个人防护设备,保
证操作人员的身体安全。
4.液氯充装场地上需要设置警告标志,以提醒其他人员注意安全。
液氯充装过程中的安全要求
1.充装设备和场地需要定期检查,以保证工作状态良好,没有损坏或泄
漏。
2.液氯充装时需要避免猛冲、急停等操作,以免造成液氯泄漏和设备破
裂。
3.液氯充装过程中应定期监测液氯压力,并及时调整压力,以保证液氯
充装质量和安全性。
4.充装过程中应避免使用火源,禁止吸烟和使用明火操作。
5.液氯充装结束后,应对充装设备和场地进行清洗、消毒,以确保设备
的下一次使用安全可靠。
事故处理
1.如果出现液氯泄漏、破裂等安全事故,应立即停止液氯充装和传递,
迅速启动事故应急预案。
2.在事故处理中,应尽快切断液氯供应管道,关闭液氯储罐或容器安全
阀,保证泄漏结束。
3.事故处理中应尽快向应急管理部门报告,交由专业人员进行处理。
液氯是一种危险品,涉及到充装液氯的操作都需要严格遵循相应的安全要求,以保证设备操作人员和周围环境的安全。
在实际操作中需要加强对液氯的特性和危险性的认识,并严格按照液氯安全要求进行操作。
液氯充装安全管理制度第一章总则第一条目的和依据为了保障液氯充装过程的安全,防止事故发生,制定本制度。
第二条适用范围本制度适用于液氯充装作业过程的相关人员。
第三条定义1.液氯:三氯化氮的俗称,化学式为Cl3N。
2.充装:将液氯装入充装容器中,便于运输、贮存和使用。
第二章充装安全管理的组织和责任第四条管理组织1.充装安全管理委员会:负责液氯充装安全工作的协调和监督。
2.充装安全管理部门:负责具体的充装安全管理工作。
第五条管理职责1.充装安全管理委员会:(1)制定液氯充装安全管理的方针、政策和制度。
(2)组织充装安全培训和教育。
(3)制定应急预案,组织应急演练。
2.充装安全管理部门:(1)组织充装作业人员的培训和考核。
(2)监督充装作业的执行情况。
(3)整理和归档充装安全相关资料。
第三章充装安全管理的基本要求第六条充装作业场所和设备的要求1.充装作业场所应设置在通风良好的地方。
2.充装设备应符合国家标准,并定期进行维护和检修。
第七条充装作业操作人员的要求1.操作人员应持有液氯充装作业人员资格证书。
2.操作人员应熟悉液氯充装作业的相关规定和安全要求。
第八条充装作业的安全防护措施1.员工应佩戴符合标准的防护服装、手套、护目镜等个人防护用品。
2.充装容器和设备应配备安全阀、泄压装置等安全设备。
第四章充装安全管理的措施与要求第九条操作规程1.制定液氯充装操作规程,明确充装作业的操作步骤和注意事项。
2.操作人员必须按照操作规程进行充装作业,严禁违章操作。
第十条密封和标识1.充装容器必须严密密封,并进行标识。
2.充装容器上必须清晰标注液氯的名称、质量和充装日期等信息。
第十一条检测和监控1.对液氯充装容器的密封性进行检测,并记录检测结果。
2.对充装作业过程中液氯的温度和压力进行实时监控。
第五章充装安全管理的应急措施第十二条应急预案应建立液氯充装作业的应急预案,明确应急响应程序和应急处理措施。
第十三条应急演练定期组织液氯充装应急演练,提高员工的应急处理能力。
液氯充装安全管理制度模版一、目的与范围本制度的目的是为了确保液氯充装作业过程中的安全性,保护工作人员及环境的安全,并规范充装作业的操作流程和方法。
本制度适用于液氯充装作业,涉及所有工作人员和液氯充装设备。
二、液氯充装作业安全管理1. 充装人员的资质和培训1.1 充装人员必须持有相应的液氯充装操作资格证书,并定期进行再培训和考核。
1.2 充装人员必须了解液氯的性质、危险性和应急处理措施,并配备必要的个人防护装备。
1.3 充装人员应熟悉液氯充装作业的操作流程和方法,严格按照规定的程序进行操作。
2. 充装设备的安全管理2.1 充装设备必须经过严格的验收和检测,确保其完好无损、安全可靠。
2.2 充装设备必须定期进行维护和保养,并记录维护情况和充装设备的使用寿命。
2.3 充装设备必须配备安全保护措施,如液氯泄漏报警器、紧急切断装置等,并进行定期检验和测试。
3. 充装现场的安全管理3.1 充装现场必须设置明显的安全警示标志,包括警示标识牌、禁止吸烟标识等。
3.2 充装现场必须保持整洁,杂物必须堆放整齐,设备必须摆放稳固。
3.3 充装现场必须保持通风良好,及时清除液氯气味,防止积聚引发事故。
3.4 充装现场必须限制人员进入,除工作人员外,其他人员必须得到充装人员的允许。
4. 液氯充装作业的操作流程和方法4.1 充装前必须检查液氯罐体的密封性和阀门的正常状态,确保无泄漏和故障。
4.2 充装过程中必须严格按照标准计量,避免超量充装和不足充装的情况。
4.3 充装完毕后必须关闭阀门,并检查液氯罐体的密封性,确认正常后方可离开充装现场。
4.4 充装作业过程中如发生液氯泄漏或其他事故,充装人员必须立即停止作业,并按照应急处理措施进行处理。
5. 应急处理措施5.1 液氯泄漏的应急处理措施包括迅速切断泄漏源、封闭泄漏区域、告知相关人员和调动专业应急人员等。
5.2 液氯泄漏事故发生后,必须及时进行事故调查与分析,找出事故原因,并采取措施防止再次发生类似事故。
液氯灌装安全技术操作规程
1、严格按《气瓶安全监察规定》和“八不准”进行液氯充装,不
符合规定的不得填写。
2、充装前,充装人员应对自己的使用工具、夹具、充装台的阀门、衡器等进行仔细的检查,并确认负压泵运转是否正常,所有方面正常
时重新加注。
3、监督计量器具的周检工作,对于有疑问的仪器,可以要求提前
进行每周检查。
4、缓慢打开加氯阀,使充装压力控制在0.7-1.0Mpa,并调整衡器游标。
5、充装时,充装人员不允许脱岗,注意观察充装时有无异常情况,密切注意灌装速度和重量,绝对不允许超装;液氯的充装系数为
1.25kg/L即:
容积为400L(0.5t)瓶子的允许填充重量为498-500kg/瓶;
容积为800L(1.0t)瓶子的允许填充重量为997-1000kg/瓶。
6、警告标签及储运、使用说明标签。
7、认真填写填写记录。
2023年液氯钢瓶(罐车)充装管理标准液氯钢瓶(罐车)充装管理标准第一章总则第一条为了加强液氯钢瓶(罐车)充装管理,确保安全生产,保护人民群众的生命财产安全,制定本标准。
第二条本标准适用于液氯钢瓶(罐车)充装过程中的各项操作规范,涉及充装设备、充装工艺流程、安全措施等方面的要求。
第三条液氯钢瓶(罐车)充装管理应遵循以下原则:(一)安全第一,预防为主,防止事故发生;(二)科学管理,严格执行充装标准,保证质量;(三)专业操作,持证上岗,确保人员技能;(四)环境友好,减少污染,降低损失。
第二章充装设备要求第四条充装设备应符合国家安全标准,定期进行检修、保养,确保设备正常运行。
第五条充装设备应具备以下功能:(一)液氯钢瓶(罐车)的加载和卸载功能;(二)液氯钢瓶(罐车)的称重和检测功能;(三)液氯充装泵的自动控制和监测功能;(四)液氯充装管道的安全防护和泄漏报警功能。
第六条充装设备操作人员应经过专业培训,持有相关岗位资格证书,且定期进行复审。
第三章充装工艺流程第七条充装工艺流程应包括以下环节:(一)液氯钢瓶(罐车)验收环节:对液氯钢瓶(罐车)进行必要的检查和验收,确保符合安全要求;(二)液氯充装环节:将液氯输送到液氯钢瓶(罐车)中,并且控制充装时间和充装量;(三)充装结束环节:对液氯钢瓶(罐车)进行瓶体外观检查,确保无泄漏和损伤。
第八条充装工艺流程中,应设立相应的安全防护措施:(一)在液氯充装过程中,应采取防火、防爆措施,防止静电引起的事故;(二)对液氯钢瓶(罐车)和充装设备应进行定期检测、维修和保养,确保设备完好。
第四章安全措施第九条在液氯钢瓶(罐车)充装过程中,应加强现场管理,落实以下安全措施:(一)建立健全安全管理制度,明确责任和权限;(二)加强现场巡查,发现问题及时处理,并记录相关信息;(三)配备必要的防护设备和应急救援装备,并进行定期检查和维护;(四)定期组织安全培训,提高员工的安全意识和应急处理能力。
2024年液氯钢瓶充装的安全要求液氯钢瓶即使在设计、制造方面符合要求,如要充装环节未严格控制,也会引起事故。
近年来,由于液氯钢瓶超装或物料倒罐发生化学反应所引起的液氯钢瓶爆炸事故屡见不鲜。
因此,必须引起高度重视。
一、对钢瓶的要求1、检查有关资料及钢瓶本体液氯充装钢瓶一般有两种,一种是新瓶,另一种是周转瓶。
新瓶应随带钢瓶质量合格证;周转瓶即已经充装过液氯,用完后又返回充装厂重新充装的钢瓶,液氯充装站应对钢瓶本体进行外部检查。
检查内容包括:钢瓶漆色、字样清楚;安全附件齐全;瓶内余压0.05MPa 以上,钢印标记识别;在技术检验期限内;瓶体外观洁净、完好无损。
2、充装前应对钢瓶进行外观检查、钢瓶阀门整修、顶针(阀芯)密封面检查、皮重检查,确认该瓶已经过处理,钢瓶皮重符合规定方可进行。
3、液氯钢瓶有以下情况之一者不得进行充装:(1)漆色、字样和所装气体不符合规定或漆色、安样脱落,不易识别气体类别。
(2)安全附件不全,损坏或不符合规定。
(3)未判明装过何种气体及瓶内余压低于0.05MPa以下。
(4)瓶体温度超过40℃。
(5)钢印标记不全或不能识别。
(6)超过技术检验期限。
(7)瓶体外观有缺陷,不能保证安全使用。
(8)瓶体或瓶阀处沾有油脂或污物,瓶阀外腐蚀严重。
(9)瓶阀和螺塞旋紧后外露部分少于3牙。
(10)新瓶无检验合格证,钢印标高与合格证不符。
(11)新瓶制造厂生产的钢瓶未经有关部门批准。
(12)瓶体上检验钢印系未经地方劳动局批准的气瓶检验单位。
(13)改装不符合规定的或用户自行改装的。
二、充装后的要求正确充装液氯,要求充装单位和使用氯气的单位共同配合,认真对待。
对充装单位有以下要求:1、称重衡器应保持灵敏、准确。
其最大称量为常用称量的1.5~3倍。
每天时行使用情况检查。
定期进行维护保养和校验。
2、充装有记录。
液氯钢瓶充装时,容器内不应全部充满液氯,应留有气相空间。
按《气瓶安全监察规定》规定,液氯的充装系数为1.25kg/L,不得过量充装。
液氯钢瓶(罐车)充装管理标准一、引言液氯是一种常见的化学品,广泛用于工业生产、医疗卫生、环境保护等领域。
为了确保液氯的安全性和可靠性,液氯钢瓶(罐车)充装过程需要严格管理和操作,以防止事故的发生。
本文将对液氯钢瓶(罐车)充装管理标准做详细介绍。
二、液氯钢瓶(罐车)充装前准备工作1. 确保充装场地的安全性,包括排水良好、通风良好、无明火源等。
2. 检查充装设备和仪器的工作状况,确保其正常运行。
3. 准备充装需要的检测仪器和安全设备,包括液氯质量检测仪、防毒面具、安全帽、防护手套等。
三、液氯钢瓶(罐车)充装操作流程1. 准备钢瓶(罐车):检查钢瓶(罐车)的外观是否完好,无损坏、锈蚀等情况,保证其安全性。
同时检查阀门是否正常开关,并采取必要的防护措施,如使用安全帽、防护手套等。
2. 钢瓶(罐车)连接:将钢瓶(罐车)与充装设备连接,确保连接口密封可靠。
3. 检测液氯质量:使用液氯质量检测仪对液氯进行定量检测,确保其符合充装要求。
4. 充装液氯:打开钢瓶(罐车)阀门,开始充装液氯。
注意充装速度要适中,不能过快或过慢。
同时要定期检查充装质量,确保充装过程中无漏气、无液氯泄漏等情况。
5. 充装完毕:充装完毕后关闭钢瓶(罐车)阀门,断开与充装设备的连接。
检查钢瓶(罐车)的阀门是否关闭严密。
将充装记录做好,并在充装钢瓶(罐车)表面粘贴相应标识。
四、液氯钢瓶(罐车)充装安全注意事项1. 操作人员应定期进行液氯安全知识的培训,掌握充装技术和操作规程,保证操作安全。
2. 液氯充装场地应定期进行防火防爆检查,确保安全设备和消防设施正常工作。
3. 充装过程中,操作人员应佩戴防护装备,如防毒面具、安全帽、防护手套等。
4. 禁止将带电设备和明火带入充装场地,以防止发生火灾或爆炸。
5. 充装设备和仪器应定期进行检修和维护,确保其正常工作。
6. 液氯充装过程中,严禁发生液氯泄漏,一旦发现泄漏情况,应即刻采取应急措施并报告相关部门和机构。
液氯充装安全技术操作规程液氯是一种广泛使用的工业气体,被广泛用于医疗、电子、化工、食品加工等行业。
液氯具有高度的腐蚀性和爆炸性,如果不当操作则会带来极大的安全风险。
为了确保液氯充装作业的安全和可靠性,制定了一系列安全技术操作规程。
本文将重点介绍液氯充装安全技术操作规程。
一、液氯充装室要求1.1 充装室门禁控制,每个人员进出充装室前必须通过身份认证。
1.2 充装室必须配备吸气监测器和爆炸探测器等安全设备。
1.3 充装室内必须保持干爽和通风良好,充装室内不能堆放易燃材料。
1.4 充装室内必须配备抗液氯冲击的防爆材料隔墙,要求防爆隔墙顶部不低于3.5米,确保液氯泄漏时不会对其他室内区域造成危害。
1.5 充装室内必须设有安全容量指示牌和维护手册,明确充装室的容量和各种安全参数。
二、液氯充装过程中的安全要求2.1 液氯充装作业必须由专业人员执行,需要穿戴防护装备和隔离装备,以确保人员安全。
2.2 充装前需仔细检查充装设备,确保所有设备和阀门完好无损,以防液氯泄漏。
2.3 充装设备和阀门需要定期检查和保养,确保操作设备的合理性和正常性。
2.4 禁止在充装室内吸烟或使用明火,需要安全使用电器设备,以防止意外发生。
2.5 充装室内禁止放置易燃物品,保持充装室的干燥和通风良好。
2.6 严禁在充装设备和管道附近打钉或进行其他装修行为,以免影响设备的正常运行和安全。
2.7 充装时应确保操作设备和阀门正确关闭,以防止液氯泄漏。
三、液氯运输和储存要求3.1 液氯运输必须符合相关正式文件和标准,遵循走专业通道、专业车辆、专业司机的原则。
3.2 液氯储存必须符合相关国家标准规定,在储存设施及设备的选型和安装上要做好设计计算,避免因储存环境问题导致事故发生。
3.3 液氯储存要注意严密防范液氯泄漏和爆炸,液氯储存环境要保持洁净和通风良好,避免溢出气体积聚,形成易燃或有害气体。
3.4 储存设施和设备保养及维护要做好,注意及时处理液氯设备和管道问题,保持设备完好和可靠性。
液氯钢瓶罐车充装管理标准(经典版)编制人:__________________审核人:__________________审批人:__________________编制单位:__________________编制时间:____年____月____日序言下载提示:该文档是本店铺精心编制而成的,希望大家下载后,能够帮助大家解决实际问题。
文档下载后可定制修改,请根据实际需要进行调整和使用,谢谢!并且,本店铺为大家提供各种类型的经典范文,如工作报告、合同协议、心得体会、演讲致辞、规章制度、岗位职责、操作规程、计划书、祝福语、其他范文等等,想了解不同范文格式和写法,敬请关注!Download tips: This document is carefully compiled by this editor. I hope that after you download it, it can help you solve practical problems. The document can be customized and modified after downloading, please adjust and use it according to actual needs, thank you!Moreover, our store provides various types of classic sample texts, such as work reports, contract agreements, insights, speeches, rules and regulations, job responsibilities, operating procedures, plans, blessings, and other sample texts. If you want to learn about different sample formats and writing methods, please pay attention!液氯钢瓶罐车充装管理标准液氯钢瓶罐车充装管理标准怎么写液氯钢瓶罐车充装是一项技术性强、风险高的作业,需要严格的管理标准来确保安全。
液氯充装安全技术操作规程概述液氯是一种极易挥发的有毒有害气体,因此在充装液氯的过程中必须严格遵守操作规程,确保人员安全和装置安全。
本文档旨在提供液氯充装的安全技术操作规程,以防止液氯泄漏和爆炸事故的发生。
充装前的准备工作1.确定充装设备和操作人员是否具备相应的资质和技能,任何没有经过专业培训的人员不能参与充装操作。
2.检查充装设备的运行和安全状态,确保设备的完整、无泄漏、无损害或损伤。
3.检查仓库的温度、通风和湿度的条件是否符合要求,如果不符合要求需要采取相应的措施进行调整。
4.准备好充装操作的相关记录和检测设备。
充装操作流程1.开始充装前,需要提前确定安全操作方案,进行安全技术交底和安全警示教育,已消除操作人员的安全隐患。
2.配置好充装设备和相关检测设备,测量液氯罐的重量与容积,以确保充装过程控制在合理范围内,避免气体或液体过度充装造成泄漏的危险。
3.开始充装前需要进行气体防护检测,检测出液氯充装过程中可能产生的有毒和有害气体,确保气体浓度符合安全标准和环保标准。
在完成液氯充装作业后也需进行气体浓度检测。
4.进行充装前操作设备和配套设施的连通性检查,确定充装管道,泵的状态,阀门的状态,接口的密封,防止发生气体或液体泄漏的情况。
5.充装过程中有专人指挥,开启充装泵前,先将泵户外测定闸门设在关闭位置,开启充装阀门前,检测其密度,确保密度要求符合要求,将等压充装装置打开,开始充装。
6.充装完成后,关闭液氯阀门,断开充装过程的全部阀门,及时清理渗漏、泄漏。
装置泄漏时应暂停充装并采取相应措施。
及时对充装设备和管道的残余气体进行排空。
充装后的安全操作注意事项1.充装过程中必须佩戴防毒面具、安全眼镜、手套等个人防护用具。
2.在液氯充装完毕后,需要进行设备的管道清洗,排放残余液体和空气。
未处理干净的管道和设备必须封闭,严禁人员靠近。
3.充装完毕后,对不需要进行长时间储备的液氯,应尽快封存和处理,以免造成安全隐患。
液氯钢瓶(罐车)充装管理标准背景介绍液氯作为一种具有广泛应用的特种气体,被广泛用于冶金、化工、电子、医药等领域。
由于其具有较强的活性、强氧化性和易燃性,因此在储存、运输和使用中需要特别注意安全管理。
本篇文档将主要介绍液氯钢瓶(罐车)的充装管理标准,以确保液氯的安全使用。
充装前的准备工作1. 液氯钢瓶(罐车)的检验在进行液氯钢瓶(罐车)充装前,必须进行钢瓶(罐车)的检验。
检验标准按照国家标准进行,包括钢瓶表面的划痕、腐蚀、变形、焊接接头及阀门密封、标志、钢印、检验日期、重量等方面。
仅合格的钢瓶(罐车)才能进行充装。
2. 充装台秤的检验充装台秤是液氯钢瓶(罐车)充装过程中不可或缺的设备之一。
在充装前,必须对充装台秤进行检验,检测重量准确度是否符合国家标准,以确保充装的精度和准确性。
3. 充装操作人员的培训液氯充装是一项非常危险的操作,所以在进行液氯钢瓶(罐车)充装之前,必须对操作人员进行相关的安全培训,使其了解液氯的性质、充装操作细节、事故处理和应急措施等方面。
4. 充装场地的准备充装场地应该保证通风良好、无明火,并有消防安全设施。
同时,应该避免光照强烈和环境温度高的情况,因为液氯在高温下易发生蒸汽爆炸。
充装操作规范1. 钢瓶预充气在进行液氯钢瓶(罐车)充装的过程中,为了保证充装的精度和可靠性,必须对钢瓶进行预充气。
预充气的压力应该根据液氯的质量、体积和充装压力进行计算。
2. 充装开始前的准备将钢瓶(罐车)放在充装台秤上,并按照预充气压力将气体充满,然后将阀门打开,将适量的制冷剂加入钢瓶(罐车)中,最后关闭阀门。
3. 充装过程中的注意事项在充装过程中,需要特别注意以下几点:•不得超负荷充装•对充装管路进行仔细检查,确保管路连接牢固无泄漏•液氯的充装压力必须按规定进行控制•充装过程中如果发现异常情况,要及时停止充装并处理4. 充装结束后的处理充装完成后,需要采取以下措施:•关闭阀门,拆下制冷管•对钢瓶(罐车)进行称重,并记录数据•检查钢瓶表面是否有渗漏或其他问题•对充装工具和管路进行清洁和消毒安全预防措施在进行液氯钢瓶(罐车)充装之前,必须制定一套约束性的安全管理制度,并在现场贴上相关标志和标识,以引导操作人员遵守规范。
液氯充装应注意的安全事项液氯是一种极为危险的化学物质,对人体有很大的危害。
在使用液氯进行充装的过程中,需要更加注意安全问题,下文将从液氯的性质、装卸液氯和应对危险事故等方面,总结必须遵循的液氯充装安全规范。
液氯性质简介液氯是一种无色透明的气体,在常温下可以被压缩成液体。
液氯有强烈的刺激性气味,可以引起眼睛和呼吸系统的疼痛。
液氯遇到高温或火源时易发生爆炸,释放出剧毒气体——氯气,这对健康造成极大的威胁。
液氯充装安全规范充装设备及环境1.充装设备必须符合国家标准和厂家规定,并通过检测认证有效。
充装场地要平整、整洁,无杂物、杂草和有害气体。
2.充装设备及周边环境应远离火源、热源和易燃物品,并为设备和防护屏障留出足够空间。
3.充装场地应具备好的通风条件,以充分保证充装操作的安全。
充装操作规范1.充装操作人员必须接受专业培训,掌握液氯充装管理及操作规范,并有相应的防护措施,包括穿戴防化服、口罩、手套等。
2.充装操作前要仔细检查充装设备及其他相关防护设施是否完好,充装过程中应随时监测压力变化,确保充装设备稳定。
3.充装操作时应使用专门的充装器具,并在操作过程中保证器具与装置连接的稳定性和紧密性,避免液氯外泄。
4.充装操作时,要控制液氯流量,避免过流或堵塞而造成安全事故。
5.充装喷嘴应与充装器具配套,确保液氯的充装是在封闭的状态下进行的。
应对危险事件1.发现气体泄漏时,应及时报警、开启通风设备,并迅速脱离现场,防止中毒。
2.发现气体泄漏或设备故障时,应立即切断相关的电源和气源,采取有效措施防止危害扩散。
3.如果有液氯外泄情况,需要在远离事故现场的地方建立正确的救援指挥部和隔离区,以切断液体氯外泄的途径。
4.如果有人员中毒或受伤,要立即予以救援和送医治疗。
5.对于液氯充装后的空笼,必须做到全密封,标示清晰,分类存放,严格遵守火源禁止到达地点,确保空笼安放无误。
总结液氯充装是一个高风险的作业,必须严格遵守国家法规、行业标准和生产企业制定的安全管理规章。
2024年液氯使用管理规定为加强对液氯使用的管理,杜绝一切事故的发生。
现根据国家有关安全规程、规定、要求和我公司实际,对液氯的使用作出以下管理规定:1.水厂须指定一名专职人员负责液氯的使用管理。
2.值班操作人员必须经过培训合格,并实行持证上岗。
3.氯瓶使用前,值班操作.人员必须对其进行检查:目测氯瓶不得变形,瓶体清洁,防震橡胶圈、总阀塑料保护帽、出氯口保护帽、低熔点安全塞完好,充装记录标签完好,充装记录清晰、准确、正常,如有异常不得使用。
4.氯瓶摆放位置正确,摆放平稳、固定,氯瓶连接后要保持两只总阀,朴心线与地面垂直。
5.检查加氯管路是否完好畅通,是否漏气。
如管路堵塞,宜用钢丝清通,再用气吹去垃圾碎屑,严禁用水冲洗。
6.氛瓶使用时,要先到先用。
氯瓶上的螺纹都是右旋螺纹,使用时一应注意开关的方向。
7.打开上部总阀,气相投加,打开下部总阀,液相投加。
在使用过程中,遇到氯瓶总阀打不开现象时,应通知供货商检查调换填料。
8.值班操作人员应遵守各项操作规程,做好液氯投加过程的巡视,侮小时检查一次加氯,系统的运行情况,并做好用氯量、剩余重量等投加情况的运行记录。
停止加氯时(检修、换瓶)关闭氯瓶总阀。
9.氯瓶使用时,应距明火10米以上,当氯瓶总阀冻结时,严禁用火烤或开水淋,可采用红外线灯泡或其他措施升温,室温不得超过350C。
10.开启氯瓶总阀时,须用专用工具,并缓慢进行,不得用榔头及长扳手等启闭,防止总阀受损。
11.值班人员交接班时应认真负责,查看氯瓶的压力情况,氯瓶存抓亚量,清点安全用具和专用工具,认真做好记录。
12.氯瓶应经常检查,发现渗漏、锈蚀严重应及时调换。
13..使用中如发现漏氯、管破等现象,现场人员应戴好空气呼吸器/防毒而具,关闭氯瓶总阀,开启排风设施,进行应急处理。
14.氯瓶内的液氯不能完全用尽,一般要求使用后必须留有0.050.1Mpa余压(或保留5kg以上的余氯),以免遇水受潮后腐蚀钢瓶。
15.氯瓶要保持附件完好,氯瓶表面应保持清洁。
液氯钢瓶充装的安全要求液氯是一种危险的物质,其充装过程需要遵循严格的安全要求。
下面是液氯钢瓶充装的安全要求。
一、钢瓶检查1.液氯钢瓶必须经过定期检查,确保其壁厚完好、无明显的划伤和划痕,无渗漏和破损。
2.钢瓶的外壳应清洁干净,无油污、漆皮剥落和明显锈蚀。
3.瓶口和阀门应完好无损,阀门应能正常操作、无渗漏。
二、环境安全1.液氯钢瓶充装应在通风良好、无明火和易燃物质的区域进行。
2.工作人员应佩戴适当的防护服、手套和护目镜,以防止接触液氯。
3.充装现场应配备灭火器材,并设有逃生通道。
三、操作规程1.充装前,应确保阀门正处于关闭状态。
2.使用合适的工具,将液氯钢瓶固定在充装台上,防止滚动和倾倒。
3.打开充装工艺设备,将液氯通过管道连接钢瓶。
4.在充装过程中,要注意管道和钢瓶的连接是否牢固,防止液氯泄漏。
5.充装过程中禁止抽烟或使用明火。
6.充装完毕后,关闭充装设备,拧紧阀门。
四、泄漏处理1.在充装过程中,如发现泄漏,应立即停止充装,并采取对策进行处理。
2.发生液氯泄漏时,要采取适当的紧急措施,如迅速将泄漏区域隔离,并向上级报告。
3.工作人员在处理泄漏时要佩戴防护装备,如呼吸防护器、防护服等。
五、储存要求1.充装完毕的液氯钢瓶应储存在通风良好的仓库中,远离明火和热源。
2.储存区域应有防火设施,如灭火器材等。
3.禁止将液氯钢瓶放置在易燃物质附近。
六、人员要求1.从事液氯钢瓶充装工作的人员应经过专门的培训,了解液氯的性质和充装过程中的安全要求。
2.操作人员应持有效的工作证件,并依照规定进行操作。
七、事故应急预案1.液氯钢瓶充装过程中,应制定详细的事故应急预案,如泄漏处理、人员疏散等。
2.工作人员应熟悉事故应急预案,并定期组织演练,以确保在事故发生时能够及时有效地处理。
总之,液氯钢瓶充装的安全要求包括钢瓶检查、环境安全、操作规程、泄漏处理、储存要求、人员要求和事故应急预案等多个方面,通过严格遵守这些要求,可以确保液氯充装过程的安全性。
厦门德利集团赣州氯碱制造有限公司液氯充装安全管理制度批准:刘德民审核:张声普刘坤编制:贺宇盛1 岗位目的将液氯贮槽的液氯按照工艺操作要求进行液氯钢瓶充装。
并负责辖区范围内的设 备、管线、阀门的正常维护保养。
2 3 适用范围适用于液氯包装岗位主要设备3.1 液氯钢瓶现在使用的液氯钢瓶主要1 吨装的大瓶。
瓶体是薄壁焊接压力容器。
它的结构包括 瓶体、针形阀、导管、易熔塞及保护罩等,每个钢瓶上有两个针形阀(即瓶嘴),还有 三个熔化温为64-68℃堵头。
合金塞的作用在于当钢瓶温度升高到 64℃以上而出现超压时 ,它自行熔化并泄漏出氯气,从而降低瓶内压力,保护钢瓶不致爆炸。
但是合金塞在低于 64℃条件下,对其它原因造成的超压是不起保护作用的。
因此不能认为合金塞就是安全阀,而产生麻痹思想。
液氯钢瓶3.2 纳氏泵纳氏泵是一种液环式气体压缩机,它的外壳略似椭圆形,内有一旋转叶轮,壳体内贮存有适量的液体(当氯气压缩时用浓硫酸),叶轮旋转时,其叶轮带动此液体一 运动,由于离心力的作用,液体被抽向壳壁形成椭圆形液环。
由于在运动中上的液体量是相同的,所以在椭圆的长轴两端有两个较短轴方向大的月牙形空间。
在叶轮旋转一周时,叶轮每个间隔中的液体轮流地趋向和离开叶轮的中心,液体的运动情况就仿 佛许多液体活塞,在椭圆长轴方向,使气体容积增大,作为气体吸入的地方,面在短 轴方向,由于气体体积缩小,气体被压缩并排去。
气体的吸入与压出通道是指在壳体及不运动的部分。
由于液体在泵内旋转摩擦会产生热,气体的压缩也将机械能变为热能,液体在气用的液体(硫酸)则需要通过冷却后返回吸入口。
在纳氏泵中,要求硫酸的浓度在 93%以上,以减少泵在高温下腐蚀。
由于氯气中还含有少量的水分,在泵内部分地被硫酸吸收,所以硫酸的浓度会降低,需要经常地用 98%的浓硫酸去替代被稀释的硫酸。
3.3 液氯液下泵3.3.1 液氯输入量:10m3/h3.3.2 输出压力:1.4MPa3.3.3 扬程:65m3.3.4 电机功率:15Kw3.3.5 液氯最低液位:≥300mm3.3.6 密封 N2压力:≥0.3MPa3.4 液氯贮槽3.4.1 容积:3.4.2 充装重量:kg 3.4.3 公称直径:49.7m3 50000Ø2600mm3.4.4 总长:9828mm3.4.5 工作压力:3.4.6 工作温度:3.4.7 安全阀起跳压力:3.4.8 材质:3.4.9 水压试验:3.4.10 氮气气密性试验:2.5MPa -30±5℃1.1MPa 16MnDR 3.0Mpa 2.0Mpa4 工艺指标要点4.1 液氯液下泵压力 1.0MPa4.2 钢瓶充装重量1 吨充装系数:4.3 钢瓶抽负压:4.4 废气纳氏泵入口负压:4.5 废气纳氏泵出口(分配台)压力:990-1000kg≤ 1.25kg/L-0.005MPa-0.015±0.005MPa 0Mpa(用废气拉走)4.6 钢瓶空瓶重量1.0 吨0.44 吨左右4.7 钢瓶定期检验期限4.8 气瓶水压试验压力4.9 瓶内最高温度:4.10 液氯中间槽液位:4.11 排污吸收碱液浓度:4.12 钢瓶充装压力:2 年3.0MPa≤60℃≤80%12%0.78~1.08Mpa(表压)5 操作要点5.1 工艺流程简述来自液氯贮槽 V-20503A/B/C 的液氯经过自流入液氯中间槽 V-20504A/B,液氯中间槽内的液氯经液氯液下泵 P-20501A/B,供包装使用。
将经过专人检查合格的钢瓶,由行车吊往磅称上,使液氯钢瓶的上下充装嘴的连线与地面保持平行,准确称量钢瓶的重量并认真记录。
再将液氯钢瓶上、下瓶嘴分别与废气吸收管线、液氯充装管线通过瓶卡与钢瓶相接,依次打开废气吸收阀门、液氯钢瓶入口上瓶嘴针形阀,抽去钢瓶内压及剩余的氯气,当钢瓶内压抽到-0.010±0.005Mpa 时,关闭废气吸收阀门,打开液氯贮槽去液氯中间槽的阀门,控制液氯中间槽液位在 80% 以下,然后启动液氯液下泵,打开液氯充装阀门,控制液氯液下泵压力在 1.0~1.5MPa 之间(实际 1.2 左右),进行液氯充装,将1.0 吨的钢瓶充装净重 99%~100% : 1000-10kg,充装完毕后,依次关闭液氯充装阀门、液氯钢瓶入口针形阀,经过复称,作记录后,并将充满的钢瓶用行车吊往重钢瓶区存放。
在包装步骤开始及结束过程中,产生于原充装钢瓶内及充装管线内的残存氯气,通过由氯气缓冲罐、纳氏泵、废气分配台组成的废气抽出输送系统送往废氯处理工序处理。
5.2 液氯包装的安全技术要求5.2.1 液氯钢瓶在充装前必须认真检查。
a 瓶色为草绿色,用白色喷上“液氯”字样。
b 瓶上应有两个防震圈、安全阀(易熔塞),瓶阀上有中心由巴氏合金浇成的小保险螺丝。
5.2.2 对有下列情况之一者,应妥善处理;否则严禁充装。
a 漆色,字样和所装气体不符合规定的,或漆色,字样不易辩认的。
b 安全附件不全,损坏或不符合的。
c 未判明装过何种气体或瓶内无余气的。
d 钢印标记不全或不能识别的。
e 钢瓶每 2 年要进行试压及技术检查一次,过期未检查的。
f 外观有缺陷不能保证安全的。
g 检验后的首次充装未经臵换或抽空的气瓶沾有油脂的5.2.3 液氯钢瓶在充装时要注意a 气瓶充装后经 3 小时压力不得大于其设计压力(3Mpa):Cl2充装系数不得大于1.25kg/L。
b 严禁超装。
c 磅称准确度应保持在 1000-1kg 之内。
5.2.4 空瓶称重a 称重前磅称校正零位,钢瓶称重要求精确到 1kg。
b 充装量为 500kg 的钢瓶,空瓶重量应为 230-280kg,包括瓶阀,金属堵、防震圈在内,余气量应小于 50kg,如大于 50kg,并且分析氯气纯度在 95%以上者,返回使用。
c 充装量为 1000kg 的钢瓶,空瓶重量是 440-520kg,余氯量应小于 80kg,若大于80kg,并且查证氯气纯度在 95%以上者,返回使用。
d 新瓶一定要用实际重量值作为瓶重。
5.2.5 钢瓶余气分析a 余气纯度分析按分析规程进行。
b 瓶内余气分析纯度在 95%以上者可送去包装。
c 瓶内余气分析纯度在 95%以下者应清洗钢瓶。
d 若发现钢瓶进水,报请生产技术科处理。
e 若发现化学介质倒灌,必须申报生产技术科处理。
5.2.6 试压及试压操作为了保证钢瓶在使用中的安全,《气瓶安全监察规程》中规定钢瓶每两年检验一次。
检验的操作步骤如下:5.2.6.1 清洗试压操作:(1)抽空余氯a 将需清洗、试压的钢瓶,外观检查合格后,将瓶内余氯用真空泵抽空除氯,必须为负压才能清洗。
b 余氯超过 50kg 以上的,不预抽空,应另行处理。
c 瓶内进水或有其他化学介质倒灌等异常情况,严禁抽空除氯。
(2)碱液除氯a 钢瓶内抽成真空后,关闭抽空阀卸下紫铜管,利用抽余氯的真空往瓶内加碱性水(每瓶大约加碱 250 克),加满为止。
b 浸泡 24 小时,放掉碱水用清水把瓶内冲洗干净。
(3)水压试验a 试验环境气温和试验用水温度保持在 50-35℃。
b 钢瓶加满水后,在试压前停留 4-5 小时,排除瓶内残留气体,试压用的计量瓶同时加满水。
c 试压系统不得渗漏和存留气体。
d 试压前首先检查压力表是否准确完好,试压泵上的压力表两只,且级别不低于1.5 级,压力表的检验期不得超过三个月。
e 试压时开启试压泵,应先开至设计压力 1.96Mpa,然后缓慢卸水(表压为零)反复数次,以排除水中空气。
f 再将计量箱内的水的液面调至 0m 处,然后关闭好卸水阀。
g 再缓慢升压,如无渗漏现象继续开压,升至试验压力 2.94Mpa(相当于30kgf/cm2),然后保持 1-2 分钟,对钢瓶全面检查。
5.2.6.2 检查内容:a 钢瓶表面渗漏情况(视压力表有无变化)b 钢瓶变形情况,有无鼓泡膨胀现象。
c 检查钢瓶的各处焊缝。
钢瓶检查后,应记下记量瓶内水的液面读数(总压入水量),2 分钟后,表压不变打开卸水阀使水缓慢降压卸水,使水回到计量瓶内,降至压力表读数为零,并准确记录计量瓶内的液面读数(亳升数)。
5.2.6.3 严禁连续对同一钢瓶重做超压试验。
5.2.6.4 清洗、干燥a 拆下尾部安全堵,接管加水,排除试压水,继续冲洗,注意出水无色透明为止。
b 排除冲洗水,拆卸全部阀门、堵头、将钢瓶倒臵,出水口向地面将瓶内水放尽,再通蒸汽,如此反复洗蒸至瓶内出水无色透明为止。
c 用蒸汽加热,将瓶内水份蒸干,加热程度以用手摸瓶底有明显烫手感,方可关闭蒸汽。
干燥温度≥60℃。
d 钢瓶干燥以后,用压缩空气吹扫瓶内杂质。
5.2.6.5 钢瓶内检a 用 220V/6.3V 低压防爆行灯伸入瓶内检查,腐蚀情况,有关沟痕、凹状、渣子等,若有渣子等需要重新清洗与干燥。
b 检查各丝口有无损坏,若有必须检修或更换新的。
c 装上阀门,安全堵如有损坏的应更换新阀门及安全堵。
d 准确称量干燥后的钢瓶重量(不包括钢瓶附件)记录读数。
称重后在规定的位臵上打上钢印(钢印必须明显清晰)写上检验日期及瓶重,还用白油漆在瓶尾部写上检验日期编号及单位和瓶重。
5.2.6.6 气密性试验经检验试压合格的钢瓶,首次充装时作气密性试验,气密性试验采用化学方法,用浓氨作检验试剂,用棉纱沾氨水检验钢瓶,如发现有白色烟雾产生时,应及时查明原因处理或报废。
5.2.6.7 测厚度测厚用测厚仪,凡需测厚的钢瓶,申报生产技术科处理。
6 生产调节,不正常现象处理及事故处理6.1 气瓶使用年限虽在 12 年以内,若在使用过程中发现严重腐蚀或损伤的应提前测厚检验。
6.2 气瓶无余压呈负压的应查证有无物料倒灌,若发现瓶内进入其它化学介质,必须进行清瓶处理,并申报生产技术科。
6.3 气瓶非本单位检验的钢瓶未得到制造及使用单位的技术鉴定的,申报生产技术科。
6.4 凡经检验,降压或报废的气瓶应打上钢印负责处理。
6.5 报废处理a 严格执行国家劳动总局和我公司关于液氯钢瓶充装、贮存、运输及检验试压的具体规定,经检验不合格的气瓶坚决报废,不能继续使用。
b 试压不合格的应预报废。
c 报废的钢瓶要进行破坏性处理。
7 设备开停及倒换接到调度开车通知需通知废氯气处理岗位准备接收废氯。
7.1 开启废氯输送泵(纳式泵)P-0902A/B。
7.1.1 打开废氯输送泵(纳式泵)循环酸冷却器 E-0902 的冷却水进、出口阀。
7.1.2.打开气液分离器 V-0907 的出口阀、纳式泵平衡阀。
7.1.3 启动纳式泵电源按钮。
7.1.4 打开纳式泵硫酸加酸口阀,冷却器硫酸回流阀,视硫酸冷却器回酸平稳,硫酸分离器液位在视镜 1/2 处时,关闭硫酸加入阀。
7.1.5 打开液氯包装废气去废气缓冲罐 V-0905 的入口阀、打开酸雾分离器 V-0908 去废氯处理的出口阀。