首届全国测绘行业职业技能竞赛工程测量员赛区技能操作考核评分标准
- 格式:doc
- 大小:47.50 KB
- 文档页数:5
全国职业院校技能大赛中职组工程测量赛项工程测量是一项重要的技术活动,它是工程建设中不可或缺的环节。
为了提高职业院校学生的实践能力和技术水平,全国职业院校技能大赛中设立了职业组工程测量赛项,旨在培养优秀的工程测量技术人才。
工程测量赛项是一项综合性竞赛,涉及到测量仪器的使用、工程测量数据的处理与分析、工程测量方案的设计等多个方面。
参赛选手需要具备扎实的理论基础和丰富的实践经验,能够熟练操作各种测量仪器,并能准确地完成测量任务。
在工程测量赛项中,参赛选手需要熟悉各种测量仪器的使用方法和原理。
他们需要能够正确使用全站仪、水准仪、经纬仪等仪器进行测量,并能够根据测量结果进行数据处理和分析。
参赛选手还需要具备良好的团队合作能力,能够与队友紧密配合,共同完成测量任务。
在工程测量赛项中,参赛选手需要根据实际情况设计测量方案。
他们需要了解工程测量的基本原理和方法,并能够根据不同的测量要求确定合适的测量方法和测量点位。
参赛选手还需要考虑到测量误差的控制和减小,确保测量结果的准确性和可靠性。
工程测量赛项的评分标准主要包括仪器操作的准确性、数据处理和分析的能力、测量方案的合理性等。
评委将根据参赛选手的实际表现进行评分,最终确定获奖名单。
参赛选手需要在规定的时间内完成测量任务,并提交测量数据和分析报告,以证明自己的能力和水平。
参加工程测量赛项对于职业院校学生来说是一次宝贵的机会。
通过参加比赛,他们可以不断提升自己的技术能力和实践经验,增强自信心和团队合作能力。
同时,比赛还为他们提供了与其他院校学生交流学习的平台,促进了各校之间的合作和交流。
工程测量是一项综合性的技术活动,需要参赛选手具备扎实的理论基础和丰富的实践经验。
通过参加全国职业院校技能大赛中职组工程测量赛项,学生们能够不断提高自己的技术水平和实践能力,为将来的工程测量工作打下坚实的基础。
这项赛事的举办不仅促进了职业教育的发展,也为培养优秀的工程测量技术人才做出了积极的贡献。
测量技能比赛评分细则一、比赛规则:1、竞赛采用团队比赛形式,每个参赛小组由3名选手组成,男女不限,参加两项竞赛项目为同一组选手。
2、各队参赛顺序提前抽签决定。
3、参赛选手必须按照大会规定的参赛时间提前20分钟参加检录,由引导员引导进入比赛场地(比赛准备区)。
4、参赛选手着装整齐,必须带齐两证(身份证、学生证),并佩戴参赛胸卡,缺一者不准参加比赛。
5、比赛需连续进行,竞赛一旦计时开始不能无故终止比赛。
如果在比赛期间测量仪器发生非人为故障,致使比赛不能继续进行,需经裁判长(或副裁判长)确认并批准,比赛可重新开始。
6、参赛小组必须独立完成规定的测量内容并现场进行内行计算,外业和内业数据必须直接填在规定的表格内(表格见附录1-附表1、2)。
表格填写好后应及时交给裁判员,不能带离比赛场地,否则成绩无效。
观测数据必须原始真实,严禁弄虚作假,否则取消参赛资格。
7、参赛小组应规范作业,注意测量安全及仪器保护,全站仪迁站时仪器可不装箱,但需从脚架上卸下并关机。
8、比赛过程中现场裁判监督仪器使用、观测、记录、计算以及组员配合过程中的规范性,防止出现人员、仪器安全事故,经提醒恶意不改者,现场裁判有权终止比赛。
9、完成“闭合水准测量”竞赛,规定用时为25分钟;完成“全站仪坐标放样”竞赛,规定用时为45分钟;计时都是从开箱起,到放好仪器并递交成果止;以现场裁判计时为准,超时不计算成绩。
10、在各项考核指标精度全部满足要求的前提下,按闭合水准测量时间占30%和全站仪坐标放样时间占70%的比例计算总用时。
排列选手名次以总用时多少来决定,总用时少者名次列前、多者名次列后、相等名次并列。
二、记录计算规则:1、记录表用铅笔或签字笔记录原始数据,书写工整,因字迹不清影响比赛成绩的,后果自负。
原始数据不得涂改,如出现记录计算错误,应将原数据杠掉后在该数据上方重新书写。
2、角度记录计算精确到秒;长度记录计算精确到毫米;高程记录计算精确到毫米。
2013—2014学年度建筑工程学院测量技能大赛赛项技术规范与评分标准鄂州职业大学建筑工程学院2013年10月目录普通组 (3)第一题:水平角测量(50分) (3)第二题:四等水准测量(50分) (3)附:考核标准 (5)1.总体评分标准: (5)2. 水平角测量成果质量成绩评定标准 (5)3、四等水准测量成果质量成绩评定标准 (7)附件1 水平角观测手簿示例(参考) (9)附件3: (12)角度误差配赋表样例 (12)高程误差配赋表样例 (12)专业组 (14)第一题二等水准测量(50分) (14)第二题全站仪坐标放样(50分) (16)附件1:二等水准测量记录规定 (19)附件2:二等水准测量手簿示例(参考) (19)附件3:高程误差配赋表样例 (20)附件4:全站仪坐标放样边角测量记录、计算表 (21)2013—2014学年度建筑工程学院测量技能大赛评委评分表(普通组) (23)2013—2014学年度建筑工程学院测量技能大赛评委评分表(专业组) (25)普通组第一题:水平角测量(50分)任务:每小组完成一个四边形内水平角测量任务,计算并分配水平角测量误差。
要求:1.每小组4人,每人用两个测回完成一个的水平角的测量工作,要求按规定配置水平度盘起始读数;2.完成必要记录和计算;3.对中误差≤±3mm,水准管气泡偏差﹤2格。
4.时间限制:60分钟第二题:四等水准测量(50分)任务:每小组按四等水准测量要求,分别完成指定的水准路线外业测量工作、内业计算。
1.考核内容1)参赛选手需在抽签确定的场地区域内,完成四等水准的观测、记录、计算和成果整理工作,提交成果报告。
2)比赛分外业观测和内业数据处理和撰写成果报告两个阶段进行。
3)外业观测在规定的场地内进行,参赛选手施测一条由一个已知点和3个待求点组成的闭合水准线路,线路长度约300米左右,分4个测段,四名选手各施测1个测段;内业数据处理要求选手根据在观测期间整理的测段小结信息记录表计算出各待求点的高程,提交观测成果表。
附件5:2020年全国职业院校技能大赛改革试点赛中职组工程测量赛项评分标准一、理论知识考试1.理论知识竞赛试题由赛项执委会从2020年全国职业院校技能大赛改革试点赛中职组工程测量赛项理论考试题库中抽取。
2.理论知识考试采用机考(闭卷)方式进行,考试时间120分钟。
由计算机评分并统计分数。
3.试题类型为单项选择题(120题,每题0.5分)和多项选择题(40题,每题1分)。
满分100分。
其中,多选题需全部答案正确方可得分。
二、四等水准测量四等水准测量评分表(仪器操作部分)说明评分标准次(站)数扣分水准仪摔倒落地,一次扣10分每个测段应按规定编号进行观测和记录,违反一次扣5分阻挡或妨碍其他队观测,裁判劝阻无效,一次扣5分记录转抄或使用橡皮,一次扣5分测站重测不变换仪器高,一次扣2分未按“后-后-前-前”观测顺序及上、下丝再中丝读数,或没有换站时后视尺移动,一次扣2分圆水准气泡未居中,或脚架架设不稳定或有碰动(骑马观测)一次扣2分不顾安全狂跑或仪器2米内无人看管或结束仪器未装箱复位,一次扣2分迁站时仪器未竖立、脚架未收拢一次扣1分记录者无回报读数或观测过程中有其它明显违规或不安全现象一次扣1分测段非偶数站或返工不从固定点到固定点,每一测段扣20分说明:操作规范性共20分,扣完为止。
四等水准测量评分表(记录计算、成果精度、用时部分)说明评分标准次(站)数扣分视线长度≤100米或前后视距差≤5米,超限一次扣5分任一测站上前后视距差累积≤10米,超限一次扣5分基辅读数差≤3毫米,基辅高差的差≤5毫米,超限一次扣5分“K+黑-红”全部为“0”扣20分,仅1-2处不全部为“0”扣10分;视距上下丝读数全部为“0”或“5”扣20分,仅1-2处不全部为“0”或“5”扣10分转抄成果或厘米、毫米改动或涂改、就字改字或连环涂改或用橡皮擦、刀片刮或观测与计算数据不一致、“空站”、“跳站记录”等一处扣5分手簿计算错误或随意划线或不注错误原因或记录、计算的占位“0”未填写,一处扣1分;高差“±”未填、中丝读数及“后-前”加“多余”小数点一处扣2分。
首届全国测绘行业职业技能竞赛工程测量员赛区竞赛技能操作考核评分标准为了正确评价参赛选手的作业过程和最终成果,根据《首届全国测绘行业职业技能竞赛工程测量赛区竞赛实施细则》和有关文件,制定工程测量员赛区竞赛技能操作考核评分标准。
一、成绩结构技能操作考核总成绩为100分,各成绩单项和子单项均采用百分制测评。
成绩单项、子单项及权重、分值见下表。
技能操作考核成绩单项、子单项权重、分值(二)评分方法1、采用加权平均法计算成绩子单项得分,按下列公式计算。
121()ni i i S P s ==⨯∑式中:1S ------成绩单项得分,2i S ------成绩子单项得分(成绩子单项测评分),i P -------相应成绩子单项权,n --------成绩单项中包含的成绩子单项个数。
2、采用加权平均法计算技能操作总成绩得分S=11()ni i i S P =⨯∑式中:S -------技能操作总成绩得分,1i S ------成绩单项得分, i P ------相应成绩单项权,n------成绩单项的个数。
仪器操作及点位精度成绩记观测选手,其他成绩记编图选手。
重点考核参赛选手使用仪器的规范性,外业仪器操作的安全性,成果成图的精度和完整性,数据、注记的正确性,所用时间等各项指标。
3、外业数据采集和内业编图操作评分方法 主、副裁判测评分的平均分为选手得分。
二、技能操作考核(一)外业数据采集及数据传输竞赛时间为90分钟,其中外业数据采集80分钟,数据传输及仪器整理10分钟。
参赛选手打开仪器箱即视为竞赛开始,选手全部观测完毕视为外业数据采集结束,裁判员据此进行计时。
到达竞赛规定时间时,选手应当立即停止操作,否则取消数据采集成绩。
数据采集结束后,10分钟内完成数据传输、仪器整理。
外业数据采集及数据传输基础分为14分,奖励分3分,满分17分。
在竞赛过程中,裁判员依据表1评分细则,对参赛选手的操作逐项进行考评并进行详细记录,记录见表2。
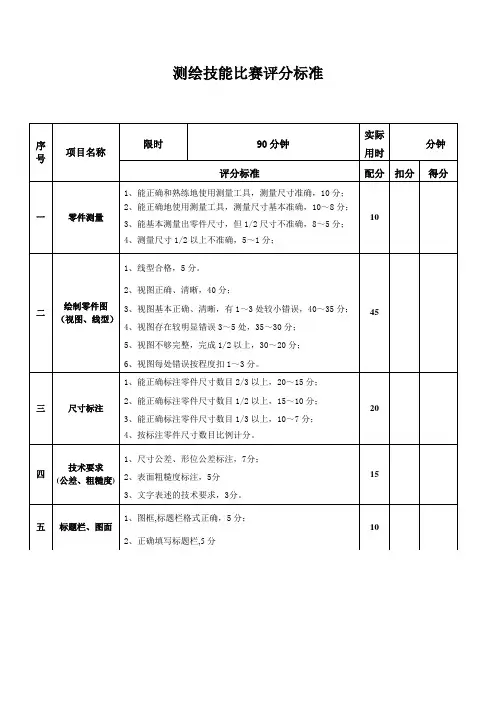
测绘技能比赛评分标准
序号项目名称
限时90分钟
实际
用时
分钟
评分标准配分扣分得分
一零件测量1、能正确和熟练地使用测量工具,测量尺寸准确,10分;
2、能正确地使用测量工具,测量尺寸基本准确,10~8分;
3、能基本测量出零件尺寸,但1/2尺寸不准确,8~5分;
4、测量尺寸1/2以上不准确,5~1分;
10
二
绘制零件图
(视图、线型)
1、线型合格,5分。
2、视图正确、清晰,40分;
3、视图基本正确、清晰,有1~3处较小错误,40~35分;
4、视图存在较明显错误3~5处,35~30分;
5、视图不够完整,完成1/2以上,30~20分;
6、视图每处错误按程度扣1~3分。
45
三尺寸标注1、能正确标注零件尺寸数目2/3以上,20~15分;
2、能正确标注零件尺寸数目1/2以上,15~10分;
3、能正确标注零件尺寸数目1/3以上,10~7分;
4、按标注零件尺寸数目比例计分。
20
四
技术要求
(公差、粗糙度)
1、尺寸公差、形位公差标注,7分;
2、表面粗糙度标注,5分
3、文字表述的技术要求,3分。
15
五标题栏、图面
1、图框,标题栏格式正确,5分;
2、正确填写标题栏,5分
10。
首届全国测绘行业职业技能竞赛工程测量员赛区理论知识考试复习提纲一、复习参考书目1、中国测绘职工职业道德规范2、中华人民共和国测绘法3、测绘行业职业技能培训教材《测量基础》(测量员版)4、测绘行业职业技能培训教材《工程测量》(测量员版)二、《工程测量》(测量员版)复习提要1、学习《中国测绘职工职业道德规范》2、学习《中华人民共和国测绘法》3、学习测绘行业职业技能培训教材《测量基础》(测量员版)相关内容4、学习测绘行业职业技能培训教材《工程测量》(测量员版)以下重点内容:第一章地球地形状及坐标系第一节地球地形状和大小知识点:水准面;大地水准面;总地球椭球与参考椭球第二节测量坐标系知识点:天文地理坐标系;大地坐标系;空间大地直角坐标系;平面直角坐标系;CGCS200国家大地坐标系;WGS8世界大地坐标系第三节高程基准面和高程系统知识点:大地高定义;正高定义;正常高定义;大地高、正高与正常高关系;1985 国家高程基准第二章精密光学经纬仪及水平角观测第一节经纬仪地基本结构及使用方法知识点:经纬仪主要轴系之间关系;垂直角及指标差计算方法第二节经纬仪地检验和校正知识点:照准部水准器轴与垂直轴正交地检校;光学对点器检校;视准轴误差检验及消除误差措施;水平轴倾斜误差检验及及消除误差措施;减弱水平度盘分划误差影响地方法第三节水平角观测中地主要误差和操作地基本原则知识点:水平角观测地基本规则第四节经纬仪地维护和保养知识点:仪器存放注意事项;仪器使用注意事项;仪器转运时注意事项第三章电磁波测距第一节电磁波测距原理简介知识点:电磁波测距原理;测距仪及电磁地维护保养第二节电磁波测距成果地改正知识点:测距仪仪器系统误差改正;大气折射改正;距离化算方面改正第三节广电测距地误差分析知识点:测距误差地主要来源第四节电磁波测距仪地检验知识点:电磁波测距仪地检验项目;测定加常数、乘常数地方法;周期误差地测定方法第四章精密水准仪和水准测量第一节水准仪和水准标尺地结构及要求知识点:水准仪基本结构及其应满足地条件;水准仪及水准标尺维护和保养第二节精密水准仪地检验与校正知识点:水准仪角误差检校第四节水准测量误差及减弱其影响地措施知识点:仪器误差;外界误差地影响;第五节三四等水准测量知识点:水准测量基本规则;三、四等水准测量;水准观测中地注意事项;观测中地间歇;成果质量地检核和超限时地处理第六节水准测量外业计算知识点:外业手簿地检查和计算;高差改正数地计算;水准路线闭合差计算和闭合差分配;高差计算;水准测量精度估算第五章三角高程测量第一节三角高程测量原理知识点:三角高程测量计算公式;大气垂直折光影响及减弱措施;折光系数确定第二节垂直角地观测方法知识点:垂直角观测方法;观测手簿地记录和计算;观测限差和重测规定;仪器高、觇标高量取第三节三角高程测量地计算知识点:三角高程测量计算;高差验算第六章大比例尺地形图测绘及应用第一节大比例尺地形图质量标准知识点:地形图质量标准第二节大比例尺数字测图知识点:数字测图基本思想;数字测图采集信息描述;数字测图作业模式;图形生成及编辑;图形输出;数字地形图成果质量地检查与验收第三节数据通信知识点:数据通信地基本概念第四节工业场地现状图测绘知识点:现状图与竣工图区别第五节:地形图应用基本内容知识点:坐标计算、方位角计算、距离计算、高程计算、坡度计算第六节地形图在工程建设中应用知识点:断面图绘制;面计量算;土方量计算第七章施工控制测量第一节施工控制网概述知识点:布设施工控制网必要性;施工控制网特点;施工控制网布设原则、布设形式;选点原则及埋设规格第二节水平角测量知识点:精密测角一般原则;水平角测量方法;观测手簿地记录计算;水平方向值归算第三节导线测量知识点:布设形式;技术要求;边长测量;距离归算;导线水平角观测;垂直角观测第四节导线平差计算知识点:支导线计算;仅有一个连接角地附合导线计算;具有两个连接角地附合导线计算;未测连接角地附合导线地计算;闭合导线计算;导线计算中闭合差地限差第五节GPS 测量知识点:选点原则;点位埋设;外业观测;外业观测成果地计算和检查;GPS网平差处理;GPS控制网技术总结第六节高程施工控制测量知识点:水准点选点埋石;水准测量;水准测量技术要求第七节施工控制网测量成果地检查验收知识点:选点埋石地检查;控制测量成果地检查第八章施工放样第一节施工放样概述知识点:施工放样概念;施工放样程序;施工放样方法第二节施工放样基本操作知识点:水平角放样;全站仪放样;高程放样第三节设计平面点位地测设知识点:直角坐标法;极坐标法;方向线交会法;前方交会法;距离交会法;轴线交会法;正倒镜投点法第九章建筑工程测量第一节建筑工程测量概述知识点:城市坐标与厂区坐标地换算第二节建筑施工控制网知识点:建筑施工控制网网型;建筑轴线适用范围、测设与轴线调整;建筑方格网适用范围、测设及规划改正第三节民用建筑施工测量知识点:施工前地准备工作;建筑物定位及常用方法;建筑物放线方法及测设要点;基坑腰桩测设;一般建筑物标高传递方法;一般建筑物轴线投测方法第四节工业建筑施工测量知识点:厂房矩形控制网测设方法第五节高层建筑施工测量知识点:高层建筑物轴线控制网布设、激光铅垂仪轴线投测方法、高层建筑标高传递方法第十章线型工程测量第一节线型工程测量概述知识点:线路设计与测量关系第二节道路初测知识点:平面控制测量;高程控制测量第三节道路中线测量知识点:道路中线在地面地表示方法;道路中线放样;里程桩设置第四节圆曲线测设知识点:曲线要素计算;圆曲线主点里程计算;圆曲线中线点独立坐标计算第五节综合曲线测设知识点:缓和曲线;综合曲线要素计算;综合曲线主点里程计算;综合曲线独立坐标计算第六节竖曲线测设知识点:竖曲线要素计算;主点里程及高程计算;竖曲线上任一点设计高程计算第七节线路纵横断面测量知识点:纵断面测量及总断面图绘制;横断面测量及横断面图绘制第十一章管线工程测量第一节管线中线测量知识点:主点测设;中桩测设;总横断面测量第二节管线施工测量知识点:施工控制桩测设;顶管施工测量第三节管线测绘知识点:管线测绘作用;地下管线测量方法与精度;地下管线测绘地取舍;地下管线测量规定;地下管线调查第十二章水利工程测量第一节水下地形测量知识点:水下地形测量特点;测深断面和测深点地布设;测深点平面定位方法;水深测量方法;回深测深仪地基本原理、组成;深度改正;多波束测深系统基本原理;水位观测方法;深度基准面与海洋测深第三节水利枢纽施工控制网布设知识点:布设原则;布设特点第四节坝体施工控制测量知识点:坝轴线测设;施工控制网测设;坡脚线测设;边坡放样第六节大坝变形监测大坝垂直位移监测;大坝水平位移监测第十三章地下工程测量第一节隧道地面测量知识点:解析法地面控制测量;三角形网、导线网、GPS 网布设形式;隧道地面平面控制网坐标系和投影面地选定第二节地形工程测量知识点:地下导线测量特点、布设、选点埋石、测量;地下高程控制测量特点、布设第三节竖井联系测量知识点:竖井联系测量误差分析;联系三角形法最有利形状、测量、计算;两井定向实质、测量、计算;竖井高程传递测量第四节隧道施工测量知识点:坡度放样、贯通误差测定及调整第五节陀螺经纬仪知识点:陀螺仪特性;陀螺仪指北原理;陀螺仪常数测定第十四章工程建筑物变形监测第一节工程变形监测地基本知识知识点:变形概念;原因;变形监测定义;作用第二节变形监测地精度与观测周期知识点:精度确定;周期确定;精度、周期与变形速度间地关系第三节变形监测网知识点:变形监测网点关系;垂直位移监测网选点、布设、标石规格等;水平位移监测网选点、布设、标石规格等第四节建筑物垂直位移观测知识点:沉降观测原理;沉降观测方法;沉降观测成果整理第五节水平位移观测知识点:水平位移观测原理;水平位移测定方法;水平位移观测成果整理第六节高耸建筑物倾斜观测知识点:各种观测方法及使用范围第七节裂缝观测知识点:观测内容、标志埋设、成果提交第八节变形监测资料地整理、成果表达和解释知识点:资料整理内容、分析、成果提交;成果表达要求。
首届全国测绘行业职业技能竞赛工程测量员式中:1S ------成绩单项得分,2i S ------成绩子单项得分(成绩子单项测评分),i P -------相应成绩子单项权,n --------成绩单项中包含的成绩子单项个数。
2、采用加权平均法计算技能操作总成绩得分S =11()ni i i S P =⨯∑式中:S -------技能操作总成绩得分,1i S ------成绩单项得分,i P ------相应成绩单项权,------成绩单项的个数。
仪器操作及点位精度成绩记观测选手,其他成绩记编图选手。
重点考核参赛选手使用仪器的规范性,外业仪器操作的安全性,成果成图的精度和完整性,数据、注记的正确性,所用时间等各项指标。
3、外业数据采集和内业编图操作评分方法 主、副裁判测评分的平均分为选手得分。
二、技能操作考核(一)外业数据采集及数据传输竞赛时间为90分钟,其中外业数据采集80分钟,数据传输及仪器整理10分钟。
参赛选手打开仪器箱即视为竞赛开始,选手全部观测完毕视为外业数据采集结束,裁判员据此进行计时。
到达竞赛规定时间时,选手应当立即停止操作,否则取消数据采集成绩。
数据采集结束后,10分钟内完成数据传输、仪器整理。
外业数据采集及数据传输基础分为14分,奖励分3分,满分17分。
在竞赛过程中,裁判员依据表1评分细则,对参赛选手的操作逐项进行考评并进行详细记录,记录见表2。
(二)内业编辑成图内业编辑基础分为0分(满分为8分),内业编辑成图考核时间为60分钟。
参赛选手统一开机,核对计算机时钟,开始竞赛;作业完成后,选手以本人“选手编号”为文件名保存文件,即为竞赛结束。
在规定时间内,选手每提前5分钟加1 分,3分封顶。
到达竞赛规定时间时,选手应当立即停止操作,否则取消内业编辑分数。
内业编辑操作项目评分细则详见表3。
三、成果完整性和准确性的考评(一)数量计分一类地物点:控制点、房角、独立树、亭、雕塑;二类地物点:支柱、路灯、照射灯;三类地物点:宣传橱窗、花坛、内部道路拐点、内部道路转弯、检修井孔。
武汉大学测绘学院测绘技能大赛评分实施规则一、总则1 测绘技能大赛的宗旨服务于教学,促进学生将测绘理论知识与测绘实践很好地结合起来,强化学生的实践动手能力。
2 为保证测绘技能大赛的公平性、合理性,由学院领导和专家教授组成竞赛委员会,下设检录组、裁判组、计时组、后勤组和仲裁组。
3参赛选手以测绘学院在校的本科生为主,其他学院部分学生参加。
参赛选手以测量小组为单位参加,四人组成一个测量小组,其中主测一名、辅测叁名。
数字测图内业成图二人组成一个测量小组。
4各参赛小组和组员必须服从当值裁判的判罚,若有异议,应向仲裁组申述,若不服从判罚的,当值裁判有权取消其参赛资格。
5 实践技能大赛名次分两项:按二级电磁波测距导线测量、三等水准测量综合总分高低取名次,设一等奖5 个,二等奖 10 个,三等奖 15 个。
按数字测图内业成图总分高低取名次,设一等奖10 个,二等奖15 个,三等奖25个。
二、执行规范及使用仪器1 执行规范1)CJJ8-99《城市测量规范》。
2)GB/T 20257.1-2007《国家基本比例尺地形图图示第1部分:1:500、1:1000、1:2000地形图图式》。
3)GB12898-91《国家三四等水准测量规范》。
2 参赛使用仪器1)一级电磁波测距导线测量:全站仪(测角精度,测距精度5+5ppm以上)。
2)水准测量:S3光学自动安平水准仪。
3)计算机成图软件:CASS2008三、实践技能比赛内容及上交成果1 实践技能比赛内容本次实践技能比赛包括三项内容:二级电磁波测距导线测量、三等水准测量和数字测图内业。
1)二级电磁波测距导线测量:参赛小组在规定的时间内独立完成规定线路的闭合导线测量。
闭合导线路线经过3个指定未知点,竞赛委员会为每组提供两个互相通视的平面控制点,具体技术要求及评分标准见实施细则。
2)三等水准测量:参赛小组在规定的时间内独立完成规定路线的三等水准测量。
水准路线经过3个指定水准点,竞赛委员会为每组提供一个高程控制点。
附件1:首届全国测绘行业职业技能竞赛大地测量员赛区技能操作考核评分标准为了正确评价参赛选手的作业过程和最终成果,根据《首届全国测绘行业职业技能竞赛大地测量赛区竞赛实施细则》和有关文件,制定大地测量员赛区竞赛技能操作考核评分标准。
一、成绩结构技能操作考核总成绩为100分,仪器操作分值60分,观测时间分值30分,内业计算分值10分。
外业施测根据竞赛选手对仪器操作、作业流程、作业技巧的掌握熟练程度,以及观测方法的规范性等测评项完成的质量情况,综合观测所用时间进行评分;内业计算根据计算表格填写的规范性、表格填写质量、数据取舍、成果可利用性等项进行评分。
二、技能操作考核(一)二等水准观测考核竞赛主要对参赛选手二等水准观测的规范性、熟练程度、观测技巧等方面进行考核。
技术组根据竞赛内容设置测评点,并为每个测评点预置一定分值。
竞赛中,裁判员根据竞赛选手在竞赛中对测评点完成质量等进行评分。
1、观测技术指标及要求如下:(1)测段、线路往返测高差不符值≤±4K mm,K为测段、线路长度,单位为km。
(2)水准路线环闭合差≤±4F mm ,F为环线长度,单位为km。
(3)测站观测应符合以下要求:◆视线长度≤50m;◆前后视距差≤1.5m;◆任一测站上前后视距差累积≤6.0m;◆视线高度≤2.80且≥0.55m。
(4)测站观测顺序为:◆往测时,奇数测站照准标尺分划的顺序为:后视→前视→前视→后视◆往测时,偶数测站照准标尺分划的顺序为:前视→后视→后视→前视◆返测时,奇、偶测站照准标尺的顺序分别与往测偶、奇测站相同。
(5)测站观测限差应符合:◆基辅分划读数的差≤0.4mm;基辅分划所测高差的差≤0.6mm。
2、仪器观测总分为60分,各测评点、测评内容、分值设置及评分标准如下表:3、观测数据中,视距长、前后视距差、视距累积差、视线高、基辅差、高差之差任何一项超限一次,观测成果作废。
4、每位选手上交的测段小结信息记录表中,“参赛单位”等测站信息应填写齐全,填写不全的,有一处扣1分。
首届全国高职院校测绘类专业技能大赛实施细则 根据教育部高等学校高职高专测绘类专业教学指导委员会和国家测绘局职业技能鉴定指导中心关于举办首届全国高职院校测绘类专业大学生技能大赛的决定,特制定大赛实践技能比赛实施细则。
一.总则1.比赛项目1)单一路线的四等水准测量。
2)单一路线的一级导线测量。
3)1:500地形图测绘。
2.比赛的技术依据1)《城市测量规范》(CJJ8-99)2)《1:500.1:1000.1:2000地形图图式》GB/T 20257.1-2007。
3.参赛使用的仪器1)水准测量:使用具有符合水准器的DS3光学水准仪,不得使用自动安平仪器。
2)导线测量:使用测角精度2″及以上.测距精度5mm+5PPM •D 及以上全站仪。
3)数字测图:使用测角精度5″及以上以上,测距精度5mm+5PPM •D 及以上全站仪。
4)数字测图计算机及成图软件各单位自备。
以上仪器各参赛单位自备,如需要在昆明冶专借用仪器设备,务必请提前联系。
4.比赛场地昆明世博园内。
5.时间评分标准规则在规定的比赛时间内完成比赛任务,按下式计算时间得分:121(140)30i i T T S T T -=-⨯⨯-%式中:T 1为速度最快的队用时, T n 为在规定时间段内速度最慢队的用时。
凡在规定时间内未完成比赛任务的,在以上最低分基础上,每超时1分钟扣1分。
比赛时间的规定(暂定):水准测量1小时,导线测量50分钟,数字测图3小时。
6.参赛顺序抽签决定参赛顺序。
现场抽签决定水准测量和导线测量的路线、数字测图的控制点。
7.竞赛方式及比赛名次竞赛不分预赛和决赛。
各单项成绩加权(即按水准0.3.导线0.3.数字测图0.4)求和决定综合成绩的名次。
单项名次按成绩决定。
单项成绩由时间分和质量分两部分组成:时间分占30%,质量分占70%。
8.人员组织及要求1)每个参赛队由4人,A 、B 、C 、D 编号,其中设队长编号为A 。
报到时同时报编号。
第二届全国测绘地理信息行业职业技能竞赛摄影测量赛区竞赛技术纲要根据国家测绘地理信息局《关于开展第二届全国测绘行业职业技能竞赛活动的通知》、《第二届全国测绘行业职业技能竞赛工作方案》和《第二届全国测绘行业职业技能竞赛摄影测量赛区竞赛实施方案》的有关要求,为统一竞赛技术标准,明确竞赛要求,特制定本竞赛技术纲要。
一、竞赛基本概况1 .竞赛时间:2011 年10 月10 日—10 月15 日2.竞赛地点:陕西省西安市3.竞赛承办单位:陕西测绘局4.竞赛标准:以《摄影测量员国家职业标准》中高级技能(国家职业资格三级)的知识和技能要求为基础,并结合技能人才培养要求和生产岗位需要,适当增加新知识、新技术、新技能等相关内容。
二、竞赛内容摄影测量竞赛采取理论知识考试和技能操作考核相结合的方式,侧重技能操作考核,每位竞赛选手均需参加理论考试并独立完成技能操作考核。
(一)理论知识考试1.试题题型:主客观混合型。
客观题型试题包括选择题、判断题和填空题等,占总题量的60% ~70% ;主观题型40%具体内容参见《第二届全国测绘行业职业技能竞赛摄影测量赛区竟赛理论知识考试复习提纲》 。
(二)技能操作考核 技能操作考核的内容为影像测图和地形图编辑。
技能操作考核作业要求每个参赛选手利用提供的空三 加密等成果资料, 完成空三加密成果导入、 定向、 立体测图、 数字正射影像图制作和地形图编辑工作。
1.参考技术标准( 1) GB/T 7930-2008 航空摄影测量内业规范》( 2) GB/T 7931-2008航空摄影测量外业规范》3) GB/T 15967-2008 《1:500 、1:1000 、 1:2000 地形图航空摄影测量数字化测图规范》试题包括名词解释、简答题、问答题等,占总题量的 30% 1:500 、 1:1000 、 1:2000 地形图 1:500 、 1:1000 、 1:2000 地(4)GB/T 20257.1-2007 《国家基本比例尺地图图式第1 部分1:500 、1:1000 、1:2000 地形图图式》(简称《图式》)(5)CH/T 9008.3-2010 《基础地理信息数字成果1:500 、1:1000 、1:2000 数字正射影像图》6)GB/T 24356-2009 《测绘成果质量检查与验收》7)GB/T 18316-2008 《数字测绘成果质量检查与验收》2.考核内容3.软硬件配置数据编辑软件、影像处理软件选手自选自带。
附件16中职土木水利专业类工程测量项目技能竞赛规程、评分标准及选手须知一、竞赛内容1.理论知识考试理论知识考试试卷命题以建筑工程技术专业人才培养要求为基础,结合《工程测量员国家职业标准》中级技能的知识要求和生产岗位需要,适当增加新知识、新技术、新技能等相关内容。
考试范围详见附件一:2014工程测量项目理论考试大纲。
2.技能操作考核(1)四等水准测量一个已知点和三个未知点组成的闭合水准路线(见图1),水准路线总长约为400米。
注:其中有一测段地势变化比较复杂,有一定的坡度;该测段起终点不相互通视,存在一定的弯曲。
参赛队在规定时间内按四等精度要求独立完成指定路线的水准测量外业观测和内业计算(记录、计算表见附件二:表1、表2)。
要求由一个已知高程点,测出三个待测点并现场进行内业计算,每人轮换完成一个测站的观测和记录计算。
(2)三级导线测量一个已知点及已知方向和三个未知点组成的闭合导线(如图2),四条边总图1 闭合水准路线示意图 1A 4A 3A2A长约400米。
参赛队在规定时间内按三级导线精度要求独立完成指定的闭合导线测量外业观测和内业计算(记录、计算表见附件二:表3、表4)。
外业观测采用三联脚架法,进行一个连接角和四个转折角(左角)测量(5个角度均采用测回法一测回进行观测)以及四条导线边测量(每条导线边水平距离采用往测一测回),内业计算根据给定的已知点坐标和已知坐标方位角,经平差计算出3个指定未知点的平面坐标。
要求每人完成一个测站的观测和记录计算。
二、竞赛方式本次竞赛以小组方式进行,每个参赛小组由4名选手组成。
理论考试采取书面闭卷形式,每名参赛选手在规定时间内独立完成答题任务。
技能操作考核由参赛选手按要求现场完成四等水准测量和三级导线测量的实际操作、记录、计算。
三、竞赛时量1.理论知识考试规定用时60分钟。
2.技能操作考核的两个项目交叉进行。
其中四等水准测量竞赛,规定用时为60分钟;三级导线测量竞赛,规定用时为60分钟;计时从领取试题起(仪器设备应扣箱,脚架要收好),到仪器设备收好放回原地并递交成果止;以现场裁判计时为准。
附件2:
首届全国测绘行业职业技能竞赛工程测量员赛区技能操作考核评分标准
为了正确评价参赛选手的作业过程和最终成果,根据《首届全国测绘行业职业技能竞赛工程测量赛区竞赛实施细则》和有关文件,制定工程测量员赛区竞赛技能操作考核评分标准。
一、成绩结构
技能操作考核总成绩为100分。
其中,仪器操作成绩占25%,成果完整性和准确性成绩占75%,仪器操作及点位精度成绩记观测选手,其他成绩记编图选手。
重点考核参赛选手使用仪器的规范性,外业仪器操作的安全性,成果成图的精度和完整性,数据、注记的正确性,所用时间等各项指标。
二、技能操作考核
(一)外业数据采集及数据传输
竞赛时间为90分钟,其中外业数据采集80分钟,数据传输及仪器整理10分钟。
参赛选手打开仪器箱即视为竞赛开始,选手全部观测完毕视为外业数据采集结束,裁判员据此进行计时。
到达竞赛规定时间时,选手应当立即停止操作,否则取消数据采集成绩。
数据采集结束后,10分钟内完成数据传输、仪器整理。
外业数据采集及数据传输基础分为14分,奖励分3分,满分17分。
在竞赛过程中,裁判员依据以下评分规则,对参赛选手的操作逐项进行考评。
(注:对中整平是指观测过程中在不同测站上各检查一次,整平要求长气泡偏离不超过一个分划,对中误差要求不超过3mm。
各单项分扣完为止(下同))。
(二)内业编辑成图
内业编辑基础分为0分(满分为8分),内业编辑成图考核时间为60分钟。
参赛选手统一开机,核对计算机时钟,开始竞赛;作业完成后,选手以本人“选手编号”为文件名保存文件,即为竞赛结束。
在规定时间内,选手每提前5分钟加1 分,3分封顶。
到达竞赛规定时间时,选手应当立即停止操作,否则取消内业编辑分数。
内业编辑操作项目计分细则
三、成果完整性和准确性的考评
(一)数量计分
数量分为35分,选手在规定时间内完成作业,即可得到此分。
每少测一类地物点一个扣3分,二类地物点一个扣2分,三类地物点一个1 分,扣完数量分为止。
一类地物点:控制点、主要房角点、彩门等。
二类地物点:厕所角、路灯、人行拱桥桥头角、信号灯等、道路边线拐点。
三类地物点:次要房角点、花坛及地类界拐点、各种检
修井孔、公用水龙头等。
(二)质量计分
质量分为40分,按国家有关质量评定标准,对选手提交成的成果质量进行考评,考评见下表质量评分。
质量评分表
注:扣分扣完质量分为止。
1、轻缺陷是指:房屋幢号注记错,一般房屋层数错,图上要素属性错、一般要素放错层或属性值错或辅助线代码错或属性值有误等类缺陷问题的错,面状要素未封闭或通过标识点构面的要素内无标识点、多标识点的错; 道路边线、房屋等要素出现悬挂节点、同一要素重复输入、要素间关系不合理、有向要素方向错误、线划错误打断的错等;注记压盖地物。
2、重缺陷是指:地物点超过3倍中误差,地物所属层错,花园名称错,控制点属性错或放错层、数据分层不完整、图廓内外整饰有错漏,图名、图号错或漏,文件名称、数据格式、数据文件、坐标系、图廓点、控制点坐标值与理论值不相符等错。
3、严重缺陷是指:文件名错、中误差超限。
4、粗差是指:地物点在2倍中误差到3倍中误差之间。