博士后进站申请流程
- 格式:doc
- 大小:51.00 KB
- 文档页数:3
博士后进站申请和审批流程网上申报下载材料包括:1、博士后进站申请表(须申请人签名);2、专家推荐信(两封, 其中一封必须是申请人的合作导师);3、博士后科研流动站设站单位学术部门考核意见表(须所申请流动站负责人签字);4、博士后进站审核表(须申请者档案所属单位人事部门盖章。
统招统分博士毕业生由学籍管理部门或就业指导中心盖章)。
5、与博士后工作站(企业)联合培养的博士后还须提交:;;南京财经大学与企业联合培养博士后协议书(南京财经大学博士后流动站网页下载)入选者登陆中国博士后网站实名注册申请并下载材料(装订成册,一式四份,含身份证及学位证书复印件) 申请者提前联系流动站 流动站专家指导小组考核、面试确定初选人员博士后学术联系导师填写《南京财经大学学术联系导师招收博士后登记表》(附件2)提交书面申请,填写《南京财经大学博士后申请表》及材料(附件1)流动站审核:填写《博士后科研流动站设站单位学术部门考核意见表》流动站负责人签署意见报送博士后管理办公室博士后工作领导小组核准省人社厅博管办审批博士后出站申请和操作流程注:《博士后研究工作报告》参考格式样本、《南京财经大学博士后研究工作终期考核表》、《接收单位意见表》请登录南京财经大学人事处网站()进入“博士后专栏”自行下载。
答辩通过者登陆“中国博士后网上办公系统”,在线填写《博士后研究人员工作期满登记表》,填写完成后直接打印(一式四份,表格右下角自带校验编号)。
同时,在系统中下载后填写《博士后研究人员工作期满审批表》和《博士后研究人员工作期满业务考核表》博士后人员向流动站提交《博士后研究工作报告》、《南京财经大学博士后研究工作终期考核表》,以及在站期间以“南京财经大学”为第一署名单位发表的文章(本人为第一作者或通讯作者)、主持立项的课题等科研成果的复印件及有效证明材料流动站负责将博士后人员提交的《南京财经大学博士后研究工作终期考核表》和科研成果附件材料交由科研处审核盖章(仅审核科研成果部分)。
博后申请流程
博士后(Postdoctoral)是指博士毕业后在科研机构或高等学府从事科研工作的人员。
以下是一般的博士后申请流程的示例:
1. 确定研究兴趣:首先,明确您的研究兴趣和目标。
确定您希望从事的研究方向,并找到相关领域的科研机构或导师。
2. 寻找导师或科研机构:根据您的研究兴趣,联系潜在的导师或科研机构。
了解他们的研究项目和要求,并表达您的兴趣和愿望进行博士后研究。
3. 准备申请材料:根据要求,准备申请材料。
一般的申请材料包括个人简历、
学术成果(如学术论文、研究项目等)、推荐信、研究计划书等。
确保材料准确、完整,并突出您的研究能力和潜力。
4. 提交申请:按照要求,将申请材料提交给相关的科研机构或导师。
通常可以通过在线申请系统、电子邮件或邮寄递交申请。
5. 评估与面试:您的申请材料将由相关的科研机构或导师进行评估。
如果被认
为符合要求,可能会进行面试或进一步的评估。
面试可能是面对面的,也可能是通过视频会议进行。
6. 协商与签订协议:如果您成功通过评估和面试,您和导师或科研机构将进行
协商并最终达成博士后研究的协议。
协议可能涉及到研究项目、工作条件、薪资待遇等方面的条款。
7. 注册与报道:一旦协议达成,您将根据相关机构或导师的要求,完成博士后的注册手续,并按时报道开始研究工作。
请注意,具体的博士后申请流程可能因不同学校、研究机构或国家而有所不同。
因此,建议您仔细阅读相关机构的官方网站或联系相关部门,以获取准确和最新的申请流程和要求。
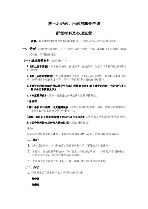
博士后进站、出站与基金申请所需材料及办理流程注意:现场审核时需带齐所有材料的原件及三套复印件,原件审核后返回。
一.进站(进出站标准表格,在“中国博士后网下载区”下载,要求使用基金会统一的制式表格,不得随意更改。
(一)进站所需材料(请看附件一)1.《博士后申请表》(本人在线填写,在线生成,有校验码,注意户口本首页地址要落实到门牌号)2.《博士后进站审核表》(统招统分由学校盖章;在职人员必须脱产,有单位人事部门的章;如果档案存放在人才中介,须有中介出具“个人委托存档证明”)3.《博士后科研流动站设站单位学术部门考核意见表》或《博士后科研工作站研究项目指导小组考核意见表》4.《专家推荐信》(其中一封推荐信必须是博士生导师推荐信)5.身份证6.博士学位证书或博士论文答辩决议(如果是国外取得的博士学位,需提供教育部留学服务中心开具的国外学历学位认证书。
)7.《博士后科研工作站招收博士后研究项目立项表》(工作站独立招收或联合招收需提供)8.《联合培养博士后研究人员协议书》(联合招收提供)注意:流动站单独招收提供1~6项,工作站单独招收提供1~7项,联合招收提供1~8项(二)落户1.博士后进站时,户口只能落在设站单位集体户(不能落常住集体户)。
2.工作站、流动站联合招收的,户口落在工作站设站单位。
工作站落户确有困难的,经流动站同意,可以落在流动站设站单位。
3.进站前为北京市常住户口不予迁移,集体户口可以迁到设站单位。
(三)其它1. 开具博士后在站期间子女入学介绍信所需材料身份证结婚证独生子女证或准生证出生医学证明户口本首页及本人页进站批文复印件提示:如果孩子已经是本市常住户口,不开具介绍信。
2.女博士在站期间所生子女可以随博士后本人落单位集体户。
3.博士后在站期间户口不能迁移,如果自行迁移,出站时家属将不能随迁。
二.出站(一)出站所需材料1.《博士后研究人员工作期满登记表》本人在线填写申请材料后,在“纸质材料”中生成此表。
中国博士后入站流程一、申请入站博士后研究人员在选择一个博士后流动站进行科研工作后,需要向所选流动站提交入站申请。
申请入站时需要提供个人基本信息、学位证书、导师推荐信、个人研究计划、学术成果等相关材料。
二、材料审核流动站会对申请材料进行审核。
主要审核要求是申请人是否满足相关条件,如是否获得博士学位,研究计划是否具有一定的科学研究水平等。
三、面试审核通过后,申请人可能需要进行面试,以了解申请人的具体研究方向和研究计划。
面试一般由流动站相关负责人或专家组进行,面试中可能会进行学术报告,询问相关问题等。
四、签订协议面试通过后,申请人需要与流动站签订博士后入站协议。
协议主要包括研究计划、师资配备、资金保障等方面的内容。
五、办理入职手续签订协议后,申请人需要办理入职手续。
包括办理入职手续、建立个人档案、办理社保和住房公积金等。
六、科研工作完成入职手续后,申请人正式开始科研工作。
根据研究计划,申请人需要从事具体的科学研究工作,与导师和团队展开合作,完成研究任务。
七、定期评估在科研工作过程中,流动站会定期对博士后人员进行评估。
评估的主要标准包括科研成果、学术交流、科研课题和科研经费管理等。
八、结题评审科研工作完成后,申请人需要进行结题评审。
评审主要通过对研究成果的评估,以及对博士后期间学术交流和学术影响力等方面进行综合评价。
九、离站若申请人在评估和结题评审中均被认可,申请人可以顺利离站。
离站前需要办理相应的手续,例如离职手续、资料整理等。
综上所述,中国博士后研究人员入站流程包括申请入站、材料审核、面试、签订协议、办理入职手续、科研工作、定期评估、结题评审和离站等环节。
这些步骤和程序旨在确保博士后研究人员按照科研计划进行科学研究,并使其取得一定的研究成果。
在职博士后进站流程一、找到合适的博士后科研流动站。
这就像是找对象,得看对眼才行呢。
你得先在众多的科研流动站里,根据自己的研究方向、兴趣爱好,还有未来的职业规划啥的,挑出那个最适合你的。
比如说你是搞生物研究的,那肯定得找生物相关领域很厉害的流动站呀。
你可以通过各种渠道去了解这些流动站,像问自己的导师呀,他们经验丰富,肯定能给你指条明路;还有在学术圈里打听打听,看看哪个流动站口碑好,成果多。
这一步可重要啦,就像盖房子打地基一样,地基打得好,后面的事儿才顺呢。
二、联系合作导师。
挑好了流动站,接下来就是联系导师啦。
这个时候你得鼓起勇气,就像去追求自己心仪的人一样。
你可以给导师发邮件,在邮件里简单介绍下自己的情况,比如说你之前做过哪些研究呀,取得了什么成果呀,为啥对他的研究方向感兴趣之类的。
邮件的语气要诚恳、礼貌,可不能太随便哦。
要是导师回复你了,不管是同意还是不同意,都要很有礼貌地回应。
要是同意了,那可太棒啦,就像中了小彩票一样呢。
如果不同意,也别灰心,也许下一个导师就是你的“真命天子”呢。
三、准备进站申请材料。
这一步就像是去参加一场很重要的考试,要准备好多东西呢。
一般来说,你得准备好自己的简历,这个简历要把自己的教育背景、工作经历、研究成果都写清楚,越详细越好。
还有博士学位证书,这可是你的“入场券”之一呢。
然后就是科研计划书啦,这个计划书得写得特别棒,要把你进站之后打算做的研究内容、研究方法、预期成果啥的都写清楚。
你可以把它想象成是你给未来的自己画的一幅蓝图,要让导师和评审专家看了就觉得,这个计划好酷,这个博士后肯定能做出很厉害的东西。
另外,可能还需要推荐信,找那些熟悉你、认可你的人来写,这样的推荐信才更有分量嘛。
四、提交进站申请。
东西都准备好了,就可以提交进站申请啦。
这个时候要仔细检查自己的材料有没有问题,可别因为一点小马虎就被打回来重新弄,那多麻烦呀。
提交申请之后呢,就像是把自己精心准备的礼物送给了别人,然后就开始满心期待地等着结果啦。
博士后进站申请一、申请条件(一)取得博士学位、品学兼优、身体健康、年龄一般在四十周岁以下的人员。
(二)委托代培、定向培养博士和在职人员、现役军人,申请从事博士后研究工作须征得所在单位同意。
在职人员不得申请兼职从事博士后研究工作。
(三)外国籍人员可以申请进站。
在国外取得博士学位的中国籍人员,可以“留学回国人员”身份申请进站从事博士后研究工作。
(四)本研究所培养的博士不得申请进本单位的流动站从事博士后研究工作。
(五)在站期限:3年。
二、进站流程及所需材料(具体填报的材料要求以“中国博士后网上办公系统”中的为准)(一)流动站自主招收博士后1. 确定意向:面试后与合作导师确定工作意向,并签订《博士后在站期间工作协议书》。
2. 网上注册:在“中国博士后”网站(/V3/Manage/Login.aspx)进行注册,如实填写进站申请并保存提交。
信息填写必须真实完整。
落户地址:北京市朝阳区大屯路3号;公安受理机关:朝阳分局;派出所:奥运村派出所。
3. 材料提交:将以下材料提交至中心人事教育处审核1)《博士后工作申请表》经本人签字确认后上交一份;2)与合作导师签署的《博士后在站期间工作协议书》一式三份;3)《博士后进站申请表》一式三份(登录系统生成打印,须有校验码);4)《博士后进站审核表》一份,第一项的证明内容须由校级就业指导中心、单位人事部门、所在部队师以上部门或人才服务中心盖章并注明出站后分配意见;5)《博士后科研流动站设站单位学术部门考核意见表》一份,第一项由合作导师签字,“综合意见”栏空白不填;6)《专家推荐信》两封,由两位本学科领域的博士生导师或相当水平专家填写,其中有一位应该是申请人的博士导师。
留学博士申请在国内做博士后,至少需提供一份国外导师或科研项目负责人(教授、专家)的推荐信。
推荐信各一式三份;7)博士学位证书原件及复印件三份,暂时未拿到证书者可以使用通过论文答辩的决议书复印件办理进站,获得学位证书后应在进站半年内及时向招收单位补交证书复印件,否则按退站处理;8)申请人身份证原件及复印件;9)培养单位出具婚育证明一份;半年之内由二级甲等以上医院出具的体检报告一份。
博士后进站申请流程1.研究方向确定:博士后进站申请前,首先需要确定自己的研究方向,了解有哪些研究组织或机构在该方向上有相关的研究项目或合作机会。
2.寻找合适的导师:根据自己的研究方向,寻找合适的导师。
可以通过学术会议、期刊论文、学术圈子等途径获取导师的相关信息,并与导师进行沟通,了解他们是否有招收博士后研究人员的意愿。
3.准备材料:根据研究组织或机构的要求,准备申请材料。
通常包括个人简历、学术经历、研究计划、推荐信等。
4.申请材料提交:将准备好的申请材料提交给研究组织或机构。
一般可以通过邮件或在线系统提交申请。
5.审核和评估:提交的申请材料会经过研究组织或机构的审核和评估。
评估的内容可能包括申请人的学术背景、研究计划的可行性、导师的评价等。
6.面试:通过初步评估的申请人可能会被邀请参加面试。
面试通常会与导师进行,目的是了解申请人的研究能力、沟通能力等。
7.录取和合同签订:经过面试后,成功通过申请的申请人会收到录取通知。
双方将进行讨论,并签订相关的协议或合同,明确双方的权益和义务等。
8.入站:签订合同后,申请人按照约定的时间入站,正式开始博士后研究工作。
入站时,需要办理相关手续,例如签署工资合同、办理住宿手续等。
9.开展研究工作:入站后,博士后研究人员将按照研究计划,积极开展研究工作。
期间,可能会有学术讨论、研讨会、学术交流等机会,博士后研究人员可以利用这些机会与其他研究人员进行学术交流和合作。
10.结题和离站:在规定的时间内完成研究任务后,博士后研究人员需要按照规定提交结题报告,并完成相关的结项手续。
完成后,可以办理离站手续,结束博士后研究。
总结起来,博士后进站申请流程包括确定研究方向、寻找导师、准备材料、提交申请、审核和评估、面试、录取和合同签订、入站、开展研究、结题和离站等步骤。
这个流程可能会因研究组织或机构的实际情况而有所不同,申请人需要根据具体的情况进行调整和准备。
博士后进站申请和审批流程
第一步:申请准备
在申请准备阶段,申请人需要了解所在机构或实验室的相关政策和要求。
通常,申请人需满足一定的学术要求和研究背景,例如具有相关的博士学位、相关的研究经历和成果等。
申请人需要准备一份个人简历、研究计划和推荐信等申请材料。
第二步:申请提交
申请人在准备好申请材料后,需要将申请材料提交给相关的实验室或机构。
通常申请人需要在规定的申请时间内提交申请,具体的提交方式和要求会在实验室或机构的官方网站上公布。
申请人需确保申请材料的完整性和准确性。
第三步:初审
初审是审批流程中的第一关。
在初审阶段,实验室或机构的相关负责人会对申请材料进行初步审核。
他们会根据申请人的学术背景、研究计划和推荐信等方面对申请进行评估,以确定是否满足进站申请的基本要求。
第四步:评审
评审是进站申请审批流程中的核心环节。
在评审阶段,实验室或机构会邀请一定数量的评审专家对申请材料进行评审。
评审专家通常会对申请人的学术水平、研究计划的合理性和可行性等方面进行评估,并提出评审意见和建议。
第五步:结果通知
第六步:材料准备
以上就是博士后进站申请和审批流程的主要步骤。
需要注意的是,不同的实验室或机构可能会在细节上有所不同,所以申请人在申请过程中最好详细了解相关的政策和要求,并根据实际情况进行准备和申请。
中山大学科研基地博士后进站申请程序及提交材料
中山大学科研基地博士后进站申请程序及提交材料
1. 在中山大学博士后之家网站上了解科研基地当年招聘计划、博士后管理制度、博士后待遇等相关信息。
2. 与相关科研基地联系,达成初步意向后,由申请人及科研基地共同协商确定拟合作院系和导师,与院系联系并向合作导师寄发邀请函。
3. 在中国博士后网上填报资料。
具体步骤为:进入中国博士后网->在全国交互式网上办公系统“办事人员进入”窗口注册并登陆->根据提示填写相关信息->提交所填写的信息并打印下载相关表格。
4. 按要求提交纸质材料至院系,各相关院系受理审核申请人材料。
5. 科研基地与院系共同组织面试后,科研基地、院系、合作导师与拟聘人员共同拟订《联合培养协议书》,交校博管办审核。
6. 院系将拟聘用人员有关材料提交校博管办审核。
7. 校博管办审核各院系递交的材料,报送学校主管领导审批后,上报省人事厅专技处。
待省人事厅批复后,由校博管办或院系向申请人寄发《中山大学博士后研究人员进站通知》。
科研基地博士后申请材料一览表(A4纸打印或复印)。
博士后进站流程一、材料准备1.博士后申请表(中国博士后网上填写后下载)2.博士后进站审核表3.博士后科研流动站设站单位学术部门考核意见表4.博士后科研工作站研究项目指导小组考核意见表5.博士后科研工作站招收博士后研究项目立项表6.专家推荐信(两封,其中一封要求博士导师写)7.四方协议8.中关村科技园区海淀园企业博士后进站考核表9.全面鉴定表10.学位证或答辩决议书11.身份证二、进站审核1. 网上审核在中国博士后网上完成表格填写,上传签字盖章的《博士后进站审核表》、身份证、博士学位证书或答辩决议书后提交网上审核2. 现场审核网上审核通过后预约现场审核,携带以上所有材料原件及复印件两份到北京市人才服务中心(安定门外大街187号)办理审核和进站展手续。
办理完会开具以下材料:(1)北京市人力资源和社会保障局介绍信(2)调动人员情况登记表(3)博士后招收文件三、存档和落户1. 到原单位取档案2. 到原单位户籍科取户口登记卡(需携带北京市人力资源和社会保障局介绍信原件和复印件)3. 到海淀区政府企业服务中心(地铁西钓鱼台站A口)三楼海淀分局办公窗口办理入户通知书(需携带北京市人力资源和社会保障局介绍信原件和调动人员情况登记表)4. 到海淀园博士后管理部门(海淀招商大厦东615)办理介绍信。
(需携带博士后进站材料复印件)5. 到海淀区人才服务中心(海淀区西四环北路73号)存档(需携带档案、博士后进站原件、博士后招收文件原件、海淀园博士后管理部门开具的介绍信、身份证复印件)6. 到海淀区人才服务中心(海淀区西四环北路73号)办理落户,需携带以下材料:(1)入户通知书(2)户口登记卡(3)身份证复印件(4)一寸照片(符合身份证照片要求)(5)中关村科技园开具的介绍信(6)人力资源和社会保障局介绍信复印件(7)北京户口申请表(8)单位接收证明(9)存档转入通知书(只查看,不提交)。
博士后流动站申请一、引言博士后流动站是为博士后研究人员提供交流、学习和合作的平台,是博士后研究工作的重要组成部分。
本文将就博士后流动站的申请流程、申请条件和申请材料进行详细介绍,并探讨博士后流动站对博士后研究工作的意义和影响。
二、申请流程博士后流动站的申请流程一般包括以下几个步骤:2.1 了解流动站信息在申请博士后流动站之前,首先需要了解各个流动站的研究方向、导师团队和科研资源等信息。
可以通过查阅相关网站、咨询导师或与已经在流动站工作的博士后进行交流,以便选择适合自己研究方向和发展需求的流动站。
2.2 联系导师在选择好目标流动站后,需要与目标流动站的导师进行联系,了解导师的研究方向、合作意愿和招收博士后的条件等。
可以通过邮件、电话或面谈等方式与导师进行沟通,以便确定是否有合作的机会。
2.3 准备申请材料申请博士后流动站需要准备一系列的申请材料,包括个人简历、研究计划、推荐信等。
在准备申请材料时,需要根据流动站的要求进行具体的填写和准备。
2.4 提交申请材料完成申请材料的准备后,需要将申请材料提交给目标流动站。
一般可以通过邮件或在线申请系统进行提交。
在提交申请材料之后,需要耐心等待流动站的审核和回复。
2.5 面试和录取如果申请材料通过了流动站的初步审核,可能需要进行面试环节。
面试一般包括面对面的交流、学术报告或答辩等形式。
面试结束后,流动站会根据面试结果进行最终的录取决定。
三、申请条件申请博士后流动站需要满足一定的条件,包括学历、科研经历和学术成果等方面。
3.1 学历要求一般来说,申请博士后流动站需要具备博士学位。
有些流动站可能对专业背景有特定要求,需要申请人具备相关专业的博士学位。
3.2 科研经历申请博士后流动站需要具备一定的科研经历。
可以是在博士研究期间的科研项目经历,也可以是在其他科研机构的科研工作经历。
科研经历能够证明申请人具备独立开展科研工作的能力和经验。
3.3 学术成果申请博士后流动站需要具备一定的学术成果。
博士后进站流程补充材料补充材料通过通过通过体检通过申请迁户人员补充材料申请人选择流动站、合作导师申请人网上注册,填报相关信息申请人准备材料(见《华北电力大学博士后进站递交材料一览表》)申请人向流动站提交申请材料流动站考核、审批校博管办审核国家博管会网上审核持合格体检表及其他所有原始材料原件返回校博管办打印《博士后研究人员进站备案证明》人事处办理入职手续国家博管办审核备案人才办至博管办办理进站落户介绍信博士后前往公安机关办理迁户手续人才办在系统上传档案转入证明博士后进站流程说明1.申请人根据学科和研究方向选择流动站及合作导师。
2.网上申请。
申请人需登陆中国博士后网站“中国博士后网上办公系统”()申请注册账号,填写个人基本信息,并上传证明材料原件的高清无阴影扫描件。
提交后打印《博士后申请表》。
3.准备材料。
申请人按照《华北电力大学博士后进站递交材料一览表》(见下页)准备材料,并提交至流动站所在学院。
4.学院可采用考核、考试、答辩等形式对拟从事博士后研究的人员的科研能力、学术水平、已取得的科研成果和综合素质等情况进行考核。
考核通过后管理人员在“网上办公系统”提交材料,并将盖有部门印章与领导签字的纸张材料提交至学校博士后管理工作办公室(简称博管办)。
申请人不符合流动站博士后招聘条件,不予录取,或让申请人补充材料。
6.博管办审核,通过后网上提交材料至国家博管会。
7.国家博管会网上审核。
申请人关注网上办公系统,于国家博管会网上审核通过后,打印《博士后研究人员进站备案证明》三份。
8.携带全部材料至博管办办理进站入职手续。
9.入职手续:1)持以下材料到人事处领取转单A:《博士后研究人员进站备案证明》(加盖人才办公章)B:体检表(请提前在三甲医院进行常规体检,含胸片、腹部B超、心电图、肝功ALT结果、肾功、血糖。
每一项检查均不可少,体检表贴一吋免冠近照并加盖医院骑缝章,体检结果有效期为半年)。
2)至各部门办理相关手续:人事处:调转博士后人事档案(含党组织档案),并开具“档案转入证明";资产管理处:住宿安排;组织部:党组织关系转入;网络与信息化办公室:办理校园一卡通;等等。
24年广东省博士后进站审批流程下载温馨提示:该文档是我店铺精心编制而成,希望大家下载以后,能够帮助大家解决实际的问题。
文档下载后可定制随意修改,请根据实际需要进行相应的调整和使用,谢谢!并且,本店铺为大家提供各种各样类型的实用资料,如教育随笔、日记赏析、句子摘抄、古诗大全、经典美文、话题作文、工作总结、词语解析、文案摘录、其他资料等等,如想了解不同资料格式和写法,敬请关注!Download tips: This document is carefully compiled by theeditor.I hope that after you download them,they can help yousolve practical problems. The document can be customized andmodified after downloading,please adjust and use it according toactual needs, thank you!In addition, our shop provides you with various types ofpractical materials,such as educational essays, diaryappreciation,sentence excerpts,ancient poems,classic articles,topic composition,work summary,word parsing,copy excerpts,other materials and so on,want to know different data formats andwriting methods,please pay attention!2024年广东省博士后进站审批流程详解随着2024年的到来,广东省的博士后研究人员进站审批流程继续保持严谨且规范。
博士后入站流程
博士后是博士毕业后的一种继续深造的途径,其入站流程如下: 1. 确定博士后招聘单位:博士后需要选择一个招聘单位,可以是高等院校、科研机构或企业。
2. 找到博士后导师:博士后需要找到一位合适的导师,与其确定研究方向和课题,并签署博士后工作协议。
3. 提交申请材料:博士后需要准备完整的申请材料,包括个人简历、博士学位证书、博士毕业论文、推荐信等。
4. 进行面试:通过初步筛选后,博士后需要进行面试,以进一步确认其能力和适合度。
5. 签订合同:经过面试后,若招聘单位认可博士后的能力和适合度,则双方需要签订合同。
6. 办理入站手续:博士后需要提交入站手续,包括签证、工作许可、住宿等申请。
7. 开始博士后研究:完成入站手续后,博士后即可开始进行研究工作,按照博士后工作协议的规定,完成研究任务。
博士后入站流程需要经历多个环节,需要博士后本人和招聘单位的共同努力,才能顺利完成。
- 1 -。
南开大学博士后研究人员申请及进站办理程序一、初审请向专业学院提交下列申请材料(可参照南开大学招收博士后研究人员简章)进站申请书(说明申请进站理由与研究目的);个人简历(含获得学位情况、发表论文及其它科研成果情况介绍),并附通讯地址、Email 信箱和联系电话;博士学位证书复印件或通过博士学位论文答辩的决议证明;所在单位政审证明(密封并加盖密封章);近期身体检查表;身份证复印件;结婚登记证复印件。
二、根据南开大学有关博士后进站考核规定,初审合格者登录中国博士后网站进入交互式网上办公系统,在网上提交博士后进站申请。
网上提交申请的步骤如下:1、以办事者身份进行注册(由于在站期间需要一直使用,请以真实信息注册);2、注册后,用注册名和密码进入,进行博士后网上申报。
数据录入后在网上直接打印《博士后申请表》(内容已自动生成)、《专家推荐信》2封(空白)、《单位学术部门考核意见表》(空白)、《博士后进站审核表》(空白),企业联合培养博士后还需在网上打印下载《博士后科研工作站招收博士后研究项目立项表》(空白)。
其中《专家推荐信》一份由博士生导师填写,一份由同行专家填写,《单位学术部门考核意见表》由学院填写,《博士后进站审核表》第一栏“申请人当前身份”由博士后毕业学校或原单位人事部门填写,第二栏“招收类型”由南开大学人事处填写;3、由于博士后网上办公系统设置博士后必须在填写网上办公系统时注明是否办理办理户口迁移。
根据天津市人事局博士后管理办公室规定,博士后在站期间不允许办理户口迁移手续,需到出站时统一办理。
4、网上提交完成后,将纸质材料交所在学院,如有疑问,可打电话到相关学院;5、学院审批后提交网上审批后将纸质申报材料送交人事处。
三、博士后与合作导师、南开大学人事处签署《南开大学博士后科研工作协议书》。
四、博士后到南开大学办理如下手续:1、到人事处领取《博士后研究人员进站介绍信》、《住房通知单》(人事处高级人才管理科行政楼610 电话:23508595);办理博士后工作证(人事处流动调配科行政楼612 电话:23501215);办理工资及保险事宜(人事处工资福利科行政楼617 电话:23500076)2、到房产处住宅管理科或博士后天津公寓办理住房手续(房产处住宅管理科电话:23508570 博士后天津公寓物业电话:87894895 );3、持工作证到图书馆办理博士后借书证(持工作证、1寸彩照到新图书馆303室办理图书馆借阅证每周一、二办理,周四领证。
博士后进站报到管理工作流程解读博士后是指获得博士学位后,继续在科研机构或高等院校进行研究工作,以提高自身的研究能力和科研水平的一种职称。
博士后进站、报到、管理是指博士后申请进入一些科研机构或高等院校进行研究工作,并在进站之后进行相关程序的一系列工作流程。
以下是对博士后进站、报到、管理工作流程进行解读。
1.进站申请和资格审查:博士后申请者需要在进站前向目标科研机构或高等院校的博士后管理办公室递交进站申请。
申请材料通常包括个人简历、研究计划、推荐信等。
科研机构或高等院校会对申请材料进行资格审查,以确定申请者是否具备进站的基本条件。
2.进站接收和签订协议:通过资格审查后,科研机构或高等院校会向成功申请的博士后发出邀请函,确认其进站的时间和条件。
博士后在进站前需要与导师进行沟通,确定研究方向、计划和预期目标,并签订研究合同或协议,明确双方的权责和期限。
4.导师安排和科研计划制定:博士后报到后,导师将根据博士后的研究方向和兴趣,为其安排相应的科研工作和课题。
在此期间,博士后需要进一步完善研究计划,并制定具体的科研目标和工作计划。
与导师进行密切的沟通和合作,确保研究工作的顺利进行。
5.学术交流和科研讨论:博士后进站后,通常会参与所在科研机构或高等院校的学术交流和科研讨论活动。
这些活动包括学术报告、学术会议、研究讨论等,旨在提高自身的学术素养和科研能力。
博士后可以通过与其他研究人员的互动和交流,深入了解和掌握相关领域的最新研究进展和技术方法。
6.科研成果和论文发表:博士后在研究期间会产生一定的科研成果,如科研论文、专利申请等。
博士后需要将科研成果进行整理和总结,并根据导师和相关要求,撰写科研论文和报告。
在此过程中,导师和科研机构或高等院校会对博士后的科研成果进行评估和审核,并进行必要的修订和修改。
7.结项和离站手续:博士后的研究期限通常有一定的时限,到期后需要进行结项和离站手续。
结项是指对博士后在研究期间的工作进行总结和评估,确定其在科研项目中的贡献和成果。
博士后超龄人员进站流程下载温馨提示:该文档是我店铺精心编制而成,希望大家下载以后,能够帮助大家解决实际的问题。
文档下载后可定制随意修改,请根据实际需要进行相应的调整和使用,谢谢!并且,本店铺为大家提供各种各样类型的实用资料,如教育随笔、日记赏析、句子摘抄、古诗大全、经典美文、话题作文、工作总结、词语解析、文案摘录、其他资料等等,如想了解不同资料格式和写法,敬请关注!Download tips: This document is carefully compiled by theeditor. I hope that after you download them,they can help yousolve practical problems. The document can be customized andmodified after downloading,please adjust and use it according toactual needs, thank you!In addition, our shop provides you with various types ofpractical materials,such as educational essays, diaryappreciation,sentence excerpts,ancient poems,classic articles,topic composition,work summary,word parsing,copy excerpts,other materials and so on,want to know different data formats andwriting methods,please pay attention!博士后超龄人员进站流程:1. 符合超龄进站条件,年龄不超过40周岁(含),且具有高级职称或同等专业技术水平。
备注:
一、《南京师范大学博士后进站申请表》、《南京师范大学学术联系导师招收博士后登记表》在博士后流动站网页的资料下载栏目中。
二、网上申报下载材料包括:
1、博士后申请表(须申请人签名);
2、博士后科研流动站设站单位学术部门考核意见表(须所申请流动站负责人签字、盖章);
3、博士后进站审核表(须申请者档案所属单位人事部门盖章。
统招统分博士毕业生由学籍管理部门或就业指导中心盖章)。
4、与博士后工作站(企业)联合培养的博士后还须提交:博士后科研工作站研究项目指导小组考核意见表;南京师范大学与企业联合培养博士后协议书(南京师范大学博士后流动站网页下载)
5、需办理户口迁移的,迁入地址为:南京市宁海路122号,所属派出所:南京市华侨路派出所。
三、此表需归入人事档案,请用A4纸双面打印此表,左边要留出2.5公分的装订线。
为促进国际间学术交流,我校具备条件的流动站可接收个别优秀的外国籍博士进站做博士后。
(1)外国籍博士申请到我校做博士后,应与流动站所在院(系)书面商定好进站后的科研要求、工作条件与生活待遇等事项。
填写《南京师范大学博士后进站申请表》、《南京师范大学博士后学术联系导师招收登记表》,经学校审核同意后,发放拟录用通知书。
(2)申请人持拟录用通知书到学校国际合作与交流处办理来华工作许可手续。
同时至其博士毕业学校所在国的中国大使馆开具博士学位认证书。
来华工作许可手续完备后,至中国博士后网站以真实的姓名注册,提交进站申请。
(具体程序参见我校博士后进出站流程)
(3)外国籍博士后在站期间享受国内全职博士后同等待遇。
其往返旅费、探亲、旅游、医疗保健和意外保险等费用自行负责。
外国籍博士后配偶可随行,我校不负责解决其工作问题。
(4)外国籍博士后必须遵守我国的法律和学校的有关规章制度,其出入境手续按国家有关规定办理。
外国籍博士后的管理参照国内博士后的管理办法执行。
博士后出站申请流程
备注:
一、网上申报下载材料包括:
1、博士后研究人员工作期满登记表(本人签名)
2、博士后研究人员工作期满业务考核表(由所在流动站填写)
3、博士后研究人员工作期满审批表(须所在流动站负责人签字盖章)
4、博士后研究人员出站重新分配工作的须递交接受单位人事部门的接受函
二、此表需归入人事档案,请用A4纸双面打印此表,左边要留出2.5公分的装订线。
三、出站须交博管办材料要求在流动站网页的《政策法规》中查询。
退站
博士后研究人员未能完成研究工作需退站的,至中国博士后网站提交退站申请并下载《博士后研究人员退站表》(一式四份),退站表须学术联系导师及流动站负责人签字盖章。