2018年高二一轮复习中图版地理必修一测试题版第一章 宇宙中的地球-精美解析版-教学文档
- 格式:docx
- 大小:111.72 KB
- 文档页数:5
阶段质量检测(一) 宇宙中的地球(时间:90分钟满分:100分)一、选择题(每小题3分,共60分)读图,完成1~2题。
1.图中所示天体系统属于( )A.星系B.恒星系统C.行星系统 D.总星系2.关于该天体系统中心天体的叙述正确的是( )A.有高级智慧生命存在B.为地球提供光和热C.主要组成物质为岩石D.黑子和耀斑等现象均发生在其光球层读我国与全球太阳总辐射量对比图,回答3~4题。
3.我国东部35°N以南地区年太阳辐射总量比全球同纬度地区平均值少,影响的主要因素是( )A.纬度 B.海陆位置C.降水多少 D.海拔高度4.我国在30°N上西部地区太阳辐射总量大于东部地区的主要原因是( )A.深居内陆,距海遥远B.地势高,晴天多C.纬度较低,白昼时间长D.海拔高,距离太阳近据国外媒体报道,2013年太阳进入新一轮活动高潮期。
据此完成5~6题。
5.太阳活动是( )A.有规律可循的,但尚无法预报B.发生在太阳的内部C.与地球上旱涝灾害有一定相关性D.对人类生产、生活的影响可忽略6.本次太阳活动所产生的带电粒子流到达地球后,对地球可能造成的影响有( )①地球各地出现极光现象②地球磁针不能正确指示方向③无线电短波通信将受到干扰④我国北方会出现极昼现象A.③④ B.①③C.①② D.②③2013年11月9日至12日,中国共产党十八届三中全会在北京举行。
据此完成7~8题。
7.十八届三中全会开幕时,地球的公转位置约位于图中的( )A.a点 B.b点 C.c点 D.d点8.有关十八届三中全会期间的说法,正确的是 ( )A.地球公转速度逐渐加快后减慢B.太阳直射点一直向南移动C.我国的昼长逐渐变长D.我国长城科考站的人员看到正午太阳高度一直在变小下图表示不同地点6月22日的日落时刻与日照时数(阳光实际照射地面时数)之间的关系,回答9~10题。
9.位于南半球的是( )A.甲 B.乙C.丙 D.丁10.甲地日照时数少于乙地的主要原因是( )A.纬度因素 B.昼夜长短C.海陆位置 D.天气状况读地球公转示意图,回答11~12题。
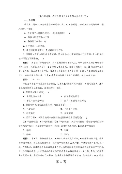
(本栏目内容,在学生用书中以活页形式分册装订!)一、选择题读右图,图中O点为地球昼半球的中心点,a、b分别是O点所在的经线与纬线。
据此回答1~2题。
1.关于图中a经线的叙述,一定正确的是()A.各地太阳高度角大于零B.各地地方时为12点C.6小时后,a为昏线D.O点以北昼长夜短,O点以南昼短夜长2.当纬线b度数达到年内最大值时,某人在O点上空俯视地心方向观察,此人所见的地球可能为下图中的()解析:第1题,由题意可知,太阳直射点位于a经线上,所以a经线上的各地地方时均为12时;只有在春秋分日,6小时后a才是昏线,其他日期则不一定;D项说法明显错误。
第2题,结合题意分析可知,若纬线b度数达到年内最大值,此时b为南回归线或北回归线,从四个俯视图来看,只有A是在北回归线上空进行观察的,所以A项正确。
答案: 1.A 2.A甲图是我国东部河流某河段示意图,乙图是EF河段河床示意图,丙图是河流A、B两水文站测得的水位变化图。
读图回答3~5题。
3.甲图中AB段河流()A.由西北流向东南B.由东南流向西北C.水位A处低于B处D.流向、水位均不能确定4.丙图中河流出现最高水位时,可能是由于()A.气旋活动B.“梅雨”连绵C.冰雪融化D.春雨霏霏5.关于乙图E、F两岸的河床剖面的描述及形成理由正确的是()①E岸河床较缓,F岸河床较陡②E岸河床较陡,F岸河床较缓③由于地球的自转使河水发生偏向,F岸遭受冲蚀力大④由于该处河流是弯道,E岸遭受冲蚀力大A.①③B.①④C.②④D.②③解析:第3题,根据丙图中A、B两水文站水位变化可知,B位于湖泊的下游,受湖泊的调节作用,水位变化幅度较小,故甲图中的河流自A流向B,即由西北流向东南。
第4题,丙图显示,该河的最高水位出现在6月份,此时我国东部的锋面雨带位于长江中下游地区,正值梅雨季节,故该河水位的峰值很可能是连绵的梅雨造成的。
第5题,E位于河流弯曲河段的凹岸,受惯性离心力的影响,河岸受流水的侵蚀作用较强,河床较陡;而F位于凸岸,河床较缓。
第一章宇宙中的地球第一节地球在宇宙中(一)教材第4页探索思考1.虽然受距太阳远近、行星的大气状况和行星距地球的远近等因素影响,测量、估算的温度标准不够统一,但基本可以看出八颗行星距太阳越远,表面温度越低的规律。
因为,八颗行星的能量都主要于太阳辐射。
2.22 ℃地球处在金星与火星之间,距太阳的距离适宜,温度适宜。
(二)教材第4页学习指南1.宇宙是由星云、恒星、行星、卫星、彗星、流星体和星际物质等天体构成,其中星云和恒星是宇宙中的基本天体,是构成宇宙的主要物质形态。
2.从天体系统角度看,地球位于银河系中的太阳系,是地月系的中心天体,离太阳系中心天体——太阳的距离适中。
3.恒星际环境:长期以来,太阳无明显变化,光照稳定,生命物质演化没有中止;行星际环境:太阳系中各天体公转的同向性和共面性,使其各行其道,互不干扰,使地球处于安全的宇宙环境中,减少地外天体撞击概率。
(三)教材第10页思考1.有水存在的迹象可作为火星上曾经有生命存在的证据。
2.与地球相比,火星上没有适宜的温度、供生物呼吸的大气和液态水。
(四)教材第10页复习题1.天体是宇宙中的物质存在形式,包括恒星、星云、行星、卫星、彗星、流星体和星际物质等,其中恒星和星云是最基本的天体。
宇宙中的天体不停的运动,相互吸引、相互绕转形成天体系统。
天体系统按大小可分为总星系、星系、恒星系、行星系统等四个层次。
2.略。
3.略。
学业达标1.下列属于天体的是( )A.天空中的白云B.环绕地球飞行的“神舟十号”C.返回地面的“神舟十号”返回舱D.进入大气层的陨石解析:位于宇宙空间是判断物体是否是天体的重要条件。
A、C、D三项中的物体都位于大气层内,不是天体。
答案:B2.河外星系、太阳系、地球三者之间的关系符合下列示意图中的( )解析:地球属于太阳系,地球和太阳都属于银河系,河外星系与银河系是同等级的天体系统。
答案:D下图中的“蓝月亮”为科学家用计算机模拟出的银河系中一个可能孕育生命的外星天体,据推测它本身不发光,但该天体上光照良好。
第一章《宇宙中的地球》测试题一、单选题(每小题只有一个正确答案)读天体系统示意图,回答下列各题。
1.下列关于图示天体系统的说法,正确的是( )A.天体之间相互吸引而形成天体系统B.图示天体系统不包括河外星系C.④是人类目前认识的宇宙范围D.②是宇宙中唯一的天体系统2.地球是太阳系中一颗特殊的行星,主要体现在( )A.是太阳系中体积、质量最大的行星B.是八颗行星中质量最小的行星C.既有自转运动,又有公转运动D.是太阳系中唯一存在生命的星球盐丘是地下岩盐受挤压喷涌溢出而成。
岩盐是化学沉积的矿物组成的岩石。
读图,完成下列各题。
3.关于该地区的描述,正确的是( )A.盐丘形成顺序为T2—T1—T3 B.图中岩盐层的年龄较新C.油气不可能在盐丘下部聚集D.盐丘形成主要受内力作用4.该地区的部分盐山表面密布沟渠,甚至形成地下洞穴,形成的主要原因是( )A.风力堆积B.流水侵蚀C.风化作用D.人为破坏5.桂林某人在当地静止不动,从第一天见到太阳在正南天空到第二天在正南天空的时间间隔是A.23小时56分4秒 B.大于24小时 C.一个太阳日 D.一个恒星日6.下列各地中,地壳最厚处是()A.华北平原 B.大西洋 C.青藏高原 D.四川盆地7.我国某地有一口井,一年中只有一天太阳可直射井底,该地位于:A.赤道上B.北极圈上C.北回归线上D.南回归线上8.甲地(30°N,160°E),乙地(30°S 160°E)分别有两个物体沿水平方向分别向东和向西运动,下列有关其偏向的说法正确的是()A.都向高纬偏B.都向低纬偏C.都向南偏D.都向北偏9.下图阴影部分表示7月7日,非阴影部分表示7月8日,每条经线之间的间隔相等,箭头表示地球自转方向。
据此回答下题。
有关A、B、C三点地球自转角速度和线速度的叙述,正确的是( )A.三点地球自转角速度和线速度都相同B.三点地球自转角速度和线速度都不相同C.三点角速度相同,线速度B点大于C点D.三点线速度相同,角速度A点大于B点10.地球是太阳系中一颗既普通又特殊的行星。
(本栏目内容,在学生用书中以活页形式分册装订!)一、选择题一架飞机在某地起飞,沿水平方向以837 km/h低空匀速飞行,且飞行员看到太阳在正南方天空,保持静止不动(赤道上地球自转速度为1 670 km/h)。
据此回答1~3题。
1.此时飞机飞行的方向是()A.自西向东B.自东向西C.自南向北D.自北向南2.飞机航线所对应的地球纬度是()A.赤道B.极点C.北纬30°D.北纬60°3.若该飞机以相同的速度向相反方向飞行,图中飞行员所见到的昼夜更替周期() A.一个太阳日B.一个恒星日C.12小时D.48小时解析:第1题,如果飞行员看到太阳始终位于正南方天空,说明飞机的飞行方向与太阳的视运动方向相同且角速度相同,即与地球自转的方向相反;飞行速度与地球的自转角速度相同,又由于飞机在低空飞行,可以近似地认为飞机的飞行速度大约就是地球在该纬度上的自转线速度。
第2题,只有在南北纬60°处地球自转的线速度是赤道处的一半,约为837千米/小时。
第3题当飞机自西向东飞,且飞行速度与地球自转线速度相同,相当于地球的自转速度变成现在的两倍,因此飞行员所见到的昼夜更替周期是太阳日的一半。
答案: 1.B 2.D 3.C下图是地球表面自转线速度等值线分布图,据此回答4~5题。
4.图示区域大部分位于()A.北半球中纬度B.北半球低纬度C.南半球中纬度D.南半球低纬度5.a、b两点纬度相同,但地球自转的线速度明显不同,原因是()A.a点地势高,自转线速度大B.b点地势低,自转线速度大C.a点地势低,自转线速度大D.b点地势高,自转线速度大解析:第4题地球表面自转线速度由赤道向两极递减,由此判断该区域位于南半球;赤道的线速度为1 670千米/小时,纬度60°处的线速度等于赤道的一半,据此判断该区域位于中纬度。
第5题,根据图中等值线的凸出方向,判断出a点的线速度小于b点,原因可能是地势较高,转动半径大。
第一章宇宙中的地球(满分:100分时间:45分钟)一、选择题(每小题5分,共60分)(2012·宁夏学业水平测试)读下面的太阳、地球、月球位置关系图,回答1~2题。
1.图中共包含几级天体系统( )A.1级B.2级C.3级D.4级【解析】图中含有太阳系和地月系两级天体系统。
【答案】 B2.不包含该天体系统的天体系统为( )A.总星系B.河外星系C.银河系D.太阳系【解析】河外星系是总星系中银河系之外的部分,而太阳系和地月系属于银河系。
【答案】 B(2012·南通期末)下图是太阳黑子活动和地磁场活动对应关系图,上方的曲线是历年太阳黑子活动情况,下方的曲线是地磁场变动情况。
据图回答下题。
3.下列关于太阳黑子活动与地磁场变化的分析正确的是( )A.太阳黑子活动强弱与地磁场活动强弱呈正相关B.太阳黑子活动强弱受地磁场活动状况影响C.太阳黑子活动发生在太阳的色球层D.地磁场活动异常会导致飞机、轮船等导航系统发生故障【解析】我们可以看到太阳黑子活动与地磁场活动存在相关性,但这种相关不是正相关;地磁场活动受太阳黑子活动影响,太阳黑子活动增强时会抛射出大量高能带电粒子,被地磁场捕获的部分与地磁场相互作用而引起地磁场异常,甚至出现“磁暴”,使指南针不能正确指示方向而影响依靠指南针导航的航空、航海等部门的安全航行。
太阳黑子活动发生在太阳光球层。
【答案】 D下图为“我国与全球同纬度太阳辐射总量对比图”,读图完成4~5题。
4.我国不同地区年太阳辐射总量差异最大的地区在( )A.20°N附近B.25°N附近C.30°N附近D.35°N附近【解析】这是“中国太阳年辐射量的空间分布图”的一种变式图,读图、提取图中信息是解答本题组的关键。
计算95°E沿线和110°E沿线太阳辐射总量在不同纬度的差。
【答案】 C5.我国东南地区年太阳辐射总量较同纬度全球平均值低,其主要原因是我国东南地区( )A.白昼时间短B.云雨天气多C.无沙漠分布D.洋流影响大【解析】影响太阳辐射总量的主要因素是正午太阳高度角和云量的多少,同纬度地区太阳辐射的差异主要是云量的差异造成的。
第一章宇宙中的地球(时间:60分钟总分:100分)一、选择题(2分×25=50分)据英国《每日邮报》2009年9月16日报道,天文学家宣布发现首颗太阳系以外的岩石行星——Corot7b,这为人类寻找宇宙生命燃起了新的希望。
该行星在体积上与地球相当,但白天的温度高达1500℃,这意味着不大可能有生物在那里繁衍。
然而,这项发现却提示人们,银河中或许存在像地球一样宜居的行星。
据此回答1~2题。
1.Corot7b和地球同属于哪一天体系统( )A.太阳系B.银河系C.河外星系D.行星2.地球是目前人类所知的唯一存在生命的行星。
下列关于地球上诞生生命的自身条件的叙述,错误的是( )A.与太阳的距离适中,在地表形成适宜的温度B.地球的体积和质量适中,形成较为稳定的大气层C.大小行星运行轨道大致在一个平面上,地球所处环境相对安全D.地球上气态水的形成为生命的孕育提供必要条件下图为2009年7月22日发生日全食时太阳、地球和月球位置示意图。
读图,回答3~4题。
3.图中包含的天体系统有( )A.1级B.2级C.3级D.4级4.图中甲、乙、丙、丁表示“二分二至”时地球在公转轨道上的位置。
北半球夏至时,地球位于( )A.甲处B.乙处C.丙处D.丁处月球是地球的近邻,也是地球的卫星。
中科院紫金山天文台的研究员认为,月球是一个绝佳的天文观测场地。
随着我国航天事业的发展,探月工程取得了举世瞩目的成就。
北京时间2009年3月1日16时13分,嫦娥一号卫星在北京航天飞行控制中心科技人员的精确控制下,准确落于月球的预定撞击点。
据此回答5~6题。
5.科学家称“月球是一个绝佳的天文观测场地”,其依据可能是( )A.月球上天气状况稳定,便于观测B.月球的体积小、质量小、引力小C.月球上没有灯光及人工无线电的干扰D.月球上昼夜交替周期长,适宜观测的时间长6.“嫦娥一号”撞击月球留下的坑,将在月球表面保留上千年。
其主要原因是( )A.月球上没有风力、流水等外力的侵蚀现象B.月球上没有风化现象C.月球上没有大气,“嫦娥一号”对月球的撞击力大D.月球内力作用表现微弱7.到目前为止,人类并未在月球上探测到生命存在的“迹象”。
(本栏目内容,在学生用书中以活页形式分册装订!)一、选择题我国某校地理兴趣小组的同学,把世界上四地年内正午太阳高度变化及方向绘成简图。
回答1~2题。
1.可能反映学校所在地正午太阳高度年变化及方向的是()A.①B.②C.③D.④2.当②地正午太阳高度达到最大时()A.地球公转速度较慢B.其他三地正午太阳所在方向不同C.该学校所在地天气炎热D.太阳在地球上的直射点将北返解析:图中①地有直射,且正午太阳方向半年在南方,半年在北方;②地正午太阳高度最大为90°,正午太阳方向位于北方;③地正午太阳高度最大为90°,正午太阳方向位于南方;④地正午太阳高度最小值为零,正午太阳方向全年位于南方。
第1题,据提取的信息,可推断出①地位于赤道,②地位于南回归线,③地和④地位于北回归线为北,由此排除A、B选项。
从图中看出,④地正午太阳高度最低为0°,说明它位于北极圈,结合我国纬度范围,由此排除D选项。
因此,正确选项是C。
第2题,首先从题干获取信息,②地位于南回归线,“当②地正午太阳高度达到最大时”,为冬至日。
此时,地球位于近日点附近,公转速度较快;其他三地正午太阳所在方向相同(在南);学校所在地天气寒冷。
由此排除A、B、C选项。
因此,正确选项是D。
答案: 1.C 2.D下图为某日观测到的同一经线上不同纬度的日出时刻(东10区区时)。
此时,东10区区时为12时。
读图回答3~6题。
3.此时太阳直射点的坐标是()A.150°E,20°S B.30°E,20°NC.150°E,20°N D.30°E,20°S4.对图中四地地理现象叙述正确的是()A.甲地夜长12小时B.乙地昼长20小时C.丙地地方时16时日落D.丁地地方时12时日出5.此时与东10区日期相同的范围占全球范围的比例是()A.四分之一B.二分之一C.大于二分之一D.三分之一6.对该日的地理状况叙述正确的是()A.地球在公转轨道上运动速度最慢B.日本东京的正午太阳高度角比广州的小C.西安日出时间大约在5时左右D.台北处于一年内降水量最多的季节解析:第3题,据题干“此时,东10区区时为12时”可知太阳直射点位于150°E 经线上;读图可知该日70°S为0时日出,恰好出现极昼,则知太阳直射点位于20°S。
第一章宇宙中的地球测评(时间:45分钟满分:100分)【说明】本试卷分为第Ⅰ、Ⅱ卷两部分,请将第Ⅰ卷选择题的答案填入答题栏内,第Ⅱ卷可在各题后直接作答。
共100分,考试时间45分钟。
第Ⅰ卷(选择题部分)一、单项选择题(共20小题,每小题3分,共60分。
在每个小题所给的四个选项中,只有一项符合要求)2007年1月16日晨,月亮从明亮的木星边上掠过,在晨曦上演了“木星合月”的天象美景。
据此完成1~2题。
1.关于此次上演“木星合月”成员的说法,正确的是A.月球、木星是宇宙中最基本的天体 B.月球、木星都是太阳系中的重要成员C.月球、木星都是所在天体系统的中心天体 D.月球是地月系成员,但不是中心天体答案 D 宇宙中最基本的天体是恒星和星云,太阳系中的重要成员是木星等行星及太阳。
而月球是卫星,属于地月系,其中心天体是地球。
2.比太阳系高一级、比总星系低一级,且不包含月球的天体系统是A.地月系 B.银河系 C.恒星世界 D.河外星系答案 D 宇宙中天体系统的层次见下图:其中月球⊂地月系⊂太阳系⊂银河系⊂总星系。
国际天文联合会大会于2006年8月24日上午公布了行星定义决议草案的最终版本,现在太阳系的天体包括八颗行星、矮行星和小天体,冥王星被降级定义为矮行星。
据此完成3~5题。
3.冥王星被降级的主要原因是A.距日最远 B.温度最低C.质量最小 D.轨道最扁答案C 冥王星与地球及其他七颗行星相比,具有很小的体积和质量(若地球质量为1,冥王星质量则为0.002 4),不能清除其轨道附近其他天体,从而受其相邻天体影响较大,根据新定义被确定为“矮行星”。
4.下列关于八颗行星的说法,错误的是A.距日最近、最远的行星分别是水星、海王星 B.八颗行星中只有金星的公转方向是自东向西C.太阳系中的小行星带位于火星和木星轨道之间 D.八颗行星中质量最大的是木星,最小的是水星答案B 八颗行星的公转运动方向具有同向性的特征,均为自西向东。
(本栏目内容,在学生用书中以活页形式分册装订!)一、选择题1.下列有关宇宙及天体的叙述,正确的是()A.宇宙就是由各种形态的物质组成的一个无边无际的广阔空间B.宇宙中的一切物质都是天体,因此地球上的大气、岩石等都是天体C.所有的天体都是以固体球的形式存在D.宇宙是由物质组成的,这些物质又是运动的解析:本题考查宇宙的特点及天体的定义。
宇宙有两大特征,即物质性和运动性,故D项正确。
A项只强调了宇宙的空间范围,而忽视了宇宙的时间含义;地球上的大气、岩石等虽然也是物质,但它们从属于地球这一天体;天体有固体,也有液体,甚至还有气体,形状也不只是球形。
答案: D读图,回答2~3题。
2.图中共有几级天体系统()A.3 B.4C.5 D.63.地球是中心天体的天体系统是()A.地月系B.太阳系C.银河系D.宇宙解析:此类题是考查地理事物的等级、层次关系题,这就要求我们在平时的学习过程中一定要注意各种地理事物之间的等级层次关系以及包含和被包含的关系,深刻理解和熟练运用所学知识。
图中共有五个天体系统,但河外星系和银河系属于同一级别的天体系统;在地月系中,地球不仅处于中心位置,而且在这个天体系统中地球拥有整个系统中的大部分质量。
答案: 2.B 3.A4.2009年7月22日,我国长江流域出现了罕见的日全食奇观,而我国北方许多地区只能看到日偏食现象。
当北京的人们看到右图所示现象时,能正确表示月球、地球和太阳三者位置关系的示意图是()5.日全食最壮观的景象如右图所示,图中可见的太阳大气层活跃时对地球产生的影响是()A.南方地区的降水增多B.北方地区的无线电长波通信中断C.航行过程中指南针突然失灵D.流星现象多发解析:第4题,当月球绕地球运转到太阳和地球中间时,如果日、月、地三者正好排成或接近一条直线,就会发生日食。
第5题,图中可见的太阳大气层为色球层,色球层中的太阳活动现象主要是耀斑和日珥,耀斑和日珥增多时,会以射电爆发(太阳的电磁辐射急剧增加)和高能粒子喷发等方式放出辐射能,一旦到达地球,就会产生强烈的电磁扰动——磁暴。
第一章宇宙中的地球第一节地球在宇宙中(一)教材第4页探索思考1.虽然受距太阳远近、行星的大气状况和行星距地球的远近等因素影响,测量、估算的温度标准不够统一,但基本可以看出八颗行星距太阳越远,表面温度越低的规律。
因为,八颗行星的能量都主要来源于太阳辐射。
2.22 ℃地球处在金星与火星之间,距太阳的距离适宜,温度适宜。
(二)教材第4页学习指南1.宇宙是由星云、恒星、行星、卫星、彗星、流星体和星际物质等天体构成,其中星云和恒星是宇宙中的基本天体,是构成宇宙的主要物质形态。
2.从天体系统角度看,地球位于银河系中的太阳系,是地月系的中心天体,离太阳系中心天体——太阳的距离适中。
3.恒星际环境:长期以来,太阳无明显变化,光照稳定,生命物质演化没有中止;行星际环境:太阳系中各天体公转的同向性和共面性,使其各行其道,互不干扰,使地球处于安全的宇宙环境中,减少地外天体撞击概率。
(三)教材第10页思考1.有水存在的迹象可作为火星上曾经有生命存在的证据。
2.与地球相比,火星上没有适宜的温度、供生物呼吸的大气和液态水。
(四)教材第10页复习题1.天体是宇宙中的物质存在形式,包括恒星、星云、行星、卫星、彗星、流星体和星际物质等,其中恒星和星云是最基本的天体。
宇宙中的天体不停的运动,相互吸引、相互绕转形成天体系统。
天体系统按大小可分为总星系、星系、恒星系、行星系统等四个层次。
2.略。
3.略。
学业达标1.下列属于天体的是()A.天空中的白云B.环绕地球飞行的“神舟十号”C.返回地面的“神舟十号”返回舱D.进入大气层的陨石解析:位于宇宙空间是判断物体是否是天体的重要条件。
A、C、D三项中的物体都位于大气层内,不是天体。
答案:B2.河外星系、太阳系、地球三者之间的关系符合下列示意图中的()。
第一章宇宙中的地球一、选择题(8)1.下列有关宇宙的说法,正确的是()A. 宇宙是由各种物质组成的,宇宙物质具有一定的稳定性B. 宇宙是由各种物质组成的,这些物质统称为天体C. 太阳、地球、月球都是宇宙中的天体,既普通又特殊D. 宇宙中最基本的天体是恒星和行星,比如太阳和地球B解:A、宇宙是有各种物质组成的,物质是变化的,具有相对稳定性,不符合题意。
B、宇宙是由各种物质组成的,这些物质统称为天体,故正确。
C、太阳、地球、月球都是宇宙中的天体,只有地球具有特殊性,因为地球有生命存在,不符合题意。
D、宇宙中最基本的天体是恒星和星云,地球是行星,不是最基本的天体,不符合题意。
故选:B。
从题干可知,上下四方曰宇,往来古今为宙,所以宇宙一般当做天地万物的总称。
宇宙是物质组成的,被称为天体;天体之间相互吸引,形成天体系统,分为不同的级别和层次。
宇宙中最基本的天体是恒星和星云。
本题主要考查宇宙的含义和特点,属于基础题,根据课本内容解答即可。
“上下四方曰宇,意空间无垠;往来古今为宙,喻时间无终。
”宇宙,一般当做天地万物的总称。
据此回答1~2题。
2.下列有关宇宙的说法,正确的是A. 宇宙间的星云、恒星、行星、卫星等各种物质通称为天体B. 宇宙是由各种物质组成的,宇宙物质是永恒不变的。
C. 太阳、地球、月球都是宇宙中的天体,既普通又特殊D. 银河系及河外星系主要是由恒星和行星组成的,比如太阳和地球3.宇宙中的天体系统A. 是天体之间相互吸引和相互绕转而形成的,太阳和织女星形成了一个天体系统B. 河外星系是宇宙中最高一级的天体系统C. 总星系是目前我们能观察到的宇宙范围,半径约140亿光年D. 太阳系比银河系高一级,比总星系低一级【小题1】A【小题2】C本题考查宇宙中相关概念的判断,属于基础知识考查,难度不大。
天体是宇宙间物质的存在形式,A正确;宇宙是由各种物质组成的,宇宙中的物质处于不断的运动和变化之中,B错误;太阳、地球、月球都是宇宙中的天体,地球是太阳系中既普通又特殊的行星,C错误;银河系及河外星系主要是由恒星和星云组成的,恒星和星云是宇宙中最基本的天体,D错误。
故选A。
本题考查天体系统的层次,属于课本基础知识考查,难度不大。
天体之间相互吸引和相互绕转而形成天体系统,太阳和织女星都是恒星,不能形成一个天体系统,A错误;总星系是宇宙中最高一级的天体系统,总星系是目前我们能观察到的宇宙范围,半径约140亿光年,B错误,C正确;太阳系比银河系低一级,比总星系低两级,D错误。
故选C。
4.下列关于地球宇宙环境的叙述,完全正确的一组是()①人类认识宇宙的顺序是:太阳系→银河系→河外星系第 1 页②宇宙中的天体是永恒不变的③宇宙中的所有天体处于不断运动之中④宇宙是运动、发展和变化着的物质世界A. ①②③B. ②③④C. ①②④D. ①③④D本题考查地球的宇宙环境。
人类认识宇宙的顺序是地月系、太阳系、银河系、河外星系、总星系,故①正确;宇宙中的天体不是一成不变的,宇宙中所有的天体都处于运动变化之中,故②不正确,③正确;宇宙是时间和空间的统一体,是运动变化发展的物质世界,故④正确,即只有②不正确。
故选D。
5.下列有关宇宙及天体的叙述,正确的是A. 宇宙就是由各种形态的物质组成的,但物质之间没有任何联系B. 宇宙中的一切物质都是天体,因此地球上的大气、岩石等都是天体C. 所有的天体都是以固体球的形式存在D. 宇宙是由物质组成的,这些物质又是运动的D本题主要考查宇宙中天体的概念。
宇宙是时间和空间的统一体,是运动变化发展着的物质世界,物质是有联系的、运动的,运动是有规律可循的。
A错误,D正确。
天体是指宇宙空间的物质的存在形式。
地球是一个天体,地球上的物体不能算作天体,B错误。
天体的种类较多,有固体的,也有气体的,C错误。
故选D。
6.“宇宙飞船经济”是把地球看成一个巨大的宇宙飞船,除了能量要依靠太阳供给外,人类的一切物质需要靠完善的循环来得到满足。
生命就是在这川流不息的物质循环中得以体现。
“宇宙飞船经济”要求人类按照生态学原理建造一个自给自足的、不产生污染的经济或生产体系,它将是一种封闭的经济体系,其内部具有极完善的物质循环和更新的性能。
据此完成第20题。
“宇宙飞船经济”体现()A. 地理环境决定论思想B. 人类中心论思想C. 人地对抗性思想D. 人地协调思想D本题考查人地关系的相关地理知识。
根据材料信息,“宇宙飞船经济”要求人类按照生态学原理建造一个自给自足的、不产生污染的经济或生产体系,它将是一种封闭的经济体系,其内部具有极完善的物质循环和更新的性能,表明了该种经济发展模式是一种循环经济,属于可持续发展的一种表现形式。
体现了人地协调的思想,该种发展模式有利于人类社会的加速、良性发展。
故选D。
7.地球处于一种安全的宇宙环境之中指的是()①太阳很稳定②八大行星公转方向一致③八大行星公转轨道几乎处于同一平面上④宇宙间的各天体各行其道A. ①B. ②③C. ③④D. ①②③④D本题考查地球的宇宙环境。
地球上有生命物质存在,取决于地球有非常稳定的宇宙环境及自身的条件。
安全的宇宙环境包括太阳提供稳定的光照、八大行星绕日公转的轨道具有同向性、共面性和近圆性,宇宙间各天体各行其道互不干扰,①②③④对,D对,ABC 错。
故选D。
8.地球所处的天体系统等级由低到高排列,正确的是()A. 地月系—太阳系—银河系—河外星系B. 地球—太阳—银河系—总星系C. 地月系—太阳系—星座—宇宙D. 地月系—太阳系—银河系—宇宙D主要考查天体系统层次。
地球包含在地月系,地月系包含在太阳系中,太阳系包含在银河系中,银河系包含在总星系中。
故选D。
二、非选择题(本大题共2小题,)9.读“太阳系示意图”(北极上空俯视),回答下列问题。
⑴写出图中代表地球的字母________,在图中相应位置标出地球绕日公转方向。
⑵太阳系中的小行星带位于________轨道和________轨道之间。
⑶图中所示宇宙空间范围内共包括________级天体系统,其中最高一级天体系统是________,其中心天体是________。
⑷地球上存在生命物质与其所处的宇宙环境关系密切,此图所反映的有利宇宙环境是____________________________________________________________________ 。
⑸地球上存在生命物质的几个自身条件中,此图反映出来的是_________________。
(1)C ;方向绘图:C相应轨道上,箭头为逆时针(2)火星木星(3)两太阳系太阳(4)大小行星各行其道,互不干扰,使地球处于相对安全的宇宙环境中。
(5)日地距离适中,有适合生物生存的温度条件。
本题主要考查太阳系中八大行星的相关知识。
(1)根据所学,八大行星距日由近到远分别是:水星,金星,地球,火星,木星,土星,天王星,海王星。
因此图中代表地球的是C;八大行星的共同特征是:共面性,近圆形,同向性,因此它们绕日公转的方向与地球公转方向一致,都是自西向东,即在图中应为逆时针,在C所在的轨道逆时针画出公转方向即可。
(2)小行星带位于火星与木星之间。
(3)我们所学天体系统包括四级:总星系(一级),银河系和河外星系(二级),太阳系与其他恒星系统(三级),地月系与其他行星系统(四级)。
图中天体主要包括太阳系,地月系,共两级天体系统;最高一级为太阳系,中心天体是太阳。
第 3 页(4)有利宇宙环境是大小行星各行其道,互不干扰,使地球处于相对安全的宇宙环境中。
(5)自身条件中,此图反映出来的是日地距离适中,有适合生物生存的温度条件。
10.下图为太阳系示意图,其中A代表太阳。
读图,完成下列问题。
材料一地球是距离太阳第三近的大行星,日地平均距离约1.5 亿千米。
地球上71%为海洋,29%为陆地。
地球被一层很厚的大气层包围着,大气的主要成份为氮、氧。
地球的自转周期为23 时56 分4 秒,表面的平均温度大约15 摄氏度且昼夜温差较小。
地球是目前宇宙中已知存在生命的唯一天体。
(1)图中表示地球的天体是_______(字母),其相邻内侧的行星是______(名称),相邻外侧的行星是_______(名称)。
(2)图中C表示的天体是___________。
(3)图中天体D是___________,其绕日公转的方向是_______________。
(4)地球上存在生命物质与其所处的宇宙环境关系密切,此图所反映的有利的宇宙环境是______________________________;地球上存在生命物质的几个自身条件中,此图反映出来的是__________________________________________。
(5)地球上有适于生物生存的温度,根据材料一和所学知识分析主要原因有哪些?(1)F 金星火星(2)小行星(3)天王星自西向东(逆时针方向)。
(4)大小行星各行其道,互不干扰,使地球处于比较安全的宇宙环境之中地球与太阳的距离适中,有适宜的温度条件(5)①日地距离适中;②自转周期不长;③大气对太阳辐射具有削弱作用,对地面起保温作用(答"大气层较厚"给分);④地球上海洋上面积广大。
本题考查太阳系行星运动和地球存在生命的条件。
(1)本题考查八大行星的排列。
八大行星据太阳的由远到近关系,依次排列为水、金、地、火、木、土、天王、海王。
因此图中表示地球的天体是F,其相邻内侧的行星是金星,相邻外侧的行星是火星。
(2)本题考查小行星带的分布。
由图可知,C位于火星和木星之间,因此C表示的天体是小行星带。
(3)本题考查行星的公转方向。
由上题可知,D是天王星,八大行星绕日公转方向是一致的,都是自西向东。
(4)本题考查地球存在生命的条件。
地球存在生命物质与其所处的宇宙环境关系密切,此图所反映的有利的宇宙环境是大小行星各行其道,互不干扰,使地球处于比较安全的宇宙环境之中;地球上存在生命物质的几个自身条件中,此图反映出来的是地球与太阳的距离适中,有适宜的温度条件。
(5)本题考查材料的分析能力。
地球上有适于生物生存的温度,从材料分析可知,主要是跟距日远近、大气成分、地球自转周期、海陆分布有关。
即①日地距离适中;②自转周期不长;③大气对太阳辐射具有削弱作用,对地面起保温作用(答"大气层较厚"给分);④地球上海洋上面积广大。
第 5 页。