2012年高考理综生物试卷及答案(福建卷)
- 格式:doc
- 大小:574.50 KB
- 文档页数:5
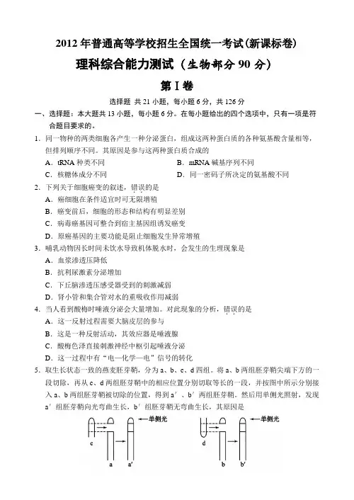
2012年普通高等学校招生全国统一考试(新课标卷) 理科综合能力测试(生物部分90分)第Ⅰ卷选择题共21小题,每小题6分,共126分一、选择题:本大题共13小题,每小题6分。
在每小题给出的四个选项中,只有一项是符合题目要求的。
1.同一物种的两类细胞各产生一种分泌蛋白,组成这两种蛋白质的各种氨基酸含量相等,但排列顺序不同。
其原因是参与这两种蛋白质合成的A.tRNA种类不同B.mRNA碱基序列不同C.核糖体成分不同D.同一密码子所决定的氨基酸不同2.下列关于细胞癌变的叙述,错误..的是A.癌细胞在条件适宜时可无限增殖B.癌变前后,细胞的形态和结构有明显差别C.病毒癌基因可整合到宿主基因组诱发癌变D.原癌基因的主要功能是阻止细胞发生异常增殖3.哺乳动物因长时间未饮水导致机体脱水时,会发生的生理现象是A.血浆渗透压降低B.抗利尿激素分泌增加C.下丘脑渗透压感受器受到的刺激减弱D.肾小管和集合管对水的重吸收作用减弱4.当人看到酸梅时唾液分泌会大量增加。
对此现象的分析,错误..的是A.这一反射过程需要大脑皮层的参与B.这是一种反射活动,其效应器是唾液腺C.酸梅色泽直接刺激神经中枢引起唾液分泌D.这一过程中有“电—化学—电”信号的转化5.取生长状态一致的燕麦胚芽鞘,分为a、b、c、d四组。
将a、b两组胚芽鞘尖端下方的一段切除,再从c、d两组胚芽鞘中的相应位置分别切取等长的一段,并按图中所示分别接入a、b两组胚芽鞘被切除的位置,得到a′、b′两组胚芽鞘。
然后用单侧光照射,发现a′组胚芽鞘向光弯曲生长,b′组胚芽鞘无弯曲生长,其原因是A.c组尖端能合成生长素,d组尖端不能B.a′组尖端能合成生长素,b′组尖端不能C.c组尖端的生长素能向胚芽鞘基部运输,d组尖端的生长素不能D.a′组尖端的生长素能向胚芽鞘基部运输,b′组尖端的生长素不能6.某岛屿上生活着一种动物,其种群数量多年维持相对稳定。
该动物个体从出生到性成熟需要6个月。
高考生物:免疫调节考点汇总考点1 免疫系统的组成与功能1【2012福建理综.4,6分)将小鼠B细胞注入家兔体内,产生免疫反应后,家兔血清能使小鼠T细胞凝集成细胞集团。
而来经免疫的家兔血清不能使小鼠T细胞凝集成团。
T细胞凝集现象的出现是因为 ( )A.小鼠B细胞诱导家兔产生细胞免疫 B.小鼠T细胞诱导家兔产生体液免疫 C.小鼠B细胞和小鼠T细胞有相同抗原 D.小鼠T细胞和家兔T细胞有相同抗原2 (2012广东理综.5,4分)有关人体免疫的叙述,正确的是 ( )A.机体主要依赖免疫调节维持内环境稳态 B.病原微生物侵袭,可引起机体产生特异性免疫 c.特异性免疫过程中,只有T细胞产生记忆细胞 D.如果神经中枢受损,机体的特异性免疫功能完全丧失4.(2012上海单科.13,2分)以绵羊红细胞刺激小鼠脾脏B淋巴细胞,再将后者与小鼠骨髓瘤细胞融合形成杂交瘤细胞克隆群,由此筛选出的单克隆杂交瘤细胞所产生的抗体( )A.能识别绵羊整个红细胞 B.只识别绵羊红细胞表面的特定分子 C.能识别绵羊所有体细胞 D.只识别绵羊所有体细胞表面的特定分子5.f 2012上海单科.19,2分)人体感染白喉杆菌后,将启动系列免疫反应,其中属于特异性免疫的是 ( )A.鼻腔黏膜分泌杀菌物质抑制白喉杆菌繁殖 B.巨噬细胞通过溶酶体将吞人的白喉杆菌消化 C.口腔中的链球菌产生过氧化氢杀死白喉杆菌 D.体液中的免疫球蛋白与白喉杆菌毒素反应,中和其毒性6.(2012四川理综.3,6分)科研人员为研究脾脏中某种淋巴细胞(简称M细胞)在免疫应答中的作用,进行了如下实验:下列对该实验的相关分析,不正确的是 ( )A.实验证明M细胞能够将肺癌细胞抗原呈递给胸腺淋巴细胞 B.经M细胞刺激后部分胸腺淋巴细胞增殖分化形成效应细胞C.实验组培养液中含有能增强效应T细胞杀伤力的淋巴因子 D.实验组培养液中含有能特异性识别肺癌抗原的免疫球蛋白7.(2012海南单科.16,2分)关于T细胞的叙述,错误的是( )A.血液中存在T细胞 B.T细胞可接受吞噬细胞呈递的抗原 C.HIV感染人体可使T 细胞数量下降 D.在抗原的刺激下T细胞产生抗体发挥免疫作用8.(2011全国.5,6分)研究发现两种现象:①动物体内的B细胞受到抗原刺激后,在物质甲的作用下,可增殖、分化为效应B 细胞;②给动物注射从某种细菌获得的物质乙后,此动物对这种细菌具有了免疫能力。
绝密★启用前2012年普通高等学校招生全国统一考试理综生物部分解析(参考版)本试卷分第Ⅰ卷(选择题)和第Ⅱ卷(非选择题)两部分。
第Ⅰ卷1至4页,第Ⅱ卷5至8页。
考试结束后,将本卷和答题卡一并交回。
第Ⅰ卷注意事项:1.答题前,考试在答题卡上务必用直径0.5毫米黑色墨水签字笔将自己的姓名、准考证号填写清楚,并贴好条形码。
请认真核准条形码上的准考证号、姓名和科目。
2.每小题选出答案后,用2B铅笔把答题卡上对应题目答案标号涂黑,如需改动,用橡皮擦干净后,再选涂其他答案标号,在试题卷上作答无效。
3.第Ⅰ卷共21小题,每小题6分,共126分。
以下数据可供解题时参考:相对原子质量(原子量):H 1 C 12 N 14 O 16 Na23 Cl35.5 K39Fe 35 Cu64 Br80 Ag108一、选择题:本题共13小题。
在每小题给出的四个选项中,只有一项是符合要求的。
1.下列关于膝跳反射的叙述,错误的是A.反射活动由一定的刺激引起B.反射活动中兴奋在突触出双向传递C.反射活动的发生需要反射弧结构完整D.反射活动中血药神经递质参与兴奋的传递【答案】B【解析】反射是在中枢神经系统的参与下,人和动物体对体内外的刺激所产生的规律反应,A正确;兴奋在突触间的传递是单向的,只能由突触前膜释放作用于突触后膜,引起下一神经元兴奋或抑制,B错误,反射完成的结构基础是反射弧,C正确;一个反射弧至少需要两个神经元,兴奋在神经元间的传递依靠递质的协助完成,D正确2.下列关于叶绿体和线粒体的叙述,正确的是A.线粒体和叶绿体均含有少量的DNAB.叶绿体在光下和黑暗中均能合成ATPC.细胞生命活动所需的ATP均来自线粒体D.线粒体基质和叶绿体基质所含酶的种类相同【答案】A【解析】线粒体和叶绿体的基质中都含少量的DNA和RNA,A正确;叶绿体是光合作用的细胞器,在光合作用的光反应阶段产生ATP、暗反应消耗ATP,B错误;细胞生命活动所需的ATP由细胞呼吸产生,真核生物有氧呼吸第一阶段在细胞质基质中,第二、三阶段的场所是线粒体,C错误;酶具有专一性,不同的生命活动所进行的化学反应不同,所需的酶不同,叶绿体和线粒体基质中所含酶不同,D错误3.一块农田中有豌豆、杂草、田鼠和土壤微生物等生物,其中属于竞争关系的是A.田鼠和杂草B.豌豆和水草C.豌豆和其根中的根瘤菌D.细菌和其细胞内的噬菌体【答案】B【解析】竞争是两种生物生活在一起,相互争夺资源和空间等现象,故B正确4.下列关于森林群落垂直结构的叙述错误的是A.群落中的植物具有垂直分层现象B.群落中的动物具有垂直分层现象C.动物在群落中的垂直分层与植物的分层有关D.乔木层的疏密程度不会影响草木层的水平结构【答案】D【解析】垂直结构是指生物在垂直方向上,群落具明显分层现象,故A、B正确,动物的垂直结构与植物提供的栖息场所和食物有关,C正确;乔木层的疏密程度影响下层的光照强度,从而影响草本植物的水平结构,D错误。
2012年普通高等学校招生全国统一考试(全国卷)理综生物部分参考答案与解题提示1.【答案】B【命题立意】本题考查反射的相关知识,属于考纲理解层次。
难度中等。
【解题思路】反射是人和动物体在中枢神经系统的参与下,对体内外的刺激所产生的规律反应;兴奋在突触间的传递是单向的,因为神经递质只能由突触前膜释放作用于突触后膜,引起下一个神经元兴奋或抑制;反射完成的结构基础是完整的反射弧;一个反射弧至少需要两个神经元,兴奋在神经元之间的传递依靠神经递质的协助完成。
【易错点拨】兴奋在神经纤维上双向传导,在神经元间单向传递,且通过神经递质传递。
2.【答案】A【命题立意】本题考查叶绿体和线粒体的知识,属于考纲理解层次。
难度中等。
【解题思路】线粒体和叶绿体的基质中都含少量的DNA和RNA;叶绿体是光合作用的细胞器,在光合作用的光反应阶段产生ATP、暗反应阶段消耗ATP,因此叶绿体在黑暗中不能合成ATP;细胞生命活动所需的A TP主要由细胞呼吸产生,真核生物有氧呼吸第一阶段在细胞质基质中进行,第二、三阶段的场所是线粒体,这两个场所均可以产生ATP;酶具有专一性,不同的生命活动所进行的化学反应不同,所需的酶不同。
3.【答案】B【命题立意】本题考查群落中种间关系的知识,属于考纲识记层次。
难度较小。
【解题思路】田鼠和杂草是捕食关系;豌豆和杂草有共同的生活资源,是竞争关系;豌豆和其根中的根瘤菌是互利共生关系;细菌和其细胞内的噬菌体是寄生关系。
【易错点拨】竞争关系是指两种或两种以上生物相互争夺资源和空间等。
4.【答案】D【命题立意】本题考查群落垂直结构的知识,属于考纲理解层次。
难度中等。
【解题思路】垂直结构是指群落中的生物在垂直方向上,具明显分层现象,A,B项对;动物的垂直结构与植物提供的栖息场所和食物有关,C项对;乔木层的疏密程度影响下层的光照强度,从而影响草本植物的水平结构,D项错。
【知识拓展】垂直结构是指群落在垂直方向上具有明显的分层现象,动物和植物在垂直方向上都具有垂直分层现象,植物的分层现象与光照有关,动物的分层现象与植物提供的栖息场所和食物有关。
2012年普通高等学校招生全国统一考试(福建卷)理科综合能力测试答案解析第Ⅰ卷(选择题)1.【答案】B【解析】萌发初期所需要的营养物质是由种子提供的,此时还不能进行光合作用,所以有机物不断消耗.积水过多,根细胞的无氧呼吸可产生酒精,对细胞有害,及时排涝,可以减少酒精毒害.进入夜间,叶肉细胞通过呼吸作用也可以产生ATP.叶绿素的吸收光谱是红橙光和蓝紫光.叶片黄化,说明叶绿素含量减少.这样对红光的吸收会减少.【考点】种子的萌发,细胞呼吸,光合作用2.【答案】A【解析】A项符合细胞学说的基本观点.B项中只能说明胚芽鞘的向光性与尖端有关.C项说明光合作用的场所是在叶绿体.D项说明S型菌中存在着转化因子.【考点】生物学史上一些重要实验方法和重要结论3.【答案】C【解析】纯茶园的物种单一,其抵抗力稳定性最差,容易产生暴发性虫害.根据图中信息可以看出,10月份的杉茶园的物种数最大,但不并能说明各物种在此时的种群密度最大.同时,也可以看出,6月份时,梨茶间作园的物种数最大,这样,其营养结构最为复杂,因为营养结构的复杂程度于物种的丰富度.人类活动会对茶园的群落结构造成影响.【考点】物种丰富度,种群密度,群落的演替,生态系统的稳定性4.【答案】C【解析】小鼠B细胞注入家兔的体内,产生免疫反应后,在家兔的血清中可以找到相应的抗体.而血清也可以和小鼠T细胞凝集,根据抗原和抗体之间的特异性结合特点来看,说明小鼠的B细胞和小鼠T细胞具有相同的抗原.【考点】免疫原理5.【答案】D【解析】根据题意,胸腺嘧啶双脱氧核苷酸也可和单链模板上的腺嘌呤脱氧核苷酸进行配对.在该模板上共有4个腺嘌呤脱氧核苷酸,这样,可能有0、1、2、3、4个的胸腺嘧啶双脱氧核苷酸与模板上的腺嘌呤脱氧核苷酸进行配对,所以总共有5种不同长度的子链.【考点】DNA分子复制和碱基互补配对的运用6.【答案】C【解析】A项:燃烧过程是一个发生氧化还原反应的过程,易燃试剂作还原剂,在强氧化性试剂存在下,当温度达到可燃物的着火点就容易发生火灾,正确;B项:氨气是碱性气体,使湿润的红色石蕊试纸变蓝,正确;C项:量筒不是精密仪器,配制0.1000mol/L碳酸钠溶液要用到容量瓶,不正确;D项:金属钠遇到水或二氧化碳都会发生反应,所以金属钠着火时,用细沙覆盖灭火,正确.【考点】药品的取用,仪器的使用,实验的基本操作7.【答案】D【解析】A项:乙醇和乙酸发生酯化反应,而酯化反应是取代反应中的一种,错误;B项:C4H10只存在两种同分异构体,一种是正丁烷,一种是异丁烷,错误;C项:氨基酸不属于高分子化合物,错误;D项:乙烯可以使溴的四氯化碳褪色,正确.【考点】有机化学中的取代反应,同分异构体,高分子化合物和物质的检验8.【答案】D【解析】依题意可知;T是铝,Q是硅,R是氮,W是硫;A项:N的非金属性强于P,P 非金属性强于Si,正确;B项:S的非金属性强于Si,正确;C项:同一周期,从左到右.原子半径依次减小,N的原子半径小于P,正确;D项:比如:偏铝酸钠的水溶液显碱性.错误.【考点】元素周期表、元素周期律9.【答案】A【解析】K闭合时,Zn当负极,铜片当正极构成原电池,使得a为阴极,b为阳极,电解饱和硫酸钠溶液.A项:正确.B项:在电解池中电子不能流入电解质溶液中,错误;C项:甲池中硫酸根离子没有放电,所以浓度不变.错误;D项:b为阳极,OH-放电,使得b附近溶液显酸性,不能使试纸变红,错误.【考点】原电池和电解池原理10.【答案】C【解析】A项:题目没有指明在标准状况下,11.2L的O物质的量不一定为0.5mol,错误;2B项:水的电离程度随着温度的升高而增大,25℃的PH大于60℃.错误;C项:等体积等物质的量浓度的盐酸和醋酸,虽然醋酸是弱电解质,但随着中和反应的进行,氢离子不断电离出来,最终氢离子的物质的量与盐酸的相同,正确;D项:H与化学计量数成正比,错误.【考点】化学的基本概念 11.【答案】B 【解析】++4232NH +H ONH H O+H ,只要能使平衡往正方向进行,而且在一定条件下温度升高或者氨水的浓度足够大就可能生成3NH ,A 项:产生NO 气体,错误;B 项:钠消耗了+H 而且该反应放热可以产生氨气,正确;C 项:不能产生氨气,错误;D 项:二氧化硅可以与氢氟酸反应,跟其他酸很难反应,所以也没有氨气产生,错误. 【考点】铵离子水解平衡 12.【答案】A【解析】A 项:在0-50min 内,PH=2时,20min 时,R 已经降解完了,因此R 平均降解速率计算按0-20min ,而P H 7=时,40min 时,R 已经降解完了,因此R 平均降解速率计算按0-40min ,通过计算,正确;B 项:,PH=2时大约在20min 降解完,PH 7=大约在40min 降解完,但是起始浓度不相同,所以溶液的酸性与R 降解速率没有直接联系,错误.C 项:与B 相同,错误;D 项:P H 10=时,在20-25min ,R 的平均降解速为44411(0.6100.410/50.0410mo L min )-----⨯-⨯=⨯.【考点】化学反应速率的图像分析 13.【答案】A【解析】根据波的形成和传播规律可知,波沿x 轴负向传播,B 、D 错误;由图甲可知波长=24m λ,由图乙可知周期T=(0.55-0.15)s=0.40s ,则波速λ24v==m/s=60m/s T 0.40,选项A 正确,C 错.【考点】波动图像和振动图像 14.【答案】C【解析】交流电表的示数表示交流电的有效值,选项A 、B 错误;滑片P 向下滑动过程中,原、副线圈的匝数n 1、n 2不变,U 1不变,则2211n U =U n 不变;R 连入电路的电阻减小,则流过副线圈的电流220U I =R+R 变大,根据1122U I U I =,可知I 1变大,选项C 正确,D 错. 【考点】交流电的三值:有效值、最大值、瞬时值的关系及理想变压器原理和动态电路分析 15.【答案】C【解析】由外力克服电场力做功可知电场力做负功,点电荷Q 带负电,电场线指向Q ,根据“沿着电场线电势降低”可知B 点的电势高于A 点的电势,选项A 错误;根据场强2kQE=r 可知,距离Q 较近的A 点的场强较大,选项B 错误;电荷在某点的电势能等于把电荷从该点移到零电势能点的过程中电场力做的功,可知两个电荷在两点的电势能相等,选项D 错误.根据电势p E φ=q,A B φφ>可知,q 1的电荷量小于q 2的电荷量,选项C 正确【考点】点电荷电场分布,电场线于电势高低的关系,电势差于电场力做功的关系. 16.【答案】B【解析】行星对卫星的万有引力提供其做匀速圆周运动的向心力,有22Mm v G m R R='';行星对处于其表面物体的万有引力等于物体重力有,2Mm G Rg m =;而N=mg ,可得4mv M=GN ,选项B 正确.【考点】万有引力、星球表面重力和万有引力的关系、卫星的向心力和万有引力的关系 17.【答案】D【解析】A 、B 静止有A B m g=m gsin θ,二者速率的变化量(加速度大小)分别为g 、gsin θ,它们相等,选项A 错误;两个物体下滑过程中机械能分别守恒,因而机械能的变化量都为零,选项B 错误;重力势能的变化量等于重力做的功,分别为A A W m gh =、B B W m gh =,又A m m B <,后者较大,选项C 错误;由2A 1h=gt 2、2B h 1=gsin θt sin θ2可得A 、B 下滑时间;根据平均功率P W/t =可得A B P P =,选项D 正确. 【考点】物体的平衡,机械能守恒定律及瞬时功率 18.【答案】B【解析】圆环下落过程中,穿过的磁通量先增大后减小,电流方向为先顺时针后逆时针(从上往下看),选项D 错误.圆环通过O 位置时,不切割磁感线,没有感应电流,只受重力作用,而在关于O 对称的位置上穿过圆环的磁通量相等,磁通量的变化率随圆环速度的不同而不同.在正x 轴上的相应位置上,圆环的速度较大,其磁通量的变化率较大,因而感应电流的最大值大于圆环在负x 轴上的感应电流最大值,选项B 正确,A 、C 错误. 【考点】楞次定律,电磁感应图像第Ⅱ卷(非选择题)必考部分19.【答案】(1)①A②1.970mm(2)①9.4②(ⅰ)(ⅰⅰ)(ⅰⅰⅰ)9.5~11.1【解析】(1)①调节光源高度使光束沿遮光筒轴线照在屏中心时,无须放上单缝和双缝.②主尺的示数为1.5mm(半毫米刻度线已经露出),可动尺的示数为47.0×0.01mm=0.470mm,总的示数为(1.5+0.470)mm=1.970mm.(2)①选择开关位于直流电压10V档,按电表中央刻度0-10V刻度读数,最小刻度为0.2V,电池的电动势为9.4V.②(ⅰ)连线如右图(ⅰⅰ)所作图象如右图(ⅰⅰⅰ)根据闭合电路欧姆定律有0U E=U+R R ,化简得0R 111=+U E E R ,可知11U R-图线在纵轴的截距b 1/E =.由图线可知b 0.10=,则E 10V =. 【考点】双缝干涉,仪器度数,电动势测量 20.【答案】(1)1m/s (2)0.2【解析】(1)物块做平抛运动,在竖直方向上有21H gt 2=① 在水平方向上有0s=v t ②①②式解得0v (2)物块离开转台时,最大静摩擦力提供向心力,有20m v F =m R③m f N F =F =μF =μmg ④由③④式解得20v μ=gR,μ=0.2.【考点】平抛运动和圆周运动的综合运用 21.【答案】(1)fd(2(3f m【解析】(1)小船从A 点运动到B 点克服阻力做功f W fd =①(2)小船从A 点运动到B 点,电动机牵引绳对小船做功 1W Pt =②由动能定理有22f 1011W W =mv mv 22--③由①②③式解得1v (3)设小船经过B 点时绳的拉力大小为F ,绳与水平方向夹角为θ,电动机牵引绳的速度大小为u 则P=Fu ⑤ 1u=v cos θ⑥由牛顿第二定律有Fcos θf=ma -⑦由④⑤⑥⑦得f m-【考点】动能定理,牛顿第二定律及运动的合成与分解,功等 22.【答案】(1)0qB rm(2)①20qB r2m π ②22205q B r 8m【解析】(1)小球运动时不受细管侧壁的作用力,因而小球所受洛伦兹力提供向心力2000mv qv B =r①由①式得00qB rv =m② (2)①在T 0到1.5T 0这段时间内,细管内一周的感应电动势2B E =r t∆π∆感③ 由图乙可知2B B =t T ∆∆④由于同一电场线上各点的场强大小相等,所以E E 2r=π感⑤由③④⑤式及002m T B q π=得20qB rE=2πm⑥ ②在T 0到1.5T 0这段时间内,小球沿切线方向的加速度大小恒为Eqa=m⑦ 小球运动的末速度大小0v v a t =+∆⑧由图乙0t 0.5T ∆=,并由②⑥⑦⑧式得:0003qB r3v =v 22m=⑨ 由动能定理,电场力做功为: 221011W=mv mv 22-⑩由②⑨⑩式解得:2222005q B r 5W mv =88m=. 【考点】带电粒子在电,磁场中运动23.【答案】(1)(2)3++32343NH H O Al =Al(OH)+3NH +↓ (3)C (4)①<②233222Cu O+6HNO ()=2Cu(NO )+2NO +3H O -浓 (5)化学平衡常数随温度升高而减小【解析】(1)10电子,11质子的单核离子为钠离子,则M 的原子结构示意图为(2)硫酸铝溶液与氨水反应可生成氢氧化铝沉淀和硫酸铵,氢氧化铝不能溶于过量的氨水中,则硫酸铝溶液与过量氨水反应的离子方程式为:3++32343NH H O Al =Al(OH)+3NH +↓ (3)此题关键是亚硫酸离子水解生成的OH -使得酚酞试液变红,还有可能是亚硫酸离子本身能使得酚酞试液变红,所以要排除亚硫酸离子干扰,C 正确.(4)悬浊液与D 溶液(葡萄糖溶液)生成砖红色沉淀氧化亚铜,则Y 为O 元素,X ,Y 同主族,则X 为S 元素.(5)测得反应后,体系压强增大,达到平衡前,反应逆向进行.如果正反应是放热的情况下,则升高温度,逆向进行,因此平衡常数随着温度的升高而减小. 【考点】原子结构示意图,离子方程式的书写,化学平衡的判断和实验检验 24.【答案】(1)负 (2)①还原剂②调节溶液pH 在8~9之间(3)①22324422Cu (OH)CO +2H SO =2CuSO +CO +3H O ↑ ②3HCO -③2++2+3+22MnO +2Fe +4H =Mn +2Fe +2H O -④123210a bd- 【解析】(1)电镀池中,镀件与电源的负极相连,待镀金属为阳极与电源正极相连. (2)①要把铜从铜盐中置换铜出来,则加入还原剂,②根据图示信息,PH 89=-之间,反应速率为0.(3)化工流程题解题指导,通过图示分析:加入什么物质---发生什么反应---留在里面什么物质.(最好通过微粒判断到底过程中发生哪些离子反应)①碱式碳酸铜中碳酸根离子和氢氧根离子与硫酸中的氢离子反应生成2CO 和2H O ,②调高PH 则只能是弱酸根离子水解;③依题意锰元素从+4变成+2价,MnO 2当氧化剂.则与亚铁离子反应.④氢离子浓度为10-2,各生成物浓度的化学计量数次幂的乘积除以各反应物浓度的化学计量数次幂的乘积得到123210K=a bd-.【考点】电镀原理,化学平衡的应用,物质的制备 25.【答案】(1)ABC (按序写出三项)(2)①残余清液中,+n(Cl )n(H )->(或其他合理答案) ②0.1100 ③偏小 ④(ⅰ)Zn 粒残余清液(按序写出两项) (ⅰⅰ)装置内气体尚未冷却至室温【解析】(1)组装仪器时从下到上,然后再加热.则依次顺序是ACB (2)①生成物氯化锰也可以与硝酸银形成沉淀.②HCl HCl NaOH NaOH C V C V 得:盐酸的浓度为:0.1100mol/L ;③依据题意:碳酸锰的Ksp 比碳酸钙小,其中有部分碳酸钙与锰离子反应生成碳酸锰沉淀.使得剩余的碳酸钙质量变小.④使Zn 粒进入残留清液中让其发生反应.为反应结束时,相同时间内则气体体积减少,说明反应速率减小,可能是反应物的浓度降低引起.但是反应完毕时,相同时间内则气体体积减少,说明可能是气体会热胀冷缩导致的. 【考点】化学实验方案基本操作,实验的设计与评价 26.【答案】Ⅰ.(1)幽门盲囊蛋白酶 (2)①蛋白质 双缩脲试剂 ②2 8 ③恒温箱底物消耗量(或产物生成量) ④不能在15℃~18℃范围内,随着温度的升高酶活性一直在增强,没有出现下降的拐点,所以不能得出大菱鲆蛋白酶的最适温度 (3)淀粉和脂肪 Ⅱ.(1)升高 雌性激素 (2)染色体 (3)体液 受体【解析】Ⅰ.(1)从图一可知,三种蛋白酶在各自最适PH 值下,幽门盲囊蛋白酶对应的酶活性值最大,所以催化效率最高;(2)①酶具有专一性,蛋白酶只能催化蛋白质的水解,干酪素为蛋白质类化合物,可用双缩脲试剂检测;②要验证大菱鲆蛋白酶的最适温度,要遵循单一变量、对照、重复等原则,并控制其他无关变量相同,由题意可知,此实验温度为自变量,PH 值等为无关变量,为了得到准确的结果,PH 应与相对应的蛋白酶的最适值,由图1可知,胃蛋白酶最适PH 值为2,幽门盲囊蛋白酶最适PH 值为8;③为了控制温度保持不变,底物和酶都应放在恒温箱中保温,酶的催化效率可以用单位时间内底物的消耗量或产物的生成量来表示;④由图2可以看出,当温度从15℃~18℃梯度变化过程中,随着温度的升高,蛋白酶的活性一直在增强,没有出现下降的拐点,因此,不能得出大菱鲆蛋白酶的最适温度在15℃到18℃;(3)大菱鲆消化道内淀粉酶和脂肪酶少,对淀粉和脂肪的消化存在障碍,所以在人工投放饲料时要减少淀粉和脂肪的比例;Ⅱ.(1)由题中实验结果可知,双酚A进入雄蛙体内后,可以提高雄蛙体内芳香化酶的水平,而芳香化酶能促进雄性激素转化为雌性激素,所以双酚A进入雄蛙体内后,雌性激素含量增加,要比较双酚A和雌性激素对精巢机能的影响,可设置水中含有雌性激素的实验组作为条件对照,培养一段时间后精巢进行镜检,观察实验结果.(2)减数分裂各时期主要根据染色体数目和行为特征来判断,所以镜检用高倍镜观察细胞的染色体.(3)激素通过体液运输到达相应的靶器官或靶细胞,与相应的受体结合,从而调节靶器官或靶细胞的生命活动.【考点】酶的本质,检测和影响酶活性的因素,减数分裂,激素调节27.【答案】(1)杂合子(2)(3)裂翅(♀)×非裂翅膀(♂)或裂翅(♀)×裂翅(♂)(4)不遵循不变【解析】(1)F1出现了非裂翅,说明亲本的裂翅是杂合子.(2)见遗传图解.(3)用一次杂交实验,确定该等位基因位于常染色体还是X染色体,需要常染色体遗传的杂交结果与伴X遗传的杂交结果不一致才能判断.可用组合:裂翅♀× 非裂翅♂,若是常染色体遗传,后代裂翅有雌也有雄,若是伴X遗传,裂翅只有雌;也可以用组合:裂翅(♀)×裂翅(♂),若是常染色体遗传,后代非裂翅有雌也有雄,若是伴X遗传,后代非裂翅只有(4)由于两对等位基因位于同一对同源染色体上,所以不遵循自由组合定律;图2所示的个体只产生两种配子:AD 和ad ,含AD 的配子和含AD 的配子结合,胚胎致死;含ad 的配子和含ad 的配子结合,也会胚胎致死;能存活的个体只能是含AD 的配子和含ad 的配子结合,因此无论自由交配多少代,种群中都只有AaDd 的个体存活,A 的基因频率不变.【考点】基因分离定律和自由组合定律,生物的进化等知识及实验设计能力选考部分28.【答案】(1)D(2)A【解析】(1)一定量气体吸收热量的同时对外做功,则其内能可能不变或减小,选项A 错误;在外界做功的前提下,热量可以由低温物体传递到高温物体,选项B 错误;若两分子间距增大,分子力可能做正功或负功,其势能可能减小或增大,选项C 错误.根据分子动理论可知,若分子之间的距离减小,分子间的引力和斥力都增大,选项D 正确.(2)根据玻意耳定律有11223P V +P V =P V ,即316196P ⨯⨯=+,解得3P 25atm =.. 【考点】内能,分子势能,分子间相互作用,气体定律29.【答案】(1)D(2)C【解析】(2)α射线是高速运动的氦原子核,选项A 错误;选项B 中10n 表示中子;由光电方程2m 1mv =h νW 2-可知最大初动能与照射光的频率成线性关系而非正比,选项C 错误;根据波尔原子理论可知,选项D 正确.(2)设水平向右为正方向,根据动量守恒定律,对救生员和船有,0χ(M+m)v =mv+Mv -,解得χ00m v v (v v)M=++.选项C 正确. 【考点】核反应、动量守恒等30.【答案】(1)<(2)22626551s 2s sp 3s 3p 3d ([Ar]3d )(3)硅烷的相对分子质量越大,分子间作用力越强(4)①23sp sp 、4,5(或5,4)【解析】(1)同周期,从左到右,总体上第一电离能逐渐增大(第二和第五主族例外).则:铝的第一电离能小硅.(2)Mn 是25号元素,其电子排布式为22626521s 2s sp 3s 3p 3d 4s ,故2+Mn 的电子排布式为22626551s 2s sp 3s 3p 3d ([Ar]3d ) .(3)硅烷是分子晶体,结构相似,相对分子质量越大,分子间的范德华力越大,沸点越高. (4)①1,3,5,6代表氧原子,2,4代表B 原子,利用中心原子价电子对数n=σ键数+孤电子对数,如果n 2SP =杂化,2n 3SP =杂化.2号B 形成3个σ键,则B 原子为2SP 杂化,4号B 形成4个σ键,则B 原子为3SP 杂化;配位键存在4号上的B 原子,m=5,②钠离子与m X -形成离子键,水分子间存在氢键和范德华力.【考点】元素第一电离能的变化规律,基态离子核外电子排布,分子晶体熔沸点高低的决定因素,轨道杂化,配位键,微粒间的作用力31.【答案】(1)(2)取代反应氧化反应(或其它合理答案) (3)①②醛基 ③(4)【解析】(1)对二甲苯中两个甲基处于苯环的对位,结构简式为.(2)苯环上可以发生取代和加成反应,甲基上可以发生取代反应,有机物一般都可以燃烧,因此易被氧化.(3)①A 通过反应生成B ,则A 中含有苯环上有两个甲基,而且苯环上存在2种不同环境的氢原子,则A 为邻二甲基苯.②D 分子能发生银镜反应则含有醛基.③正向思维和逆向思维结合,则DEHP的结构简为(4)依题意得,则F结构中含有酚羟基,含有羧基,则F的结构简示为:,其与NaHCO3溶液反应的化学方程式为:【考点】有机物的推断,物质的官能团及其性质32.【答案】(1)限制性核酸内切酶(或限制)启动子(2)胰蛋白(3)RNARAS蛋白【解析】(1)过程①表示基因表达载体的构建,在该过程中需要用限制酶对载体进行切割以便于目的基因的插入(限制性核酸内切酶,简称限制酶,写其他的不得分);启动子是一段特殊的DNA序列,是RNA聚合酶结合和识别的位点,RNA聚合酶结合到该位点,可驱动转录过程.(2)过程②表示动物细胞培养,培养过程中出现接触抑制后可以用胰蛋白酶处理,使之分散成单个的细胞,之后分装到其他培养瓶里面进行传代培养.(3)判断目的基因是否在受体细胞中转录,可用分子杂交技术来进行,从细胞中提取mRNA 和用放射性同位素或者荧光标记的目的基因单链DNA片段进行杂交.根据题中信息“肺组织细胞中的let-7基因表达减弱,癌基因RAS表达就增强,引发肺癌”导入let7基因后,肺癌细胞受到抑制,说明RAS基因表达减弱,导致细胞中的RAS蛋白质含量减少进而导致癌细胞受抑制.【考点】基因工程和细胞工程的知识中表达载体的构建,目的基因的检测,动物细胞培养。
2012年普通高等学校招生全国统一考试理科综合能力测试生物试题(福建卷)第Ⅰ卷(选择题共108分)本卷共18小题,每小题6分,共108分。
在每小题给出的四个选项中,只有一个选项符合题目要求。
1.下列有关豌豆的叙述,正确的是()A.萌发初期,种子的有机物总重量增加B.及时排涝,能防止根细胞受酒精毒害C.进入夜间,叶肉细胞内A TP合成停止D.叶片黄化,叶绿体对红光的吸收增多2.下表是生物科学史上一些经典实验的叙述,表中“方法与结果”和“结论或观点”能相匹配的是()选项方法与结果结论或观点A 观察到植物通过细胞分裂产生新细胞;观察到动物受精卵分裂产生新细胞所有的细胞都来源于先前存在的细胞B 单侧光照射下,金丝雀虉草胚芽鞘向光弯曲生长,去尖端的胚芽鞘不生长也不弯曲生长素具有极性运输的特点C 将载有水绵和好氧细菌的装片置于黑暗且缺氧的环境中,用极细光束照射后,细菌集中于有光照的部位光合作用产生的氧气来自于水D将活的R型肺炎双球菌与加热杀死的S型肺炎双球菌混合后注入小鼠体内,小鼠体内出现活的S型菌DNA是主要遗传物质3.科技人员选取某地同一自然条件下三种不同类型的茶园,进行物种丰富度的调查,结果如图。
据图判断正确的是()A.纯茶园物种数变化幅度最小,不易产生暴发性虫害B.杉茶间作园各物种的种群密度在10月份时最大C.梨茶间作园的营养结构在6月份时最为复杂D.人类生产活动不会改变茶园的群落结构4.将小鼠B细胞注入家兔体内,产生免疫反应后,家兔血清能使小鼠T细胞凝集成细胞集团。
而未经免疫的家兔血清不能使小鼠T细胞凝集成团。
T细胞凝集现象的出现是因为()A.小鼠B细胞诱导家兔产生细胞免疫B.小鼠T细胞诱导家兔产生体液免疫C.小鼠B细胞和小鼠T细胞有相同抗原D.小鼠T细胞和家兔T细胞有相同抗原5.双脱氧核苷酸常用于DNA测序,其结构与脱氧核苷酸相似,能参与DNA的合成,且遵循碱基互补配对原则。
DNA合成时,在DNA聚合酶作用下,若连接上的是双脱氧核苷酸,子链延伸终止;若连接上的是脱氧核苷酸,子链延伸继续。
2012年高考理综生物卷答案及解析(新课程word版)1.同一物种的两类细胞各产生一种分泌蛋白,组成这两种蛋白质的各种氨基酸含量相同,但排列顺序不同,其原因是参与这两种蛋白质合成的()98字A.tRNA种类不同B.mRNA碱基序列不同C.核糖体成分不同D.同一密码子所决定的氨基酸不同【解析】本题以细胞的成分为切入点,综合考查蛋白质的组成、结构、转录、翻译等过程,但比较基础,考生容易得分。
在两种蛋白质合成过程中,tRNA种类、核糖体成分、同一密码子所决定的氨基酸均相同。
2.下列关于细胞癌变的叙述,错误的是()86字A.癌细胞在条件适宜时可以无限增殖B.癌变前后,细胞的形态结构有明显差别C.病毒癌基因可整合到宿主基因组诱发癌变D.原癌基因的主要功能是阻止细胞发生异常增殖【解析】本题主要考查细胞癌变的知识。
原癌基因主要负责调节细胞周期,控制细胞生长和分裂的进程;而抑癌基因才是阻止细胞不正常的增殖。
3.哺乳动物长时间未饮水导致机体脱水时,会发生的生理现象是()74字A.血浆渗透压降低B.抗利尿激素增加C.下丘脑渗透压感受器受到的刺激减弱D.肾小管和集合管对水的重吸收作用减弱【解析】本题主要考查水盐平衡的有关知识。
哺乳动物长时间未饮水导致机体脱水时,会导致血浆渗透压升高、下丘脑渗透压感受器受到的刺激增强、抗利尿激素增加,进而导致肾小管和集合管对水的重吸收作用增强。
4.当人看到酸梅时唾液分泌会大量增加,对此现象的分析,错误的是()96字A.这一反射过程需要大脑皮层的参与B.这是一种反射活动,其效应器是唾液腺C.酸梅色泽直接刺激神经中枢引起唾液分泌D.这一过程中有“电—化学—信号”的转化【解析】本题主要考查反射、条件反射及兴奋产生、传导等知识,具有较强的综合性。
当人看到酸梅时唾液分泌会大量增加这是条件反射,反射路径是酸梅的形态、颜色等条件刺激物→眼睛上的感光细胞→传入神经→脑干→传出神经→唾液腺。
这一过程经历了一个完整的反射弧,肯定有“电—化学—信号”的转化。
2012年全国统一高考生物试卷(新课标)一、选择题:每小题6分,共36分1.(6分)同一物种的两类细胞各产生一种分泌蛋白,组成这两种蛋白质的各种氨基酸含量相同,但排列顺序不同。
其原因是参与这两种蛋白质合成的()A.tRNA种类不同B.mRNA碱基序列不同C.核糖体成分不同D.同一密码子所决定的氨基酸不同2.(6分)下列关于细胞癌变的叙述,错误的是()A.癌细胞在适宜条件时可无限增殖B.癌变前后,细胞的形态和结构有明显差别C.病毒癌基因可整合到宿主基因组诱发癌变D.原癌基因的主要功能是阻止细胞发生异常增殖3.(6分)哺乳动物因长时间未饮水导致机体脱水时,会发生的生理现象是()A.血浆渗透压降低B.抗利尿激素分泌增加C.下丘脑渗透压感受器受到的刺激减弱D.肾小管和集合管对水的重吸收作用减弱4.(6分)当人看见酸梅时唾液分泌会大量增加.对此现象的分析,错误的是()A.这一反射过程需要大脑皮层的参与B.这是一种反射活动,其效应器是唾液腺C.酸梅色泽直接刺激神经中枢引起唾液分泌D.这一过程中有“电﹣化学﹣电”信号的转化5.(6分)取生长状态一致的燕麦胚芽鞘,分为a、b、c、d四组,将a、b两组胚芽鞘尖端下方的一段切除,再从c、d两组胚芽鞘中的相应位置分别切取等长的一段,并按图中所示分别接入a、b两组胚芽鞘被切除的位置,得到a′、b′两组胚芽鞘.然后用单侧光照射,发现a′组胚芽鞘向光弯曲生长,b′组胚芽鞘无弯曲生长,其原因是()A.c组尖端能合成生长素,d组尖端不能B.a′组尖端能合成生长素,b′组尖端不能C.c组尖端的生长素能向胚芽鞘基部运输,d组尖端的生长素不能D.a′组尖端的生长素能向胚芽鞘基部运输,b′组尖端的生长素不能6.(6分)某岛屿上生活着一种动物,其种群数量多年维持相对稳定.该动物个体从出生到性成熟需要6个月.图为某年该动物种群在不同月份的年龄结构(每月最后一天统计种群各年龄组的个体数).关于该种群的叙述,错误的是()A.该种群10月份的出生率不可能为零B.天敌的迁入可影响该种群的年龄结构C.该种群的年龄结构随着季节更替而变化D.大量诱杀雄性个体会影响该种群的密度二、非选择题7.(11分)将玉米种植置于25℃、黑暗、水分适宜的条件下萌发,每天定时取相同数量的萌发种子,一半直接烘干称重,另一半切取胚乳烘干称重,计算每粒的平均干重,结果如图所示.若只考虑种子萌发所需的营养物质来源于胚乳,据图回答下列问题.(1)萌发过程中胚乳组织中的淀粉被水解成,再通过作用为种子萌发提供能量.(2)萌发过程中在小时之间种子的呼吸速率最大,在该时间段内每粒种子呼吸消耗的平均干重为mg.(3)萌发过程中胚乳的部分营养物质转化成幼苗的组成物质,其最大转化速率为mg•粒•d﹣1.(4)若保持实验条件不变,120小时候,萌发种子的干重变化趋势是,原因是.8.肺牵张反射是调节呼吸的反射之一,图(a)为肺牵张反射示意图。
2012年普通高等学校招生全国统一考试理综(生物)试题(福建卷,解析版)一.选择题1 、下列有关碗豆的叙述,正确为是()A.萌发初期,种子的有机物总皿世增加B.及时排涝,能防止板细胞受酒精毒害C.进人夜间,叶肉细胞内ATP 合成停止D.叶片黄化,叶绿体对红光的吸收增多【答案】B【解析】萌发初期所需要的营养物质是由种子提供的,此时还不能进行光合作用,所以有机物不断消耗。
积水过多,根细胞的无氧呼吸可产生酒精,对细胞有害,及时排涝,可以减少酒精毒害。
进入夜间,叶肉细胞通过呼吸作用也可以产生ATP。
叶绿素的吸收光谱是红橙光和蓝紫光。
叶片黄化,说明叶绿素含量减少。
这样对红光的吸收会减少。
【试题点评】本题以豌豆为背景,考察有关植物细胞代谢的相关内容。
主要涉及细胞呼吸、叶绿体等知识。
要求学生能够运用相关知识对于日常生活和生产实际中的现象做出合理解释。
试题中文字简洁,但是信息量大,对于学生的分析能力要求较高。
2、下表是生物科学史上一些经典实验的叙述,表中“方法与结果”和“结论或观点”能匹配的是()选项方法与结果结论或观点A 观察到植物铜鼓哦细胞分裂产生新细胞;观察到动物受精卵分裂产生新细胞所有的细胞都来源于先前存在的细胞B 单侧光照射下,金丝雀虉草胚芽鞘向光弯曲生长,去尖端的胚芽鞘不生长也不弯曲生长素具有极性运输的特点C 将载有水绵和好氧细菌的装片置于黑暗且缺氧的环境中,用极细光束照射后,细菌集中于有光照的部位光合作用产生的氧气来自于水D 将活的R型肺炎双球菌与加热杀死的S型肺炎双球菌混合后注入小鼠体内,小鼠体内出现活的S型菌DNA是主要的遗传物质【答案】A【解析】A项符合细胞学说的基本观点。
B项中只能说明胚芽鞘的向光性与尖端有关。
C 项说明光合作用的场所是在叶绿体。
D项说明S型菌中存在着转化因子。
【试题点评】本题以教材中生物科学史上的一些经典实验作为背影材料,考查生物学史上一些重要实验方法和重要结论。
要求学生有较好的理解能力。
2012年普通高等学校招生全国统一考试(新课标卷) 理科综合能力测试(生物部分90分)第Ⅰ卷选择题共21小题,每小题6分,共126分一、选择题:本大题共13小题,每小题6分。
在每小题给出的四个选项中,只有一项是符合题目要求的。
1.同一物种的两类细胞各产生一种分泌蛋白,组成这两种蛋白质的各种氨基酸含量相等,但排列顺序不同。
其原因是参与这两种蛋白质合成的A.tRNA种类不同B.mRNA碱基序列不同C.核糖体成分不同D.同一密码子所决定的氨基酸不同2.下列关于细胞癌变的叙述,错误..的是A.癌细胞在条件适宜时可无限增殖B.癌变前后,细胞的形态和结构有明显差别C.病毒癌基因可整合到宿主基因组诱发癌变D.原癌基因的主要功能是阻止细胞发生异常增殖3.哺乳动物因长时间未饮水导致机体脱水时,会发生的生理现象是A.血浆渗透压降低B.抗利尿激素分泌增加C.下丘脑渗透压感受器受到的刺激减弱D.肾小管和集合管对水的重吸收作用减弱4.当人看到酸梅时唾液分泌会大量增加。
对此现象的分析,错误..的是A.这一反射过程需要大脑皮层的参与B.这是一种反射活动,其效应器是唾液腺C.酸梅色泽直接刺激神经中枢引起唾液分泌D.这一过程中有“电—化学—电”信号的转化5.取生长状态一致的燕麦胚芽鞘,分为a、b、c、d四组。
将a、b两组胚芽鞘尖端下方的一段切除,再从c、d两组胚芽鞘中的相应位置分别切取等长的一段,并按图中所示分别接入a、b两组胚芽鞘被切除的位置,得到a′、b′两组胚芽鞘。
然后用单侧光照射,发现a′组胚芽鞘向光弯曲生长,b′组胚芽鞘无弯曲生长,其原因是A.c组尖端能合成生长素,d组尖端不能B.a′组尖端能合成生长素,b′组尖端不能C.c组尖端的生长素能向胚芽鞘基部运输,d组尖端的生长素不能D.a′组尖端的生长素能向胚芽鞘基部运输,b′组尖端的生长素不能6.某岛屿上生活着一种动物,其种群数量多年维持相对稳定。
该动物个体从出生到性成熟需要6个月。
绝密★启用前2012年普通高等学校招生全国统一考试(福建卷)理综生物本试卷共8题,共80分。
考试结束后,将本试卷和答题卡一并交回。
注意事项:1.答题前,考生先将自己的姓名、准考证号码填写清楚,将条形码准确粘贴在条形码区域内。
2.答题时请按要求用笔。
3.请按照题号顺序在答题卡各题目的答题区域内作答,超出答题区域书写的答案无效;在草稿纸、试卷上答题无效。
4.作图可先使用铅笔画出,确定后必须用黑色字迹的签字笔描黑。
5.保持卡面清洁,不要折叠、不要弄破、弄皱,不准使用涂改液、修正带、刮纸刀。
一、选择题:本题共5个小题,每小题6分。
在每小题给出的四个选项中,只有一项是符合题目要求的。
1.下列有关豌豆的叙述,正确的是A.萌发初期,种子的有机物总重量增加B.及时排涝,能防止根细胞受酒精毒害C.进入夜间,叶肉细胞内A TP合成停止D.叶片黄化,叶绿体对红光的吸收增多2草胚芽鞘向光弯曲生长,去尖端的胚芽鞘不生长也不3.科技人员选取某地同一自然条件下三种不同类型的茶园,进行物种丰富度的调查,结果如图。
据图判断正确的是A.纯茶园物种数变化幅度最小,不易产生暴发性虫害B.杉茶间作园各物种的种群密度在10月份时最大C.梨茶间作园的营养结构在6月份时最为复杂D.人类生产活动不会改变茶园的群落结构4.将小鼠B细胞注入家兔体内,产生免疫反应后,家兔血清能使小鼠T细胞凝集成细胞集团。
而未经免疫的家兔血清不能使小鼠T细胞凝集成团。
T细胞凝集现象的出现是因为A.小鼠B细胞诱导家兔产生细胞免疫B.小鼠T细胞诱导家兔产生体液免疫C.小鼠B细胞和小鼠T细胞有相同抗原D.小鼠T细胞和家兔T细胞有相同抗原5.双脱氧核苷酸常用于DNA测序,其结构与脱氧核苷酸相似,能参与DNA的合成,且遵循碱基互补配对原则。
DNA合成时,在DNA聚合酶作用下,若连接上的是双脱氧核苷酸,子链延伸终止;若连接上的是脱氧核苷酸,子链延伸继续。
在人工合成体系中,有适量的序列为GTACATACATG的单链模板、胸腺嘧啶双脱氧核苷酸和4种脱氧核苷酸。
2012年普通高等学校招生全国统一考试(福建卷) 理科综合能力测试(生物部分80分)
第Ⅰ卷(选择题共108分)
本卷共18小题,每小题6分,共108分。
在每小题给出的四个选项中,只有一个选项符合题目要求。
1.下列有关碗豆的叙述,正确的是
A.萌发初期,种子的有机物总重量增加
B.及时排涝,能防止根细胞受酒精毒害
C.进入夜间,叶肉细胞内ATP合成停止
D.叶片黄化,叶绿体对红光的吸收增多
2.下表是生物科学史上一些经典实验的叙述,表中“方法与结果”和“结论或观点”能相
3.科技人员选取某地同一自然条件下三种不同类型的茶园,进行物种丰富度的调查,结果如图。
据图判断正确的是
A.纯茶园物种数变化幅度最小,不易产生暴发性虫害
B.杉茶间作园各物种的种群密度在10月份时最大
C.梨茶间作园的营养结构在6月份时最为复杂
D.人类生产活动不会改变茶园的群落结构
4.将小鼠B细胞注入家兔体内,产生免疫反应后,家兔血清能使小鼠T细胞凝集成细胞集团。
而未经免疫的家兔血清不能使小鼠T细胞凝集成团。
T细胞凝集现象的出现是因为A.小鼠B细胞诱导家兔产生细胞免疫
B.小鼠T细胞诱导家兔产生体液免疫
C.小鼠B细胞和小鼠T细胞有相同抗原
D.小鼠T细胞和家兔T细胞有相同抗原
5.双脱氧核苷酸常用于DNA测序,其结构与脱氧核苷酸相似,能参与DNA的合成,且遵循碱基互补配对原则。
DNA合成时,在DNA聚合酶作用下,若连接上的是双脱氧核苷酸,子链延伸终止;若连接上的是脱氧核苷酸,子链延伸继续。
在人工合成体系中,有适量的序列为GTACATACATG的单链模板、胸腺嘧啶双脱氧核苷酸
..........和4种脱氧核苷酸。
则以该单链为模板合成出的不同长度的子链最多有
A.2种B.3种C.4种D.5种
第Ⅱ卷(非选择题共192分)
必考部分
26.(28分)
回答下列Ⅰ、Ⅱ题
Ⅰ.大菱鲆是我国重要的海水经济鱼类。
研究性学习小组尝试对大菱鲆消化道中蛋白酶的活性进行研究。
(1)查询资料得知,18℃时,在不同pH条件下大菱鲆消化道各部位蛋白酶活性如图1。
由图可知,在各自最适pH下,三种蛋白酶催化效率最高的是________________。
(2)资料表明大菱鲆人工养殖温度常年在15 ~ 18℃之间。
学习小组假设:大菱鲆蛋白酶的最适温度在15 ~ 18℃间。
他们设置15℃、16℃、17℃、18℃的实验温度,探究三
种酶的最适温度。
①探究实验中以干酪素为底物。
干酪素的化学本质是__________,可用_________
试剂鉴定。
②胃蛋白酶实验组和幽门盲囊蛋白酶实验组的pH应分别控制在__________。
③为了控制实验温度,装有酶和底物的试管应置于__________中以保持恒温。
单位
时间内_________________________可以表示蛋白酶催化效率的高低。
④实验结果如图2,据此能否确认该假设成立?___________。
理由是:__________。
(3)研究还发现大菱鲆消化道淀粉酶和脂肪酶含量少、活性低,所以人工养殖投放的饲料成分中要注意降低__________的比例,以减少对海洋的污染。
Ⅱ.双酚A是一种化工原料,对动物生殖机能有影响。
研究人员进行“双酚A对中国林蛙精巢芳香化酶水平的影响”实验。
主要过程是:将性成熟雄蛙分组,实验组置于含双酚A 的水体饲养,同时作空白对照。
一定时间后检测雄蛙精巢芳香化酶水平,并对精巢进行制片镜检。
结果显示,实验组芳香化酶水平高于空白对照组,且精子发育异常。
请回答:(1)已知芳香化酶能促进雄性激素转化为雌性激素。
据此推测双酚A进入雄蛙体内后,使其体内雌性激素水平__________,从而导致精子发育异常。
为比较双酚A和雌性
激素对精巢机能的影响,可另设置一水体中含__________的实验组。
(2)对精巢镜检时,用高倍镜观察细胞中__________的形态和数目,以区分减数分裂过程不同时期的细胞,并统计精子发育异常比例。
(3)林蛙体内雌性激素分泌后经__________运输到靶细胞,与靶细胞的__________结合产生调节作用。
27.(12分)
现有翅型为裂翅的果蝇新品系,裂翅(A)对非裂翅(a)为显性。
杂交实验如图1。
请回答:
(1)上述亲本中,裂翅果蝇为__________(纯合子/杂合子)。
(2)某同学依据上述实验结果,认为该等位基因位于常染色体上。
请你就上述实验,以遗传图解的方式说明该等位基因也可能位于X染色体上。
__________
(3)现欲利用上述果蝇进行一次杂交实验,以确定该等位基因是位于常染色体还是X染色体。
请写出一组杂交组合的表现型:__________(♀)×__________(♂)。
(4)实验得知,等位基因(A、a)与(D、d)位于同一对常染色体上,基因型为AA或dd的个体胚胎致死。
两对等位基因功能互不影响,且在减数
分裂过程不发生交叉互换。
这两对等位基因__________(遵循/不遵循)
自由组合定律。
以基因型如图2的裂翅果蝇为亲本,逐代自由交配,则
后代中基因A的频率将__________(上升/下降/不变)。
选考部分
第Ⅱ卷选考部分共5题,共35分。
其中第28、29题为物理题,第30、31题为化学题,考生从两道物理题,两道化学题中各任选一题作答,若第28、29题都作答,则按第28题计分,若第30、31题都作答,则按第30题计分;第32题为生物题,是必答题。
答案必须填写在答题卡选答区域的指定位置上。
32.【生物—现代生物科技专题】必答题(10分)
肺细胞中的let-7基因表达减弱,癌基因RAS表达增强,会引发肺癌。
研究人员利用基因工程技术将let-7基因导入肺癌细胞实现表达,发现肺癌细胞的增殖受到抑制。
该基因工程技术基本流程如图1。
请回答:
(1)进行过程①时,需用__________酶切开载体以插入let-7基因。
载体应用RNA聚合酶识别和结合的部位,以驱动let-7基因转录,该部位称为__________。
(2)进行过程②时,需用__________酶处理贴附在培养皿壁上的细胞,以利于传代培养。
(3)研究发现,let-7基因能影响癌基因RAS的表达,其影响机理如图2。
据图分析,可从细胞中提取__________进行分子杂交,以直接检测let-7基因是否转录。
肺癌细胞增殖受到抑制,可能是由于细胞中__________(RASmRNA/RAS蛋白)含量减少引起的。
福建卷参考答案:
1.B 2.A 3.C 4.C 5.D
26.(28分)
Ⅰ.(18分)
(1)幽门盲囊蛋白酶
(2)①蛋白质双缩脲
②2和8
③水浴底物消耗量(或产物生成量)
④不能据图可知随着温度提高酶活性逐步升高,酶活性峰值未出现
(3)淀粉、脂肪
Ⅱ.(10分)
(1)升高雌性激素
(2)染色体
(3)体液(或血液)受体
27.(12分)
(1)杂合子
(2)
(3)非裂翅(♀)×裂翅(♂)(或裂翅(♀)×裂翅(♂))
(4)不遵循不变
32.【生物—现代生物科技专题】(10分)
(1)限制性核酸内切(或限制)启动子
(2)胰蛋白
(3)RNA RAS蛋白。